Next Article in Journal
Hybrid Encrypted Watermarking Algorithm for Medical Images Based on DCT and Improved DarkNet53
Previous Article in Journal
On the Effect of Channel Knowledge in Underwater Acoustic Communications: Estimation, Prediction and Protocol
 
 
Font Type:
Arial Georgia Verdana
Font Size:
Aa Aa Aa
Line Spacing:
Column Width:
Background:
Article

Symmetric Two-Workshop Heuristic Integrated Scheduling Algorithm Based on Process Tree Cyclic Decomposition

1
College of Mathematics and Computer, Jilin Normal University, Siping 136000, China
2
School of Computer Science and Technology, Harbin University of Science and Technology, Harbin 150080, China
3
School of Computer and Information Technology, Mudanjiang Normal University, Mudanjiang 157011, China
*
Authors to whom correspondence should be addressed.
Electronics 2023, 12(7), 1553; https://doi.org/10.3390/electronics12071553
Submission received: 20 February 2023 / Revised: 22 March 2023 / Accepted: 23 March 2023 / Published: 25 March 2023

Abstract

The existing research on the two-workshop integrated scheduling problem with symmetrical resources does not consider the complex product attribute structure and the objective situation of plant equipment resources. This results in the prolongation of the product makespan and the reduction of the utilization rate of the general equipment in the workshop. To solve the above problems, a two-workshop integrated scheduling algorithm based on process tree cyclic decomposition (STHIS-PTCD) was proposed. First, a workshop scheduling scheme based on the sub-tree cyclic decomposition strategy was proposed to improve the closeness of continuous processing further. Second, an operation allocation scheme based on the principle of workshop processing balance was presented. On the basis of ensuring the advantages of parallel processing, it also effectively reduces the idle time of equipment resources and then optimizes the overall effect of the integrated scheduling of both workshops. Through the comparison and analysis of all the existing resource-symmetric two-workshop integrated scheduling algorithms, the scheduling effect of the proposed algorithm is the best.

1. Introduction

As an important production mode [1], distributed manufacturing has always been considered by experts and scholars with regards to its production efficiency, economic benefits, and social benefits. However, due to the large differences in production scale, production capacity, and regional differences among various factories, the distributed scheduling problem is mainly related to the study of the problem of job allocation and scheduling. These considerations achieve a better scheduling effect.
Aiming at the distributed scheduling problem of flow-shop and job-shop in traditional industry, many experts and scholars have carried out in-depth research from different research angles [2,3,4,5,6,7,8,9,10,11]. Zhao et al. proposed a pure reactive scheduling method for updating scheduling strategies to deal with the interference of uncertainty in the arrival of new jobs on the shop floor [2]. Delgoshaei et al. proposed a fuzzy-weighted NSGA-II (FW-NSGA-II) to address the developed non-linear fuzzy multi-objective dual resource-constrained scheduling problem [3]. Song et al. used the genetic programming hyperheuristic algorithm to solve a class of distributed assembly permutation flow shop scheduling problems related to time and sequence [4]. Chen et al. solved the distributed flow shop scheduling problem by constructing a heuristic algorithm and iterative greedy algorithm [5]. Zhang et al. proposed an improved heuristic Kalman algorithm to solve the dynamic job-shop scheduling problem [6]. Olmo A D et al. presented an indirect monitoring procedure and its application in AISI 1045 high-speed broaching for the unattended machine tool scheduling problem [7].
For multi-variety, small-batch, and complex products, different from the distributed job scheduling problem, this paper studies the distributed integrated scheduling problem. It is a scheduling mode for part processing and assembly synchronically [12,13,14,15,16,17,18] for the tree structure products with constraints between operations.
At present, in the existing resource-symmetric two-shop integrated scheduling problem, the research results include the balanced processing algorithm of two-shop scheduling processes [13], the allied-critical path algorithm [14], the neighborhood rendering algorithm [15], and the timing-selected algorithm [16]. Through improving horizontal parallel processing of schedulable operations, adopting the long-path method and the long-time method for key operations, neighborhood rendering strategy, and workshop selection strategy of the same equipment, these research results achieved good scheduling effect. However, the following major problems still remain.
  • The integrated scheduling problem is proved to be a NP-hard problem, and the intensity of continuous processing can be further improved in the existing two-workshop integrated scheduling algorithm.
  • On the basis of minimizing the time cost, the integrated scheduling optimization objective fails to fully and comprehensively consider the complex product properties and the comprehensive utilization of the objective situation of workshop equipment resources, thus increasing the migration frequency.
  • The equipment resources in the workshop have the problem of low utilization rate or even being idle.
In order to solve the above common problems, this paper proposed a two-workshop integrated scheduling algorithm based on process tree cycle decomposition. It consists of the following three strategies.
  • Sub-tree cycle decomposition strategy (SCDS). It decomposed the process tree into several operation strings, which could be scheduled together and reduced the number of operation migrations.
  • Operation weight-based scheduling strategy (OWSS). It comprehensively considers the factors of equipment priority and operation constraint degree, and it establishes scheduling operation set in descending order of weight value, which improves the tightness of operation in longitudinal processing.
  • Balanced workshop allocation strategy (BWAS). It is based on reducing the processing time difference between the two workshops to allocate the process set to be scheduled, so as to improve the utilization rate of the two vehicles.

2. Problem Description

Definition 1.
Symmetric two-workshop. Two different workshops with the same equipment resource and layout.
Definition 2.
Operation migration. If an operation is not processed in the same workshop as its immediate predecessor, then an operation migration is said to have occurred.
Definition 3.
Integrated scheduling. A scheduling method that schedules the operations of jobs and assembly simultaneously.
Definition 4.
Makespan. The completion time of the product is also the maximum completion time of the two workshops.
The symmetric two-workshop integrated scheduling problem can be described as: a single complex tree-structured product with n operations that can be produced by two workshops, f1 and f2, with the same equipment resource and layout. Each workshop contains m machines. The specific requirements are as follows:
(1) The processing structure of the complex product is a treelike structure, which can be represented by a processing tree.
(2) Each node of the tree represents an operation with three known information: operation number, machine type, and processing time.
(3) There are no machines of the same type in the same workshop.
(4) Each operation can only be processed on its specific type of machine in any workshop.
(5) An operation can only be processed after its immediate predecessors have completed.
The objective of our study is to minimize the makespan of products. The objective function is as follows.
Min max (Cm)
The completion time of operation i can be calculated with Equation (2):
C i = S i + k = 1 2 X i , k + P i
where X i , k = 1   If   operation   i   is   processed   in   workshop   k 0   Else is a Boolean variable; Ci is the completion time of operation i; Si is the starting time of operation i; Pi is the processing time of operation i; i { 1 , 2 , 3 , , n } , k { 1 , 2 } .
The makespan of the product is the completion time of the last operation. Then,
C m = m a x i = 1 n C i
According to the description and requirements, the constraints are as follows.
Subject to:
C i C j + W ( 1 Y i j ) P i ,   i , j
C i C j + W ( 1 Z i j ) P i , i , j   if   i   and j   are   processing   on   the   same   machine   in   the   same   workshop
k = 1 2 X i , k = 1 ,   i
S i 0 ,   P i > 0 , i
Constraint (4) ensures that an operation can only be processed after its predecessors on the same path of processing tree has completed. W is a given large positive integer, Y i , j = 1   If   operation   j   is   a   predecessor   of   operation   i   on   the   same   path 0   Else . Constraint (5) ensures that an operation can only be processed after other operations on the same machine have been completed. Z i , j = 1   If   operation   j   is   assigned   earlier   than   i   on   the   same   machine 0   Else . Constraint (6) ensures that an operation can only be processed in one workshop. Constraint (7) ensures that all the information is significant.

3. Strategy Analysis and Design

3.1. Sub-Tree Cycle Decomposition Strategy (SCDS)

The main feature of the sub-tree decomposition is to divide the nodes in a complex graph, which is dominated by the treelike structure, into several finite and related node subsets according to some rules to decompose the graph into several relatively independent parts, and then we solve them separately, and finally we synthesize them to obtain the approximate optimal solution of the original problem [19,20,21,22,23,24].
For graph G = ( V , E ) , V denotes the set of all the points in the graph, and E denotes the set of all the edges in the graph. One of its corresponding decomposition trees T G can be expressed as ( X i | i I ,T), where I is a set of consecutive integers, and its number corresponds to the number of nodes in the decomposition tree. X i is a subset of V , which corresponds to the ith node in the decomposition tree [25].
For the decomposition tree T G =( X i | i I , T), let u   and   v be two points of V , and let R v and R u be the root nodes of the sub-tree corresponding to u and v on the decomposition tree T G . If ( u , v ) E , then R v and R u must be an ancestor-descendant relationship on the decomposition tree T, that is, the constraint relation of pre-tightening operation and post-tightening operation in the digraph. If a decomposition tree of graph G can be expressed as an ordered pair T G = ( X , T ) , then the following conditions are met:
(1) i I X i = V ;
(2) For any data point ( u , v ) E , there must be a node on the sub-tree T, such that the node set X i satisfies ( u , v ) X i ;
(3) ( u , v ) E , i I , have u , v X i , that is, two nodes of every edge in G form a cut set.
The SCDS in this article is based on the cycle judgment of the operation attributes, such as the number of branches and the leaf nodes. The complex product process tree is decomposed into several sub-tree strings, of which the internal relations are under the priority constraints. The solution category of sub-trees is much smaller than that of the whole process tree. It can effectively avoid the long waiting time of equipment during the processing to achieve the optimization effect of reducing the overall processing time of complex products. The specific description is as follows:
Step 1: The complex product process tree is simplified into the directed graph according to the constraint relation between operations.
Step 2: Cycle decomposition:
(1) Determine whether the branch of the process tree is unique. If it is, it does not meet the conditions of complex products, therefore end and exit the procedure; if it is not, the branch root node of the process tree is taken as the cut set to decompose the process tree and establish the sub-tree operation string.
(2) Determine whether the sub-tree procedure string is a leaf node procedure. If it is, the decomposition is complete. If it is not, repeat (1).
Step 3: Decompose the complex product process tree into several sub-tree operation strings according to the determined cut set. According to the cut set, establish the sub-tree process sequence of the original complex product process tree.

3.2. Example of the SCDS

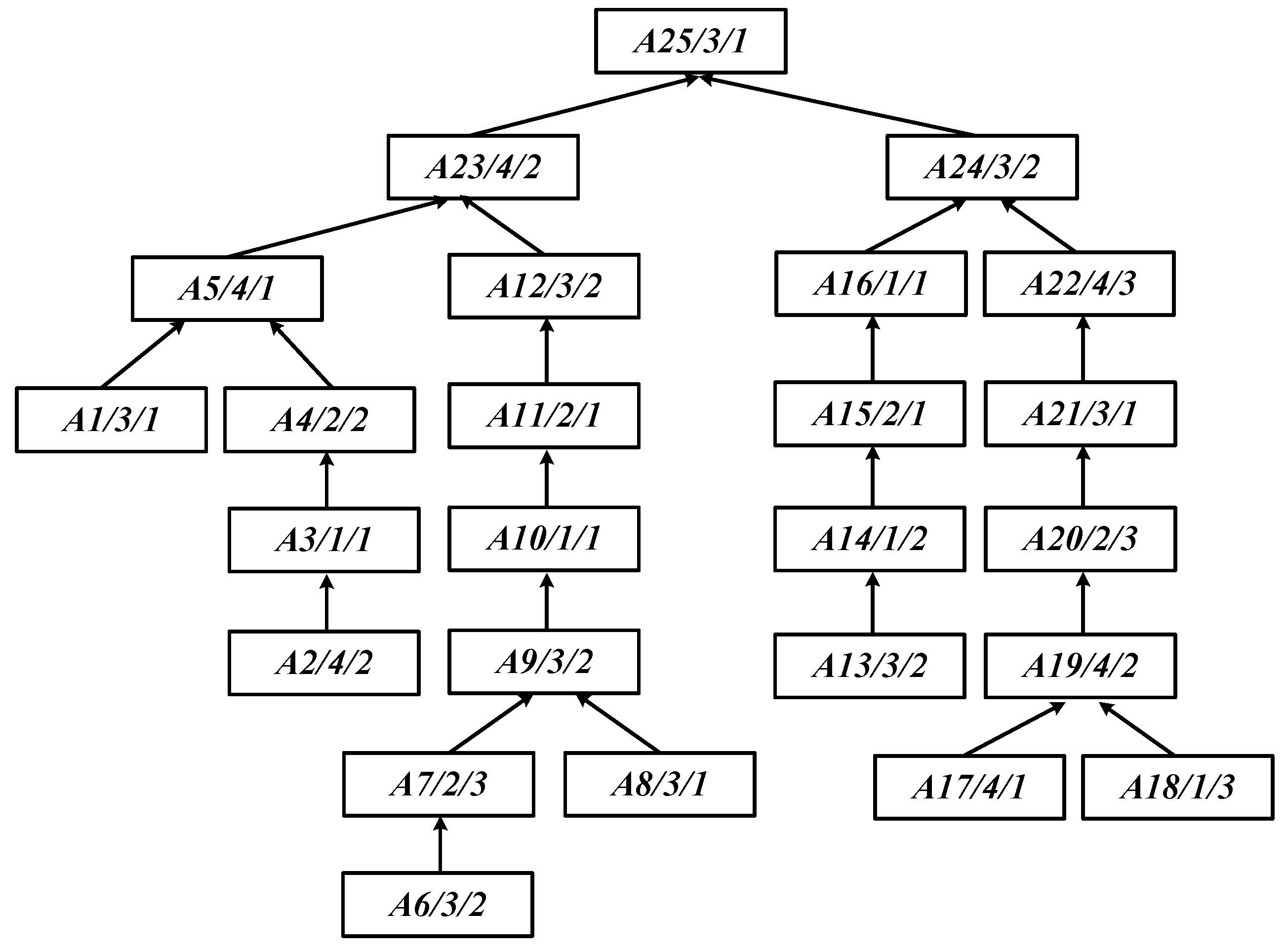
Assume that complex product A consists of 25 operations A1A25, which are processed on four machines, M1, M2, M3, and M4, in the integrated scheduling system. The processing process tree is shown in Figure 1. The demonstration process adopting the SCDS is as follows:
Step 1: As shown in Figure 2, {A23, A24} is selected as the cut set to decompose complex products for the first time, and the operation strings, TA1 and TA2, are obtained as shown in Figure 3a,b.
Step 2: the second decomposition of operation strings TA1 and TA2.
The branching number of operation string TA1 and TA2 is 2, so the operation string TA1 takes {A5, A12} as the cut set for the second decomposition, and the obtained operation strings TA11 and TA12 are shown in Figure 4a,b. The operation string TA2 takes {A16, A22} as the cut set for the second decomposition, and the obtained operation strings TA21 and TA22 are shown in Figure 5a,b. After the second decomposition, the branching number of the operation string TA21 is 1, so the third decomposition will not be carried out. Currently, the operation string TA21 = {A13, A14, A15, A16}.
Step 3: the third decomposition of operation strings TA11, TA12, and TA22.
For TA11, the number of its branches is 2, so TA111 and TA112 are decomposed for the third time by taking the operation {A5} as the cut set. TA12 takes operation {A9} as a cut set to divide TA121 and TA121 for the third time. After the third decomposition, TA111 = {A1}, TA112 = {A2, A3, A4}, backtracking TA11={{A1}, {A2, A3, A4}, A5}, TA121 = {A6, A7}, TA122 = {A8}, and backtracking TA12 = {{A6, A7}, {A8}, A9, A10, A11, A12}. On the basis of TA11 and TA12, backtracking TA1 = {{{A1}, {A2, A3, A4}, A5}, {{A6, A7}, {A8}, A9, A10, A11, A12}, A23}.
After the third decomposition, TA2 = {{A13, A14, A15, A16}, {{A17, A18}, A19, A20, A21, A22}, A24}.
Step 4: According to the determined cut sets, the process tree of complex product A is decomposed into several operation strings circularity, as follows:
TA = {TA1, TA2} = {{TA11, TA12}, {TA21, TA22}} = {{TA111, TA112}, {TA121, TA122}}, {TA21}, {TA221, TA222}} = {{{{A1}, {A2, A3, A4}, A5}, {{A6, A 7}, {A8}, A9, A10, A11, A12}, A23}, {{A13, A14, A15, A16}, {{A17, A18}, {A19, A20, A21, A22}}, A24}, A25}.

3.3. Operation Weight-Based Scheduling Strategy (OWSS)

Definition 5.
Layer priority.
Assuming that there are n layers in the processing tree of complex products, the priority of the root node operation is defined as 1, the priorities of all descendant node operations of the root node operation are defined as 2, and so on, until the priorities of all nodes of the nth layer are defined as n. The root node operation has the lowest priority, and the nth layer operations have the highest priorities [26].
Definition 6.
Equipment priority.
Assuming that the integrated scheduling system has m machines with equipment sequence { M 1 , M 2 , , M m } , defined that the device with the largest number of operations has the highest equipment priority, the device with the second largest number of operations has the second highest equipment priority, and so on, the device with the smallest number of operations has the lowest equipment priority as 1, and the same equipment priority is allowed.
Definition 7.
Constraint degree.
Taking a certain operation as the center, the sum of all the operations directly adjacent to it that have the constraint relationship of pre-tightening operation and post-tightening operation is defined the constraint degree of this operation.
Definition 8.
Weight value.
The sum of the values of the layer priority, equipment priority, and operation constraint of an operation is defined as the weight value of this operation.
In the operation scheduling strategy, the operation weight-based scheduling strategy (OWSS) is proposed to fully consider the importance of special equipment in the integrated scheduling, that is, the influence of equipment with a large number of operations on the scheduling result. The OWSS takes all the factors, such as the layer priority of the operations, the equipment priority, and the constraint degree, as the consideration factors affecting the scheduling result. On the basis of both vertical and horizontal optimization, the operation strings are scheduled in descending order of weights to increase the intensity of continuous processing on the equipment in both workshops as far as possible and reduce the idle period of the devices. The specific description is as follows:
Step 1: According to the structural characteristics of the complex product process tree, determine the sequence of the process tree and calculate the layer priority of each operation.
Step 2: According to the attribute characteristics of the process tree of complex products, calculate the equipment priority, the constraint degree, and the weight value of each operation.
Step 3: Determine the operation string where the operation with the highest weight except the root node is located.
Step 4: Judge whether the operation string is unique. If it is, then go to Step 5. If it is not, the operation string in which the operation is located is scheduled in the descending order according to the priority of the operation layer.
Step 5: Judge whether there is an optimal scheduling time for the operation string. If it is, schedule this operation string at the optimal time. If it is not, then go to Step 6.
Step 6: Schedule the operation string, of which the operations have lower weights.
Step 7: Judge whether all the operation strings formed by the decomposition of the process tree of complex products have been scheduled. If they are, go to Step 8. If not, go to Step 4.
Step 8: Establish the scheduling sequence of operation strings, and the scheduling is finished.
Figure 6 shows the OWSS.

3.4. Balanced Workshop Allocation Strategy (BWAS)

Let p i denotes the ith operation string in the operation string sequence, T p i denotes the processing time of the operation string of operation i, and T p m a x denotes the operation string of the operation with the largest weight. T f 1 . n o w denotes the processing time of workshop f 1 at the current moment, T f 2 . n o w denotes the processing time of workshop f 2 at the current moment. L t = min { | T f 1 . n o w + T p i T f 2 . n o w |, | T f 2 . n o w + T p i T f 1 . n o w | } , and it denotes the current moment processing time difference between the two workshops. Then, BWAS is m i n L t , and the detailed description is as follows:
Step 1: At the initial moment, both workshops are in the state of being processed, T f 1 . n o w = T f 2 . n o w = 0;
Step 2: initialize L t = 0;
Step 3: In the scheduling sequence of operation strings, assign T p m a x to any workshop, such as workshop f 1 , and calculate the current processing time T f 1 . n o w of it.
Step 4: Assign the operation string of the operations with the second larger weight to another workshop   f 2 , and calculate the current processing time   T f 2 . n o w of it.
Step 5: Calculate T p i , T f 1 . n o w , and T f 2 . n o w of each operation string that is about to be assigned to f1 and f2. Update the value of L t .
Step 6: Assign operation string T p i based on the principle of minimizing L t .
Step 7: Repeat Step 5 until each operation string is allocated.
Step 8: End.
To sum up, the flowchart of the algorithm in this paper is shown in Figure 7.

4. Algorithm Complexity Analysis

Assuming that the number of operations of the complex product, the processing time of each operation, and the number of machines in both workshops are all given, then the complexity analysis of the SCDS, the OWSS, and the BWAS in the proposed algorithm is as follows:
For the SCDS, the time complexity of determining the branches is O n , and the time complexity of determining the cut sets is also O n . The time complexity of recursive calls to sub-trees is O n 2 . Therefore, the time complexity of the SCDS is O n 2 . For the OWSS, the time complexity of the algorithm to determine the priority of the operation layer, the equipment priority, and the constraint degree is O n . The time complexity of calculating the weights is O n . According to the weight value to establish the operation sequence, the worst situation is that an operation needs to be compared with its predecessors and the successors, so the time complexity is O n 2 . Therefore, the time complexity of the OWSS is O n 2 . For the BWAS, the time complexities of calculating the scheduling time of the current time of the workshop, calculating the time difference between the scheduling times of both workshops, and allocating the operation string are all O n . Therefore, the time complexity of the BWAS is O n . Based on the above analysis, the time complexity of the proposed algorithm is O n 2 .

5. Scheduling Example Analysis

Assume that complex product B consists of 24 operations, as shown in Figure 8. It needs to be carried out in two workshops, and each workshop has four devices with exactly the same processing capacity.

5.1. Cyclic Decomposition of Complex Product B

Step 1: As shown in Figure 9, {B2, B9, B16, B19, B24} is the cut set to decompose the complex product B shown in Figure 8. The operation strings TB1, TB2, TB3, TB4, and TB5 of each sub-tree obtained after the first decomposition are shown in Figure 10a–e.
After the first decomposition, the number of the branches of TB2 with root node {B9} and TB3 with root node {B16} are both 1, and the decomposition is finished. TB5 with {B24} as the root node is the leaf node operation, and the decomposition is finished. At this point, TB2 = {B9, B10, B11, B12, Bl3, B14, B15}, TB3= {B16, B17, B18}, and TB5 = {B24}. The number of the branches of TB1 is 2, and the same is true for TB4, which requires a second decomposition.
Step 2: Decompose sub-trees TB1 and TB4 for the second time. TB1 is decomposed into TB11 and TB12 by taking {B3} as the cut set. At this time, the number of the branches of TB11 and the number of the branches of TB12 are 1, and the decomposition is finished. So far, TB1 = {TB11, TB12} = {{B4, B5}, {B6, B7, B8}, B3, B2}.
Similarly, taking {B19} as the cut set to decompose TB4 for the second time, TB4={TB41, TB42} = {{B20, B21, B22}, {B23}, B19} is obtained.
At this point, the cyclic decomposition of complex product B is completed, and the operation strings of each sub-tree are obtained as follows: TB = {TB1, TB2, TB3, TB4, TB5} = {{TB11, TB12}, TB2, TB3, {TB41, TB42}, TB5} = {{{B4, B5}, {B6, B7, B8}, B3, B2}, {B9, B10, B11, B12, B13, B14, B15}, {B16, B17, B18}, {{B20, B21, B22}, {B23}, B19}, {B24}}, B1}.

5.2. Process Scheduling Strategy for Complex Product B

In the integrated scheduling system for complex product B shown in Figure 8, there are five operations that need to be processed on M1, eight operations on M2, nine operations on M3, and two operations on M4. According to the definition of equipment priority, the equipment priority of M3 is the highest, the equipment priority of M2 is higher, the equipment priority of M1 is lower, and M4 has the lowest equipment priority. Table 1 lists the priorities of each device.
During the integrated scheduling, the process structure of complex products can construct more complex products by means of virtual root nodes, so the processing scale and the complexity of products are not uniform. Meanwhile, due to the difference in the equipment resources, the layer priority, the equipment priority, and the constraint degrees of each operation are concrete numerical normalized before weight value calculation by the proposed algorithm. The purpose is to make no dimensional levels of data after calculation results so as not to result in the appearance of deviation. In this paper, we chose the Z-score standardized method, which is commonly used in data processing [27]. For details, see Table 2.
The operation weight-based scheduling strategy (OWSS) is based on the subtree decomposition strategy, so the schedulable operation string can only be the one with one branch. As the root node of subtree TB4, B19 has two branches, so it cannot be scheduled until its subtree TB41 and TB42 are scheduled. Similarly, B3 with two branches cannot be scheduled until operation string {B4, B5} and {B6, B7, B8} have been scheduled. Thus, the operation sequence sorted in descending order according to weights is as follows:
{B1, B15, Bl3 B14, B8, B11, B21, B19, B12, B3, B17, B4, B2, B22, B20, B6, B18, B9, B7, B5, B16, B10, B23, B24}. According to the sequence, the scheduling sequence of the operation string except the root node is established: TB = {B15, B14, B13, B12, B11, B10, B9}; {B8, B7, B6}; {B22, B21, B20}; {B5, B4}; {B18, B17, B16}; {B3, B2}; {B23}; {B19}; {B24}.

5.3. Workshop Allocation Strategy for Complex Product B

Step 1: Choose TB2 = { B 15 , B 14 , B 13 , B 12 , B 11 , B 10 , B 9 }, which contains operation { B 15 } with the highest weight value, and then, assign it to any workshop, such as workshop f 1 , T f 1 . n o w = T p T B 2 = 20 person-hours, as shown in Figure 11. Update the scheduling sequence of operation strings: TB = {B8, B7, B6}; {B22, B21, B20}; {B5, B4}; {B18, B17, B16}; {B3, B2}; {B23}; {B19}; {B24}.
Step 2: Choose TB12 = {B8, B7, B6}, which contains {B8} with the higher weight, and assign it to the other workshop f 2 , T f 2 . n o w = T p T B 12 = 11 person-hours, as shown in Figure 12. Update the scheduling sequence of operation strings: TB = {B22, B21, B20}; {B5, B4}; {B18, B17, B16}; {B3, B2}; {B23}; {B19}; {B24}.
Step 3: Calculate the processing time T p T B 41 = 10 person-hours for TB41 = {B22, B21, B20} to be allocated in the sub-tree operation string sequence, and calculate the absolute value of the difference in the processing time between the two workshops that the sequence is assigned to, respectively, that is | T f 1 . n o w + T p T B 41 T f 2 . n o w | = | 20   +   10     11 | = 19, | T f 2 . n o w + T p T B 41 T f 1 . n o w | = | 11   +   10     20 | = 1. According to L t = m i n {19,1} = 1, TB41 is selected to be assigned to workshop f 2 , as shown in Figure 13. Update T f 2 . n o w and the scheduling sequence of operation strings: TB = {B5, B4}; {B18, B17, B16}; {B3, B2}; {B23}; {B19}; {B24}.
Step 4: In the same way, the sub-tree operation strings, {B5, B4}, {B18, B17, B16}, and {B3, B2}, are also assigned to f 2 . Figure 14 shows the scheduling Gantt chart for f 2 . Update the scheduling sequence of operation strings: TB = {B23}; {B19}; {B24}. T f 1 . n o w = 20 person-hours, T f 2 . n o w = 16 person-hours.
Step 5: At this time, the scheduling sequence of operation strings is TB = {{B23}, {B19}, {B24}}. Firstly, according to the definition of the optimal scheduling time, {B23} and {B24} as the operation string of leaf nodes can start to be scheduled at time t = 0 on M1. However, the weight of operation string {B23} is greater than that of {B24}, so {B23} is scheduled earlier than {B24}. Secondly, according to the principle that the absolute value of the processing time difference between the two workshops is the minimum, {B23} and {B24} to be scheduled are allocated to f 2 . Finally, the root node operation {B1} is allocated to f 1 . The Gantt charts of complex product B processed in the two workshops are shown in Figure 15 and Figure 16. The processing times are 20 person-hours and 18 person-hours, respectively. The makespan is 20 person-hours, which is the maximum of the two completion times.

6. Comparative Analysis of Algorithms

6.1. Case Results by Five Algorithms

Taking complex product B, shown in Figure 8, as an example, the STHIS-PTCD is, respectively, compared with the algorithms in PBP, ACPM, NR, and TS in the same research field. The results show that the STHIS-PTCD has a better scheduling effect in terms of production makespan, migration times, and equipment utilization of the resource-symmetric two-workshop integrated scheduling.
The PBP takes schedulable operations as the optimization object and establishes the scheduling algorithm through the idea of balanced processing. By using this algorithm, the scheduling Gantt chart of workshop f 1 is shown in Figure 17, which takes 24 person-hours. The scheduling Gantt chart of workshop f 2 is shown in Figure 18, which takes 19 person-hours. The makespan is 24 person-hours.
The ACPM adopts the allied critical path idea of longitudinal optimization. It divides the process tree of complex products into two cases to determine the workshop allocation scheme of operations through the threshold, which is two. One is less than two, and the other is not less than two. With this algorithm, the scheduling Gantt chart of workshop f 1 is shown in Figure 19, which takes 23 person-hours. The scheduling Gantt chart of workshop f 2 is shown in Figure 20, which takes 20 person-hours. The makespan is 23 person-hours.
The NR also takes key equipment balance as the main idea. It uses the principles of neighborhood rendering and the same equipment operation in the same workshop to determine the operation allocation scheme. Inside the workshop, the operation scheduling scheme is determined according to the strategy of “dynamic critical path + short time”. With this algorithm, the scheduling Gantt chart of workshop f 1 is shown in Figure 21, which takes 23 person-hours. The scheduling Gantt chart of workshop f 2 is shown in Figure 22, which takes 19 person-hours. The makespan is 23 person-hours.
The TS “timing-selection” as the main idea of scheduling, which takes the descending order of the sum of operation paths in the sequence as the arrangement scheme, and it takes the minimum workshop completion time as the allocation scheme. With this algorithm, the scheduling Gantt chart of workshop f 1 is shown in Figure 23, which takes 22 person-hours. The scheduling Gantt chart of workshop f 2 is shown in Figure 24, which takes 22 person-hours. The makespan is 22 person-hours.
Now, the completion time and the average utilization rate of equipment in both workshops of the results obtained by the proposed algorithm are compared with the results obtained by the other four algorithms, as shown in Table 3.
In the comparative analysis, we take complex product B as an example, and STHIS-PTCD has the shortest makespan, which is smaller than the other four algorithms. Additionally, the completion times are shortened by STHIS-PTCD in both f 1 and f 2 f. Meanwhile, among the five algorithms, STHIS-PTCD has the highest average workshop utilization rate, which fully improves the equipment utilization rate.

6.2. Experimental Results by Five Algorithms

In order to verify the effectiveness of the STHIS-PTCD and its adaptability to complex products in symmetric two workshops, this paper randomly selects 100 instances with four operation scales, [20, 50, 100, 200], on five machines, and each scale with 25 instances. As the number of the machines is five, the average operations on each machine are [4, 10, 20, 40], which is in an ascending order. All the product instances are scheduled by the PBP, ACPM, NR, TS, and STHIS-PTCD, respectively. They are all implemented on Matlab 2019 on the same PC. The makespans of the 100 instances by five algorithms are given in Figure 25 and Table 4, and the results of the workshop with the shortest completion time are shown in Figure 26 and Table 4.
The results show that the performance of STHIS-PTCD always maintains a higher quality for each operation scale than that of the other four algorithms. Though the performance of TS is similar to it, the processing situation is more balanced than that of TS, which is reflected in the small difference between the completion times in two workshops.
In order to compare the performance of the other algorithms, we use the relative deviation index (RDI) as the measure.
R = (CmCbest)/Cbest × 100%
where R is the RDI value of an algorithm, Cm is the makespan obtained by it, and Cbest is the best makespan obtained by all the algorithms. The descriptive statistics are presented in Table 5 for each operation scale. As shown, STHIS-PTCD finds the best solutions for 22, 23, 23, and 19 out of 25 instances of each test group. Additionally, STHIS-PTCD has a better RDI value, which is the smallest for 20 operations, 50 operations, and 100 operations. Although the TS is better than it for 200 operations, this is not by much.
Furthermore, we also use Wilcoxon matched-paired signed-rank test on the results, and they are listed in Table 6. It shows that the differences between STHIS-PTCD and PBP, ACPM, and NR, which are significant with p < 0.05, and the difference between STHIS-PTCD and TS is not significant with p > 0.05.
Based on the above results, STHIS-PTCD performs the best.

6.3. Comparative Analysis of Scheduling Results

The main reasons why the STHIS-PTCD is the best are as follows:
(1) For the operations:
The algorithm in this paper takes “operation string” as the scheduling unit, which improves the intensity of synchronous scheduling of operations, and it effectively reduces the migration of operations between two workshops. Moreover, on the basis of ensuring sufficient parallel scheduling, the form of “string” further improves the optimization of longitudinal continuous processing of the integrated scheduling, which better makes up for the disadvantages of the existing integrated scheduling of two workshops, such as valuing horizontal relationships over vertical ones or valuing vertical relationships over horizontal ones.
PBP scheduled the operations after grouping them according to the corresponding equipment. When the operations with a constrained relationship on the longest path would not be assigned to the same workshop, not only the operation migration occurs between the two workshops, but also the lack of valuing horizontal relationships over vertical ones happens, as the scheduling of the leaf node operations is ignored. For example, {B15}, as a leaf node, cannot be scheduled in the same workshop with another operation string, {B14, B13, B12, B11, B10, B9}, which has the unique immediate predecessor and the immediate successor. It not only reduces the intensity of continuous processing, but it also adds an operation migration between the two workshops.
Although the ACPM is a classical vertical optimization idea, it neglects the effect of horizontal optimization. Thus, the parallel scheduling of operations is affected, and unnecessary operation migrations have happened. For example, {B20} and {B21} in the operation string {B20, B21, B22} have the constraint relationship of one branch. They could have been seamlessly processed in the same workshop, but they were distributed to two workshops, which increased the operation migrations and prolonged the overall completion time of complex products.
According to the NR, the operations of the operation group are equally allocated to workshops according to the descending order of parallel time. However, the equipment balancing strategy will produce unnecessary operation migration during the scheduling. The long-path strategy and the long-time strategy adopted for the key operations reduce the parallelism between operations. Moreover, it will reduce the intensity of continuous processing of operations on the same equipment no matter the relationship between the operation waiting to be scheduled whether the operation under scheduling is adjacent or with the same immediate successor. For example, in {B15, B14, Bl3, B12, B11, B10, B9}, {B15, B14, Bl3, B12} and {Bl1, B10, B9} are assigned to different workshops, which leads to the scheduling effect of splitting the longitudinal tightness of operations.
The TS first determines the arrangement scheme according to the descending order of the sum of the grouped operation paths. Then, it determines the scheme by the principle of the minimum processing time of the current partial product. Both the scheduling sequence and the allocation scheme of the algorithm take the processing time of the operations as the main consideration. It not only ignores the comprehensive control of parallel processing advantages, but it also takes insufficient consideration of the utilization of equipment resources. For example, M4 in workshop f 2 is completely idle during the whole scheduling process.
(2) For the equipment:
In the PBP, ACPM and NR, the key equipment is defined by the longest duration of the equipment. In contrast, the algorithm in this paper takes the number of the operations of the equipment as the defining standard. First, the definition category of special equipment in integrated scheduling is extended. Second, the proposed algorithm sets the equipment with the most operations as the standard and embodies the factors affecting the scheduling result, such as operation constraint relation and level, in the scheduling sequence of operation strings in the way of weight value. From the perspective of optimizing equipment resources, the problem of equipment resource waste or even being idle in the integrated scheduling of two-workshop is better solved. Thus, the goal of optimizing the overall effect of the integrated scheduling of two-workshop is achieved. For example, the TS and M4 in f2 are always in the inactive state in the whole product processing. In the STHIS-PTCD, the average equipment utilization rate of f 2 reaches 83.6%, which is 8.8% higher than the PBP, 6.4% higher than the ACPM, 22.9% higher than the NR, and 32.7% higher than the TS.
(3) For the workshops:
Among the workshops, the STHIS-PTCD assigns the operation string to be scheduled according to the minimum difference in completion time between the completed workshop and the uncompleted workshop. In a workshop, the optimal scheduling time strategy is adopted so that the operation string to be scheduled can start processing on the corresponding equipment as early as possible, and the horizontal parallelism of the integrated scheduling is improved, thus the total product processing time can be shortened on the whole. For example, in f 1 , the STHIS-PTCD makes {B23} and {B24} on M1 of f 1 process from time t = 0 according to the workshop balance strategy and the optimal scheduling time strategy, which not only reduces the number of operation migrations, but also shortens the processing time. In the PBP, the problem of reducing parallel optimization and migration occurs when the scheduling of leaf nodes is ignored in a workshop. For example, {B23} and {B24} are allocated to different workshops, respectively. Similarly, in the ACPM and NR, {B23} and {B24} are also allocated to different workshops, adding one operation migration. However, in the TS, {B24} starts to be processed at t = 3, 3 h later than the proposed algorithm. Another example is that the root node {B1} is allocated to f 2 with relatively less processing time according to the workshop balance strategy in this paper. Therefore, on the basis of shortening the total processing time of complex product B, the average utilization rate of workshop equipment is improved.

7. Conclusions and Future Research

In this work, a symmetric two-workshop heuristic integrated scheduling algorithm based on process tree cyclic decomposition is proposed. The conclusions are drawn as follows:
(1) Aiming at the optimization problem of resource-symmetric distributed two-shop integrated scheduling, the proposed algorithm is based on the characteristics of complex product with tree-like structure, and it takes “process” and “equipment” as double optimization objects. It improved the intensity of synchronous scheduling of operations, as well as the tightness of continuous processing. The optimization effect of less scheduling time of complex products and higher average utilization rate of workshop equipment was realized. The scheduling effect is better among the other algorithms.
(2) SCDS proposed in this paper further reduces the number of transitions between operations. The proposed OWSS can fully improve the utilization rate of equipment. BWAS was proposed to realize the optimization effect of early completion of operations in two workshops.
Next, there are several research directions in the following. Firstly, we can further study the asymmetric multi-workshop distributed integrated scheduling problems. Secondly, unattended distributed integrated scheduling problems should also be considered. Thirdly, distributed integrated scheduling problems of dynamic arrival of complex product orders should also be considered.

Author Contributions

Conceptualization, W.Z. and D.Y.; methodology, Z.T.; software, P.Z.; data. curation, W.C.; writing—original draft preparation, W.Z.; writing—review and editing, Z.X. All authors have read and agreed to the published version of the manuscript.

Funding

This research is supported by the National Natural Science Foundation of China (61772160); Project of the Scientific Research and Development Center of Higher Education of the Ministry of Education of the People’s Republic of China (ITA05024); Jilin Normal University Doctoral Program (2022014); and the discipline construction unveiled project of Mudanjiang Normal University (MSYSYL2022009).

Data Availability Statement

Data are contained within the article.

Conflicts of Interest

The authors declare no conflict of interest.

References

  1. Zhang, J.; Jiang, L.; Guo, J.; Du, B.; Li, Y. Distributed multi-project resource scheduling oriented to manufacturing of building materials equipment group. Control Decis. 2021, 36, 2133–2142. [Google Scholar]
  2. Zhao, A.; Liu, P.; Gao, X.; Huang, G.; Yang, X.; Ma, Y.; Xie, Z.; Li, Y. Data-Mining-Based Real-Time Optimization of the Job Shop Scheduling Problem. Mathematics 2022, 10, 4608. [Google Scholar] [CrossRef]
  3. Delgoshaei, A.; Ariffin, M.K.A.B.M.; Leman, Z.B. An Effective 4–Phased Framework for Scheduling Job-Shop Manufacturing Systems Using Weighted NSGA-II. Mathematics 2022, 10, 4607. [Google Scholar] [CrossRef]
  4. Song, H.B.; Lin, J. A genetic programming hyper-heuristic for the distributed assembly permutation flow-shop scheduling problem with sequence dependent setup times. Swarm Evol. Comput. 2021, 60, 100807–100821. [Google Scholar] [CrossRef]
  5. Chen, S.; Pan, Q.K.; Gao, L. Production scheduling for blocking flowshop in distributed environment using effective heuristics and iterated greedy algorithm. Robot. Comput.-Integr. Manuf. 2021, 71, 102155–102170. [Google Scholar] [CrossRef]
  6. Zhang, H.; Buchmeister, B.; Li, X.; Ojstersek, R. Advanced Metaheuristic Method for Decision-Making in a Dynamic Job Shop Scheduling Environment. Mathematics 2021, 9, 909. [Google Scholar] [CrossRef]
  7. Del Olmo, A.; de Pissón, G.M.; Sastoque, L.; Fernández, A.; Calleja, A.; De Lacalle, L.N.L. Merging complex information in high speed broaching operations in order to obtain a robust machining process. IOP Conf. Ser. Mater. Sci. Eng. 2021, 1193, 012079–012088. [Google Scholar] [CrossRef]
  8. Fontes, D.B.; Homayouni, S.M.; Gonçalves, J.F. A hybrid particle swarm optimization and simulated annealing algorithm for the job shop scheduling problem with transport resources. Eur. J. Oper. Res. 2023, 306, 1140–1157. [Google Scholar] [CrossRef]
  9. Farooq, B.; Bao, J.; Ma, Q. Flow-Shop Predictive Modeling for Multi-Automated Guided Vehicles Scheduling in Smart Spinning Cyber–Physical Production Systems. Electronics 2020, 9, 799. [Google Scholar] [CrossRef]
  10. Zhang, X.; Han, Y.; Królczyk, G.; Rydel, M.; Stanislawski, R.; Li, Z. Rescheduling of Distributed Manufacturing System with Machine Breakdowns. Electronics 2022, 11, 249. [Google Scholar] [CrossRef]
  11. Neelakantam, G.; Onthoni, D.D.; Sahoo, P.K. Fog Computing Enabled Locality Based Product Demand Prediction and Decision Making Using Reinforcement Learning. Electronics 2021, 10, 227. [Google Scholar] [CrossRef]
  12. Xie, Z.Q. Study on Operation Scheduling of Complex Product with Constraint among Jobs. Ph.D. Thesis, Harbin University of Science and Technology, Harbin, China, 2009. [Google Scholar]
  13. Xie, Z.Q.; Zheng, F.P.; Xia, Y.C. An Algorithm of Asymmetric Three Workshops Integrated Scheduling with Batch Equalization Processing. Trans. Beijing Inst. Technol. 2017, 37, 274–280. [Google Scholar]
  14. Xie, Z.Q.; Zhou, H.X.; Gui, Z.Y.; Zheng, F.P. Integrated Scheduling Algorithm of Two Workshops Based on ACPM. Comput. Sci. 2013, 40, 193–198. [Google Scholar]
  15. Xie, Z.Q.; Yu, J.; Chen, D.Y.; Yang, J. Integrated Scheduling Algorithm of Two Workshops Based on the Principle of the Neighborhood Rendering. J. Mech. Eng. 2016, 52, 149–159. [Google Scholar] [CrossRef]
  16. Zhang, X.H.; Xie, Z.Q. Integrated scheduling algorithm of two workshops based on optimal time. Comput. Integr. Manuf. Syst. 2017, 23, 109–120. [Google Scholar]
  17. Zhou, W.; Zhou, P.W.; Zheng, Y.; Xie, Z.Q. A Heuristic Integrated Scheduling Algorithm via Processing Characteristics of Various Machines. Symmetry 2022, 14, 2150. [Google Scholar] [CrossRef]
  18. Xu, Y. A Reverse Order Hierarchical Integrated Scheduling Algorithm Considering Dynamic Time Urgency Degree of the Process Sequences. Electronics 2022, 11, 1868. [Google Scholar]
  19. Jermyn, A.S. Efficient tree decomposition of high-rank tensors. J. Comput. Phys. 2019, 377, 142–154. [Google Scholar] [CrossRef]
  20. Chen, C.S.; Dollevoetde, T.; Zhao, J. One-block train formation in large-scale railway networks: An exact model and a tree-based decomposition algorithm. Transp. Res. Part B Methodol. 2018, 118, 1–30. [Google Scholar] [CrossRef]
  21. Courcelle, B. From tree-decompositions to clique-width terms. Discret. Appl. Math. 2018, 248, 125–144. [Google Scholar] [CrossRef]
  22. Li, B.; Moataz, F.Z.; Nisse, N. Minimum size tree-decompositions. Discret. Appl. Math. 2018, 245, 109–127. [Google Scholar] [CrossRef]
  23. Dallard, C.; Fomin, F.V.; Golovach, P.A.; Korhonen, T.; Milanič, M. Computing Tree Decompositions with Small Independence Number. arXiv 2022, arXiv:2207.09993. [Google Scholar]
  24. Bonamy, M.; Bousquet, N. Recoloring graphs via tree decompositions. Eur. J. Comb. 2018, 69, 200–213. [Google Scholar] [CrossRef]
  25. Chen, Z.X.; He, Z.Y.; Jing, Y.N. A range encoding approach based on tree decomposition and its applications. Comput. Appl. Softw. 2022, 39, 254–259. [Google Scholar]
  26. Xie, Z.Q.; Yang, G.; Tan, G.Y. An algorithm of JSSP with dynamic collection of job with priority. In Proceedings of the International Technology and Innovation Conference 2006-Advanced Manufacturing Technologies, Hangzhou, China, 6–7 November 2006; pp. 106–111. [Google Scholar]
  27. Luor, D.C. A comparative assessment of data standardization on support vector machine for classification problems. Intell. Data Anal. 2015, 19, 529–546. [Google Scholar] [CrossRef]
Figure 1. Processing tree of complex product A.
Figure 1. Processing tree of complex product A.
Electronics 12 01553 g001
Figure 2. The decomposition diagram of complex product A (Blue lines represent cut sets).
Figure 2. The decomposition diagram of complex product A (Blue lines represent cut sets).
Electronics 12 01553 g002
Figure 3. Each operation string after the first decomposition of complex product A: (a) Operation string TA1; (b) Operation string TA2.
Figure 3. Each operation string after the first decomposition of complex product A: (a) Operation string TA1; (b) Operation string TA2.
Electronics 12 01553 g003
Figure 4. Each operation string after the second decomposition of operation string TA1: (a) Operation string TA11; (b) Operation string TA12.
Figure 4. Each operation string after the second decomposition of operation string TA1: (a) Operation string TA11; (b) Operation string TA12.
Electronics 12 01553 g004
Figure 5. Each operation string after the second decomposition of operation string TA2: (a) Operation string TA21; (b) Operation string TA22.
Figure 5. Each operation string after the second decomposition of operation string TA2: (a) Operation string TA21; (b) Operation string TA22.
Electronics 12 01553 g005
Figure 6. Flow Chart of the OWSS.
Figure 6. Flow Chart of the OWSS.
Electronics 12 01553 g006
Figure 7. Flow chart of this paper.
Figure 7. Flow chart of this paper.
Electronics 12 01553 g007
Figure 8. The processing operation tree of complex product B.
Figure 8. The processing operation tree of complex product B.
Electronics 12 01553 g008
Figure 9. The decomposition diagram of complex product B (Blue lines represent cut sets).
Figure 9. The decomposition diagram of complex product B (Blue lines represent cut sets).
Electronics 12 01553 g009
Figure 10. Operation strings after the first decomposition of complex product B: (a) Operation string TB1; (b) Operation string TB2; (c) Operation string TB3; (d) Operation string TB4; (e) Operation string TB5.
Figure 10. Operation strings after the first decomposition of complex product B: (a) Operation string TB1; (b) Operation string TB2; (c) Operation string TB3; (d) Operation string TB4; (e) Operation string TB5.
Electronics 12 01553 g010
Figure 11. Gantt chart of operation string TB2 allocated to workshop f 1 with 20 person-hours.
Figure 11. Gantt chart of operation string TB2 allocated to workshop f 1 with 20 person-hours.
Electronics 12 01553 g011
Figure 12. Gantt chart of operation string TB12 allocated to workshop f 2 with 11 person-hours.
Figure 12. Gantt chart of operation string TB12 allocated to workshop f 2 with 11 person-hours.
Electronics 12 01553 g012
Figure 13. Gantt chart of operation string TB41 allocated to workshop f 2 with 11 person-hours.
Figure 13. Gantt chart of operation string TB41 allocated to workshop f 2 with 11 person-hours.
Electronics 12 01553 g013
Figure 14. Gantt chart of operation strings, {B5, B4}, {B18, B17, B16}, {B3, B2}, allocated to workshop f 2 with 16 person-hours.
Figure 14. Gantt chart of operation strings, {B5, B4}, {B18, B17, B16}, {B3, B2}, allocated to workshop f 2 with 16 person-hours.
Electronics 12 01553 g014
Figure 15. Gantt chart of workshop f 1 with 20 person-hours.
Figure 15. Gantt chart of workshop f 1 with 20 person-hours.
Electronics 12 01553 g015
Figure 16. Gantt chart of workshop f 2 with 18 person-hours.
Figure 16. Gantt chart of workshop f 2 with 18 person-hours.
Electronics 12 01553 g016
Figure 17. Gantt chart obtained by the PBP for workshop f 1 with 24 person-hours.
Figure 17. Gantt chart obtained by the PBP for workshop f 1 with 24 person-hours.
Electronics 12 01553 g017
Figure 18. Gantt chart by the PBP for workshop f 2 with 19 person-hours.
Figure 18. Gantt chart by the PBP for workshop f 2 with 19 person-hours.
Electronics 12 01553 g018
Figure 19. Gantt chart obtained by the ACPM for workshop f 1 with 23 person-hours.
Figure 19. Gantt chart obtained by the ACPM for workshop f 1 with 23 person-hours.
Electronics 12 01553 g019
Figure 20. Gantt chart obtained by the ACPM for workshop f 2 with 20 person-hours.
Figure 20. Gantt chart obtained by the ACPM for workshop f 2 with 20 person-hours.
Electronics 12 01553 g020
Figure 21. Gantt chart by the NR for workshop f 1 with 23 person-hours.
Figure 21. Gantt chart by the NR for workshop f 1 with 23 person-hours.
Electronics 12 01553 g021
Figure 22. Gantt chart by the NR for workshop f 2 with 19 person-hours.
Figure 22. Gantt chart by the NR for workshop f 2 with 19 person-hours.
Electronics 12 01553 g022
Figure 23. Gantt chart by the TS for workshop f 1 with 22 person-hours.
Figure 23. Gantt chart by the TS for workshop f 1 with 22 person-hours.
Electronics 12 01553 g023
Figure 24. Gantt chart by the TS for workshop f 2 with 22 person-hours.
Figure 24. Gantt chart by the TS for workshop f 2 with 22 person-hours.
Electronics 12 01553 g024
Figure 25. Results of the PBP, ACPM, NR, TS, and STHIS-PTCD for 100 instances: (a) 20 operations; (b) 50 operations; (c) 100 operations; (d) 200 operations.
Figure 25. Results of the PBP, ACPM, NR, TS, and STHIS-PTCD for 100 instances: (a) 20 operations; (b) 50 operations; (c) 100 operations; (d) 200 operations.
Electronics 12 01553 g025
Figure 26. Results of the PBP, ACPM, NR, TS, and STHIS-PTCD for integrated scheduling in the workshop with the shortest completion time: (a) 20 operations; (b) 50 operations; (c) 100 operations; (d) 200 operations.
Figure 26. Results of the PBP, ACPM, NR, TS, and STHIS-PTCD for integrated scheduling in the workshop with the shortest completion time: (a) 20 operations; (b) 50 operations; (c) 100 operations; (d) 200 operations.
Electronics 12 01553 g026
Table 1. Equipment priority statistics of complex product B.
Table 1. Equipment priority statistics of complex product B.
DeviceOperationsNumber of the OperationsEquipment Priority
M1B5yopment the rit52
M2B3yopment the rity statistic83
M3B1yopment the rity statistics of94
M4B7yopm21
Table 2. Statistical table of the weight of each operation of complex product B.
Table 2. Statistical table of the weight of each operation of complex product B.
OperationsEquipment Priority
Normalization
Layer Priority
Normalization
Constraint Degree
Normalization
Weights
B11.044 −1.676 3.577 2.945
B21.044 −1.093 0.097 0.048
B30.000 −0.510 1.257 0.747
B40.000 0.073 0.097 0.170
B5−1.044 0.656 −1.063 −1.452
B6−1.044 0.073 0.097 −0.875
B7−2.089 0.656 0.097 −1.336
B81.044 1.239 −1.063 1.220
B90.000 −1.093 0.097 −0.996
B10−2.089 −0.510 0.097 −2.502
B111.044 0.073 0.097 1.214
B120.000 0.656 0.097 0.752
B131.044 1.239 0.097 2.380
B140.000 1.822 0.097 1.918
B151.044 2.405 −1.063 2.386
B16−1.044 −1.093 0.097 −2.041
B171.044 −0.510 0.097 0.631
B180.000 0.073 −1.063 −0.991
B191.044 −1.093 1.257 1.208
B200.000 −0.510 0.097 −0.413
B211.044 0.073 0.097 1.214
B220.000 0.656 −1.063 −0.408
B23−1.044 −0.510 −1.063 −2.618
B24−1.044 −1.093 −1.063 −3.201
Table 3. Statistics of integrated scheduling results between five algorithms of two workshops in completion time and average utilization of equipment.
Table 3. Statistics of integrated scheduling results between five algorithms of two workshops in completion time and average utilization of equipment.
Completion Time in f 1 Completion Time in f 2 MakespanAverage Utilization
of Equipment
PBP24192464.3%
ACPM23202362.6%
NR23192359.3%
TS22222260.4%
STHIS-PTCD20182067.9%
Table 4. Experimental results of STHIS-PTCD and other algorithms.
Table 4. Experimental results of STHIS-PTCD and other algorithms.
No. of InstancePBPACPMNRTSSTHIS-PTCD
CmCsCmCsCmCsCmCsCmCs
A20_13142763742392802362800280236
A20_2343262424369224189209173209173
A20_3327322286219244239231205231138
A20_4343311296120296232256256256156
A20_53503344504202802502800280250
A20_6275259284244273141245157245229
A20_7281243369263279227279157279227
A20_8320304310159279263263246263211
A20_9304261219130216162216206216173
A20_10335246428380305257263263263182
A20_11309245387205312121284132284260
A20_12284263275207229208 264 264223202
A20_13342327383138290214290209290256
A20_14376361354163348333348316348175
A20_15310268429369237190217187 237 190
A20_16333287323139318180315303315269
A20_17304286396346243193227221 262 244
A20_18252228241217248224228157 248 224
A20_19199178193111158120 180 120158131
A20_20367336350319300269241210241210
A20_21273223289218275225248156248150
A20_22219169272134253117210205210132
A20_23288239268195249200221221221148
A20_24240206254186185158166163166158
A20_25227192221186193158 188 188177135
A50_1618571984937533486506438506274
A50_261659510481027548459 548 523519488
A50_3626595885804536488452408 538 457
A50_4686654820584655623632499632600
A50_5516471761641481436397389397286
A50_6731695951661642542591530591539
A50_7610591987968492473 505 421480264
A50_8466401567480555306450310450283
A50_9404386452312365347 339 271280268
A50_10474458857792421364 397 338350324
A50_11694670973894586507539537 542 518
A50_12630614823788557541475155475409
A50_13448407579478407306339316339324
A50_14601587852789535452515397515376
A50_15641614858799601538 584 557507460
A50_16632598594480534420476363476361
A50_17617572913757589433483463483368
A50_18688647766636548507 526 415512318
A50_19603577946880565539494424494424
A50_206876711005857595579595519595458
A50_21564558781758481475 453 309426282
A50_22644612666500577456521454521506
A50_23571547644573433409433374433368
A50_247307201006959665655624272624532
A50_25563537784594430368 464 438410359
A100_11108108616021563896874830830830830
A100_213471342177816141138104610875671087995
A100_3134113111955189311871157110354911031022
A100_41057104218811830942927 785 669 817 721
A100_51083105216921506955924902833902716
A100_6100397416721589891839706491706670
A100_71150114017781679983893851444851825
A100_898797213621147764697 692 677665645
A100_912741245178617551041854992475992963
A100_101062104414151397964946823631823726
A100_1199498016091575747579 696 652681564
A100_1212951281182217821091107710246901024881
A100_1390484313901310838706 727 622649553
A100_141090108220882080807680734701734684
A100_15128012661796168011201106106249810621052
A100_16102599313981279908833 767 695764695
A100_1710831063163916191000944831626831736
A100_18124711971956182211141059978797978874
A100_191032100817781754872848759672759740
A100_20116311171795159311051059962923962832
A100_211057101614841443880839781667781690
A100_22120611612342223110851040981808981908
A100_2389787013691272789681624581 643 616
A100_241138109715581488977907827425827694
A100_2511401100169915491000884 906 790893741
A200_1199519902983297816611656137190713711366
A200_22136206640623894175317111530132915301217
A200_3215121274040400317811744 1596 155915311528
A200_4240123683714356320331908 1724 16591697934
A200_52223217738103463184517991534143515341340
A200_6201620113479345716821644 1415 141013931369
A200_7164016093242313013761334 1176 11231113961
A200_818761813320531411540152612401052 1306 1292
A200_92048200033243126164814501416105514161339
A200_10227722313095293918851751170963717091577
A200_111992196041153909163314821280127012801237
A200_1224012372467445742294219119531581 2057 1894
A200_131749173534453286151214981197118611971167
A200_1420492016364736141723169014431286 1478 1382
A200_15250524773708355620321969189177918911828
A200_162284223734403393181717281671155616711498
A200_172486246635933437208420641926663 1999 1979
A200_182481239636433498197219351801673 1812 1775
A200_19250624903721370521202104195218881952702
A200_20111010662545232211241080 1137 101211101071
A200_212072205536173481164515921421138614211328
A200_222185216236113532190018211593152215931576
A200_23210820973421336717221674 1530 148214811428
A200_241998198336433555170616911450869 1545 1468
A200_25248924633612358621522126198368719831911
Note: The bold in table means the best-known solution for the instance. Cm: makespan Cs: shortest completion time oftwo workshops.
Table 5. Descriptive statistics based on RDI.
Table 5. Descriptive statistics based on RDI.
No. of
Instance
PBPACPMNRTSSTHIS-PTCD
A20Num0072222
Mean25.2234.127.581.541.34
Std Dev16.4227.566.904.623.85
Min0.721.390.000.000.00
Max64.11102.8724.4818.3915.42
A50Num0021723
Mean26.5372.3111.943.310.78
Std Dev9.5428.558.245.993.80
Min3.5624.790.000.000.00
Max44.29144.8630.3621.0719.03
A100Num0002023
Mean32.55102.9413.930.810.28
Std Dev8.7828.866.942.521.00
Min20.0763.574.690.000.00
Max48.50184.4729.1212.024.08
A200Num1001919
Mean38.12135.4915.980.750.96
Std Dev11.1936.086.671.552.01
Min0.0081.101.260.000.00
Max55.63221.4827.585.666.55
Table 6. Results of Wilcoxon matched-pair signed-rank test.
Table 6. Results of Wilcoxon matched-pair signed-rank test.
A20A50A100A200
ZPZPZPZP
STHIS-PTCD & PBP−4.3731.23 × 10−5−4.3731.22 × 10−5−4.3721.23 × 10−5−4.2861.82 × 10−5
STHIS-PTCD & ACPM−4.2921.77 × 10−5−4.3731.23 × 10−5−4.3721.23 × 10−5−4.3731.23 × 10−5
STHIS-PTCD & NR-3.1321.74 × 10−3−4.1673.08 × 10−5−4.3731.23 × 10−5−4.3721.23 × 10−5
STHIS-PTCD & TS 1.00 0.105 0.578 0.506
Disclaimer/Publisher’s Note: The statements, opinions and data contained in all publications are solely those of the individual author(s) and contributor(s) and not of MDPI and/or the editor(s). MDPI and/or the editor(s) disclaim responsibility for any injury to people or property resulting from any ideas, methods, instructions or products referred to in the content.

Share and Cite

MDPI and ACS Style

Zhou, W.; Zhou, P.; Yang, D.; Cao, W.; Tan, Z.; Xie, Z. Symmetric Two-Workshop Heuristic Integrated Scheduling Algorithm Based on Process Tree Cyclic Decomposition. Electronics 2023, 12, 1553. https://doi.org/10.3390/electronics12071553

AMA Style

Zhou W, Zhou P, Yang D, Cao W, Tan Z, Xie Z. Symmetric Two-Workshop Heuristic Integrated Scheduling Algorithm Based on Process Tree Cyclic Decomposition. Electronics. 2023; 12(7):1553. https://doi.org/10.3390/electronics12071553

Chicago/Turabian Style

Zhou, Wei, Pengwei Zhou, Dan Yang, Wangcheng Cao, Zhenjiang Tan, and Zhiqiang Xie. 2023. "Symmetric Two-Workshop Heuristic Integrated Scheduling Algorithm Based on Process Tree Cyclic Decomposition" Electronics 12, no. 7: 1553. https://doi.org/10.3390/electronics12071553

APA Style

Zhou, W., Zhou, P., Yang, D., Cao, W., Tan, Z., & Xie, Z. (2023). Symmetric Two-Workshop Heuristic Integrated Scheduling Algorithm Based on Process Tree Cyclic Decomposition. Electronics, 12(7), 1553. https://doi.org/10.3390/electronics12071553

Note that from the first issue of 2016, this journal uses article numbers instead of page numbers. See further details here.

Article Metrics

Back to TopTop