Viaduct and Bridge Structural Analysis and Inspection through an App for Immersive Remote Learning
Abstract
1. Introduction
- -
- A UAV 3D model detected by drone (initial state of the infrastructure).
- -
- A structural model (scenario n).
- -
- A final model integrated with data acquired over time from various sources and in real-time, directly from any sensors installed on site.
2. Materials and Methods
2.1. Survey and Structural Model Implementation
2.2. Augmented, Virtual and Mixed Reality in Unity Environment
- -
- Virtual Reality (VR): “an artificial environment which is experienced through sensory stimuli (such as sights and sounds) provided by a computer and in which one’s actions partially determine what happens in the environment” [35].
- -
- Augmented Reality (AR): “AR allows the user to see the real world, with virtual objects superimposed upon or composited with the real world. Therefore, AR supplements reality, rather than completely replacing it” [36].
2.3. Photogrammetric 3D Model
2.4. Automatic Geometrical Information Extraction
2.5. Implementation on BIM
2.6. Historical Images Database and Convolutional Neural Network Processing
2.7. Alternative Minim Route Calculation and GPS Range User/Device Interaction
3. Results
- -
- Original infrastructure design;
- -
- Any maintenance works;
- -
- Service projects and subservices;
- -
- A 3D survey model (geometric information, state of degradation, etc.);
- -
- A structural model (from which to obtain the different structural responses in the different scenarios).
- Acquisition of geometry and construction details from the survey and 3D modeling by drone.
- Acquisition of information on the mechanical properties of materials and soils through project documentation.
- Acquisition of “loads” through a system of sensors installed on site.
- Creation of the final structural model using FEM (Figure 6).
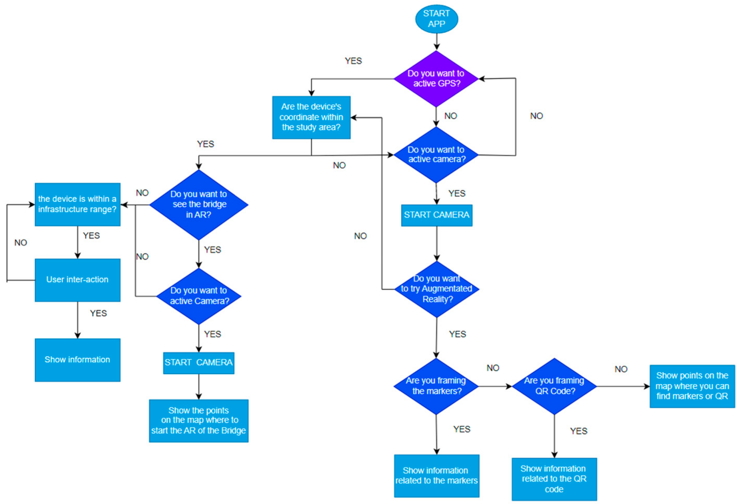
- Identify the replacement route in case of closure of the infrastructure. For example, Figure 8 shows an example simulation of the interruption of the road network at the Annunziata viaduct, which can be carried out by the operator. The graph on which the intervention is carried out is colored red, while the main routes on which to sort the traffic are highlighted in green, in the hypothesis of several deviations to reach the maximum capacity set by the infrastructure (Figure 8). Once the capacity of a graph is reached, it is excluded from the calculation of the path.Figure 8. AI elaboration for traffic redistribution in the case of closure simulation.
- Offer to the user a virtual tour of the infrastructure and the adjacent area (identifying the boundary conditions and possible interactions with other artefacts on the same network), allowing the user to observe with the possibility to interact with the BIM model through the screen of his device.Figure 9a shows the app screenshot where the user can choose the various operations to activate. Figure 9b shows the superimposed 3D model on the viaduct. Figure 9c shows the possibility to explore the photogrammetric 3D model on the map with the ability to rotate or zoom on the model itself (the user can also see the position of other infrastructures in the same area).Figure 9. (a) App home page for viaduct inspection; (b) view of the model superimposed on the bridge; (c) screenshot of 3D model infrastructure view on the map. The operator can also access it via remote learning on the infrastructure without going to locations.Figure 9. (a) App home page for viaduct inspection; (b) view of the model superimposed on the bridge; (c) screenshot of 3D model infrastructure view on the map. The operator can also access it via remote learning on the infrastructure without going to locations.
- Display the location of services and sub-services, structural elements and the location of degradation. For example, Figure 9 shows the extraction of a single frame where it is reported to a stack that has parts without concrete cover. The archive image acquired during the inspection phases is made available and can be consulted over time. By framing the portions of the viaduct (to which the deterioration images database has been associated), it is possible to visualize whether or not the level of deterioration is subject to aggravation or maintenance (Figure 10a) (the user can also see the deterioration in the 3D maps in Figure 10b).Figure 10. (a) Inspection’s detail of the 3D model in AR for the identification of degradation. (b) Visualization of degradation from database image selected from 3D model on the map. The operator can also access it via remote learning on the infrastructure without going to locations.Figure 10. (a) Inspection’s detail of the 3D model in AR for the identification of degradation. (b) Visualization of degradation from database image selected from 3D model on the map. The operator can also access it via remote learning on the infrastructure without going to locations.
- Display video and audio associated with the part that is framed by the user. For example, in Figure 11, the results of the structural analyses, which can be viewed by the user, are reported. The device connects to the database through the crossing of two different types of data concerning the verification of the position within a pre-established range (infrastructure position) during the app design phase and the position of the device frame (possibility of multiple infrastructures within the range). The viaduct can be considered a marker, supported by the location-based Augmented Reality.Figure 11. Screenshot example of viewable structural results of the framed viaduct under inspection within the coordinate range.Figure 11. Screenshot example of viewable structural results of the framed viaduct under inspection within the coordinate range.
- Highlight the “details of interest” on the framed part and show the tridimensional model of the viaduct; the user can segment and disassemble it into its constituent elements. For example, Figure 12 highlights how the user can view the extraction of the various constituent elements, for the first preliminary analysis necessary for any maintenance interventions.Figure 12. Screenshot extraction of the viaduct deck and its individual constituent elements in Virtual Reality.Figure 12. Screenshot extraction of the viaduct deck and its individual constituent elements in Virtual Reality.
- Have an immersive experience with Microsoft HoloLens. Figure 13a shows how, in the geomatic laboratory, the user can virtually explore the various phases of a drone’s survey. Figure 13b shows a virtual reproduction of the area under investigation. The experience is shared with other participants without headsets through a monitor.Figure 13. Example of Google Lens application to replicate in Mixed Reality and in Virtual Reality the drone’s survey.Figure 13. Example of Google Lens application to replicate in Mixed Reality and in Virtual Reality the drone’s survey.
- Have an immersive experience with Microsoft HoloLens. Figure 14 shows how, on the site, the user can virtually explore the BIM model and explore the single elements that compose it using various phases of the drone’s survey. The experience is shared with other participants without headsets through a monitor.Figure 14. Example of Google Lens application to replicate the exploration of a single BIM component on the site.Figure 14. Example of Google Lens application to replicate the exploration of a single BIM component on the site.
4. Discussions and Future Development
5. Conclusions
Author Contributions
Funding
Data Availability Statement
Conflicts of Interest
References
- Prisco, M. Critical infrastructures in Italy: State of the art, case studies, rational approaches to select the intervention priorities. In Proceedings of the Fib Symposium 2019: Concrete—Innovations in Materials, Design and Structures, Krakow, Poland, 27–29 May 2019. [Google Scholar]
- Khalil, A.H.; Heiza, K.M.; El Nawawy, O.A. State of the art review on bridges Structural Health Monitoring (tools and inspection). In Proceedings of the 11th International Conference on Civil and Architecture Engineering ICCAE-11 Conference, Cairo, Egypt, 19–21 April 2016. [Google Scholar]
- Zhou, G.-D.; Yi, T.-H. Recent Developments on Wireless Sensor Networks Technology for Bridge Health Monitoring. Math. Probl. Eng. 2013, 2013, 947867. [Google Scholar] [CrossRef]
- Baik, A.; Yaagoubi, R.; Boehm, J. Integration of Jeddah Historical BIM and 3D GIS for Documentation and Restoration of Historical Monument. ISPRS Int. Arch. Photogramm. Remote Sens. Spat. Inf. Sci. 2015, XL-5/W7, 29–34. [Google Scholar] [CrossRef]
- Pepe, M.; Costantino, D.; Garofalo, A.R. An efficient pipeline to obtain 3D model for HBIM and structural analysis purposes from 3D point clouds. Appl. Sci. 2020, 10, 1235. [Google Scholar] [CrossRef]
- Alizadehsalehi, S.; Hadavi, A.; Huang, J.C. From BIM to extended reality in AEC industry. Autom. Constr. 2020, 116, 103254. [Google Scholar] [CrossRef]
- Kim, M.J.; Hall, C.M. A hedonic motivation model in virtual reality tourism: Comparing visitors and non-visitors. Int. J. Inf. Manag. 2019, 46, 236–249. [Google Scholar] [CrossRef]
- Gushima, K.; Nakajima, T. Virtual fieldwork: Designing Augmented Reality applications using virtual reality worlds. In Virtual, Augmented and Mixed Reality; Chen, J.Y.C., Fragomeni, G., Eds.; Springer: Cham, Switzerland, 2021; pp. 417–430. [Google Scholar]
- Omer, M.; Hewitt, S.; Mosleh, M.H.; Margetts, L.; Parwaiz, M. Performance Evaluation of Bridges Using Virtual Reality. In Proceedings of the 6th European Conference on Computational Mechanics 7th European Conference on Computational Fluid Dynamics, Glasgow, UK, 11–15 June 2018. [Google Scholar]
- Delgado, J.M.; Oyedele, L.; Demian, P.; Beach, T. A research agenda for augmented and virtual reality in architecture, engineering and construction. Adv. Eng. Inform. 2020, 45, 101122. [Google Scholar] [CrossRef]
- Mutis, I.; Ambekar, A. Challenges and enablers of augmented reality technology for in situ walkthrough applications. J. Inf. Technol. Constr. 2020, 25, 55–71. [Google Scholar] [CrossRef]
- Kim, K.; Seo, B.K.; Han, J.H.; Park, J. Augmented reality tour system for immersive experience of cultural heritage. In Proceedings of the VRCAI 2009: 8th International Conference on Virtual Reality Continuum and Its Applications in Industry, Yokohama, Japan, 14–15 December 2009; ACM Press: New York, NY, USA, 2009; pp. 323–324. [Google Scholar]
- Tan, C. Lim Digital Heritage Gamification: An Augmented-Virtual Walkthrough to Learn and Explore Tangible Cultural Heritage. J. Telecommun. Electron. Comput. Eng. 2017, 9, 125–129. [Google Scholar]
- Andri, C.; Alkawaz, M.H.; Waheed, S.R. Examining Effectiveness and User Experiences in 3D Mobile based Augmented Reality for MSU Virtual Tour. In Proceedings of the 2019 IEEE International Conference on Automatic Control and Intelligent Systems (I2CACIS), Selangor, Malaysia, 29 June 2019; pp. 161–167. [Google Scholar] [CrossRef]
- Andri, C.; Alkawaz, M.H.; Sallow, A.B. Adoption of Mobile Augmented Reality as a Campus Tour Application. Int. J. Eng. Technol. 2018, 7, 64–69. [Google Scholar] [CrossRef]
- Juan, Y.-K.; Chen, H.-H.; Chi, H.-Y. Developing and Evaluating a Virtual Reality-Based Navigation System for Pre-Sale Housing Sales. Appl. Sci. 2018, 8, 952. [Google Scholar] [CrossRef]
- Ozacar, K.; Ortakci, Y.; Kahraman, I.; Durgut, R.; Karas, I.R. A Low-Cost and Lightweight 3d Interactive Real Estate-Purposed Indoor Virtual Reality Application. ISPRS Ann. Photogramm. Remote Sens. Spat. Inf. Sci. 2017, IV-4/W4, 307–310. [Google Scholar] [CrossRef]
- Kini, V.G.; Sunil, S. Design and Realization of Sustainable Rural Housing Using Immersive Virtual Reality Platform. In Proceedings of the 25th ACM Symposium on Virtual Reality Software and Technology, Parramatta, NSW, Australia, 12–15 November 2019; Volume 61, pp. 1–2. [Google Scholar] [CrossRef]
- Xia, S.A. Design and Implementation of Campus 3D Virtual Walkthrough System—Take Hunan Science and Technology University as an Example. Appl. Mech. Mater. 2012, 268, 1926–1929. [Google Scholar] [CrossRef]
- Du, J.; Zou, Z.; Shi, Y.; Zhao, D. Zero latency: Real-time synchronization of BIM data in virtual reality for collaborative decision-making. Autom. Constr. 2018, 85, 51–64. [Google Scholar] [CrossRef]
- Lin, Y.-C.; Chen, Y.-P.; Yien, H.-W.; Huang, C.-Y.; Su, Y.-C. Integrated BIM, game engine and VR technologies for healthcare design: A case study in cancer hospital. Adv. Eng. Inform. 2018, 36, 130–145. [Google Scholar] [CrossRef]
- Okada, R.C.; Simons, A.E.; Sattineni, A. Owner-requested changes in the design and construction of government healthcare facilities. Proced. Eng. 2017, 196, 592–606. [Google Scholar] [CrossRef]
- Sampaio, A.Z.; Ferreira, M.M.; Rosário, D.P.; Martins, O.P. 3D and VR models in Civil Engineering education: Construction, rehabilitation and maintenance. Autom. Constr. 2010, 19, 819–828. [Google Scholar] [CrossRef]
- Du, J.; Shi Mei, Y.C.; Quarles, J.; Yan, W. Communication by Interaction: A Multiplayer VR Environment for Building Walkthroughs. In Proceedings of the Construction Research Congress, San Juan, Puerto Rico, 31 May–2 June 2016; pp. 2281–2290. [Google Scholar]
- Motamedi, A.; Wang, Z.; Yabuki, N.; Fukuda, T.; Michikawa, T. Signage visibility analysis and optimization system using BIM-enabled virtual reality (VR) environments. Adv. Eng. Inform. 2017, 32, 248–262. [Google Scholar] [CrossRef]
- Vilventhan, A.; Rajadurai, R. 4D Bridge Information Modelling for management of bridge projects: A case study from India. Built Environ. Proj. Asset Manag. 2019, 10, 423–435. [Google Scholar] [CrossRef]
- Boton, C. Supporting constructability analysis meetings with Immersive Virtual Reality-based collaborative BIM 4D simulation. Autom. Constr. 2018, 96, 1–15. [Google Scholar] [CrossRef]
- Wang, P.; Wu, P.; Wang, J.; Chi, H.-L.; Wang, X. A Critical Review of the Use of Virtual Reality in Construction Engineering Education and Training. Int. J. Environ. Res. Public Health 2018, 15, 1204. [Google Scholar] [CrossRef]
- Riedlinger, U.; Oppermann, L.; Klein, F.; Hill, M.; Bahlau, S.; Lambracht, C.; Nieborowski, S.; Holst, R. Mixed Reality Support for Bridge Inspectors. In Proceedings of the 2022 IEEE Conference on Virtual Reality and 3D User Interfaces Abstracts and Workshops (VRW), Christchurch, New Zealand, 12–16 March 2022; pp. 704–705. [Google Scholar]
- Fotia, A.; Alvaro, M.R.; Oliveto, F.; Pucinotti, R. Safety Management of Existing Bridges: A Case Study. In New Metropolitan Perspectives: Post COVID Dynamics: Green and Digital Transition, between Metropolitan and Return to Villages Perspectives; Springer: Cham, Switzerland; Reggio Calabria, Italy, 2022. [Google Scholar] [CrossRef]
- Fotia, A.; Barrile, V. Geomatics and Soft Computing Techniques for Road Infrastructure Monitoring. In Proceedings of the Geomatics and Geospatial Technologies: 24th Italian Conference, ASITA 2021, Genoa, Italy, 1–2 July 2021; Springer International Publishing: Cham, Switzerland, 2022; pp. 313–324. [Google Scholar] [CrossRef]
- Li, Y.; Karim, M.M.; Qin, R. A Virtual-Reality-Based Training and Assessment System for Bridge Inspectors With an Assistant Drone. IEEE Trans. Hum. Mach. Syst. 2022, 52, 591–601. [Google Scholar] [CrossRef]
- Barrile, V.; Fotia, A.; Leonardi, G.; Pucinotti, R. Geomatics and Soft Computing Techniques for Infrastructural Monitoring. Sustainability 2020, 12, 1606. [Google Scholar] [CrossRef]
- Jerald, J. The VR book: Human-Centered Design for Virtual Reality; Morgan & Claypool: Williston, VT, USA, 2015. [Google Scholar]
- Azuma, R.T. A survey of Augmented reality. Presence Teleoperators Virtual Environ. 1997, 6, 355–385. [Google Scholar] [CrossRef]
- Li, L.; Chen, G. Mixed reality interface of geospatial data towards efficient, effective, and reliable bridge inspection. In Proceedings of the 8th World Conference on Structural Control and Monitoring (8WCSCM), Orlando, FL, USA, 5 June 2022. [Google Scholar]
- Antlej, K.; Horan, B.; Mortimer, M.; Leen, R.; Allaman, M.; Vickers-Rich, P.; Rich, T. Mixed reality for museum experiences: A co-creative tactile-immersive virtual coloring serious game. In Proceedings of the 2018 3rd Digital Heritage International Congress (DigitalHERITAGE) Held Jointly with 2018 24th International Conference on Virtual Systems and Multimedia (VSMM 2018), San Francisco, CA, USA, 26–30 October 2018. [Google Scholar]
- Bruno, F.; Bruno, S.; De Sensi, G.; Luchi, M.-L.; Mancuso, S.; Muzzupappa, M. From 3D reconstruction to virtual reality: A complete methodology for digital archaeological exhibition. J. Cult. Heritage 2010, 11, 42–49. [Google Scholar] [CrossRef]
- Sampaio, A.Z.; Henriques, P.G.; Cruz, C.O. Interactive models used in Civil Engineering education based on virtual reality technology. In Proceedings of the 2009 2nd Conference on Human System Interactions, Catania, Italy, 21–23 May 2009; pp. 170–176. [Google Scholar] [CrossRef]
- Omer, M.; Margetts, L.; Hadi Mosleh, M.; Hewitt, S.; Parwaiz, M. Use of gaming technology to bring bridge inspection to the office. Struct. Infrastruct. Eng. 2019, 15, 1292–1307. [Google Scholar] [CrossRef]
- Han, D.I.; Tom Dieck, M.C.; Jung, T. User experience model for augmented reality applications in urban heritage tourism. J. Herit. Tour. 2018, 13, 46–61. [Google Scholar] [CrossRef]
- Muñoz, A.; Martí, A. New Storytelling for Archaeological Museums Based on Augmented Reality Glasses. Commun. Past 2020, 85, 100. [Google Scholar] [CrossRef]
- Lee, H.; Jung, T.H.; Dieck, M.T.; Chung, N. Experiencing immersive virtual reality in museums. Inf. Manag. 2019, 57, 103229. [Google Scholar] [CrossRef]
- Chung, N.; Lee, H.; Kim, J.-Y.; Koo, C. The Role of Augmented Reality for Experience-Influenced Environments: The Case of Cultural Heritage Tourism in Korea. J. Travel Res. 2017, 57, 627–643. [Google Scholar] [CrossRef]
- Ahmed, K.G.; Megahed, M.; Al-Zaabi, F.; Al-Sheebani, A.; Al-Nuaimi, M. Virtual Reality as a Student’s Learning and Self-Assessment Tool in Building Construction Education A Proposed Process. In Virtual and Augmented Reality for Architecture and Design; CRC Press: Boca Raton, FL, USA, 2022; pp. 179–201. [Google Scholar] [CrossRef]
- Bonetti, F.; Warnaby, G.; Quinn, L. Augmented Reality and Virtual Reality in Physical and Online Retailing: A Review, Synthesis and Research Agenda. In Augmented Reality and Virtual Reality; Springer: Cham, Switzerland, 2018; pp. 119–132. [Google Scholar]
- Mäkelä, V.; Rivu, R.; Alsherif, S.; Khamis, M.; Xiao, C.; Borchert, L.; Schmidt, A.; Alt, F. Virtual field studies: Conducting studies on public displays in virtual reality. In Proceedings of the 2020 ACM CHI conference on human factors in computing systems (CHI ‘20), Honolulu, HI, USA, 30 April 2020. [Google Scholar]
- Park, S.; Bokijonov, S.; Choi, Y. Review of Microsoft HoloLens Applications over the Past Five Years. Appl. Sci. 2021, 11, 7259. [Google Scholar] [CrossRef]
- Barrile, V.; Bernardo, E.; Fotia, A.; Bilotta, G. A Combined Study of Cultural Heritage in Archaeological Museums: 3D Survey and Mixed Reality. Heritage 2022, 5, 1330–1349. [Google Scholar] [CrossRef]
- Barrile, V.; Bernardo, E.; Bilotta, G.; Fotia, A. “Riace Bronzes” Geomatics Techniques in Augmented Reality for Cultural Heritage Dissemination. In Geomat. Geospat. Technology 2022, 1507, 195–215. [Google Scholar]
- Barrile, V.; Candela, G.; Fotia, A.; Bernardo, E. UAV Survey of Bridges and Viaduct: Workflow and Application. In Proceedings of the Computational Science and Its Applications–ICCSA 2019: 19th International Conference, Saint Petersburg, Russia, 1–4 July 2019; pp. 269–284. [Google Scholar]
- Janisio-Pawłowska, D. Analysis of the Possibilities of Using HBIM Technology in the Protection of Cultural Heritage, Based on a Review of the Latest Research Carried out in Poland. ISPRS Int. J. Geo Inf. 2021, 10, 633. [Google Scholar] [CrossRef]
- Barrile, V.; Bernardo, E.; Candela, G.; Bilotta, G.; Modafferi, A.; Fotia, A. Road infrastructure heritage: From scan to infrabim. WSEAS Trans. Environ. Develop. 2020, 16, 633–642. [Google Scholar] [CrossRef]
- Ji, A.; Xue, X.; Wang, Y.; Luo, X.; Xue, W. An integrated approach to automatic pixel-level crack detection and quantification of asphalt pavement. Autom. Constr. 2020, 114, 103176. [Google Scholar] [CrossRef]
- Cha, Y.-J.; Choi, W.; Büyüköztürk, O. Deep learning-based crack damage detection using convolutional neural networks. Comput. Aided Civ. Infrastruct. Eng. 2017, 32, 361–378. [Google Scholar] [CrossRef]
- Deng, J.; Lu, Y.; Lee, V.C.-S. Imaging-based crack detection on concrete surfaces using You Only Look Once network. Struct. Health Monit. 2020, 20, 484–499. [Google Scholar] [CrossRef]
- Barrile, V.; Fotia, A.; Bernardo, E.; Bilotta, G.; Modafferi, A. Road Infrastructure Monitoring: An Experimental Geomatic Integrated System. In Proceedings of the ICCSA 2020: 20th International Conference, Cagliari, Italy, 1–4 July 2020; Volume 12252, pp. 634–648. [Google Scholar] [CrossRef]
- Doa’Ei, Y.; Jahan, A.M. Application of Artificial Intelligence and Meta-heuristic Algorithms in Civil Health Monitoring Systems. Civ. Eng. J. 2018, 4, 1653. [Google Scholar] [CrossRef]
- Flah, M.; Nunez, I.; Ben Chaabene, W.; Nehdi, M.L. Machine Learning Algorithms in Civil Structural Health Monitoring: A Systematic Review. Arch. Comput. Methods Eng. 2020, 28, 2621–2643. [Google Scholar] [CrossRef]
- Barrile, V.; Fotia, A.; Ponterio, R.; Mollica Nardo, V.; Giuffrida, D.; Mastelloni, M.A. A Combined Study of Art Works Preserved in the Archaeological Museums: 3d Survey, Spectroscopic Approach and Augmented Reality. Int. Arch. Photogramm. Remote Sens. Spat. Inf. Sci. 2019, XLII-2/W11, 201–207. [Google Scholar] [CrossRef]
- Moseley, K.; Lüleci, F.; Catbas, N. Investigation of Tablet and Terrestrial LiDAR and Photogrammetry Applications to Structural Engineering. In Scholar Symposium; University of Central Florida: Orlando, FL, USA, 2021. [Google Scholar] [CrossRef]
- Fazio, L.; Lo Brutto, M. 3D survey for the archaeological study and virtual reconstruction of the sanctuary of Isis in the ancient Lilybaeum (Italy). Virtual Archaeol. Rev. 2020, 11, 1–14. [Google Scholar] [CrossRef]
- Ferrari, I.; Fourth, A. The Roman pier of San Cataldo: From archaeological data to 3D reconstruction. Virtual Archaeol. Rev. 2018, 10, 28–39. [Google Scholar] [CrossRef]
- Karim, M.M.; Qin, R.; Chen, G.; Yin, Z. A semi-supervised self-training method to develop assistive intelligence for segmenting multiclass bridge elements from inspection videos. Struct. Health Monit. 2021, 21, 835–852. [Google Scholar] [CrossRef]
- Dinis, F.M.; Guimaraes, A.S.; Carvalho, B.R.; Martins, J.P. An immersive Virtual Reality interface for Civil Engineering dissemination amongst pre-university students. In Proceedings of the 4th Experiment International Conference (exp.at’17), Faro, Portugal, 6–8 June 2017; pp. 157–158. [Google Scholar] [CrossRef]
- Abadíaa, J.J.P.; Fritza, H.; Dadoulisb, G.; Dragosa, K.; Smarslya, K. Automated decision making in structural health monitoring using explainable artificial intelligence. In EG-ICE 2021 Workshop on Intelligent Computing in Engineering Berlin; Universitätsverlag der TU Berlin: Berlin, Germany, 2021; p. 432. [Google Scholar]
- Guttentag, D.A. Virtual reality: Applications and implications for tourism. Tour. Manag. 2010, 31, 637–651. [Google Scholar] [CrossRef]
- Antón, C.; Camarero, C.; Garrido, M.-J. Exploring the experience value of museum visitors as a co-creation process. Curr. Issues Tour. 2017, 21, 1406–1425. [Google Scholar] [CrossRef]
- He, H.-X.; Zheng, J.-C.; Liao, L.-C.; Chen, Y.-J. Damage identification based on convolutional neural network and recurrence graph for beam bridge. Struct. Health Monit. 2020, 20, 1392–1408. [Google Scholar] [CrossRef]
- Abdeljaber, O.; Avci, O.; Kiranyaz, S.; Gabbouj, M.; Inman, D.J. Real-time vibration-based structural damage detection using one-dimensional convolutional neural networks. J. Sound Vib. 2017, 388, 154–170. [Google Scholar] [CrossRef]
- Omer, M.; Margetts, L.; Mosleh, M.H.; Cunningham, L.S. Inspection of Concrete Bridge Structures: Case Study Comparing Conventional Techniques with a Virtual Reality Approach. J. Bridg. Eng. 2021, 26, 05021010. [Google Scholar] [CrossRef]







Disclaimer/Publisher’s Note: The statements, opinions and data contained in all publications are solely those of the individual author(s) and contributor(s) and not of MDPI and/or the editor(s). MDPI and/or the editor(s) disclaim responsibility for any injury to people or property resulting from any ideas, methods, instructions or products referred to in the content. |
© 2023 by the authors. Licensee MDPI, Basel, Switzerland. This article is an open access article distributed under the terms and conditions of the Creative Commons Attribution (CC BY) license (https://creativecommons.org/licenses/by/4.0/).
Share and Cite
Fotia, A.; Barrile, V. Viaduct and Bridge Structural Analysis and Inspection through an App for Immersive Remote Learning. Electronics 2023, 12, 1220. https://doi.org/10.3390/electronics12051220
Fotia A, Barrile V. Viaduct and Bridge Structural Analysis and Inspection through an App for Immersive Remote Learning. Electronics. 2023; 12(5):1220. https://doi.org/10.3390/electronics12051220
Chicago/Turabian StyleFotia, Antonino, and Vincenzo Barrile. 2023. "Viaduct and Bridge Structural Analysis and Inspection through an App for Immersive Remote Learning" Electronics 12, no. 5: 1220. https://doi.org/10.3390/electronics12051220
APA StyleFotia, A., & Barrile, V. (2023). Viaduct and Bridge Structural Analysis and Inspection through an App for Immersive Remote Learning. Electronics, 12(5), 1220. https://doi.org/10.3390/electronics12051220
