The Impact of the COVID-19 Crisis on the Digital Transformation of Organizations
Abstract
1. Introduction
- To analyze the contribution of external organizational factors to put into practice the new opportunities created by the organization’s digital transformation;
- To evaluate the impact of digital competencies on the digital transformation of organizations;
- To analyze the role of new technologies in developing digital competencies.
2. Literature Review and Hypotheses
3. Methodology
3.1. Study Instrument
3.2. The Sample
4. Results
5. Discussion
5.1. The Impact of the COVID-19 Crisis on the Digitalization of Organizations
5.2. The Development of Digital Competencies
5.3. The Impact of New Technologies on the Digitalization of Organizations
5.4. The Contributions of Implementing a Digital Transformation Strategy in Organizations
5.5. The Theoretical and Practical Contributions of the Research
6. Conclusions
Author Contributions
Funding
Data Availability Statement
Conflicts of Interest
References
- Chanias, S.; Myers, M.D.; Hess, T. Digital transformation strategy making in pre-digital organizations: The case of a financial services provider. J. Strateg. Inf. Syst. 2019, 28, 17–33. [Google Scholar] [CrossRef]
- Hoppmann, J.; Anadon, L.D.; Narayanamurti, V. Why matter matters: How technology characteristics shape the strategic framing of technologies. Res. Policy 2020, 49, 103882. [Google Scholar] [CrossRef]
- Nadeem, A.; Abedin, B.; Cerpa, N.; Chew, E. Editorial: Digital Transformation & Digital Business Strategy in Electronic Commerce-The Role of Organizational Capabilities. J. Theor. Appl. Electron. Commer. Res. 2018, 13, 1–8. [Google Scholar] [CrossRef]
- Orlandi, L.B. Organizational capabilities in the digital era: Reframing strategic orientation. J. Innov. Knowl. 2016, 1, 156–161. [Google Scholar] [CrossRef]
- Riera, C. The Role of IT and Organizational Capabilities on Digital Business Value. Pac. Asia J. Assoc. Inf. Syst. 2019, 11, 4. [Google Scholar] [CrossRef]
- Teece, D.J. Business models and dynamic capabilities. Long Range Plan. 2018, 51, 40–49. [Google Scholar] [CrossRef]
- Savić, D. From Digitization, through Digitalization, to Digital Transformation. Online Searcher. January 2019, pp. 36–39. Available online: https://bit.ly/3aO3Gy3 (accessed on 25 April 2021).
- Winkelhake, U. The Digital Transformation of the Automotive Industry; Springer International: Berlin/Heidelberg, Germany, 2017. [Google Scholar]
- Frankiewicz, B.; Chamorro-Premuzic, T. Digital Transformation Is About Talent, Not Technology. Harv. Bus. Rev. 2018, p. 6. Available online: https://hbr.org/2020/05/digital-transformation-is-about-talent-not-technology (accessed on 25 April 2021).
- Kurzweil, R. The Singularity Is Near: When Humans Transcend Biology; Penguin Books: New York, NY, USA, 2005. [Google Scholar]
- Faraj, S.; Renno, W.; Bhardwaj, A. Unto the breach: What the COVID-19 pandemic exposes about digitalization. Inf. Organ. 2021, 31, 100337. [Google Scholar] [CrossRef]
- KPMG. The Rise of Ransomware during COVID-19. 2021. Available online: https://home.kpmg/xx/en/home/insights/2020/05/rise-of-ransomware-during-covid-19.html (accessed on 25 April 2021).
- Flexera. 2021. Available online: https://info.flexera.com/SLO-REPORT-State-of-Tech-Spend#:~:text=The%20Flexera%202021%20State%20of,they%20face%20in%20optimizing%20spend.&text=Get%20the%20report%20today (accessed on 18 April 2021).
- Deloitte. COVID-19’s Impact on Cybersecurity. 2021. Available online: https://www2.deloitte.com/ng/en/pages/risk/articles/covid-19-impact-cybersecurity.html (accessed on 12 May 2021).
- Dudézert, A. La transformation Digitale des Entreprises; La Découverte: Paris, France, 2018. [Google Scholar]
- Oldekop, J.A.; Horner, R.; Hulme, D.; Adhikari, R.; Agarwal, B.; Alford, M.; Zhang, Y.F. COVID-19 and the case for global development. World Dev. 2020, 134, 105044. [Google Scholar] [CrossRef]
- AppDynamics. 2020. Available online: https://www.appdynamics.com/ (accessed on 23 May 2021).
- Nambisan, S.; Lyytinen, K.; Majchrzak, A.; Song, M. Digital innovation management: Reinventing innovation management research in a digital world. MIS Q. 2017, 41, 223–238. [Google Scholar] [CrossRef]
- Rai, A.; Pavlou, P.A.; Im, G.; Du, S. Interfirm IT Capability Profiles and Communications for Cocreating Relational Value: Evidence from the Logistics Industry. MIS Q. 2012, 36, 233–262. [Google Scholar] [CrossRef]
- Bharadwaj, A.; El Sawy, O.A.; Pavlou, P.; Venkatraman, N. Digital Business Strategy: Toward a Next Generation of Insights. MIS Q. 2013, 37, 471–482. [Google Scholar] [CrossRef]
- Vial, G. Understanding digital transformation: A review and a research agenda. J. Strateg. Inf. Syst. 2019, 28, 118–144. [Google Scholar] [CrossRef]
- Carr, N. Does IT Matter? Information Technology and the Corrosion of Competitive Advantage; Harvard Business School Press: Cambridge, MA, USA, 2004. [Google Scholar]
- Bharadwaj, A. A Resource-Based Perspective on Information Technology Capability and Firm Performance: An Empirical Investigation. MIS Q. 2000, 24, 169–196. [Google Scholar] [CrossRef]
- Brynjolfsson, E.; Hitt, L. Beyond the Productivity Paradox. Commun. ACM 1998, 41, 49–55. [Google Scholar] [CrossRef]
- Barley, S.R. Why the internet makes buying a car less loathsome: How technologies change role relations. Acad. Manag. Discov. 2015, 1, 5–35. [Google Scholar] [CrossRef]
- Van Knippenberg, D.; Dahlander, L.; Haas, M.R.; George, G. Information, attention, and decision making. Acad. Manag. J. 2015, 58, 649–657. [Google Scholar] [CrossRef]
- Prensky, M.H. Sapiens Digital: From Digital Immigrants and Digital Natives to Digital Wisdom. Innov. J. Online Educ. 2009, 5, 1–9. Available online: https://www.learntechlib.org/p/104264/ (accessed on 31 August 2022).
- Lovelock, D. How Digital Natives are Changing the Modern Workplace. 2018. Available online: https://www.nintex.com/blog/how-digital-natives-are-changing-the-modern-workplace/ (accessed on 31 August 2022).
- Almaiah, M.A.; Alfaisal, R.; Salloum, S.A.; Al-Otaibi, S.; Al Sawafi, O.S.; Al-Maroof, R.S.; Lutfi, A.; Alrawad, M.; Mulhem, A.A.; Awad, A.B. Determinants Influencing the Continuous Intention to Use Digital Technologies in Higher Education. Electronics 2022, 11, 2827. [Google Scholar] [CrossRef]
- Almaiah, M.A.; Alhumaid, K.; Aldhuhoori, A.; Alnazzawi, N.; Aburayya, A.; Alfaisal, R.; Salloum, S.A.; Lutfi, A.; Al Mulhem, A.; Alkhdour, T.; et al. Factors Affecting the Adoption of Digital Information Technologies in Higher Education: An Empirical Study. Electronics 2022, 11, 3572. [Google Scholar] [CrossRef]
- Junior, F.C.; Maçada, A.C.; Brinkhues, R.; Montesdioca, G.P. Digital Capabilities as Driver to Digital Business Performance. In Proceedings of the 22nd Americas Conference on Information Systems, AMCIS, San Diego, CA, USA, 11–14 August 2016. [Google Scholar]
- Berghaus, S.; Back, A. Disentangling the Fuzzy Front End of Digital Transformation: Activities and Approaches. In Proceedings of the ICIS 2017, Seoul, Republic of Korea, 10–13 December 2017; Association for Information Systems: Atlanta, GA, USA, 2017; pp. 1–17. [Google Scholar]
- Von Leipzig, T.; Gampa, M.; Manza, D.; Schöttlea, K.; Ohlhausena, P.; Oosthuizen, G.; Palma, D.; von Leipzig, K. Initialising customer-orientated digital transformation in enterprises. Procedia Manuf. 2017, 8, 517–524. [Google Scholar] [CrossRef]
- Gupta, S. Driving Digital Strategy: A Guide to Reimagining Your Business; Harvard Business Review Press: Boston, MA, USA, 2014. [Google Scholar]
- Burlea-Schiopoiu, A.; Burdescu, D.D. An Integrative Approach of E-Learning: From Consumer to Prosumer. In Smart Education and e-learning 2016, Smart Innovation, Systems and Technology; Uskov, V.L., Howlett, R.J., Lakhmi, C.J., Eds.; Springer International Publishing: Geneva, Switzerland, 2016; Volume 59, pp. 269–279. [Google Scholar] [CrossRef]
- Gerth, A.B.; Peppard, J. The dynamics of CIO derailment: How CIOs come undone and how to avoid it. Bus. Horiz. 2016, 59, 61–70. [Google Scholar] [CrossRef]
- Hair, J.F.; Hult, G.T.M.; Ringle, C.M.; Sarstedt, M. A Primer on Partial Least Squares Structural Equation Modeling (PLS-SEM); Sage Publications: New York, NY, USA, 2017. [Google Scholar]
- Dijkstra, T.K.; Henseler, J. Consistent and asymptotically normal PLS estimators for linear structural equations. Comput. Stat. Data Anal. 2015, 81, 10–23. [Google Scholar] [CrossRef]
- Ringle, C.M.; Wende, S.; Becker, J.-M. SmartPLS GmbH, Boenningstedt. 2015. Available online: http://www.smartpls.com (accessed on 12 December 2022).
- Hair, J.F.; Ringle, C.M.; Sarstedt, M. Partial least squares structural equation modeling: Rigorous applications, better results and higher acceptance. Long Range Plan. 2013, 46, 1–12. [Google Scholar] [CrossRef]
- Cortina, J.M. What is coefficient alpha? An examination of theory and applications. J. Appl. Psychol. 1993, 78, 98–104. [Google Scholar] [CrossRef]
- Rasoolimanesh, S.M.; Roldán, J.L.; Jaafar, M.; Ramayah, T. Factors influencing residents’ perceptions toward tourism development: Differences across rural and urban world heritage sites. J. Travel Res. 2017, 56, 760–775. [Google Scholar] [CrossRef]
- Fornell, C.; Larcker, D.F. Evaluating structural equation models with unobservable variables and measurement error. J. Mark. Res. 1981, 18, 39–50. [Google Scholar] [CrossRef]
- Henseler, J.; Ringle, C.M.; Sarstedt, M. A new criterion for assessing discriminant validity in variance-based structural equation modeling. J. Acad. Mark. Sci. 2015, 43, 115–135. [Google Scholar] [CrossRef]
- Burlea-Schiopoiu, A.; Balan, D.A. Modelling the impact of corporate reputation on costumers’ behaviour. Corp. Soc. Responsib. Environ. Manag. 2021, 28, 1142–1156. [Google Scholar] [CrossRef]
- Burlea-Schiopoiu, A. Success Factors for an Information Systems Projects Team: Creating New Context, Innovation and Knowledge Management. In Twin Track Economies: Challenges & Solutions; Soliman, K.S., Ed.; IBIMA: London, UK, 2009; Volume 1–3, pp. 936–941. [Google Scholar]
- Ducrey, V.; Vivier, E. Le Guide de la Transformation Digitale; Groupe Eyrolles: Paris, France, 2017. [Google Scholar]
- Teece, D.J.; Pisano, G.; Shuen, A. Dynamic Capabilities and Strategic Management. Strateg. Manag. J. 1997, 18, 509–533. [Google Scholar] [CrossRef]
- Singh, A.; Hess, T. How Chief Digital Officers Promote the Digital Transformation of their Companies. MIS Q. Exec. 2017, 16, 1–17. [Google Scholar]
- Alos-Simo, L.; Verdu-Jover, A.J.; Gomez-Gras, J.-M. How transformational leadership facilitates e-business adoption. Ind. Manag. Data Syst. 2017, 117, 382–397. [Google Scholar] [CrossRef]
- Majchrzak, A.; Shepherd, A.D. Can digital innovations help reduce suffering? A crowd-based digital innovation framework of compassion venturing. Inf. Organ. 2021, 31, 100338. [Google Scholar] [CrossRef]
- Burlea-Schiopoiu, A.; Remme, J. The Dangers of Dispersal of Responsibilities. Amfiteatru Econ. 2017, 19, 464–476. [Google Scholar]
- Li, J.; Dou, K.; Wen, S.; Li, Q. Monitoring Index System for Sectors’ Digital Transformation and Its Application in China. Electronics 2021, 10, 1301. [Google Scholar] [CrossRef]
- Krakovskaya, I.; Korokoshko, J. Assessment of the Readiness of Industrial Enterprises for Automation and Digitalization of Business Processes. Electronics 2021, 10, 2722. [Google Scholar] [CrossRef]
- Burlea-Schiopoiu, A. An Approach of the Knowledge Management for the Development of the Organisational Commitment. In Advances in Information Systems Development; Wojtkowski, W., Wojtkowski, W.G., Zupancic, J., Magyar, G., Knapp, G., Eds.; Springer: Boston, MA, USA, 2007; pp. 313–323. [Google Scholar] [CrossRef]
- Kljajić Borštnar, M.; Pucihar, A. Multi-Attribute Assessment of Digital Maturity of SMEs. Electronics 2021, 10, 885. [Google Scholar] [CrossRef]
- Almeida, F.; Duarte Santos, J.; Augusto Monteiro, J. The Challenges and Opportunities in the Digitalization of Companies in a Post-COVID-19 World. IEEE Eng. Manag. Rev. 2020, 48, 97–103. [Google Scholar] [CrossRef]


| Variables | Frequency | Percent | Cumulative Percent | |
|---|---|---|---|---|
| Number of employees | 1–9 | 24 | 11.8 | 11.8 |
| 10–49 | 57 | 28.1 | 39.9 | |
| 50–249 | 76 | 37.4 | 77.3 | |
| 250–499 | 18 | 8.9 | 86.2 | |
| over 500 | 28 | 13.8 | 100.0 | |
| Total | 203 | 100.0 | - | |
| Organization Profile | Mainly B2B | 128 | 63.1 | 63.1 |
| Mainly B2C | 25 | 12.3 | 75.4 | |
| Both B2B and B2C | 50 | 24.6 | 100.0 | |
| Total | 203 | 100.0 | - | |
| Gender | Female | 112 | 55.2 | 55.2 |
| Male | 91 | 44.8 | 100.0 | |
| Total | 203 | 100.0 | - | |
| Age | 20–30 years old | 32 | 15.8 | 15.8 |
| 31–40 years old | 92 | 45.3 | 61.1 | |
| 41–50 years old | 45 | 22.2 | 83.3 | |
| 51–60 years old | 27 | 13.3 | 96.6 | |
| over 60 years old | 7 | 3.4 | 100.0 | |
| Total | 203 | 100.0 | - | |
| Variables/Items | Loading Values | VIF Values |
|---|---|---|
| C: COVID-19 crisis: The effects of the COVID-19 crisis include: | ||
| C1: Identify gaps in the organization’s digital capabilities | 0.735 | 1.584 |
| C2: Confirm the importance of the organization’s digital capabilities | 0.895 | 2.370 |
| C3: Development of digital products and solutions and digital sales channels | 0.742 | 1.718 |
| C4: Accelerate the digital transformation process | 0.877 | 2.396 |
| DC: Digital Competencies: Consider that in your organization, employees: | ||
| DC1: Share the goals of the digital strategy and agree to change the way they work to meet them | 0.848 | 2.384 |
| DC2: Can use analytical, cloud, or social media technologies to carry out their activity | 0.780 | 1.761 |
| DC3: Organizes in teams, naturally and fluidly, according to objectives | 0.835 | 2.388 |
| CD4: Considers customer satisfaction a priority | 0.807 | 1.766 |
| CD5: Enjoy freedom in carrying out missions | 0.744 | 1.750 |
| NT: New Technologies | ||
| NT1: To what extent do you agree with the statement: Do new technologies potentially transform the field of activity in which your organization operates? | 0.753 | 1.598 |
| NT11: Artificial intelligence | 0.716 | 1.610 |
| NT12: The Internet of Things | 0.727 | 1.713 |
| NT13: Cloud Computing | 0.778 | 2.044 |
| NT14: Big Data | 0.797 | 2.056 |
| NT15: 3D printing | 0.749 | 2.586 |
| NT16: Virtual reality | 0.745 | 2.531 |
| DT: Digital Transformation | ||
| DT1: Do you consider that your organization has initiated a digital transformation strategy to adapt to the effects of new technologies? | 0.741 | 1.312 |
| DT2: To what extent do you agree with the statement that digital transformation promotes sustainable development? | 0.754 | 1.500 |
| DT3: To what extent do you agree with the statement: Does the digital strategy support the vision and mission of the organization? | 0.812 | 1.684 |
| DT4: Do you think the organization will become more agile due to the digital transformation initiative? | 0.707 | 1.437 |
| Cronbach’s Alpha | rho_A | Composite Reliability | Average Variance Extracted (AVE) | |
|---|---|---|---|---|
| COVID-19 Crisis | 0.835 | 0.891 | 0.887 | 0.665 |
| Digital Competencies | 0.863 | 0.870 | 0.901 | 0.646 |
| Digital Transformation | 0.749 | 0.755 | 0.841 | 0.569 |
| New Technologies | 0.874 | 0.889 | 0.901 | 0.566 |
| COVID-19 Crisis | Digital Competencies | Digital Transformation | New Technologies | |
|---|---|---|---|---|
| COVID-19 Crisis | 0.816 | - | - | - |
| Digital Competencies | 0.152 | 0.804 | - | - |
| Digital Transformation | 0.343 | 0.399 | 0.755 | - |
| New Technologies | 0.279 | 0.183 | 0.490 | 0.753 |
| COVID-19 Crisis | Digital Competencies | Digital Transformation | New Technologies | |
|---|---|---|---|---|
| COVID-19 Crisis | - | - | - | - |
| Digital Competencies | 0.189 | - | - | - |
| Digital Transformation | 0.432 | 0.472 | - | - |
| New Technologies | 0.291 | 0.221 | 0.570 | - |
| Saturated Model | Estimated Model | |
|---|---|---|
| SRMR | 0.073 | 0.073 |
| d_ULS | 1.464 | 1.464 |
| d_G | 0.534 | 0.529 |
| Chi-Square | 587.534 | 587.534 |
| NFI | 0.920 | 0.920 |
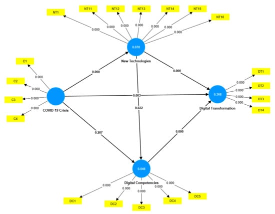
| Hypotheses | Original Sample (O) | Sample Mean (M) | Standard Deviation (STDEV) | t Statistics (|O/STDEV|) | p Values | Decision |
|---|---|---|---|---|---|---|
| C -> DC = H1 | 0.111 | 0.117 | 0.0888 | 1.263 | 0.207 | Not Accepted |
| C -> DT = H2 | 0.190 | 0.186 | 0.064 | 2.975 | 0.003 | Accepted |
| C -> NT = H3 | 0.279 | 0.282 | 0.070 | 4.009 | 0.000 | Accepted |
| DC -> DT = H4 | 0.293 | 0.299 | 0.058 | 5.013 | 0.000 | Accepted |
| NT -> DC = H5 | 0.156 | 0.160 | 0.068 | 2.288 | 0.022 | Accepted |
| NT -> DT = H6 | 0.382 | 0.382 | 0.053 | 7.157 | 0.000 | Accepted |
Disclaimer/Publisher’s Note: The statements, opinions and data contained in all publications are solely those of the individual author(s) and contributor(s) and not of MDPI and/or the editor(s). MDPI and/or the editor(s) disclaim responsibility for any injury to people or property resulting from any ideas, methods, instructions or products referred to in the content. |
© 2023 by the authors. Licensee MDPI, Basel, Switzerland. This article is an open access article distributed under the terms and conditions of the Creative Commons Attribution (CC BY) license (https://creativecommons.org/licenses/by/4.0/).
Share and Cite
Burlea-Schiopoiu, A.; Borcan, I.; Dragan, C.O. The Impact of the COVID-19 Crisis on the Digital Transformation of Organizations. Electronics 2023, 12, 1205. https://doi.org/10.3390/electronics12051205
Burlea-Schiopoiu A, Borcan I, Dragan CO. The Impact of the COVID-19 Crisis on the Digital Transformation of Organizations. Electronics. 2023; 12(5):1205. https://doi.org/10.3390/electronics12051205
Chicago/Turabian StyleBurlea-Schiopoiu, Adriana, Ioana Borcan, and Cristian Ovidiu Dragan. 2023. "The Impact of the COVID-19 Crisis on the Digital Transformation of Organizations" Electronics 12, no. 5: 1205. https://doi.org/10.3390/electronics12051205
APA StyleBurlea-Schiopoiu, A., Borcan, I., & Dragan, C. O. (2023). The Impact of the COVID-19 Crisis on the Digital Transformation of Organizations. Electronics, 12(5), 1205. https://doi.org/10.3390/electronics12051205

