Real-Time Reliability Access Control Based on Rail Traffic Data Platform
Abstract
:1. Introduction
2. Related Work
2.1. Zero-Trust Access Control
2.2. Trust Model
3. Access Control Model
3.1. Model Overview
3.2. Formulation Strategy
3.2.1. Definition
- Subject, S: network agents that initiate access requests, including users, devices, and applications.
- Role set, R: the role to which the subject initiating the access belongs.
- Object set, O: what the network agent requests to access, including user application, interface, function, data, etc.
- Attribute set, ATT: information that identifies the characteristics of access control participants, such as subject and object, including subject attribute ATT(S), object attribute ATT(O), and environment attribute ATT(E).
- Context, C: the external environment in which the subject interacts with the object is a collection of some subject attributes, object attributes, and environmental attributes.
- Trust degree, T: the trust value of the object when the object performs an operation or task on the subject, the representation of the credibility of the behavior, and the dynamic evaluation of the subject’s trust degree in the context.
- Permission set, P: the operation permission of the subject to the object it requests to access.
3.2.2. Description
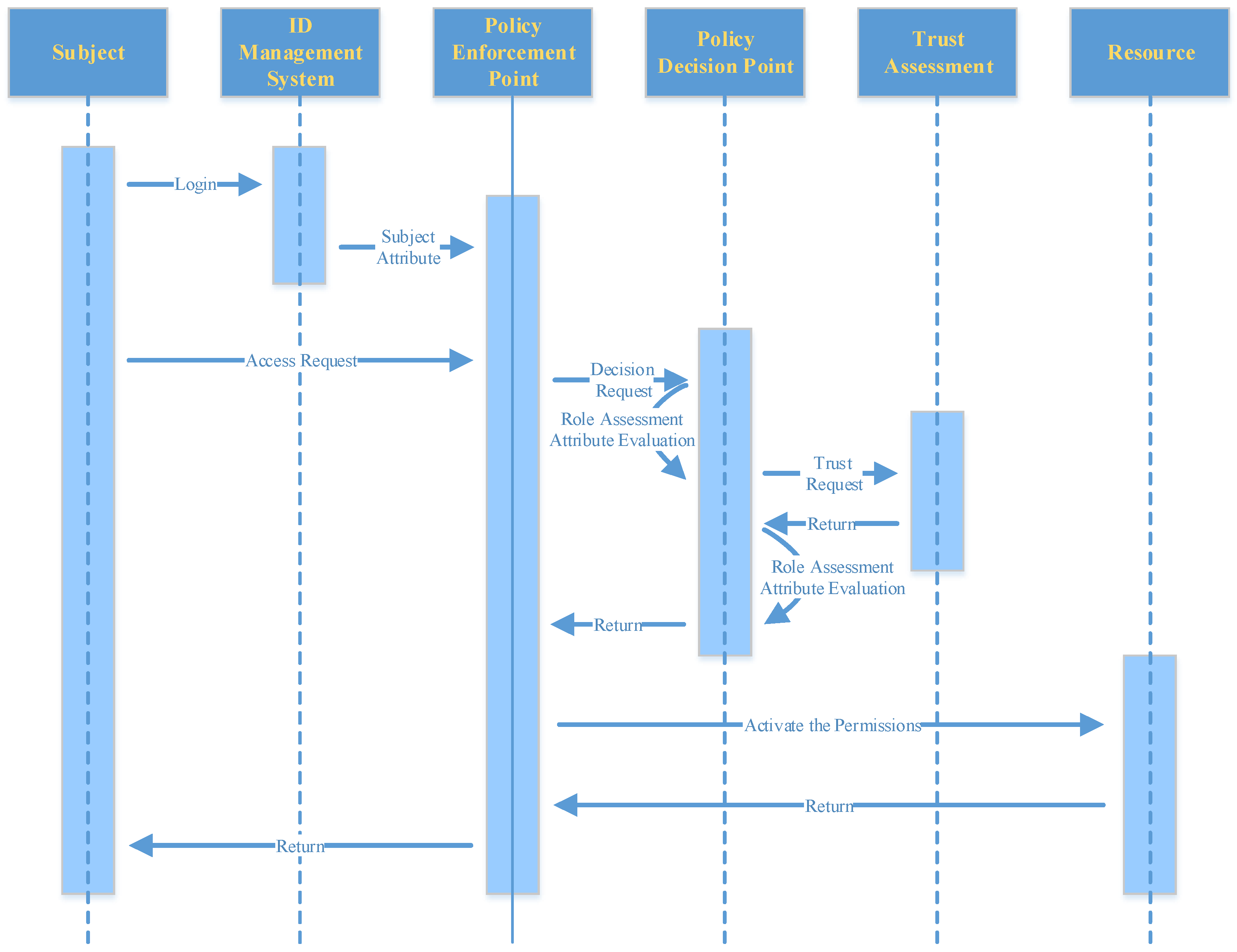
3.3. Access Control Flow
4. Real-Time Trust Calculation
4.1. Trust Calculation Method
- When the subject requests to access the object, in addition to roles and attributes, trust is one of the important bases for the subject to obtain permission. In order to authorize the requester, after the preliminary role evaluation and attribute evaluation, it needs to be evaluated for trust. The historical access behavior of the subject is evaluated, and the trust value is used as the further basis for the authorization decision.
- According to the principle of zero trust, when the subject accesses the object, it should be tacit that there is a risk in the subject’s behavior. For real-time fine-grained control, trust evaluation should provide an effective trust update method. The risk of the authorized subject is evaluated, and the trust degree of the interaction is updated through the evaluation results. According to the updated trust degree, the subject’s access rights are adjusted to achieve dynamic authorization.
- After the subject accesses the object, it should update the trust value in real time and feedback the risk degree of the process. Through the risk assessment of the behavior of the subject, the overall performance of the subject in terms of multiple zero-trust indicators is obtained, and the trust value of the subject is updated according to the risk assessment value. The updated trust value will be used as the historical trust value of the subject in the next access.
4.2. Trust Rating
5. Dynamic Updating Method of Trust Based on Authorization Feedback
5.1. Trust Dynamic Update Process
| Algorithm 1 Trust Dynamic Update |
![]() |
5.2. Trust Dynamic Update Method
5.2.1. Trust Evaluation Factor
5.2.2. Authorization Feedback Factor
5.2.3. Trust Update
6. Real-Time Reliability Access Control Based on Rail Transit Data Platform
6.1. Rail Transit Data Platform
6.2. Zero-Trust Measurement Index
7. Conclusions
Author Contributions
Funding
Data Availability Statement
Acknowledgments
Conflicts of Interest
References
- Xie, Z.; Liu, X.; Li, Y. Brief analysis of Network Security Scheme of Urban Rail Cloud Platform. Netw. Secur. Technol. Appl. 2020, 11, 124–126. [Google Scholar]
- Gilman, E.; Barth, D. Zero Trust Networks: Building Secure Systems in Untrusted Networks; O’Reilly Media, Inc.: Sebastopol, CA, USA, 2017; pp. 15–30. [Google Scholar]
- Xue, Y. Research on Design of Security Framework Based on Zero Trust Architecture and Simulation Evaluation for Industrial Control System; Lanzhou University of Technology: Lanzhou, China, 2022. [Google Scholar]
- Zhang, Y. Modifiable Blockchain Access Control Scheme Based on Dynamic Trust Evaluation Algorithm; Shijiazhuang Tiedao University: Shijiazhuang, China, 2022. [Google Scholar]
- Pan, R.; Wang, G.; Huang, H. Attribute Access Control Based on Dynamic User Trust in Cloud Computer. Comput. Sci. 2020, 48, 313–319. [Google Scholar]
- John, K. No More Chewy Centers: Introducing the Zero Trust Model of Information Security. Available online: https://media.paloaltonetworks.com/documents/Forrester-No-More-Chewy-Centers.pdf (accessed on 4 January 2023).
- Google, BeyondCorp. Available online: https://cloud.google.com/beyondcorp/ (accessed on 25 December 2022).
- Zhang, H. Zero Trust Has Become a New Concept and Architecture of Cyber Security. Available online: http://www.jjckb.cn/2020-06/18/c_139147950.htm (accessed on 4 January 2023).
- Shi, J. Research on Security Defense Technology of Industrial Control Network Based on Zero Trust Mechanism; North China Electric Power University: Beijing, China, 2022. [Google Scholar]
- An Heng Information. An Integrated Intelligent Public Data Platform Security Protection System Based on Zero Trust Concept. Available online: https://c-csa.cn/case/case-detail/i-606/ (accessed on 4 January 2023).
- Sangfor. Deep Trust Technology Group Comprehensive Zero Trust Security Practice. Available online: https://c-csa.cn/case/case-detail/i-640/ (accessed on 4 January 2023).
- Chen, B.; Li, Y.; Gao, W. Zero Trust Network Security: The Complete Guide to Software Defined Perimeter(SDP); Electronic Industry Press: Beijing, China, 2021; pp. 28–40. [Google Scholar]
- Rose, S.; Borchert, O.; Mitchell, S.; Connelly, S. Zero Trust Architecture, 2nd ed.; NIST Special Publication 800-207; NIST: Gaithersburg, MD, USA, 2019. [Google Scholar]
- Kamrun, N.; Asif, Q.; Terry, R. Developing an access control management metamodel for secure digital enterprise architecture modeling. Secur. Priv. 2021, 4, e160. [Google Scholar]
- Qi An Xin. Zero-Trust Architecture and Solutions. 2020. Available online: http://www.caict.ac.cn/kxyj/qwfb/ztbg/202008/P020200812382865122881.pdf (accessed on 12 August 2020).
- Xiong, H.; Zhang, B. Dynamic authorization-supported mechanism for grid. Comput. Eng. Des. 2011, 32, 9. [Google Scholar]
- Zhang, Z.; Wang, P. Review of Zero Trust Security Architecture. Secur. Sci. Technol. 2021, 131, 8–16. [Google Scholar]
- Liu, H. Zero trust security solution. Green Alliance Technol. Zero Trust. Issue 2020, 40–43. [Google Scholar]
- Zhang, Y.; Zhang, Y. A review of zero-trust research. Inf. Secur. Res. 2020, 6, 608–614. [Google Scholar]
- Beth, T.; Borcherding, M.; Klein, B. Valuation of Trust in Open Networks. European Symposium on Research in Computer Security; Springer: Berlin/Heidelberg, Germany, 1994. [Google Scholar]
- Tencent Zero Trust Security Solution Debut. Available online: https://baijiahao.baidu.com/s?id=1640736396843424663&wfr=spider&for=pc (accessed on 20 December 2022).
- Bao, F.; Chen, I.R. Trust management for the internet of things and its application to service composition. In Proceedings of the 2012 IEEE International Symposium on a World of Wireless, Mobile and Multimedia Networks (WoWMoM), San Francisco, CA, USA, 25–28 June 2012; pp. 1–6. [Google Scholar]
- Singh, A.; Chatterjee, K. A multi-dimensional trust and reputation calculation model for cloud computing environments. In Proceedings of the 2017 ISEA Asia Security and Privacy (ISEASP), Surat, India, 29 January–1 February 2017; pp. 1–8. [Google Scholar]
- Li, X.; Gui, X. Cognitive Model of Dynamic Trust Forecasting. J. Softw. 2010, 21, 163–176. [Google Scholar] [CrossRef]
- Xiong, R. Research on Key Technologies of Trust Based Grid Authorization; PLA Information Engineering University: Zhengzhou, China, 2011. [Google Scholar]
- Zhang, J.; Liu, B.; Sun, S.; Yu, W.; Zhang, L. Urban Rail Traffic Security Management System Based on Big Data Platform. In Proceedings of the IEEE 6th International Conference on Signal and Image Processing (ICSIP), Nanjing, China, 9–11 July 2021; pp. 1065–1069. [Google Scholar]
- Yu, W.; Zhang, L. Research on Zero Trust Access Control Model and Formalization Based on Rail Transit Data Platform. In Proceedings of the IEEE the 10th International Conference on Information, Communication and Networks, Zhangye, China, 19–22 August 2022; pp. 689–695. [Google Scholar]
- Zhang, B.; Xiong, R. Direct Trust Degree Evaluation Method Based on Authorization Feedback. Comput. Eng. 2012, 38, 163–166. [Google Scholar]
- Zhang, L.; Shen, G.; Qin, X.; Cheng, C.; OU, D.; Li, X.; Shi, L. Information Physical Mapping and System Construction of Intelligent Network Transportation. J. Tongji Univ. (Nat. Sci.) 2022, 50, 79–86. [Google Scholar]
- Chen, Q.; Gu, Y. Application of Mobile Payment in Urban Rail Transit AFC System. Appl. Technol. 2017, 4, 141–144. [Google Scholar]
- Wang, Y.; Chen, L.; Yi, R. A new idea on network security protection of urban rail transit signal system in the era of classified protection 2.0. Inf. Technol. Cyber Secur. 2020, 39, 1–5. [Google Scholar]
- Aftab, M.U.; Oluwasanmi, A.; Alharbi, A.; Sohaib, O.; Nie, X.; Qin, Z.; Ngo, S.T. Secure and dynamic access control for the Internet of Things (IoT) based traffic system. PeerJ Comput. Sci. 2021, 7, e471. [Google Scholar] [CrossRef] [PubMed]
- Luo, J. Research on Blockchain-Based Access Control Mechanism in Edge Computing; Nanjing University of Posts and Telecommunications: Nanjing, China, 2022. [Google Scholar]






| 1. RBAC Sets and Functions. |
| SUBJS, ROLES, OPS, and OBS (subjects, roles, operations, and objects); |
| PERMS ∈ 2 (OPS × OBS), the set of permissions; |
| SESSIONS, the set of sessions; |
| subject _ sessions (s: SUBJS) → 2 SESSIONS, the mapping of subject s onto a set of sessions; |
| avail _ session _ roles (s: SUBJS) → 2 ROLES, the mapping of subject s onto a set of roles; |
| avail _ session _ perms (rs: 2 ROLES) → 2 PERMS, the mapping of a set of roles onto a set of permissions; |
| SA ⊆ SUBJS × ROLES, a many-to-many mapping subject-to-role assignment; |
| PA ⊆ ROLES × PERMS, a many-to-many mapping role-to-permission assignment. |
| 2. Additional Sets and Functions of this Paper. |
| T represents the values of trust, a finite set of values. |
| ATT(S), ATT(E), ATT(O), and C represent finite sets of subject, environment object, and context attribute functions, respectively. |
| For each att in ATT(S)∪ATT(E)∪ATT(O)∪C, |
| Range(att) represents the attribute’s range, a finite set of atomic values. |
| att Type: ATT(S)∪ATT(E)∪ATT(O)∪C→{set, atomic}. Specifies attributes as set- or atomic-valued. |
| Each attribute function maps elements in SUBJS and OBS to atomic or set values. |
| filter _ r(r: ROLES)→2 POLICIES _ R, the mapping of role onto a set of policies. For each pr∈ POLICIES _ R. |
| pr: SUBJS ×ROLES × 2 ATT(S) × 2 ATT(O) × 2 ATT(E)→{T, F}. |
| filter _ p(p: PERMS)→2 POLICIES _ P, the mapping of permission onto a set of policies. For each pp∈POLICIES _ P. |
| pp: SUBJS × ROLES × PERMS × 2 ATT(S) × 2 ATT(O) × 2 ATT(E)→{T, F}. |
| filter _ t(t: TRUST)→2 POLICIES _ T, the mapping of trust onto a set of policies. For each pt∈ POLICIES _ T. |
| pt: SUBJS × ROLES × TRUST × PERMS × 2 ATT(S) × 2 ATT(O) × 2 ATT(E)→{T, F}. |
| Weight | ω1 | ω2 | ω3 | ω4 | |
|---|---|---|---|---|---|
| λ | |||||
| 0 | 0 | 0 | 0 | 1 | |
| 0.1 | 0.0103 | 0.0433 | 0.1818 | 0.7641 | |
| 0.2 | 0.0450 | 0.1065 | 0.2520 | 0.5965 | |
| 0.3 | 0.0984 | 0.1647 | 0.2757 | 0.4614 | |
| 0.4 | 0.1671 | 0.2133 | 0.2722 | 0.3474 | |
| 0.5 | 0.2500 | 0.2500 | 0.2500 | 0.2500 | |
| 0.6 | 0.3474 | 0.2722 | 0.2133 | 0.1671 | |
| 0.7 | 0.4614 | 0.2757 | 0.1647 | 0.0984 | |
| 0.8 | 0.5965 | 0.2520 | 0.1065 | 0.0450 | |
| 0.9 | 0.7641 | 0.1818 | 0.0433 | 0.0103 | |
| 1.0 | 1 | 0 | 0 | 0 | |
| Trust Interval | Trust Level | Access Permission | Intensity of Permissions |
|---|---|---|---|
| [0,0.3] | distrust | null | refuse |
| (0.3,0.6] | less trusting | read | weak |
| (0.6,0.8] | basic trust | read, download | common |
| (0.8,0.9] | more trust | read, download, execute, update | strong |
| (0.9,1.0] | really trust | read, download, execute, update, delete | entire |
| Category | Project | Rating Setting (on a 100-Point Scale) | Value |
|---|---|---|---|
| Telecommunications and network security | Network architecture | (1) Legitimacy of equipment access ID; (2 points) (2) Black- and whitelist log registration; (2 points) (3) Effective interception of illegal access; (2 points) (4) Internal illegal access log registration; (2 points) (5) External illegal access log registration. (2 points) | 10 |
| Port type | (1) Two-way TLS encryption; (3 points) (2) Access mode (internal network or not); (2 points) (3) Access the location of the equipment (whether inside the station); (2 points) (4) Two-way TLS decryption. (3 points) | 10 | |
| Boundary of safe region | Perimeter security | (1) Access data flow monitoring; (3 points) (2) Instantaneous flow anomaly identification; (3 points) (3) External illegal abnormal access detection. (2 points) | 8 |
| Access control | (1) Device IP acquisition under trust identification; (3 points) (2) Obtaining the IP address of the intercepted device; (3 points) (3) Application port on/off record; (2 points) (4) Purpose of the visit (whether it is urgent); (2 points) (5) Access time (whether during working hours); (2 points) (6) Sensitivity level of resources; (2 points) (7) Frequency of visits. (2 points) | 16 | |
| IDSIPS | (1) Security certificate certification; (4 points) (2) Internal network illegal access alarm; (4 points) (3) External network illegal access alarm. (4 points) | 12 | |
| Security audit | (1) Operation logs of system users; (2 points) (2) Abnormal login logs of security service operation center users; (2 points) (3) Network traffic audit logs. (4 points) | 8 | |
| Security program to calculate the environment | Identification | (1) Login user identity identification; (2 points) (2) Multi-factor identity authentication. (2 points) | 4 |
| Data integrity | (1) High-fidelity encryption and decryption of data transmission; (2 points) (2) Continuity of encrypted data traffic; (3 points) (3) Security anomaly event (ID time flow) record; (2 points) (4) Complete data transmission. (3 points) | 10 | |
| Material safety data sheet | (1) Two-way TLS encryption and decryption data; (3 points) (2) Access to files by the server of the security service operation center, audit of modification records, and operation alarm; (3 points) (3) Server file access and modification records. (2 points) | 8 | |
| Security management center | Concentration supervisory control and management | (1) Centralized management of the full cycle of access control by the security service operation center; (2 points) (2) Obtaining the ID of system isolation equipment for security management; (4 points) (3) Log records of unsafe physical operations (device physical insertion and removal of USB/ network); (4 points) (4) CPU/ memory/disk space/traffic detection audit and operation alarm of the security service operation center server. (4 points) | 14 |
Disclaimer/Publisher’s Note: The statements, opinions and data contained in all publications are solely those of the individual author(s) and contributor(s) and not of MDPI and/or the editor(s). MDPI and/or the editor(s) disclaim responsibility for any injury to people or property resulting from any ideas, methods, instructions or products referred to in the content. |
© 2023 by the authors. Licensee MDPI, Basel, Switzerland. This article is an open access article distributed under the terms and conditions of the Creative Commons Attribution (CC BY) license (https://creativecommons.org/licenses/by/4.0/).
Share and Cite
Yu, W.; Zhang, L.; Xu, Q. Real-Time Reliability Access Control Based on Rail Traffic Data Platform. Electronics 2023, 12, 1105. https://doi.org/10.3390/electronics12051105
Yu W, Zhang L, Xu Q. Real-Time Reliability Access Control Based on Rail Traffic Data Platform. Electronics. 2023; 12(5):1105. https://doi.org/10.3390/electronics12051105
Chicago/Turabian StyleYu, Wenjuan, Lei Zhang, and Qian Xu. 2023. "Real-Time Reliability Access Control Based on Rail Traffic Data Platform" Electronics 12, no. 5: 1105. https://doi.org/10.3390/electronics12051105
APA StyleYu, W., Zhang, L., & Xu, Q. (2023). Real-Time Reliability Access Control Based on Rail Traffic Data Platform. Electronics, 12(5), 1105. https://doi.org/10.3390/electronics12051105


