A High-Efficiency Single-Stage Isolated Sepic-Flyback AC–DC Led Driver
Abstract
:1. Introduction
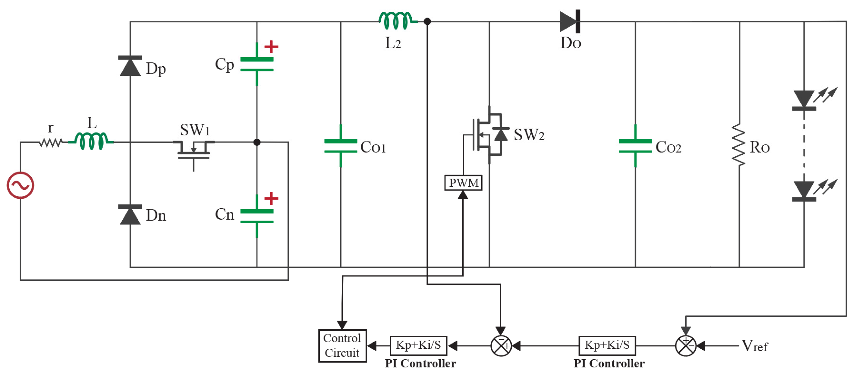
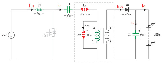
2. Proposed Led Driver Circuit
Vienna Rectifier Analysis and Design
3. Operating Modes of The Recommended Circuit
3.1. Mod I [t0 ≤ t < t1]
3.2. Mod II [t1 ≤ t < t2]
3.3. Mod III [t2 ≤ t < t3]
4. Design of the Recommended Led Drive
4.1. Calculation of Input Inductor L1
4.2. Calculation of Magnetization Inductor Lm
4.3. Calculation of Storage Capacitor C1
4.4. Output Capacitor Co Calculation
4.5. Control Loop Design
5. Result and Discussion
5.1. Simulation Results
5.2. Experimental Results
6. Conclusions
Author Contributions
Funding
Institutional Review Board Statement
Informed Consent Statement
Data Availability Statement
Conflicts of Interest
References
- Nazarudin, M.S.; Rahim, M.A.A.; Aspar, Z.; Yahya, A.; Selvaduray, T.R. A flyback SMPS LED driver for lighting application. In Proceedings of the 2015 10th Asian Control Conference: Emerging Control Techniques for a Sustainable World, ASCC 2015, Kota Kinabalu, Malaysia, 31 May–3 June 2015. [Google Scholar] [CrossRef]
- Zhang, S.; Wang, Y.; Liu, X.; Zhou, Y.; Xu, D. A single-switch integrated-stage LED driver based on Cuk and Class-E converter. In Proceedings of the 2018 International Power Electronics Conference, IPEC-Niigata—ECCE Asia 2018, Niigata, Japan, 20–24 May 2018; pp. 934–938. [Google Scholar] [CrossRef]
- Lamar, D.G.; Arias, M.; Rodriguez, A.; Fernandez, A.; Hernando, M.M.; Sebastian, J. Design-Oriented analysis and performance evaluation of a low-cost high-Brightness led driver based on flyback power factor corrector. IEEE Trans. Ind. Electron. 2012, 60, 2614–2626. [Google Scholar] [CrossRef]
- Cheng, C.-A.; Wu, H.-C. A Novel Single-Stage High-Power-Factor AC-DC LED Power Supply for Streetlight Applications. In Proceedings of the 2018 IEEE 7th Global Conference on Consumer Electronics, GCCE 2018, Nara, Japan, 9–12 October 2018; pp. 128–129. [Google Scholar] [CrossRef]
- Prieto, M.B.F.; Litran, S.P.; Aranda, E.D.; Gomez, J.M.E. New Single-Input, Multiple-Output Converter Topologies: Combining Single-Switch Nonisolated DC-DC Converters for Single-Input, Multiple-Output Applications. IEEE Ind. Electron. Mag. 2016, 10, 6–20. [Google Scholar] [CrossRef]
- Zareie, M.; Poorali, B.; Eren, S.; Pahlevani, M. A Power Factor Correction LED Driver With Direct Power Transfer Feature. IEEE J. Emerg. Sel. Top. Ind. Electron. 2021, 3, 988–997. [Google Scholar] [CrossRef]
- Luo, Q.; Huang, J.; He, Q.; Ma, K.; Zhou, L. Analysis and Design of a Single-Stage Isolated AC–DC LED Driver With a Voltage Doubler Rectifier. IEEE Trans. Ind. Electron. 2017, 64, 5807–5817. [Google Scholar] [CrossRef]
- Pouladi, F.; Farzanehfard, H.; Adib, E.; Le Sage, H. Single-Switch Soft-Switching LED Driver Suitable for Battery-Operated Systems. IEEE Trans. Ind. Electron. 2018, 66, 2726–2734. [Google Scholar] [CrossRef]
- Wang, Y.; Qiu, Y.; Xu, D. A single-stage LED driver based on resonant converter with low-voltage stress. In Proceedings of the 2018 IEEE Industry Applications Society Annual Meeting, IAS 2018, Portland, OR, USA, 23–27 September 2018. [Google Scholar] [CrossRef]
- Tian, G.; Qi, W.; Yan, Y.; Jiang, Y.Z. High power factor LED power supply based on SEPIC converter. IET Electron. Lett. 2014, 50, 1866–1868. [Google Scholar] [CrossRef]
- Cheng, C.-A.; Cheng, H.-L.; Chang, C.-H.; Chang, E.-C.; Kuo, Z.-Y.; Lin, C.-K.; Hou, S.-H. A Novel AC-DC LED Integrated Streetlight Driver with Power-Factor-Correction and Soft-Switching Functions. In Proceedings of the 2021 IEEE International Future Energy Electronics Conference (IFEEC), Taipei, Taiwan, 16–19 November 2021; IEEE: Piscataway, NJ, USA, 2021; pp. 1–3. [Google Scholar]
- Divya, K.M.; Parackal, R. High power factor integrated buck-boost flyback converter driving multiple outputs. In Proceedings of the IC-GET 2015–2015 Online International Conference on Green Engineering and Technologies, Coimbatore, India, 27 November 2015. [Google Scholar] [CrossRef]
- Kumar, K.A.; Veeramallu, V.S.; Narasimharaju, B. Performance Analysis of Coupled Inductor Based Ripple Free Boost PFC AC-DC LED Driver. In Proceedings of the 9th IEEE International Conference on Power Electronics, Drives and Energy Systems, PEDES 2020, Jaipur, India, 16–19 December 2020. [Google Scholar] [CrossRef]
- Wang, Y.; Huang, J.; Wang, W.; Xu, D. A single-stage single-switch LED driver based on integrated buck-boost circuit and Class E converter; A single-stage single-switch LED driver based on integrated buck-boost circuit and Class E converter. In Proceedings of the 2015 IEEE Industry Applications Society Annual Meeting, Addison, TX, USA, 18–22 October 2015. [Google Scholar] [CrossRef]
- Lam, J.; Jain, P.K. A novel isolated electrolytic capacitor-less single-switch AC-DC offline LED driver with power factor correction. In Proceedings of the Conference Proceedings—IEEE Applied Power Electronics Conference and Exposition—APEC, Fort Worth, TX, USA, 16–20 March 2014; pp. 1356–1361. [Google Scholar] [CrossRef]
- Chowdhury, D.; Hussain, M.I.; Zakaria, G.; Khan, Z.R. A low power LED driver with a soft-switched buck converter and a parallel-loaded series L-C resonant inverter. In Proceedings of the ICECE 2018—10th International Conference on Electrical and Computer Engineering, Dhaka, Bangladesh, 20–22 December 2018; pp. 26–29. [Google Scholar] [CrossRef]
- Wang, Y.; Huang, J.; Wang, W.; Xu, D. A Single-Stage Single-Switch LED Driver Based on Class-E Converter. IEEE Trans. Ind. Appl. 2016, 52, 2618–2626. [Google Scholar] [CrossRef]
- Hwu, K.I.; Yau, Y.T.; Lee, L.-L. Powering LED using high-efficiency SR flyback converter. IEEE Trans. Ind. Appl. 2010, 47, 376–386. [Google Scholar] [CrossRef]
- Lee, S.-W.; Do, H.-L. A Single-Switch AC-DC LED Driver Based on a Boost-Flyback PFC Converter with Lossless Snubber. IEEE Trans. Power Electron. 2017, 32, 1375–1384. [Google Scholar] [CrossRef]
- Yadav, V.K.; Verma, A.K.; Yaragatti, U.R. An Integrated Single Switch AC-DC System for LED Driven by an Unconventional Rectifier. In Proceedings of the 9th IEEE International Conference on Power Electronics, Drives and Energy Systems, PEDES 2020, Jaipur, India, 16–19 December 2020. [Google Scholar] [CrossRef]
- Yadav, V.K.; Verma, A.K.; Yaragatti, U. High PFC Integrated Stage Single Switch AC-DC System for LED Power Driver. In Proceedings of the 2021 International Conference on Sustainable Energy and Future Electric Transportation, SeFet 2021, Hyderabad, India, 21–23 January 2021. [Google Scholar] [CrossRef]
- Cheng, C.-A.; Cheng, H.-L.; Chang, E.-C.; Chang, C.-H.; Lai, S.-W.; Huang, P.-H. A single-switch LeD tube light driver with coupled-inductor and power-factor-correction for indoor lighting applications. In Proceedings of the 2020 International Symposium on Computer, Consumer and Control, IS3C 2020, Taichung City, Taiwan, 13–16 November 2020; pp. 240–242. [Google Scholar] [CrossRef]
- Yadav, V.K.; Verma, A.K.; Yaragatti, U.R. Modelling and control of two stage high PFC LED driver circuit using average current control method driven by vienna rectifier. In Proceedings of the PIICON 2020—9th IEEE Power India International Conference, Sonepat, India, 28 February–1 March 2020. [Google Scholar] [CrossRef]
- Somarowthu, P.R.R.; Saxena, S.K.; Mahajan, D.B. Isolated SEPIC Converter with a novel Voltage Clamp Circuit. In Proceedings of the 2018 IEEE International Conference on Power Electronics, Drives and Energy Systems, PEDES 2018, Chennai, India, 18–21 December 2018; Institute of Electrical and Electronics Engineers Inc.: Piscataway, NJ, USA, 2018. [Google Scholar] [CrossRef]
- Poorali, B.; Adib, E. Analysis of the Integrated SEPIC-Flyback Converter as a Single-Stage Single-Switch Power-Factor-Correction LED Driver. IEEE Trans. Ind. Electron. 2016, 63, 3562–3570. [Google Scholar] [CrossRef]
- Ahmad, S.; Tan, N.M.L.; Baharuddin, M.Z.; Buticchi, G. A High-Performance Isolated SEPIC Converter for Non-Electrolytic LED Lighting. IEEE Access 2021, 9, 149894–149905. [Google Scholar] [CrossRef]





















| Component | Symbol | Value |
|---|---|---|
| Input voltage (V) | Vin | AC-310 Vpp |
| Filter capacitor | Cp, Cn | 10 (µF) 450 V AC |
| Filter inductor | L | 500 µH |
| İnput inductor | L1 | 2 mH |
| Storage capacitor | C1 | 100 (µF) |
| Output capacitor (µF) | Co | 2200 (µF) |
| Transformer | T1 | N2/N1 = 1 |
| Output current (A) | Io | 0.6 A |
| Output voltage (V) | Vo | 30 V |
| Output power (W) | W | 18 W |
| Resistor | R | 50 Ω |
| Component | Symbol | Model Part | Rating |
|---|---|---|---|
| Input İnductor | L | 22 × 14 × 8 1.0 diameter 10 A | 500 (µH) |
| Input Capacitor | Cp, Cn | P220M186JN | 10 uF 450VAC Capacitor CF505U37LL |
| Diode rectifier | Dp, Dn, | 2x1N5408 | Repetitive Peak reverse voltage, VRRM = 1 kV |
| Storage İnductor | L1 | 22 × 14 × 8 1.0 diameter 10 A | 2 mH |
| Switch | S1 | IRF740 | N-CHANNEL 400 V-0.48 ohm-10 A |
| Storage Capacitor | C1 | F611DU335M40 | DC Voltage = 160 V |
| Output Diode | Do | 1N5408 | Repetitive Peak reverse voltage, VRRM = 1 kV |
| Transformation | T | - | 1:1 |
| Output Capacitor | Co | R60DR522A40 | 2200 µH DC Voltage = 50 V |
| Simulation | Experiment | |
|---|---|---|
| Peak Input Current (A) | 0.1 | 0.112 |
| Power Factor | 0.975 | 0.972 |
| Odd Harmonics Value | ||
| 3rd | 0.11 | 0.12 |
| 5 | 0.054 | 0.06 |
| 7 | 0.044 | 0.04 |
| 9 | 0.026 | 0.029 |
| 11 | 0.021 | 0.022 |
| Average Output Current (A) | 0.612 | 0.601 |
| Average Output Voltage (V) | 30.125 | 30.20 |
| Peak Switch Voltage (V) | 70 | 70.6 |
| Component | 24 | 25 | 26 | Proposed LED Driver |
|---|---|---|---|---|
| Input Voltage (V) | 22–32 Vac | 185–220 Vac | 90–240 | 310 Vpp |
| Output Voltage (V) | 25.5 | 30 | 30 | 30 |
| Output Power (W) | 34 | 21 | 18 | 18 |
| Switching Frequency (kHz) | - | 50 | 60 | 50 |
| Output Capacitor (µF) | - | 10 | 88 | 2200 |
| Peak Efficiency | 82.3% at 34 W | 95% at 16.8 W | 93.56% at 18 W | 95% at 18 W |
| Power Factor | 0.98–0.99 | 0.99 | 0.93–0.975 | 0.97 |
| Overvoltage (V) | 150 | No overvoltage at turn-off, However, peak voltage is high | 82 | 30 |
| Steady-state Voltage (V) | 70 at 32 V input voltage | 600 at 220 v input voltage | 286 at 150 V input voltage | 310 Vpp input voltage |
| Snubber Type | Passive | Passive | Passive | Passive |
| Snubber Component Count | 1 Capacitor 1 Diode | 1 Inductor 2 Capacitor 2 Diode | 1 Inductor 2 Capacitor 2 Diode | - |
| Flicker (%) | 18 | 18 | - | - |
Disclaimer/Publisher’s Note: The statements, opinions and data contained in all publications are solely those of the individual author(s) and contributor(s) and not of MDPI and/or the editor(s). MDPI and/or the editor(s) disclaim responsibility for any injury to people or property resulting from any ideas, methods, instructions or products referred to in the content. |
© 2023 by the authors. Licensee MDPI, Basel, Switzerland. This article is an open access article distributed under the terms and conditions of the Creative Commons Attribution (CC BY) license (https://creativecommons.org/licenses/by/4.0/).
Share and Cite
Gürçam, K.; Almalı, M.N. A High-Efficiency Single-Stage Isolated Sepic-Flyback AC–DC Led Driver. Electronics 2023, 12, 4946. https://doi.org/10.3390/electronics12244946
Gürçam K, Almalı MN. A High-Efficiency Single-Stage Isolated Sepic-Flyback AC–DC Led Driver. Electronics. 2023; 12(24):4946. https://doi.org/10.3390/electronics12244946
Chicago/Turabian StyleGürçam, Kenan, and Mehmet Nuri Almalı. 2023. "A High-Efficiency Single-Stage Isolated Sepic-Flyback AC–DC Led Driver" Electronics 12, no. 24: 4946. https://doi.org/10.3390/electronics12244946
APA StyleGürçam, K., & Almalı, M. N. (2023). A High-Efficiency Single-Stage Isolated Sepic-Flyback AC–DC Led Driver. Electronics, 12(24), 4946. https://doi.org/10.3390/electronics12244946

