Next Article in Journal
Research on Lightweight-Based Algorithm for Detecting Distracted Driving Behaviour
Next Article in Special Issue
Implementation of High-Speed Compact Level-Up Shifter for Nano-Scale Applications
Previous Article in Journal
Enhancing Multi-Objective Optimization with Automatic Construction of Parallel Algorithm Portfolios
Previous Article in Special Issue
Multi-Layer QCA Shift Registers and Wiring Structure for LFSR in Stream Cipher with Low Energy Dissipation in Quantum Nanotechnology
 
 
Font Type:
Arial Georgia Verdana
Font Size:
Aa Aa Aa
Line Spacing:
Column Width:
Background:
Article

Three-Stage CMOS LDO with Optimized Power and Dynamic Performance for Portable Devices

by
Andrés Serrano-Reyes
1,*,
María Teresa Sanz-Pascual
1 and
Belén Calvo-López
2
1
Electronics Department, National Institute of Astrophysics, Optics and Electronics (INAOE), Puebla 72840, Mexico
2
Group of Power Electronics and Microelectronics (GEPM-I3A), University of Zaragoza, 50009 Zaragoza, Spain
*
Author to whom correspondence should be addressed.
Electronics 2023, 12(22), 4638; https://doi.org/10.3390/electronics12224638
Submission received: 5 October 2023 / Revised: 29 October 2023 / Accepted: 10 November 2023 / Published: 13 November 2023
(This article belongs to the Special Issue Design of Low-Voltage and Low-Power Integrated Circuits)

Abstract

:
Low dropout (LDO) regulators are crucial components in power management systems for portable, i.e., battery-powered, devices. However, the design of LDO regulators presents a challenging trade-off between dynamic performance, power consumption, and area efficiency. This paper proposes a novel LDO regulator design that addresses these challenges by employing the reverse nested Miller compensation (RNMC) with current buffers embedded within the own class AB high gain error amplifier (EA) topology, and a time response enhancement circuit (TREC). High-gain (>120 dB) class AB EA renders good regulation performance with enhanced dynamic performance. The proposed compensation scheme improves the gain bandwidth product (GBW) and stability of the regulator, while the TREC reduces overshoot and undershoot during load transients without additional steady-state power consumption. Post-layout simulations confirm the robustness of the proposed 180 nm CMOS design across a wide range of operating conditions, achieving a regulated output voltage of 1.8 V with 100 mV dropout, good load and line regulating performance, and excellent load transient response with reduced undershoot and overshoot at minimum power ( I q = 13.8 μA) and area (314 μm × 150 μm) consumption. The proposed LDO regulator thus offers a compelling compromise between power consumption, area efficiency, and dynamic performance, making it highly suitable for portable applications.

1. Introduction

Power management, i.e., the conditioning and control of electrical energy, is a critical function in many electronic systems. Generators and batteries deliver voltages and currents that exhibit variations over time and across a broad spectrum of operation conditions. A voltage regulator is employed to convert this fluctuating voltage into a stable, constant, precise, and load-independent output [1]. Traditional low-dropout regulators (LDOs) with large external output capacitors have been preferred for their superior load transient response; however, these configurations consume more area and are not suitable for system-on-chip (SoC) applications. Therefore, output-capacitor-less LDOs (OCL-LDOs) have emerged as the preferred architectures, aligning with the pursuit of efficiency and compactness [2,3,4,5,6,7].
The design of an OCL-LDO entails a careful balance of multiple performance metrics. One primary specification is the minimization of the quiescent current I q , as it directly impacts the battery longevity in IoT devices, many of which predominantly operate in ultra-low power or standby modes [8]. From the dynamic performance perspective, it is essential to achieve a high control loop bandwidth (BW) and a high slew rate (SR), factors that directly influence the gate driving capability of the pass transistor and, consequently, transient response characteristics [9,10,11]. However, enhancing these parameters frequently results in increased power consumption, highlighting an intricate trade-off in LDO design. Beyond these metrics, design considerations extend to improving the load transient response, reducing the settling/recovery time, and increasing the power supply rejection ratio (PSRR), ensuring the OCL-LDO addresses contemporary electronic demands without compromising on power efficiency.
The classic CMOS LDO regulator topology is shown in Figure 1. It consists of an error amplifier (EA), a PMOS pass transistor located between the unregulated input V I N and the regulated output V O U T , and a resistive negative feedback network R F 1 R F 2 . The EA compares the reference voltage V R E F and the proportionally scaled output voltage, sensed through R F 1 R F 2 and defined as V F B = R F 2 R F 1 + R F 2 V O U T . In response to these voltage variations, the EA modulates the gate of the PMOS pass transistor, ensuring the precise current delivery to the load (represented by I L , C L ), across the entire operational V I N domain. Regulation ensures the stability of the output voltage V O U T , which is given assuming an ideal EA, by:
V O U T = 1 + R F 1 R F 2 V R E F
One of the inherent challenges when designing an OCL-LDO is that the dominant pole is typically associated with the gate of the pass transistor, complicating the compensation process since as the output pole is load dependent, the relative position of the poles becomes load-dependent [6]. To address this issue, different compensation techniques have been introduced over the years. Noteworthy strategies include nested Miller compensation [12], reverse nested Miller compensation [13], and pole-zero cancellation, being the case where I L = 0 (no-load), the most critical in terms of stability [14].
On the other hand, adaptive biasing and dynamic biasing are strategies commonly used to enhance the dynamic performance of the LDO regulator. In [15], adaptive biasing is combined with two cross-summed transconductance cells to achieve a quiescent current I q as low as 25 nA and voltage peaks Δ V O U T below 275 mV. However, under maximum load conditions, I q reaches up to 45 μA. In general, this technique enhances the dynamic response by extending the gain–bandwidth product (GBW) under maximum load conditions [16,17,18]. Yet, it does not offer substantial benefits in reducing undershoot [19]. Moreover, as mentioned, adaptive biasing implies an increase in the bias current when the load increases, which severely impacts its efficiency.
Conversely, in dynamic biasing, an instantaneous current spike is generated only during transient events, while the bias current is kept to a constant minimum value during steady-state operation. In [20], a dynamic biasing scheme was employed, successfully reducing the settling time to 0.28 μs with a quiescent current of 13.9 μA; however, it exhibited an undershoot of 480 mV. In [21], both dynamic and adaptive biasing techniques were employed, resulting in a Δ V O U T of 231 mV and a settling time of 0.1 μs with a low quiescent current of 0.1 A. In spite of these advantages, the design requires a minimum load current of 100 nA, and its maximum load capability is limited to 10 mA.
In this paper, a fully integrated low-dropout (LDO) regulator with a fast transient response and low power consumption is presented. To achieve enhanced regulation performance, a two-stage op-amp operating in class AB was employed as EA. The op-amp is therefore able to deliver currents exceeding its bias current, thereby improving the dynamic response. Furthermore, a dynamic time response enhancement circuit (TREC) has been integrated, which effectively mitigates voltage overshoot and undershoot without significantly impacting consumption. The paper is organized as follows: Section 2 details the proposed LDO regulator design, compensation strategy, and the time–response improvement block. Section 3 discusses post-layout simulations, while conclusions are drawn in Section 4.

2. Proposed LDO Regulator

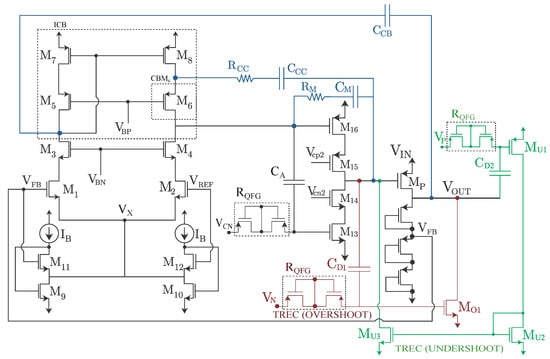
The complete schematic of the proposed LDO regulator is shown in Figure 2. Given an external bandgap reference V REF = 1.2 V, to achieve an output voltage V OUT = 1.8 V, according to Equation (1), R F 2 must be twice the value of R F 1 . The resistance values are set to R F 1 = 200 kΩ and R F 2 = 400 kΩ, as a trade-off between power consumption and moderate resistance values. This choice results in a static current consumption of the output M P - R F 1 - R F 2 branch I q F B = 3 μA. To reduce area, these feedback resistors are implemented, as shown in Figure 2, using three identical diode-connected PMOS transistors with dimensions W = 1.6 μm and L = 500 nm. PMOS transistors are used instead of their NMOS counterparts since the integrating technology is P-substrate N-well; therefore, for PMOS transistors V S B = 0, ensuring that the three active diode resistances are identical.
The dimensions of the PMOS pass device M P were set to L = 0.34 μm (minimum length for a 3.3 V MOSFET) and W = 4.5 mm to ensure it can handle load currents up to 50 mA, while preserving a dropout voltage of V d o = 100 mV. The dropout voltage is the smallest potential V I N V O U T across the pass component, which must be low in order to maximize the regulation range and optimize the LDO efficiency. This is the largest transistor in the design, resulting a parasitic gate capacitance of C g p = 12 pF for a load current I L = 0 and C g p = 20 pF for I L = 50 mA, which will be the load capacitance considered in the design of the EA.
The EA must operate properly over all the input range ( V I N = 1.9 V–3 V) with a load capacitance C L , E A = C g p . As already mentioned, a 2-stage class AB EA is selected to provide a good trade-off between regulation and dynamic performance while keeping the quiescent current low to reduce power consumption. As detailed in Figure 2, the first stage is a low-power telescopic class AB OTA [22]. Transistors M 9 to M 12 and the current sources I B establish the voltage at the source node of the input pair to V X = { max ( V F B , V REF ) V B }, where V B is the DC gate-to-source voltage of M 11 , M 12 . This configuration ensures that both M 1 and M 2 fully experience the input signal swing, avoiding the current limitation established by I B in constant biasing configurations, and therefore resulting in class AB operation. The EA second stage is a cascode common-source configuration where the class AB operation is achieved by means of the quasi-floating gate (QFG) technique [23]. Under static conditions, the gate voltage of M 13 is set to V C N via the resistor R Q F G , which is a large value resistor in the order of G Ω implemented with two reverse-biased diode-connected PMOS transistors in series. In this way, the static current through the second stage is established. Under dynamic conditions, the voltage variations at the gate of M 16 are conveyed to the gate of M 13 through a capacitor C A = 0.8 pF.
Transistor sizes of the EA are shown in Table 1. The bias current I B of the first stage is set to 0.5 μA, and the bias current set by M 13 through the second stage is 4 μA. The cascode bias voltages V B N and V B P in the first stage are generated on the chip, as shown in Figure 3. Note that to properly bias M 3 and M 4 , V B N must satisfy the following condition: V B N = V g s 3 , 4 + V o v 1 , 2 + V X . In the same way, to properly bias M 5 and M 6 , the following condition must be satisfied: V B P = V D D | V o v 7 , 8 | | V g s 5 , 6 | . The values were set V B N = 1.2 V and V B P = V D D 1 V. Transistor sizes of this biasing network are also included in Table 1.
The EA showcases an open loop gain exceeding 120 dB, a GBW of 798 kHz, and a phase margin (PM) of 60° at C L = 20 pF, that is, for the maximum parasitic gate capacitance of M P over the whole V I N variation range, with 21 μW power consumption.

2.1. Compensation Strategy

Compared to the nested Miller compensation (NMC) scheme, the reverse nested Miller compensation (RNMC) utilizes an inner compensation capacitor that does not load the output and is therefore suitable for heavy capacitive loads [13,24]. Additionally, the incorporation of current buffers (CBs) results in the so-called CB-RNMC, where both the second and third stages of the LDO can be inverted by adequately choosing the polarity of the CBs [13]. This is the basis of the adopted three-stage compensation strategy, which relies on a second (cascode common-source) and a third (common-source M P pass transistor) stage, which are both inverting and take advantage of the EA configuration by using the current buffers embedded in the first stage to accomplish the compensation scheme. In particular, M 5 M 8 are used as inverting CBs (ICBs), and M 6 as a common-gate non-inverting CB ( C B M 6 ), both marked in Figure 2. The use of additional blocks is thus avoided and a more compact design is achieved, resulting in reduced power consumption while enhancing the dynamic response. Without compensation, the described LDO shows a PM = 10° at I L = 50 mA, and it is unstable at IL = 0.
The small-signal model of the proposed LDO regulator is presented in Figure 4, where the blue color indicates that the ICB and C B M 6 are actually embedded in the first stage G m 1 . From Figure 2 and Figure 4, the CB-RNM compensation strategy utilizes two feedback loops. The outer C C B – ICB loop ties the LDO output to the first stage of the EA. The second loop comprises C C C in series with the common-gate transistor M 6 acting as CB. Resistance R C C is introduced to better control the position of the zero 1 / R C C C C C . Additionally, R M and C M enhance the phase margin by mitigating high-frequency poles.
Herein, G m i , C i , and R i represent the transconductance, parasitic capacitance, and output resistance of each stage, respectively. The DC gain and gain-bandwidth product are defined as:
A D C = β G m 1 R 1 G m 2 R 2 G m 3 R 3
where β is the feedback factor and:
G B W = G m 1 C C B
The Miller capacitor C C B is used to split the dominant pole and the first non-dominant pole. Consequently, the dominant pole can be approximated by:
ω p 1 1 R 1 C C B G m 2 R 2 G m 3 R 3
Whereas the first non-dominant pole is given by:
ω p 2 1 R c c C c c + C c c g m 6 + C c c C 3 C C B G m 3
Note that Miller capacitances generate a feedforward path, introducing right-half-plane (RHP) zeros. However, the integration of current buffers (CBs) mitigates the associated stability issues by moving these zeros to the left-half-plane (LHP), thereby enhancing PM and bandwidth [13]. In the schematic depicted in Figure 2, the ICB– C C B , results in a dominant first zero given by:
z 1 = g m I C B C C B
where 1/ g mICB is the input equivalent resistance of the current buffer formed by M 5 M 8 . The second zero is set by the R C C C C C pair in conjunction with M 6 . When R C C is substantially higher than 1/ g m 6 , the zero is defined by:
z 2 = 1 R C C C C C
The second zero and the first non-dominant pole approximately cancel each other, so the phase margin is significantly increased and the regulator behaves like a single-pole system.
The frequency response of the LDO regulator is depicted in Figure 5. The frequency analysis for load currents spanning from I L = 0 to I L = 50 mA shows a DC gain ranging from 127 to 134 dB and a PM from 57° to 103°for V I N = 3 V, and a gain ranging from 101 to 134 dB and a PM from 53° to 106°for V I N = 1.9 V. A subsequent phase margin analysis for several load capacitances is presented in Figure 6. A consistent phase margin above 53° for all C L values ensures the stability of the regulator.

2.2. Enhancing the Dynamic Response

To further enhance the dynamic performance without compromising power efficiency, a simple time response enhancement circuit (TREC) is incorporated. The circuit uses a dynamic path only active during transients and minimizes the need for additional components. Figure 2 depicts the TREC circuitry for both overshoot and undershoot enhancement. The TREC that activates when an undershoot occurs consists of a PMOS QFG transistor M U 1 and an NMOS current mirror M U 2 M U 3 . The gate voltage of M U 1 is set to V p via the resistor R Q F G , so that in steady state M U 1 remains in the cut-off region because ( V S G , U 1 = V D D V P = 0.5 V <   | V T H P , U 1 | ) . Meanwhile, when a sudden load current increase causes V O U T to decrease, this undershoot is coupled to the gate of M U 1 by C D 2 = 0.8 pF, thus turning M U 1 on. The resulting current is mirrored by M U 2 M U 3 (3 μm/0.34 μm, 6 μm/0.34 μm) and injected to the gate of M P , which helps restore the output voltage and mitigates the undershoot. Once V O U T stabilizes to its nominal value, M U 1 M U 3 revert to the off state.
As for the portion of the TREC that activates when an overshoot occurs, it consists of a single QFG NMOS transistor M O 1 , which remains off during steady state. The DC gate voltage is set to V N = 0.5 V < V T H N through the large value resistance R Q F G . A sudden reduction in the load current produces an increase in the gate voltage of the pass transistor, which is coupled by C D 1 to the gate of M O 1 , thus turning it on and establishing a discharge pathway at the output node. Once V O U T reverts to its nominal value, M O 1 deactivates. Note that, for test purposes, the bias voltages V N and V P are externally generated.
In Figure 7, the TREC behavior is evaluated under full load current transitions from 0–50 mA with 1 μs rise/fall time. At V I N = 1.9 V, without the TREC, a load change induces an undershoot of 315 mV and an overshoot of 120 mV. The incorporation of the TREC modulates these transients and reduces the undershoot to 182 mV and the overshoot to 106 mV. Furthermore, the overshoot settling time is reduced from 11 to 2 μs.

3. Post-Layout Results

The proposed LDO regulator was designed in the UMC 0.18 μm CMOS process with 3.3 V nominal MOS transistors ( V T H P = −0.72 V, V T H N = 0.59 V) to deliver an output regulated voltage V O U T = 1.8 V for V I N = 1.9 V–3 V and load currents 0–50 mA, with C L up to 100 pF. The V R E F is externally set to 1.2 V, and the total quiescent current is 13.8 μA. The layout is shown in Figure 8, with a total area consumption of 314 μm × 150 μm. The main post-layout simulation results reported next were obtained using Spectre with a BSIM3v3 level 53 transistor model.

3.1. Static Performance

Figure 9 shows the DC characteristic V I N ( V D D ) − V O U T for different load currents and over different process corners: FF, SS, FnSp, and SnFp. The regulator presents a stable 1.8 V output voltage with a 100 mV dropout voltage. Figure 10 shows the line regulation (LNR = Δ V O U T / Δ V I N ) over all of the input voltage range (from 1.9 V to 3.0V) at different I L values and different process corners. Notably, the LNR is 27 μV/V (TT) and 30 μV/V (SS) at I L = 50 mA, which corresponds to the worst case.
Figure 11 depicts the load regulation performance (LDR = Δ V O U T / Δ I L ) over the whole V I N range and for different process corners with V I N = 1.9 V (worst case scenario). For a load current range of 0–50 mA, the LDR is 1.4 μV/mA in the nominal case (TT) and 4 μV/mA in the worst case (SS).

3.2. Dynamic Performance

Figure 12 presents the response of the proposed LDO for a full load transient 50 mA–0–50 mA, with 1 μs edge time, at V I N = 1.9 V and C L = 100 pF. Thanks to the TREC block, with minimum current and area penalty, the overshoot and undershoot remain below 106 mV and 182 mV, respectively, with 2.03 μs recovery time measured at 99% of the final output voltage value. Figure 13 shows the response of the LDO regulator when the edge time is reduced to 100 ns. In this case, the maximum overshoot and undershoot were 97 mV and 222 mV, respectively, and the recovery time at 99% of the final output voltage is below 1.64 μs.

3.3. Comparison

Table 2 summarizes and compares the performance of the proposed LDO regulator with other recent topologies with similar specifications. To better evaluate and compare them, several figures of merit (FOMs) were adopted. The first FOM considers the impact of the edge time, T e d g e , a parameter that affects the regulator’s response time [8]. To do so, an edge time factor, K, is used, defined by the equation:
K = T e d g e used in measurement smallest T e d g e among the design comparison
F O M 1 is then defined as:
F O M 1 = K Δ V O U T I Q I L
The second F O M evaluates the dynamic performance taking into account a correction factor, γ :
F O M 2 = T s I Q I L γ
where γ is given by:
γ = I Q + I L , M I N I Q
and I L , M I N represents the minimum load current of the proposed regulator, which is related to its stability. Thus, γ accounts for the regulator’s stability under minimum operating current conditions.
Finally, the third F O M [25] considers the power efficiency, as well as the regulation performance (LNR and LDR), and is defined as:
F O M 3 = C L O A D L N R L D R I Q 1000 I L
The factor 1000 is included to adjust the units (fs). Note that, for all the considered FOMs, the lower the value, the better the performance they showcase.
From the results in Table 2, it is clear that the proposed LDO design features a broader input voltage range ( V I N = 1.9–3 V) and a lower dropout voltage ( V D O = 100 mV) making it suitable for a variety of regulation applications.
Additionally, the proposed LDO regulator excels in F O M 2 and F O M 3 , which are 0.55 ns and 0.001 fs, respectively, the lowest among the compared works. These values indicate an excellent trade-off between power efficiency ( I q = 13.8 μA), regulation represented by the low values of LNR (0.027 mV/V) and LDR (0.0014 mV/mA), and dynamic performance, highlighted by a short settling time ( T s = 2.03 μs). Furthermore, in contrast to some state-of-the-art regulators, the proposed LDO is capable of operating across the entire range of load currents ( I L = 0–50 mA), indicating an overall enhanced trade-off between power efficiency, dynamic response, and stability across the entire range of loads.

4. Conclusions

In this paper, a novel fully integrated LDO regulator design with improved regulation, dynamic response, and power efficiency trade-off is proposed. The design uses a reverse nested Miller compensation (RNMC) strategy with current buffers that are embedded in the two-stage error amplifier and a time response enhancement circuit which reduces undershoot/overshoot and settling time for full load current changes. The error amplifier consists of a telescopic OTA and a common source cascode stage, which ensures high gain over the entire input voltage range, thus providing enhanced regulation performance. Furthermore, class AB operation enhances dynamic performance without introducing additional active blocks, leading to a compact and power-efficient design. Post-layout simulation results confirm the LDO’s ability to deliver a consistent output voltage of 1.8 V across a wide input voltage range (1.9–3 V) and load current range (0–50 mA) while maintaining a phase margin above 53° for all load capacitances. Additionally, the TREC reduces undershoot from 315 mV to 182 mV and overshoot from 120 mV to 106 mV during rapid load current changes, while remaining inactive during steady-state to conserve power. Overall, the proposed LDO regulator offers a compact and power-efficient solution with enhanced dynamic response, making it suitable for integration into modern low-power electronic devices.

Author Contributions

Conceptualization, A.S.-R., M.T.S.-P. and B.C.-L.; methodology, A.S.-R., M.T.S.-P. and B.C.-L.; software, A.S.-R.; validation, A.S.-R.; formal analysis, A.S.-R., M.T.S.-P. and B.C.-L.; investigation, A.S.-R., M.T.S.-P. and B.C.-L.; resources, M.T.S.-P. and B.C.-L.; data curation, A.S.-R.; writing—original draft preparation, A.S.-R.; writing—review and editing, A.S.-R., M.T.S.-P. and B.C.-L.; visualization, A.S.-R.; supervision, M.T.S.-P. and B.C.-L.; project administration, M.T.S.-P. and B.C.-L.; funding acquisition, M.T.S.-P. and B.C.-L. All authors have read and agreed to the published version of the manuscript.

Funding

This work was supported by CONACYT through the Doctoral Grant 787982 and by PID2019-106570RB-I00 project (Ministerio de Ciencia e Innovación, Spain).

Data Availability Statement

Data are contained within the article.

Conflicts of Interest

The authors declare no conflict of interest.

References

  1. Rincon-Mora, G. Analog IC Design with Low-Dropout Regulators, 2nd ed.; McGraw-Hill Education: New York, NY, USA, 2014. [Google Scholar]
  2. Limpisawas, T.; Wattanapanitch, W. A Low-Power Wide-Load-Range Output-Capacitorless Low-Dropout Voltage Regulator with Indirect-Direct Nested Miller Compensation. IEEE Access 2022, 10, 67396–67412. [Google Scholar] [CrossRef]
  3. Bu, S.; Leung, K.N.; Lu, Y.; Guo, J.; Zheng, Y. A Fully Integrated Low-Dropout Regulator with Differentiator-Based Active Zero Compensation. IEEE Trans. Circuits Syst. I Regul. Pap. 2018, 65, 3578–3591. [Google Scholar] [CrossRef]
  4. Li, Y.; Wang, L.; Wang, Y.; Wang, S.; Cui, M.; Guo, M. A Low-Power, Fast-Transient FVF-Based Output-Capacitorless LDO with Push-Pull Buffer and Adaptive Resistance Unit. Electronics 2023, 12, 1285. [Google Scholar] [CrossRef]
  5. Li, R.; Zhang, X.; Zeng, Y.; Lin, Y.; Yang, J.; Tan, H.Z. High PSR output-capacitor-less LDO with double buffers technique. In Proceedings of the 2020 27th IEEE International Conference on Electronics, Circuits and Systems (ICECS), Glasgow, UK, 23–25 November 2020; pp. 1–4. [Google Scholar] [CrossRef]
  6. Torres, J.; El-Nozahi, M.; Amer, A.; Gopalraju, S.; Abdullah, R.; Entesari, K.; Sanchez-Sinencio, E. Low Drop-Out Voltage Regulators: Capacitor-less Architecture Comparison. IEEE Circuits Syst. Mag. 2014, 14, 6–26. [Google Scholar] [CrossRef]
  7. Khan, M.; Chowdhury, M.H. Capacitor-less Low-Dropout Regulator (LDO) with Improved PSRR and Enhanced Slew-Rate. In Proceedings of the 2018 IEEE International Symposium on Circuits and Systems (ISCAS), Florence, Italy, 27–30 May 2018; pp. 1–5. [Google Scholar] [CrossRef]
  8. Chyan, T.Y.; Ramiah, H.; Hatta, S.F.W.M.; Lai, N.S.; Lim, C.C.; Chen, Y.; Mak, P.I.; Martins, R.P. Evaluation and Perspective of Analog Low-Dropout Voltage Regulators: A Review. IEEE Access 2022, 10, 114469–114489. [Google Scholar] [CrossRef]
  9. Liu, N.; Chen, D. A Transient-Enhanced Output-Capacitorless LDO with Fast Local Loop and Overshoot Detection. IEEE Trans. Circuits Syst. I Regul. Pap. 2020, 67, 3422–3432. [Google Scholar] [CrossRef]
  10. Li, K.; Yang, C.; Guo, T.; Zheng, Y. A Multi-Loop Slew-Rate-Enhanced NMOS LDO Handling 1-A-Load-Current Step with Fast Transient for 5G Applications. IEEE J. Solid-State Circuits 2020, 55, 3076–3086. [Google Scholar] [CrossRef]
  11. Kim, Y.I.; Lee, S.S. A Capacitorless LDO Regulator with Fast Feedback Technique and Low-Quiescent Current Error Amplifier. IEEE Trans. Circuits Syst. II Express Briefs 2013, 60, 326–330. [Google Scholar] [CrossRef]
  12. Bu, S.; Guo, J.; Leung, K.N. A 200-ps-Response-Time Output-Capacitorless Low-Dropout Regulator with Unity-Gain Bandwidth >100 MHz in 130-nm CMOS. IEEE Trans. Power Electron. 2018, 33, 3232–3246. [Google Scholar] [CrossRef]
  13. Garimella, A.; Rashid, M.W.; Furth, P.M. Reverse Nested Miller Compensation Using Current Buffers in a Three-Stage LDO. IEEE Trans. Circuits Syst. II Express Briefs 2010, 57, 250–254. [Google Scholar] [CrossRef]
  14. Chen, H.; Leung, K.N. A transient-improved low-dropout regulator with nested flipped voltage follower structure. Int. J. Circuit Theory Appl. 2013, 41, 1016–1026. [Google Scholar] [CrossRef]
  15. Liu, N.; Guo, J. A 25nA IQ, 20mA ILOAD OCL-LDO for Battery-Powered IoT Devices. In Proceedings of the 2021 IEEE International Conference on Integrated Circuits, Technologies and Applications (ICTA), Zhuhai, China, 24–26 November 2021; pp. 187–188. [Google Scholar] [CrossRef]
  16. Tang, J.; Lee, J.; Roh, J. Low-Power Fast-Transient Capacitor-Less LDO Regulator with High Slew-Rate Class-AB Amplifier. IEEE Trans. Circuits Syst. II Express Briefs 2019, 66, 462–466. [Google Scholar] [CrossRef]
  17. Maity, A.; Patra, A. Tradeoffs Aware Design Procedure for an Adaptively Biased Capacitorless Low Dropout Regulator Using Nested Miller Compensation. IEEE Trans. Power Electron. 2016, 31, 369–380. [Google Scholar] [CrossRef]
  18. Maity, A.; Patra, A. A Single-Stage Low-Dropout Regulator with a Wide Dynamic Range for Generic Applications. IEEE Trans. Very Large Scale Integr. (VLSI) Syst. 2016, 24, 2117–2127. [Google Scholar] [CrossRef]
  19. Yu, L.; Zhao, X.; Yu, W. An Ultra-Low Power Fast-Transient Response Capacitor-Less Low-Dropout Regulator (LDO). In Proceedings of the 2023 IEEE 3rd International Conference on Power, Electronics and Computer Applications (ICPECA), Shenyang, China, 29–31 January 2023; pp. 88–93. [Google Scholar] [CrossRef]
  20. Qian, H.; Guo, J. A 1.26-ps-FoM Output-Capacitorless LDO with Dual-Path Active-Feedback Frequency Compensation and Current-Reused Dynamic Biasing in 65-nm CMOS Technology. In Proceedings of the 2019 IEEE 13th International Conference on ASIC (ASICON), Chongqing, China, 29 October–1 November 2019; pp. 1–4. [Google Scholar] [CrossRef]
  21. Huang, Y.; Lu, Y.; Maloberti, F.; Martins, R.P. Nano-Ampere Low-Dropout Regulator Designs for IoT Devices. IEEE Trans. Circuits Syst. I Regul. Pap. 2018, 65, 4017–4026. [Google Scholar] [CrossRef]
  22. Garde, M.; Lopez-Martin, A.; Ramirez-Angulo, J. Power-efficient class AB telescopic cascode opamp. Electron. Lett. 2018, 54, 620–622. [Google Scholar] [CrossRef]
  23. Ramirez-Angulo, J.; Lopez-Martin, A.; Carvajal, R.; Galan, J. A free but efficient class AB two-stage operational amplifier. In Proceedings of the 2006 IEEE International Symposium on Circuits and Systems, Kos, Greece, 21–24 May 2006; p. 4. [Google Scholar] [CrossRef]
  24. Kim, G.S.; Park, J.K.; Ko, G.H.; Baek, D. Capacitor-Less Low-Dropout (LDO) Regulator with 99.99Efficiency Using Active Feedforward and Reverse Nested Miller Compensations. IEEE Access 2019, 7, 98630–98638. [Google Scholar] [CrossRef]
  25. Pérez-Bailón, J.; Calvo, B.; Medrano, N. A Fully-Integrated 180 nm CMOS 1.2 V Low-Dropout Regulator for Low-Power Portable Applications. Electronics 2021, 10, 2108. [Google Scholar] [CrossRef]
Figure 1. Classic low-dropout regulator.
Figure 1. Classic low-dropout regulator.
Electronics 12 04638 g001
Figure 2. Schematic of the proposed low-dropout regulator.
Figure 2. Schematic of the proposed low-dropout regulator.
Electronics 12 04638 g002
Figure 3. Biasing network to generate (a) V B N , (b) V B P , and (c) general polarization.
Figure 3. Biasing network to generate (a) V B N , (b) V B P , and (c) general polarization.
Electronics 12 04638 g003
Figure 4. Small signal model of the proposed low dropout regulator.
Figure 4. Small signal model of the proposed low dropout regulator.
Electronics 12 04638 g004
Figure 5. Open-loop frequency response for the proposed low dropout regulator under different load currents (0–50 mA), (a) V I N = 1.9 V, (b) V I N = 3 V.
Figure 5. Open-loop frequency response for the proposed low dropout regulator under different load currents (0–50 mA), (a) V I N = 1.9 V, (b) V I N = 3 V.
Electronics 12 04638 g005
Figure 6. Open-loop frequency response for the proposed low dropout regulator under different load capacitances (0–100 pF) with I L = 0.
Figure 6. Open-loop frequency response for the proposed low dropout regulator under different load capacitances (0–100 pF) with I L = 0.
Electronics 12 04638 g006
Figure 7. Post-layout load transient response for load currents from 0 to 50 mA and V I N = 1.9 V (worst case).
Figure 7. Post-layout load transient response for load currents from 0 to 50 mA and V I N = 1.9 V (worst case).
Electronics 12 04638 g007
Figure 8. Layout of the proposed low dropout regulator.
Figure 8. Layout of the proposed low dropout regulator.
Electronics 12 04638 g008
Figure 9. DC characteristic of the proposed LDO regulator (a) at different I L values and (b) at corners with I L = 50 mA.
Figure 9. DC characteristic of the proposed LDO regulator (a) at different I L values and (b) at corners with I L = 50 mA.
Electronics 12 04638 g009
Figure 10. Line regulation (a) at different I L values and (b) at corners with I L = 50 mA.
Figure 10. Line regulation (a) at different I L values and (b) at corners with I L = 50 mA.
Electronics 12 04638 g010
Figure 11. Load regulation (a) for different values of V I N and (b) at corners with V I N = 1.9 V.
Figure 11. Load regulation (a) for different values of V I N and (b) at corners with V I N = 1.9 V.
Electronics 12 04638 g011
Figure 12. Load transient response (overshoot and undershoot) for load currents from 0 to 50 mA, T R I S E = 1 μs, and V I N = 1.9 V.
Figure 12. Load transient response (overshoot and undershoot) for load currents from 0 to 50 mA, T R I S E = 1 μs, and V I N = 1.9 V.
Electronics 12 04638 g012
Figure 13. Load transient response (overshoot and undershoot) for load currents from 0 to 50 mA, T R I S E = 100 ns, and V I N = 1.9 V.
Figure 13. Load transient response (overshoot and undershoot) for load currents from 0 to 50 mA, T R I S E = 100 ns, and V I N = 1.9 V.
Electronics 12 04638 g013
Table 1. Transistor sizes in the error amplifier.
Table 1. Transistor sizes in the error amplifier.
W(μm)/L(μm)
M 1 , M 2 2.5/0.4
M 3 , M 4 2.5/0.5
M 5 , M 6 , M 7 , M 8 4/0.5
M 9 , M 10 , M 11 , M 12 1.3/0.5
M 13 , M 14 14/0.5
M 15 , M 16 20/0.5
M 1 b , M 2 b , M 3 b , M 4 b 0.7/0.5
M 5 b , M 6 b , M 18 b 1
M 7 b , M 8 b , M 9 b , M 10 b , M 17 b 2.8/0.5
M 11 b , M 12 b , M 14 b , M 15 b 8.4/0.5
M 13 b 0.35/0.5
M 16 b , M 19 b , M 20 b 2.1/0.5
Table 2. Performance summary and comparison.
Table 2. Performance summary and comparison.
[2]’22 (Exp)[16]’18 (Exp)[19]’23 (Post)[7]’18 (Sim)This Work (Post)
Technology (nm)180180180350180
V I N (V)1.2–1.41.2–1.81.8–2.23.3–3.51.9–3
V O U T (V)1–2.20.8–1.61.62.81.8
V D O (mV)200200200500100
I q (μA)1410.225013.8
I L (mA)0–1001–1002–100 μA500–50
C L O A D (pF)0–10000–100100100–100
LNR (mV/V)0.5107.7223.40.027
LDR (mV/mA)0.0250.0810.0680.0230.0014
Δ V O U T @ T E D G E (mV@μs)252 @ 1200 @ 0.1466 @ 0.5800 @ 1182 @ 1
222 @ 0.1
Tsettle T s (μs)7.30.22≈1822.03
PSRR (dB@f(Hz))−50 @ 1k--−45 @ 100k−52 @ 1k
FOM1 (mV)0.3530.020.0460.80.06
FOM2 (ns)1.022.220.7220.55
FOM3 (fs)1.758.261.055.380.001
Disclaimer/Publisher’s Note: The statements, opinions and data contained in all publications are solely those of the individual author(s) and contributor(s) and not of MDPI and/or the editor(s). MDPI and/or the editor(s) disclaim responsibility for any injury to people or property resulting from any ideas, methods, instructions or products referred to in the content.

Share and Cite

MDPI and ACS Style

Serrano-Reyes, A.; Sanz-Pascual, M.T.; Calvo-López, B. Three-Stage CMOS LDO with Optimized Power and Dynamic Performance for Portable Devices. Electronics 2023, 12, 4638. https://doi.org/10.3390/electronics12224638

AMA Style

Serrano-Reyes A, Sanz-Pascual MT, Calvo-López B. Three-Stage CMOS LDO with Optimized Power and Dynamic Performance for Portable Devices. Electronics. 2023; 12(22):4638. https://doi.org/10.3390/electronics12224638

Chicago/Turabian Style

Serrano-Reyes, Andrés, María Teresa Sanz-Pascual, and Belén Calvo-López. 2023. "Three-Stage CMOS LDO with Optimized Power and Dynamic Performance for Portable Devices" Electronics 12, no. 22: 4638. https://doi.org/10.3390/electronics12224638

APA Style

Serrano-Reyes, A., Sanz-Pascual, M. T., & Calvo-López, B. (2023). Three-Stage CMOS LDO with Optimized Power and Dynamic Performance for Portable Devices. Electronics, 12(22), 4638. https://doi.org/10.3390/electronics12224638

Note that from the first issue of 2016, this journal uses article numbers instead of page numbers. See further details here.

Article Metrics

Back to TopTop