A Novel Methodology Based on a Deep Neural Network and Data Mining for Predicting the Segmental Voltage Drop in Automated Guided Vehicle Battery Cells
Abstract
:1. Introduction
- Determining the vehicle requirements;
- Determining the required number of AGVs;
- Routing the vehicles;
- Optimizing the guide track;
- Minimizing the downtime;
- Managing the battery.
- Improving the battery charging and discharging processes;
- Analyzing battery ageing and degradation and assessing the condition of its mechanisms;
- Investigating the chemical processes within the batteries;
- Combining the use of batteries and super capacitors;
- Optimizing the logistics;
- Improving the utilization of multiple AGVs and the use of their batteries as mobile energy storage;
- Applying machine learning (ML) techniques to the aforementioned problems.
- The newly developed neural network-based segmental AGV battery voltage drop prediction method identifies and recovers any partially lost data, establishes correlations between the parameters, and predicts the battery voltage drop within a single unit using a neural network;
- On the example of the AGV Formica 1, the high efficiency of the proposed methodology for the medium- and short-term forecasting of the battery voltage drop is demonstrated;
- An increase in the accuracy of predicting the voltage drop of batteries for different types of AGVs compared to existing methods is experimentally established.
2. State-of-the-Art
3. Materials and Methods
- Collecting the AGV data;
- Eliminating any spontaneous outliers in a signal;
- Analyzing the data using Pearson’s correlation coefficient;
- Data mining;
- Training and testing the DNN prediction model.
3.1. Experimental Setup
3.2. Collecting and Analyzing the AGV Data
3.2.1. Collecting the AGV Data
- Weight statuses—front left strain gauge weight;
- Weight statuses—front right strain gauge weight;
- Weight statuses—rear left strain gauge weight;
- Weight statuses—rear right strain gauge weight.
3.2.2. Eliminating Any Spontaneous Outliers in the Signals
3.2.3. Data Analysis
- Count 18,424.000000;
- Mean 46,914.052866;
- Std 1901.390125;
- Min 42,830.000000;
- 25% 45,360.000000;
- 50% 47,020.000000;
- 75% 48,520.000000;
- Max 50,200.000000.
- The signal was probably not white noise;
- The values in the lags were correlated with each other;
- The histogram of the Gaussian distribution;
- The mean and variance changed over time.
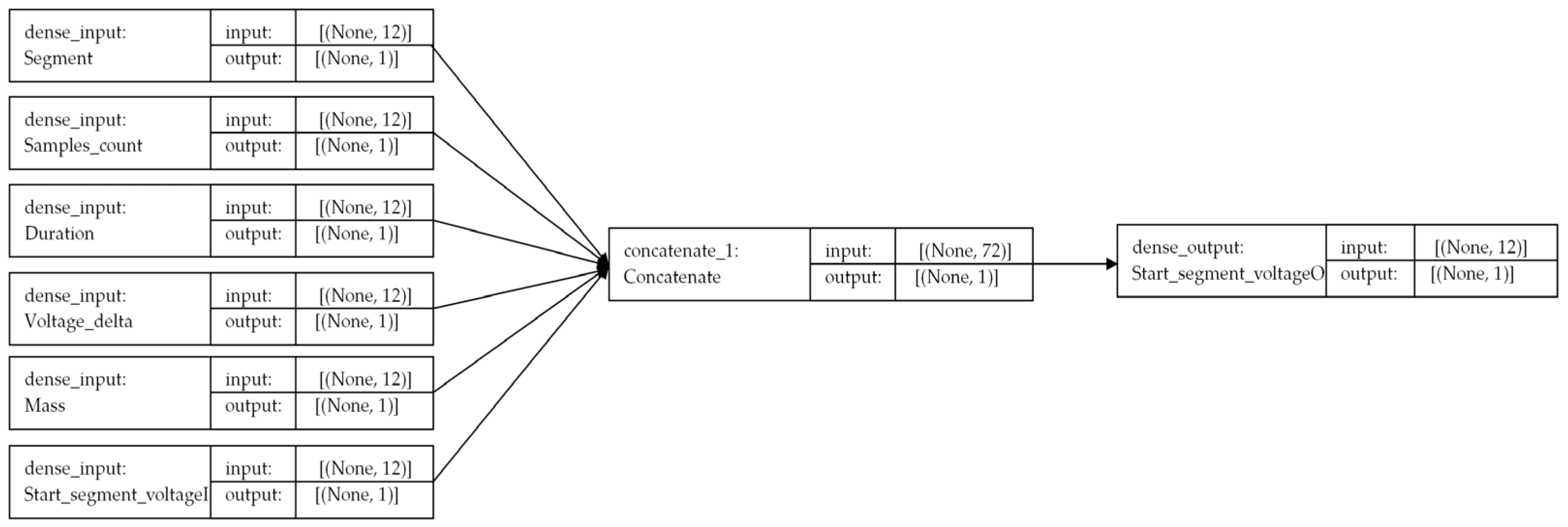
3.3. Data Mining
- Segment—number of the specified segment;
- Duration—the average duration of the presence of the AGV in a given segment;
- Samples—the average sample count for a given segment;
- Voltage count delta—the mathematical expectation of the battery voltage drop after one passage of a given segment;
- Voltage delta variance—the variance of the battery voltage drop after one passage of a given segment;
- Mass—the mass carried by the AGV on a given segment;
- Start segment voltage—the averaged battery voltage at the beginning of the movement in a given segment.
4. Modeling and Results
4.1. Selecting the Type of Artificial Neural Network
4.2. DNN Prediction Model
5. Comparison and Discussion
- OPC UA with a per-minute averaging;
- With the elimination of spontaneous outliers in signals;
- With the developed data mining methodology.
6. Conclusions
Author Contributions
Funding
Institutional Review Board Statement
Informed Consent Statement
Data Availability Statement
Conflicts of Interest
Appendix A
| B -> A Path through the Nine Segments: 056 020 048 052 016 044 012 036 004 | ||||||
| Parameters | Origin Standard Deviation | Origin Dispersion | Origin Min Value | Origin Max Value | Origin Swing | Origin Mean Absolute Linear Deviation |
| Battery cell voltage | 291.2154 | 84,806.4533 | 41,670.0000 | 42,680.0000 | 1010.0000 | 251.8642 |
| ActualSpeed_L | 174.0312 | 30,286.8838 | −241.0000 | 244.0000 | 485.0000 | 160.4683 |
| ActualSpeed_R | 185.5523 | 34,429.6773 | −278.0000 | 282.0000 | 560.0000 | 173.390411 |
| Current segment | 21.4530 | 460.2346 | 4.000000 | 63.0000 | 59.0000 | 19.7064 |
| Speed | 0.2284 | 0.0522 | −0.3318 | 0.3204 | 0.6522 | 0.2137 |
| Cumulative energy consumption | 153.2120 | 23,473.9367 | 887.0000 | 1420.0000 | 533.0000 | 132.8079 |
| Momentary current consumption | 505.1302 | 255,156.5790 | 4090.0000 | 8270.0000 | 4180.0000 | 244.0466 |
| Momentary energy consumption | 77.6645 | 6031.7775 | 703.0000 | 1377.0000 | 674.0000 | 36.2756 |
| Momentary power consumption | 21.1794 | 448.5675 | 174.0000 | 353.0000 | 179.0000 | 10.2396 |
| Mass | 0.000 | 0.0000 | 200.0000 | 200.0000 | 0.0000 | 0.0000 |
| C -> B Path through the Seven Segments 041 009 019 055 051 023 059 | ||||||
| Battery cell voltage | 291.2154 | 84,806.4533 | 41,670.0000 | 42,680.0000 | 1010.0000 | 251.8642 |
| ActualSpeed_L | 174.0312 | 30,286.8838 | −241.0000 | 244.0000 | 485.0000 | 160.4683 |
| ActualSpeed_R | 185.5523 | 34,429.6773 | −278.0000 | 282.0000 | 560.0000 | 173.3904 |
| Current segment | 21.4530 | 460.2346 | 4.0000 | 63.0000 | 59.0000 | 19.7064 |
| Speed | 0.2284 | 0.0522 | −0.3318 | 0.3204 | 0.6522 | 0.2137 |
| Cumulative energy consumption | 153.2120 | 23,473.9367 | 887.0000 | 1420.0000 | 533.0000 | 132.8079 |
| Momentary current consumption | 505.1302 | 255,156.5790 | 4090.0000 | 8270.0000 | 4180.0000 | 244.0466 |
| Momentary energy consumption | 77.6645 | 6031.7775 | 703.0000 | 1377.0000 | 674.0000 | 36.2756 |
| Momentary power consumption | 21.1794 | 448.5675 | 174.0000 | 353.0000 | 179.0000 | 10.239657 |
| Mass | 0.0000 | 0.0000 | 200.0000 | 200.0000 | 0.0000 | 0.0000 |
| Battery Cell Voltage | Actual Speed L | Actual Speed R | Speed | Cumulative Energy Consumption | Momentary Current Consumption | Momentary Energy Consumption | Momentary Power Consumption | |
|---|---|---|---|---|---|---|---|---|
| B -> A Path through the nine segments: 056 020 048 052 016 044 012 036 004 Pearson | ||||||||
| Battery cell voltage | 1.0000 | −0.0190 | −0.0187 | −0.0196 | −0.9957 | −0.1614 | −0.0555 | −0.0587 |
| ActualSpeed_L | −0.0190 | 1.0000 | 0.9672 | 0.9907 | 0.0184 | −0.0060 | −0.0165 | −0.0082 |
| ActualSpeed_R | −0.0187 | 0.9672 | 1.0000 | 0.9883 | 0.0186 | −0.0088 | −0.0199 | −0.0111 |
| Speed | −0.0196 | 0.9907 | 0.9883 | 1.0000 | 0.0193 | −0.0072 | −0.0184 | −0.0096 |
| Cumulative energy consumption | −0.9957 | 0.0184 | 0.0186 | 0.0193 | 1.0000 | 0.1434 | 0.0387 | 0.0411 |
| Momentary current consumption | −0.1614 | −0.0060 | −0.0088 | −0.0072 | 0.1434 | 1.0000 | 0.8907 | 0.9942 |
| Momentary energy consumption | −0.0555 | −0.0165 | −0.0199 | −0.0184 | 0.0387 | 0.8907 | 1.0000 | 0.8959 |
| Momentary power consumption | −0.0587 | −0.0082 | −0.0111 | −0.0096 | 0.0411 | 0.9942 | 0.8959 | 1.0000 |
| Spearman | ||||||||
| Battery cell voltage | 1.0000 | −0.0146 | −0.0159 | −0.0156 | −0.9996 | −0.2043 | 0.0876 | 0.0549 |
| ActualSpeed_L | −0.0146 | 1.0000 | 0.9114 | 0.9693 | 0.0154 | −0.0153 | −0.0410 | −0.0251 |
| ActualSpeed_R | −0.0159 | 0.9114 | 1.0000 | 0.9527 | 0.0168 | −0.0312 | −0.0600 | −0.0400 |
| Speed | −0.0156 | 0.9693 | 0.9527 | 1.0000 | 0.0165 | −0.0170 | −0.0474 | −0.0265 |
| Cumulative energy consumption | −0.9996 | 0.0154 | 0.0168 | 0.0165 | 1.0000 | 0.1930 | −0.0990 | −0.0669 |
| Momentary current consumption | −0.2043 | −0.0153 | −0.0312 | −0.0170 | 0.1930 | 1.0000 | 0.6642 | 0.9523 |
| Momentary energy consumption | 0.0876 | −0.0410 | −0.0600 | −0.0474 | −0.0990 | 0.6642 | 1.0000 | 0.7081 |
| Momentary power consumption | 0.0549 | −0.0251 | −0.0400 | −0.0265 | −0.0669 | 0.9523 | 0.7081 | 1.0000 |
| Kendall | ||||||||
| Battery cell voltage | 1.0000 | −0.0109 | −0.0115 | −0.0116 | −0.9895 | −0.1420 | 0.0605 | 0.0381 |
| ActualSpeed_L | −0.0109 | 1.0000 | 0.7137 | 0.8447 | 0.0120 | −0.0117 | −0.0285 | −0.0180 |
| ActualSpeed_R | −0.0115 | 0.7137 | 1.0000 | 0.7950 | 0.0127 | −0.0188 | −0.0385 | −0.0243 |
| Speed | −0.0116 | 0.8447 | 0.7950 | 1.0000 | 0.0125 | −0.0098 | −0.0298 | −0.0160 |
| Cumulative energy consumption | −0.9895 | 0.0120 | 0.0127 | 0.0125 | 1.0000 | 0.1331 | −0.0682 | −0.0461 |
| Momentary current consumption | −0.1420 | −0.0117 | −0.0188 | −0.0098 | 0.1331 | 1.0000 | 0.5217 | 0.8525 |
| Momentary energy consumption | 0.0605 | −0.0285 | −0.0385 | −0.0298 | −0.0682 | 0.5217 | 1.0000 | 0.5635 |
| Momentary power consumption | 0.0381 | −0.0180 | −0.0243 | −0.0160 | −0.0461 | 0.8525 | 0.5635 | 1.0000 |
| C -> B Path through the seven segments 041 009 019 055 051 023 059 Pearson | ||||||||
| Battery cell voltage | 1.0000 | −0.0190 | −0.0187 | −0.0196 | −0.9957 | −0.1614 | −0.0555 | −0.0587 |
| ActualSpeed_L | −0.0190 | 1.0000 | 0.9672 | 0.9907 | 0.0184 | −0.0060 | −0.0165 | −0.0082 |
| ActualSpeed_R | −0.0187 | 0.9672 | 1.0000 | 0.9883 | 0.0186 | −0.0088 | −0.0199 | −0.0111 |
| Speed | −0.0196 | 0.9907 | 0.9883 | 1.0000 | 0.0193 | −0.0072 | −0.0184 | −0.0096 |
| Cumulative energy consumption | −0.9957 | 0.0184 | 0.0186 | 0.0193 | 1.0000 | 0.1434 | 0.0387 | 0.0411 |
| Momentary current consumption | −0.1614 | −0.0060 | −0.0088 | −0.0072 | 0.1434 | 1.0000 | 0.8907 | 0.9942 |
| Momentary energy consumption | −0.0555 | −0.0165 | −0.0199 | −0.0184 | 0.0387 | 0.8907 | 1.0000 | 0.8959 |
| Momentary power consumption | −0.0587 | −0.0082 | −0.0111 | −0.0096 | 0.0411 | 0.9942 | 0.8959 | 1.0000 |
| Spearman | ||||||||
| Battery cell voltage | 1.0000 | −0.0146 | −0.0159 | −0.0156 | −0.9996 | −0.2043 | 0.0876 | 0.0549 |
| ActualSpeed_L | −0.0146 | 1.0000 | 0.9114 | 0.9693 | 0.0154 | −0.0153 | −0.0410 | −0.0251 |
| ActualSpeed_R | −0.0159 | 0.9114 | 1.0000 | 0.9527 | 0.0168 | −0.0312 | −0.0600 | −0.0400 |
| Speed | −0.0156 | 0.9693 | 0.9527 | 1.0000 | 0.0165 | −0.0170 | −0.0474 | −0.0265 |
| Cumulative energy consumption | −0.9996 | 0.0154 | 0.0168 | 0.0165 | 1.0000 | 0.1930 | −0.0990 | −0.0669 |
| Momentary current consumption | −0.2043 | −0.0153 | −0.0312 | −0.0170 | 0.1930 | 1.0000 | 0.6642 | 0.9523 |
| Momentary energy consumption | 0.0876 | −0.0410 | −0.0600 | −0.0474 | −0.0990 | 0.6642 | 1.0000 | 0.7081 |
| Momentary power consumption | 0.0549 | −0.0251 | −0.0400 | −0.0265 | −0.0669 | 0.9523 | 0.7081 | 1.0000 |
| Kendall | ||||||||
| Battery cell voltage | 1.0000 | −0.0109 | −0.0115 | −0.0116 | −0.9895 | −0.1420 | 0.0605 | 0.0381 |
| ActualSpeed_L | −0.0109 | 1.0000 | 0.7137 | 0.8447 | 0.0120 | −0.0117 | −0.0285 | −0.0180 |
| ActualSpeed_R | −0.0115 | 0.7137 | 1.0000 | 0.7950 | 0.0127 | −0.0188 | −0.0385 | −0.0243 |
| Speed | −0.0116 | 0.8447 | 0.7950 | 1.0000 | 0.0125 | −0.0098 | −0.0298 | −0.0160 |
| Cumulative energy consumption | −0.9895 | 0.0120 | 0.0127 | 0.0125 | 1.0000 | 0.1331 | −0.0682 | −0.0461 |
| Momentary current consumption | −0.1420 | −0.0117 | −0.0188 | −0.0098 | 0.1331 | 1.0000 | 0.5217 | 0.8525 |
| Momentary energy consumption | 0.0605 | −0.0285 | −0.0385 | −0.0298 | −0.0682 | 0.5217 | 1.0000 | 0.5635 |
| Momentary power consumption | 0.0381 | −0.0180 | −0.0243 | −0.0160 | −0.0461 | 0.8525 | 0.5635 | 1.0000 |
| Parameter | Type | Comments |
|---|---|---|
| Timestamp | Date and Time | DTL Format by Siemens. Set before the TCP frame was sent |
| Weight statuses—front left strain gauge weight | UINT | Payload on strain gauge in kgs |
| Weight statuses—front right strain gauge weight | UINT | Payload on strain gauge in kgs |
| Weight statuses—rear left strain gauge weight | UINT | Payload on strain gauge in kgs |
| Weight statuses—rear right strain gauge weight | UINT | Payload on strain gauge in kgs |
| SOC—State Of Charge | UINT | Actual state of the battery in % |
| Battery cell voltage | UINT | Measured by BMS or voltage divider. mV |
| ActualSpeed_L | INT | Actual speed of left motor |
| ActualSpeed_R | INT | Actual speed of right motor |
| Current segment | UD Int | The ID of the segment on which the AGV is currently located |
| Momentary current consumption | UINT | Measured by a BMS or Hall sensor at load output on battery. mA |
| Momentary energy consumption | UINT | Calculated by PLC based on momentary power consumption and time. Ws |
| Momentary power consumption | UINT | Calculated by PLC based on momentary current and voltage. W |
| Cumulative energy consumption | UINT | Calculated by PLC based on momentary energy consumption and time. Wh |
| Cumulative distance left | DINT | Traveled distance in mms. calculated from the encoder pulses |
| Cumulative distance right | DINT | Traveled distance in mms. calculated from the encoder pulses |
| Segment | Duration | Duration Variance | Samples Count | Voltage Delta | Voltage Delta Variance | Mass |
|---|---|---|---|---|---|---|
| B -> A Path through the nine segments: 056 020 048 052 016 044 012 036 004 | ||||||
| 42.0 | 26.500000 | 26.500000 | 56.500000 | −1.666667 | 5.527708 | 200.0 |
| 41.0 | 22.750000 | 22.750000 | 47.916667 | −10.000000 | 7.071068 | 200.0 |
| 9.0 | 11.000000 | 11.000000 | 24.583333 | 3.333333 | 4.714045 | 200.0 |
| 19.0 | 3.739130 | 3.739130 | 9.391304 | −0.869565 | 5.032973 | 200.0 |
| 56.0 | 24.200000 | 24.200000 | 52.228571 | −8.857143 | 12.135292 | 200.0 |
| 51.0 | 4.000000 | 4.000000 | 10.347826 | −0.434783 | 4.642208 | 200.0 |
| 23.0 | 9.000000 | 9.000000 | 20.250000 | −3.333333 | 9.428090 | 200.0 |
| 59.0 | 63.750000 | 63.750000 | 132.833333 | −5.000000 | 9.574271 | 200.0 |
| 20.0 | 9.083333 | 9.083333 | 20.333333 | 7.500000 | 5.951190 | 200.0 |
| 48.0 | 4.000000 | 4.000000 | 10.565217 | 0.869565 | 5.833221 | 200.0 |
| 52.0 | 5.000000 | 5.000000 | 12.869565 | −2.608696 | 5.289359 | 200.0 |
| 16.0 | 3.739130 | 3.739130 | 9.391304 | 1.739130 | 6.360321 | 200.0 |
| 44.0 | 12.166667 | 12.166667 | 26.750000 | −6.666667 | 6.236096 | 200.0 |
| 12.0 | 8.166667 | 8.166667 | 18.916667 | 2.500000 | 4.330127 | 200.0 |
| 36.0 | 10.000000 | 10.000000 | 22.166667 | −3.333333 | 4.714045 | 200.0 |
| 4.0 | 57.636364 | 57.636364 | 117.000000 | −9.090909 | 5.142595 | 200.0 |
| 7.0 | 54.181818 | 54.181818 | 112.909091 | −10.909091 | 6.680427 | 200.0 |
| 39.0 | 10.545455 | 10.545455 | 23.272727 | −1.818182 | 3.856946 | 200.0 |
| 15.0 | 8.272727 | 8.272727 | 19.636364 | 3.636364 | 4.810457 | 200.0 |
| 47.0 | 11.818182 | 11.818182 | 26.363636 | −6.363636 | 6.428243 | 200.0 |
| 27.0 | 10.181818 | 10.181818 | 22.454545 | −7.272727 | 6.165755 | 200.0 |
| 63.0 | 18.272727 | 18.272727 | 39.000000 | 5.454545 | 4.979296 | 200.0 |
| 60.0 | 14.909091 | 14.909091 | 29.636364 | −10.000000 | 6.030227 | 200.0 |
| 24.0 | 10.000000 | 10.000000 | 23.090909 | −1.818182 | 5.749596 | 200.0 |
| 10.0 | 16.454545 | 16.454545 | 35.181818 | 0.909091 | 6.680427 | 200.0 |
| C -> B Path through the seven segments 041 009 019 055 051 023 059 | ||||||
| 42.0 | 26.500000 | 26.500000 | 56.500000 | −1.666667 | 5.527708 | 200.0 |
| 41.0 | 22.750000 | 22.750000 | 47.916667 | −10.000000 | 7.071068 | 200.0 |
| 9.0 | 11.000000 | 11.000000 | 24.583333 | 3.333333 | 4.714045 | 200.0 |
| 19.0 | 3.739130 | 3.739130 | 9.391304 | −0.869565 | 5.032973 | 200.0 |
| 55.0 | 24.200000 | 24.200000 | 52.228571 | −8.857143 | 12.135292 | 200.0 |
| 51.0 | 4.000000 | 4.000000 | 10.347826 | −0.434783 | 4.642208 | 200.0 |
| 23.0 | 9.000000 | 9.000000 | 20.250000 | −3.333333 | 9.428090 | 200.0 |
| 59.0 | 63.750000 | 63.750000 | 132.833333 | −5.000000 | 9.574271 | 200.0 |
| 20.0 | 9.083333 | 9.083333 | 20.333333 | 7.500000 | 5.951190 | 200.0 |
| 48.0 | 4.000000 | 4.000000 | 10.565217 | 0.869565 | 5.833221 | 200.0 |
| 52.0 | 5.000000 | 5.000000 | 12.869565 | −2.608696 | 5.289359 | 200.0 |
| 16.0 | 3.739130 | 3.739130 | 9.391304 | 1.739130 | 6.360321 | 200.0 |
| 44.0 | 12.166667 | 12.166667 | 26.750000 | −6.666667 | 6.236096 | 200.0 |
| 12.0 | 8.166667 | 8.166667 | 18.916667 | 2.500000 | 4.330127 | 200.0 |
| 36.0 | 10.000000 | 10.000000 | 22.166667 | −3.333333 | 4.714045 | 200.0 |
| 4.0 | 57.636364 | 57.636364 | 117.000000 | −9.090909 | 5.142595 | 200.0 |
| 7.0 | 54.181818 | 54.181818 | 112.909091 | −10.909091 | 6.680427 | 200.0 |
| 39.0 | 10.545455 | 10.545455 | 23.272727 | −1.818182 | 3.856946 | 200.0 |
| 15.0 | 8.272727 | 8.272727 | 19.636364 | 3.636364 | 4.810457 | 200.0 |
| 47.0 | 11.818182 | 11.818182 | 26.363636 | −6.363636 | 6.428243 | 200.0 |
| 27.0 | 10.181818 | 10.181818 | 22.454545 | −7.272727 | 6.165755 | 200.0 |
| 63.0 | 18.272727 | 18.272727 | 39.000000 | 5.454545 | 4.979296 | 200.0 |
| 60.0 | 14.909091 | 14.909091 | 29.636364 | −10.000000 | 6.030227 | 200.0 |
| 24.0 | 10.000000 | 10.000000 | 23.090909 | −1.818182 | 5.749596 | 200.0 |
| 10.0 | 16.454545 | 16.454545 | 35.181818 | 0.909091 | 6.680427 | 200.0 |
| Neurons in the Hidden Layers | MSE | MAPE% | MAE | Training Speed Min | Learn Count Segment | Epoch Count | Batch Size | ||||||
|---|---|---|---|---|---|---|---|---|---|---|---|---|---|
| TW1 | TW2 | Stat | TW1 | TW2 | Stat | TW1 | TW2 | Stat | |||||
| B -> A Path through the nine segments: 056 020 048 052 016 044 012 036 004 | |||||||||||||
| 2.0 | 2614.41 | 266.58 | 245.99 | 0.06 | 0.03 | 0.04 | 25.54 | 14.27 | 14.69 | 1.39 | 300.0 | 100.0 | 2.0 |
| 3.0 | 49.38 | 159.66 | 245.99 | 0.01 | 0.03 | 0.04 | 5.76 | 11.37 | 14.69 | 1.27 | 300.0 | 100.0 | 2.0 |
| 4.0 | 363.24 | 310.57 | 245.99 | 0.04 | 0.04 | 0.04 | 15.03 | 15.62 | 14.69 | 1.06 | 300.0 | 100.0 | 2.0 |
| 5.0 | 768.61 | 427.56 | 245.99 | 0.05 | 0.04 | 0.04 | 21.43 | 16.94 | 14.69 | 0.91 | 300.0 | 100.0 | 2.0 |
| 6.0 | 12.96 | 60.37 | 245.99 | 0.01 | 0.02 | 0.04 | 3.07 | 6.32 | 14.69 | 1.06 | 300.0 | 100.0 | 2.0 |
| 7.0 | 238.46 | 1067.95 | 245.99 | 0.03 | 0.06 | 0.04 | 12.55 | 25.85 | 14.69 | 1.38 | 300.0 | 100.0 | 2.0 |
| 8.0 | 787.75 | 190.53 | 245.99 | 0.05 | 0.03 | 0.04 | 19.56 | 11.89 | 14.69 | 0.89 | 300.0 | 100.0 | 2.0 |
| 9.0 | 97.71 | 165.73 | 245.99 | 0.02 | 0.03 | 0.04 | 7.84 | 10.98 | 14.69 | 0.91 | 300.0 | 100.0 | 2.0 |
| 10.0 | 108.95 | 258.94 | 245.99 | 0.02 | 0.04 | 0.04 | 9.25 | 14.84 | 14.69 | 0.89 | 300.0 | 100.0 | 2.0 |
| 11.0 | 155.58 | 86.65 | 245.99 | 0.02 | 0.02 | 0.04 | 9.64 | 7.04 | 14.69 | 0.94 | 300.0 | 100.0 | 2.0 |
| 2.0 | 617.56 | 633.53 | 245.99 | 0.06 | 0.06 | 0.04 | 23.32 | 23.55 | 14.69 | 0.65 | 300.0 | 100.0 | 3. |
| 3.0 | 700.39 | 747.8 | 245.99 | 0.06 | 0.06 | 0.04 | 25.07 | 25.87 | 14.69 | 0.69 | 300.0 | 100.0 | 3.0 |
| 4.0 | 32.18 | 144.7 | 245.99 | 0.01 | 0.03 | 0.04 | 4.55 | 10.56 | 14.69 | 0.8 | 300.0 | 100.0 | 3. |
| 5.0 | 1403.14 | 1463.64 | 245.99 | 0.09 | 0.09 | 0.04 | 36.58 | 35.99 | 14.69 | 0.69 | 300.0 | 100.0 | 3.0 |
| 6.0 | 665.27 | 844.29 | 245.99 | 0.04 | 0.05 | 0.04 | 17.1 | 22.75 | 14.69 | 0.96 | 300.0 | 100.0 | 3.0 |
| 7.0 | 1059.0 | 778.0 | 245.99 | 0.06 | 0.06 | 0.04 | 24.33 | 23.48 | 14.69 | 0.83 | 300.0 | 100.0 | 3.0 |
| 8.0 | 296.36 | 209.15 | 245.99 | 0.03 | 0.03 | 0.04 | 10.58 | 10.96 | 14.69 | 0.71 | 300.0 | 100.0 | 3.0 |
| 9.0 | 1586.48 | 832.53 | 245.99 | 0.07 | 0.06 | 0.04 | 30.86 | 23.55 | 14.69 | 0.73 | 300.0 | 100.0 | 3.0 |
| 10.0 | 1556.02 | 1008.44 | 245.99 | 0.06 | 0.06 | 0.04 | 25.23 | 23.97 | 14.69 | 0.74 | 300.0 | 100.0 | 3.0 |
| 11.0 | 1401.98 | 849.24 | 245.99 | 0.08 | 0.05 | 0.04 | 32.0 | 19.2 | 14.69 | 0.71 | 300.0 | 100.0 | 3.0 |
| 2.0 | 21.29 | 57.81 | 245.99 | 0.01 | 0.01 | 0.04 | 3.49 | 5.94 | 14.69 | 0.5 | 300.0 | 100.0 | 4.0 |
| 3.0 | 1917.95 | 1345.89 | 245.99 | 0.09 | 0.07 | 0.04 | 37.33 | 28.07 | 14.69 | 0.66 | 300.0 | 100.0 | 4.0 |
| 4.0 | 178.6 | 122.42 | 245.99 | 0.02 | 0.02 | 0.04 | 9.46 | 9.85 | 14.69 | 0.59 | 300.0 | 100.0 | 4.0 |
| 5.0 | 1810.52 | 881.79 | 245.99 | 0.05 | 0.05 | 0.04 | 21.98 | 21.92 | 14.69 | 0.57 | 300.0 | 100.0 | 4.0 |
| 6.0 | 1925.58 | 2263.18 | 245.99 | 0.1 | 0.11 | 0.04 | 43.2 | 44.23 | 14.69 | 0.54 | 300.0 | 100.0 | 4.0 |
| 7.0 | 120.76 | 242.15 | 245.99 | 0.02 | 0.03 | 0.04 | 9.27 | 13.39 | 14.69 | 0.71 | 300.0 | 100.0 | 4.0 |
| 8.0 | 69.1 | 184.58 | 245.99 | 0.01 | 0.03 | 0.04 | 6.16 | 10.47 | 14.69 | 0.46 | 300.0 | 100.0 | 4.0 |
| 9.0 | 1415.14 | 1213.32 | 245.99 | 0.07 | 0.07 | 0.04 | 28.36 | 28.3 | 14.69 | 0.79 | 300.0 | 100.0 | 4.0 |
| 10.0 | 555.0 | 1154.4 | 245.99 | 0.05 | 0.06 | 0.04 | 18.94 | 26.63 | 14.69 | 0.96 | 300.0 | 100.0 | 4.0 |
| 11.0 | 140.44 | 160.6 | 245.99 | 0.03 | 0.02 | 0.04 | 10.59 | 8.08 | 14.69 | 0.45 | 300.0 | 100.0 | 4.0 |
| 2.0 | 42.83 | 114.85 | 245.99 | 0.01 | 0.02 | 0.04 | 5.1 | 8.55 | 14.69 | 0.39 | 300.0 | 100.0 | 5.0 |
| 3.0 | 43.97 | 120.82 | 245.99 | 0.01 | 0.02 | 0.04 | 5.4 | 8.1 | 14.69 | 0.55 | 300.0 | 100.0 | 5.0 |
| 4.0 | 37.5 | 91.38 | 245.99 | 0.01 | 0.02 | 0.04 | 5.42 | 6.37 | 14.69 | 0.44 | 300.0 | 100.0 | 5.0 |
| 5.0 | 1174.05 | 860.59 | 245.99 | 0.06 | 0.07 | 0.04 | 26.68 | 27.32 | 14.69 | 0.71 | 300.0 | 100.0 | 5.0 |
| 6.0 | 104.67 | 241.98 | 245.99 | 0.02 | 0.03 | 0.04 | 8.42 | 13.63 | 14.69 | 0.46 | 300.0 | 100.0 | 5.0 |
| 7.0 | 635.35 | 1117.42 | 245.99 | 0.04 | 0.07 | 0.04 | 18.13 | 28.63 | 14.69 | 0.41 | 300.0 | 100.0 | 5.0 |
| 8.0 | 1657.43 | 1377.55 | 245.99 | 0.05 | 0.06 | 0.04 | 20.09 | 24.26 | 14.69 | 0.54 | 300.0 | 100.0 | 5.0 |
| 9.0 | 1016.13 | 898.24 | 245.99 | 0.07 | 0.07 | 0.04 | 28.54 | 27.39 | 14.69 | 0.4 | 300.0 | 100.0 | 5.0 |
| 10.0 | 3091.74 | 3533.54 | 245.99 | 0.08 | 0.11 | 0.04 | 35.32 | 45.16 | 14.69 | 0.56 | 300.0 | 100.0 | 5.0 |
| 11.0 | 968.7 | 2353.06 | 245.99 | 0.05 | 0.09 | 0.04 | 22.55 | 38.35 | 14.69 | 0.47 | 300.0 | 100.0 | 5.0 |
| 2.0 | 91.52 | 256.85 | 245.99 | 0.02 | 0.03 | 0.04 | 7.96 | 14.14 | 14.69 | 0.39 | 300.0 | 100.0 | 6.0 |
| 3.0 | 113.34 | 602.76 | 245.99 | 0.02 | 0.04 | 0.04 | 8.53 | 16.69 | 14.69 | 0.39 | 300.0 | 100.0 | 6.0 |
| 4.0 | 792.7 | 1160.1 | 245.99 | 0.05 | 0.08 | 0.04 | 22.68 | 31.39 | 14.69 | 0.53 | 300.0 | 100.0 | 6. |
| 5.0 | 311.49 | 1036.91 | 245.99 | 0.04 | 0.06 | 0.04 | 16.63 | 24.32 | 14.69 | 0.44 | 300.0 | 100.0 | 6.0 |
| 6.0 | 1448.93 | 631.0 | 245.99 | 0.08 | 0.06 | 0.04 | 34.27 | 23.0 | 14.69 | 0.45 | 300.0 | 100.0 | 6.0 |
| 7.0 | 2067.42 | 2726.67 | 245.99 | 0.1 | 0.12 | 0.04 | 40.84 | 50.0 | 14.69 | 0.52 | 300.0 | 100.0 | 6.0 |
| 8.0 | 135.02 | 224.72 | 245.99 | 0.02 | 0.03 | 0.04 | 7.64 | 11.86 | 14.69 | 0.39 | 300.0 | 100.0 | 6.0 |
| 9.0 | 431.25 | 471.52 | 245.99 | 0.04 | 0.04 | 0.04 | 14.96 | 16.03 | 14.69 | 0.47 | 300.0 | 100.0 | 6.0 |
| 10.0 | 1729.53 | 951.96 | 245.99 | 0.08 | 0.06 | 0.04 | 31.43 | 26.97 | 14.69 | 0.47 | 300.0 | 100.0 | 6.0 |
| 11.0 | 199.01 | 379.71 | 245.99 | 0.03 | 0.04 | 0.04 | 11.16 | 15.88 | 14.69 | 0.44 | 300.0 | 100.0 | 6.0 |
| 2.0 | 1053.52 | 1830.94 | 245.99 | 0.07 | 0.09 | 0.04 | 28.41 | 38.14 | 14.69 | 0.39 | 300.0 | 100.0 | 7.0 |
| 3.0 | 810.4 | 760.82 | 245.99 | 0.05 | 0.05 | 0.04 | 20.66 | 20.48 | 14.69 | 0.38 | 300.0 | 100.0 | 7.0 |
| 4.0 | 2312.12 | 2413.16 | 245.99 | 0.11 | 0.11 | 0.04 | 46.18 | 47.54 | 14.69 | 0.37 | 300.0 | 100.0 | 7.0 |
| 5.0 | 1403.27 | 1659.74 | 245.99 | 0.08 | 0.09 | 0.04 | 33.02 | 36.86 | 14.69 | 0.35 | 300.0 | 100.0 | 7.0 |
| 6.0 | 2204.23 | 998.79 | 245.99 | 0.09 | 0.06 | 0.04 | 37.12 | 26.67 | 14.69 | 0.44 | 300.0 | 100.0 | 7.0 |
| 7.0 | 1157.11 | 973.55 | 245.99 | 0.07 | 0.07 | 0.04 | 29.61 | 29.43 | 14.69 | 0.45 | 300.0 | 100.0 | 7.0 |
| 8.0 | 110.39 | 1043.21 | 245.99 | 0.02 | 0.06 | 0.04 | 8.66 | 25.16 | 14.69 | 0.39 | 300.0 | 100.0 | 7.0 |
| 9.0 | 64.52 | 193.81 | 245.99 | 0.01 | 0.03 | 0.04 | 6.21 | 10.77 | 14.69 | 0.36 | 300.0 | 100.0 | 7.0 |
| 10.0 | 450.42 | 1959.15 | 245.99 | 0.04 | 0.07 | 0.04 | 15.47 | 31.09 | 14.69 | 0.41 | 300.0 | 100.0 | 7.0 |
| 11.0 | 8780.56 | 2300.54 | 245.99 | 0.18 | 0.07 | 0.04 | 74.67 | 29.83 | 14.69 | 0.36 | 300.0 | 100.0 | 7.0 |
| 2.0 | 316.58 | 996.08 | 245.99 | 0.03 | 0.06 | 0.04 | 11.92 | 24.82 | 14.69 | 0.25 | 300.0 | 100.0 | 8.0 |
| 3.0 | 1340.61 | 1536.67 | 245.99 | 0.08 | 0.07 | 0.04 | 32.33 | 30.85 | 14.69 | 0.25 | 300.0 | 100.0 | 8.0 |
| 4.0 | 1183.36 | 1006.46 | 245.99 | 0.07 | 0.06 | 0.04 | 31.23 | 27.12 | 14.69 | 0.26 | 300.0 | 100.0 | 8.0 |
| 5.0 | 93.79 | 222.94 | 245.99 | 0.02 | 0.03 | 0.04 | 8.21 | 12.09 | 14.69 | 0.36 | 300.0 | 100.0 | 8.0 |
| 6.0 | 420.98 | 980.4 | 245.99 | 0.04 | 0.06 | 0.04 | 17.47 | 26.59 | 14.69 | 0.36 | 300.0 | 100.0 | 8.0 |
| 7.0 | 135.68 | 263.85 | 245.99 | 0.02 | 0.03 | 0.04 | 9.45 | 14.62 | 14.69 | 0.26 | 300.0 | 100.0 | 8.0 |
| 8.0 | 818.56 | 1718.34 | 245.99 | 0.06 | 0.08 | 0.04 | 25.76 | 33.25 | 14.69 | 0.26 | 300.0 | 100.0 | 8.0 |
| 9.0 | 94.33 | 769.7 | 245.99 | 0.02 | 0.06 | 0.04 | 6.69 | 23.52 | 14.69 | 0.27 | 300.0 | 100.0 | 8.0 |
| 10.0 | 662.0 | 314.84 | 245.99 | 0.04 | 0.04 | 0.04 | 17.87 | 15.84 | 14.69 | 0.36 | 300.0 | 100.0 | 8.0 |
| 11.0 | 742.79 | 307.04 | 245.99 | 0.05 | 0.04 | 0.04 | 20.8 | 15.81 | 14.69 | 0.27 | 300.0 | 100.0 | 8.0 |
| 2.0 | 825.95 | 1440.6 | 245.99 | 0.05 | 0.07 | 0.04 | 21.67 | 28.7 | 14.69 | 0.23 | 300.0 | 100.0 | 9.0 |
| 3.0 | 48.48 | 69.68 | 245.99 | 0.01 | 0.02 | 0.04 | 6.12 | 7.02 | 14.69 | 0.21 | 300.0 | 100.0 | 9.0 |
| 4.0 | 3302.63 | 2400.13 | 245.99 | 0.11 | 0.1 | 0.04 | 46.46 | 41.22 | 14.69 | 0.36 | 300.0 | 100.0 | 9.0 |
| 5.0 | 187.92 | 430.18 | 245.99 | 0.03 | 0.04 | 0.04 | 13.07 | 17.43 | 14.69 | 0.24 | 300.0 | 100.0 | 9.0 |
| 6.0 | 581.96 | 2558.95 | 245.99 | 0.05 | 0.11 | 0.04 | 22.18 | 44.65 | 14.69 | 0.27 | 300.0 | 100.0 | 9.0 |
| 7.0 | 45.64 | 280.77 | 245.99 | 0.01 | 0.03 | 0.04 | 5.6 | 13.28 | 14.69 | 0.25 | 300.0 | 100.0 | 9.0 |
| 8.0 | 1844.14 | 1306.57 | 245.99 | 0.09 | 0.07 | 0.04 | 36.14 | 30.85 | 14.69 | 0.24 | 300.0 | 100.0 | 9.0 |
| 9.0 | 519.89 | 416.71 | 245.99 | 0.04 | 0.04 | 0.04 | 17.61 | 17.71 | 14.69 | 0.35 | 300.0 | 100.0 | 9.0 |
| 10.0 | 25.64 | 165.3 | 245.99 | 0.01 | 0.03 | 0.04 | 4.13 | 10.83 | 14.69 | 0.19 | 300.0 | 100.0 | 9.0 |
| 11.0 | 781.17 | 502.24 | 245.99 | 0.04 | 0.05 | 0.04 | 18.6 | 19.31 | 14.69 | 0.27 | 300.0 | 100.0 | 9.0 |
| 2.0 | 783.61 | 1054.46 | 245.99 | 0.06 | 0.07 | 0.04 | 25.45 | 30.66 | 14.69 | 0.18 | 300.0 | 100.0 | 10.0 |
| 3.0 | 2310.75 | 3464.63 | 245.99 | 0.1 | 0.12 | 0.04 | 42.84 | 49.07 | 14.69 | 0.23 | 300.0 | 100.0 | 10.0 |
| 4.0 | 4186.7 | 2536.53 | 245.99 | 0.13 | 0.1 | 0.04 | 52.27 | 43.47 | 14.69 | 0.24 | 300.0 | 100.0 | 10.0 |
| 5.0 | 271.87 | 950.11 | 245.99 | 0.03 | 0.06 | 0.04 | 12.32 | 24.33 | 14.69 | 0.23 | 300.0 | 100.0 | 10.0 |
| 6.0 | 949.33 | 2538.05 | 245.99 | 0.06 | 0.09 | 0.04 | 25.17 | 37.7 | 14.69 | 0.21 | 300.0 | 100.0 | 10.0 |
| 7.0 | 514.17 | 329.61 | 245.99 | 0.04 | 0.04 | 0.04 | 16.91 | 16.3 | 14.69 | 0.29 | 300.0 | 100.0 | 10.0 |
| 8.0 | 571.32 | 1411.69 | 245.99 | 0.04 | 0.07 | 0.04 | 15.55 | 30.21 | 14.69 | 0.23 | 300.0 | 100.0 | 10.0 |
| 9.0 | 1087.82 | 1120.72 | 245.99 | 0.07 | 0.07 | 0.04 | 28.18 | 27.5 | 14.69 | 0.22 | 300.0 | 100.0 | 10.0 |
| 10.0 | 225.42 | 1315.91 | 245.99 | 0.03 | 0.07 | 0.04 | 10.8 | 28.42 | 14.69 | 0.36 | 300.0 | 100.0 | 10.0 |
| 11.0 | 2130.58 | 1057.31 | 245.99 | 0.1 | 0.06 | 0.04 | 42.91 | 23.19 | 14.69 | 0.22 | 300.0 | 100.0 | 10.0 |
| 2.0 | 742.55 | 3332.57 | 245.99 | 0.05 | 0.12 | 0.04 | 22.59 | 48.45 | 14.69 | 0.36 | 300.0 | 100.0 | 11.0 |
| 3.0 | 3587.94 | 3133.55 | 245.99 | 0.12 | 0.11 | 0.04 | 49.95 | 47.48 | 14.69 | 0.19 | 300.0 | 100.0 | 11.0 |
| 4.0 | 1055.46 | 1217.52 | 245.99 | 0.06 | 0.07 | 0.04 | 25.36 | 29.72 | 14.69 | 0.16 | 300.0 | 100.0 | 11.0 |
| 5.0 | 5525.17 | 5024.16 | 245.99 | 0.11 | 0.1 | 0.04 | 45.42 | 39.73 | 14.69 | 0.4 | 300.0 | 100.0 | 11.0 |
| 6.0 | 370.84 | 751.9 | 245.99 | 0.04 | 0.06 | 0.04 | 17.14 | 24.48 | 14.69 | 0.36 | 300.0 | 100.0 | 11.0 |
| 7.0 | 691.71 | 1847.75 | 245.99 | 0.06 | 0.09 | 0.04 | 23.38 | 35.73 | 14.69 | 0.24 | 300.0 | 100.0 | 11.0 |
| 8.0 | 4165.01 | 2609.9 | 245.99 | 0.13 | 0.11 | 0.04 | 52.25 | 44.01 | 14.69 | 0.22 | 300.0 | 100.0 | 11.0 |
| 9.0 | 992.96 | 657.46 | 245.99 | 0.06 | 0.05 | 0.04 | 24.46 | 19.34 | 14.69 | 0.21 | 300.0 | 100.0 | 11.0 |
| 10.0 | 60.34 | 235.89 | 245.99 | 0.01 | 0.03 | 0.04 | 5.97 | 13.93 | 14.69 | 0.22 | 300.0 | 100.0 | 11.0 |
| 11.0 | 557.2 | 424.99 | 245.99 | 0.05 | 0.04 | 0.04 | 21.07 | 18.0 | 14.69 | 0.72 | 300.0 | 100.0 | 11.0 |
| C -> B Path through the seven segments 041 009 019 056 051 023 059 | |||||||||||||
| 2.0 | 11.39 | 27.14 | 65.6 | 0.01 | 0.01 | 0.02 | 2.76 | 3.83 | 6.33 | 0.89 | 300.0 | 100.0 | 2.0 |
| 3.0 | 442.03 | 484.68 | 65.6 | 0.05 | 0.05 | 0.02 | 19.47 | 20.45 | 6.33 | 1.0 | 300.0 | 100.0 | 2.0 |
| 4.0 | 53.57 | 71.42 | 65.6 | 0.02 | 0.02 | 0.02 | 7.16 | 7.72 | 6.33 | 0.92 | 300.0 | 100.0 | 2.0 |
| 5.0 | 3.26 | 15.37 | 65.6 | 0.0 | 0.01 | 0.02 | 1.67 | 2.9 | 6.33 | 0.9 | 300.0 | 100.0 | 2.0 |
| 6.0 | 78.24 | 140.22 | 65.6 | 0.01 | 0.02 | 0.02 | 5.88 | 7.82 | 6.33 | 1.38 | 300.0 | 100.0 | 2.0 |
| 7.0 | 4.51 | 4.35 | 65.6 | 0.0 | 0.0 | 0.02 | 1.7 | 1.78 | 6.33 | 0.89 | 300.0 | 100.0 | 2.0 |
| 8.0 | 19.59 | 37.35 | 65.6 | 0.01 | 0.01 | 0.02 | 3.71 | 5.34 | 6.33 | 0.84 | 300.0 | 100.0 | 2.0 |
| 9.0 | 26.27 | 30.46 | 65.6 | 0.01 | 0.01 | 0.02 | 4.48 | 4.83 | 6.33 | 1.03 | 300.0 | 100.0 | 2.0 |
| 10.0 | 55.31 | 74.86 | 65.6 | 0.02 | 0.02 | 0.02 | 6.75 | 7.35 | 6.33 | 0.92 | 300.0 | 100.0 | 2.0 |
| 11.0 | 6.97 | 17.73 | 65.6 | 0.01 | 0.01 | 0.02 | 2.21 | 3.43 | 6.33 | 0.99 | 300.0 | 100.0 | 2.0 |
| 2.0 | 33.36 | 15.57 | 65.6 | 0.01 | 0.01 | 0.02 | 5.01 | 3.51 | 6.33 | 0.63 | 300.0 | 100.0 | 3.0 |
| 3.0 | 30.76 | 48.53 | 65.6 | 0.01 | 0.01 | 0.02 | 5.02 | 5.66 | 6.33 | 0.55 | 300.0 | 100.0 | 3.0 |
| 4.0 | 30.59 | 46.12 | 65.6 | 0.01 | 0.01 | 0.02 | 5.31 | 5.73 | 6.33 | 0.73 | 300.0 | 100.0 | 3.0 |
| 5.0 | 24.41 | 19.27 | 65.6 | 0.01 | 0.01 | 0.02 | 3.5 | 3.33 | 6.33 | 0.83 | 300.0 | 100.0 | 3.0 |
| 6.0 | 226.55 | 240.95 | 65.6 | 0.03 | 0.03 | 0.02 | 14.29 | 14.47 | 6.33 | 0.82 | 300.0 | 100.0 | 3.0 |
| 7.0 | 16.93 | 29.14 | 65.6 | 0.01 | 0.01 | 0.02 | 2.85 | 4.52 | 6.33 | 1.39 | 300.0 | 100.0 | 3.0 |
| 8.0 | 39.59 | 51.47 | 65.6 | 0.01 | 0.01 | 0.02 | 5.29 | 6.05 | 6.33 | 0.7 | 300.0 | 100.0 | 3.0 |
| 9.0 | 42.67 | 68.51 | 65.6 | 0.01 | 0.02 | 0.02 | 5.84 | 6.62 | 6.33 | 0.76 | 300.0 | 100.0 | 3.0 |
| 10.0 | 249.51 | 265.19 | 65.6 | 0.03 | 0.03 | 0.02 | 14.32 | 14.42 | 6.33 | 0.67 | 300.0 | 100.0 | 3.0 |
| 11.0 | 20.0 | 93.96 | 65.6 | 0.01 | 0.02 | 0.02 | 4.12 | 7.3 | 6.33 | 0.67 | 300.0 | 100.0 | 3.0 |
| 2.0 | 31.44 | 39.8 | 65.6 | 0.01 | 0.01 | 0.02 | 4.46 | 5.28 | 6.33 | 0.7 | 300.0 | 100.0 | 4.0 |
| 3.0 | 6.43 | 18.95 | 65.6 | 0.0 | 0.01 | 0.02 | 1.97 | 3.17 | 6.33 | 0.49 | 300.0 | 100.0 | 4.0 |
| 4.0 | 120.55 | 142.21 | 65.6 | 0.02 | 0.02 | 0.02 | 7.97 | 9.13 | 6.33 | 0.57 | 300.0 | 100.0 | 4.0 |
| 5.0 | 163.02 | 132.17 | 65.6 | 0.02 | 0.02 | 0.02 | 9.83 | 9.81 | 6.33 | 1.02 | 300.0 | 100.0 | 4.0 |
| 6.0 | 17.9 | 26.37 | 65.6 | 0.01 | 0.01 | 0.02 | 3.87 | 4.4 | 6.33 | 0.42 | 300.0 | 100.0 | 4.0 |
| 7.0 | 237.69 | 226.6 | 65.6 | 0.04 | 0.03 | 0.02 | 15.22 | 14.56 | 6.33 | 0.5 | 300.0 | 100.0 | 4.0 |
| 8.0 | 1126.4 | 985.48 | 65.6 | 0.06 | 0.05 | 0.02 | 23.32 | 20.89 | 6.33 | 0.56 | 300.0 | 100.0 | 4.0 |
| 9.0 | 241.93 | 349.14 | 65.6 | 0.03 | 0.03 | 0.02 | 12.01 | 13.12 | 6.33 | 0.52 | 300.0 | 100.0 | 4.0 |
| 10.0 | 5.15 | 8.5 | 65.6 | 0.0 | 0.01 | 0.02 | 2.05 | 2.52 | 6.33 | 0.56 | 300.0 | 100.0 | 4.0 |
| 11.0 | 145.7 | 180.36 | 65.6 | 0.03 | 0.03 | 0.02 | 11.32 | 11.9 | 6.33 | 0.54 | 300.0 | 100.0 | 4.0 |
| 2.0 | 12.86 | 22.55 | 65.6 | 0.01 | 0.01 | 0.02 | 2.97 | 4.11 | 6.33 | 0.42 | 300.0 | 100.0 | 5.0 |
| 3.0 | 366.83 | 363.22 | 65.6 | 0.04 | 0.04 | 0.02 | 18.59 | 18.6 | 6.33 | 0.43 | 300.0 | 100.0 | 5.0 |
| 4.0 | 74.61 | 91.36 | 65.6 | 0.02 | 0.02 | 0.02 | 6.93 | 7.52 | 6.33 | 0.52 | 300.0 | 100.0 | 5.0 |
| 5.0 | 27.71 | 32.75 | 65.6 | 0.01 | 0.01 | 0.02 | 4.66 | 4.81 | 6.33 | 0.56 | 300.0 | 100.0 | 5.0 |
| 6.0 | 90.66 | 153.54 | 65.6 | 0.02 | 0.03 | 0.02 | 8.84 | 11.67 | 6.33 | 0.54 | 300.0 | 100.0 | 5.0 |
| 7.0 | 24.32 | 46.04 | 65.6 | 0.01 | 0.01 | 0.02 | 3.9 | 4.98 | 6.33 | 0.65 | 300.0 | 100.0 | 5.0 |
| 8.0 | 178.14 | 161.21 | 65.6 | 0.02 | 0.02 | 0.02 | 7.92 | 7.6 | 6.33 | 0.47 | 300.0 | 100.0 | 5.0 |
| 9.0 | 53.82 | 45.77 | 65.6 | 0.01 | 0.01 | 0.02 | 6.24 | 5.97 | 6.33 | 0.55 | 300.0 | 100.0 | 5.0 |
| 10.0 | 24.83 | 33.74 | 65.6 | 0.01 | 0.01 | 0.02 | 4.53 | 5.28 | 6.33 | 0.34 | 300.0 | 100.0 | 5.0 |
| 11.0 | 118.69 | 158.51 | 65.6 | 0.02 | 0.03 | 0.02 | 8.51 | 10.93 | 6.33 | 0.41 | 300.0 | 100.0 | 5.0 |
| 2.0 | 44.81 | 59.0 | 65.6 | 0.01 | 0.02 | 0.02 | 5.59 | 6.71 | 6.33 | 0.54 | 300.0 | 100.0 | 6.0 |
| 3.0 | 63.55 | 67.58 | 65.6 | 0.02 | 0.02 | 0.02 | 6.32 | 7.55 | 6.33 | 0.7 | 300.0 | 100.0 | 6.0 |
| 4.0 | 73.95 | 79.6 | 65.6 | 0.02 | 0.02 | 0.02 | 7.35 | 6.65 | 6.33 | 0.37 | 300.0 | 100.0 | 6.0 |
| 5.0 | 97.85 | 174.68 | 65.6 | 0.02 | 0.03 | 0.02 | 9.56 | 12.59 | 6.33 | 0.36 | 300.0 | 100.0 | 6.0 |
| 6.0 | 85.48 | 60.98 | 65.6 | 0.02 | 0.01 | 0.02 | 7.64 | 5.93 | 6.33 | 0.42 | 300.0 | 100.0 | 6.0 |
| 7.0 | 628.49 | 617.02 | 65.6 | 0.05 | 0.06 | 0.02 | 21.63 | 23.01 | 6.33 | 0.36 | 300.0 | 100.0 | 6.0 |
| 8.0 | 823.88 | 887.21 | 65.6 | 0.05 | 0.06 | 0.02 | 22.43 | 23.71 | 6.33 | 0.35 | 300.0 | 100.0 | 6.0 |
| 9.0 | 38.54 | 317.4 | 65.6 | 0.01 | 0.03 | 0.02 | 5.14 | 12.72 | 6.33 | 0.35 | 300.0 | 100.0 | 6.0 |
| 10.0 | 1258.99 | 1276.98 | 65.6 | 0.08 | 0.08 | 0.02 | 32.07 | 32.04 | 6.33 | 0.34 | 300.0 | 100.0 | 6.0 |
| 11.0 | 52.03 | 91.56 | 65.6 | 0.01 | 0.02 | 0.02 | 5.97 | 7.2 | 6.33 | 0.38 | 300.0 | 100.0 | 6.0 |
| 2.0 | 463.89 | 463.89 | 65.6 | 0.05 | 0.05 | 0.02 | 20.17 | 20.17 | 6.33 | 0.58 | 300.0 | 100.0 | 7.0 |
| 3.0 | 1033.96 | 1040.88 | 65.6 | 0.05 | 0.05 | 0.02 | 19.65 | 19.83 | 6.33 | 0.34 | 300.0 | 100.0 | 7.0 |
| 4.0 | 603.48 | 549.11 | 65.6 | 0.05 | 0.04 | 0.02 | 19.33 | 18.43 | 6.33 | 0.34 | 300.0 | 100.0 | 7.0 |
| 5.0 | 34.83 | 83.8 | 65.6 | 0.01 | 0.01 | 0.02 | 4.26 | 5.07 | 6.33 | 0.36 | 300.0 | 100.0 | 7.0 |
| 6.0 | 27.38 | 39.32 | 65.6 | 0.01 | 0.01 | 0.02 | 4.51 | 5.36 | 6.33 | 0.7 | 300.0 | 100.0 | 7.0 |
| 7.0 | 43.61 | 144.06 | 65.6 | 0.01 | 0.02 | 0.02 | 6.15 | 10.3 | 6.33 | 0.43 | 300.0 | 100.0 | 7.0 |
| 8.0 | 12.18 | 25.95 | 65.6 | 0.01 | 0.01 | 0.02 | 2.32 | 3.28 | 6.33 | 0.33 | 300.0 | 100.0 | 7.0 |
| 9.0 | 86.78 | 193.72 | 65.6 | 0.02 | 0.03 | 0.02 | 7.03 | 11.68 | 6.33 | 0.37 | 300.0 | 100.0 | 7.0 |
| 10.0 | 51.71 | 37.42 | 65.6 | 0.01 | 0.01 | 0.02 | 4.95 | 4.94 | 6.33 | 0.31 | 300.0 | 100.0 | 7.0 |
| 11.0 | 101.98 | 90.9 | 65.6 | 0.02 | 0.02 | 0.02 | 7.92 | 8.22 | 6.33 | 0.42 | 300.0 | 100.0 | 7.0 |
| 2.0 | 191.15 | 234.8 | 65.6 | 0.03 | 0.03 | 0.02 | 12.48 | 13.67 | 6.33 | 0.61 | 300.0 | 100.0 | 8.0 |
| 3.0 | 107.21 | 179.89 | 65.6 | 0.02 | 0.03 | 0.02 | 9.19 | 10.66 | 6.33 | 0.44 | 300.0 | 100.0 | 8.0 |
| 4.0 | 517.17 | 616.22 | 65.6 | 0.04 | 0.05 | 0.02 | 16.76 | 18.98 | 6.33 | 0.51 | 300.0 | 100.0 | 8.0 |
| 5.0 | 1224.54 | 1297.65 | 65.6 | 0.05 | 0.05 | 0.02 | 20.39 | 22.92 | 6.33 | 0.73 | 300.0 | 100.0 | 8.0 |
| 6.0 | 67.01 | 81.52 | 65.6 | 0.02 | 0.02 | 0.02 | 6.62 | 7.21 | 6.33 | 0.67 | 300.0 | 100.0 | 8.0 |
| 7.0 | 671.84 | 1009.52 | 65.6 | 0.04 | 0.05 | 0.02 | 15.9 | 18.83 | 6.33 | 0.42 | 300.0 | 100.0 | 8.0 |
| 8.0 | 453.71 | 330.86 | 65.6 | 0.04 | 0.03 | 0.02 | 16.16 | 14.2 | 6.33 | 0.36 | 300.0 | 100.0 | 8.0 |
| 9.0 | 16.65 | 37.9 | 65.6 | 0.01 | 0.01 | 0.02 | 3.76 | 4.91 | 6.33 | 0.35 | 300.0 | 100.0 | 8.0 |
| 10.0 | 90.27 | 92.57 | 65.6 | 0.02 | 0.02 | 0.02 | 8.58 | 7.82 | 6.33 | 0.49 | 300.0 | 100.0 | 8.0 |
| 11.0 | 367.76 | 1453.37 | 65.6 | 0.04 | 0.07 | 0.02 | 14.85 | 28.81 | 6.33 | 0.56 | 300.0 | 100.0 | 8.0 |
| 2.0 | 60.09 | 37.05 | 65.6 | 0.02 | 0.01 | 0.02 | 6.56 | 5.14 | 6.33 | 0.42 | 300.0 | 100.0 | 9.0 |
| 3.0 | 257.74 | 308.43 | 65.6 | 0.03 | 0.04 | 0.02 | 13.76 | 15.75 | 6.33 | 0.47 | 300.0 | 100.0 | 9.0 |
| 4.0 | 294.66 | 228.29 | 65.6 | 0.03 | 0.03 | 0.02 | 14.45 | 13.29 | 6.33 | 0.47 | 300.0 | 100.0 | 9.0 |
| 5.0 | 12.02 | 22.33 | 65.6 | 0.01 | 0.01 | 0.02 | 2.66 | 3.42 | 6.33 | 0.46 | 300.0 | 100.0 | 9.0 |
| 6.0 | 71.97 | 85.6 | 65.6 | 0.02 | 0.02 | 0.02 | 7.7 | 8.45 | 6.33 | 0.43 | 300.0 | 100.0 | 9.0 |
| 7.0 | 80.04 | 107.61 | 65.6 | 0.02 | 0.02 | 0.02 | 8.52 | 9.12 | 6.33 | 0.43 | 300.0 | 100.0 | 9.0 |
| 8.0 | 533.59 | 491.39 | 65.6 | 0.04 | 0.05 | 0.02 | 18.13 | 19.53 | 6.33 | 0.44 | 300.0 | 100.0 | 9.0 |
| 9.0 | 201.59 | 209.51 | 65.6 | 0.02 | 0.03 | 0.02 | 10.33 | 11.5 | 6.33 | 0.49 | 300.0 | 100.0 | 9.0 |
| 10.0 | 1315.27 | 1294.14 | 65.6 | 0.07 | 0.07 | 0.02 | 29.39 | 29.09 | 6.33 | 0.44 | 300.0 | 100.0 | 9.0 |
| 11.0 | 416.54 | 739.6 | 65.6 | 0.03 | 0.04 | 0.02 | 12.87 | 15.46 | 6.33 | 0.4 | 300.0 | 100.0 | 9.0 |
| 2.0 | 30.98 | 49.74 | 65.6 | 0.01 | 0.01 | 0.02 | 4.55 | 5.59 | 6.33 | 0.71 | 300.0 | 100.0 | 10.0 |
| 3.0 | 411.51 | 260.38 | 65.6 | 0.04 | 0.03 | 0.02 | 17.91 | 14.5 | 6.33 | 0.76 | 300.0 | 100.0 | 10.0 |
| 4.0 | 233.84 | 172.8 | 65.6 | 0.03 | 0.03 | 0.02 | 13.34 | 10.83 | 6.33 | 0.24 | 300.0 | 100.0 | 10.0 |
| 5.0 | 124.07 | 140.04 | 65.6 | 0.02 | 0.02 | 0.02 | 8.45 | 10.1 | 6.33 | 0.24 | 300.0 | 100.0 | 10.0 |
| 6.0 | 857.03 | 686.54 | 65.6 | 0.05 | 0.05 | 0.02 | 20.83 | 22.44 | 6.33 | 0.25 | 300.0 | 100.0 | 10.0 |
| 7.0 | 317.79 | 163.56 | 65.6 | 0.03 | 0.02 | 0.02 | 12.11 | 10.0 | 6.33 | 0.23 | 300.0 | 100.0 | 10.0 |
| 8.0 | 1717.49 | 1502.99 | 65.6 | 0.09 | 0.08 | 0.02 | 36.1 | 33.65 | 6.33 | 0.25 | 300.0 | 100.0 | 10.0 |
| 9.0 | 882.16 | 1112.32 | 65.6 | 0.06 | 0.07 | 0.02 | 26.46 | 27.41 | 6.33 | 0.27 | 300.0 | 100.0 | 10.0 |
| 10.0 | 463.5 | 262.45 | 65.6 | 0.04 | 0.04 | 0.02 | 17.93 | 14.76 | 6.33 | 0.23 | 300.0 | 100.0 | 10.0 |
| 11.0 | 1429.01 | 3354.17 | 65.6 | 0.07 | 0.13 | 0.02 | 31.21 | 53.42 | 6.33 | 0.23 | 300.0 | 100.0 | 10.0 |
| 2.0 | 457.9 | 858.64 | 65.6 | 0.05 | 0.06 | 0.02 | 19.06 | 25.09 | 6.33 | 0.36 | 300.0 | 100.0 | 11.0 |
| 3.0 | 686.0 | 643.77 | 65.6 | 0.05 | 0.05 | 0.02 | 21.02 | 21.48 | 6.33 | 0.23 | 300.0 | 100.0 | 11.0 |
| 4.0 | 191.13 | 171.01 | 65.6 | 0.02 | 0.02 | 0.02 | 9.24 | 7.67 | 6.33 | 0.21 | 300.0 | 100.0 | 11.0 |
| 5.0 | 164.59 | 116.08 | 65.6 | 0.03 | 0.02 | 0.02 | 11.61 | 9.64 | 6.33 | 0.24 | 300.0 | 100.0 | 11.0 |
| 6.0 | 521.33 | 721.28 | 65.6 | 0.03 | 0.04 | 0.02 | 14.49 | 17.52 | 6.33 | 0.19 | 300.0 | 100.0 | 11.0 |
| 7.0 | 263.6 | 212.7 | 65.6 | 0.03 | 0.03 | 0.02 | 14.35 | 13.04 | 6.33 | 0.36 | 300.0 | 100.0 | 11.0 |
| 8.0 | 230.32 | 393.35 | 65.6 | 0.03 | 0.04 | 0.02 | 14.21 | 17.35 | 6.33 | 0.25 | 300.0 | 100.0 | 11.0 |
| 9.0 | 463.63 | 463.34 | 65.6 | 0.04 | 0.04 | 0.02 | 18.02 | 16.62 | 6.33 | 0.21 | 300.0 | 100.0 | 11.0 |
| 10.0 | 123.08 | 133.83 | 65.6 | 0.02 | 0.02 | 0.02 | 7.75 | 9.12 | 6.33 | 0.36 | 300.0 | 100.0 | 11.0 |
| 11.0 | 464.33 | 567.84 | 65.6 | 0.03 | 0.04 | 0.02 | 11.89 | 16.02 | 6.33 | 0.25 | 300.0 | 100.0 | 11.0 |
References
- Skarka, W. Model-Based Design and Optimization of Electric Vehicles. In Proceedings of the 25th ISPE Inc International Conference on Transdisciplinary Engineering Location, Univ Modena & Reggio Emilia, Modena, Italy, 3–6 July 2018; Transdisciplinary Engineering Methods for Social Innovation of Industry 4.0 Book Series: Advances in Transdisciplinary Engineering; IOS Press: Amsterdam, The Netherlands, 2018; pp. 566–575. [Google Scholar]
- Klein, P.; Bergmann, R. Generation of Complex Data for Ai-Based Predictive Maintenance Research with a Physical Factory Model. In Proceedings of the 16th International Conference on Informatics in Control, Automation and Robotics, Prague, Czech Republic, 29–31 July 2019; SCITEPRESS—Science and Technology Publications: Prague, Czech Republic, 2019; pp. 40–50. [Google Scholar]
- Kotsiopoulos, T.; Sarigiannidis, P.; Ioannidis, D.; Tzovaras, D. Machine Learning and Deep Learning in Smart Manufacturing: The Smart Grid Paradigm. Comput. Sci. Rev. 2021, 40, 100341. [Google Scholar] [CrossRef]
- Coleman, C.; Damodaran, S.; Deuel, E. Predictive Maintenance and the Smart Factory; Deloitte University Press: Toronto, ON, Canada, 2017. [Google Scholar]
- Pech, M.; Vrchota, J.; Bednář, J. Predictive Maintenance and Intelligent Sensors in Smart Factory: Review. Sensors 2021, 21, 1470. [Google Scholar] [CrossRef] [PubMed]
- Sharp, M.; Ak, R.; Hedberg, T. A Survey of the Advancing Use and Development of Machine Learning in Smart Manufacturing. J. Manuf. Syst. 2018, 48, 170–179. [Google Scholar] [CrossRef] [PubMed]
- Steclik, T.; Cupek, R.; Drewniak, M. Automatic Grouping of Production Data in Industry 4.0: The Use Case of Internal Logistics Systems Based on Automated Guided Vehicles. J. Comput. Sci. 2022, 62, 101693. [Google Scholar] [CrossRef]
- Cupek, R.; Drewniak, M.; Steclik, T. Data Preprocessing, Aggregation and Clustering for Agile Manufacturing Based on Automated Guided Vehicles. In Proceedings of the Computational Science—ICCS 2021, Krakow, Poland, 16–18 June 2021; Paszynski, M., Kranzlmüller, D., Krzhizhanovskaya, V.V., Dongarra, J.J., Sloot, P.M.A., Eds.; Springer International Publishing: Cham, Switzerland, 2021; Volume 12745, pp. 458–470, ISBN 9783030779696. [Google Scholar]
- Hu, L.; Miao, Y.; Wu, G.; Hassan, M.M.; Humar, I. IRobot-Factory: An Intelligent Robot Factory Based on Cognitive Manufacturing and Edge Computing. Future Gener. Comput. Syst. 2019, 90, 569–577. [Google Scholar] [CrossRef]
- Computational Science—ICCS 2020: 20th International Conference, Amsterdam, The Netherlands, 3–5 June 2020: Proceedings, 5. Part V; Lecture Notes in Computer Science; Krzhizhanovskaya, V.V.; Závodszky, G.; Lees, M.H.; Dongarra, J.J.; Sloot, P.M.A.; Brissos, S.; Teixeira, J. (Eds.) Springer: Cham, Switzerland, 2020; ISBN 9783030504267. [Google Scholar]
- Benecki, P.; Kostrzewa, D.; Grzesik, P.; Shubyn, B.; Mrozek, D. Forecasting of Energy Consumption for Anomaly Detection in Automated Guided Vehicles: Models and Feature Selection. In Proceedings of the 2022 IEEE International Conference on Systems, Man, and Cybernetics (SMC), Prague, Czech Republic, 9–12 October 2022; IEEE: Prague, Czech Republic, 2022; pp. 2073–2079. [Google Scholar]
- Niestrój, R.; Rogala, T.; Skarka, W. An Energy Consumption Model for Designing an AGV Energy Storage System with a PEMFC Stack. Energies 2020, 13, 3435. [Google Scholar] [CrossRef]
- Grzesik, P.; Benecki, P.; Kostrzewa, D.; Shubyn, B.; Mrozek, D. On-Edge Aggregation Strategies over Industrial Data Produced by Autonomous Guided Vehicles. In Proceedings of the Computational Science—ICCS 2022, Las Vegas, NV, USA, 14–16 December 2022; Groen, D., de Mulatier, C., Paszynski, M., Krzhizhanovskaya, V.V., Dongarra, J.J., Sloot, P.M.A., Eds.; Springer International Publishing: Cham, Switzerland, 2022; Volume 13353, pp. 458–471. ISBN 9783031087592. [Google Scholar]
- Wang, X.; Garg, S.; Lin, H.; Kaddoum, G.; Hu, J.; Alhamid, M.F. An Intelligent UAV Based Data Aggregation Algorithm for 5G—Enabled Internet of Things. Comput. Netw. 2021, 185, 107628. [Google Scholar] [CrossRef]
- Essien, A.; Giannetti, C. A Deep Learning Model for Smart Manufacturing Using Convolutional LSTM Neural Network Autoencoders. IEEE Trans. Ind. Inf. 2020, 16, 6069–6078. [Google Scholar] [CrossRef]
- Medykovskvi, M.; Pavliuk, O.; Sydorenko, R. Use of Machine Learning Technologies for the Electric Consumption Forecast. In Proceedings of the 2018 IEEE 13th International Scientific and Technical Conference on Computer Sciences and Information Technologies (CSIT), Lviv, Ukraine, 11–14 September 2018; IEEE: Lviv, Ukraine, 2018; pp. 432–435. [Google Scholar]
- Cupek, R.; Ziębiński, A.; Drewniak, M.; Fojcik, M. Estimation of the Number of Energy Consumption Profiles in the Case of Discreet Multi-Variant Production. In Intelligent Information and Database Systems; Nguyen, N.T., Hoang, D.H., Hong, T.-P., Pham, H., Trawiński, B., Eds.; Springer International Publishing: Cham, Switzerland, 2018; Volume 10752, pp. 674–684. ISBN 9783319754192. [Google Scholar]
- Schleipen, M.; Gilani, S.-S.; Bischoff, T.; Pfrommer, J. OPC UA & Industrie 4.0—Enabling Technology with High Diversity and Variability. Procedia CIRP 2016, 57, 315–320. [Google Scholar] [CrossRef]
- Ioana, A.; Korodi, A. OPC UA Publish-Subscribe and VSOME/IP Notify-Subscribe Based Gateway Application in the Context of Car to Infrastructure Communication. Sensors 2020, 20, 4624. [Google Scholar] [CrossRef]
- Cupek, R.; Gólczyński, Ł.; Ziebinski, A. An OPC UA Machine Learning Server for Automated Guided Vehicle. In Computational Collective Intelligence; Nguyen, N.T., Chbeir, R., Exposito, E., Aniorté, P., Trawiński, B., Eds.; Springer International Publishing: Cham, Switzerland, 2019; Volume 11684, pp. 218–228. ISBN 9783030283735. [Google Scholar]
- Izonin, I.; Tkachenko, R.; Shakhovska, N.; Ilchyshyn, B.; Singh, K.K. A Two-Step Data Normalization Approach for Improving Classification Accuracy in the Medical Diagnosis Domain. Mathematics 2022, 10, 1942. [Google Scholar] [CrossRef]
- Tlebaldinova, A.; Denissova, N.; Baklanova, O.; Krak, I.; Györök, G. Normalization of Vehicle License Plate Images Based on Analyzing of Its Specific Features for Improving the Quality Recognition. Acta Polytech. Hung. 2020, 17, 193–206. [Google Scholar] [CrossRef]
- Vafaei, N.; Ribeiro, R.A.; Camarinha-Matos, L.M. Normalization Techniques for Multi-Criteria Decision Making: Analytical Hierarchy Process Case Study. In Technological Innovation for Cyber-Physical Systems; Camarinha-Matos, L.M., Falcão, A.J., Vafaei, N., Najdi, S., Eds.; Springer International Publishing: Cham, Switzerland, 2016; Volume 470, pp. 261–269. ISBN 9783319311647. [Google Scholar]
- Dick, J.; Ladosz, P.; Ben-Iwhiwhu, E.; Shimadzu, H.; Kinnell, P.; Pilly, P.K.; Kolouri, S.; Soltoggio, A. Detecting Changes and Avoiding Catastrophic Forgetting in Dynamic Partially Observable Environments. Front. Neurorobotics 2020, 14, 578675. [Google Scholar] [CrossRef] [PubMed]
- Pavliuk, O.; Kolesnyk, H. Machine-Learning Method for Analyzing and Predicting the Number of Hospitalizations of Children during the Fourth Wave of the COVID-19 Pandemic in the Lviv Region. J. Reliab. Intell. Environ. 2022, 9, 17–26. [Google Scholar] [CrossRef] [PubMed]
- M D’Angelo, G. Missing Data Methods for Partial Correlations. J. Biom. Biostat. 2012, 3, 155. [Google Scholar] [CrossRef] [PubMed]
- Sterne, J.A.C.; White, I.R.; Carlin, J.B.; Spratt, M.; Royston, P.; Kenward, M.G.; Wood, A.M.; Carpenter, J.R. Multiple Imputation for Missing Data in Epidemiological and Clinical Research: Potential and Pitfalls. BMJ 2009, 338, b2393. [Google Scholar] [CrossRef] [PubMed]
- Hauke, J.; Kossowski, T. Comparison of Values of Pearson’s and Spearman’s Correlation Coefficients on the Same Sets of Data. Quaest. Geogr. 2011, 30, 87–93. [Google Scholar] [CrossRef]
- Schober, P.; Boer, C.; Schwarte, L.A. Correlation Coefficients: Appropriate Use and Interpretation. Anesth. Analg. 2018, 126, 1763–1768. [Google Scholar] [CrossRef]
- Saccenti, E.; Hendriks, M.H.W.B.; Smilde, A.K. Corruption of the Pearson Correlation Coefficient by Measurement Error and Its Estimation, Bias, and Correction under Different Error Models. Sci. Rep. 2020, 10, 438. [Google Scholar] [CrossRef]
- Zhang, G.P. Neural Networks for Time-Series Forecasting. In Handbook of Natural Computing; Rozenberg, G., Bäck, T., Kok, J.N., Eds.; Springer: Berlin, Heidelberg, 2012; pp. 461–477. ISBN 9783540929093. [Google Scholar]
- Lishner, I.; Shtub, A. Using an Artificial Neural Network for Improving the Prediction of Project Duration. Mathematics 2022, 10, 4189. [Google Scholar] [CrossRef]
- Chen, F. Deep Neural Network Model Forecasting for Financial and Economic Market. J. Math. 2022, 2022, e8146555. [Google Scholar] [CrossRef]
- Galkin, D.; Dudkina, T.; Mamedova, N. Forecasting Time Series Using Neural Networks on the Example of Primary Sales of a Pharmaceutical Company. SHS Web Conf. 2022, 141, 01014. [Google Scholar] [CrossRef]
- Li, X. Application of Neural Networks in Financial Time Series Forecasting Models. J. Funct. Spaces 2022, 2022, e7817264. [Google Scholar] [CrossRef]
- Li, X.; Zhao, H.; Deng, W. BFOD: Blockchain-based Privacy Protection and Security Sharing Scheme of Flight Operation Data. IEEE Internet Things J. 2023, 1. [Google Scholar] [CrossRef]
- Li, M.; Zhang, W.; Hu, B.; Kang, J.; Wang, Y.; Lu, S. Automatic Assessment of Depression and Anxiety through Encoding Pupil-wave from HCI in VR Scenes. ACM Trans. Multimed. Comput. Commun. Appl. 2023, 20, 1–22. [Google Scholar] [CrossRef]
- Zhang, Z.; Guo, D.; Zhou, S.; Zhang, J.; Lin, Y. Flight Trajectory Prediction Enabled by Time-Frequency Wavelet Transform. Nat. Commun. 2023, 14, 5258. [Google Scholar] [CrossRef] [PubMed]
- Andriyevsky, B.; Barchiy, I.E.; Studenyak, I.P.; Kashuba, A.I.; Piasecki, M. Electron, Phonon and Thermoelectric Properties of Cu7PS6 Crystal Calculated at DFT Level. Sci. Rep. 2021, 11, 19065. [Google Scholar] [CrossRef] [PubMed]
- Oleksyn, Z.; Naidych, B.; Chernikova, O.; Glowa, L.; Ogorodnik, Y.; Solovyov, M.; Vashchynskyi, V.; Yavorskyi, R.; Il’chuk, G. First-Principles Calculations of Stable Geometric Configuration and Thermodynamic Parameters of Cadmium Sulfide Thin-Film Condensates. Phys. Chem. Solid State 2021, 22, 568–576. [Google Scholar] [CrossRef]
- Hanschek, A.J.; Bouvier, Y.E.; Jesacher, E.; Grbović, P.J. Analysis and Comparison of Power Distribution System Topologies for Low-Voltage DC–DC Automated Guided Vehicle Applications. Energies 2022, 15, 2012. [Google Scholar] [CrossRef]
- Poskart, B.; Iskierka, G.; Krot, K.; Burduk, R.; Gwizdal, P.; Gola, A. Multi-Parameter Predictive Model of Mobile Robot’s Battery Discharge for Intelligent Mission Planning in Multi-Robot Systems. Sensors 2022, 22, 9861. [Google Scholar] [CrossRef]
- Mrugalska, B.; Stetter, R. Health-Aware Model-Predictive Control of a Cooperative AGV-Based Production System. Sensors 2019, 19, 532. [Google Scholar] [CrossRef] [PubMed]
- Meng, J.; Azib, T.; Yue, M. Early-stage end-of-life prediction of lithium-ion battery using empirical mode decomposition and particle filter. Proc. Inst. Mech. Eng. Part A J. Power Energy 2023, 237, 185–197. [Google Scholar] [CrossRef]
- Zhan, X.; Xu, L.; Zhang, J.; Li, A. Study on AGVs Battery Charging Strategy for Improving Utilization. Procedia CIRP 2019, 81, 558–563. [Google Scholar] [CrossRef]
- Selmair, M.; Maurer, T. Enhancing Charging & Parking Processes of AGV Systems: Progressive Theoretical Considerations. In Proceedings of the Twelfth International Conference on Advances in System Simulation, Porto, Portugal, 18–20 October 2020; pp. 7–14. [Google Scholar]
- Li, J.; Cheng, W.; Lai, K.K.; Ram, B. Multi-AGV Flexible Manufacturing Cell Scheduling Considering Charging. Mathematics 2022, 10, 3417. [Google Scholar] [CrossRef]
- Szpytko, J.; Hyla, P.; Salgado, Y. Autonomous vehicles energy based operation capacity planning. J. Mach. Eng. 2020, 20, 126–138. [Google Scholar] [CrossRef]
- Saputra, R.P.; Rijanto, E. Automatic Guided Vehicles System and Its Coordination Control for Containers Terminal Logistics Application. arXiv 2021, arXiv:2104.08331. [Google Scholar] [CrossRef]
- Yesilyurt, O.; Bauer, D.; Emde, A.; Sauer, A. Why Should the Automated Guided Vehicles’ Batteries Be Used in the Manufacturing Plants as an Energy Storage? E3S Web Conf. 2021, 231, 01004. [Google Scholar] [CrossRef]
- Ahmed, R.; Rahimifard, S.; Habibi, S. Offline Parameter Identification and SOC Estimation for New and Aged Electric Vehicles Batteries. In Proceedings of the 2019 IEEE Transportation Electrification Conference and Expo (ITEC), Detroit, MI, USA, 19–21 June 2019; IEEE: Detroit, MI, USA, 2019; pp. 1–6. [Google Scholar]
- Han, X.; Feng, X.; Ouyang, M.; Lu, L.; Li, J.; Zheng, Y.; Li, Z. A Comparative Study of Charging Voltage Curve Analysis and State of Health Estimation of Lithium-Ion Batteries in Electric Vehicle. Automot. Innov. 2019, 2, 263–275. [Google Scholar] [CrossRef]
- Yesilyurt, O.; Kurrle, M.; Schlereth, A.; Jäger, M.; Sauer, A. Modelling AGV Operation Simulation with Lithium Batteries in Manufacturing. AKWI 2022, 7. [Google Scholar] [CrossRef]
- Ismail, M.; Dlyma, R.; Elrakaybi, A.; Ahmed, R.; Habibi, S. Battery State of Charge Estimation Using an Artificial Neural Network. In Proceedings of the 2017 IEEE Transportation Electrification Conference and Expo (ITEC), Harbin, China, 7–10 August 2017; IEEE: Chicago, IL, USA, 2017; pp. 342–349. [Google Scholar]
- Pavliuk, O.; Steclik, T.; Biernacki, P. The forecast of the AGV battery discharging via the machine learning methods. In Proceedings of the 2022 IEEE International Conference on Big Data (IEEE BigData 2022), Osaka, Japan, 17–20 December 2022; IEEE: Osaka, Japan, 2022; pp. 6315–6324. [Google Scholar]
- Leonori, S.; Baldini, L.; Rizzi, A.; Frattale Mascioli, F.M. A Physically Inspired Equivalent Neural Network Circuit Model for SoC Estimation of Electrochemical Cells. Energies 2021, 14, 7386. [Google Scholar] [CrossRef]
- Hsu, C.-W.; Xiong, R.; Chen, N.-Y.; Li, J.; Tsou, N.-T. Deep Neural Network Battery Life and Voltage Prediction by Using Data of One Cycle Only. Appl. Energy 2022, 306, 118134. [Google Scholar] [CrossRef]
- Simon, J.; Hošovský, A.; Sárosi, J. Neural Network Driven Automated Guided Vehicle Platform Development for Industry 4.0 Environment. Teh. Vjesn. 2021, 28, 1936–1942. [Google Scholar] [CrossRef]
- Little, R.J.; Rubin, D.B. Statistical Analysis with Missing Data; John Wiley & Sons: Hoboken, NJ, USA, 2019; Volume 793. [Google Scholar] [CrossRef]
- Yang, C.; Diao, L.; Cook, R.J. Adaptive response-dependent two-phase designs: Some results on robustness and efficiency. Stat. Med. 2022, 41, 4403–4425. [Google Scholar] [CrossRef]






| Field | Size (Bytes) | Description |
|---|---|---|
| TS | 12 | Time stamp |
| WS | 8 | Weight signals |
| G1LDS | 2 | Group 1—right drive signals |
| G2RDS | 2 | Group 2—left drive signals |
| ODS | 12 | Odometry signals |
| ENS | 16 | Energy signals |
| NNS | 26 | Natural navigation signals |
| NNCF | 20 | Natural navigation command feedback |
| Neurons in the Hidden Layers | MSE | MAPE% | MAE | Training Speed Min | Batch Size | ||||||
|---|---|---|---|---|---|---|---|---|---|---|---|
| TW1 | TW2 | Stat | TW1 | TW2 | Stat | TW1 | TW2 | Stat | |||
| Path through the 9 segments | |||||||||||
| 2.0 | 21.29 | 57.81 | 245.99 | 0.01 | 0.01 | 0.04 | 3.49 | 5.94 | 14.69 | 0.5 | 4 |
| 3.0 | 43.97 | 120.82 | 245.99 | 0.01 | 0.02 | 0.04 | 5.4 | 8.1 | 14.69 | 0.55 | 5 |
| 4.0 | 32.18 | 144.7 | 245.99 | 0.01 | 0.03 | 0.04 | 4.55 | 10.56 | 14.69 | 0.8 | 3 |
| 5.0 | 93.79 | 222.94 | 245.99 | 0.02 | 0.03 | 0.04 | 8.21 | 12.09 | 14.69 | 0.36 | 8 |
| 6.0 | 12.96 | 60.37 | 245.99 | 0.01 | 0.02 | 0.04 | 3.07 | 6.32 | 14.69 | 1.06 | 2 |
| 7.0 | 45.64 | 280.77 | 245.99 | 0.01 | 0.03 | 0.04 | 5.6 | 13.28 | 14.69 | 0.25 | 9 |
| 8.0 | 69.1 | 184.58 | 245.99 | 0.01 | 0.03 | 0.04 | 6.16 | 10.47 | 14.69 | 0.46 | 4 |
| 9.0 | 64.52 | 193.81 | 245.99 | 0.01 | 0.03 | 0.04 | 6.21 | 10.77 | 14.69 | 0.36 | 7 |
| 10.0 | 25.64 | 165.3 | 245.99 | 0.01 | 0.03 | 0.04 | 4.13 | 10.83 | 14.69 | 0.19 | 9 |
| 11.0 | 140.44 | 160.6 | 245.99 | 0.03 | 0.02 | 0.04 | 10.59 | 8.08 | 14.69 | 0.45 | 4 |
Disclaimer/Publisher’s Note: The statements, opinions and data contained in all publications are solely those of the individual author(s) and contributor(s) and not of MDPI and/or the editor(s). MDPI and/or the editor(s) disclaim responsibility for any injury to people or property resulting from any ideas, methods, instructions or products referred to in the content. |
© 2023 by the authors. Licensee MDPI, Basel, Switzerland. This article is an open access article distributed under the terms and conditions of the Creative Commons Attribution (CC BY) license (https://creativecommons.org/licenses/by/4.0/).
Share and Cite
Pavliuk, O.; Cupek, R.; Steclik, T.; Medykovskyy, M.; Drewniak, M. A Novel Methodology Based on a Deep Neural Network and Data Mining for Predicting the Segmental Voltage Drop in Automated Guided Vehicle Battery Cells. Electronics 2023, 12, 4636. https://doi.org/10.3390/electronics12224636
Pavliuk O, Cupek R, Steclik T, Medykovskyy M, Drewniak M. A Novel Methodology Based on a Deep Neural Network and Data Mining for Predicting the Segmental Voltage Drop in Automated Guided Vehicle Battery Cells. Electronics. 2023; 12(22):4636. https://doi.org/10.3390/electronics12224636
Chicago/Turabian StylePavliuk, Olena, Rafal Cupek, Tomasz Steclik, Mykola Medykovskyy, and Marek Drewniak. 2023. "A Novel Methodology Based on a Deep Neural Network and Data Mining for Predicting the Segmental Voltage Drop in Automated Guided Vehicle Battery Cells" Electronics 12, no. 22: 4636. https://doi.org/10.3390/electronics12224636
APA StylePavliuk, O., Cupek, R., Steclik, T., Medykovskyy, M., & Drewniak, M. (2023). A Novel Methodology Based on a Deep Neural Network and Data Mining for Predicting the Segmental Voltage Drop in Automated Guided Vehicle Battery Cells. Electronics, 12(22), 4636. https://doi.org/10.3390/electronics12224636

