Chromatography Denoising with Improved Wavelet Thresholding Based on Modified Genetic Particle Swarm Optimization
Abstract
1. Introduction
- To address the limitations of traditional threshold functions, we propose the ITF with high-order derivability, negligible constant deviation, and continuous definition domain. These strengths make it an attractive choice for signal-processing applications. Meanwhile, MGPSO is utilized to obtain the optimal threshold parameters, which improves the estimation precision of the threshold parameters.
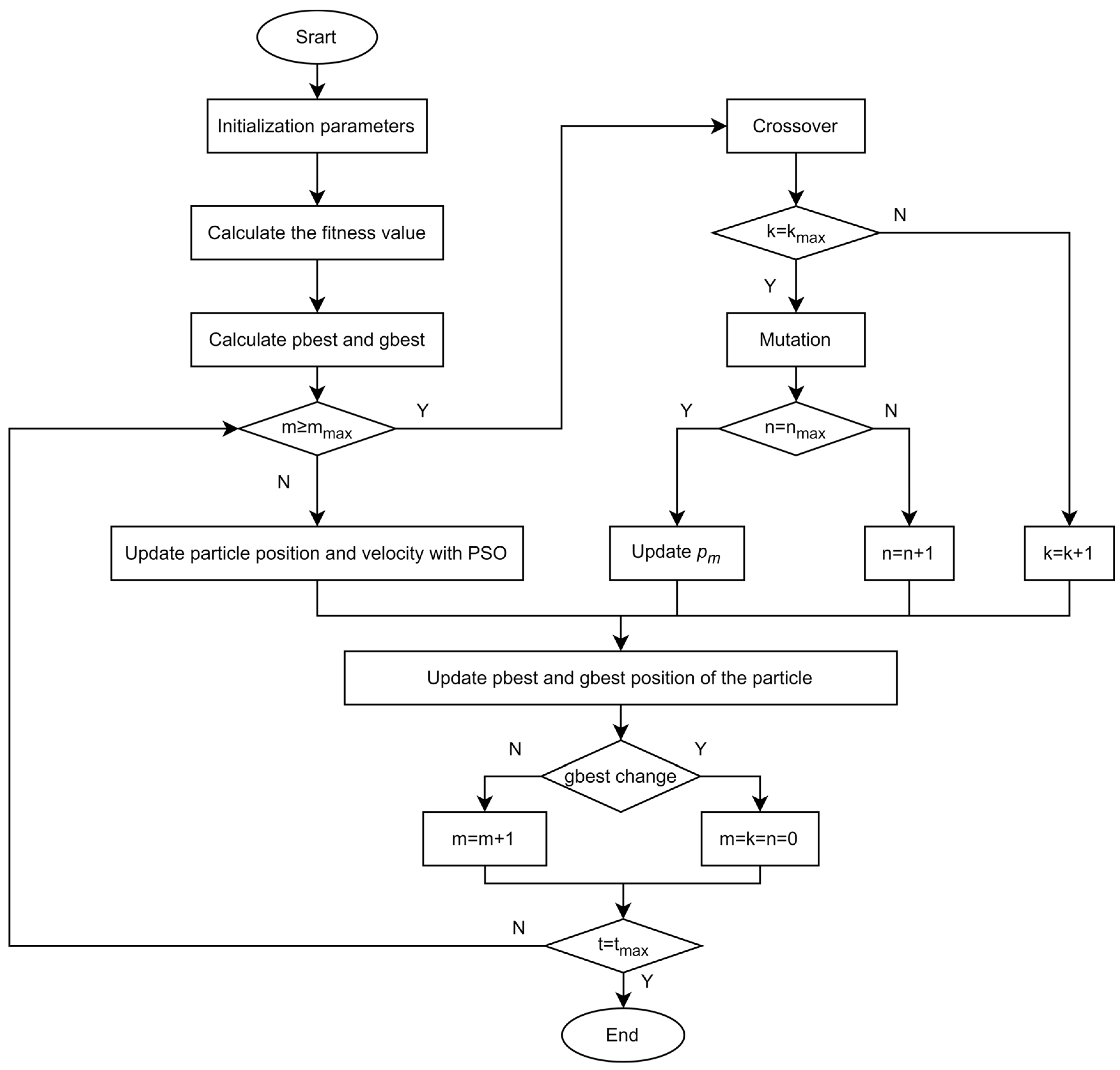
- The three improvements of the MGPSO algorithm are as follows: (1) MGPSO takes PSO as the main body and GA as the auxiliary. In the early stage, the particles are updated separately through PSO. Once the algorithm reaches a local optimum, the GA selection, crossover, and mutation are utilized to update particles and escape the local optimum. (2) The algorithm modifies the PSO strategy with nonlinear inertia weights and learning factors, thereby accelerating the convergence speed of PSO. (3) Adaptive mutation probability and multi-point crossover operations between particles and personal best value (pbest) are employed to enhance the global optimization efficiency of GA.
- The experimental results demonstrate that the MGPSO-ITF offers the following advantages: In simulation experiments, the algorithm outperforms other methods by achieving a smaller Root Mean Square Error (RMSE), higher SNR, and higher Noise Suppression Ratio (NSR) across various levels of Gaussian white noise interference. In the measured signal experiment, the proposed algorithm is significantly improved compared with the traditional chromatographic denoising method. The algorithm not only effectively reduces noise but also minimizes errors in the chromatographic peak area, while preserving the original signal characteristics to their maximum.
2. Wavelet Threshold Denoising Theory Background
- Choose the appropriate wavelet basis function and the number of decomposition layers for multi-scale decomposition of to obtain its high-frequency coefficients and low-frequency coefficients;
- Process the wavelet coefficients using the threshold function;
- Reconstruct the signal using the Inverse Discrete Wavelet Transform (IDWT) algorithm.
3. The Chromatography Signal Denoising Algorithm MGPSO-ITF
3.1. Construction of a New Threshold Function
3.1.1. Continuity
3.1.2. Deviation
3.1.3. Asymptote
3.2. Parameter Optimization Based on MGPSO
3.2.1. Rapid Iteration through PSO
3.2.2. Mitigating the Local Optimum through the Crossover
3.2.3. Further Population Expansion through the Mutation
4. Numerical Simulation
4.1. Preparation Phase
4.2. Simulated Results of the MGPSO
4.3. Simulated Results of the MGPSO-ITF
5. The Experiment on Measured Signals
5.1. Signal Measurement Equipment
5.2. Experimental Results
6. Conclusions
Author Contributions
Funding
Data Availability Statement
Acknowledgments
Conflicts of Interest
Abbreviations
| The scaling factor | |
| The translation factor | |
| The high-frequency coefficients | |
| The low-frequency coefficients | |
| The chromatographic signal | |
| The pure signal | |
| The background noise | |
| The total number of samples | |
| The original wavelet coefficient | |
| The processed wavelet coefficient | |
| The threshold | |
| The current number of iterations | |
| The current solution space | |
| A random number | |
| The inertia weight coefficient | |
| The learning factors | |
| The particle position | |
| The particle velocity | |
| The mutation probability | |
| The peak height | |
| S | The peak area |
| The standard deviation | |
| The exponential correction time |
References
- Jin, Y.S.; Wu, H.; Zheng, J.F.; Zhang, J.; Liu, Z. Power Transformer Fault Diagnosis Based on Improved BP Neural Network. Electronics 2023, 12, 3526. [Google Scholar] [CrossRef]
- Liu, W.K.; Zhang, Z.G.; Zhang, J.R.; Huang, H.X.; Zhang, G.C.; Peng, M.D. A Novel Fault Diagnosis Method of Rolling Bearings Combining Convolutional Neural Network and Transformer. Electronics 2023, 12, 1838. [Google Scholar] [CrossRef]
- Yang, P.J.; Wang, T.Y.; Yang, H.; Meng, C.P.; Zhang, H.; Cheng, L. The Performance of Electronic Current Transformer Fault Diagnosis Model: Using an Improved Whale Optimization Algorithm and RBF Neural Network. Electronics 2023, 12, 1066. [Google Scholar] [CrossRef]
- Cui, H.Z.; Yang, L.Q.; Zhu, Y.W.; Li, S.T.; Abu-Siada, A.; Islam, S. Dissolved Gas Analysis for Power Transformers within Distributed Renewable Generation-Based Systems. IEEE Trans. Dielectr. Electr. Insul. 2021, 28, 1349–1356. [Google Scholar] [CrossRef]
- Su, R.; Wang, Z. Research of Wavelet De-noising Control for gamma Spectrum. At. Energy Sci. Technol. 2014, 48, 1309–1313. [Google Scholar]
- Vajpayee, V.; Mukhopadhyay, S.; Tiwari, A.P. Multiscale subspace identification of nuclear reactor using wavelet basis function. Ann. Nucl. Energy 2018, 111, 280–292. [Google Scholar] [CrossRef]
- da Silva, P.C.L.; da Silva, J.P.; Garcia, A.R.G. Daubechies wavelets as basis functions for the vectorial beam propagation method. J. Electromagn. Waves Appl. 2019, 33, 1027–1041. [Google Scholar] [CrossRef]
- Chanu, P.R.; Singh, K.M. A two-stage switching vector median filter based on quaternion for removing impulse noise in color images. Multimed. Tools Appl. 2019, 78, 15375–15401. [Google Scholar] [CrossRef]
- Vijaykumar, V.R.; Mari, G.S.; Ebenezer, D. Fast switching based median-mean filter for high density salt and pepper noise removal. Int. J. Electron. Commun. 2014, 68, 1145–1155. [Google Scholar] [CrossRef]
- Li, C.; Wu, Y.; Lin, H.; Li, J.; Zhang, F.; Yang, Y. ECG Denoising Method Based on an Improved VMD Algorithm. IEEE Sens. J. 2022, 22, 22725–22733. [Google Scholar] [CrossRef]
- Guillen, D.; Esponda, H.; Vazquez, E.; Idarraga-Ospina, G. Algorithm for transformer differential protection based on wavelet correlation modes. IET Gener. Transm. Distrib. 2016, 10, 2871–2879. [Google Scholar] [CrossRef]
- Gao, H.Y. Wavelet shrinkage denoising using the non-negative garrote. J. Comput. Graph. Stat. 1998, 7, 469–488. [Google Scholar]
- Chaari, L.; Ciuciu, P.; Meriaux, S.; Pesquet, J.C. Spatio-temporal wavelet regularization for parallel MRI reconstruction: Application to functional MRI. Magn. Reson. Mater. Phys. Biol. Med. 2014, 27, 509–529. [Google Scholar] [CrossRef] [PubMed][Green Version]
- Qin, Y.; Mao, Y.F.; Tang, B.P. Multicomponent decomposition by wavelet modulus maxima and synchronous detection. Mech. Syst. Sig. Process. 2017, 91, 57–80. [Google Scholar] [CrossRef]
- Gu, J.; Lin, P.; Ling, B.W.-K.; Yang, C.; Feng, P. Grouping and selecting singular spectral analysis components for denoising based on empirical mode decomposition via integer quadratic programming. IET Signal Proc. 2018, 12, 599–604. [Google Scholar] [CrossRef]
- Kuang, W.; Wang, S.; Lai, Y.; Ling, W.-K. Efficient and Adaptive Signal Denoising Based on Multistage Singular Spectrum Analysis. IEEE Trans. Instrum. Meas. 2021, 70, 1–20. [Google Scholar] [CrossRef]
- Donoho, D.L. De-noising by Soft-Thresholding. IEEE Trans. Inf. Theory 1995, 41, 613–627. [Google Scholar] [CrossRef]
- Tong, Y.N.; Li, J.G.; Xu, Y.H.; Cao, L.C. Signal Denoising Method Based on Improved Wavelet Threshold Function for Microchip Electrophoresis (CD)-D-4 Equipment. Complexity 2020, 2020, 6481317. [Google Scholar] [CrossRef]
- Xie, B.; Xiong, Z.Q.; Wang, Z.J.; Zhang, L.J.; Zhang, D.Z.; Li, F.S. Gamma spectrum denoising method based on improved wavelet threshold. Nucl. Eng. Technol. 2020, 52, 1771–1776. [Google Scholar] [CrossRef]
- Sun, K.; Lu, Y.; Yang, X.; Huang, L.; Chen, X. Application of Modified Wavelet Threshold Function in High Power Supply Signal. J. Power Supply 2022, 1–12. Available online: https://kns.cnki.net/kcms/detail/12.1420.TM.20221206.1420.001.html (accessed on 10 October 2023).
- Zhou, F.B.; Li, C.G.; Zhu, H.Q. Research on Threshold Improved Denoising Algorithm Based on Lifting Wavelet Transform in UV-Vis Spectrum. Spectrosc. Spectr. Anal. 2018, 38, 506–510. [Google Scholar]
- Li, X.X.; Liao, K.X.; He, G.X.; Zhao, J.H. Research on Improved Wavelet Threshold Denoising Method for Non-Contact Force and Magnetic Signals. Electronics 2023, 12, 1244. [Google Scholar] [CrossRef]
- Zhang, X.P.; Desai, M.D. Adaptive denoising based on sure risk. IEEE Signal Process Lett. 1998, 5, 265–267. [Google Scholar] [CrossRef]
- Yang, Y.; Wei, Y.S.; Yang, M. Signal Denoising Based on the Adaptive Shrinkage Function and Neighborhood characteristics. Circuits, Syst. Signal Process. 2014, 33, 3921–3930. [Google Scholar] [CrossRef]
- Solis, M.; Ma, Q.; Galvin, P. Damage detection in beams from modal and wavelet analysis using a stationary roving mass and noise estimation. J. Strain Anal. Eng. Des. 2018, 54, e12266. [Google Scholar] [CrossRef]
- Yang, Y.; Wei, Y.S. An adaptive shrinkage function for image denoising based on neighborhood characteristics. Image Anal. Stereol. 2022, 41, 121–131. [Google Scholar] [CrossRef]
- Bhutada, G.G.; Anand, R.S.; Saxena, S.C. PSO-based learning of sub-band adaptive thresholding function for image denoising. Signal Image Video Process 2012, 6, 1–7. [Google Scholar] [CrossRef]
- Zhang, X.; Li, J.L.; Xing, J.C.; Wang, P.; Yang, Q.L.; He, C. A Particle Swarm Optimization Technique-Based Parametric Wavelet Thresholding Function for Signal Denoising. Circuits Syst. Signal Process. 2017, 36, 247–269. [Google Scholar] [CrossRef]
- Yang, X.; Qiu, M.; Chen, L.; Chen, Y. Adaptive wavelet threshold function based on pso-rwe for vibration signal denoising of rolling bearing. J. Aerosp. Power 2020, 35, 2339–2347. [Google Scholar] [CrossRef]
- Wang, J.; Li, J.; Yan, S.; Shi, W.; Yang, X.; Guo, Y.; Gulliver, T.A. A Novel Underwater Acoustic Signal Denoising Algorithm for Gaussian/Non-Gaussian Impulsive Noise. IEEE Trans. Veh. Technol. 2021, 70, 429–445. [Google Scholar] [CrossRef]
- Duan, B.; Guo, C.; Liu, H. A hybrid genetic-particle swarm optimization algorithm for multi-constraint optimization problems. Soft Comput. 2022, 26, 11695–11711. [Google Scholar] [CrossRef]
- Xu, F.; Zou, D.; Li, C.; Luo, H.; Zhang, M. Improved Particle Swarm Optimization Algorithm with Circle Mapping and Sine Cosine Factor. Comput. Eng. Appl. 2023, 80–90. Available online: https://kns.cnki.net/kcms/detail/11.2127.TP.20230224.1812.016.html (accessed on 10 October 2023).
- Zhang, Z.M. Abnormal Detection of Pumping Unit Bearing Based on Extension Theory. IEEJ Trans. Electr. Electron. Eng. 2021, 16, 1647–1652. [Google Scholar] [CrossRef]
- Yang, G.; Dai, J.; Liu, X.; Wu, X.; Chen, M.; Qin, H. Denoising of gamma-ray spectrum by optimized wavelet thresholding based on modified genetic algorithm in carbon/oxygen logging. J. Radioanal. Nucl. Chem. 2019, 320, 351–359. [Google Scholar] [CrossRef]













| Algorithm | Optimal Value | Mean | Median | Standard Deviation |
|---|---|---|---|---|
| PSO | 0.0823 | 0.0838 | 0.0824 | 0.0026 |
| CPSO | 0.0813 | 0.0823 | 0.0816 | 0.0020 |
| MPSO | 0.0812 | 0.0814 | 0.0812 | 0.0013 |
| GAPSO | 0.0813 | 0.0818 | 0.0813 | 0.0017 |
| MGPSO | 0.0811 | 0.0812 | 0.0811 | 0.0009 |
| Index | Hard Threshold | Soft Threshold | Improved Threshold | Noise SNR (db) |
|---|---|---|---|---|
| SNR | 21.8398 | 24.6049 | 26.6134 | 15 |
| RMSE | 0.4937 | 0.3591 | 0.2849 | |
| NSR | 0.9948 | 0.9972 | 0.9984 |
| Algorithm | Parameter Setting in the Threshold Function |
|---|---|
| MGPSO-ITF | |
| Ref. [18] | |
| Ref. [19] | None |
| Ref. [28] | |
| Ref. [29] | |
| Ref. [30] | |
| Ref. [34] |
| Denoising Method | Peak Area Distortion Rate (%) | ||
|---|---|---|---|
| Peak 1 | Peak 2 | Peak 3 | |
| Hard threshold | 4.893 | 8.548 | 1.624 |
| Soft threshold | 5.336 | 6.669 | 1.901 |
| Improved threshold | 4.518 | 5.614 | 1.017 |
Disclaimer/Publisher’s Note: The statements, opinions and data contained in all publications are solely those of the individual author(s) and contributor(s) and not of MDPI and/or the editor(s). MDPI and/or the editor(s) disclaim responsibility for any injury to people or property resulting from any ideas, methods, instructions or products referred to in the content. |
© 2023 by the authors. Licensee MDPI, Basel, Switzerland. This article is an open access article distributed under the terms and conditions of the Creative Commons Attribution (CC BY) license (https://creativecommons.org/licenses/by/4.0/).
Share and Cite
Zhu, J.; Fu, Z.; Li, K.; Su, A. Chromatography Denoising with Improved Wavelet Thresholding Based on Modified Genetic Particle Swarm Optimization. Electronics 2023, 12, 4249. https://doi.org/10.3390/electronics12204249
Zhu J, Fu Z, Li K, Su A. Chromatography Denoising with Improved Wavelet Thresholding Based on Modified Genetic Particle Swarm Optimization. Electronics. 2023; 12(20):4249. https://doi.org/10.3390/electronics12204249
Chicago/Turabian StyleZhu, Jinhui, Zhongjun Fu, Keyang Li, and Anjie Su. 2023. "Chromatography Denoising with Improved Wavelet Thresholding Based on Modified Genetic Particle Swarm Optimization" Electronics 12, no. 20: 4249. https://doi.org/10.3390/electronics12204249
APA StyleZhu, J., Fu, Z., Li, K., & Su, A. (2023). Chromatography Denoising with Improved Wavelet Thresholding Based on Modified Genetic Particle Swarm Optimization. Electronics, 12(20), 4249. https://doi.org/10.3390/electronics12204249

