A Heuristic Integrated Scheduling Algorithm Based on Improved Dijkstra Algorithm
Abstract
:1. Introduction
2. Problem Definition
3. Algorithm Design
3.1. Algorithm Idea
3.2. Algorithm Code and Complexity
3.2.1. Algorithm Pseudo-Code
| Algorithm 1 Algorithm Pseudo-code |
| Integrated scheduling (A) Input: Set Directed tree graph; /* create directed tree maps */ Input: Input S(A); /* input process sets A */ Input: SetAdjacen pathvalue (T)←Self processing time from Ai; /* Take the processing time of Ai as the path value of adjacent processes */ Input: Set(P)←Compute Layerpriority to Ai; /* statistics the layer priority Lpi of processes Ai */ For each node Ai∈A do Compute Pathvalue(Ai) /* statistics the path value Pvi from process Ai to root node process */ End for If same Pathvalue(Ai) then /* whether the path values of process Ai are the same */ { If same Layerpriority (Ai) then /* whether the process priority of process Ai are the same */ { If Leaf node (Ai) then /* whether process Ai is leaf node process */ Scheduling (Ai) According to the process priority strategy of leaf node, /* schedule process Ai by leaf node process priority strategy */ Elseif Scheduling (Ai) According to the layer priority strategy /* schedule process Ai by layer priority strategy */ End if } End if } End if Output: Improved Dijkstra (Ai) /* input process sequence by improved Dijkstra algorithm */ |
3.2.2. Complexity Analysis
4. Example Analysis
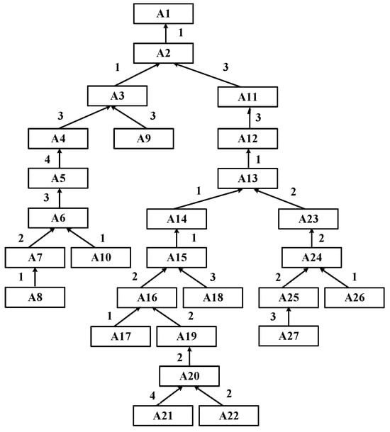
4.1. Process Path and Path Values
4.2. Complex Product Scheduling Process
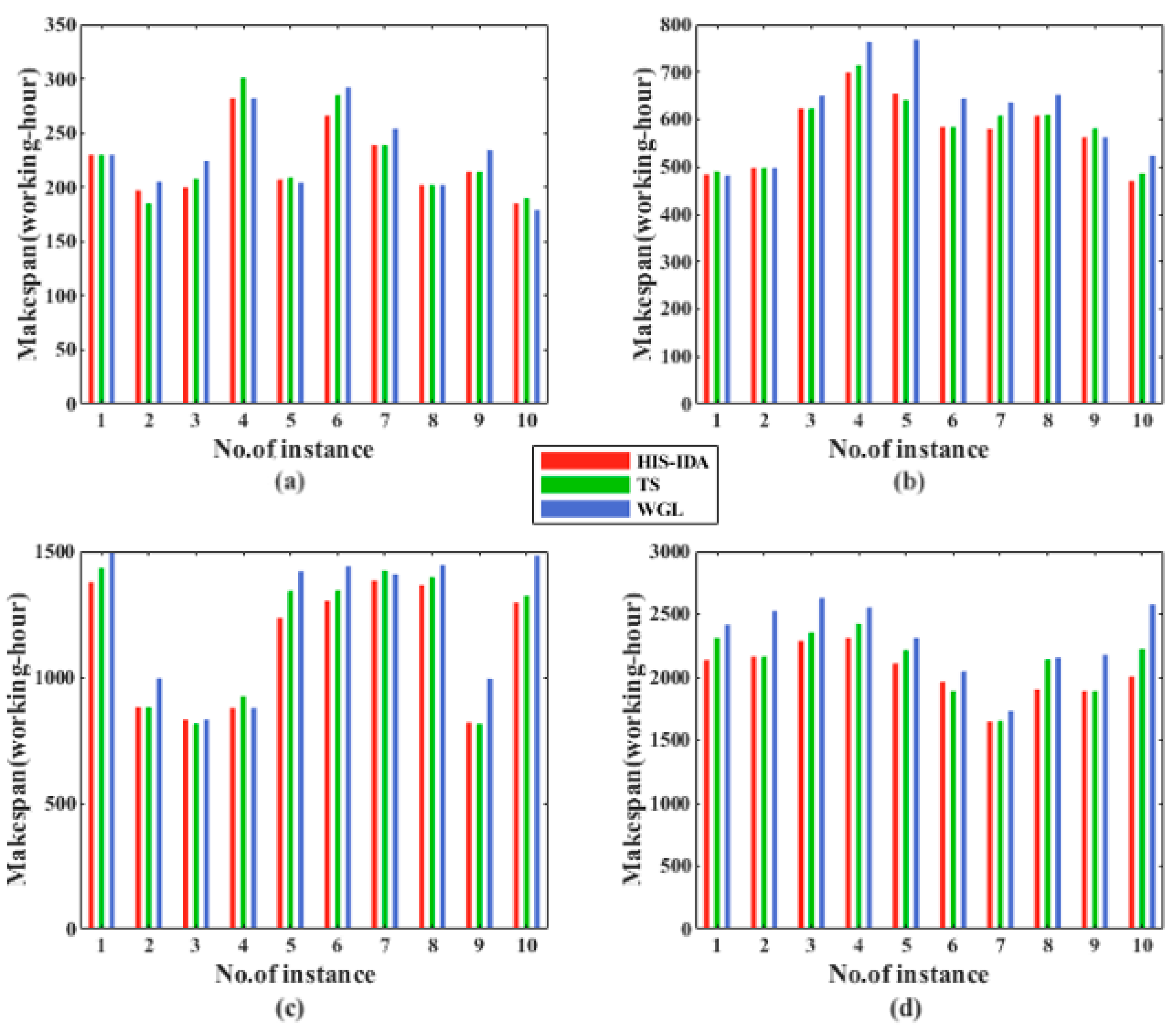
5. Algorithms Comparison
5.1. Comparison of Integrated Scheduling Algorithms for Working Group Linkages
5.2. Comparison of Time-Selecting Integrated Scheduling Algorithm Considering Serial Process Tightness
5.3. Comparison and Analysis of Three Algorithm Scheduling Results
6. Conclusions
Author Contributions
Funding
Data Availability Statement
Conflicts of Interest
References
- Wen, X.; Qian, Y.; Lian, X.; Zhang, Y. Improved genetic algorithm based on multi-layer encoding approach for integrated process planning and scheduling problem. Robot. Comput.-Integr. Manuf. 2023, 84, 102593. [Google Scholar] [CrossRef]
- Li, X.; Guo, X.; Tang, H.; Wu, R.; Wang, L.; Pang, S.; Liu, Z.; Xu, W.; Li, X. Survey of integrated flexible job shop scheduling problems. Comput. Ind. Eng. 2022, 174, 108786. [Google Scholar] [CrossRef]
- Wang, G.H.; Yang, D.J.; Xu, C.Y. Research on Distributed ETL Tasks Scheduling Strategy Based on ISE Algorithm. Comput. Sci. 2019, 46, 1–7. [Google Scholar] [CrossRef]
- Kim, Y.J.; Kim, B.S. Population-Based Meta-Heuristic Algorithms for Integrated Batch Manufacturing and Delivery Scheduling Problem. Mathematics 2022, 10, 4127. [Google Scholar] [CrossRef]
- Saleh, H.; Nashaat, H.; Saber, W.; Harb, H.M. IPSO Task Scheduling Algorithm for Large Scale Data in Cloud Computing Environment. IEEE Access 2019, 7, 5412–5420. [Google Scholar] [CrossRef]
- Islam, T.; Hashem, M.M.A. Task Scheduling for Big Data Management in Fog Infrastructure; ICCIT: Istanbul, Turkey, 2018. [Google Scholar]
- Luo, X.; Guo, S.; Du, B.; Guo, J.; Jiang, P.; Tan, T. Multi-criteria decision-making of manufacturing resources allocation for complex product system based on intuitionistic fuzzy information entropy and TOPSIS. Complex Intell. Syst. 2023, 9, 5013–5032. [Google Scholar] [CrossRef]
- Tian, Z.; Jiang, X.; Yang, G.; Liu, W.; Suo, Y.; Chen, K.; Xing, F. Energy Efficient Scheduling of Flexible Job Shop with Aerospace Complex Components. J. Mech. Eng. 2023, 59, 273–287. [Google Scholar]
- Xie, Z.Q.; Liu, S.H.; Qiao, P.L. Dynamic job-shop scheduling algorithm based on ACPM and BFSM. J. Comput. Res. Dev. 2003, 40, 977–983. [Google Scholar]
- Xie, Z.Q.; Yang, J.; Yang, G.; Tan, G.Y. Dynamic Job-Shop Scheduling Algorithm with Dynamic Set of Operation Having Priority. Chin. J. Comput. 2008, 31, 502–508. [Google Scholar] [CrossRef]
- Xie, Z.Q.; Yang, J.; Zhou, Y.; Zhang, D.L.; Tan, G.Y. Dynamic critical paths multi-product manufacturing scheduling algorithm based on operation set. Chin. J. Comput. 2011, 34, 406–412. [Google Scholar] [CrossRef]
- Xie, Z.Q.; Teng, Y.Z.; Yang, J. Integrated Scheduling Algorithm with No-wait Constraint Operation Group. Autom. Sin. 2011, 37, 371–379. [Google Scholar] [CrossRef]
- Xie, Z.Q.; Zhang, X.H.; Gao, Y.L.; Xin, Y. Time selective integrated scheduling algorithm considering the compactness of serial processes. J. Mech. Eng. 2018, 54, 191–202. [Google Scholar]
- Jia, Z.H.; Huo, S.Y.; Li, K.; Chen, H.P. Integrated scheduling on parallel batch processing machines with non-identical capacities. Eng. Optim. 2020, 52, 715–730. [Google Scholar] [CrossRef]
- Fu, Y.P.; Wang, H.F.; Huang, M. Integrated scheduling for a distributed manufacturing system: A stochastic multi-objective model. Enterp. Inf. Syst. 2019, 3, 557–573. [Google Scholar] [CrossRef]
- Jiang, X.; Tian, Z.; Liu, W.; Suo, Y.; Chen, K.; Xu, X.; Li, Z. Energy-efficient scheduling of flexible job shops with complex processes: A case study for the aerospace industry complex components in China. J. Ind. Inf. Integr. 2022, 27, 100293. [Google Scholar] [CrossRef]
- Chen, K.; Jiang, X.; Liu, W.; Tian, Z.; Xu, X.; Li, S.; Suo, Y. Quality Control Method of Key Processes in Multi Variety and Small Batch Manufacturing Process Based on NAD-EWMA Control Chart. J. Mech. Eng. 2023, 59, 232–248. [Google Scholar] [CrossRef]
- Bigham, B.S. Minimum constraint removal problem for line segments is NP-hard. Discret. Math. Algorithms Appl. 2023, 15, 2250055. [Google Scholar] [CrossRef]
- Garey, M.R.; Johnson, D.S. Computers and Intractability: A Guide to the Theory of NP-Completeness; W.H. Freeman & Co.: New York, NY, USA, 1979. [Google Scholar]
- Xu, J.R.; Zhu, H.J. Multi-objective scheduling algorithm of DAG tasks in cloud computing. J. Comput. Res. Dev. 2019, 36, 31–36. [Google Scholar]
- Yan, X.; Ye, C.M. Hybrid Grasshopper Optimization Algorithm for Job-Shop Scheduling Problem. Comput. Eng. Appl. 2019, 6, 257–264. [Google Scholar] [CrossRef]
- Pei, L.R. Research on Multi-Workshop Flexible Integrated Scheduling Algorithm Considering Migration and Double Objectives. Master’s Thesis, Harbin University of Science and Technology, Harbin, China, 2019. [Google Scholar]
- Zhu, G.Y.; Xu, W.J. Multi-objective flexible job shop scheduling method for machine tool component production line considering energy consumption and quality. Control Decis. 2019, 34, 31–39. [Google Scholar]
- Zhou, X.; Yan, J.; Yan, M.; Mao, K.; Yang, R.; Liu, W. Path Planning of Rail-Mounted Logistics Robots Based on the Improved Dijkstra Algorithm. Appl. Sci. 2023, 13, 9955. [Google Scholar] [CrossRef]
- Mohammad, P.; Aritra, M.; Shreyas, S. Graph-theoretic approaches for analyzing the resilience of distributed control systems: A tutorial and survey. Automatica 2023, 157, 111264. [Google Scholar] [CrossRef]
- Lu, Y.Z. A Water Scheduling System Based on Improved Dijkstra Algorithm and Genetic Algorithm. Master’s Thesis, Jilin University, Changchun, China, 2020. [Google Scholar]
- Chen, Y.J. Application of Improved Dijkstra Algorithm in Coastal Tourism Route Planning. J. Coast. Res. 2020, 106 (Suppl. 1), 251–254. [Google Scholar] [CrossRef]
- Jiang, C.K.; Li, Z.; Pan, S.B.; Wang, Y. Collision-free Path Planning of AGVs Based on Improved Dijkstra Algorithm. Comput. Sci. 2020, 47, 272–277. [Google Scholar]
- Edsger, W.D. A Note on Two Problems in Connexion With Graphs. Numer. Math. 1959, 1, 269–271. [Google Scholar]
- Wang, Y.J.; Liu, X.Q.; Leng, J.Y.; Wang, J.J.; Meng, Q.N.; Zhou, M.J. Study on scheduling and path planning problems of multi-AGVs based on a heuristic algorithm in intelligent manufacturing workshop. Adv. Prod. Eng. Manag. 2022, 17, 505–513. [Google Scholar] [CrossRef]
- Zhang, Z.; Wu, F.; Qian, B.; Hu, R.; Wang, L.; Jin, H. A Q-learning-based hyper-heuristic evolutionary algorithm for the distributed flexible job-shop scheduling problem with crane transportation. Expert Syst. Appl. 2023, 234, 121050. [Google Scholar] [CrossRef]
- Wu, W.; Ito, M.; Hu, Y.; Goko, H.; Sasaki, M.; Yagiura, M. Heuristic algorithms based on column generation for an online product shipping problem. Comput. Oper. Res. 2023, 161, 106403. [Google Scholar] [CrossRef]
- Liu, K.H.; Zhong, P.S.; Chen, L.; Li, S. Research on Flexible Job Shop Scheduling Based on Dijkstra Algorithm. Mach. Tools Hydraul. 2017, 45, 105–109+157. [Google Scholar] [CrossRef]
- Liu, Z.Y.; Wang, Y.L.; Zhou, P.R. Research on Dynamic Scheduling Algorithm of Aviation Weapon Automatic Production Line Based on Dijkstra Algorithm. Aero Weapon. 2019, 26, 94–98. [Google Scholar] [CrossRef]
- Xiang, M.; Chen, C. Traffic scheduling strategy based on improved Dijkstra algorithm for power distribution and utilization communication network. J. Comput. Appl. 2018, 38, 1715–1720. [Google Scholar] [CrossRef]
- Aqel, G.A.; Ausaf, M.F.; Li, X.; Gao, L. Algorithm for Integrated Process Planning and Scheduling. Int. J. Model. Optim. 2013, 3, 226–231. [Google Scholar] [CrossRef]










| Process Node | Path from Root Node Process to Each Process | Path Value | Layer | Leaf Node |
|---|---|---|---|---|
| A1 | ------ | 0 | 1 | N |
| A2 | {A1, A2} | 3 | 2 | N |
| A3 | {A1, A2, A3} | 4 | 3 | N |
| A4 | {A1, A2, A3, A4} | 7 | 4 | N |
| A5 | {A1, A2, A3, A4, A5} | 11 | 5 | N |
| A6 | {A1, A2, A3, A4, A5, A6} | 14 | 6 | N |
| A7 | {A1, A2, A3, A4, A5, A6, A7} | 16 | 7 | N |
| A8 | {A1, A2, A3, A4, A5, A6, A7, A8} | 17 | 8 | Y |
| A9 | {A1, A2, A9} | 7 | 4 | Y |
| A10 | {A1, A2, A3, A4, A5, A6, A10} | 15 | 7 | Y |
| A11 | {A1, A2, A11} | 6 | 3 | N |
| A12 | {A1, A2, A11, A12} | 9 | 4 | N |
| A13 | {A1, A2, A11, A12, A13} | 10 | 5 | N |
| A14 | {A1, A2, A11, A12, A13, A14} | 11 | 6 | N |
| A15 | {A1, A2, A11, A12, A13, A14, A15} | 12 | 7 | N |
| A16 | {A1, A2, A11, A12, A13, A14, A15, A16} | 14 | 8 | N |
| A17 | {A1, A2, A11, A12, A13, A14, A15, A16, A17} | 15 | 9 | Y |
| A18 | {A1, A2, A11, A12, A13, A14, A15, A18} | 15 | 8 | Y |
| A19 | {A1, A2, A11, A12, A13, A14, A15, A16, A19} | 16 | 9 | N |
| A20 | {A1, A2, A11, A12, A13, A14, A15, A16, A17, A20} | 18 | 10 | N |
| A21 | {A1, A2, A11, A12, A13, A14, A15, A16, A17, A20, A21} | 22 | 11 | Y |
| A22 | {A1, A2, A11, A12, A13, A14, A15, A16, A17, A20, A22} | 20 | 11 | Y |
| A23 | {A1, A2, A11, A12, A13, A23} | 12 | 6 | N |
| A24 | {A1, A2, A11, A12, A13, A23, A24} | 14 | 7 | N |
| A25 | {A1, A2, A11, A12, A13, A23, A24, A25} | 16 | 8 | N |
| A26 | {A1, A2, A11, A12, A13, A23, A24, A26} | 15 | 8 | Y |
| A27 | {A1, A2, A11, A12, A13, A23, A24, A25, A27} | 19 | 9 | Y |
| Scheduling Time | Device | |||
|---|---|---|---|---|
| M1 | M2 | M3 | M4 | |
| t = 0 to t = 1 | Processing A21 | Processing A22 | Processing A27 | Processing A17 |
| t = 1 to t = 2 | Processing A21 | Processing A22 | Processing A27 | Processing A18 |
| t = 2 to t = 3 | Processing A21 | Processing A26 | Processing A27 | Processing A18 |
| t = 3 to t = 4 | Processing A21 | ------ | Processing A8 | Processing A18 |
| t = 4 to t = 5 | Processing A7 | Processing A20 | ------ | Processing A10 |
| t = 5 to t = 6 | Processing A7 | Processing A20 | ------ | ------ |
| t = 6 to t = 8 | ------ | Processing A25 | Processing A19 | ------ |
| t = 8 to t = 10 | Processing A16 | Processing A6 | ------ | ------ |
| t = 10 to t = 11 | Processing A24 | Processing A6 | ------ | ------ |
| t = 11 to t = 12 | Processing A24 | Processing A15 | ------ | ------ |
| t = 12 to t = 14 | Processing A5 | Processing A9 | ------ | Processing A23 |
| t = 14 to t = 15 | Processing A5 | Processing A9 | ------ | Processing A14 |
| t = 15 to t = 16 | Processing A5 | ------ | Processing A13 | ------ |
| t = 16 to t = 19 | ------ | ------ | Processing A4 | Processing A12, Processing finished |
| t = 19 to t = 20 | ------ | Processing A3, Processing finished | Processing A11 | |
| t = 20 to t = 22 | ------ | Processing A11 | ||
| t = 22 to t = 23 | ------ | Processing A2, Processing finished | ||
| t = 23 to t = 25 | Processing A1, Processing finished | |||
| M1, M2, M3, M4 Total Idle Time | Total Processing Time of Product A | Equipment Utilization Ratio | Relative Improvement Ratio of Equipment Utilization | |
|---|---|---|---|---|
| Integrated Scheduling Algorithms for Working Group Linkages | 39 | 28 | 59.4% | 7.3% |
| Time-Selecting Integrated Scheduling Algorithm Considering Serial Process Tightness | 56 | 31 | 50.4% | 16.3% |
| The proposed algorithm | 29 | 25 | 66.7% | ------ |
| Integrated Scheduling Algorithms for Working Group Linkages | Time-Selecting Integrated Scheduling Algorithm Considering Serial Process Tightness | The Proposed Algorithm | |
|---|---|---|---|
| Idea | The first adaptive scheduling strategy is used in the priority scheduling process (group), and the non-tightly connected processes are scheduled according to the ACPM. | The time-selecting strategy is used to analyze the scheduled process, the subsequent process strategy is considered to analyze the unscheduled process, and the starting time point of the process is determined synthetically. | By using the inverse sequence idea of the shortest path of Dijkstra algorithm, the scheduling strategies of larger path value priority, layer priority, and leaf node process priority are adopted. |
| Schedule plan | {A27, A26, A21, A22, A20, A19, A17, A18, A16, A15, A14, A25, A24, A23, A13, A8, A10, A7, A6, A5, A4, A9, A3, A12, A11, A2, A1} | {A1, A2, A3, A11, A9, A4, A12, A5, A13, A23, A6, A14, A15, A16, A17, A19, A18, A20, A21, A10, A22, A7, A24, A8, A25, A26, A27} | {A21, A22, A27, A20, A8, A7, A19, A25, A10, A17, A18, A26, A6, A16, A24, A15, A23, A5, A14, A13, A12, A4, A9, A11, A3, A2, A1} |
| Total processing time | 28 | 31 | 25 |
Disclaimer/Publisher’s Note: The statements, opinions and data contained in all publications are solely those of the individual author(s) and contributor(s) and not of MDPI and/or the editor(s). MDPI and/or the editor(s) disclaim responsibility for any injury to people or property resulting from any ideas, methods, instructions or products referred to in the content. |
© 2023 by the authors. Licensee MDPI, Basel, Switzerland. This article is an open access article distributed under the terms and conditions of the Creative Commons Attribution (CC BY) license (https://creativecommons.org/licenses/by/4.0/).
Share and Cite
Zhou, P.; Xie, Z.; Zhou, W.; Tan, Z. A Heuristic Integrated Scheduling Algorithm Based on Improved Dijkstra Algorithm. Electronics 2023, 12, 4189. https://doi.org/10.3390/electronics12204189
Zhou P, Xie Z, Zhou W, Tan Z. A Heuristic Integrated Scheduling Algorithm Based on Improved Dijkstra Algorithm. Electronics. 2023; 12(20):4189. https://doi.org/10.3390/electronics12204189
Chicago/Turabian StyleZhou, Pengwei, Zhiqiang Xie, Wei Zhou, and Zhenjiang Tan. 2023. "A Heuristic Integrated Scheduling Algorithm Based on Improved Dijkstra Algorithm" Electronics 12, no. 20: 4189. https://doi.org/10.3390/electronics12204189
APA StyleZhou, P., Xie, Z., Zhou, W., & Tan, Z. (2023). A Heuristic Integrated Scheduling Algorithm Based on Improved Dijkstra Algorithm. Electronics, 12(20), 4189. https://doi.org/10.3390/electronics12204189

