Research on the Optimization of Synchronous Switch Energy Harvesting Circuit Based on Capacitor
Abstract
:1. Introduction
2. Theoretical Model
3. SSHC Circuit of Single Capacitor
4. Materials and Methods
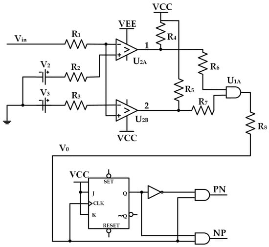
4.1. Circuit Design Scheme
4.2. Operational Principle
4.2.1. Double–Limit Zero–Crossing Detection Circuit
4.2.2. Pulse Signal Generation Circuit
4.2.3. Passive Power Factor Correction Circuit
5. Results
5.1. Simulation Results
5.2. Experimental Tests
6. Conclusions
Author Contributions
Funding
Data Availability Statement
Acknowledgments
Conflicts of Interest
References
- Shi, S.; Geng, W.; Liu, Y.; Bi, K.; Li, F.; Chou, X. d_(31) mode four cantilever beam piezoelectric MEMS accelerometer. J. Mil. Eng. 2022, 43, 1998–2006. [Google Scholar]
- Guo, T. Design and Realization of High Overload Three-Axis Wheel Ring MEMS Gyro. Master’s Thesis, North Central University, Taiyuan, China, 2023. [Google Scholar]
- Liu, D.; Tan, X.; Zhou, W.; Ban, X.; Wang, Y. Robust design study of piezoelectric MEMS actuators. Sens. Microsyst. 2023, 42, 53–55+63. [Google Scholar]
- Ottman, G.K.; Hofmann, H.F.; Lesieutre, G.A. Optimized piezoelectric energy harvesting circuit using step-down converter in discontinuous conduction mode. IEEE Trans. Power Electron. 2003, 18, 696–703. [Google Scholar] [CrossRef]
- Guyomar, D.; Badel, A.; Lefeuvre, E.; Richard, C. Toward energy harvesting using active materials and conversion improvement by nonlinear processing. IEEE Trans. Ultrason. Ferroelectr. Freq. Control 2005, 52, 584–595. [Google Scholar] [CrossRef]
- Lefeuvre, E.; Badel, A.; Richard, C.; Petit, L.; Guyomar, D. A comparison between several vibration-powered piezoelectric generators for standalone systems. Sens. Actuators A Phys. 2006, 126, 405–416. [Google Scholar] [CrossRef]
- Lefeuvre, E.; Sebald, G.; Guyomar, D.; Lallart, M.; Richard, C. Materials, structures and power interfaces for efficient piezoelectric energy harvesting. J. Electroceramics 2009, 22, 171–179. [Google Scholar] [CrossRef]
- Ramadass, Y.K.; Chandrakasan, A.P. An efficient piezoelectric energy harvesting interface circuit using a bias-flip rectifier and shared inductor. IEEE J. Solid-State Circuits 2009, 45, 189–204. [Google Scholar] [CrossRef]
- Krihely, N.; Ben-Yaakov, S. Self-contained resonant rectifier for piezoelectric sources under variable mechanical excitation. IEEE Trans. Power Electron. 2010, 26, 612–621. [Google Scholar] [CrossRef]
- Liang, J.; Liao, W.-H. Improved design and analysis of self-powered synchronized switch interface circuit for piezoelectric energy harvesting systems. IEEE Trans. Ind. Electron. 2011, 59, 1950–1960. [Google Scholar] [CrossRef]
- Shi, D.; Wang, H.; Zhang, B.; Meng, Y. Design of SCEI energy recovery interface circuit. Piezoelectr. Acousto-Opt. 2014, 36, 837–841. [Google Scholar]
- Lu, S.; Boussaid, F. A highly efficient P-SSHI rectifier for piezoelectric energy harvesting. IEEE Trans. Power Electron. 2015, 30, 5364–5369. [Google Scholar] [CrossRef]
- Du, S.; Seshia, A.A. An inductorless bias-flip rectifier for piezoelectric energy harvesting. IEEE J. Solid-State Circuits 2017, 52, 2746–2757. [Google Scholar] [CrossRef]
- Chen, Z.; Law, M.-K.; Mak, P.-I.; Ki, W.-H.; Martins, R.P. Fully Integrated Inductor-Less Flipping-Capacitor Rectifier for Piezoelectric Energy Harvesting. IEEE J. Solid-State Circuits 2017, 52, 3168–3180. [Google Scholar] [CrossRef]
- Liang, J.; Zhao, Y.; Zhao, K. Synchronized Triple Bias-Flip Interface Circuit for Piezoelectric Energy Harvesting Enhancement. IEEE Trans. Power Electron. 2019, 34, 275–286. [Google Scholar] [CrossRef]
- Lallart, M.; Wu, W.-J.; Yan, L.; Hung, S.-W. Inductorless Synchronized Switch Harvesting Using a Piezoelectric Oscillator. IEEE Trans. Power Electron. 2020, 35, 2585–2594. [Google Scholar] [CrossRef]
- Javvaji, S.; Singhal, V.; Menezes, V.; Chauhan, R.; Pavan, S. Analysis and Design of a Multi-Step Bias-Flip Rectifier for Piezoelectric Energy Harvesting. IEEE J. Solid-State Circuits 2019, 54, 2590–2600. [Google Scholar] [CrossRef]
- Qu, P. Optimized Design of Vibration Energy Recovery Circuit Based on Piezoelectric Material. Master’s Thesis, Qingdao University, Qingdao, China, 2020. [Google Scholar]
- Ding, X.; Shen, H.; Qu, P. Optimized design of enhanced dual-intermediate capacitor piezoelectric energy recovery circuit. J. Qingdao Univ. (Nat. Sci. Ed.) 2021, 34, 54–58. [Google Scholar]
- Xu, S. Performance Analysis and Experimental Study on the Generation of Electrical Energy by Airflow Acoustic Piezoelectric System. Master’s Thesis, Nanjing University of Science and Technology, Nanjing, China, 2021. [Google Scholar]
- Zou, H. Research on Airflow Acoustic Excitation Technology of Small Vibrating Piezoelectric Generator. Ph.D. Thesis, Nanjing University of Science and Technology, Nanjing, China, 2015. [Google Scholar]
- Sodano, H.A.; Park, G.; Inman, D.J. Estimation of Electric Charge Output for Piezoelectric Energy Harvesting. Strain 2004, 40, 49–58. [Google Scholar] [CrossRef]
- Sun, H.; Gong, L.; Wu, Y.; Guo, J. A piezoelectric vibration energy recovery circuit. Piezoelectr. Acousto-Opt. 2017, 39, 770–775. [Google Scholar]
- Badel, A.; Lagache, M.; Guyomar, D.; Lefeuvre, E.; Richard, C. Finite Element and Simple Lumped Modeling for Flexural Nonlinear Semi-passive Damping. J. Intell. Mater. Syst. Struct. 2007, 18, 727–742. [Google Scholar] [CrossRef]
- Wang, Y.; Li, L.; An, R.; Yu, H.; Ma, X.; Chen, P. Design and simulation of piezoelectric energy harvesting interface circuit. Piezoelectr. Acousto-Opt. 2022, 44, 95–100. [Google Scholar]
- Chen, C. Research and Design of Piezoelectric Energy Harvesting Circuit Based on Capacitive Synchronous Switching Acquisition. Master’s Thesis, Hefei University of Technology, Hefei, China, 2020. [Google Scholar]
- Tang, Z. Research on Piezoelectric Energy Harvesting System Based on Synchronous Switching Technology. Master’s Thesis, Hefei University of Technology, Hefei, China, 2021. [Google Scholar]













| Parameters | Notation | Value |
|---|---|---|
| Current source | IP | 5 mA,1 kHz |
| equivalent capacitance of the piezoelectric element | CP | 147 nF |
| stress intensity factor | α | 0.93 mN/V |
| Flip–flop capacitor | C1 | 147 nF |
| Capacitance in valley–filling circuits | C2= C3= C4= Cr | 1 μF |
| Reference | [13] | [15] | [17] | [18,19] | [27] | This Work |
|---|---|---|---|---|---|---|
| Rectifier type | SSHC | P–S3BF | SSHI | E–DICH | SSHC | SSHC |
| CP | 45 nF | 28.42 nF | 14 nF | 51 nF | 33 nF | 147 nF |
| Open–circuit voltage | 2.5 V | 15 V | 2 V | 10 V | 6.5 V | 5 V |
| Frequency | 92 Hz | 2π × 24.9 Hz | 441 Hz | 23.2 Hz | 140 Hz | 1 kHz |
| Output voltage | 5 V | 3 V | 1.8 V | 5.9 V | 4.24 V | 3.9 V |
| Output power | 0.45 mW | 24 μW | 24 μW | 348.1 μW | 1.80 mW | 1.52 mW |
| 9.7 | 2.876 | 4.48 | 5.4 | 4 | 4.2 |
Disclaimer/Publisher’s Note: The statements, opinions and data contained in all publications are solely those of the individual author(s) and contributor(s) and not of MDPI and/or the editor(s). MDPI and/or the editor(s) disclaim responsibility for any injury to people or property resulting from any ideas, methods, instructions or products referred to in the content. |
© 2023 by the authors. Licensee MDPI, Basel, Switzerland. This article is an open access article distributed under the terms and conditions of the Creative Commons Attribution (CC BY) license (https://creativecommons.org/licenses/by/4.0/).
Share and Cite
Liu, S.; Zheng, F.; Hao, Y. Research on the Optimization of Synchronous Switch Energy Harvesting Circuit Based on Capacitor. Electronics 2023, 12, 4070. https://doi.org/10.3390/electronics12194070
Liu S, Zheng F, Hao Y. Research on the Optimization of Synchronous Switch Energy Harvesting Circuit Based on Capacitor. Electronics. 2023; 12(19):4070. https://doi.org/10.3390/electronics12194070
Chicago/Turabian StyleLiu, Shuangjie, Fei Zheng, and Yongping Hao. 2023. "Research on the Optimization of Synchronous Switch Energy Harvesting Circuit Based on Capacitor" Electronics 12, no. 19: 4070. https://doi.org/10.3390/electronics12194070
APA StyleLiu, S., Zheng, F., & Hao, Y. (2023). Research on the Optimization of Synchronous Switch Energy Harvesting Circuit Based on Capacitor. Electronics, 12(19), 4070. https://doi.org/10.3390/electronics12194070
