A Fast Interface Circuit for the Measurement of 10 Ω to 1 GΩ Resistance
Abstract
:1. Introduction
2. Solutions for the Interface Circuits
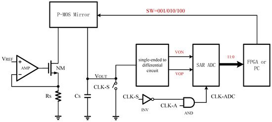
2.1. The Overall Structure
2.2. Detection of the Front-End
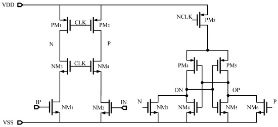
2.3. Single-Ended to Differential Circuits
2.4. System Error Analysis
3. Circuit Implementation
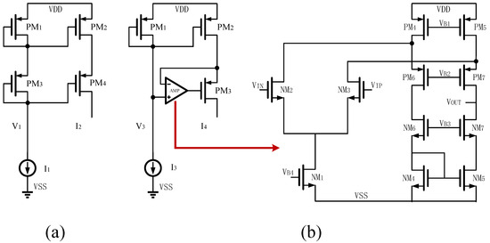
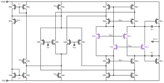
3.1. Rail-To-Rail Operational Amplifiers
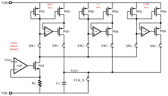
3.2. High Precision Current Mirror
3.3. Asynchronous SAR ADC
4. Simulation Results
5. Conclusions
Author Contributions
Funding
Data Availability Statement
Conflicts of Interest
References
- Xiao, M.; Liang, S.; Han, J.; Zhong, D.; Liu, J.; Zhang, Z.; Peng, L. Batch fabrication of ultrasensitive carbon nanotube hydrogen sensors with sub-ppm detection limit. ACS Sens. 2018, 3, 749–756. [Google Scholar] [CrossRef] [PubMed]
- Sberveglieri, G.; Comini, E.; Faglia, G.; Atashbar, M.; Wlodarski, W. Titanium dioxide thin films prepared for alcohol microsensor applications. Sens. Actuators B Chem. 2000, 66, 139–141. [Google Scholar] [CrossRef]
- Frey, U.; Graf, M.; Taschini, S.; Kirstein, K.U.; Hierlemann, A. A Digital CMOS Architecture for a Micro-Hotplate Array. IEEE J. Solid-State Circuits 2007, 42, 441–450. [Google Scholar] [CrossRef]
- Grassi, M.; Malcovati, P.; Baschirotto, A. A high-precision wide-range front-end for resistive gas sensors arrays. Sens. Actuators B Chem. 2008, 111–112, 281–285. [Google Scholar] [CrossRef]
- Ng, K.T.; Boussaid, F.; Bermak, A. A CMOS Single-Chip Gas Recognition Circuit for Metal Oxide Gas Sensor Arrays. IEEE Trans. Circuits Syst. I Regul. Pap. 2011, 58, 1569–1580. [Google Scholar] [CrossRef]
- Schroeder, V.; Savagatrup, S.; He, M.; Lin, S.; Swager, T.M. Carbon Nanotube Chemical Sensors. Chem. Rev. 2019, 119, 599–663. [Google Scholar] [CrossRef] [PubMed]
- Tsai, Y.-Y.; Cheng, S.Y.; Tsai, J.H.; Guo, D.F.; Chen, H.I.; Liu, W.C. A New PT-Oxide-InALP-Based Schottky Diode Hydrogen Sensor. In Proceedings of the TRANSDUCERS 2007–2007 International Solid-State Sensors, Actuators and Microsystems Conference, Lyon, France, 10–14 June 2007; pp. 2047–2050. [Google Scholar] [CrossRef]
- Depari, A.; Flammini, A.; Sisinni, E. Measurement of Resistance and Capacitance of MOX Sensors With High Sampling Rate. IEEE Trans. Instrum. Meas. 2012, 61, 2483–2491. [Google Scholar] [CrossRef]
- Murali, P.; Ranjit, K.; Bhat, N.; Banerjee, G.; Amrutur, B.; Bhat, K.N.; Ramamurthy, P.C. A CMOS Gas Sensor Array Platform with Fourier Transform Based Impedance Spectroscopy. IEEE Trans. Circuits Syst. I Regul. Pap. 2012, 59, 2507–2517. [Google Scholar] [CrossRef]
- Depari, A.; Flammini, A.; Marioli, D.; Rosa, S.; Taroni, A. A low-cost circuit for high-value resistive sensors varying over a wide range. Meas. Sci. Technol. 2006, 17, 353. [Google Scholar] [CrossRef]
- Grassi, M.; Malcovati, P.; Baschirotto, A. A 160 dB Equivalent Dynamic Range Auto-Scaling Interface for Resistive Gas Sensors Arrays. IEEE J. Solid-State Circuits 2007, 42, 518–528. [Google Scholar] [CrossRef]
- Depari, A.; Flammini, Y.; Marioli, G.; Sisinni, E. A fast-readout interface circuit for high-value and wide-range resistive chemical sensors. In Proceedings of the 2010 IEEE Instrumentation Measurement Technology Conference Proceedings, Austin, TX, USA, 3–6 May 2010; Volume 70, pp. 116–120. [Google Scholar] [CrossRef]
- Elangovan, K.; Sreekantan Anoop, C. Simple and Efficient Relaxation-Oscillator-Based Digital Techniques for Resistive Sensors—Design and Performance Evaluation. IEEE Trans. Instrum. Meas. 2020, 69, 6070–6079. [Google Scholar] [CrossRef]
- Flammini, A.; Marioli, D.; Taroni, A. A low-cost interface to high-value resistive sensors varying over a wide range. IEEE Trans. Instrum. Meas. 2004, 53, 1052–1056. [Google Scholar] [CrossRef]
- Koay, K.C.; Chan, P.K. A Low-Power Resistance-to-Frequency Converter Circuit With Wide Frequency Range. IEEE Trans. Instrum. Meas. 2015, 64, 3173–3182. [Google Scholar] [CrossRef]
- Kaliyugavaradan, S. A linear resistance-to-time converter with high resolution. IEEE Trans. Instrum. Meas. 2000, 49, 151–153. [Google Scholar] [CrossRef]
- Cho, T.S.; Lee, K.J.; Kong, J.; Chandrakasan, A.P. A 32-μ W 1.83-kS/s Carbon Nanotube Chemical Sensor System. IEEE J. Solid-State Circuits 2009, 44, 659–669. [Google Scholar] [CrossRef]
- Chen, M.; Peng, S.; Wang, N.; Xu, L.; Lin, F.; Wu, F. A Wide-Range and High-Resolution Detection Circuit for MEMS Gas Sensor. IEEE Sens. J. 2019, 19, 3130–3137. [Google Scholar] [CrossRef]
- Koickal, T.J.; Hamilton, A.; Tan, S.L.; Covington, J.A.; Gardner, J.W.; Pearce, T.C. Analog VLSI Circuit Implementation of an Adaptive Neuromorphic Olfaction Chip. IEEE Trans. Circuits Syst. I Regul. Pap. 2007, 54, 60–73. [Google Scholar] [CrossRef]
- Wu, C.Y.; Tang, K.T. A polymer-based gas sensor array and its adaptive interface circuit. In Proceedings of the 2010 International Symposium on VLSI Design, Automation and Test, Hsin Chu, Taiwan, 26–29 April 2010; pp. 355–358. [Google Scholar] [CrossRef]
- Anandanatarajan, R.; Mangalanathan, U.; Gandhi, U. Enhanced Microcontroller Interface of Resistive Sensors through Resistance-to-Time Converter. IEEE Trans. Instrum. Meas. 2020, 69, 2698–2706. [Google Scholar] [CrossRef]
- Grassi, M.; Malcovati, P.; Baschirotto, A. A 141-dB Dynamic Range CMOS Gas-Sensor Interface Circuit without Calibration with 16-Bit Digital Output Word. IEEE J. Solid-State Circuits 2007, 42, 1543–1554. [Google Scholar] [CrossRef]
- Hijazi, Z.; Caviglia, D.; Valle, M.; Chible, H. Wide range resistance to current conversion circuit for resistive gas sensors applications. In Proceedings of the 2016 12th Conference on Ph.D. Research in Microelectronics and Electronics (PRIME), Lisbon, Portugal, 27–30 June 2016; pp. 1–4. [Google Scholar] [CrossRef]
- Malfatti, M.; Stoppa, D.; Simoni, A.; Lorenzelli, L.; Adami, A.; Baschirotto, A. A CMOS Interface for a Gas-Sensor Array with a 0.5%-Linearity over 500k/spl Omega/-to-1G/spl Omega/ Range and 2.5/spl deg/C Temperature Control Accuracy. In Proceedings of the 2006 IEEE International Solid State Circuits Conference–Digest of Technical Papers, San Francisco, CA, USA, 5–9 February 2006; pp. 1131–1140. [Google Scholar] [CrossRef]
- Park, J.H.; Park, K.M.; Kim, T.W.; Park, C.O.; Yoo, H.J. Interface circuit for three-electrode metal-oxide (MOX) gas sensor. In Proceedings of the 2015 IEEE SENSORS, Busan, Republic of Korea, 1–4 November 2015; pp. 1–4. [Google Scholar] [CrossRef]
- Nieddu, S. High accuracy-wide range resistance measurement for thermistor sensors monitoring. In Proceedings of the 2012 IEEE International Instrumentation and Measurement Technology Conference, Graz, Austria, 13–16 May 2012; pp. 1988–1993. [Google Scholar] [CrossRef]
- Park, J.H.; Park, K.M.; Kim, T.W.; Shin, S.; Park, C.O.; Yoo, H.J. Three-Electrode Metal-Oxide Gas Sensor System with CMOS Interface IC. IEEE Sens. J. 2017, 17, 784–793. [Google Scholar] [CrossRef]
- Qin, Z.; Tanaka, A.; Takaya, N.; Yoshizawa, H. 0.5-V 70-nW Rail-to-Rail Operational Amplifier Using a Cross-Coupled Output Stage. IEEE Trans. Circuits Syst. II Express Briefs 2016, 63, 1009–1013. [Google Scholar] [CrossRef]
- Drennan, P.; McAndrew, C. Understanding MOSFET mismatch for analog design. IEEE J. Solid-State Circuits 2003, 38, 450–456. [Google Scholar] [CrossRef]
- Aggarwal, B.; Gupta, M. QFGMOS based very low voltage wide bandwidth high performance CMOS current mirror. In Proceedings of the 2015 Annual IEEE India Conference (INDICON), New Delhi, India, 17–20 December 2015; pp. 1–6. [Google Scholar] [CrossRef]
- Liu, C.C.; Kuo, C.H.; Lin, Y.Z. A 10 bit 320 MS/s Low-Cost SAR ADC for IEEE 802.11ac Applications in 20 nm CMOS. IEEE J. Solid-State Circuits 2015, 50, 2645–2654. [Google Scholar] [CrossRef]
- Liu, C.C.; Chang, S.J.; Huang, G.Y.; Lin, Y.Z.; Huang, C.M.; Huang, C.H.; Bu, L.; Tsai, C.C. A 10b 100MS/s 1.13mW SAR ADC with binary-scaled error compensation. In Proceedings of the 2010 IEEE International Solid-State Circuits Conference— (ISSCC), San Francisco, CA, USA, 7–11 February 2010; pp. 386–387. [Google Scholar] [CrossRef]




















| MODE | m | n | (mV) | () | () | (s) |
|---|---|---|---|---|---|---|
| 001 | 100 | 1 | 10 | 10 | 1 k | 100 |
| 010 | 1 | 1 | 100 | 1 k | 1 M | 100 |
| 100 | 1 | 100 | 1000 | 1 M | 1 G | 100 |
| ADC Output | Actual Weighting | Redundant Range (LSB) | Weight Allocation Scheme |
|---|---|---|---|
| 11 | 480 | 64 | −32 |
| 10 | 256 | 32 | +0 |
| 9 | 128 | 32 | +16 |
| 8 | 72 | 16 | +8 |
| 7 | 40 | 8 | +0 |
| 6 | 20 | 8 | +4 |
| 5 | 12 | 4 | +0 |
| 4 | 6 | 4 | +2 |
| 3 | 4 | 2 | +0 |
| 2 | 2 | 2 | +2 |
| 1 | 2 | 0 | +0 |
| 0 | 1 | 0 | +0 |
| tt | ss | ff | |
|---|---|---|---|
| technology (nm) | 180 | ||
| resolution (bit) | 10 | ||
| sampling rate (MS/s) | 25 | ||
| SFDR (dB) | 69.59 | 70.98 | 70.37 |
| SNR (dB) | 53.18 | 53.27 | 53.22 |
| ENOB (bits) | 9.86 | 9.87 | 9.87 |
| Paper | This Work | [5] | [13] | [22] | [10] | [18] | [27] | [12] |
|---|---|---|---|---|---|---|---|---|
| Year | 2023 | 2011 | 2020 | 2007 | 2006 | 2019 | 2017 | 2010 |
| Type | controlled integrator | integrator | RTC | Oscillator | RTC | RTC | PWM integrator | RTC |
| CMOS Process (nm) | 180 | 350 | PCB | 350 | PCB | 180 | 180 | PCB |
| area (mm) | 0.59 | 2.6505 | NA | 0.35 | NA | 0.996 | 0.64 | NA |
| Supply voltage (V) | 1.8 | 2.7 | NA | 3.3 | 5/12 | 1.8 | 1.8 | NA |
| measurement range () | 10–1 G | 500–1 M | 4.5 k–5 k | 1 k –1 G | 4.7 k–3 G | 1–500 M | 80–2 M | 10 k–100 G |
| Relative Error (%) | 0.55 | <3 | NA | 0.8 | 0.5 | 1 | <1.5 | <10 |
| power consumption (mW) | 1.35/3.66 | NA/6.6 | NA | NA/15 | 600 | NA/35 | 1.8/NA | NA |
| Read-out time (ms) | 0.1 | NA | 10 | 10000 | 2952 | 6.9 | 0.8 | 10 |
Disclaimer/Publisher’s Note: The statements, opinions and data contained in all publications are solely those of the individual author(s) and contributor(s) and not of MDPI and/or the editor(s). MDPI and/or the editor(s) disclaim responsibility for any injury to people or property resulting from any ideas, methods, instructions or products referred to in the content. |
© 2023 by the authors. Licensee MDPI, Basel, Switzerland. This article is an open access article distributed under the terms and conditions of the Creative Commons Attribution (CC BY) license (https://creativecommons.org/licenses/by/4.0/).
Share and Cite
Ning, Y.; Guo, J.; Jia, Y.; Li, D.; Guo, G. A Fast Interface Circuit for the Measurement of 10 Ω to 1 GΩ Resistance. Electronics 2023, 12, 3796. https://doi.org/10.3390/electronics12183796
Ning Y, Guo J, Jia Y, Li D, Guo G. A Fast Interface Circuit for the Measurement of 10 Ω to 1 GΩ Resistance. Electronics. 2023; 12(18):3796. https://doi.org/10.3390/electronics12183796
Chicago/Turabian StyleNing, Yongkai, Jiangfei Guo, Yangchen Jia, Duosheng Li, and Guiliang Guo. 2023. "A Fast Interface Circuit for the Measurement of 10 Ω to 1 GΩ Resistance" Electronics 12, no. 18: 3796. https://doi.org/10.3390/electronics12183796
APA StyleNing, Y., Guo, J., Jia, Y., Li, D., & Guo, G. (2023). A Fast Interface Circuit for the Measurement of 10 Ω to 1 GΩ Resistance. Electronics, 12(18), 3796. https://doi.org/10.3390/electronics12183796

