Design, Implementation, and Characterization of a Compact Lock-in Add-on for Low-Frequency Impedance Measurements
Abstract
1. Introduction
2. Materials and Methods
3. Description and Characterizations of the Prototypes
3.1. Basic Voltage-to-Current Converter Using the Conventional Howland Current Pump
3.2. The Voltage-to-Current Converter for Low-Level Currents
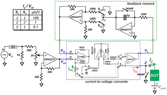
3.3. A V/I Converter with High Output Voltage Compliance
4. Conclusions
Author Contributions
Funding
Data Availability Statement
Conflicts of Interest
References
- Bonanos, N.; Steele, B.C.H.; Butler, E.P. Applications of Impedance Spectroscopy. In Impedance Spectroscopy: Theory, Experiment and Applications, 2nd ed.; Barsoukov, E., Macdonald, J.R., Eds.; John Wiley & Sons, Inc.: Hoboken, NJ, USA, 2005; pp. 205–520. [Google Scholar]
- Zhu, H.; Luo, H.; Ai, D.; Wang, C. Mechanical impedance-based technique for steel structural corrosion damage detection. Measurement 2016, 88, 353–359. [Google Scholar] [CrossRef]
- Fabregat-Santiago, F.; Garcia-Belmonte, G.; Mora-Seró, I.; Bisquert, J. Characterization of nanostructured hybrid and organic solar cells by impedance spectroscopy. Phys. Chem. Chem. Phys. 2011, 13, 9083–9118. [Google Scholar] [CrossRef]
- Grossi, M.; Riccò, B. Electrical impedance spectroscopy (EIS) for biological analysis and food characterization: A review. J. Sens. Sens. Syst. 2017, 6, 303–325. [Google Scholar] [CrossRef]
- Carrion, B.; Wells, A.; Mayhew, J.; Koch, A. Concordance among Bioelectrical Impedance Analysis Measures of Percent Body Fat in Athletic Young Adults. Int. J. Exerc. Sci. 2019, 12, 324–331. [Google Scholar]
- Yao, J.; Wang, L.; Liu, K.; Wu, H.; Wang, H.; Huang, J.; Li, J. Evaluation of electrical characteristics of biological tissue with electrical impedance spectroscopy. Electrophoresis 2020, 41, 1425–1432. [Google Scholar] [CrossRef] [PubMed]
- Schwarzenberger, T.; Wolf, P.; Brischwein, M.; Kleinhans, R.; Demmel, F.; Lechner, A.; Becker, B.; Wolf, B. Impedance sensor technology for cell-based assays in the framework of a high-content screening system. Physiol. Meas. 2011, 32, 977. [Google Scholar] [CrossRef]
- Stupin, D.D.; Kuzina, E.A.; Abelit, A.A.; Emelyanov, A.K.; Nikolaev, D.M.; Ryazantsev, M.N.; Koniakhin, S.V.; Dubina, M.V. Bioimpedance spectroscopy: Basics and applications. ACS Biomater. Sci. Eng. 2021, 7, 1962–1986. [Google Scholar] [CrossRef] [PubMed]
- Oldenburger, M.; Beduerftig, B.; Gruhle, A.; Grimsmann, F.; Richter, E.; Findeisen, R.; Hintennach, A. Investigation of the low frequency Warburg impedance of Li-ion cells by frequency domain measurements. J. Energy Storage 2019, 21, 272–280. [Google Scholar] [CrossRef]
- Martin, T.; Nordsiek, S.; Weller, A. Low-frequency impedance spectroscopy of wood. J. Res. Spectrosc. 2015, 1, 1–9. [Google Scholar]
- García-Cañadas, J.; Min, G. Low frequency impedance spectroscopy analysis of thermoelectric modules. J. Electron. Mat. 2014, 43, 2411–2414. [Google Scholar] [CrossRef]
- Gomes, M.P.; Costa, I.; Pébère, N.; Rossi, J.L.; Tribollet, B.; Vivier, V. On the corrosion mechanism of Mg investigated by electrochemical impedance spectroscopy. Electrochim. Acta 2019, 306, 61–70. [Google Scholar] [CrossRef]
- Ramasamy, R.P.; Gadhamshetty, V.; Nadeau, L.J.; Johnson, G.R. Impedance spectroscopy as a tool for non-intrusive detection of extracellular mediators in microbial fuel cells. Biotechnol. Bioeng. 2009, 104, 882–891. [Google Scholar] [CrossRef]
- Sekar, N.; Ramasamy, R.P. Electrochemical impedance spectroscopy for microbial fuel cell characterization. J. Microb. Biochem. Technol. 2013, 6, 1–14. [Google Scholar]
- Martins, J.C.; Neto, J.C.D.M.; Passos, R.R.; Pocrifka, L.A. Electrochemical behavior of polyaniline: A study by electrochemical impedance spectroscopy (EIS) in low-frequency. Solid State Ion. 2020, 346, 115198. [Google Scholar] [CrossRef]
- Vizvari, Z.; Gyorfi, N.; Odry, A.; Sari, Z.; Klincsik, M.; Gergics, M.; Kovacs, K.; Kovacs, A.; Pal, J.; Karadi, Z.; et al. Physical validation of a residual impedance rejection method during ultra-low frequency bio-impedance spectral measurements. Sensors 2020, 20, 4686. [Google Scholar] [CrossRef]
- Pippione, G.; Olivero, P.; Fischer, M.; Schreck, M.; Pasquarelli, A. Characterization of CVD Heavily B-Doped Diamond Thin Films for Multi Electrode Array Biosensors. Phys. Stat. Sol. 2017, 214, 1700223. [Google Scholar] [CrossRef]
- Novocontrol: BETA Series Analyzers. Available online: https://www.novocontrol.de/php/ana_alpha_n.php (accessed on 5 July 2023).
- Solartron: Frequency Response Analyzer 1255. Available online: https://www.ameteksi.com/-/media/ameteksi/download_links/documentations/1255b/model-1255b.pdf?revision=4412c40c-8960-4a99-8d95-7b9d29604323 (accessed on 5 July 2023).
- Wang, M.H.; Kao, M.F.; Jang, L.S. Single HeLa and MCF-7 cell measurement using minimized impedance spectroscopy and microfluidic device. Rev. Sci. Instrum. 2011, 82, 064302. [Google Scholar] [CrossRef]
- Chen, C.J.; Liu, J.T.; Chang, S.J.; Lee, M.W.; Tsai, J.Z. Development of a portable impedance detection system for monitoring the growth of mouse L929 cells. J. Taiwan Inst. Chem. Eng. 2012, 43, 678–684. [Google Scholar] [CrossRef]
- Broeders, J.; Duchateau, S.; Van Grinsven, B.; Vanaken, W.; Peeters, M.; Cleij, T.; Thoelen, R.; Wagner, P.; De Ceuninck, W. Miniaturised eight-channel impedance spectroscopy unit as sensor platform for biosensor applications. Phys. Stat. Sol. 2011, 208, 1357–1363. [Google Scholar] [CrossRef]
- Piasecki, T.; Chabowski, K.; Nitsch, K. Design, calibration and tests of versatile low frequency impedance analyser based on ARM microcontroller. Measurement 2016, 91, 155–161. [Google Scholar] [CrossRef]
- Scandurra, G.; Arena, A.; Cardillo, E.; Giusi, G.; Ciofi, C. Portable and highly versatile impedance meter for very low frequency measurements. Appl. Sci. 2021, 11, 8234. [Google Scholar] [CrossRef]
- Vizvari, Z.; Kiss, T.; Ver, C.; Mathe, K.; Kuljic, B.; Henezi, F.; Odry, P. A multi-chanel electrical impedance meter based on digital lock-in technology. Pollack Period. 2019, 14, 211–222. [Google Scholar] [CrossRef][Green Version]
- Miyazaki, D.R.; Bonfim, M.J.; Gonçalves, R.D.; da Silva Ferraz, R.; da Fonseca, R.S.; Ribeiro, E.P. Lock-in amplifier impedance meter using a low-cost microcontroller. In Proceedings of the 2019 4th International Symposium on Instrumentation Systems, Circuits and Transducers (INSCIT), São Paulo, Brazil, 26–30 August 2019. [Google Scholar]
- Lopresto, V.; Pisa, S.; Pittella, E.; Piuzzi, E. Compact system for measuring the dielectric properties of biological tissues at extremely-low and ultra-low frequencies. In Proceedings of the 2022 IEEE International Symposium on Medical Measurements and Applications (MeMeA), Messina, Italy, 22–24 June 2022; pp. 1–6. [Google Scholar]
- Salvatori, S.; Rossi, M.C.; Girolami, M. High-precision voltage-to-current converters based on single-chip gain-selectable amplifiers. Analog. Integr. Circuits Signal Process. 2019, 99, 491–495. [Google Scholar] [CrossRef]
- Sheingold, D.H. Impedance and admittance transformations using operational amplifiers. Light. Empiricist 1964, 12, 1–8. [Google Scholar]
- Analog Devices. LT1995 32MHz, 1000V/µs Gain Selectable Amplifier. Available online: https://www.analog.com/media/en/technical-documentation/data-sheets/1995fb.pdf (accessed on 15 July 2023).
- Texas Instruments. AN-1515 A Comprehensive Study of the Howland Current Pump. Available online: https://www.ti.com/lit/an/snoa474a/snoa474a.pdf?ts=1689174885599&ref_url=https%253A%252F%252Fwww.google.com%252F (accessed on 15 July 2023).
- Making Stable Low Current Measurements with High Test Connection Capacitance Using the 4201-SMU and 4211-SMU. Available online: https://download.tek.com/document/1KW616090_Making_Stable_Low_Current_Measurements_4201_4211_Application_Note_100419.pdf (accessed on 15 July 2023).
- Salvatori, S. Precision programmable current source uses two ICs. Electronics Design News, EDN. 20 November 2015. Available online: https://www.edn.com/precision-programmable-current-source-uses-two-ics (accessed on 15 July 2023).
- Pettinato, S.; Orsini, A.; Salvatori, S. Compact current reference circuits with low temperature drift and high compliance voltage. Sensors 2020, 20, 4180. [Google Scholar] [CrossRef]
- Analog Devices. LT1996, Precision, 100µA Gain Selectable Amplifier. Available online: https://www.analog.com/media/en/technical-documentation/data-sheets/1996f.pdf (accessed on 5 July 2023).
- Amaral, A.M.R.; Laadjal, K.; Cardoso, A.J.M. Advanced Fault-Detection Technique for DC-Link Aluminum Electrolytic Capacitors Based on a Random Forest Classifier. Electronics 2023, 12, 2572. [Google Scholar] [CrossRef]
- Suskis, P.; Zakis, J.; Suzdalenko, A.; Van Khang, H.; Pomarnacki, R. Diagnostics of Pre-Fault Conditions Using The Impact of Electrolytic Capacitor Aging on Power Supply Dynamics. In Proceedings of the 2023 IEEE 10th Jubilee Workshop on Advances in Information, Electronic and Electrical Engineering (AIEEE), Vilnius, Lithuania, 27–29 April 2023; pp. 1–4. [Google Scholar] [CrossRef]










| Signal Input | |
| Input impedance | 1 MΩ||20 pF |
| Input Sampling Rate | 20 MHz |
| Bandwidth | DC to 250 kHz |
| Input Sensitivity | 10 nV to 10 V |
| Amplitude Accuracy 1 | <1% |
| Reference Output | |
| Internal Oscillator | 10 mHz–250 kHz |
| Amplitude Accuracy 1 | <0.5% |
| Reference Output Voltage | <1 mVpp–15 Vpp |
| Output Sampling Rate | ≥20 MHz |
Disclaimer/Publisher’s Note: The statements, opinions and data contained in all publications are solely those of the individual author(s) and contributor(s) and not of MDPI and/or the editor(s). MDPI and/or the editor(s) disclaim responsibility for any injury to people or property resulting from any ideas, methods, instructions or products referred to in the content. |
© 2023 by the authors. Licensee MDPI, Basel, Switzerland. This article is an open access article distributed under the terms and conditions of the Creative Commons Attribution (CC BY) license (https://creativecommons.org/licenses/by/4.0/).
Share and Cite
Pettinato, S.; Piccardi, A.; Rossi, M.C.; Salvatori, S. Design, Implementation, and Characterization of a Compact Lock-in Add-on for Low-Frequency Impedance Measurements. Electronics 2023, 12, 3406. https://doi.org/10.3390/electronics12163406
Pettinato S, Piccardi A, Rossi MC, Salvatori S. Design, Implementation, and Characterization of a Compact Lock-in Add-on for Low-Frequency Impedance Measurements. Electronics. 2023; 12(16):3406. https://doi.org/10.3390/electronics12163406
Chicago/Turabian StylePettinato, Sara, Armando Piccardi, Maria Cristina Rossi, and Stefano Salvatori. 2023. "Design, Implementation, and Characterization of a Compact Lock-in Add-on for Low-Frequency Impedance Measurements" Electronics 12, no. 16: 3406. https://doi.org/10.3390/electronics12163406
APA StylePettinato, S., Piccardi, A., Rossi, M. C., & Salvatori, S. (2023). Design, Implementation, and Characterization of a Compact Lock-in Add-on for Low-Frequency Impedance Measurements. Electronics, 12(16), 3406. https://doi.org/10.3390/electronics12163406

