An Enhanced Method on Transformer-Based Model for ONE2SEQ Keyphrase Generation
Abstract
1. Introduction
- The proposed model integrates title messengers in a cross-attention manner, which aligns with the structure of the Transformer model itself;
- The order embedding of the keyphrases in the sequence enables the model to capture order information between phrases, thereby enhancing the diversity of generated keyphrases;
- We have constructed a new Chinese abstract keyphrase dataset CNKIL, which contains a total of 54,546 abstracts and their corresponding keyphrase data.
2. Related Work
2.1. Keyphrase Extraction
2.2. Keyphrase Generation
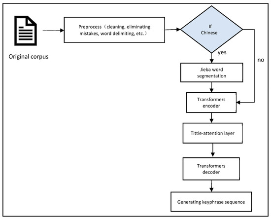
3. Proposed Approach
3.1. Problem Definition
3.2. The Framework of TAtrans
3.3. Model Architecture
3.4. Title Enhanced Encoder
3.4.1. Transformer Encoder Layer
3.4.2. Title Attention
3.5. Keyphrase Sequence Code Embedding
3.6. Training
3.6.1. Sequence Code Training Loss
3.6.2. Joint Training Loss
4. Experiment Settings
4.1. Datasets
- KP20k [36], which is a large-scale academic abstract dataset from ACM Digital Library, ScienceDirect, Wiley, Web of Science, etc., contains 528K records for training, 20K records for validation, and 20K records for testing;
- Inspec [25], which contains 2000 abstracts with corresponding titles and keyphrases of journal papers from 1998 to 2002;
- Krapivin [43] consists of 2304 scientific papers from the computer science domain published by the association for computing machinery (ACM). It has subsequently been verified by the reviewers;
- NUS [44] also contains a scientific dataset consisting of 211 full papers with their keyphrases annotated by student volunteers;
- SemEval-2010 [45] is an automatic keyphrase extraction task dataset collected from the ACM Digital Library, which contains 244 full papers with corresponding keyphrases;
- CNKIL is a dataset collected by ourselves through retrieval of CNKI, involving information science and library science. We integrate a 20Krecord of library science abstracts from Xiatian’s dataset [46] into ours to form the CNKIL dataset, which contains a total of 54,546 abstracts and corresponding keyphrase data.
4.2. Baseline
- CatSeq [8] is an RNN-based model with a copy mechanism the same as CopRNN, but trained by ONE2SEQ paradigm;
- Transformer-based [37], a Transformer-based model with copy mechanism trained under ONE2SEQ paradigm;
- TAtrans (our method) is based on the Transformer-based encoder and decoder. The title attention and sequence code embedding methods are used to enhance the performance.
4.3. Implementation Details
4.4. Evaluation Metrics
5. Results and Analysis
5.1. Present Keyphrase Prediction
5.2. Absent Phrases Prediction
5.3. Prediction on Chinese Dataset
5.4. Prediction Order Analysis
5.5. Ablation Study
5.6. Case Study
5.6.1. Title Attention Analysis
5.6.2. Error Analysis
6. Conclusions
Author Contributions
Funding
Data Availability Statement
Conflicts of Interest
References
- Wang, L.; Cardie, C. Domain-Independent Abstract Generation for Focused Meeting Summarization. In Proceedings of the 51st Annual Meeting of the Association for Computational Linguistics, Sofia, Bulgaria, 4–9 August 2013; pp. 1395–1405. [Google Scholar]
- Çano, E.; Bojar, O. Keyphrase Generation: A Text Summarization Struggle. arXiv 2019, arXiv:1904.00110. [Google Scholar]
- Swaminathan, A.; Zhang, H.; Mahata, D.; Gosangi, R.; Shah, R.R.; Stent, A. A Preliminary Exploration of GANs for Keyphrase Generation. In Proceedings of the 2020 Conference on Empirical Methods in Natural Language Processing, Online, 16–20 November 2020; pp. 8021–8030. [Google Scholar]
- Zhai, C.; Lafferty, J. A Study of Smoothing Methods for Language Models Applied to Ad Hoc Information Retrieval. In ACM SIGIR Forum; ACM: New York, NY, USA, 2017; Volume 51, pp. 268–276. [Google Scholar] [CrossRef]
- Zhai, C. Fast Statistical Parsing of Noun Phrases for Document Indexing. arXiv 1997, arXiv:cmp-lg/9702009v1. [Google Scholar]
- Lu, K.; Kipp, M.E.I. Understanding the retrieval effectiveness of collaborative tags and author keywords in different retrieval environments: An experimental study on medical collections. J. Assoc. Inf. Sci. Technol. 2014, 65, 483–500. [Google Scholar] [CrossRef]
- Gutwin, C.; Paynter, G.; Witten, I.; Nevill-Manning, C.; Frank, E. Improving browsing in digital libraries with keyphrase indexes. Decis. Support Syst. 1999, 27, 81–104. [Google Scholar] [CrossRef]
- Yuan, X.; Wang, T.; Meng, R.; Thaker, K.; Brusilovsky, P.; He, D.; Trischler, A. One Size Does Not Fit All: Generating and Evaluating Variable Number of Keyphrases. arXiv 2018, arXiv:1810.05241. [Google Scholar]
- Diao, S.; Song, Y.; Zhang, T.J.A. Keyphrase Generation with Cross-Document Attention. arXiv 2020, arXiv:2004.09800. [Google Scholar]
- Vaswani, A.; Shazeer, N.; Parmar, N.; Uszkoreit, J.; Jones, L.; Gomez, A.N.; Kaiser, L.; Polosukhin, I.J.A.E.-P. Attention Is All You Need. arXiv 2017, arXiv:1706.03762. [Google Scholar]
- Brin, S.; Page, L. The anatomy of a large-scale hypertextual Web search engine. Comput. Netw. ISDN Syst. 1998, 30, 107–117. [Google Scholar] [CrossRef]
- Khandelwal, U.; Clark, K.; Jurafsky, D.; Kaiser, L.J.A. Sample Efficient Text Summarization Using a Single Pre-Trained Transformer. arXiv 2019, arXiv:1905.08836. [Google Scholar]
- Liu, Y.; Lapata, M.J.A.E.-P. Hierarchical Transformers for Multi-Document Summarization. arXiv 2019, arXiv:1905.13164. [Google Scholar]
- Glazkova, A.; Morozov, D.J.A.E.-P. Applying Transformer-based Text Summarization for Keyphrase Generation. arXiv 2022, arXiv:2209.03791. [Google Scholar] [CrossRef]
- Gu, J.; Lu, Z.; Li, H.; Li, V.O.K. Incorporating Copying Mechanism in Sequence-to-Sequence Learning. arXiv 2016, arXiv:1603.06393. [Google Scholar]
- Xie, B.; Song, J.; Shao, L.; Wu, S.; Wei, X.; Yang, B.; Lin, H.; Xie, J.; Su, J. From statistical methods to deep learning, automatic keyphrase prediction: A survey. Inf. Process. Manag. 2023, 60, 103382. [Google Scholar] [CrossRef]
- Barker, K.; Cornacchia, N. Using Noun Phrase Heads to Extract Document Keyphrases. In Proceedings of the 13th Biennial Conference of the Canadian Society on Computational Studies of Intelligence: Advances in Artificial Intelligence, Quebec, QC, Canada, 14–17 May 2000; pp. 40–52. [Google Scholar]
- Witten, I.H.; Paynter, G.W.; Frank, E.; Gutwin, C.; Nevill-Manning, C.G. KEA: Practical automatic keyphrase extraction. In Proceedings of the Fourth ACM Conference on Digital Libraries, Berkeley, CA, USA, 11–14 August 1999; pp. 254–255. [Google Scholar]
- Frank, E.; Paynter, G.W.; Witten, I.H.; Gutwin, C.; Nevill-Manning, C.G. Domain-Specific Keyphrase Extraction. In Proceedings of the International Joint Conference on Artificial Intelligence, Bremen, Germany, 31 October–5 November 2005. [Google Scholar]
- Won, M.; Martins, B.; Raimundo, F. Automatic Extraction of Relevant Keyphrases for the Study of Issue Competition. In Proceedings of the Computational Linguistics and Intelligent Text Processing: 20th International Conference, CICLing 2019, La Rochelle, France, 7–13 April 2019; pp. 648–669. [Google Scholar]
- Mihalcea, R.; Tarau, P. TextRank: Bringing Order into Text. In Proceedings of the 2004 Conference on Empirical Methods in Natural Language Processing, Barcelona, Spain, 25–26 July 2004; pp. 404–411. [Google Scholar]
- Bougouin, A.; Boudin, F.; Daille, B. TopicRank: Graph-Based Topic Ranking for Keyphrase Extraction. In Proceedings of the International Joint Conference on Natural Language Processing, Nagoya, Japan, 14–18 October 2013; pp. 543–551. [Google Scholar]
- Herings, P.J.-J.; van der Laan, G.; Talman, D.J.M.T.E. Measuring the Power of Nodes in Digraphs. 2001. Available online: https://papers.tinbergen.nl/01096.pdf (accessed on 25 June 2023).
- Joshi, R.; Balachandran, V.; Saldanha, E.; Glenski, M.; Volkova, S.; Tsvetkov, Y.J.A.E.-P. Unsupervised Keyphrase Extraction via Interpretable Neural Networks. arXiv 2022, arXiv:2203.07640. [Google Scholar]
- Hulth, A. Improved automatic keyword extraction given more linguistic knowledge. In Proceedings of the 2003 Conference on Empirical Methods in Natural Language Processing, 11 July 2003; pp. 216–223. Available online: https://aclanthology.org/W03-1028/ (accessed on 25 June 2023).
- Jiang, X.; Hu, Y.; Li, H. A Ranking Approach to Keyphrase Extraction. In Proceedings of the 32nd International ACM SIGIR Conference on Research and Development in Information Retrieval, Boston, MA, USA, 19–23 July 2009; pp. 756–757. [Google Scholar] [CrossRef]
- Campos, R.; Mangaravite, V.; Pasquali, A.; Jorge, A.M.; Nunes, C.; Jatowt, A. YAKE! Collection-Independent Automatic Keyword Extractor. In Proceedings of the European Conference on Information Retrieval, Grenoble, France, 26–29 March 2018. [Google Scholar]
- Pagliardini, M.; Gupta, P.; Jaggi, M. Unsupervised Learning of Sentence Embeddings Using Compositional n-Gram Features. arXiv 2017, arXiv:1703.02507. [Google Scholar]
- Bennani-Smires, K.; Musat, C.; Hossmann, A.; Baeriswyl, M.; Jaggi, M. Simple Unsupervised Keyphrase Extraction using Sentence Embeddings. arXiv 2018, arXiv:1801.04470. [Google Scholar]
- Chen, J.; Zhang, X.; Wu, Y.; Yan, Z.; Li, Z. Keyphrase Generation with Correlation Constraints. arXiv 2018, arXiv:1808.07185. [Google Scholar]
- Sun, Z.; Tang, J.; Du, P.; Deng, Z.H.; Nie, J.Y. DivGraphPointer: A Graph Pointer Network for Extracting Diverse Keyphrases. In Proceedings of the 42nd International ACM SIGIR Conference on Research and Development in Information Retrieval, Paris, France, 21–25 July 2019. [Google Scholar]
- Kipf, T.N.; Welling, M.J.A.E.-P. Semi-Supervised Classification with Graph Convolutional Networks. arXiv 2016, arXiv:1609.02907. [Google Scholar]
- Wang, Y.; Liu, Q.; Qin, C.; Xu, T.; Wang, Y.; Chen, E.; Xiong, H. Exploiting Topic-Based Adversarial Neural Network for Cross-Domain Keyphrase Extraction. In Proceedings of the 2018 IEEE International Conference on Data Mining (ICDM), Singapore, 17–20 November 2018; pp. 597–606. [Google Scholar]
- Zhang, Y.; Zhang, C. Using Human Attention to Extract Keyphrase from Microblog Post. In Proceedings of the 57th Annual Meeting of the Association for Computational Linguistics, Florence, Italy, 28 July 28–2 August 2019; pp. 5867–5872. [Google Scholar]
- Ding, H.; Luo, X. AttentionRank: Unsupervised Keyphrase Extraction using Self and Cross Attentions. In Proceedings of the 2021 Conference on Empirical Methods in Natural Language Processing, Online and Punta Cana, Dominican Republic, 7–11 November 2021; pp. 1919–1928. [Google Scholar]
- Meng, R.; Zhao, S.; Han, S.; He, D.; Brusilovsky, P.; Chi, Y. Deep Keyphrase Generation. arXiv 2017, arXiv:1704.06879. [Google Scholar]
- Ye, J.; Gui, T.; Luo, Y.; Xu, Y.; Zhang, Q.J.A.E.-P. One2Set: Generating Diverse Keyphrases as a Set. arXiv 2021, arXiv:2105.11134. [Google Scholar]
- Wang, Y.; Li, J.; Chan, H.P.; King, I.; Lyu, M.R.; Shi, S. Topic-Aware Neural Keyphrase Generation for Social Media Language. arXiv 2019, arXiv:1906.03889, 2516–2526. [Google Scholar]
- Chen, W.; Gao, Y.; Zhang, J.; King, I.; Lyu, M.R. Title-guided encoding for keyphrase generation. In Proceedings of the Thirty-Third AAAI Conference on Artificial Intelligence and Thirty-First Innovative Applications of Artificial Intelligence Conference and Ninth AAAI Symposium on Educational Advances in Artificial Intelligence, Honolulu, HI, USA, 27 January–1 February 2019; pp. 6268–6275. [Google Scholar]
- Zhang, N.; Chen, X.; Xie, X.; Deng, S.; Tan, C.; Chen, M.; Huang, F.; Si, L.; Chen, H.J.A.E.-P. Document-level Relation Extraction as Semantic Segmentation. arXiv 2021, arXiv:2106.03618. [Google Scholar]
- See, A.; Liu, P.J.; Manning, C.D.J.A.E.-P. Get To The Point: Summarization with Pointer-Generator Networks. arXiv 2017, arXiv:1704.04368. [Google Scholar]
- Kuhn, H.W.J.N.R.L. The Hungarian method for the assignment problem. Nav. Res. Logist. Q. 1955, 52, 83–97. [Google Scholar] [CrossRef]
- Krapivin, M.; Marchese, M. Large Dataset for Keyphrase Extraction. 2009. Available online: https://huggingface.co/datasets/midas/krapivin (accessed on 25 June 2023).
- Nguyen, T.D.; Kan, M.-Y. Keyphrase Extraction in Scientific Publications. In Proceedings of the International Conference on Asian Digital Libraries. In Asian Digital Libraries. Looking Back 10 Years and Forging New Frontiers: 10th International Conference on Asian Digital Libraries, ICADL 2007, Hanoi, Vietnam, 10–13 December 2007; Proceedings 10. Springer: Berlin/Heidelberg, Germany, 2007; pp. 317–326. [Google Scholar]
- Kim, S.N.; Medelyan, O.; Kan, M.-Y.; Baldwin, T. SemEval-2010 Task 5: Automatic Keyphrase Extraction from Scientific Articles. In Proceedings of the 5th International Workshop on Semantic Evaluation, Uppsala, Sweden, 15–16 July 2010; pp. 21–26. [Google Scholar]
- Tian, X. Extracting Key-phrases from Chinese Scholarly Papers. Data Anal. Knowl. Discov. 2020, 4, 76–86. [Google Scholar] [CrossRef]






| Prediction Type | Main Algorithm or Back-Bone Models | Name | Advantage & Disadvantage |
|---|---|---|---|
| Keyphrase extraction | Using word part of speech | feature engineering [17] | Unsupervised, simply but low accurate |
| TF-IDF | TF-IDF [18,19,20] | Unsupervised, simply but low accurate | |
| graph-based algorithm | TextRank [21] | unsupervised, considered global information, not need extra feature | |
| graph-based algorithm | PageRank [11] | unsupervised, considered global information, not need extra feature | |
| graph-based algorithm | TopicRank [22] | unsupervised, considered global information, not need extra feature | |
| Naïve Bayes algorithm | [25] | unsupervised, considered global information, not need extra feature | |
| features ranking | Yake [27] | Integrated system, accessibility | |
| TF-IDF + Naïve Bayes | KEA [18] | supervised, improved than unsupervised methods | |
| Keyphrase extraction | sentence embedding | Sentence Embeddings [29] | including more semantic information |
| Pre-trained embedding | Embedrank [29] | including more semantic information | |
| RNN | RNN-base model [30] | including context information | |
| Graph Convolutional Networks GCN | DivGraphPointer [31] | combination with graph-based method and convolutional network | |
| GRU + human attention | human attention GRU [34] | including context information and focusing on key information | |
| BERT + attention | AttentionRank [35] | Using pre-trained language model, not need to train a model from scratch | |
| Keyphrase generation | RNN + copy mechanisim | CopyRNN [36] | neglecting phrase sequence order |
| RNN + one-to-sequrence training pardiam | CatSeq [8] | generating one phrase once | |
| GRU + Neural Topic Model | Topic-Aware Keyphrase generation model [38] | given more topic information | |
| transformer | One2Set [37] | generating unordered keyphrases | |
| GRU | CatSeqTG [39] | given more title information but neglect long distance dependency |
| Model | Inspec | Krapivin | NUS | SemEval | KP20k | |||||
|---|---|---|---|---|---|---|---|---|---|---|
| F1@5 | F1@M | F1@5 | F1@M | F1@5 | F1@ M | F1@5 | F1@M | F1@5 | F1@M | |
| CopyRNN [36] | 29.2 | 25.4 | 30.2 | 27.6 | 34.2 | 30.9 | 29.1 | 24.8 | 32.8 | 26.1 |
| CatSeq [8] | 22.5 | 25.7 | 26.9 | 34.6 | 32.3 | 37.9 | 24.2 | 27.6 | 29.1 | 35.7 |
| CatSeqTG [39] | 22.9 | 27.0 | 28.2 | 35.7 | 32.5 | 38.2 | 24.4 | 28.6 | 29.1 | 35.9 |
| Transformer-based [37] | 23.7 | 28.3 | 27.4 | 36.6 | 38.2 | 39.6 | 28.7 | 29.0 | 32.2 | 37.6 |
| TAtrans (ours) | 28.8 | 31.7 | 28.4 | 37.8 | 35.1 | 45.0 | 33.8 | 30.1 | 35.4 | 39.2 |
| Method | Kp20K | Inspec | Krapivin | NUS | SemEval | |||||
|---|---|---|---|---|---|---|---|---|---|---|
| F1@5 | F1@M | F1@5 | F1@M | F1@5 | F1@M | F1@5 | F1@M | F1@5 | F1@M | |
| CopyRNN [36] | 1.5 | 3.2 | 0.4 | 0.8 | 1.8 | 3.6 | 1.6 | 2.8 | 1.6 | 2.8 |
| CatSeq [8] | 1.5 | 3.2 | 0.4 | 0.8 | 1.8 | 3.6 | 1.6 | 2.8 | 1.6 | 2.8 |
| CatSeqTG [39] | 1.5 | 3.2 | 0.5 | 1.1 | 1.8 | 3.4 | 1.8 | 3.6 | 1.1 | 1.8 |
| Transformer-based [37] | 2.2 | 4.6 | 1.1 | 1.9 | 3.5 | 6.3 | 2.6 | 4.4 | 1.4 | 1.8 |
| TAtrans (ours) | 3.4 | 4.5 | 1.4 | 2.6 | 4.6 | 6.2 | 3.9 | 5.3 | 1.6 | 2.6 |
| Metric | Transformer-Based [37] | TAtrans (Ours) |
|---|---|---|
| F1@5 | 33.5 | 35.7 |
| F1@10 | 34.9 | 36.6 |
| F1@M | 36.1 | 37.5 |
| Model | MAP | ||||
|---|---|---|---|---|---|
| Inspec | Krapivin | NUS | SemEval | KP20k | |
| CopyRNN [36] | 0.17 | 0.22 | 0.21 | 0.13 | 0.27 |
| Transformer-based [37] | 0.2 | 0.33 | 0.34 | 0.2 | 0.35 |
| TAtrans (ours) | 0.33 | 0.64 | 0.47 | 0.32 | 0.42 |
| Model | Present | Absent | ||
|---|---|---|---|---|
| F1@5 | F1@M | F1@5 | F1@M | |
| CatSeq [8] | 29.1 | 35.7 | 1.6 | 2.8 |
| Transformer-based [37] | 32.2 | 37.6 | 2.2 | 4.6 |
| w/o Title Attention (our model) | 34.1 | 37.8 | 3.32 | 4.4 |
| w/o Sequence Code Embedding (our model) | 33.7 | 37.3 | 3.22 | 4.31 |
| TAtrans (our model) | 35.4 | 39.2 | 3.4 | 4.5 |
Disclaimer/Publisher’s Note: The statements, opinions and data contained in all publications are solely those of the individual author(s) and contributor(s) and not of MDPI and/or the editor(s). MDPI and/or the editor(s) disclaim responsibility for any injury to people or property resulting from any ideas, methods, instructions or products referred to in the content. |
© 2023 by the authors. Licensee MDPI, Basel, Switzerland. This article is an open access article distributed under the terms and conditions of the Creative Commons Attribution (CC BY) license (https://creativecommons.org/licenses/by/4.0/).
Share and Cite
Shen, L.; Le, X. An Enhanced Method on Transformer-Based Model for ONE2SEQ Keyphrase Generation. Electronics 2023, 12, 2968. https://doi.org/10.3390/electronics12132968
Shen L, Le X. An Enhanced Method on Transformer-Based Model for ONE2SEQ Keyphrase Generation. Electronics. 2023; 12(13):2968. https://doi.org/10.3390/electronics12132968
Chicago/Turabian StyleShen, Lingyun, and Xiaoqiu Le. 2023. "An Enhanced Method on Transformer-Based Model for ONE2SEQ Keyphrase Generation" Electronics 12, no. 13: 2968. https://doi.org/10.3390/electronics12132968
APA StyleShen, L., & Le, X. (2023). An Enhanced Method on Transformer-Based Model for ONE2SEQ Keyphrase Generation. Electronics, 12(13), 2968. https://doi.org/10.3390/electronics12132968

