Student Project-Based Space Vector Modulation Technique for Power Electronics Laboratory
Abstract
1. Introduction
2. Overview and Objectives of PEC and PEL
- Rectifiers that are converting an AC voltage to a DC voltage;
- Inverters that are converting a DC voltage to an AC voltage with controlled frequency;
- Switch-Mode Power Supplies that are converting a DC voltage to another DC voltage;
- Cyclo-converters that are converting an AC voltage to another AC voltage with controlled frequency;
- AC/AC voltage controllers that are converting an AC voltage to another AC voltage with the same frequency.
3. Theory of the Space Vector Modulation Technique
4. Preparation of the Course Materials for SVM Technique
4.1. Simulation Setup
- MATLAB includes many components for several engineering areas, but PSCAD is specialized in electrical engineering components.
- MATLAB consists of two parts: simulink and workspace. The simulink is used to simulate any real system for observation and analyzing. The workspace is used to execute the MATLAB codes dynamically. C++ codes can be integrated into MATLAB modules. Integration of these parts can be achieved through special MATLAB codes and simulink components. On the other hand, PSCAD includes the simulink part, and Fortran and C++ codes can be integrated to the simulation using special PSCAD modules.
- In MATLAB, the simulation of any power system can take a long time, and the simulation time increases with the size of the power system. In contrast, PSCAD can simulate the same power system and others in a short time, regardless of the size of the power system.
- The PSCAD library provides electrical components used in power systems that are more accurately imitated than other simulation programs.
4.1.1. Step 1: Flow Chart of Basic Control Algorithm for SVM Technique
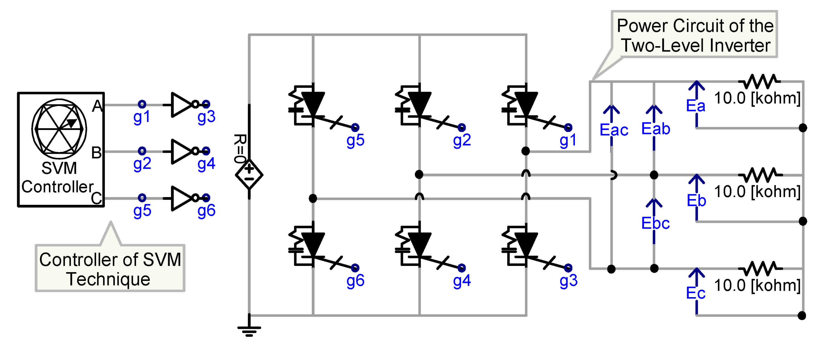
4.1.2. Step 2: Construction of the Test System
4.1.3. Step 3: SVM Controller
4.2. Experimental Setup
4.2.1. Step 1: Selecting of the Microcontroller Type
- USBV2.0 compliant;
- 1 Kbyte dual access RAM for USB;
- Four crystal modes including high-precision PLL for USB;
- Two external clock modes, up to 48 MHz;
- C compiler-optimized architecture with optional extended instruction set;
- Dual oscillator options allow the microcontroller and USB module to run at different clock speeds.
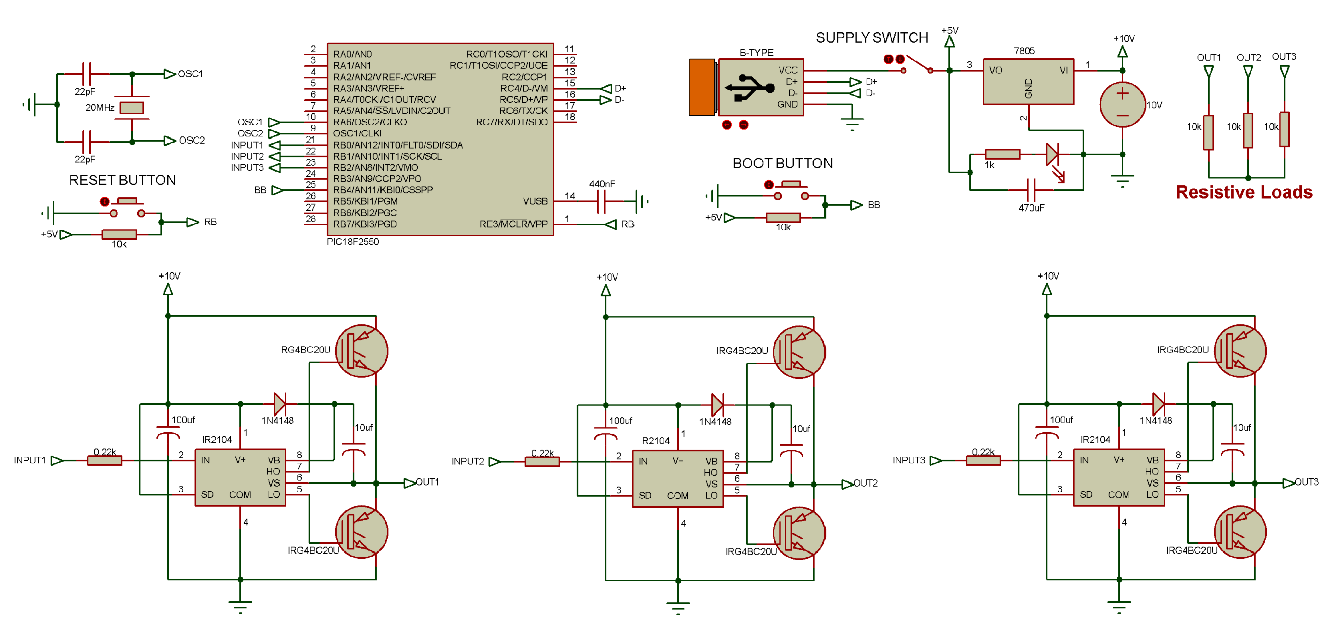
4.2.2. Step 2: Design and Construction Processes of the Experimental Board
- (a)
- Design Processes of the Experimental Board
- Supply selection
- 2.
- Preparation of the microcontroller for USB before the circuit connection
- 3.
- Online and offline modes selection
- 4.
- Reset
- (b)
- Construction Processes of the Experimental Board
4.2.3. Step 3: Program Codes of SVM Controller for PIC18f2550
5. Experimental Case Studies
5.1. Case 1: Three-Phase Balanced-Load Condition
5.2. Case 2: Three-Phase Unbalanced Load Condition
6. Learning Objectives and Measurable Outcomes
- To enable the undergraduate students to learn the theory of the SVM technique with mathematical derivation;
- To enhance familiarity and usage of various simulation programs among undergraduate students, enabling them to gain practical experience in applying theoretical concepts and conducting virtual experiments;
- To familiarize undergraduate students with microprocessors and microcontrollers and enable them to use these devices in their experimental studies;
- To teach undergraduate students algorithm creation using programming languages used in this study and encourage them to apply their algorithms to SVM techniques;
- To develop undergraduate students’ circuit-making skills using the experimental setup in this study;
- To demonstrate to undergraduate students that simulation programs provide results similar to experimental studies, allowing them to verify the accuracy of their experiments before proceeding to the experimental stage.
7. Educational Benefits
- The theory of SVM is reinforced with the improved algorithm in PSCAD, which can be easily modified by undergraduate students to adapt to higher-level inverters.
- The improved algorithms in PSCAD and CCS-C programs can assist undergraduate students in developing new algorithms for the SVM technique.
- The values of resistive loads in the second case study can be changed to create different unbalanced load conditions. This allows for convenient observation of the effects of these conditions on the SVM technique in both simulation and experimental case studies.
- The frequency of the inverter output voltages can be increased or decreased by changing the values of the timer2 variable in PSCAD and the timer_2 variable in CCS-C. This allows for the creation of new case studies for PELs by adjusting the frequency of the output voltage and the power circuit of the inverter.
- The effective use of PSCAD, CCS-C, Proteus, MPLAB, PCB-Wizard, and PICDEM programs was learned through this study, and they are actively used in PEC and PEL lessons of Adana Alparslan Türkeş Science and Technology University.
- In the experimental board, the Metal-Oxide-Semiconductor Field-Effect Transistor (MOSFET) can be used instead of IGBT due to the properties of the driver (IR2104). This allows for the creation of a new case study using MOSFET instead of IGBT in the power circuit of the inverter, and a performance comparison can be made between MOSFET and IGBT by considering the experimental results.
- The effective use of PSCAD in the education of PEC and PEL was demonstrated in this study.
8. Conclusions
Author Contributions
Funding
Data Availability Statement
Conflicts of Interest
References
- Choi, S.; Saeedifard, M. An Educational Laboratory for Digital Control and Rapid Prototyping of Power Electronic Circuits. IEEE Trans. Educ. 2011, 55, 263–270. [Google Scholar] [CrossRef]
- Anand, S.; Farswan, R.S.; Fernandes, B.G. Unique Power Electronics and Drives Experimental Bench (PEDEB) to Facilitate Learning and Research. IEEE Trans. Educ. 2012, 55, 573–579. [Google Scholar] [CrossRef]
- Abramovitz, A. Teaching Behavioral Modeling and Simulation Techniques for Power Electronics Courses. IEEE Trans. Educ. 2010, 54, 523–530. [Google Scholar] [CrossRef]
- Arief, Y.Z.; Masdi, H.; Roslan, N.I.; Saad, M.H.I.; Eteruddin, H.; Al Hakim, R.R. Investigation of Various Faults of 500 KV Transmission Line Design in Sarawak, Malaysia Using Power Systems Computer Aided Design. In Proceedings of the 2022 Fifth International Conference on Vocational Education and Electrical Engineering (ICVEE), Surabaya, Indonesia, 10–11 September 2022; pp. 146–150. [Google Scholar]
- Horton, B. MATLAB Based Teaching Resources for the Modern Classroom. In Proceedings of the 33rd Australasian Association for Engineering Education Conference (AAEE 2022): Future of Engineering Education: Future of Engineering Education; Australasian Association for Engineering Education (AAEE), a Technical Society of Engineers Australia, Sydney, Australia, 4–7 December 2022; p. 494. [Google Scholar]
- Liao, W.-H.; Wang, S.-C.; Liu, Y.-H. Generalized Simulation Model for a Switched-Mode Power Supply Design Course Using MATLAB/SIMULINK. IEEE Trans. Educ. 2011, 55, 36–47. [Google Scholar] [CrossRef]
- Kayisli, K.; Tuncer, S.; Poyraz, M. An Educational Tool for Fundamental DC–DC Converter Circuits and Active Power Factor Correction Applications. Comput. Appl. Eng. Educ. 2013, 21, 113–134. [Google Scholar] [CrossRef]
- Gunasekaran, M.; Potluri, R. Low-Cost Undergraduate Control Systems Experiments Using Microcontroller-Based Control of a DC Motor. IEEE Trans. Educ. 2012, 55, 508–516. [Google Scholar] [CrossRef]
- Chandra, A.P.J.; Venugopal, C.R. Novel Design Solutions for Remote Access, Acquire and Control of Laboratory Experiments on DC Machines. IEEE Trans. Instrum. Meas. 2011, 61, 349–357. [Google Scholar] [CrossRef]
- Chu, R.H.; Lu, D.D.-C.; Sathiakumar, S. Project-Based Lab Teaching for Power Electronics and Drives. IEEE Trans. Educ. 2008, 51, 108–113. [Google Scholar] [CrossRef]
- Doan, N.S.; Tsvetkov, A.N.; Nguyen, T.H. Study and Implementation of Space Vector Pulse Width Modulation Inverter on an Arduino. In E3S Web of Conferences; EDP Sciences: Les Ulis, France, 2021; Volume 288, p. 01059. [Google Scholar]
- Aktaş, M.; Çavuş, B. A Computer-aided Educational Tool for Vector Control of AC Motors in Graduate Courses. Comput. Appl. Eng. Educ. 2020, 28, 705–723. [Google Scholar] [CrossRef]
- Qaraei, P.Y.; Hashemi, A.; Salehi, M.H.; Karimi, M.; Moradi, A. DC Machines Remote Lab Case Study in Technical and Vocational University. Comput. Appl. Eng. Educ. 2022, 30, 1440–1453. [Google Scholar] [CrossRef]
- Miaja, P.F.; Lamar, D.G.; de Azpeitia, M.A.P.; Rodríguez, A.; Rodríguez, M.; Hernando, M.M. A Switching-Mode Power Supply Design Tool to Improve Learning in a Power Electronics Course. IEEE Trans. Educ. 2010, 54, 104–113. [Google Scholar] [CrossRef]
- Ortiz-Rivera, E.; Salazar-Llinas, A.; Velez-Delgado, J. An Enriched Undergraduate Research Experience Based on the Simulation, Experiments, and Theory of Fuel Cells. In Proceedings of the 2009 39th IEEE Frontiers in Education Conference, San Antonio, TX, USA, 18–21 October 2009; pp. 1–6. [Google Scholar]
- Luo, F.L.; Ye, H. Advanced DC/AC Inverters: Applications in Renewable Energy; CRC Press: Singapore, 2017; ISBN 1351832352. [Google Scholar]
- Yorat, E.; Özbek, N.S.; Saribulut, L. Performance Evaluation of Brushless Direct Current Motor Control Methods through Low-Cost Microcontroller-Based Real-Time Experiments. Gazi Univ. J. Sci. Part C Des. Technol. 2023, 10, 76–84. [Google Scholar] [CrossRef]
- Parikh, R. Operation Overview of Three Phase Inverter with 120 150 and 180 Conduction Mode. In Proceedings of the 3rd International Conference on Emerging Technologies in Engineering, Biomedical, Medical and Science (ETEBMS-2017), New York, NY, USA, 17 July 2017; pp. 148–151. [Google Scholar]
- Krismadinata, K.; Husnaini, I.; Asnil, A.; Lapisa, R.; Omar, R. Comparison of Various Conduction Modes for Three-Phase Inverter. J. Appl. Inf. Technol. 2022, 100, 2343–2357. [Google Scholar]
- Saribulut, L.; Tümay, M. Robust Space Vector Modulation Technique for Unbalance Voltage Disturbances. Electr. Power Syst. Res. 2010, 80, 1364–1374. [Google Scholar] [CrossRef]
- Bellini, A.; Bifaretti, S. Comparison between Sinusoidal PWM and Space Vector Modulation Techniques for NPC Inverters. In Proceedings of the 2005 IEEE Russia Power Tech, St. Petersburg, Russia, 27–30 June 2005; pp. 1–7. [Google Scholar]
- Grandi, G.; Rossi, C.; Lega, A.; Casadei, D. Multilevel Operation of a Dual Two-Level Inverter with Power Balancing Capability. In Proceedings of the Conference Record of the 2006 IEEE Industry Applications Conference Forty-First IAS Annual Meeting, Tampa, FL, USA, 8–12 October 2006; Volume 2, pp. 603–610. [Google Scholar]
- Srinivas, S.; Somasekhar, V.T. Switching Algorithms for the Dual Inverter Fed Open-End Winding Induction Motor Drive for 3-Level Voltage Space Phasor Generation. Asian Power Electron. J. 2007, 1, 96–110. [Google Scholar]
- Rao, K.A.S.M.; Nadampalli, S.; Somasekhar, V.T. An Efficient Switching Algorithm for the Implementation of Synchronous Space Vector Modulation for an Induction Motor Drive with (V/f) Control. Asian Power Electron. J. 2008, 2, 83–90. [Google Scholar]
- Muralidhara, B.; Ramachandran, A.; Srinivasan, A.; Channa Reddy, M. Space Vector PWM Signal Generation for a Three Phase Inverter and Hardware Implementation Using μ-Controller. Int. J. Eng. Sci. Technol. 2010, 2, 5074–5979. [Google Scholar]
- Barbi, I.; Batista, F.A.B. Space Vector Modulation for Two-Level Unidirectional PWM Rectifiers. IEEE Trans. Power Electron. 2009, 25, 178–187. [Google Scholar] [CrossRef]
- Nisha, G.K.; Ushakumari, S.; Lakaparampil, Z.V. Harmonic Elimination of Space Vector Modulated Three Phase Inverter. In Proceedings of the International Multi Conference of Engineer and Computer Scientists, Hong Kong, China, 14–16 March 2012; Volume 2, pp. 14–16. [Google Scholar]
- Dokić, B.L.; Blanuša, B. Power Electronics, 3rd ed.; Springer Cham: London, UK, 2015. [Google Scholar]
- Akagi, H.; Watanabe, E.H.; Aredes, M. Instantaneous Power Theory and Applications to Power Conditioning; John Wiley & Sons: Hoboken, NJ, USA, 2017; ISBN 1118362101. [Google Scholar]
- Babu, N.; Agarwal, P. Nearest and Non-Nearest Three Vector Modulations of NPCI Using Two-Level Space Vector Diagram—A Novel Approach. IEEE Trans. Ind. Appl. 2017, 54, 2400–2415. [Google Scholar] [CrossRef]
- Mohiuddin, M.; Maricar, N.; Kadir, K.; Roslan, N.F.; Islam, M.; Khan, S.; Aboadla, E. Mitigation of Harmonics Using Novel Sector-Based Switching Pattern Space Vector Pulse Width Modulation. IEEE Access 2023, 11, 51465–51479. [Google Scholar] [CrossRef]
- Zhou, K.; Wang, D. Relationship between Space-Vector Modulation and Three-Phase Carrier-Based PWM: A Comprehensive Analysis [Three-Phase Inverters]. IEEE Trans. Ind. Electron. 2002, 49, 186–196. [Google Scholar] [CrossRef]
- Gupta, A.K.; Khambadkone, A.M. A Space Vector PWM Scheme for Multilevel Inverters Based on Two-Level Space Vector PWM. IEEE Trans. Ind. Electron. 2006, 53, 1631–1639. [Google Scholar] [CrossRef]
- Saribulut, L.; Teke, A.; Tümay, M. Vector-Based Reference Location Estimating for Space Vector Modulation Technique. Electr. Power Syst. Res. 2012, 86, 51–60. [Google Scholar] [CrossRef]
- Gianny, S.; Perez, A. Modeling Relays for Power System Protection Studies. Ph.D. Thesis, University of Saskatchewan, Saskatoon, SK, Canada, 2006. [Google Scholar]
- Teke, A.; Meral, M.E.; Saribulut, L.; Tümay, M. Implementation of Fuzzy Logic Controller Using FORTRAN Language in PSCAD/EMTDC. Int. J. Electr. Eng. Educ. 2011, 48, 372–390. [Google Scholar] [CrossRef]
- Saribulut, L.; Teke, A.; Meral, M.E.; Tümay, M. Computer Simulation and Experimental Implementation of a PIC-controlled Hybrid Multilevel Inverter for Undergraduate Laboratories. Comput. Appl. Eng. Educ. 2012, 20, 445–453. [Google Scholar] [CrossRef]
- Dudrik, J.; Bauer, P. New Methods in Teaching of Power Electronics Converters and Devices. Int. J. Eng. Educ. 2008, 24, 1040–1048. [Google Scholar]
- Carpeño, A.; Arriaga, J.; Corredor, J.; Hernández, J. The Key Factors of an Active Learning Method in a Microprocessors Course. IEEE Trans. Educ. 2010, 54, 229–235. [Google Scholar] [CrossRef]
- Sahin, S.; Olmez, M.; Isler, Y. Microcontroller-Based Experimental Setup and Experiments for SCADA Education. IEEE Trans. Educ. 2009, 53, 437–444. [Google Scholar] [CrossRef]
- Mohanna, Y.; Hamad, M.; Jabr, R.; Alaeddine, A.; Bazzi, O. Teaching Microprocessors, Microcontrollers, and Digital Signal Processing Courses Using Only One Target Processor: The Newborn DsPIC30FTM from MicrochipTM. Comput. Appl. Eng. Educ. 2007, 15, 185–191. [Google Scholar] [CrossRef]
- Arulmozhiyal, R.; Baskaran, K.; Devarajan, N.; Kanagaraj, J. Real Time MATLAB Interface for Speed Control of Induction Motor Drive Using DsPIC 30F4011. Int. J. Comput. Appl. 2010, 1, 85–90. [Google Scholar] [CrossRef]
- Waluyo, B.D.; Bintang, S.; Januariyansah, S. The Effect of Using Proteus Software as a Virtual Laboratory on Student Learning Outcomes. Paedagoria J. Kaji. Penelit. Dan Pengemb. Kependidikan 2021, 12, 140–145. [Google Scholar]
- Microchip Technology Inc. MPLAB X Integrated Development Environment (IDE). Available online: https://www.microchip.com/en-us/tools-resources/develop/mplab-x-ide (accessed on 9 December 2022).
- Monk, S.; Amos, D. Make Your Own PCBs with EAGLE: From Schematic Designs to Finished Boards; McGraw-Hill Education: New York, NY, USA, 2017; ISBN 1260019195. [Google Scholar]
- New Wave Concepts PCB Wizard 3 [Computer Software]. Available online: https://www.new-wave-concepts.com/ed/wizard.html (accessed on 10 May 2023).
- Mohamed, M.A.A. VFST: Virtual and Fully Software Based Toolchain for PC Interfacing Education and Research. Comput. Appl. Eng. Educ. 2023, 31, 389–407. [Google Scholar] [CrossRef]
- Birbir, Y.; Yurtbasi, K.; Kanburoglu, V. Design of a Single-Phase SPWM Inverter Application with PIC Micro Controller. Eng. Sci. Technol. Int. J. 2019, 22, 592–599. [Google Scholar] [CrossRef]
- PSCAD. PSCAD Software. Available online: https://www.pscad.com/software/pscad/overview (accessed on 12 June 2023).
- Custom Computer Services (CCS). C Compiler Solution Suite. Available online: https://www.ccsinfo.com/compilers.php (accessed on 12 June 2023).
- Proteus. Proteus Software. Available online: https://www.labcenter.com/ (accessed on 12 June 2023).
- Microchip. PICDEM 2 PLUS. Available online: https://www.microchip.com/en-us/development-tool/DM163022-1 (accessed on 12 June 2023).


















| Sector | Angle Interval | Sequences of switches | |||
|---|---|---|---|---|---|
| t0 | t1 | t2 | t7 | ||
| 1 | 0 < <= 60 | S0(ABC) | S1(ABC) | S2(ABC) | S7(ABC) |
| 2 | 60 < <= 120 | S0(ABC) | S3(ABC) | S2(ABC) | S7(ABC) |
| 3 | 120 < <= 180 | S0(ABC) | S3(ABC) | S4(ABC) | S7(ABC) |
| 4 | 180 < <= 240 | S0(ABC) | S5(ABC) | S4(ABC) | S7(ABC) |
| 5 | 240 < <= 300 | S0(ABC) | S5(ABC) | S6(ABC) | S7(ABC) |
| 6 | 300 < <= 360 | S0(ABC) | S1(ABC) | S6(ABC) | S7(ABC) |
| Part | Piece | Price (USD) | Total (USD) |
|---|---|---|---|
| PIC18F2550 | 1 | 14.75 | 14.75 |
| LM7805 Voltage Regulator | 1 | 0.50 | 0.50 |
| IRG4BC20U IGBT | 6 | 2.80 | 16.80 |
| IR2104 IGBT Driver | 3 | 2.18 | 6.54 |
| 20Mhz Oscillator | 1 | 0.40 | 0.40 |
| Other Passive Components | 1 | 5.90 | 5.90 |
| Cost (USD) | 44.89 |
| Questions | E (5) | G (4) | F (3) | P (2) | VP (1) | Mean |
|---|---|---|---|---|---|---|
| Evaluate the theoretical explanation of SVM technique | 13 | 10 | 2 | 0 | 0 | 4.44 |
| Evaluate the simulation studies of SVM experiment | 15 | 8 | 2 | 0 | 0 | 4.52 |
| Evaluate the SVM experiment | 20 | 5 | 0 | 0 | 0 | 4.8 |
| Evaluate the laboratory manual | 19 | 4 | 2 | 0 | 0 | 4.68 |
| Evaluate the technical facilities of laboratory | 18 | 6 | 1 | 0 | 0 | 4.68 |
| Evaluate the overall laboratory experiment | 12 | 12 | 1 | 0 | 0 | 4.44 |
| Software | Intended Use for This Study |
|---|---|
| PSCAD V 5 | Power system and power electronic circuit simulation program [49] |
| CCS-C V 5.093 | Programming code generator program for PIC microcontroller [50] |
| PROTEUS V 8.16 | Electronic circuit simulation program [51] |
| MPLAB V 8.92 | Another programming code generator program for PIC microcontroller [44] |
| PCB-Wizard 3 V4.0 | Circuit layout drawing program [46] |
| Microchip PICDEM 2 Plus | Programming code downloader program to PIC microcontroller using the USB port and its protocols [52] |
Disclaimer/Publisher’s Note: The statements, opinions and data contained in all publications are solely those of the individual author(s) and contributor(s) and not of MDPI and/or the editor(s). MDPI and/or the editor(s) disclaim responsibility for any injury to people or property resulting from any ideas, methods, instructions or products referred to in the content. |
© 2023 by the authors. Licensee MDPI, Basel, Switzerland. This article is an open access article distributed under the terms and conditions of the Creative Commons Attribution (CC BY) license (https://creativecommons.org/licenses/by/4.0/).
Share and Cite
Saribulut, L.; Ameen, A. Student Project-Based Space Vector Modulation Technique for Power Electronics Laboratory. Electronics 2023, 12, 2714. https://doi.org/10.3390/electronics12122714
Saribulut L, Ameen A. Student Project-Based Space Vector Modulation Technique for Power Electronics Laboratory. Electronics. 2023; 12(12):2714. https://doi.org/10.3390/electronics12122714
Chicago/Turabian StyleSaribulut, Lutfu, and Arman Ameen. 2023. "Student Project-Based Space Vector Modulation Technique for Power Electronics Laboratory" Electronics 12, no. 12: 2714. https://doi.org/10.3390/electronics12122714
APA StyleSaribulut, L., & Ameen, A. (2023). Student Project-Based Space Vector Modulation Technique for Power Electronics Laboratory. Electronics, 12(12), 2714. https://doi.org/10.3390/electronics12122714

