ScrumOntoSPL: Collaborative Method of Agile Product Line Engineering for Software Resource Reuse
Abstract
1. Introduction
- The proposed ScrumOntoSPL builds and exploits the SPL architecture in an iterative and additive way by successfully combining the agile method Scrum with SPLs, synergistically remedying the defects of each method and achieving their common goals: managing changes in requirements, improving software quality, reducing production costs, and shortening time to market.
- We established a uniform specification for describing requirements in ScrumOntoSPL using ontology in the agile environment and introduced requirement-matching criteria to classify the requirements of ontology. The ScrumOntoSPL method solves the interoperability problem caused by the inconsistency of concept understanding for different products, and it reduces coordination costs among multiple stakeholders.
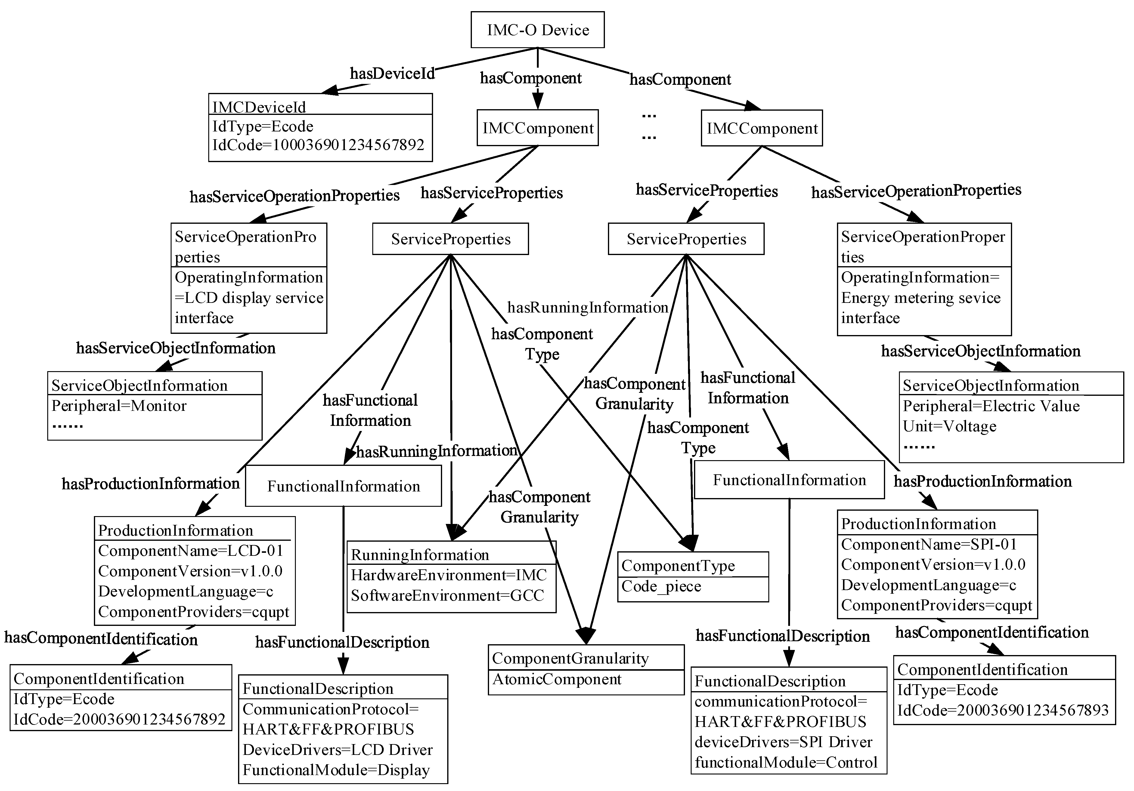
- CMMI was introduced to theoretically evaluate our proposed framework and approach, and a case study of an actual ScrumOntoSPL application example of the design of a software development tool for the universal Instrument Microcontroller Chip (IMC) is discussed.
2. Related Work
3. ScrumOntoSPL Method
3.1. Ontology Specification for Describing Requirements
3.1.1. Definition of Ontology Model
3.1.2. Ontology Mapping Rules
3.2. ScrumOntoSPL Methodology
3.2.1. Product Owner
3.2.2. Feature Backlog
3.2.3. Information Base
3.2.4. Matching Requirements with Components
3.2.5. Product Backlog
3.2.6. SPL Backlog
3.2.7. Sprint Planning
3.2.8. Sprint Backlog
3.2.9. Sprint Execution
3.2.10. Domain Engineering
3.2.11. Application Engineering
3.2.12. Daily Scrum
3.2.13. Review and Retrospective
4. Evaluation
5. Application Example
5.1. Application Context
5.2. Ontology Model Building
5.3. Development Process
6. Discussion and Conclusions
Author Contributions
Funding
Informed Consent Statement
Data Availability Statement
Conflicts of Interest
Abbreviations
| Abbr. | Term |
| APLE | Agile Product Line Engineering |
| ASD | Agile Software Development |
| SPL | Software Product Line |
| MRC | Matching Requirement with Component |
| IMC | Instrument Microcontroller Chip |
| DE | Domain Engineering |
| AE | Application Engineering |
| APLA | Agile Product Line Architecture |
| PO | Product Owner |
| RMB | Requirement-Matching Backlog |
| SM | Scrum Master |
| CMMI | Capability Maturity Model Integration |
| CL | Capacity Level |
| GRA | Gray Relation Analysis |
| OPD | Organizational Process Definition |
| RD | Requirements Development |
| PI | Product Integration |
| IPM | Integrated Project Management |
References
- Afriyanti, I.; Falakh, F.M.; Azurat, A.; Takwa, B. Feature model-to-ontology for spl application realisation. arXiv 2017, arXiv:1707.02511. [Google Scholar]
- Karatas, E.K.; Iyidir, B.; Birtürk, A. Ontology-based software requirements reuse: Case study in fire control software product line domain. In Proceedings of the 2014 IEEE International Conference on Data Mining Workshop, Shenzhen, China, 14 December 2014; pp. 832–839. [Google Scholar]
- Afzal, U.; Mahmood, T.; Khan, A.H.; Jan, S.; Rasool, R.U.; Qamar, A.M.; Khan, R.U. Feature selection optimization in software product lines. IEEE Access 2020, 8, 160231–160250. [Google Scholar] [CrossRef]
- Stapleton, J. DSDM: Business Focused Development; Addison-Wesley: Boston, MA, USA, 2003. [Google Scholar]
- Holmström, H.; Fitzgerald, B.; Ågerfalk, P.J.; Conchúir, E.Ó. Agile practices reduce distance in global software development. Inf. Syst. Manag. 2006, 23, 7–18. [Google Scholar] [CrossRef]
- Beck, K.; Beedle, M.; Van Bennekum, A.; Cockburn, A.; Cunningham, W.; Fowler, M.; Grenning, J.; Highsmith, J.; Hunt, A.; Jeffries, R. Manifesto for Agile Software Development. 2023. Available online: https://agilemanifesto.org/iso/zhchs/manifesto.html (accessed on 30 March 2023).
- Cooper, K.; Franch, X. Aple 1st international workshop on agile product line engineering. In Proceedings of the 10th International Software Product Line Conference (SPLC’06), Baltimore, MD, USA, 21–24 August 2006; pp. 205–206. [Google Scholar]
- Gruber, T. Ontologies. Encyclopedia of Database Systems. 2008. Available online: http://tomgruber.org/writing/ontology-in-encyclopedia-of-dbs.pdf (accessed on 30 March 2023).
- Vale, T.; Cabral, B.; Alvim, L.; Soares, L.; Santos, A.; Machado, I.; Souza, I.; Freitas, I.; Almeida, E. SPLICE: A Lightweight Software Product Line Development Process for Small and Medium Size Projects. IEEE Comput. Soc. 2014, 27, 42–52. [Google Scholar]
- Diaz, J.; Perez, J.; Garbajosa, J. Agile product-line architecting in practice: A case study in smart grids. Inf. Softw. Technol. 2014, 56, 727–748. [Google Scholar] [CrossRef]
- Haidar, H.; Kolp, M.; Wautelet, Y. Agile Product Line Engineering: The AgiFPL method. In Proceedings of the International Conference on Software Technologies, Madrid, Spain, 24–26 July 2017; pp. 275–285. [Google Scholar]
- Kiani, A.A.; Hafeez, Y.; Aqib, M.; Ali, S.; Anwar, N. Extending The Scrum to Introduce The Concept of Systematic Reusability. In Proceedings of the 2020 3rd International Conference on Computing, Mathematics and Engineering Technologies (iCoMET), Sukkur, Pakistan, 29–30 January 2020; pp. 1–6. [Google Scholar]
- Kiani, A.A.; Hafeez, Y.; Imran, M.; Ali, S. A dynamic variability management approach working with agile product line engineering practices for reusing features. J. Supercomput. 2021, 77, 8391–8432. [Google Scholar] [CrossRef]
- Silberg, S.; Meyer, M.; Granrath, C.; Orth, P.; Richenhagen, J.; Andert, J.; Kugler, C. Feature-driven systems engineering procedure for standardized product-line development. Syst. Eng. 2021, 24, 456–479. [Google Scholar]
- Machado, J.B.; Isotani, S.; Bittencourt, I.; Bandeira, J.; Barbosa, E.F. OntoSoft Process: Towards an Agile Process for Ontology-Based Software. In Proceedings of the 2016 49th Hawaii International Conference on System Sciences (HICSS), Koloa, HI, USA, 5–8 January 2016; pp. 5813–5822. [Google Scholar]
- Turchet, L.; Bouquet, P.; Molinari, A.; Fazekas, G. The smart musical instruments ontology. J. Web Semant. 2022, 72, 100687. [Google Scholar] [CrossRef]
- Kukkonen, V.; Kücükavci, A.; Seidenschnur, M.; Rasmussen, M.H.; Smith, K.M.; Hviid, C.A. An ontology to support flow system descriptions from design to operation of buildings. Autom. Constr. 2022, 134, 104067. [Google Scholar] [CrossRef]
- Costa, S.D.; Barcellos, M.P.; de Almeida Falbo, R.; Conte, T.; de Oliveira, K.M. A core ontology on the Human–Computer Interaction phenomenon. Data Knowl. Eng. 2022, 138, 101977. [Google Scholar] [CrossRef]
- Adib, J.; Abdelouahid, R.A.; Marzak, A.; Moutachaouik, H. Ontological user profile for E-orientation platforms. Procedia Comput. Sci. 2022, 198, 417–422. [Google Scholar] [CrossRef]
- Lakzaei, B.; Shamsfard, M. Ontology learning from relational databases. Inf. Sci. 2021, 577, 280–297. [Google Scholar] [CrossRef]
- Li, Y.; McLean, D.; Bandar, Z.A.; O’shea, J.D.; Crockett, K. Sentence similarity based on semantic nets and corpus statistics. IEEE Trans. Knowl. Data Eng. 2006, 18, 1138–1150. [Google Scholar] [CrossRef]
- Díaz Fernández, J.; Pérez Benedí, J.; Yagüe Panadero, A.; Garbajosa Sopeña, J. Tailoring the scrum development process to address agile product line engineering. In Proceedings of the 16th Conference on Software Engineering and Databases, JISBD, Coruña, Spain, 5–7 September 2011. [Google Scholar]
- Lopes de Souza, P.; Lopes de Souza, W.; Ferreira Pires, L. ScrumOntoBDD: Agile software development based on scrum, ontologies and behaviour-driven development. J. Braz. Comput. Soc. 2021, 27, 10. [Google Scholar] [CrossRef]
- Chrissis, M.B.; Konrad, M.; Shrum, S. CMMI: Guidelines for Process Integration and Product Improvement; Chrissis, M.B., Konrad, M., Shrum, S., Eds.; Addison-Wesley Longman Publishing Co., Inc.: Boston, MA, USA, 2003. [Google Scholar]
- CMMI Institute. CMMI Levels of Capability and Performance. Available online: https://cmmiinstitute.com/learning/appraisals/levels (accessed on 30 March 2023).
- Takhom, A.; Usanavasin, S.; Supnithi, T.; Boonkwan, P. A collaborative framework supporting ontology development based on agile and scrum model. Ieice Trans. Inf. Syst. 2020, 103, 2568–2577. [Google Scholar] [CrossRef]
- Deng, J. Introduction to grey system theory. J. Grey Syst. 1989, 1, 1–24. [Google Scholar]
- Musen, M.A.; Team, P.G. The protégé project: A look back and a look forward. AI Matters 2015, 1, 4–12. [Google Scholar] [CrossRef] [PubMed]
- Ren, Y.; Xie, R.; Zeng, S.; Zhao, H.; Yu, J.; Huo, R.; Huang, T.; Liu, Y. Industrial Internet identification analysis system review. J. Commun. 2019, 40, 138–155. [Google Scholar]








| CL | Meaning | Description |
|---|---|---|
| 0 | Incomplete | Inconsistency in performance. |
| 1 | Initial | Solving performance problems. |
| 2 | Managed | Determine and monitor progress toward project performance goals. |
| 3 | Defined | Focuses on achieving both project and organizational performance objectives. |
| Abbr. | Process Area | Keyword |
|---|---|---|
| OPD | Organizational Process Definition | (K1) PO (K2) Tools and techniques (K3) Source Selection/Build (K4) Info Base (K5) Requirement-Matching Criteria |
| RD | Requirements Development | (K6) Mapping Rules (K7) DE |
| PI | Product Integration | (K8) Feature Backlog (K9) SPL Backlog SPL (K10) Product Backlog (K11) Sprint Planning (K12) AE |
| IPM | Integrated Project Management | (K13) Sprint Backlog (K14) Review and Retrospective (K15) Daily Scrum |
| Keyword (K) for Developing Process with Capability Level 3 | Capability Level of the Keywords Mapping Scrum, SPL, and Ontology Models with CMMI | ||||||
|---|---|---|---|---|---|---|---|
| Process Area | Keyword | Scrum | SPL | OntSRDT | OntoSoft | APLE | ScrumOntoSPL |
| OPD | K1 | 2 | 2 | 2 | 2 | 2 | 2 |
| K2 | 0 | 0 | 2 | 0 | 0 | 2 | |
| K3 | 1 | 1 | 3 | 1 | 1 | 3 | |
| K4 | 0 | 3 | 3 | 3 | 3 | 3 | |
| K5 | 0 | 0 | 3 | 0 | 1 | 3 | |
| RD | K6 | 0 | 0 | 0 | 3 | 1 | 3 |
| K7 | 0 | 3 | 3 | 0 | 3 | 3 | |
| PI | K8 | 0 | 0 | 0 | 0 | 1 | 2 |
| K9 | 0 | 0 | 0 | 0 | 1 | 2 | |
| K10 | 2 | 0 | 2 | 2 | 2 | 2 | |
| K11 | 2 | 0 | 0 | 2 | 2 | 2 | |
| K12 | 2 | 2 | 2 | 1 | 2 | 3 | |
| IPM | K13 | 2 | 0 | 0 | 2 | 2 | 2 |
| K14 | 2 | 1 | 1 | 2 | 2 | 2 | |
| K15 | 2 | 0 | 0 | 2 | 2 | 2 | |
| Scrum | SPL | OntSRDT | OntoSoft | APLE | ScrumOntoSPL | |
|---|---|---|---|---|---|---|
| OPD | 58.50 | 68.50 | 97.80 | 68.50 | 76.50 | 97.80 |
| RD | 0 | 33.30 | 33.30 | 33.30 | 50.00 | 100.00 |
| PI | 71.70 | 60.00 | 62.90 | 73.30 | 87.00 | 93.40 |
| IPM | 100.00 | 44.40 | 44.40 | 100.00 | 100.00 | 100.00 |
Disclaimer/Publisher’s Note: The statements, opinions and data contained in all publications are solely those of the individual author(s) and contributor(s) and not of MDPI and/or the editor(s). MDPI and/or the editor(s) disclaim responsibility for any injury to people or property resulting from any ideas, methods, instructions or products referred to in the content. |
© 2023 by the authors. Licensee MDPI, Basel, Switzerland. This article is an open access article distributed under the terms and conditions of the Creative Commons Attribution (CC BY) license (https://creativecommons.org/licenses/by/4.0/).
Share and Cite
Chen, J.; Huang, R.; Jiang, Y.; Pu, C.; Huang, X.; Sun, X.; Liu, Y. ScrumOntoSPL: Collaborative Method of Agile Product Line Engineering for Software Resource Reuse. Electronics 2023, 12, 2421. https://doi.org/10.3390/electronics12112421
Chen J, Huang R, Jiang Y, Pu C, Huang X, Sun X, Liu Y. ScrumOntoSPL: Collaborative Method of Agile Product Line Engineering for Software Resource Reuse. Electronics. 2023; 12(11):2421. https://doi.org/10.3390/electronics12112421
Chicago/Turabian StyleChen, Junhua, Rui Huang, Yushuang Jiang, Chenggen Pu, Xueda Huang, Xia Sun, and Yanfei Liu. 2023. "ScrumOntoSPL: Collaborative Method of Agile Product Line Engineering for Software Resource Reuse" Electronics 12, no. 11: 2421. https://doi.org/10.3390/electronics12112421
APA StyleChen, J., Huang, R., Jiang, Y., Pu, C., Huang, X., Sun, X., & Liu, Y. (2023). ScrumOntoSPL: Collaborative Method of Agile Product Line Engineering for Software Resource Reuse. Electronics, 12(11), 2421. https://doi.org/10.3390/electronics12112421

