The Design and Construction of a 12-Channel Electrocardiogram Device Developed on an ADS1293 Chip Platform
Abstract
1. Introduction
2. Material and Method
2.1. Design Block Diagrams and System Hardware
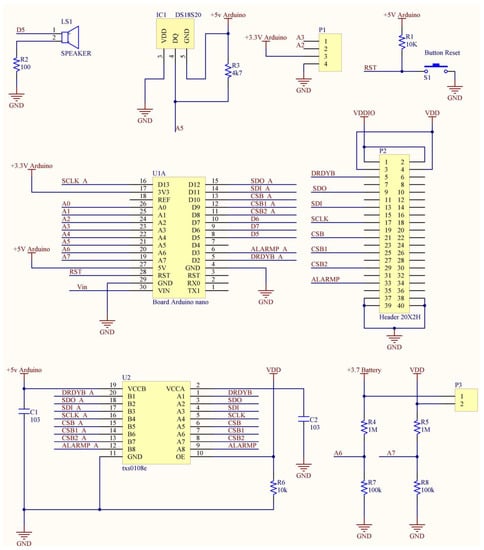
- Signal acquisition block: this includes 10 electrodes and 3 analog front-end circuits (AFEC). The ADS1293 AFE is a specialized circuit for analog reception for use with amplifiers with noise-sensitive signals. It has built-in filters, digital interfaces, and integrated circuits dedicated to cardiac signal acquisition applications.
- Control block: this includes a heat sensor, an Arduino Nano microcontroller, and other components. These are responsible for receiving data from the signal acquisition block, performing signal processing to calculate heart rate, and sending it to the computer. Power supply management for the receiver block includes reading the voltage value of the battery, checking the temperature in the box, and switching off the power when the temperature approaches overheating.
- Power supply block: this includes a battery, a charging circuit, and a buck-boost circuit. The task is to supply power according to the voltage and current requirements for the signal acquisition block. In addition, the Li-Po battery will be recharged when the status shows a low battery, with the Arduino Nano microcontroller still connected to the computer.
- Computer block: this is provided as a personal computer running on the Microsoft Windows operating system. The role is to select the working mode for the control block, to receive the signals and to write these to a file that combines the receiver information and stores it in an SQL database known as the Electronic Health Record (EHR), according to the figure. Moreover, it is necessary to have an interface to interact with users, with C# chosen as the language for interface programming.
2.2. Hardware Construction and Arduino Programming
2.2.1. Hardware Construction
2.2.2. Arduino Programming
2.3. WPF Platform Application Written in C# Language to Build Software on the Computer
2.4. Run a Full System Test
3. Results and Discussion
3.1. Results of Hardware Design and Construction
3.2. Results of Building WPF-Based Application Software on Computers
3.3. The Results of Signal Reception on the Human Body
4. Conclusions
Author Contributions
Funding
Data Availability Statement
Acknowledgments
Conflicts of Interest
Appendix A

Appendix B

Appendix C

Appendix D

Appendix E

Appendix F

Appendix G

Appendix H

References
- Zhao, D. Epidemiological Features of Cardiovascular Disease in Asia. JACC Asia 2021, 1, 1–13. [Google Scholar] [CrossRef] [PubMed]
- WHO. Cardiovascular Diseases; World Health Organization: Geneva, Switzerland, 2017. [Google Scholar]
- Pino, C.; Costanzo, A. Arduino based system for indoor and outdoor ECG monitoring: Functions and extended user model ontology. Proc. Int. Conf. Physiol. Comput. Syst. 2014, 331–335. [Google Scholar] [CrossRef]
- Heaney, J.; Buick, J.; Hadi, M.U.; Soin, N. Internet of Things-Based ECG and Vitals Healthcare Monitoring System. Micromachines 2022, 13, 2153. [Google Scholar] [CrossRef] [PubMed]
- Bui, N.T.; Vo, T.H.; Kim, B.-G.; Oh, J. Design of a Solar-Powered Portable ECG Device with Optimal Power Consumption and High Accuracy Measurement. Appl. Sci. 2019, 9, 2129. [Google Scholar] [CrossRef]
- Gifari, M.W.; Zakaria, H.; Mengko, R. Design of ECG Homecare:12-lead ECG acquisition using single channel ECG device developed on AD8232 analog front end. In Proceedings of the 2015 International Conference on Electrical Engineering and Informatics (ICEEI), Denpasar, Indonesia, 10–11 August 2015; pp. 371–376. [Google Scholar] [CrossRef]
- Zompanti, A.; Sabatini, A.; Grasso, S.; Pennazza, G.; Ferri, G.; Barile, G.; Chello, M.; Lusini, M.; Santonico, M. Development and Test of a Portable ECG Device with Dry Capacitive Electrodes and Driven Right Leg Circuit. Sensors 2021, 21, 2777. [Google Scholar] [CrossRef] [PubMed]
- Bui, N.T.; Nguyen, T.M.T.; Park, S.; Choi, J.; Vo, T.M.T.; Kang, Y.-H.; Kim, B.-G.; Oh, J. Design of a nearly linear-phase IIR filter and JPEG compression ECG signal in real-time system. Biomed. Signal Process. Control 2021, 67, 102431–102441. [Google Scholar] [CrossRef]
- Yuan, L.; Yuan, Y.; Zhou, Z.; Bai, Y.; Wu, S. A Fetal ECG Monitoring System Based on the Android Smartphone. Sensors 2019, 19, 446. [Google Scholar] [CrossRef] [PubMed]
- Steinhubl, S.R.; Waalen, J.; Edwards, A.M.; Ariniello, L.M.; Mehta, R.R.; Ebner, G.S.; Carter, C.; Baca-Motes, K.; Felicione, E.; Sarich, T.; et al. Effect of a Home-Based Wearable Continuous ECG Monitoring Patch on Detection of Undiagnosed Atrial Fibrillation: The mSToPS Randomized Clinical Trial. JAMA 2018, 320, 146–155. [Google Scholar] [CrossRef] [PubMed]
- Bender, D.; Sartipi, K. HL7 FHIR: An Agile and RESTful approach to healthcare information exchange. In Proceedings of the 26th IEEE International Symposium on Computer-Based Medical Systems, Porto, Portugal, 20–22 June 2013; pp. 326–331. [Google Scholar] [CrossRef]
- Garza, M.Y.; Rutherford, M.; Myneni, S.; Fenton, S.; Walden, A.; Topaloglu, U.; Eisenstein, E.; Kumar, K.R.; Zimmerman, K.O.; Rocca, M.; et al. Evaluating the Coverage of the HL7® FHIR® Standard to Support eSource Data Exchange Implementations for use in Multi-Site Clinical Research Studies. AMIA Annu. Symp. Proc. 2021, 2020, 472–481. [Google Scholar] [PubMed]
- Hilbel, T.; Alhersh, T.; Stein, W.; Doman, L.; Schultz, J.-H. Analysis and postprocessing of ECG or heart rate data from wearable devices beyond the proprietary cloud and app infrastructure of the vendors. Cardiovasc. Digit. Health J. 2021, 2, 323–330. [Google Scholar] [CrossRef] [PubMed]
- Baldini, A.; Garofalo, R.; Scilingo, E.P.; Greco, A. A Real-Time, Open-Source, IoT-like, Wearable Monitoring Platform. Electronics 2023, 12, 1498. [Google Scholar] [CrossRef]
- Fan, M.-H.; Guan, M.-H.; Chen, Q.-C.; Wang, L.-H. Three-lead ECG detection system based on an analog front-end circuit ADS1293. In Proceedings of the 2017 IEEE International Conference on Consumer Electronics—Taiwan (ICCE-TW), Taipei, Taiwan, 12–14 June 2017; pp. 107–108. [Google Scholar] [CrossRef]
- Bravo-Zanoguera, M.; Cuevas-González, D.; Reyna, M.A.; García-Vázquez, J.P.; Avitia, R.L. Fabricating a Portable ECG Device Using AD823X Analog Front-End Microchips and Open-Source Development Validation. Sensors 2020, 20, 5962. [Google Scholar] [CrossRef] [PubMed]
- Cuevas-González, D.; García-Vázquez, J.P.; Bravo-Zanoguera, M.; López-Avitia, R.; Reyna, M.A.; Zermeño-Campos, N.A.; González-Ramírez, M.L. ECG Standards and Formats for Interoperability between mHealth and Healthcare Information Systems: A Scoping Review. Int. J. Environ. Res. Public Health 2022, 19, 11941. [Google Scholar] [CrossRef] [PubMed]
- Pan, J.; Tompkins, W.J. A Real-Time QRS Detection Algorithm. IEEE Trans. Biomed. Eng. 1985, 3, 230–236. [Google Scholar] [CrossRef] [PubMed]













Disclaimer/Publisher’s Note: The statements, opinions and data contained in all publications are solely those of the individual author(s) and contributor(s) and not of MDPI and/or the editor(s). MDPI and/or the editor(s) disclaim responsibility for any injury to people or property resulting from any ideas, methods, instructions or products referred to in the content. |
© 2023 by the authors. Licensee MDPI, Basel, Switzerland. This article is an open access article distributed under the terms and conditions of the Creative Commons Attribution (CC BY) license (https://creativecommons.org/licenses/by/4.0/).
Share and Cite
Nguyen, T.-N.; Duong, T.-T.; Omer, H.; Sulieman, A.; Bradley, D.A. The Design and Construction of a 12-Channel Electrocardiogram Device Developed on an ADS1293 Chip Platform. Electronics 2023, 12, 2389. https://doi.org/10.3390/electronics12112389
Nguyen T-N, Duong T-T, Omer H, Sulieman A, Bradley DA. The Design and Construction of a 12-Channel Electrocardiogram Device Developed on an ADS1293 Chip Platform. Electronics. 2023; 12(11):2389. https://doi.org/10.3390/electronics12112389
Chicago/Turabian StyleNguyen, Thanh-Nghia, Thanh-Tai Duong, Hiba Omer, Abdelmoneim Sulieman, and David A. Bradley. 2023. "The Design and Construction of a 12-Channel Electrocardiogram Device Developed on an ADS1293 Chip Platform" Electronics 12, no. 11: 2389. https://doi.org/10.3390/electronics12112389
APA StyleNguyen, T.-N., Duong, T.-T., Omer, H., Sulieman, A., & Bradley, D. A. (2023). The Design and Construction of a 12-Channel Electrocardiogram Device Developed on an ADS1293 Chip Platform. Electronics, 12(11), 2389. https://doi.org/10.3390/electronics12112389

