Influence Analysis of SiC MOSFET’s Parasitic Capacitance on DAB Converter Output
Abstract
1. Introduction
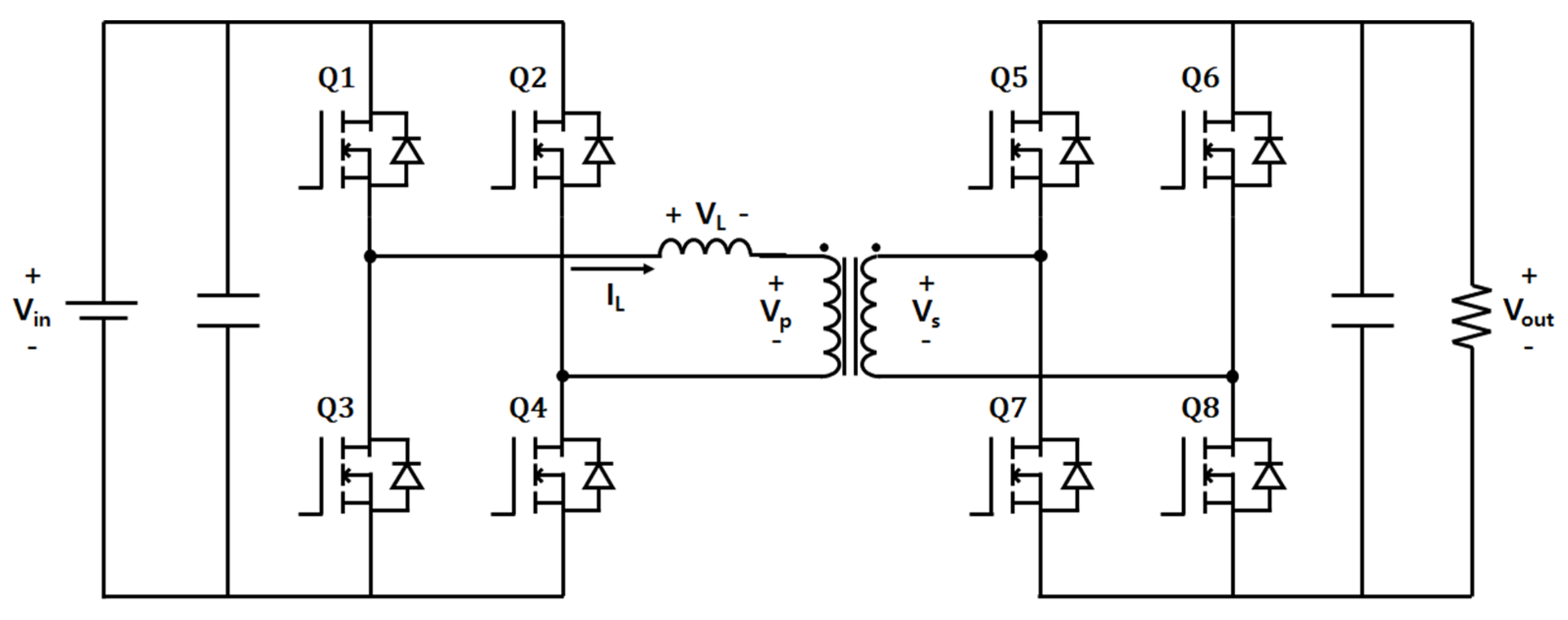
2. Operation Characteristics of DAB Converter
3. Parasitic Capacitance of Switches
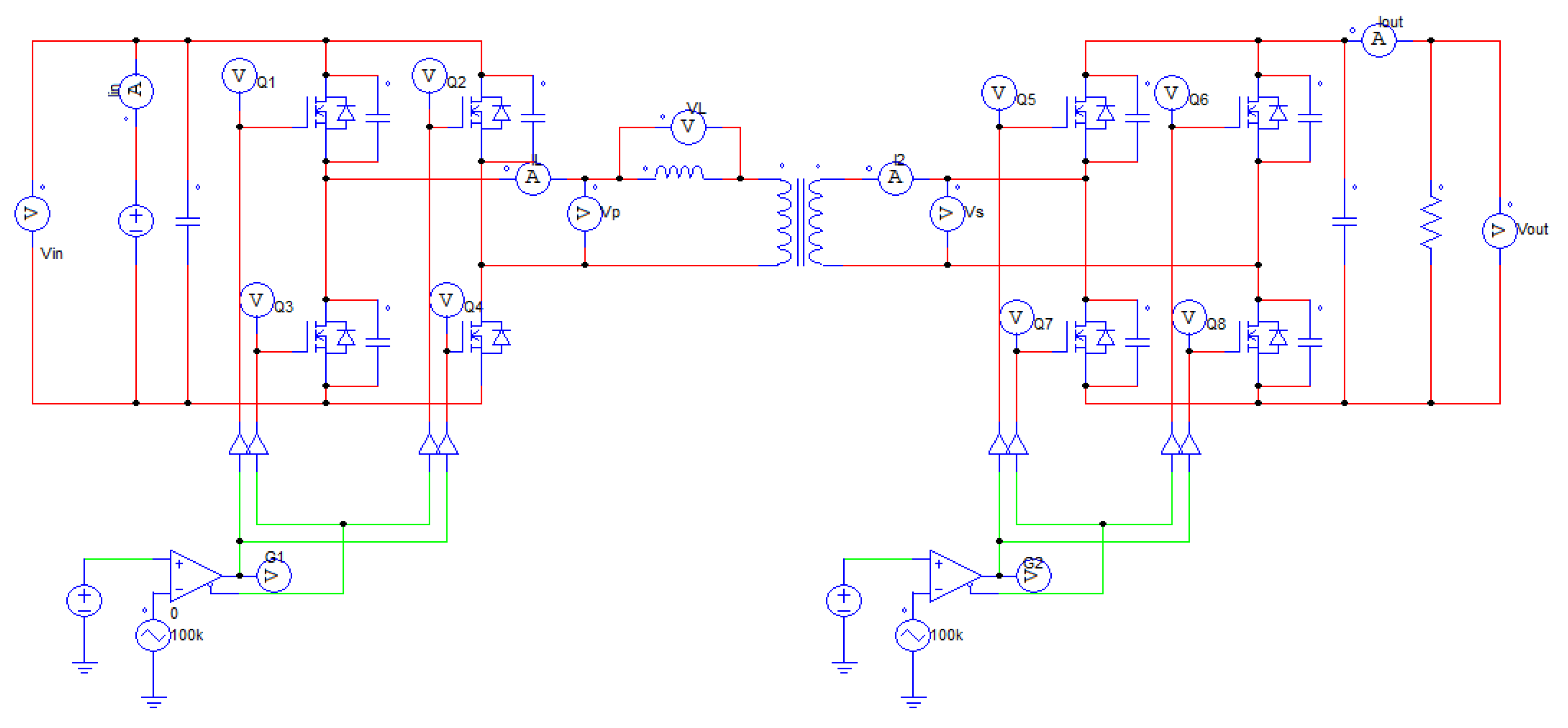
4. Effect Analysis of Switch Parasitic Capacitance through Simulation and Experiment
5. Conclusions
Author Contributions
Funding
Institutional Review Board Statement
Informed Consent Statement
Data Availability Statement
Conflicts of Interest
References
- Zhao, B.; Yu, Q.; Sun, W. Extended-Phase-Shift Control of Isolated Bidirectional DC–DC Converter for Power Distribution in Microgrid. IEEE Trans. Power Electron. 2012, 27, 4667–4680. [Google Scholar] [CrossRef]
- Akar, F.; Tavlasoglu, Y.; Ugur, E.; Vural, B.; Aksoy, I. A Bidirectional Nonisolated Multi-Input DC–DC Converter for Hybrid Energy Storage Systems in Electric Vehicles. IEEE Trans. Veh. Technol. 2016, 65, 7944–7955. [Google Scholar] [CrossRef]
- Ríos, S.J.; Pagano, D.J.; Lucas, K.E. Bidirectional Power Sharing for DC Microgrid Enabled by Dual Active Bridge DC-DC Converter. Energies 2021, 14, 404. [Google Scholar] [CrossRef]
- Sim, J.; Lee, J.Y.; Jung, J.H. Isolated three-port DC–DC converter employing ESS to obtain voltage balancing capability for bipolar LVDC distribution system. J. Power Electron. 2020, 20, 802–810. [Google Scholar] [CrossRef]
- De Doncker, R.W.A.A.; Divan, D.M.; Kheraluwala, M.H. A three-phase soft-switched high-power-density DC/DC converter for high-power applications. IEEE Trans. Ind. Appl. 1991, 27, 63–73. [Google Scholar] [CrossRef]
- Kheraluwala, M.N.; Gascoigne, R.W.; Divan, D.M.; Baumann, E.D. Performance characterization of a high-power dual active bridge DC-to-DC converter. IEEE Trans. Ind. Appl. 1992, 28, 1294–1301. [Google Scholar] [CrossRef]
- Guidi, G.; Pavlovsky, M.; Kawamura, A.; Imakubo, T.; Sasaki, Y. Efficiency optimization of high power density Dual Active Bridge DC-DC converter. In Proceedings of the The 2010 International Power Electronics Conference-ECCE ASIA-, Sapporo, Japan, 21–24 June 2010; pp. 981–986. [Google Scholar] [CrossRef]
- Cho, Y.-W.; Cha, W.-J.; Kwon, J.-M.; Kwon, B.-H. High-Efficiency Bidirectional DAB Inverter Using a Novel Hybrid Modulation for Stand-Alone Power Generating System with Low Input Voltage. IEEE Trans. Power Electron. 2016, 31, 4138–4147. [Google Scholar] [CrossRef]
- Cougo, B.; Kolar, J.W. Integration of Leakage Inductance in Tape Wound Core Transformers for Dual Active Bridge Converters. In Proceedings of the 2012 7th International Conference on Integrated Power Electronics Systems (CIPS), Nuremberg, Germany, 6–8 March 2012; pp. 1–6. [Google Scholar]
- Saeed, M.; Rogina, M.R.; Rodríguez, A.; Arias, M.; Briz, F. SiC-Based High Efficiency High Isolation Dual Active Bridge Converter for a Power Electronic Transformer. Energies 2020, 13, 1198. [Google Scholar] [CrossRef]
- Tripathi, A.K.; Mainali, K.; Patel, D.C.; Kadavelugu, A.; Hazra, S.; Bhattacharya, S.; Hatua, K. Design Considerations of a 15-kV SiC IGBT-Based Medium-Voltage High-Frequency Isolated DC–DC Converter. IEEE Trans. Ind. Appl. 2015, 51, 3284–3294. [Google Scholar] [CrossRef]
- Xue, F.; Yu, R.; Huang, A.Q. A 98.3% Efficient GaN Isolated Bidirectional DC–DC Converter for DC Microgrid Energy Storage System Applications. IEEE Trans. Ind. Electron. 2017, 64, 9094–9103. [Google Scholar] [CrossRef]
- Dao, N.D.; Lee, D.C.; Phan, Q.D. High-Efficiency SiC-Based Isolated Three-Port DC/DC Converters for Hybrid Charging Stations. IEEE Trans. Power Electron. 2020, 35, 10455–10465. [Google Scholar] [CrossRef]
- Krismer, F.; Kolar, J.W. Efficiency-Optimized High-Current Dual Active Bridge Converter for Automotive Applications. IEEE Trans. Ind. Electron. 2012, 59, 2745–2760. [Google Scholar] [CrossRef]
- Chen, X.; Xu, G.; Han, H.; Liu, D.; Sun, Y.; Su, M. Light-Load Efficiency Enhancement of High-Frequency Dual-Active-Bridge Converter Under SPS Control. IEEE Trans. Ind. Electron. 2021, 68, 12941–12946. [Google Scholar] [CrossRef]
- Hou, N.; Song, W.; Wu, M. Minimum-Current-Stress Scheme of Dual Active Bridge DC–DC Converter with Unified Phase-Shift Control. IEEE Trans. Power Electron. 2016, 31, 8552–8561. [Google Scholar] [CrossRef]
- Xu, G.; Sha, D.; Xu, Y.; Liao, X. Dual-transformer-based DAB converter with wide ZVS range for wide voltage conversion gain application. IEEE Trans. Ind. Electron. 2017, 65, 3306–3316. [Google Scholar] [CrossRef]
- Choi, W.; Rho, K.-M.; Cho, B.-H. Fundamental Duty Modulation of Dual-Active-Bridge Converter for Wide-Range Operation. IEEE Trans. Power Electron. 2016, 31, 4048–4064. [Google Scholar] [CrossRef]
- Rajeswari, P.; Manikandan, V. Analysis of effects of MOSFET parasitic capacitance on non-synchronous buck converter electromagnetic emission. Ain Shams Eng. J. 2022, 102041. [Google Scholar] [CrossRef]
- Huang, X.; Ji, S.; Palmer, J.; Zhang, L.; Tolbert, L.M.; Wang, F. Parasitic Capacitors’ Impact on Switching Performance in a 10 kV SiC MOSFET Based Converter. In Proceedings of the 2018 IEEE 6th Workshop on Wide Bandgap Power Devices and Applications (WiPDA), Atlanta, GA, USA, 31 October–2 November 2018; pp. 311–318. [Google Scholar] [CrossRef]
- Naayagi, R.T.; Forsyth, A.J.; Shuttleworth, R. Bidirectional control of a dual active bridge DC–DC converter for aerospace applications. IET Power Electron. 2012, 5, 1104–1118. [Google Scholar] [CrossRef]
- Naayagi, R.T.; Forsyth, A.J.; Shuttleworth, R. High-Power Bidirectional DC–DC Converter for Aerospace Applications. IEEE Trans. Power Electron. 2012, 27, 4366–4379. [Google Scholar] [CrossRef]
- Qin, H.; Kimball, J.W. Generalized Average Modeling of Dual Active Bridge DC–DC Converter. IEEE Trans. Power Electron. 2012, 27, 2078–2084. [Google Scholar] [CrossRef]
- Wolfspeed C3M0016120K Datasheet. Available online: https://assets.wolfspeed.com/uploads/2020/12/C3M0016120K.pdf (accessed on 2 December 2022).
- Wolfspeed C3M0030090K Datasheet. Available online: https://assets.wolfspeed.com/uploads/2020/12/C3M0030090K.pdf (accessed on 2 December 2022).













| C3M006120K | C3M0030090K | ||
|---|---|---|---|
| 13 V | 2 nF | 8.125 V | 1.5 nF |
| 33 V | 1 nF | 20.625 V | 1.1 nF |
| 133 V | 0.5 nF | 83.125 V | 0.4 nF |
| Parameter | Symbol | Value |
|---|---|---|
| Input voltage | (V) | 13~33 |
| Output voltage | (V) | 8.125~83.125 |
| Switching frequency | (kHz) | 100 |
| Number of turns | (turn) | 1.6 |
| Leakage inductance | (uH) | 52 |
| Dead time | (ns) | 380 |
| Primary-side output capacitance | (nF) | 0.5~2 |
| Secondary-side output capacitance | (nF) | 0.4~1.5 |
| Load | (Ω) | 25 |
| Calculation Using Equation (10) | Simulation | |
|---|---|---|
| 13 | 218 ns | |
| 33 | 106 ns | |
| 133 | 52 ns |
| Input Voltage | Ideal Output Voltage | Simulation Output Voltage | Difference |
|---|---|---|---|
| 13 V | 8.125 V | 7.72 V | 4.98% |
| 33 V | 20.625 V | 20.17 V | 2.2% |
| 133 V | 83.125 V | 81.9 V | 1.47% |
| Input Voltage | Ideal Output Voltage | Experiment Output Voltage | Difference |
|---|---|---|---|
| 13 V | 8.125 V | 7.06 V | 13.1% |
| 33 V | 20.625 V | 18.86 V | 8.55% |
| 133 V | 83.125 V | 79.84 V | 3.95% |
| Input Voltage | ||||
|---|---|---|---|---|
| 13 V | 2 nF | 1.5 nF | 5.12 nF | 3.62 nF |
| 33 V | 1 nF | 1.1 nF | 2.56 nF | 1.46 nF |
| 133 V | 0.5 nF | 0.4 nF | 1.28 nF | 0.88 nF |
| Input Voltage | Ideal Output Voltage | Simulation Output Voltage | Difference |
|---|---|---|---|
| 13 V | 8.125 V | 8.152 V | 0.33% |
| 33 V | 20.625 V | 20.641 V | 0.07% |
| 133 V | 83.125 V | 83.129 V | 0.005% |
Disclaimer/Publisher’s Note: The statements, opinions and data contained in all publications are solely those of the individual author(s) and contributor(s) and not of MDPI and/or the editor(s). MDPI and/or the editor(s) disclaim responsibility for any injury to people or property resulting from any ideas, methods, instructions or products referred to in the content. |
© 2022 by the authors. Licensee MDPI, Basel, Switzerland. This article is an open access article distributed under the terms and conditions of the Creative Commons Attribution (CC BY) license (https://creativecommons.org/licenses/by/4.0/).
Share and Cite
Choi, C.-W.; So, J.-H.; Ko, J.-S.; Kim, D.-K. Influence Analysis of SiC MOSFET’s Parasitic Capacitance on DAB Converter Output. Electronics 2023, 12, 182. https://doi.org/10.3390/electronics12010182
Choi C-W, So J-H, Ko J-S, Kim D-K. Influence Analysis of SiC MOSFET’s Parasitic Capacitance on DAB Converter Output. Electronics. 2023; 12(1):182. https://doi.org/10.3390/electronics12010182
Chicago/Turabian StyleChoi, Cheol-Woong, Jae-Hyeon So, Jae-Sub Ko, and Dae-Kyong Kim. 2023. "Influence Analysis of SiC MOSFET’s Parasitic Capacitance on DAB Converter Output" Electronics 12, no. 1: 182. https://doi.org/10.3390/electronics12010182
APA StyleChoi, C.-W., So, J.-H., Ko, J.-S., & Kim, D.-K. (2023). Influence Analysis of SiC MOSFET’s Parasitic Capacitance on DAB Converter Output. Electronics, 12(1), 182. https://doi.org/10.3390/electronics12010182

