A Systematic Guide for Predicting Remaining Useful Life with Machine Learning
Abstract
:1. Introduction
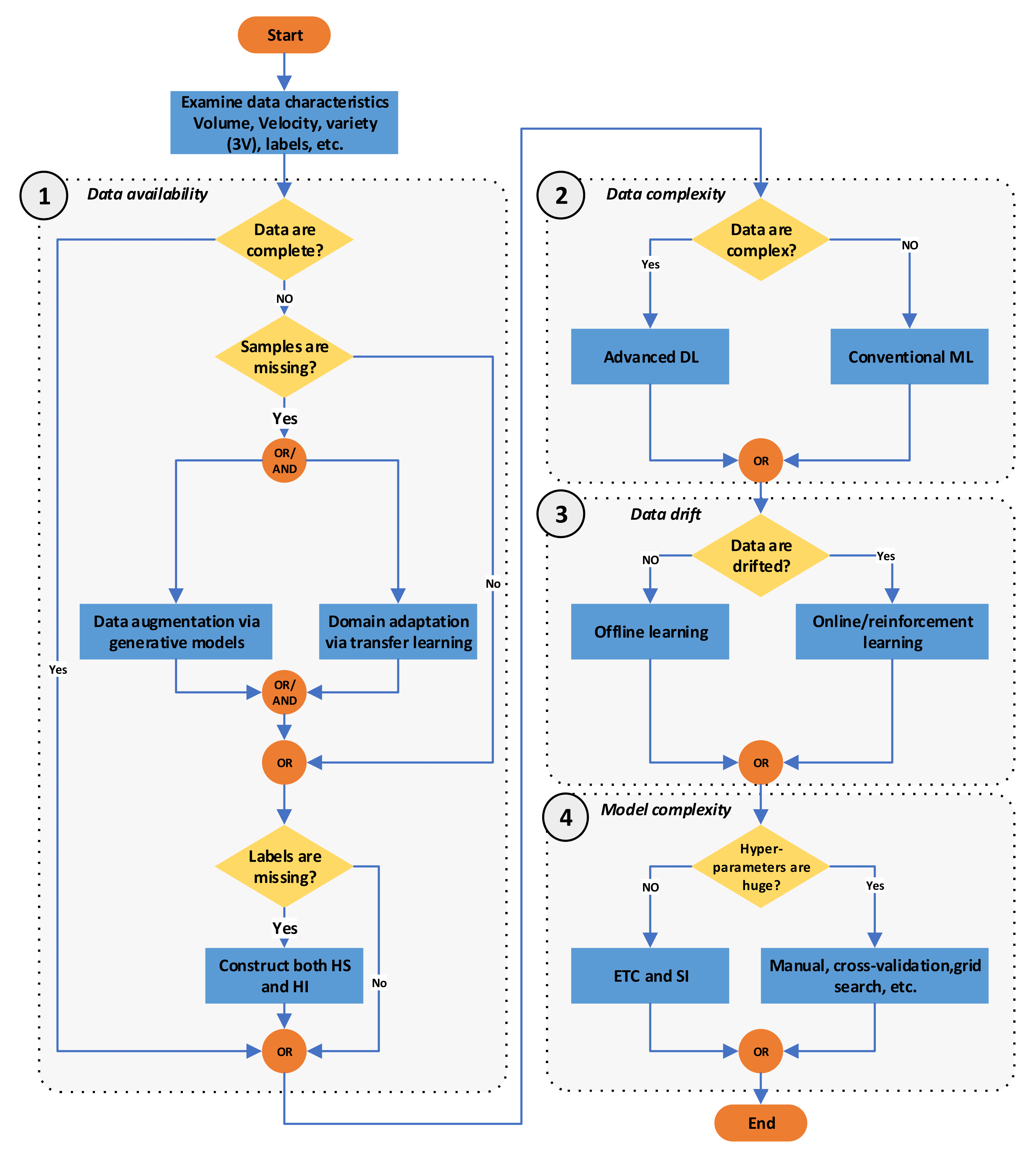
- To answer the raised question and provide guidance for readers and ML developers interested in RUL model reconstruction, an overall solution of any RUL prediction problem in a kind of flowchart that simplifies the selection of the appropriate ML modeling process is introduced;
- After model selection, the training methodology instructions are discussed in depth for further explanation;
- To ascertain the reliability of the proposed methodology, the proposed flowchart is justified by some of the most important examples of the recent literature that perfectly match the different cases of RUL prediction;
- To discriminate the different classes of ML models used for RUL prediction, a detailed classification of ML models with the help of the proposed flowchart is thoroughly discussed;
- By adopting the proposed flowchart, model reconstruction is made clearer and easier to be drawn;
- A discussion of advantages, disadvantages, and limitations of some important ML tools from each class is also provided;
- To remedy RUL prediction problems, prospective solutions are proposed.
2. RUL Model Selection Steps
2.1. Model Selection Guidelines
2.1.1. Data Availability
2.1.2. Data Complexity
2.1.3. Data Drift
2.1.4. Model Complexity
2.2. Complete Data
2.3. Incomplete Data
3. RUL Model Training
3.1. Data Processing
3.1.1. SP Preprocessing Techniques
3.1.2. ML Preprocessing Techniques
3.2. Training and Validation
3.3. Evaluation
4. Classification of ML Models for RUL Prediction
4.1. Conventional ML
4.1.1. SVM
4.1.2. KNN
4.1.3. MLPs
4.1.4. ELM
4.2. Advanced DL
4.2.1. LSTM
4.2.2. CNN
4.2.3. DBN
4.2.4. Autoencoders
4.2.5. GNNs
4.3. ECT and SI
4.3.1. PSO
4.3.2. GAs
4.4. RL
4.5. GMs
4.6. DA
5. Discussion
5.1. Conventional ML
- In terms of ML and concerning the SVM tool, the best way to use them is by following a joint classification–regression scheme. The classification process is dedicated to HS splitting followed by HI prediction. Even for complete data where labels are available, HS splitting before RUL prediction is of great advantage.
- KNN can be used either for HS splitting or direct HI estimation. However, it is wastefully recommended for HS splitting process, especially when data is generally based on unsupervised learning paradigms.
- MLPs and ELM are generally used for direct RUL predictions. Indeed, strengthening such simple algorithms in terms of representation learning and keeping their simplicity is of great advantage in reducing computational costs, as in automatic neural networks with augmented hidden layer (Auto-NAHL) theories [5].
5.2. Advanced DL
- Due to the nature of sequentially driven data, recursive or adaptive learning is required when building ML models. Therefore, we found that LSTM is more popular than CNN when dealing with this type of data. Indeed, LSTM has the ability to control the remembering and forgetting process of both previous and current used training samples with the help of specific gates. Such a feature is not available in CNNs original theories, but it can be added as in convolutional LSTMs or CNNs with recurrent gated units. The most important is that LSTM variants are preferable in such situations due to their powerful capability in beating vanishing gradient phenomena rather than other recurrent networks. It should be mentioned that LTSM could be the best way to determine HI, since it is time-series curve fitting, and prediction problems.
- We cannot deny the accuracy of the CNN capability in feature representations. In fact, this is the reason behind using joint CNN–LSTM. In such a situation, the mapping features of CNNs more effectively contributes to the separation of scattered data that should have similar representations and characteristics. Accordingly, projecting them on SoH evaluation cases, CNNs are more adequate for the HS splitting and classification process.
- DBNs and AEs are recommended for feature extraction, but they do not have the adaptive learning features of LSTMs. This means that when dealing with such algorithms, explainability in terms of real-world applications is then lacking. Therefore, data dynamism must always be considered in such a situation to ensure system prognosability.
- One of the main drawbacks of using deep networks is the computational burden. Besides, learning hyperparameters’ number is huge, making it very difficult to find optimal solutions.
5.3. RL
- Most of the studied cases were driven from simulation models (i.e., data already exist), which do not reflect real-world application conditions. In this case, studies are conducted for the purpose of collecting necessary conclusions and not for the real-time recording process investigation.
- RL needs a simulation environment where data comes in sequences and when agent actions are simultaneously executed. It is very difficult to afford this in such a situation due to possible agent errors when learning in a real environment. Subsequently, these errors could lead to catastrophic damages and loss of life.
5.4. ECT and SI
5.5. GMs
6. Future Improvements and Opportunities
6.1. Data Characteristics
- Most of the previously discussed datasets in Table 4 are generally obtained through accelerated aging experiments (e.g., bearing and Li-ion batteries), or through simulation models (e.g., C-MAPSS). In this context, the obtained results and constructed model do not appropriately fit the real degradation phenomenon. Therefore, more efforts need to be spent on real-data collection from real-world industrial plants.
- Additional efforts also are needed to provide even more complex, industry-like data for an effective validation when dealing with complex industrial plants. For instance, existing datasets (Table 4) generally do not consider the data heterogeneity phenomena where recorded samples are subject to different constraints of multiple recording rates. Therefore, more effort is needed to address this issue and its impact on the prediction process.
- In real-world applications, data coming from different systems are heterogynous and multisource. Therefore, it is mandatory to provide further data-driven experiments in the context of RUL-based similarity modeling and transfer learning.
6.2. Model Complexity
- Since the RUL prediction process describes a dynamic process that changes over time, offline nonadaptive training algorithms are not appropriate solutions. Therefore, models such as CNN, ELM, and SVM need to consider additive features of dynamic learning, such as GRU for instance.
- Only adaptive algorithms, such as adaptive filters (e.g., least square), LSTM, OSELM, and their variants can be used for RUL prediction.
- GNNs should be further examined to provide insights into their application, specifically where there is an obvious scarcity in their applications.
- For RL, simulation-based virtual reality is helpful to provide more realistic learning rather than traditional off-line simulations.
- For better explaining RUL prediction, it is advantageous to use the early and late prediction evaluation metrics required for conditional maintenance tasks rather than ordinary approximation metrics.
7. Conclusions
Author Contributions
Funding
Conflicts of Interest
References
- Berghout, T.; Mouss, L.; Kadri, O.; Saïdi, L.; Benbouzid, M. Aircraft Engines Remaining Useful Life Prediction with an Improved Online Sequential Extreme Learning Machine. Appl. Sci. 2020, 10, 1062. [Google Scholar] [CrossRef] [Green Version]
- Berghout, T.; Mouss, L.H.; Kadri, O.; Saïdi, L.; Benbouzid, M. Aircraft engines Remaining Useful Life prediction with an adaptive denoising online sequential Extreme Learning Machine. Eng. Appl. Artif. Intell. 2020, 96, 103936. [Google Scholar] [CrossRef]
- Hu, Y.; Liu, S.; Lu, H.; Zhang, H. Remaining Useful Life Model and Assessment of Mechanical Products: A Brief Review and a Note on the State Space Model Method. Chin. J. Mech. Eng. 2019, 32, 15. [Google Scholar] [CrossRef] [Green Version]
- Liao, L.; Kottig, F. Review of Hybrid Prognostics Approaches for Remaining Useful Life Prediction of Engineered Systems, and an Application to Battery Life Prediction. IEEE Trans. Reliab. 2014, 63, 191–207. [Google Scholar] [CrossRef]
- Berghout, T.; Benbouzid, M.; Muyeen, S.M.; Bentrcia, T.; Mouss, L.H. Auto-NAHL: A Neural Network Approach for Condition-Based Maintenance of Complex Industrial Systems. IEEE Access 2021, 9, 152829–152840. [Google Scholar] [CrossRef]
- Ding, D.; Han, Q.L.; Wang, Z.; Ge, X. A Survey on Model-Based Distributed Control and Filtering for Industrial Cyber-Physical Systems. IEEE Trans. Ind. Inform. 2019, 15, 2483–2499. [Google Scholar] [CrossRef] [Green Version]
- Kang, S.; Jin, R.; Deng, X.; Kenett, R.S. Challenges of modeling and analysis in cybermanufacturing: A review from a machine learning and computation perspective. J. Intell. Manuf. 2021, 1–14. [Google Scholar] [CrossRef]
- Xu, Y.; Sun, Y.; Wan, J.; Liu, X.; Song, Z. Industrial Big Data for Fault Diagnosis: Taxonomy, Review, and Applications. IEEE Access 2017, 5, 17368–17380. [Google Scholar] [CrossRef]
- Hamadache, M.; Jung, J.H.; Park, J.; Youn, B.D. A comprehensive review of artificial intelligence-based approaches for rolling element bearing PHM: Shallow and deep learning. JMST Adv. 2019, 1, 125–151. [Google Scholar] [CrossRef] [Green Version]
- Shang, C.; You, F. Data Analytics and Machine Learning for Smart Process Manufacturing: Recent Advances and Perspectives in the Big Data Era. Engineering 2019, 5, 1010–1016. [Google Scholar] [CrossRef]
- Javed, K.; Gouriveau, R.; Zerhouni, N. State of the art and taxonomy of prognostics approaches, trends of prognostics applications and open issues towards maturity at different technology readiness levels. Mech. Syst. Signal Process. 2017, 94, 214–236. [Google Scholar] [CrossRef]
- Lipu, M.S.H.; Hannan, M.A.; Hussain, A.; Hoque, M.M.; Ker, P.J.; Saad, M.H.M.; Ayob, A. A review of state of health and remaining useful life estimation methods for lithium-ion battery in electric vehicles: Challenges and recommendations. J. Clean. Prod. 2018, 205, 115–133. [Google Scholar] [CrossRef]
- Khan, S.; Yairi, T. A review on the application of deep learning in system health management. Mech. Syst. Signal Process. 2018, 107, 241–265. [Google Scholar] [CrossRef]
- Lei, Y.; Li, N.; Guo, L.; Li, N.; Yan, T.; Lin, J. Machinery health prognostics: A systematic review from data acquisition to RUL prediction. Mech. Syst. Signal Process. 2018, 104, 799–834. [Google Scholar] [CrossRef]
- Zhao, R.; Yan, R.; Chen, Z.; Mao, K.; Wang, P.; Gao, R.X. Deep learning and its applications to machine health monitoring. Mech. Syst. Signal Process. 2019, 115, 213–237. [Google Scholar] [CrossRef]
- Li, Y.; Liu, K.; Foley, A.M.; Zülke, A.; Berecibar, M.; Nanini-Maury, E.; Van Mierlo, J.; Hoster, H.E. Data-driven health estimation and lifetime prediction of lithium-ion batteries: A review. Renew. Sustain. Energy Rev. 2019, 113, 109254. [Google Scholar] [CrossRef]
- Zhang, S.; Zhang, S.; Wang, B.; Habetler, T.G. Deep Learning Algorithms for Bearing Fault Diagnostics—A Comprehensive Review. IEEE Access 2020, 8, 29857–29881. [Google Scholar] [CrossRef]
- Srikanth, I.; Arockiasamy, M. Deterioration models for prediction of remaining useful life of timber and concrete bridges: A review. J. Traffic Transp. Eng. 2020, 7, 152–173. [Google Scholar] [CrossRef]
- He, B.; Liu, L.; Zhang, D. Digital twin-driven remaining useful life prediction for gear performance degradation: A review. J. Comput. Inf. Sci. Eng. 2021, 21, 030801. [Google Scholar] [CrossRef]
- Wang, S.; Jin, S.; Bai, D.; Fan, Y.; Shi, H.; Fernandez, C. A critical review of improved deep learning methods for the remaining useful life prediction of lithium-ion batteries. Energy Rep. 2021, 7, 5562–5574. [Google Scholar] [CrossRef]
- Niu, S.; Liu, Y.; Wang, J.; Song, H. A Decade Survey of Transfer Learning (2010–2020). IEEE Trans. Artif. Intell. 2020, 1, 151–166. [Google Scholar] [CrossRef]
- Berghout, T.; Benbouzid, M.; Bentrcia, T.; Ma, X.; Djurović, S.; Mouss, L.H. Machine Learning-Based Condition Monitoring for PV Systems: State of the Art and Future Prospects. Energies 2021, 14, 6316. [Google Scholar] [CrossRef]
- Sikorska, J.Z.; Hodkiewicz, M.; Ma, L. Prognostic modelling options for remaining useful life estimation by industry. Mech. Syst. Signal Process. 2011, 25, 1803–1836. [Google Scholar] [CrossRef]
- Saxena, A.; Goebel, K.; Simon, D.; Eklund, N. Damage propagation modeling for aircraft engine run-to-failure simulation. In Proceedings of the 2008 International Conference on Prognostics and Health Management, IEEE, Denver, CO, USA, 6–9 October 2008; pp. 1–9. [Google Scholar]
- Nectoux, P.; Gouriveau, R.; Medjaher, K.; Ramasso, E.; Chebel-Morello, B.; Zerhouni, N.; Varnier, C. PRONOSTIA: An experimental platform for bearings accelerated degradation tests. In Proceedings of the IEEE International Conference on Prognostics and Health Management, PHM’12, Denver, CO, USA, 18–21 June 2012; pp. 1–8. [Google Scholar]
- Zheng, S.; Ristovski, K.; Farahat, A.; Gupta, C. Long Short-Term Memory Network for Remaining Useful Life estimation. In Proceedings of the 2017 IEEE international conference on prognostics and health management (ICPHM), Dallas, TX, USA, 19–21 June 2017; pp. 88–95. [Google Scholar] [CrossRef]
- Wu, Y.; Yuan, M.; Dong, S.; Lin, L.; Liu, Y. Remaining useful life estimation of engineered systems using vanilla LSTM neural networks. Neurocomputing 2018, 275, 167–179. [Google Scholar] [CrossRef]
- Wu, Z.; Yu, S.; Zhu, X.; Ji, Y.; Pecht, M. A Weighted Deep Domain Adaptation Method for Industrial Fault Prognostics According to Prior Distribution of Complex Working Conditions. IEEE Access 2019, 7, 139802–139814. [Google Scholar] [CrossRef]
- Miao, H.; Li, B.; Sun, C.; Liu, J. Joint Learning of Degradation Assessment and RUL Prediction for Aeroengines via Dual-Task Deep LSTM Networks. IEEE Trans. Ind. Inform. 2019, 15, 5023–5032. [Google Scholar] [CrossRef]
- Nejabatkhah, F.; Li, Y.W.; Liang, H.; Ahrabi, R.R. Cyber-security of smart microgrids: A survey. Energies 2021, 14, 27. [Google Scholar] [CrossRef]
- Xiang, S.; Qin, Y.; Luo, J.; Pu, H.; Tang, B. Multicellular LSTM-based deep learning model for aero-engine remaining useful life prediction. Reliab. Eng. Syst. Saf. 2021, 216, 107927. [Google Scholar] [CrossRef]
- Li, X.; Ding, Q.; Sun, J.Q. Remaining useful life estimation in prognostics using deep convolution neural networks. Reliab. Eng. Syst. Saf. 2018, 172, 1–11. [Google Scholar] [CrossRef] [Green Version]
- Li, H.; Zhao, W.; Zhang, Y.; Zio, E. Remaining useful life prediction using multi-scale deep convolutional neural network. Appl. Soft Comput. J. 2020, 89, 106113. [Google Scholar] [CrossRef]
- Berghout, T.; Mouss, L.H.; Kadri, O.; Hadjidj, N. Regularized Length Changeable Extreme Learning Machine with Incremental Learning Enhancements for Remaining Useful Life Prediction of Aircraft Engines. In Proceedings of the CCSSP 2020—1st International Conference on Communications, Control Systems and Signal Processing, EL Oued, Algeria, 16–17 May 2020; pp. 358–363. [Google Scholar]
- Li, X.; Jiang, H.; Liu, Y.; Wang, T.; Li, Z. An integrated deep multiscale feature fusion network for aeroengine remaining useful life prediction with multisensor data. Knowl. Based Syst. 2021, 235, 107652. [Google Scholar] [CrossRef]
- Heimes, F.O. Recurrent neural networks for remaining useful life estimation. In Proceedings of the 2008 International Conference on Prognostics and Health Management, Denver, CO, USA, 6–9 October 2008; pp. 1–6. [Google Scholar] [CrossRef]
- Berghout, T.; Mouss, L.H.; Bentrcia, T.; Benbouzid, M. A Semi-supervised Deep Transfer Learning Approach for Rolling-Element Bearing Remaining Useful Life Prediction. IEEE Trans. Energy Convers. 2021, 1. [Google Scholar] [CrossRef]
- Zeng, F.; Li, Y.; Jiang, Y.; Song, G. An online transfer learning-based remaining useful life prediction method of ball bearings. Meas. J. Int. Meas. Confed. 2021, 176, 109201. [Google Scholar] [CrossRef]
- Zhu, J.; Chen, N.; Shen, C. A new data-driven transferable remaining useful life prediction approach for bearing under different working conditions. Mech. Syst. Signal Process. 2020, 139, 106602. [Google Scholar] [CrossRef]
- Li, X.; Zhang, W.; Ma, H.; Luo, Z.; Li, X. Data alignments in machinery remaining useful life prediction using deep adversarial neural networks. Knowl. Based Syst. 2020, 197, 105843. [Google Scholar] [CrossRef]
- Aydin, O.; Guldamlasioglu, S. Using LSTM networks to predict engine condition on large scale data processing framework. In Proceedings of the 2017 4th International Conference on Electrical and Electronic Engineering (ICEEE), Dubai, United Arab Emirates, 8–10 April 2017; pp. 281–285. [Google Scholar]
- Guo, L.; Li, N.; Jia, F.; Lei, Y.; Lin, J. A recurrent neural network based health indicator for remaining useful life prediction of bearings. Neurocomputing 2017, 240, 98–109. [Google Scholar] [CrossRef]
- Xia, M.; Li, T.; Shu, T.; Wan, J.; de Silva, C.W.; Wang, Z. A Two-Stage Approach for the Remaining Useful Life Prediction of Bearings Using Deep Neural Networks. IEEE Trans. Ind. Inform. 2019, 15, 3703–3711. [Google Scholar] [CrossRef]
- Peng, Y.; Wang, Y.; Zi, Y. Switching State-Space Degradation Model with Recursive Filter/Smoother for Prognostics of Remaining Useful Life. IEEE Trans. Ind. Inform. 2019, 15, 822–832. [Google Scholar] [CrossRef]
- Wen, J.; Gao, H.; Zhang, J. Bearing Remaining Useful Life Prediction Based on a Nonlinear Wiener Process Model. Shock Vib. 2018, 2018, 4068431. [Google Scholar] [CrossRef] [Green Version]
- Klausen, A.; Van Khang, H.; Robbersmyr, K.G. Novel Threshold Calculations for Remaining Useful Lifetime Estimation of Rolling Element Bearings. In Proceedings of the 2018 XIII International Conference on Electrical Machines (ICEM), Alexandroupoli, Greece, 3–6 September 2018; pp. 1912–1918. [Google Scholar]
- Chaitanya, B.K.; Yadav, A.; Pazoki, M.; Abdelaziz, A.Y. A comprehensive review of islanding detection methods. In Uncertainties in Modern Power Systems; Elsevier: Amsterdam, The Netherlands, 2021; pp. 211–256. [Google Scholar]
- Liu, C.; Zhang, L.; Niu, J.; Yao, R.; Wu, C. Intelligent prognostics of machining tools based on adaptive variational mode decomposition and deep learning method with attention mechanism. Neurocomputing 2020, 417, 239–254. [Google Scholar] [CrossRef]
- Guo, R.; Li, Y.; Zhao, L.; Zhao, J.; Gao, D. Remaining Useful Life Prediction Based on the Bayesian Regularized Radial Basis Function Neural Network for an External Gear Pump. IEEE Access 2020, 8, 107498–107509. [Google Scholar] [CrossRef]
- Xu, L.; Pennacchi, P.; Chatterton, S. A new method for the estimation of bearing health state and remaining useful life based on the moving average cross-correlation of power spectral density. Mech. Syst. Signal Process. 2020, 139, 106617. [Google Scholar] [CrossRef] [Green Version]
- Wu, J.Y.; Wu, M.; Chen, Z.; Li, X.L.; Yan, R. Degradation-Aware Remaining Useful Life Prediction with LSTM Autoencoder. IEEE Trans. Instrum. Meas. 2021, 70, 3511810. [Google Scholar] [CrossRef]
- Cheng, C.; Ma, G.; Zhang, Y.; Sun, M.; Teng, F.; Ding, H.; Yuan, Y. A Deep Learning-Based Remaining Useful Life Prediction Approach for Bearings. IEEE/ASME Trans. Mechatron. 2020, 25, 1243–1254. [Google Scholar] [CrossRef] [Green Version]
- Ding, H.; Yang, L.; Cheng, Z.; Yang, Z. A remaining useful life prediction method for bearing based on deep neural networks. Measurement 2021, 172, 108878. [Google Scholar] [CrossRef]
- Loutas, T.; Eleftheroglou, N.; Georgoulas, G.; Loukopoulos, P.; Mba, D.; Bennett, I. Valve Failure Prognostics in Reciprocating Compressors Utilizing Temperature Measurements, PCA-Based Data Fusion, and Probabilistic Algorithms. IEEE Trans. Ind. Electron. 2020, 67, 5022–5029. [Google Scholar] [CrossRef]
- Wang, H.; Ni, G.; Chen, J.; Qu, J. Research on rolling bearing state health monitoring and life prediction based on PCA and Internet of things with multi-sensor. Measurement 2020, 157, 107657. [Google Scholar] [CrossRef]
- Knoebel, C.; Strommenger, D.; Reuter, J.; Guehmann, C. Health Index Generation Based on Compressed Sensing and Logistic Regression for Remaining Useful Life Prediction. In Proceedings of the Annual Conference of the PHM Society, Scottsdale, AZ, USA, 21–26 September 2019; Volume 11. [Google Scholar] [CrossRef]
- Wu, B.; Gao, Y.; Feng, S.; Chanwimalueang, T. Sparse Optimistic Based on Lasso-LSQR and Minimum Entropy De-Convolution with FARIMA for the Remaining Useful Life Prediction of Machinery. Entropy 2018, 20, 747. [Google Scholar] [CrossRef] [PubMed] [Green Version]
- Zhang, C.; Lim, P.; Qin, A.K.; Tan, K.C. Multiobjective Deep Belief Networks Ensemble for Remaining Useful Life Estimation in Prognostics. IEEE Trans. Neural Networks Learn. Syst. 2017, 28, 2306–2318. [Google Scholar] [CrossRef] [PubMed]
- Duan, Y.; Li, H.; He, M.; Zhao, D. A BiGRU Autoencoder Remaining Useful Life Prediction Scheme with Attention Mechanism and Skip Connection. IEEE Sens. J. 2021, 21, 10905–10914. [Google Scholar] [CrossRef]
- Xu, Y.; Goodacre, R. On Splitting Training and Validation Set: A Comparative Study of Cross-Validation, Bootstrap and Systematic Sampling for Estimating the Generalization Performance of Supervised Learning. J. Anal. Test. 2018, 2, 249–262. [Google Scholar] [CrossRef] [PubMed] [Green Version]
- Probst, P.; Bischl, B.; Boulesteix, A.L. Tunability: Importance of Hyperparameters of Machine Learning Algorithms. arXiv 2018, arXiv:1802.09596. [Google Scholar]
- Feurer, M.; Hutter, F. Hyperparameter Optimization. In Automated Machine Learning; Springer: New York, NY, USA, 2019; pp. 3–33. [Google Scholar] [CrossRef] [Green Version]
- Singh, J.; Darpe, A.K.; Singh, S.P. Bearing remaining useful life estimation using an adaptive data-driven model based on health state change point identification and K -means clustering. Meas. Sci. Technol. 2020, 31, 085601. [Google Scholar] [CrossRef]
- Berghout, T.; Benbouzid, M.; Mouss, L.H. Leveraging label information in a knowledge-driven approach for rolling-element bearings remaining useful life prediction. Energies 2021, 14, 2163. [Google Scholar] [CrossRef]
- Rousseeuw, P.J. Silhouettes: A graphical aid to the interpretation and validation of cluster analysis. J. Comput. Appl. Math. 1987, 20, 53–65. [Google Scholar] [CrossRef] [Green Version]
- Evgeniou, T.; Pontil, M. Support Vector Machines: Theory and Applications; Springer Science & Business Media: Berlin/Heidelberg, Germany, 2001; pp. 249–257. [Google Scholar]
- Chen, Z.; Cao, S.; Mao, Z. Remaining useful life estimation of aircraft engines using a modified similarity and supporting vector machine (SVM) approach. Energies 2018, 11, 28. [Google Scholar] [CrossRef] [Green Version]
- Ali, M.U.; Zafar, A.; Nengroo, S.H.; Hussain, S.; Park, G.S.; Kim, H.J. Online remaining useful life prediction for lithium-ion batteries using partial discharge data features. Energies 2019, 12, 4366. [Google Scholar] [CrossRef] [Green Version]
- Ordóñez, C.; Sánchez Lasheras, F.; Roca-Pardiñas, J.; Juez, F.J. de C. A hybrid ARIMA–SVM model for the study of the remaining useful life of aircraft engines. J. Comput. Appl. Math. 2019, 346, 184–191. [Google Scholar] [CrossRef]
- Yan, M.; Wang, X.; Wang, B.; Chang, M.; Muhammad, I. Bearing remaining useful life prediction using support vector machine and hybrid degradation tracking model. ISA Trans. 2020, 98, 471–482. [Google Scholar] [CrossRef]
- Wu, J.Y.; Wu, M.; Chen, Z.; Li, X.; Yan, R. A joint classification-regression method for multi-stage remaining useful life prediction. J. Manuf. Syst. 2021, 58, 109–119. [Google Scholar] [CrossRef]
- Peterson, L. K-nearest neighbor. Scholarpedia 2009, 4, 1883. [Google Scholar] [CrossRef]
- Liu, Z.; Mei, W.; Zeng, X.; Yang, C.; Zhou, X. Remaining Useful Life Estimation of Insulated Gate Biploar Transistors (IGBTs) Based on a Novel Volterra k-Nearest Neighbor Optimally Pruned Extreme Learning Machine (VKOPP) Model Using Degradation Data. Sensors 2017, 17, 2524. [Google Scholar] [CrossRef] [PubMed] [Green Version]
- Zhou, Y.; Huang, M.; Pecht, M. Remaining useful life estimation of lithium-ion cells based on k-nearest neighbor regression with differential evolution optimization. J. Clean. Prod. 2020, 249, 119409. [Google Scholar] [CrossRef]
- Motahari-Nezhad, M.; Jafari, S.M. Bearing remaining useful life prediction under starved lubricating condition using time domain acoustic emission signal processing. Expert Syst. Appl. 2021, 168, 114391. [Google Scholar] [CrossRef]
- Murtagh, F. Multilayer perceptrons for classification and regression. Neurocomputing 1991, 2, 183–197. [Google Scholar] [CrossRef]
- Li, W.; Liu, T. Time varying and condition adaptive hidden Markov model for tool wear state estimation and remaining useful life prediction in micro-milling. Mech. Syst. Signal Process. 2019, 131, 689–702. [Google Scholar] [CrossRef]
- Laredo, D.; Chen, Z.; Schütze, O.; Sun, J.Q. A neural network-evolutionary computational framework for remaining useful life estimation of mechanical systems. Neural Netw. 2019, 116, 178–187. [Google Scholar] [CrossRef] [Green Version]
- Khazaee, M.; Banakar, A.; Ghobadian, B.; Mirsalim, M.A.; Minaei, S. Remaining useful life (RUL) prediction of internal combustion engine timing belt based on vibration signals and artificial neural network. Neural Comput. Appl. 2021, 33, 7785–7801. [Google Scholar] [CrossRef]
- Huang, G.B. An Insight into Extreme Learning Machines: Random Neurons, Random Features and Kernels. Cognit. Comput. 2014, 6, 376–390. [Google Scholar] [CrossRef]
- Gao, Z.; Ma, C.; Zhang, J.; Xu, W. Enhanced Online Sequential Parallel Extreme Learning Machine and its Application in Remaining Useful Life Prediction of Integrated Modular Avionics. IEEE Access 2019, 7, 183479–183488. [Google Scholar] [CrossRef]
- Zhang, B.; Li, Y.; Bai, Y.; Cao, Y. Aeroengines Remaining Useful Life Prediction Based on Improved C-Loss ELM. IEEE Access 2020, 8, 49752–49764. [Google Scholar] [CrossRef]
- Theodoropoulos, P.; Spandonidis, C.C.; Giannopoulos, F.; Fassois, S. A Deep Learning-Based Fault Detection Model for Optimization of Shipping Operations and Enhancement of Maritime Safety. Sensors 2021, 21, 5658. [Google Scholar] [CrossRef]
- Christos, S.C.; Panagiotis, T.; Christos, G. Combined multi-layered big data and responsible AI techniques for enhanced decision support in Shipping. In Proceedings of the 2020 International Conference on Decision Aid Sciences and Application (DASA), Sakheer, Bahrain, 8–9 November 2020; pp. 669–673. [Google Scholar]
- Lecun, Y.; Bengio, Y.; Hinton, G. Deep learning. Nature 2015, 521, 436–444. [Google Scholar] [CrossRef]
- Hochreiter, S.; Schmidhuber, J. Long Short-Term Memory. Neural Comput. 1997, 9, 1735–1780. [Google Scholar] [CrossRef] [PubMed]
- Sherstinsky, A. Fundamentals of Recurrent Neural Network (RNN) and Long Short-Term Memory (LSTM) network. Phys. D Nonlinear Phenom. 2020, 404, 132306. [Google Scholar] [CrossRef] [Green Version]
- Park, K.; Choi, Y.; Choi, W.J.; Ryu, H.Y.; Kim, H. LSTM-Based Battery Remaining Useful Life Prediction with Multi-Channel Charging Profiles. IEEE Access 2020, 8, 20786–20798. [Google Scholar] [CrossRef]
- Ma, M.; Mao, Z. Deep-Convolution-Based LSTM Network for Remaining Useful Life Prediction. IEEE Trans. Ind. Inform. 2021, 17, 1658–1667. [Google Scholar] [CrossRef]
- Yamashita, R.; Nishio, M.; Do, R.K.G.; Togashi, K. Convolutional neural networks: An overview and application in radiology. Insights Imaging 2018, 9, 611–629. [Google Scholar] [CrossRef] [PubMed] [Green Version]
- Zhu, J.; Chen, N.; Peng, W. Estimation of Bearing Remaining Useful Life Based on Multiscale Convolutional Neural Network. IEEE Trans. Ind. Electron. 2019, 66, 3208–3216. [Google Scholar] [CrossRef]
- Yang, B.; Liu, R.; Zio, E. Remaining useful life prediction based on a double-convolutional neural network architecture. IEEE Trans. Ind. Electron. 2019, 66, 9521–9530. [Google Scholar] [CrossRef]
- Wang, B.; Lei, Y.; Yan, T.; Li, N.; Guo, L. Recurrent convolutional neural network: A new framework for remaining useful life prediction of machinery. Neurocomputing 2020, 379, 117–129. [Google Scholar] [CrossRef]
- Webb, G.I.; Fürnkranz, J.; Fürnkranz, J.; Fürnkranz, J.; Hinton, G.; Sammut, C.; Sander, J.; Vlachos, M.; Teh, Y.W.; Yang, Y.; et al. Deep Belief Nets. In Encyclopedia of Machine Learning; Springer: Boston, MA, USA, 2011; pp. 267–269. [Google Scholar]
- Deutsch, J.; He, D. Using Deep Learning-Based Approach to Predict Remaining Useful Life of Rotating Components. IEEE Trans. Syst. Man, Cybern. Syst. 2018, 48, 11–20. [Google Scholar] [CrossRef]
- Hinton, G.E. Training Products of Experts by Minimizing Contrastive Divergence. Neural Comput. 2002, 14, 1771–1800. [Google Scholar] [CrossRef] [PubMed]
- Peng, K.; Jiao, R.; Dong, J.; Pi, Y. A deep belief network based health indicator construction and remaining useful life prediction using improved particle filter. Neurocomputing 2019, 361, 19–28. [Google Scholar] [CrossRef]
- Pan, Y.; Hong, R.; Chen, J.; Wu, W. A hybrid DBN-SOM-PF-based prognostic approach of remaining useful life for wind turbine gearbox. Renew. Energy 2020, 152, 138–154. [Google Scholar] [CrossRef]
- Haris, M.; Hasan, M.N.; Qin, S. Early and robust remaining useful life prediction of supercapacitors using BOHB optimized Deep Belief Network. Appl. Energy 2021, 286, 116541. [Google Scholar] [CrossRef]
- Bank, D.; Koenigstein, N.; Giryes, R. Autoencoders. arXiv 2020, arXiv:2003.05991. [Google Scholar]
- Ren, L.; Sun, Y.; Cui, J.; Zhang, L. Bearing remaining useful life prediction based on deep autoencoder and deep neural networks. J. Manuf. Syst. 2018, 48, 71–77. [Google Scholar] [CrossRef]
- Jiao, R.; Peng, K.; Dong, J. Remaining Useful Life Prediction of Lithium-Ion Batteries Based on Conditional Variational Autoencoders-Particle Filter. IEEE Trans. Instrum. Meas. 2020, 69, 8831–8843. [Google Scholar] [CrossRef]
- Scarselli, F.; Gori, M.; Tsoi, A.C.; Hagenbuchner, M.; Monfardini, G. The graph neural network model. IEEE Trans. Neural Netw. 2009, 20, 61–80. [Google Scholar] [CrossRef] [Green Version]
- Li, J.; Li, X.; He, D. A Directed Acyclic Graph Network Combined With CNN and LSTM for Remaining Useful Life Prediction. IEEE Access 2019, 7, 75464–75475. [Google Scholar] [CrossRef]
- Wang, M.; Li, Y.; Zhang, Y.; Jia, L. Spatio-temporal graph convolutional neural network for remaining useful life estimation of aircraft engines. Aerosp. Syst. 2021, 4, 29–36. [Google Scholar] [CrossRef]
- Sloss, A.N.; Gustafson, S. 2019 Evolutionary Algorithms Review. Genet. Program. Theory Pract. XVII 2020, 307–344. [Google Scholar]
- Poli, R.; Kennedy, J.; Blackwell, T. Particle swarm optimization. Swarm Intell. 2007, 1, 33–57. [Google Scholar] [CrossRef]
- Yu, J.; Mo, B.; Tang, D.; Liu, H.; Wan, J. Remaining useful life prediction for lithium-ion batteries using a quantum particle swarm optimization-based particle filter. Qual. Eng. 2017, 29, 536–546. [Google Scholar] [CrossRef]
- Wang, Y.; Ni, Y.; Li, N.; Lu, S.; Zhang, S.; Feng, Z.; Wang, J. A method based on improved ant lion optimization and support vector regression for remaining useful life estimation of lithium-ion batteries. Energy Sci. Eng. 2019, 7, 2797–2813. [Google Scholar] [CrossRef]
- Ding, N.; Li, H.; Yin, Z.; Zhong, N.; Zhang, L. Journal bearing seizure degradation assessment and remaining useful life prediction based on long short-term memory neural network. Meas. J. Int. Meas. Confed. 2020, 166, 108215. [Google Scholar] [CrossRef]
- Long, B.; Gao, X.; Li, P.; Liu, Z. Multi-Parameter Optimization Method for Remaining Useful Life Prediction of Lithium-Ion Batteries. IEEE Access 2020, 8, 142557–142570. [Google Scholar] [CrossRef]
- Reeves, C.R. Genetic Algorithms. In Introduction to Genetic Algorithms; Springer: Berlin/Heidelberg, Germany, 2010; pp. 109–139. [Google Scholar]
- Listou Ellefsen, A.; Bjørlykhaug, E.; Æsøy, V.; Ushakov, S.; Zhang, H. Remaining useful life predictions for turbofan engine degradation using semi-supervised deep architecture. Reliab. Eng. Syst. Saf. 2019, 183, 240–251. [Google Scholar] [CrossRef]
- Qiu, G.; Gu, Y.; Chen, J. Selective health indicator for bearings ensemble remaining useful life prediction with genetic algorithm and Weibull proportional hazards model. Meas. J. Int. Meas. Confed. 2020, 150, 107097. [Google Scholar] [CrossRef]
- Qiu, H.; Lee, J.; Lin, J.; Yu, G. Wavelet filter-based weak signature detection method and its application on rolling element bearing prognostics. J. Sound Vib. 2006, 289, 1066–1090. [Google Scholar] [CrossRef]
- Zhou, Y.; Wang, Y.; Wang, K.; Kang, L.; Peng, F.; Wang, L.; Pang, J. Hybrid genetic algorithm method for efficient and robust evaluation of remaining useful life of supercapacitors. Appl. Energy 2020, 260, 114169. [Google Scholar] [CrossRef]
- Xue, Z.; Zhang, Y.; Cheng, C.; Ma, G. Remaining useful life prediction of lithium-ion batteries with adaptive unscented kalman filter and optimized support vector regression. Neurocomputing 2020, 376, 95–102. [Google Scholar] [CrossRef]
- Sutton, R.S.; Barto, A.G. Introduction to Reinforcement Learning; MIT Press: Cambridge, MA, USA, 1998; Volume 135. [Google Scholar]
- Bellani, L.; Compare, M.; Baraldi, P.; Zio, E. Towards Developing a Novel Framework for Practical PHM: A Sequential Decision Problem solved by Reinforcement Learning and Artificial Neural Networks. Int. J. Progn. Health Manag. 2019, 31, 1–15. [Google Scholar]
- Jha, M.S.; Weber, P.; Theilliol, D.; Ponsart, J.C.; Maquin, D. A reinforcement learning approach to health aware control strategy. In Proceedings of the 2019 27th Mediterranean Conference on Control and Automation (MED), Akko, Israel, 1–4 July 2019; pp. 171–176. [Google Scholar] [CrossRef]
- Skordilis, E.; Moghaddass, R. A deep reinforcement learning approach for real-time sensor-driven decision making and predictive analytics. Comput. Ind. Eng. 2020, 147, 106600. [Google Scholar] [CrossRef]
- Theis, L.; van den Oord, A.; Bethge, M. A note on the evaluation of generative models. arXiv 2015, arXiv:1511.01844. [Google Scholar]
- Goodfellow, I.J.; Pouget-Abadie, J.; Mirza, M.; Xu, B.; Warde-Farley, D.; Ozair, S.; Courville, A.; Bengio, Y. Generative Adversarial Networks. Adv. Neural Inf. Processing Syst. 2014, 27. [Google Scholar] [CrossRef]
- Wang, B.; Lei, Y.; Li, N.; Li, N. A Hybrid Prognostics Approach for Estimating Remaining Useful Life of Rolling Element Bearings. IEEE Trans. Reliab. 2020, 69, 401–412. [Google Scholar] [CrossRef]
- Verstraete, D.; Droguett, E.; Modarres, M. A deep adversarial approach based on multisensor fusion for remaining useful life prognostics. In Proceedings of the 29th European Safety and Reliability Conference, Hannover, Germany, 22–26 September 2020; pp. 1072–1077. [Google Scholar] [CrossRef] [Green Version]
- Zhang, X.; Qin, Y.; Yuen, C.; Jayasinghe, L.; Liu, X. Time-Series Regeneration with Convolutional Recurrent Generative Adversarial Network for Remaining Useful Life Estimation. IEEE Trans. Ind. Inform. 2021, 17, 6820–6831. [Google Scholar] [CrossRef]
- Yu, J.; Guo, Z. Remaining useful life prediction of planet bearings based on conditional deep recurrent generative adversarial network and action discovery. J. Mech. Sci. Technol. 2021, 35, 21–30. [Google Scholar] [CrossRef]
- Steiner, G. Transfer of Learning, Cognitive Psychology of. In International Encyclopedia of the Social & Behavioral Sciences; Elsevier: Amsterdam, The Netherlands, 2001; pp. 15845–15851. [Google Scholar]
- Zhang, A.; Wang, H.; Li, S.; Cui, Y.; Liu, Z.; Yang, G.; Hu, J. Transfer learning with deep recurrent neural networks for remaining useful life estimation. Appl. Sci. 2018, 8, 2416. [Google Scholar] [CrossRef] [Green Version]
- Fan, Y.; Nowaczyk, S.; Rögnvaldsson, T. Transfer learning for remaining useful life prediction based on consensus self-organizing models. Reliab. Eng. Syst. Saf. 2020, 203, 107098. [Google Scholar] [CrossRef]
- Mao, W.; He, J.; Zuo, M.J. Predicting Remaining Useful Life of Rolling Bearings Based on Deep Feature Representation and Transfer Learning. IEEE Trans. Instrum. Meas. 2020, 69, 1594–1608. [Google Scholar] [CrossRef]
- Li, W.; Fan, L.; Wang, Z.; Ma, C.; Cui, X. Tackling mode collapse in multi-generator GANs with orthogonal vectors. Pattern Recognit. 2021, 110, 107646. [Google Scholar] [CrossRef]















| Reference | Studied Types of ML Models |
|---|---|
| [11] | Data-driven in general |
| [12] | Adaptive learning and data-driven in general |
| [13] | DL models |
| [14] | Statistical and nonstatistical approaches |
| [15] | DL techniques |
| [16] | Probabilistic and nonprobabilistic methods |
| [17] | DL, GAN, and TL |
| [18] | Scalable computational techniques |
| [19] | DL and stochastic methods |
| [20] | DL models |
| [11] | Data-driven in general |
| Reference | Studied Types of ML Models |
|---|---|
| [26] | LSTM |
| [27] | LSTM |
| [32] | CNN |
| [28] | CNN and LSTM |
| [29] | LSTM |
| [33] | CNN |
| [34] | OSELM |
| [35] | GRU |
| [31] | LSTM |
| Reference | Used ML Models |
|---|---|
| [41] | LSTM |
| [42] | RNN |
| [45] | Nonlinear stochastic model |
| [46] | Thresholding algorithms |
| [43] | AEs and MLP |
| [44] | Recursive filtering |
| [39] | TL, MLPs, and HMM |
| [40] | GANs and DL |
| [37] | TL, LSTM, and GMM |
| [38] | TL and DL |
| References | ML Classes | Methods | Datasets/Systems |
|---|---|---|---|
| [67,68,69,70,71] | Conventional ML | SVM | C-MAPSS, Li-ion batteries, PRONOSITA, and IMS |
| [72,73,74,75] | KNN | IGBTs, Li-ion batteries, and other bearings datasets | |
| [39,76,77,78,79] | MLP | C-MAPSS, Tool wear, and timing belt in a combustion engine | |
| [1,2,81,82] | ELM | C-MAPSS and an integrated modular avionic system | |
| [27,88,89] | DL | LSTM | C-MAPSS and other bearings datasets |
| [90,91,92,93] | CNN | PRONOSTIA and other bearings datasets | |
| [95,96,97,98,99] | DBN | C-MAPSS, wind turbine gearbox, and supercapacitors | |
| [100,101,102] | AEs | Li-ion batteries, cutting tool, and other bearings datasets | |
| [104,105] | GNN | C-MAPSS | |
| [119,120,121] | RL | RL | C-MAPSS, pumping system, DC motor, and shaft wear |
| [108,109,110,111] | ECT and SI | PSO | Li-ion batteries and journal bearing seizure |
| [113,114,117] | GA | C-MAPSS, Li-ion, IMS, and supercapacitors | |
| [40,125,126,127] | GMs | GANs | C-MAPSS, PRONOSTIA, and XJTU-SY |
| [37,128,129,130,131] | DA | TL | C-MAPSS and PRONOSTIA |
Publisher’s Note: MDPI stays neutral with regard to jurisdictional claims in published maps and institutional affiliations. |
© 2022 by the authors. Licensee MDPI, Basel, Switzerland. This article is an open access article distributed under the terms and conditions of the Creative Commons Attribution (CC BY) license (https://creativecommons.org/licenses/by/4.0/).
Share and Cite
Berghout, T.; Benbouzid, M. A Systematic Guide for Predicting Remaining Useful Life with Machine Learning. Electronics 2022, 11, 1125. https://doi.org/10.3390/electronics11071125
Berghout T, Benbouzid M. A Systematic Guide for Predicting Remaining Useful Life with Machine Learning. Electronics. 2022; 11(7):1125. https://doi.org/10.3390/electronics11071125
Chicago/Turabian StyleBerghout, Tarek, and Mohamed Benbouzid. 2022. "A Systematic Guide for Predicting Remaining Useful Life with Machine Learning" Electronics 11, no. 7: 1125. https://doi.org/10.3390/electronics11071125
APA StyleBerghout, T., & Benbouzid, M. (2022). A Systematic Guide for Predicting Remaining Useful Life with Machine Learning. Electronics, 11(7), 1125. https://doi.org/10.3390/electronics11071125
