Renewable Energy Micro-Grid Interfacing: Economic and Environmental Issues
Abstract
:1. Introduction
- Proposing an operational optimization problem of MG incorporating PV, WT, and BG with consideration of the uncertainties of PV and wind as RESs.
- Simultaneously minimizing the operational costs and the accompanied pollutants.
- Hourly load variations over a 24-h scheduling horizon are handled.
- EO technique is employed with higher performance compared to DE and RAO.
- The validity of the proposed methodology is validated on a large-scale 141-bus real distribution system.
2. Problem Formulation
2.1. Types of DGs
2.2. Modeling of Renewable Energy Sources
2.2.1. Photovoltaic DGs
2.2.2. Wind Turbine DGs
2.2.3. Biomass DGs
2.3. Techno-Economic and Environmental Optimization Scheme of MGs
2.3.1. Objective Function
2.3.2. Operational Costs
2.4. Constraints
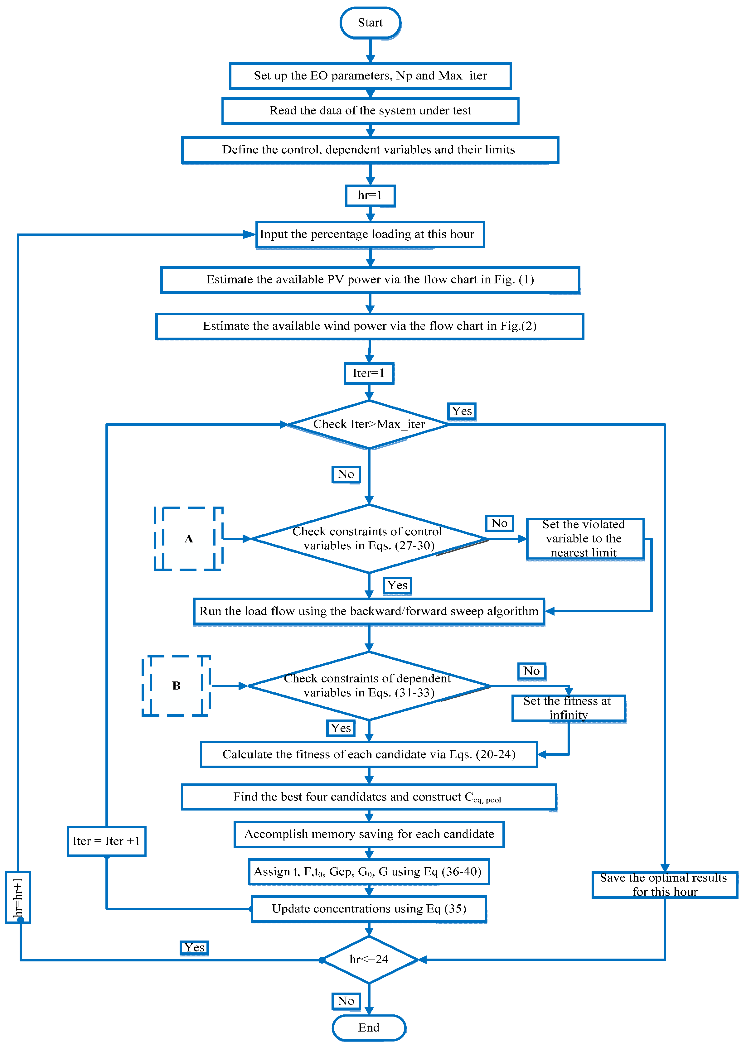
3. Equilibrium Optimization for Optimal Operation Strategy in MGs
EO Algorithm
4. Simulation Results
4.1. Test Systems
4.2. Cases Studied
4.3. Simulation Results of 33-Bus Test System
4.3.1. Case 1: Without DGs
4.3.2. Case 2: MG without Optimal Control on BGs, Wind, and PV with Daily Load Variation
- During nine hours (1–8 and 24), the sign of the grid power is negative. At these hours, the DGs generated power in the MG is greater than the loads and the MG power losses so that the excess power is back to the grid bus. Consequently, there is surplus active power to be generated from the DGs in the MG and injected to the grid bus. The maximum extra power is reached at hour 4 with 913.438 kW, whilst the minimum surplus power is reached at hour 8 with 191.873 kW.
- During the other 15 h, the MG absorbs active power from the grid bus. The maximum absorbed power is reached at hour 14 with 655.4086 kW, whilst the minimum absorbed power is reached at hour 23 with 160.7345 kW.
4.3.3. Case 3: MG with Optimal Control on BGs, WT, and PV Simultaneously with Daily Load Variation
- The first BG at bus 31 is operating within range [40:100] % of its capacity to inject apparent power demand to the MG during the day. Similarly, the second BG at bus 15 is operating within range [60:100] % of its capacity during the day excluding hour 6.
- Both BG1 and BG2 at buses 31 and 15 are approximately operating at a power factor of 0.85, which has the minimum power factor to be considered, and so their injected reactive power is directly proportional to their scheduled output power.
- Both BG3 and BG4 at buses 25 and 9 produce very small apparent power at the first five hours, respectively, which has the smallest loadings. Then, their output powers increase through the loading increases, whereas BG3 at bus 25 is operating with 100% of its capacity at hour 6. Added to that, BG4 at bus 9 is operating with 100% of its capacity at hours 12, 14, 17, and 18.
- BG3 at bus 25 is operating at a varied power factor through the day. BG4 at bus 9 is operating at a varied power factor at the first nine hours with low loading values, whilst its power factor is nearly fixed at 0.85 for the next hours.
- The total generation equals to the loads and power losses at each hour, where the summations of the output powers from the BGs are varied, which is optimally controlled by the developed EO algorithm at each hour.
- The developed EO algorithm optimizes the output powers from WT and PV sources at their available outputs to make use of their environmentally friendly characteristics.
- During the day, there are no excess powers in the MG back to the grid bus. The MG was supplied with the active power from the grid bus. The maximum supplied power is achieved at hour 12 with 1520 kW, whilst the minimum supplied power is reached at hour 5 with 843.97 kW.
- As a result, the supplied power represents 40.58% and 40.34% referred to the loading and power losses at hours 12 and 5, respectively. Therefore, the total produces power from the DGs with 59.42% and 59.66% referred to the loading and power losses at hours 12 and 5, respectively.
- Nevertheless, the penetration of the total DGs power production in the MG does not exceed the penetration limit of 60%.
4.4. Simulation Results of a Large-Scale 141-Bus Test System
5. Conclusions
- The optimal operating strategy based on the developed equilibrium optimization (EO) technique has been presented and is proposed in order to minimize the operational costs and the accompanied pollutants simultaneously over a 24-h scheduling horizon.
- Several renewable DGs have been investigated in the understudy MG, consisting of biomass generators (BG), wind turbines (WTs), and photovoltaics (PV).
- The uncertainties of wind speed and solar irradiation have been considered via Weibull and Beta-PDF with different states of mean and standard deviation at each hour, respectively.
- The developed EO methodology has been tested on the IEEE 33-bus system and the practical large-scale 141-bus system of AES-Venezuela in the metropolitan area of Caracas to verify its effectiveness and efficiency.
- Added to that, the optimal operation of MG using the developed EO has been compared with other recent algorithms of DE and RAO algorithms.
- Based on the developed EO, the hourly output powers of the PV, WTs, and BGs are optimized, as are the associated power factors of the BGs.
- Significant benefits of the optimal operation of a typical MG using the developed EO have been demonstrated by minimizing the operational costs and emissions while preserving the penetration level of the DGs by 60%.
- The voltage profiles of the MG operation for every hour have been greatly improved, with the minimum voltage adjusted within the permitted limit of [0.95–1.05] p.u.
- The active power losses per hour have been significantly decreased.
Author Contributions
Funding
Institutional Review Board Statement
Informed Consent Statement
Data Availability Statement
Conflicts of Interest
References
- Shahooei, Z.; Martin, L.; Nehrir, H.; Bahramipanah, M. A Novel Agent-Based Power Management Scheme for Smart Multiple-Microgrid Distribution Systems. Energies 2022, 15, 1774. [Google Scholar] [CrossRef]
- Konneh, K.V.; Adewuyi, O.B.; Lotfy, M.E.; Sun, Y.; Senjyu, T. Application Strategies of Model Predictive Control for the Design and Operations of Renewable Energy-Based Microgrid: A Survey. Electronics 2022, 11, 554. [Google Scholar] [CrossRef]
- Guoping, Z.; Weijun, W.; Longbo, M. An Overview of Microgrid Planning and Design Method. In Proceedings of the 2018 IEEE 3rd Advanced Information Technology, Electronic and Automation Control Conference (IAEAC), Chongqing, China, 12–14 October 2018; pp. 326–329. [Google Scholar] [CrossRef]
- Su, W.; Wang, J. Energy Management Systems in Microgrid Operations. Electr. J. 2012, 25, 8. [Google Scholar] [CrossRef]
- Shaheen, A.M.; Elattar, E.E.; El-Sehiemy, R.A.; Elsayed, A.M. An Improved Sunflower Optimization Algorithm-Based Monte Carlo Simulation for Efficiency Improvement of Radial Distribution Systems Considering Wind Power Uncertainty. IEEE Access 2020, 9, 2332–2344. [Google Scholar] [CrossRef]
- Bayoumi, A.S.; El-Sehiemy, R.A.; Mahmoud, K.; Lehtonen, M.; Darwish, M.M.F. Assessment of an Improved Three-Diode against Modified Two-Diode Patterns of MCS Solar Cells Associated with Soft Parameter Estimation Paradigms. Appl. Sci. 2021, 11, 1055. [Google Scholar] [CrossRef]
- Sood, V.K.; Ali, M.Y.; Khan, F. Energy Management System of a Microgrid Using Particle Swarm Optimization (PSO) and Communication System. In Lecture Notes in Electrical Engineering; Springer: Berlin/Heidelberg, Germany, 2020; p. 625. [Google Scholar]
- Vera, Y.E.G.; Dufo-López, R.; Bernal-Agustín, J.L. Energy Management in Microgrids with Renewable Energy Sources: A Literature Review. Appl. Sci. 2019, 9, 3854. [Google Scholar] [CrossRef] [Green Version]
- Shaheen, A.M.; Elsayed, A.M.; Ginidi, A.R.; Elattar, E.E.; El-Sehiemy, R.A. Effective Automation of Distribution Systems with Joint Integration of DGs/ SVCs Considering Reconfiguration Capability by Jellyfish Search Algorithm. IEEE Access 2021, 9, 92053–92069. [Google Scholar] [CrossRef]
- Shaheen, A.M.; Elsayed, A.M.; El-Sehiemy, R.A.; Ginidi, A.R.; Elattar, E. Optimal management of static volt-ampere-reactive devices and distributed generations with reconfiguration capability in active distribution networks. Int. Trans. Electr. Energy Syst. 2021, 31, e13126. [Google Scholar] [CrossRef]
- Elattar, E.E.; Shaheen, A.M.; El-Sayed, A.M.; El-Sehiemy, R.A.; Ginidi, A.R. Optimal Operation of Automated Distribution Networks Based-MRFO Algorithm. IEEE Access 2021, 9, 19586–19601. [Google Scholar] [CrossRef]
- Shaheen, A.M.; El-Sehiemy, R.A. Optimal allocation of capacitor devices on MV distribution networks using crow search algorithm. CIRED Open Access Proc. J. 2017, 2017, 2453–2457. [Google Scholar] [CrossRef] [Green Version]
- Bidgoli, M.A.; Payravi, A.R.; Ahmadian, A.; Yang, W. Optimal day-ahead scheduling of autonomous operation for the hybrid micro-grid including PV, WT, diesel generator, and pump as turbine system. J. Ambient Intell. Humaniz. Comput. 2021, 12, 961–977. [Google Scholar] [CrossRef]
- Sridhar, N.; Kowsalya, M. Enhancement of power management in micro grid system using adaptive ALO technique. J. Ambient Intell. Humaniz. Comput. 2021, 12, 2163–2182. [Google Scholar] [CrossRef]
- Funde, N.; Dhabu, M.; Deshpande, P. CLOES: Cross-layer optimal energy scheduling mechanism in a smart distributed multi-microgrid system. J. Ambient Intell. Humaniz. Comput. 2020, 11, 4765–4783. [Google Scholar] [CrossRef]
- Hosseinnia, H.; Nazarpour, D.; Talavat, V. Multi-objective optimization framework for optimal planning of the microgrid (MG) under employing demand response program (DRP). J. Ambient Intell. Humaniz. Comput. 2018, 10, 2709–2730. [Google Scholar] [CrossRef]
- Maulik, A.; Das, D. Optimal operation of microgrid using four different optimization techniques. Sustain. Energy Technol. Assess. 2017, 21, 100–120. [Google Scholar] [CrossRef]
- Shaheen, A.M.; Ginidi, A.R.; El-Sehiemy, R.A.; Elattar, E.E. Optimal economic power and heat dispatch in Cogeneration Systems including wind power. Energy 2021, 225, 120263. [Google Scholar] [CrossRef]
- Ginidi, A.; Elsayed, A.; Shaheen, A.; Elattar, E.; El-Sehiemy, R. An Innovative Hybrid Heap-Based and Jellyfish Search Algorithm for Combined Heat and Power Economic Dispatch in Electrical Grids. Mathematics 2021, 9, 2053. [Google Scholar] [CrossRef]
- El-Sehiemy, R.; Elsayed, A.; Shaheen, A.; Elattar, E.; Ginidi, A. Scheduling of Generation Stations, OLTC Substation Transformers and VAR Sources for Sustainable Power System Operation Using SNS Optimizer. Sustainability 2021, 13, 11947. [Google Scholar] [CrossRef]
- Omotoso, H.O.; Al-Shaalan, A.M.; Farh, H.M.H.; Al-Shamma’a, A.A. Techno-Economic Evaluation of Hybrid Energy Systems Using Artificial Ecosystem-Based Optimization with Demand Side Management. Electronics 2022, 11, 204. [Google Scholar] [CrossRef]
- Zhu, Z.; Weng, Z.; Zheng, H. Optimal Operation of a Microgrid with Hydrogen Storage Based on Deep Reinforcement Learning. Electronics 2022, 11, 196. [Google Scholar] [CrossRef]
- Wu, X.; Li, S.; Gan, S.; Hou, C. An Adaptive Energy Optimization Method of Hybrid Battery-Supercapacitor Storage System for Uncertain Demand. Energies 2022, 15, 1765. [Google Scholar] [CrossRef]
- Reddy, S.S.; Park, J.Y.; Jung, C.M. Optimal operation of microgrid using hybrid differential evolution and harmony search algorithm. Front. Energy 2016, 10, 355–362. [Google Scholar] [CrossRef]
- Reddy, S.S. Optimal Operation of Microgrid considering Renewable Energy Sources, Electric Vehicles and Demand Response. In Proceedings of the 1st International Conference on Sustainable Energy and Future Electric Transportation (SeFet 2019), Hyderabad, India, 14–16 February 2019; EDP Sciences: Les Ulis, France, 2019; Volume 7, p. 01007. [Google Scholar]
- Wang, Y.; Li, F.; Yu, H.; Wang, Y.; Qi, C.; Yang, J.; Song, F. Optimal operation of microgrid with multi-energy complementary based on moth flame optimization algorithm. Energy Sources Part A Recover. Util. Environ. Eff. 2020, 42, 785–806. [Google Scholar] [CrossRef]
- Elsakaan, A.A.; El-Sehiemy, R.A.; Kaddah, S.S.; Elsaid, M.I. Optimal economic–emission power scheduling of RERs in MGs with uncertainty. IET Gener. Transm. Distrib. 2020, 14, 37–52. [Google Scholar] [CrossRef]
- Balasubramaniam, K.; Hadidi, R.; Makram, E. Optimal operation of microgrids under conditions of uncertainty. In Proceedings of the 2015 IEEE Power & Energy Society General Meeting, Denver, CO, USA, 26–30 July 2015; pp. 1–5. [Google Scholar] [CrossRef]
- Andrychowicz, M. Optimization of distribution systems by using RES allocation and grid development. In Proceedings of the 15th International Conference of European Energy Market, Łodź, Poland, 27–29 June 2018. [Google Scholar]
- Andrychowicz, M. RES and ES Integration in Combination with Distribution Grid Development Using MILP. Energies 2021, 14, 383. [Google Scholar] [CrossRef]
- Faramarzi, A.; Heidarinejad, M.; Stephens, B.; Mirjalili, S. Equilibrium optimizer: A novel optimization algorithm. Knowl.-Based Syst. 2020, 191, 105190. [Google Scholar] [CrossRef]
- Nusair, K.; Alhmoud, L. Application of Equilibrium Optimizer Algorithm for Optimal Power Flow with High Penetration of Renewable Energy. Energies 2020, 13, 6066. [Google Scholar] [CrossRef]
- Abdul-Hamied, D.T.; Shaheen, A.M.; Salem, W.A.; Gabr, W.I.; El-Sehiemy, R.A. Equilibrium optimizer based multi dimensions operation of hybrid AC/DC grids. Alex. Eng. J. 2020, 59, 4787–4803. [Google Scholar] [CrossRef]
- Agnihotri, S.; Atre, A.; Verma, H.K. Equilibrium optimizer for solving economic dispatch problem. In Proceedings of the PIICON 2020—9th IEEE Power India International Conference, Sonepat, India, 28 February–1 March 2020. [Google Scholar]
- El-Shorbagy, M.A.; Mousa, A.A. Constrained Multiobjective Equilibrium Optimizer Algorithm for Solving Combined Economic Emission Dispatch Problem. Complexity 2021, 2021, 6672131. [Google Scholar] [CrossRef]
- El-Ela, A.A.A.; Allam, S.M.; Shaheen, A.M.; Nagem, N.A. Optimal allocation of biomass distributed generation in distribution systems using equilibrium algorithm. Int. Trans. Electr. Energy Syst. 2020, 31, e12727. [Google Scholar] [CrossRef]
- Ahmed, D.; Ebeed, M.; Ali, A.; Alghamdi, A.; Kamel, S. Multi-Objective Energy Management of a Micro-Grid Considering Stochastic Nature of Load and Renewable Energy Resources. Electronics 2021, 10, 403. [Google Scholar] [CrossRef]
- El-Ela, A.A.A.; El-Seheimy, R.A.; Shaheen, A.M.; Wahbi, W.A.; Mouwafi, M.T. PV and battery energy storage integration in distribution networks using equilibrium algorithm. J. Energy Storage 2021, 42, 103041. [Google Scholar] [CrossRef]
- El Sayed, S.; Al Otaibi, S.; Ahmed, Y.; Hendawi, E.; Elkalashy, N.; Hoballah, A. Probabilistic Modeling and Equilibrium Optimizer Solving for Energy Management of Renewable Micro-Grids Incorporating Storage Devices. Energies 2021, 14, 1373. [Google Scholar] [CrossRef]
- Shaheen, A.M.; Hamida, M.A.; El-Sehiemy, R.A.; Elattar, E.E. Optimal parameter identification of linear and non-linear models for Li-Ion Battery Cells. Energy Rep. 2021, 7, 7170–7185. [Google Scholar] [CrossRef]
- Ghoneim, S.S.M.; Alharthi, M.M.; El-Sehiemy, R.A.; Shaheen, A.M. Prediction of Transformer Oil Breakdown Voltage with Barriers Using Optimization Techniques. Intell. Autom. Soft Comput. 2022, 31, 1593–1610. [Google Scholar] [CrossRef]
- El-Fergany, A. Optimal allocation of multi-type distributed generators using backtracking search optimization algorithm. Int. J. Electr. Power Energy Syst. 2015, 64, 1197–1205. [Google Scholar] [CrossRef]
- Hien, N.C.; Mithulananthan, N.; Bansal, R. Location and Sizing of Distributed Generation Units for Loadabilty Enhancement in Primary Feeder. IEEE Syst. J. 2013, 7, 797–806. [Google Scholar] [CrossRef]
- Gözel, T.; Hocaoglu, M.H. An analytical method for the sizing and siting of distributed generators in radial systems. Electr. Power Syst. Res. 2009, 79, 912–918. [Google Scholar] [CrossRef]
- El-Fergany, A. Multi-objective Allocation of Multi-type Distributed Generators along Distribution Networks Using Backtracking Search Algorithm and Fuzzy Expert Rules. Electr. Power Compon. Syst. 2015, 44, 252–267. [Google Scholar] [CrossRef]
- Ginidi, A.; Ghoneim, S.M.; Elsayed, A.; El-Sehiemy, R.; Shaheen, A.; El-Fergany, A. Gorilla Troops Optimizer for Electrically Based Single and Double-Diode Models of Solar Photovoltaic Systems. Sustainability 2021, 13, 9459. [Google Scholar] [CrossRef]
- Said, M.; Shaheen, A.M.; Ginidi, A.R.; El-Sehiemy, R.A.; Mahmoud, K.; Lehtonen, M.; Darwish, M.M.F. Estimating Parameters of Photovoltaic Models Using Accurate Turbulent Flow of Water Optimizer. Processes 2021, 9, 627. [Google Scholar] [CrossRef]
- Atwa, Y.M.; El-Saadany, E.F.; Salama, M.M.A.; Seethapathy, R. Optimal Renewable Resources Mix for Distribution System Energy Loss Minimization. IEEE Trans. Power Syst. 2009, 25, 360–370. [Google Scholar] [CrossRef]
- Soroudi, A.; Aien, M.; Ehsan, M. A Probabilistic Modeling of Photo Voltaic Modules and Wind Power Generation Impact on Distribution Networks. IEEE Syst. J. 2011, 6, 254–259. [Google Scholar] [CrossRef] [Green Version]
- IEEE. IEEE application guide for IEEE std 1547TM, IEEE standard for interconnecting distributed resources with electric power systems. IEEE 2009, 1–217. [Google Scholar] [CrossRef]
- Ahmed, A.; Nadeem, M.F.; Sajjad, I.A.; Bo, R.; Khan, I. Optimal Allocation of Wind DG with Time Varying Voltage Dependent Loads Using Bio-Inspired: Salp Swarm Algorithm. In Proceedings of the 2020 3rd International Conference on Computing, Mathematics and Engineering Technologies (iCoMET), Sukkur, Pakistan, 3–4 March 2020; pp. 1–7. [Google Scholar] [CrossRef]
- Murty, V.V.V.S.N.; Kumar, A. Optimal Energy Management and Techno-economic Analysis in Microgrid with Hybrid Renewable Energy Sources. J. Mod. Power Syst. Clean Energy 2020, 8, 929–940. [Google Scholar] [CrossRef]
- Rehman, W.U.; Khan, M.F.N.; Sajjad, I.A.; Afzaal, M.U. Probabilistic generation model for grid connected wind DG. J. Renew. Sustain. Energy 2019, 11, 045301. [Google Scholar] [CrossRef]
- Bentouati, B.; Khelifi, A.; Shaheen, A.M.; El-Sehiemy, R.A. An enhanced moth-swarm algorithm for efficient energy management based multi dimensions OPF problem. J. Ambient Intell. Humaniz. Comput. 2021, 12, 9499–9519. [Google Scholar] [CrossRef]
- Raglend, I.J.; Veeravalli, S.; Sailaja, K.; Sudheera, B.; Kothari, D. Comparison of AI techniques to solve combined economic emission dispatch problem with line flow constraints. Int. J. Electr. Power Energy Syst. 2010, 32, 592–598. [Google Scholar] [CrossRef]
- Eladl, A.A.; El Desouky, A.A. Optimal economic dispatch for multi heat-electric energy source power system. Int. J. Electr. Power Energy Syst. 2019, 110, 21–35. [Google Scholar] [CrossRef]
- Shaheen, A.; Elsayed, A.; Ginidi, A.; El-Sehiemy, R.; Elattar, E. Reconfiguration of electrical distribution network-based DG and capacitors allocations using artificial ecosystem optimizer: Practical case study. Alex. Eng. J. 2021, 61, 6105–6118. [Google Scholar] [CrossRef]
- El-Ela, A.A.A.; El-Sehiemy, R.A.; Shaheen, A.M.; Elllien, A.R. Multiobjective coyote optimization algorithm for techno-economic simultaneous placement of DGs and FCLs in distribution networks. Int. Trans. Electr. Energy Syst. 2021, 31, e13050. [Google Scholar] [CrossRef]
- Talaat, H.E.; Al-Ammar, E. Optimal allocation and sizing of Distributed Generation in distribution networks using Genetic Algorithms. In Proceedings of the 11th International Conference on Electrical Power Quality and Utilisation, Lisbon, Portugal, 17–19 October 2011; pp. 1–6. [Google Scholar]
- Shaheen, A.; Elsayed, A.; Ginidi, A.; El-Sehiemy, R.; Elattar, E. A heap-based algorithm with deeper exploitative feature for optimal allocations of distributed generations with feeder reconfiguration in power distribution networks. Knowl.-Based Syst. 2022, 241, 108269. [Google Scholar] [CrossRef]
- Shaheen, A.M.; Elsayed, A.M.; Ginidi, A.R.; El-Sehiemy, R.A.; Elattar, E.E. Improved Heap-Based Optimizer for DG Allocation in Reconfigured Radial Feeder Distribution Systems. IEEE Syst. J. 2022, 1–10. [Google Scholar] [CrossRef]
- Shaheen, A.M.; Elsayed, A.M.; El-Sehiemy, R.A.; Kamel, S.; Ghoneim, S.S.M. A modified marine predators optimization algorithm for simultaneous network reconfiguration and distributed generator allocation in distribution systems under different loading conditions. Eng. Optim. 2021, 1–22. [Google Scholar] [CrossRef]
- Shaheen, A.M.; El-Sehiemy, R.A.; Kamel, S.; Elattar, E.E.; Elsayed, A.M. Improving Distribution Networks’ Consistency by Optimal Distribution System Reconfiguration and Distributed Generations. IEEE Access 2021, 9, 67186–67200. [Google Scholar] [CrossRef]
- Abdel-Basset, M.; Chang, V.; Mohamed, R. A novel equilibrium optimization algorithm for multi-thresholding image segmentation problems. Neural Comput. Appl. 2020, 1–34. [Google Scholar] [CrossRef]
- Kefayat, M.; Ara, A.L.; Niaki, S.N. A hybrid of ant colony optimization and artificial bee colony algorithm for probabilistic optimal placement and sizing of distributed energy resources. Energy Convers. Manag. 2015, 92, 149–161. [Google Scholar] [CrossRef]
- Khodr, H.; Olsina, F.; Jesus, P.D.O.-D.; Yusta, J. Maximum savings approach for location and sizing of capacitors in distribution systems. Electr. Power Syst. Res. 2008, 78, 1192–1203. [Google Scholar] [CrossRef] [Green Version]
- Nasef, A.; Shaheen, A.; Khattab, H. Local and remote control of automatic voltage regulators in distribution networks with different variations and uncertainties: Practical cases study. Electr. Power Syst. Res. 2022, 205, 107773. [Google Scholar] [CrossRef]
- Grigg, C.; Wong, P.; Albrecht, P.; Allan, R.; Bhavaraju, M.; Billinton, R.; Chen, Q.; Fong, C.; Haddad, S.; Kuruganty, S.; et al. The IEEE Reliability Test System-A report prepared by the Reliability Test System Task Force of the Application of Probability Methods Subcommittee. IEEE Trans. Power Syst. 1999, 14, 1010–1020. [Google Scholar] [CrossRef]
- Shaheen, A.M.; El-Sehiemy, R.A. Optimal Coordinated Allocation of Distributed Generation Units/ Capacitor Banks/ Voltage Regulators by EGWA. IEEE Syst. J. 2021, 15, 257–264. [Google Scholar] [CrossRef]
- Shafei, M.A.R.; Anwar, Y.A.; Ibrahim, D.K. Sharm El-Sheikh 5 MW PV Plant Performance, Environmental Impact and Grid Connection Parameters. In Proceedings of the 2019 21st International Middle East Power Systems Conference (MEPCON), Cairo, Egypt, 17–19 December 2019; pp. 790–795. [Google Scholar]
- Basu, M. Combined heat and power dynamic economic dispatch with demand side management incorporating renewable energy sources and pumped hydro energy storage. IET Gener. Transm. Distrib. 2019, 13, 3771–3781. [Google Scholar] [CrossRef]
- Owens, E.; Chapman, S. Valuing the Greenhouse Gas Emissions from Wind Power. Int. J. Energy Eng. 2013, 3, 41–54. [Google Scholar] [CrossRef]
- Soroudi, A.; Ehsana, M.; Zareipour, H. A practical eco-environmental distribution network planning model including fuel cells and non-renewable distributed energy resources. Renew. Energy 2011, 36, 179–188. [Google Scholar] [CrossRef] [Green Version]
- Shaheen, A.M.; El-Sehiemy, R.A.; Farrag, S.M. A reactive power planning procedure considering iterative identification of VAR candidate buses. Neural Comput. Appl. 2017, 31, 653–674. [Google Scholar] [CrossRef]
- Rao, R.V. Rao algorithms: Three metaphor-less simple algorithms for solving optimization problems. Int. J. Ind. Eng. Comput. 2020, 11, 107–130. [Google Scholar] [CrossRef]
























| Energy Source | CO2 Emission (Ton Co2/MWh) | Operational Costs ($/MWh) |
|---|---|---|
| BG | EBG = 0.733 [36] | cBG = 46 [36] |
| Grid | Egrid = 0.91 [36] | cgrid = 76 [36] |
| PV | Epv = 0.045 [70] | cpv = 6 [71] |
| WT | Ew = 0.016 [72] | cw = 7 [71] |
| Price penalty factor | H = 10 $/Ton Co2 [73] | |
| EO | DE | RAO | |
|---|---|---|---|
| Pw (kW) | 423.1 | 423.1 | 423.1 |
| Qw (kVAR) | −57.1605 * | −57.1605 * | −57.1605 * |
| Ppv (kW) | 0.2696, 0.3378, 0.4059, 0.5392, 0.6755 | 0.2697, 0.3379, 0.4058, 0.5392, 0.6755 | 0.2696, 0.3378, 0.4059, 0.5392, 0.6755 |
| kW PBG (Power factor) | 304.0531 (0.8508), 0.043 (0.8514), 70.7528 (0.9895), 492.6431 (0.925) | 391.616 (0.9878), 330.0176 (0.8794), 83.1291 (0.85), 55.6774 (0.9869) | 315.214 (0.9889), 213.145 (0.8535), 1.449 (0.8521), 337.6556 (0.8501) |
| Pgrid (kW) | 879.0094 | 888.9166 | 879.1928 |
| Pu Vmin (bus) | 0.9761(18) | 0.9795(33) | 0.9796(33) |
| PTloss (kW) | 17.1294 | 19.9847 | 17.2843 |
| CBG ($) | 39.9046 | 39.5802 | 39.9033 |
| Cw ($) | 2.9619 | 3.2674 | 3.0122 |
| CPV ($) | 0.0197 | 2.3282 | 0.0915 |
| Cgrid ($) | 66.8047 | 67.5577 | 66.8187 |
| EBG ($) | 6.7057 | 6.6512 | 6.7055 |
| Egrid ($) | 7.999 | 8.0891 | 8.0007 |
| Epv ($) | 0.001 | 0.001 | 0.001 |
| Ew ($) | 0.0677 | 0.0677 | 0.0677 |
| OCt ($) | 109.691 | 112.7335 | 110 |
| Et ($) | 14.7734 | 14.809 | 14.7748 |
| Objective function ($) | 124.4644 | 127.5425 | 124.6005 |
| EO | DE | RAO | |
|---|---|---|---|
| Pw (kW) | 437.4 | 437.4002 | 437.4 |
| Qw (kVAR) | −57.6528 * | −57.6528 * | −57.6528 * |
| Ppv (kW) | 11.0451, 13.8367, 16.6283, 22.0901, 27.6733 | 11.0452, 13.8367, 16.6281, 22.09, 27.6733 | 11.0451, 13.8367, 16.6283, 22.0901, 27.6733 |
| kW PBG (Power factor) | 853.2986 (0.8537), 243.3503 (0.8663), 17.8781 (0.8866), 585.7994 (0.85) | 853.9887(0.9), 400.0 (1), 347.2767 (0.85), | 848.6954 (0.8505), 312.6636 (0.8506), 126.229 (0.85), 410.301 (0.85) |
| Pgrid (kW) | 1520 | 1640 | 1517.6 |
| Pu Vmin (bus) | 0.9787 (18) | 0.9533 (18) | 0.9774 (18) |
| PTloss (kW) | 31.3311 | 57.7494 | 29.1443 |
| CBG ($) | 78.215 | 73.6582 | 78.1029 |
| CW ($) | 3.0618 | 4.7979 | 3.143 |
| CPV ($) | 0.5477 | 4.0274 | 0.5887 |
| Cgrid ($) | 115.3172 | 124.8536 | 115.3362 |
| EBG ($) | 13.1435 | 12.3778 | 13.1247 |
| Egrid ($) | 13.8077 | 14.9496 | 13.81 |
| Epv ($) | 0.0411 | 0.0411 | 0.0411 |
| Ew ($) | 0.07 | 0.07 | 0.07 |
| OCt ($) | 197.1416 | 207.337 | 197.1708 |
| Et ($) | 27.0623 | 27.4384 | 27.0457 |
| Objective function ($) | 224.2039 | 234.7754 | 224.2165 |
Publisher’s Note: MDPI stays neutral with regard to jurisdictional claims in published maps and institutional affiliations. |
© 2022 by the authors. Licensee MDPI, Basel, Switzerland. This article is an open access article distributed under the terms and conditions of the Creative Commons Attribution (CC BY) license (https://creativecommons.org/licenses/by/4.0/).
Share and Cite
Abou El-Ela, A.A.; El-Sehiemy, R.A.; Allam, S.M.; Shaheen, A.M.; Nagem, N.A.; Sharaf, A.M. Renewable Energy Micro-Grid Interfacing: Economic and Environmental Issues. Electronics 2022, 11, 815. https://doi.org/10.3390/electronics11050815
Abou El-Ela AA, El-Sehiemy RA, Allam SM, Shaheen AM, Nagem NA, Sharaf AM. Renewable Energy Micro-Grid Interfacing: Economic and Environmental Issues. Electronics. 2022; 11(5):815. https://doi.org/10.3390/electronics11050815
Chicago/Turabian StyleAbou El-Ela, Adel A., Ragab A. El-Sehiemy, Sohir M. Allam, Abdullah M. Shaheen, Nadia A. Nagem, and Adel M. Sharaf. 2022. "Renewable Energy Micro-Grid Interfacing: Economic and Environmental Issues" Electronics 11, no. 5: 815. https://doi.org/10.3390/electronics11050815
APA StyleAbou El-Ela, A. A., El-Sehiemy, R. A., Allam, S. M., Shaheen, A. M., Nagem, N. A., & Sharaf, A. M. (2022). Renewable Energy Micro-Grid Interfacing: Economic and Environmental Issues. Electronics, 11(5), 815. https://doi.org/10.3390/electronics11050815

