Design of Open-Ended Structure Wideband PCB Rogowski Coil Based on New Winding Method
Abstract
:1. Introduction
2. The Principle of the Rogowski Coil
2.1. Principle of Measuring Current by Rogowski Coil
2.2. Equivalent Circuit Model of Rogowski Coil
2.3. Interference Analysis of External Three-Dimensional Magnetic Field on Rogowski Coil
3. Open-ended PCB Rogowski Coil Structure Design
3.1. Determination of Rogowski coil Skeleton Parameters
3.2. Design of Rogowski Coil Winding Method
3.3. Design of Coil Winding Parameters
3.4. Measurement of Rogowski coil Parameters
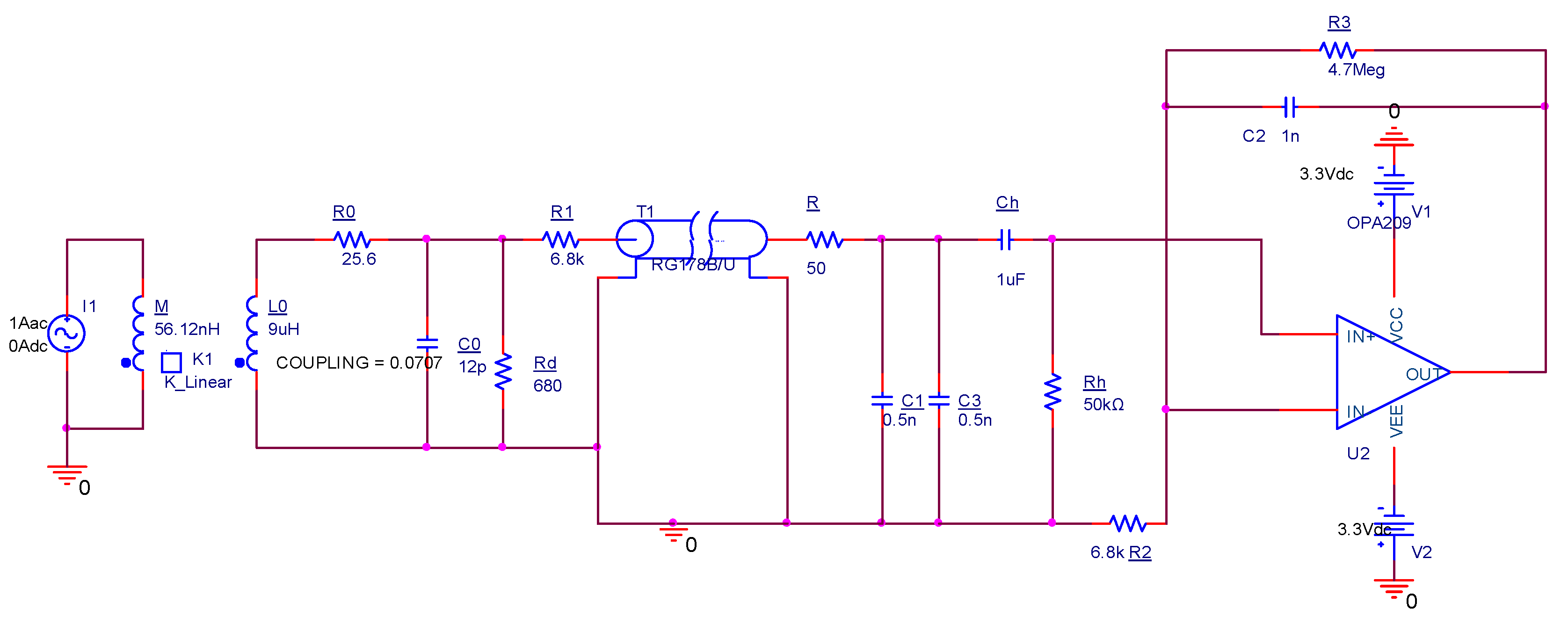
4. Design of Integrator
5. Experiment Results
5.1. Effect of Opening on PCB Rogowski Coil
5.2. Interference Test of External Three-Dimensional Magnetic Field on Open-Ended Rogowski Coil
5.3. Sensor Overall Performance Testing
6. Conclusions
Author Contributions
Funding
Conflicts of Interest
References
- Costa, F.; Poulichet, P.; Mazaleyrat, F. The current sensors in power electronics, a review. EPE J. 2001, 11, 7–18. [Google Scholar] [CrossRef]
- Su, B.; Li, L.X.; Zheng, Y.H.; Wang, X.; Liu, Y.; Dang, C.L. Design and Analysis of PCB Rogowski Coil Current Transformer. Appl. Mech. Mater. 2014, 672–674, 984–988. [Google Scholar]
- Kojovic, L. PCB Rogowski coils benefit relay protection. IEEE Comput. Appl. Power 2002, 15, 50–53. [Google Scholar] [CrossRef]
- Gang, Z.; Yi, L. Positional Error Analysis of PCB Rogowski Coil for High Accuracy Current Measurement. Adv. Mech. Eng. 2013, 2013, 323–335. [Google Scholar]
- Di, Z.G.; Jia, C.R.; Zhang, J.X. PCB rogowskicoil for electronic current transducer. Sens. Transducers 2014, 171, 206–213. [Google Scholar]
- Li, W.; Mao, C.; Yu, Y. Study of property of Rogowski coil applied for measuring the switching current of RSD device. Trans. China Electrotech. Soc. 2006, 21, 49–53. [Google Scholar]
- Ostmann, A. Embedded power electronics for automotive applications. In Proceedings of the 7th International Microsystems, Packaging, Assembly and Circuits Technology Conference (IMPACT), Taipei, Taiwan, 24–26 October 2012. [Google Scholar]
- Liu, Y.; Xie, X.; Hu, Y. A novel transient fault current sensor based on the PCB Rogowski coil for overhead transmission lines. Sensors 2016, 16, 742. [Google Scholar] [CrossRef] [PubMed]
- Tao, T.; Zhao, Z.; Ma, W. Design of PCB Rogowski coil and analysis of anti-interference property. IEEE Trans. Electromagn. Compat. 2016, 58, 344–355. [Google Scholar] [CrossRef]
- Koh, J.S.; Venkatarayalu, N. Modeling, analysis and measurement of characteristics of printed coils for current monitoring applications. In Proceedings of the IEEE Region 10 Conference (TENCON), Singapore, 22–25 November 2016; pp. 3119–3122. [Google Scholar]
- Fritz, J.N.; Neeb, C.; Doncker, R.D. A PCB Integrated Differential Rogowski Coil for Non-Intrusive Current Measurement Featuring High Bandwidth and dv/dt Immunity; Power and Energy Student Summit(PESS) 2015; Department of Health: Dortmund, Germany, 2015; pp. 1–6.
- Wang, J.; Chen, W.; Chen, P. A Design Method of PCB Rogowski Coil in Limited Space and Modified Integral Circuit. IEEE Sens. J. 2020, 20, 5801–5808. [Google Scholar] [CrossRef]
- Montrose, M.I. Right angle corners on printed circuit board traces, time and frequency domain analysis. In Proceedings of the IEEE International Symposium on Electromagnetic Compatibility (IEEE Cat. No. 99EX147), Tokyo, Japan, 17–21 May 1999; pp. 638–641. [Google Scholar]
- Wei, B.; Fu, Z.; Wang, Y.J. Frequency response analysis of passive RC integrator. High Volt. Eng. 2008, 34, 53–56. [Google Scholar]
- Samimi, M.H.; Mahar, A.; Farahnakian, M.A.; Mohseni, H. The Rogowski coil principles and applications: A review. IEEE Sens. J. 2014, 15, 651–658. [Google Scholar] [CrossRef]
- Shafiq, M.; Kutt, L.; Lehtonen, M.; Nieminen. Parameters identification and modeling of high-frequency current transducer for partial discharge measurements. IEEE Sens. J. 2012, 13, 1081–1091. [Google Scholar] [CrossRef]
- Ray, W.F.; Hewson, C.R. High performance Rogowski current transducers. In Proceedings of the Conference Record of the 2000 IEEE Industry Applications Conference, Thirty-Fifth IAS Annual Meeting and World Conference on Industrial Applications of Electrical Energy (Cat. No. 00CH37129), Rome, Italy, 8–12 October 2000; Volume 5, pp. 3083–3090. [Google Scholar]
- Wang, B.; Wang, D.; Wu, W. A Rogowski coil current transducer designed for wide bandwidth current pulse measurement. In Proceedings of the IEEE 6th International Power Electronics and Motion Control Conference, Wuhan, China, 17–20 May 2009; pp. 1246–1249. [Google Scholar]
- Metwally, I.A. Design of different self-integrating and differentiating Rogowski coils for measuring large-magnitude fast impulse currents. IEEE Trans. Instrum. Meas. 2013, 62, 2303–2313. [Google Scholar] [CrossRef]
- Rogowski, W.; Steinhaus, W. Die Messung der magnetischen Spannung. Arch. Für Elektrotechnik 1912, 1, 141–150. [Google Scholar] [CrossRef] [Green Version]
- Hlavacek, J.; Prochazka, R.; Knenicky, M.; Draxler, K.; Styblikova, R. Influence of Rogowski coil shielding to measurement results. In Proceedings of the 17th International Scientific Conference on Electric Power Engineering (EPE), Prague, Czech Republic, 16–18 May 2016; pp. 1–5. [Google Scholar]
- Hu, C.; Li, H.; Jiao, Y.; Zhang, Z.; Li, K. Comparative analysis of various models of Rogowski coil for very fast transient study. IEEJ Trans. Electr. Electron. Eng. 2018, 13, 1319–1327. [Google Scholar] [CrossRef]
- Nassisi, V.; Serra, A. Influence of Rogowski coil structure for sub-ns current pulses. Rev. Sci. Instrum. 2021, 92, 073303. [Google Scholar] [CrossRef]
- Nassisi, V.; Luches, A. Rogowski coils: Theory and experimental results. Rev. Sci. Instrum. 1979, 50, 900–902. [Google Scholar] [CrossRef]
- Xiang, M.J. Research on Traveling Wave Transmission Characteristics and Application Technology Based on Rogowski Coil; Shandong University: Shandong, China, 2013. [Google Scholar]
- Hashmi, G.M.; Lehtonen, M.; Elhaffar, A. Modeling of rogowski coil for on-line pd monitoring in coveredconductor overhead distribution networks. In Proceedings of the CIRED 19th international conference on electricity distribution, Vienna, Austria, 21–24 May 2007. [Google Scholar]
- Hashmi, G.M.; Lehtonen, M.; Nordman, M. Calibration of on-line partial discharge measuring system using Rogowski coil in covered-conductor overhead distribution networks. IET Sci. Meas. Technol. 2011, 5, 5–13. [Google Scholar] [CrossRef]
- Jiao, C.; Zhang, J.; Zhao, Z.; Zhang, Z.; Fan, Y. Research on small square pcb rogowski coil measuring transient current in the power electronics devices. Sensors 2019, 19, 4176. [Google Scholar] [CrossRef] [Green Version]
- Ahmed, A.; Coulbeck, L.; Castellazzi, A.; Johnson, C.M. Design and test of a PCB Rogowski coil for very high dI/dt detection. In Proceedings of the 2012 15th International Power Electronics and Motion Control Conference (EPE/PEMC), Novi Sad, Serbia, 4–6 September 2012; pp. DS1a.2-1–DS1a.2-4. [Google Scholar]
- Habrych, M.; Wisniewski, G.; Miedziński, B. HDI PCB Rogowski coils for automated electrical power system applications. IEEE Trans. Power Deliv. 2017, 33, 1536–1544. [Google Scholar] [CrossRef]
- Tröster, N.; Wölfle, J.; Ruthardt, J. High bandwidth current sensor with a low insertion inductance based on the HOKA principle. In Proceedings of the 2017 19th European Conference on Power Electronics and Applications (EPE’17 ECCE Europe), Warsaw, Poland, 11–14 September 2017; pp. 1–9. [Google Scholar]
- Zhang, D.L. Development of Differential-Integral Pulse High-Voltage Divider; Southeast University: Nanjing, China, 2017. [Google Scholar]



















| Parameters | Values |
|---|---|
| Width of winding wire | 0.1 mm |
| Thickness of winding wire | 0.035 mm |
| Number of winding turns | 180 |
| Inner diameter of winding | 11 mm |
| Inner diameter of winding | 12 mm |
| Outer diameter of winding | 24.5 mm |
| Winding length | 5.21 m |
| Cross-sectional area of winding |
| Parameters | Values |
|---|---|
| self-inductance | 46.12 nH |
| lumped resistance | 25.6 Ω |
| lumped inductance | 9 μH |
| lumped stray capacitance | 12 pF |
| Parameters | Values |
|---|---|
| 6.8 kΩ | |
| 0.5 nF | |
| 0.5 nF | |
| 6.8 kΩ | |
| 1 nF | |
| 4.7 MΩ | |
| 6.8 kΩ | |
| 1 uF |
Publisher’s Note: MDPI stays neutral with regard to jurisdictional claims in published maps and institutional affiliations. |
© 2022 by the authors. Licensee MDPI, Basel, Switzerland. This article is an open access article distributed under the terms and conditions of the Creative Commons Attribution (CC BY) license (https://creativecommons.org/licenses/by/4.0/).
Share and Cite
Tan, Q.; Zhang, W.; Tan, X.; Yang, L.; Ren, Y.; Hu, Y. Design of Open-Ended Structure Wideband PCB Rogowski Coil Based on New Winding Method. Electronics 2022, 11, 381. https://doi.org/10.3390/electronics11030381
Tan Q, Zhang W, Tan X, Yang L, Ren Y, Hu Y. Design of Open-Ended Structure Wideband PCB Rogowski Coil Based on New Winding Method. Electronics. 2022; 11(3):381. https://doi.org/10.3390/electronics11030381
Chicago/Turabian StyleTan, Qinghua, Wenbin Zhang, Xiangyu Tan, Le Yang, Yanan Ren, and Yang Hu. 2022. "Design of Open-Ended Structure Wideband PCB Rogowski Coil Based on New Winding Method" Electronics 11, no. 3: 381. https://doi.org/10.3390/electronics11030381
APA StyleTan, Q., Zhang, W., Tan, X., Yang, L., Ren, Y., & Hu, Y. (2022). Design of Open-Ended Structure Wideband PCB Rogowski Coil Based on New Winding Method. Electronics, 11(3), 381. https://doi.org/10.3390/electronics11030381

