Abstract
The Internet of Things (IoT) has recently developed opportunities for various industries, including the petrochemical industry, that allow for intelligent manufacturing with real-time management and the analysis of the produced big data. In oil production, extracting oil reduces reservoir demand, causing oil supply to fall below the economically viable level. Gas lift is a popular artificial lift system that is both efficient and cost-effective. If gas supplies in the gas lift process are not limited, a sufficient amount of gas may be injected into the reservoir to reach the highest feasible production rate. Because of the limited supply of gas, it is essential to achieve the sustainable utilization of our limited resources and manage the injection rate of the gas into each well in order to enhance oil output while reducing gas injection. This study describes a novel IoT-based chemical reaction optimization (CRO) technique to solve the gas lift allocation issue. The CRO algorithm is inspired by the interaction of molecules with each other and achieving the lowest possible state of free energy from an unstable state. The CRO algorithm has excellent flexibility, enabling various operators to modify solutions and a favorable trade-off between intensification and diversity. A reasonably fast convergence rate serves as a powerful motivator to use as a solution. The extensive simulation and computational study have presented that the proposed method using CRO based on IoT systems significantly improves the overall oil production rate and reduces gas injection, energy consumption and cost compared to traditional algorithms. Therefore, it provides a more efficient system for the petroleum production industry.
1. Introduction
Distributed systems, sensors and Internet of Things (IoT) have emerged as new modern networking models to reform conventional industries, such as oil/gas production/process, big data analysis, haze prediction and air pollution [1,2,3,4]. In IoT, dispersed data gathered instantly and at a low cost through IoT has enabled many new IT services which were previously unthinkable [5,6]. An IoT-based platform can be built to evaluate and analyze energy behaviors in different situations with suitable algorithms and communication methods [7,8]. The IoT represents new architecture for smart energy systems that provides information to develop new technologies, enhance performance and productivity, solve significant challenges, enhance real-time decision-making and generate innovative and unique experiences [9,10]. An Industrial Internet of Things (IIoT) is customized to meet the requirements for a high level of relevance, energy efficiency and simplicity of design [11]. The petrochemical industry uses a conventional industrial technique. The portfolio and consumer pricing of finished goods have the most significant impact on the economic performance of petrochemical output. The volatility in output expenses and consumer demand the improvement of product portfolio management circumstances [12]. Oil and gas field planning and development is a complicated process that includes many disciplines and a vast amount of choices, which sometimes overshadows field performance and project economics [13]. A small improvement in quality and productivity can lead to energy savings, waste reduction, time-lost reduction and efficiency increment, which can be achieved using the IoT, IIoT and wireless networks [14,15,16,17].
In the oil production industry, producing oil lowers reservoir demand, allowing oil production to decrease beneath the economic proportion. In this situation, several artificial lift methods, like gas lift, are utilized [18]. The pressured gas is pumped into the tubing’s rim, and oil is produced by pressing via the gas’s expansion and reducing the hydrostatic pressure of the fluid column inside the well. However, an unneeded increase in gas injection generates an increase in frictional pressure drop, resulting in a decrease in demand due to hydrostatic pressure reduction [19,20]. One of the primary problems of a gas lift, multi-objective optimization is finding optimal injection rates in a multi-well development network, known as the gas lift allocation issue [21]. This work is primarily motivated by this issue.
The chemical reaction optimization (CRO) method is a newly developed contemporary metaheuristic method that is one of the most efficient search algorithms for multi-objective optimization issues [22,23]. The CRO algorithm is based on energy distribution, the movement of molecules and triggered collisions. CRO uses four chemical reactions to develop a population of molecules: on-wall ineffective collision, decomposition, unsuccessful intermolecular collision and synthesis [24]. An operator defines each of these elementary reactions. Each operator changes the molecular assemblages of certain molecules in the solution space, performing stochastic exploitation or exploration [25]. CRO permits the inclusion of population size as a variable, enabling the system to adjust to the issue automatically. When diversification is needed, the decomposition operator is activated, causing additional molecules to be produced to explore the solution space for the best solution. When the intensification function is engaged, the syntheses operator is initiated, allowing two molecules to be combined into a single solution. As an outcome, the likelihood of selecting resultant molecules for modification rises [26]. Compared to other sophisticated metaheuristics, such as the genetic algorithm, simulated annealing and tabu search, CRO has shown higher performance and effectiveness in several cases [27,28].
This study was motivated by the efficiency of CRO, a recently developed evolutionary algorithm, in tackling many types of optimization issues. The present article proposes a novel integration of IoT and gas lift allocation problem with a multi-objective optimization scheme using the CRO algorithm to achieve sustainable resource utilization. The main goals of this scheme are:
- Minimizing the gas injection using a multi-objective CRO algorithm;
- Improving energy consumption using a multi-objective CRO algorithm;
- Maximizing the battery life of IoT nodes using a multi-objective CRO algorithm;
- Minimizing the cost using a multi-objective CRO algorithm.
The following are some of the critical contributions of this paper:
- To the best of our knowledge, this paper is the first study of gas injection optimization in the IoT-based petrochemical industry;
- A novel energy-aware optimization based on a chemical reaction optimization algorithm is proposed to optimize the sustainable utilization of resources;
- The comparison is conducted comprehensively with the consideration of various performance parameters, such as oil production rate, gas injection rate, energy, battery consumption and cost;
- The following is the structure of the article: Section 2 investigates the associated works and their advantages and disadvantages. Section 3 addresses the proposed scheme to solve the gas lift allocation problem in the IoT-based production industry. The following section discusses the simulation findings, and the final section presents the conclusion and future work.
2. Related Work
Some research concerning solving the gas lift allocation problem has been carried out. This section mentions some related papers and discusses their main advantages and disadvantages.
Ghaedi, Ghotbi [29], presented a gas allocation optimization scheme based on the ant colony algorithm (ACO) to optimize a group of wells in a gas lift. The proposed approach, called the continuous ant colony optimization algorithm (CACO), consisted of four stages: initialization, global search, local search and pheromone update. H. Miresmaeili, Pourafshary [21], developed a multi-objective approach to address the gas lift allocation issue based on the estimation of distribution (EAD) algorithm. The proposed scheme was initialized by creating a population of random solutions. Afterward, a collection of promising solutions was selected. A probabilistic model was built in the next phase based on the Gaussian network and Gaussian kernel for the chosen individuals. Jung and Lim [30] introduced an optimization scheme of gas lift allocation based on the genetic algorithm (GA) to improve oil production under facility constraints. The candidate solutions established a parent population called a chromosome in the proposed scheme. After selecting chromosomes, they were modified by using crossover and mutation operations. Based on fitness value, produced chromosomes replaced others in the parent population. López, Koç [31] presented the lift gas allocation based on particle swarm optimization (PSO) and genetic algorithm (GA). In the proposed approach, the efficiency graphs of the wells with various stages of gas injections were calculated. The artificial neural network (ANN) algorithm was used to create output diagrams based on good laboratory practices (GLP). The training model was then utilized as the fitness function in the optimization process. Ridho Fadilah, Adiwijaya [32], introduced an optimization scheme of gas injection allocation using a Gbest-guided artificial bee colony algorithm to increase oil production. The proposed scheme used the least square technique to find the fittest mathematical model for the gas lift performance curve (GLPC), an evaluation curve between gas injection and oil production. After each well’s GLPC was developed and the mathematical model was built, the Gbest-guided artificial bee colony algorithm was used to maximize the mathematical model. AlJuboori, Hossain [33], demonstrated an optimization allocation scheme that started by generating the number of chromosomes that reflected the size of the population with a particular gas lift injection rate. Then, the oil-flow rate that corresponded to each chromosome was determined. Ultimately, the best solutions had a good probability of being chosen for the next generation. The crossover and mutation operations were executed in order to modify the best solution. Finally, Sawadogo.V and Diallo.A [34], presented an optimization approach using simulated annealing and the genetic algorithm. The value of overall oil production improvement was estimated using the first iteration of the genetic algorithm. The enhancement amount was the fitness function of the simulated annealing. Simulated annealing optimized the genetic algorithm parameter values, while the genetic algorithm optimized the gas allocation thresholds.
Research Gap
This section explores several types of analysis regarding the performance and reliability optimization of gas lift allocation problems in the oil production industry to contextualize the state-of-the-art evaluation. The mentioned methods concentrated on fewer performance parameters, leading to lower oil production rate, higher cost, and higher gas injection, but the proposed approach addresses all mentioned objectives. Furthermore, it illustrates an IoT-based oil industry environment that increases efficiency. The gas allocation problem can be optimized using the CRO algorithm, one of the multi-objective optimizations’ most effective metaheuristic algorithms. Table 1 displays the findings of a comparison study between the reviewed literature and the concerns mentioned.
Table 1.
Comparative studies of existing systems considering the identified challenges.
3. Model Design
In this section, an IoT-based oil production industry network model is presented. This multi-objective optimization problem’s parameters and objective functions are then thoroughly explained. The proposed solution is presented in this section.
3.1. System Model
The IoT-based oil production industry network is divided into three sections.
Figure 1 illustrates the IoT-based oil production industry network. The lower section is where the smart oilfields are deployed and performed. In smart oilfields, smart devices and equipment with many sensors are deployed to sense and gather hybrid data (i.e., images, videos, ambient data, etc.) from various locations in various formats. The intelligent equipment can also respond to complex circumstances, such as high/low temperature/pressure of manifolds, separation vases, surge tanks, oil pumps, etc. In pipeline management, sensors monitor temperature, flow, pressure, and leakages and send notifications to engineers and the command center. The oil/gas containers measure the load and status of safely unloading oil/gas. Fleet management monitors and inspects the fleet from the field to the oil/gas stations. Predictive analysis determines maintenance, and the automated supply chain orders repair pieces based on observable data [35]. In the oilfields, engineers receive warnings and event information on their smart devices, such as phones, tablets or smart wearables, e.g., smartwatches and smart eyeglasses, and prepare to respond. As shown with arrows, each smart device includes a transceiver to communicate with other devices and send the gathered data directly to the command center via long-range communication (if available) or through gateways via short-range communications. The middle section of the network is the gateway. The gateway combines networking protocols and allows the safe data flow between smart devices and the cloud and/or command center. The highest section is the command center. It is in charge of application and data processing from the smart devices, equipment and sensors, generating input to make critical decisions in anomalous situations and has a dashboard to support the decision-making process.
Figure 1.
IoT-based oil production industry network.
3.1.1. Problem Statement
For more than one objective, engineering optimization problems are sometimes considered, which can be contradictory and conflicting. Multi-objective optimizations are known to be pliable to such problems, by which a collection of equally optimum trade-off solutions, known as the Pareto set, is created [36]. These approaches have helped to reduce energy usage, lower manufacturing costs and increase economic gain [37]. The gas lift allocation problem is one of the most common multi-objective problems. This approach is ideally applied to oil wells that fall short of their normal output capacity and typically result in a substantial increase in the oil rate. The bottom-hole pressure is lowered in this procedure, and reservoir fluid is expected to drain into the tubing and wellhead [38]. The main objectives of this approach are maximizing the oil production rate and minimizing the gas injection amount. Finding the right volume of gas to inject into the well is critical because injecting too much gas causes slippage between the liquid and gas, which decreases oil production [39]. Since the available gas supply is limited, the optimum gas injection flow rates are assigned to many wells. The objective function is to maximize the oil production rate with a limited volume of gas, which is presented in Equation (1) [40,41]:
where denotes as total oil production rate and denotes the total amount of injected gas into considered wells. The total amount of gas to inject into the wells is constrained and must be equal to or less than the amount of total available gas, which is presented as . Furthermore, the gas injection amount must be equal or greater than the minimum gas injection rate and equal or less than the maximum injection rate, the point at which the well yields the highest volume of oil. After that, by increasing the gas injection rate, the oil extraction rate decreases. The following constraint is represented in Equation (2) [42]:
where denotes the minimum gas injection rate and denotes the maximum gas injection rate. The following collections of constraints are concerned with water and oil output rates. Due to separator restrictions, a limited amount of water can be generated, as presented in Equation (3) [43]:
where denotes the maximum rate at which water can be handled. In addition, the oil capacity of the pipelines is restricted, and to meet oil demand criteria, the production rate must be higher than the lower bound and lower than the upper bound, which is presented in Equation (4) [44]:
where and denote the lower and upper bound. The gas compressing cost is one of the parameters that influences oil production, which is calculated using the following Equation (5) [45]:
where the everyday expense per horsepower utilized is referred to as and HHP denotes the necessary horsepower, which is calculated using the following Equation (6) [43]:
where and are the compressor’s output and input pressures, respectively.
3.1.2. Proposed Approach
One of the recently presented metaheuristic algorithms for optimization inspired by the nature of chemical reactions is the chemical reaction optimization algorithm (CRO) introduced by Lam and Li [46]. CRO is motivated by the interaction of molecules with each other and achieving the lowest possible state of free energy from an unstable state. CRO works with a group of agents known as molecules. Each has a molecular structure (ω) that represents a possible solution along with other attributes, such as potential energy (PE), which represents the objective function value of the corresponding solution, and kinetic energy (KE), which expresses a metric of tolerance for accepting the worst solutions [47]. Moreover, other parameters like the number of hits (NumHit) represent the molecule’s cumulative number of collisions. Minimum structure (MinStruct) represents the molecule structures with the lowest potential energy and the molecule’s minimum potential energy (MinPE) is defined as the energy required to achieve MinStruct [48]. Then, a spontaneous series of reactions is used to modify the molecules. On-wall ineffective collision, decomposition, ineffective intermolecular collision and synthesis are the four basic reactions represented by an operator. Each operator modifies the molecular structure, changing those specification aspects to suit the problems’ characteristics. In the first phase of presented approach, some initial parameters are defined: population size, KELossRate, MoleColl (a value between 0 and 1 that indicates if chemical reaction to be conducted is unimolecular or multimolecular), buffer, initial-KE and intensification and diversification, which are characterized by two parameters, α and β. The molecule/gas injection rate population is generated after the initialization phase. In the second phase, the elementary reactions of CRO were applied to molecule structures. In the on-wall ineffective collision, one molecule can be developed from one initial molecule structure ( to ) using any neighborhood operator. The neighborhood search operator is defined as N, and the KE of the new molecule is presented by Equation (7) [49].
where q is a random number in bound (KELossRate, 1) to identify the amount of KE that is not lost. The solution representation form of a solution after an on-wall ineffective collision operator can be described as follows:
which represents an example of gas injection solution structure for 10 wells and represents a solution structure after on-wall ineffective collision. A decomposition reaction is used when a molecule hits the wall and breakdowns into several quantities ( and ). After sufficient local search through ineffective collisions, the purpose of decomposition is to enable the algorithm to investigate other areas of the search space. The new molecules created by decomposition are expressed by and . It occurs if the total energy (KE and PE) of the reactant is higher than two new molecules, which is defined by Equation (8) [50].
The solution representation of decomposition operator is presented as follows:
Applying intermolecular ineffective collision operator cause to generate and in the neighborhood of and (stated as as = N() and = N) which leads to concurrently discover several neighborhoods, each of which corresponds to a molecule. The state under which an ineffective intermolecular collision occurs is presented by Equation (9) [51].
The solution representation of intermolecular ineffective collision operator is featured as follows:
As several (assume two) molecules collide and combine, synthesis occurs. From the fusion of and , we obtain . Every function that allows the mixture of solutions is permitted, as long as the resulting molecule is in an area of the solution space further away from the current ones. The criteria to allow the synthesis reaction to apply is presented in Equation (10) [52].
The solution representation of the synthesis operator is illustrated as follows:
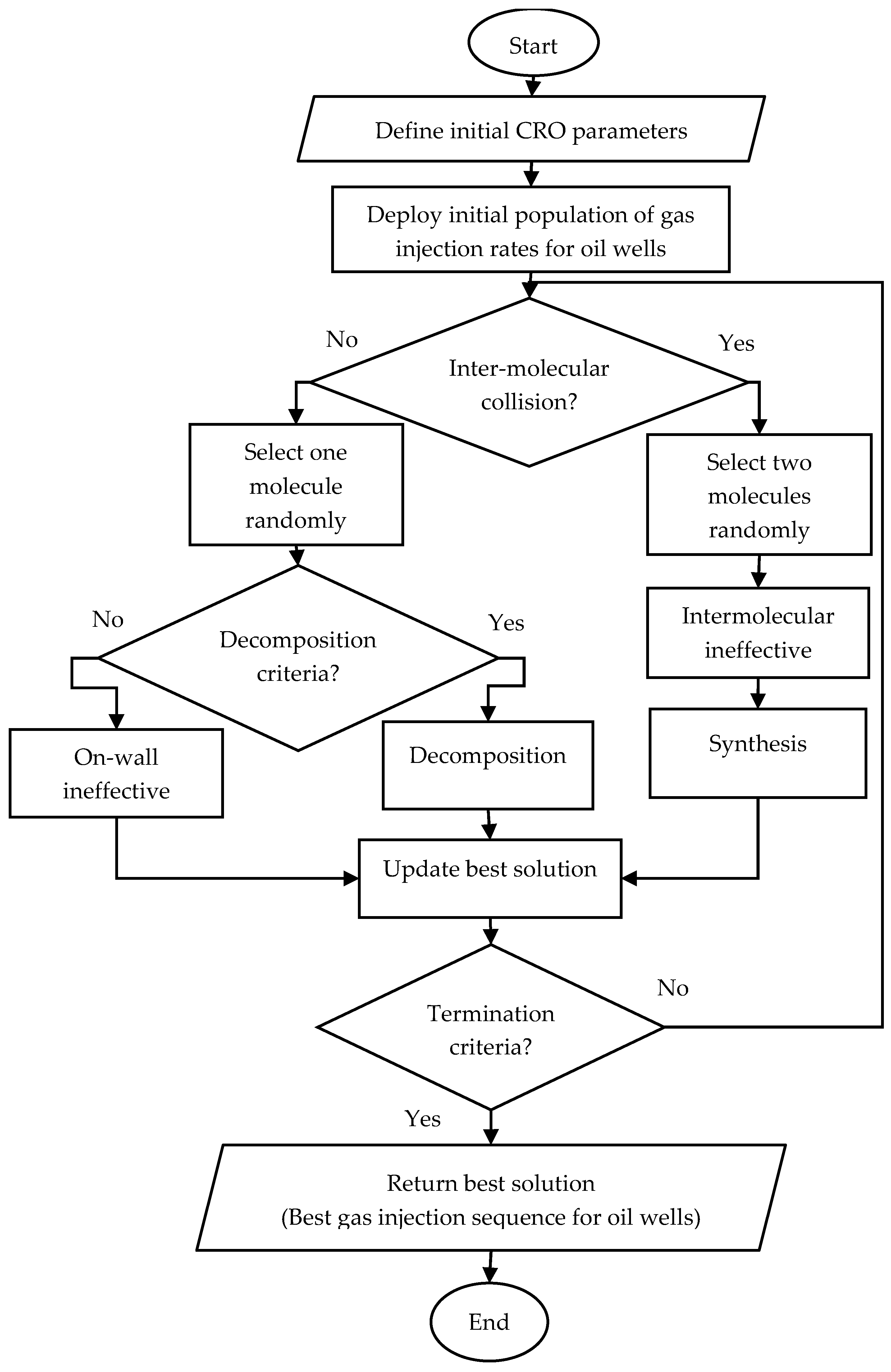
Figure 2 illustrates the flowchart of the proposed approach.
Figure 2.
Flowchart of the proposed CRO approach.
As illustrated in Figure 2, the proposed approach starts with defining initial variables. Then, it repeats by applying one of the four elementary reaction phases until the termination criteria are met and returns the best optimal solution at the end. Figure 3 represents the pseudo-code of the proposed multi-objective chemical reaction optimization to solve the gas lift allocation problem.
Figure 3.
Pseudo-code of the proposed CRO for gas lift allocation problem.
4. Experimental Results
The proposed algorithm is simulated in MATLAB software. All tests were performed on a personal computer with an Intel Core i5 processor with 4.8 GHz and 8 GB RAM. The dataset used in the proposed method is the dataset provided by [30]. Table 2. illustrates the gas lift injection rate alongside the oil production rate for all wells.
Table 2.
Gas lift injection rate with oil production rate for each well [30].
The parameters setting for proposed approach based on CRO is presented on Table 3. as follows:
Table 3.
Simulation parameters.
4.1. Determining the Fitness Function
The proposed algorithm for determining the fitness function is shown in Figure 4. In this experiment, the number of generations (0–250) was performed at a speed of 2000 million instructions per second, whose fitness function was in the range between (1–0). To test the convergence, the proposed algorithm is compared to the ABCO [32], GA_PSO [31] and GA_SA [34] in 180 repetitions. As the number of generations increases, the fitness function reaches a constant value. Figure 4 presents the convergence of the proposed method and the other techniques to compare the best answers. The suggested technique converges in a smaller number of iterations; it means that the convergence speed of the suggested technique is more acceptable than the convergence speed of other algorithms. In the proposed method, when the current optimal solution does not show any improvement in the value of the fitness function in continuous iterations, the algorithm assumes that the necessary convergence is achieved and the execution of the program ends.
Figure 4.
Convergence diagram of the fitness function for the proposed algorithm.
4.2. Stability of the Algorithm for the Fitness Function
As shown in Figure 4, the fitness diagram reaches a constant value at 0.4. Figure 5 shows the stability diagram of the proposed algorithm. This diagram is presented with 60 repetitions for the proposed algorithm.
Figure 5.
Stability diagram for repeating the proposed algorithm 60 times.
4.3. Energy Consumption
Many studies have paid special attention to energy consumption. The results of the proposed method for reducing energy consumption compared to other methods are shown in Figure 6. According to the figure, it can be seen that the proposed algorithm has been able to reduce energy consumption. Figure 6 depicts energy consumption based on the total number of nodes. As the number of nodes increase, so does the amount of energy consumed. The proposed method improves energy consumption and outperforms the GA_SA, ABCO and GA_PSO.
Figure 6.
Comparison of the energy consumption.
4.4. Battery Life
The results of the simulation for increasing battery life are shown in Figure 7. Using Equation (11), the overall battery life of IoT nodes was estimated [53]:
where denotes the battery life of the IoT node and defines as energy/joules, is the time, denotes the current drawn and denotes the voltage required by the IoT node. According to the figure, it can be seen that the proposed algorithm was able to increase the battery life. In addition, the proposed method outperforms the ABCO and GA_SA and GA_PSO methods.
Figure 7.
The battery life of the proposed method and three evolutionary algorithms.
4.5. Gas Injection Usage
The results of the simulation for reducing gas injection usage are shown in Figure 8. The proposed algorithm is compared to the evolutionary GA_PSO, ABCO and GA_SA. As can be seen in the figure, the ABCO outperforms the proposed method. However, according to the figure, it can be seen that the proposed algorithm was able to reduce gas injection compared to the other two methods.
Figure 8.
The gas injection of the proposed method and three evolutionary algorithms.
4.6. Cost
The results of the simulation to reduce the cost are shown in Figure 9. The proposed algorithm is compared to the evolutionary GA_PSO, ABCO and GA_SA. The cost of all methods compared in this study increases significantly with an increasing number of nodes. According to the figure, the proposed algorithm reduced the costs compared to the other two algorithms. However, the ABCO algorithm reduced costs slightly better than the proposed method.
Figure 9.
The cost of the proposed method and three evolutionary algorithms.
5. Conclusions and Future Work
Unquestionably, the gas lift allocation problem is one of the most common issues in the petrochemical industry. Due to available gas and compressor capacity limitations, optimizing each oil well’s gas injection rate is essential. This research proposed a novel approach to multi-objective optimization based on chemical reaction optimization for the IoT-based oil production industry. CRO is established on the interaction of molecules with each other, aiming to reach the minimum free energy state. The results indicated that the proposed approach performs noticeably better in optimizing gas injection to maximize oil production and minimize gas injection, energy consumption and cost while maximizing battery life. A further advantage is that it achieves a higher convergence rate than GA_PSO, ABCO and GA_SA. Despite this, the ABCO algorithm reduced costs and gas injection rate slightly better than the proposed method in terms of gas injection usage and cost. As part of our future research, we will consider metaheuristic algorithms, clustering techniques and reinforcement learning mechanisms. Additionally, checking other metrics, such as accuracy [54], can be carried out in the future.
Author Contributions
Conceptualization, K.Z. and S.M.A.; methodology, K.Z. and N.J.N.; software, M.R.B., K.Z. and S.M.A.; validation, S.M.A., N.J.N. and S.Y.; formal analysis, M.R.B.; investigation, K.Z.; resources, S.M.A.; data curation, K.Z. and M.R.B.; writing—original draft preparation, K.Z. and M.R.B.; writing—review and editing, K.Z. and N.J.N.; visualization, K.Z., M.R.B. and S.M.A.; supervision, N.J.N.; project administration, N.J.N. and S.Y. All authors have read and agreed to the published version of the manuscript.
Funding
This research received no external funding.
Institutional Review Board Statement
Not applicable.
Informed Consent Statement
Not applicable.
Conflicts of Interest
The authors declare no conflict of interest.
References
- Wang, K.; Zhang, B.; Alenezi, F.; Li, S. Communication-efficient surrogate quantile regression for non-randomly distributed system. Inf. Sci. 2022, 588, 425–441. [Google Scholar] [CrossRef]
- Liu, Y.; Li, B.; Lei, X.; Liu, S.; Zhu, H.; Ding, E.; Ning, P. Novel method for high-performance simultaneous removal of NOx and SO2 by coupling yellow phosphorus emulsion with red mud. Chem. Eng. J. 2022, 428, 131991. [Google Scholar] [CrossRef]
- Lu, S.; Guo, J.; Liu, S.; Yang, B.; Liu, M.; Yin, L.; Zheng, W. An Improved Algorithm of Drift Compensation for Olfactory Sensors. Appl. Sci. 2022, 12, 9529. [Google Scholar] [CrossRef]
- Shang, K.; Chen, Z.; Liu, Z.; Song, L.; Zheng, W.; Yang, B.; Liu, S.; Yin, L. Haze prediction model using deep recurrent neural network. Atmosphere 2021, 12, 1625. [Google Scholar] [CrossRef]
- Duan, Q.; Sun, D.; Li, G.; Yang, G.; Yan, W.W. IoT-Enabled Service for Crude-Oil Production Systems Against Unpredictable Disturbance. IEEE Trans. Serv. Comput. 2020, 13, 759–768. [Google Scholar] [CrossRef]
- Azam, F.; Munir, R.; Ahmed, M.; Ayub, M.; Sajid, A.; Abbasi, Z. Internet of Things (Iot), Security Issues and Its Solutions. Sci. Herit. J. GWS 2019, 3, 18–21. [Google Scholar] [CrossRef]
- Gali, S.; Nidumolu, V. An intelligent trust sensing scheme with metaheuristic based secure routing protocol for Internet of Things. Clust. Comput. 2021, 25, 1779–1789. [Google Scholar] [CrossRef]
- Cao, K.; Ding, H.; Wang, B.; Lv, L.; Tian, J.; Wei, Q.; Gong, F. Enhancing physical layer security for IoT with non-orthogonal multiple access assisted semi-grant-free transmission. IEEE Internet Things J. 2022, 1. [Google Scholar] [CrossRef]
- Ahmad, T.; Zhang, D. Using the internet of things in smart energy systems and networks. Sustain. Cities Soc. 2021, 68, 102783. [Google Scholar] [CrossRef]
- Mourtzis, D.; Angelopoulos, J.; Panopoulos, N. Smart Manufacturing and Tactile Internet Based on 5G in Industry 4.0: Challenges, Applications and New Trends. Electronics 2021, 10, 3175. [Google Scholar] [CrossRef]
- Song, F.; Ma, Y.; You, I.; Zhang, H. Smart Collaborative Evolvement for Virtual Group Creation in Customized Industrial IoT. IEEE Trans. Netw. Sci. Eng. 2022, 1–11. [Google Scholar] [CrossRef]
- Min, Q.; Lu, Y.; Liu, Z.; Su, C.; Wang, B. Machine Learning based Digital Twin Framework for Production Optimization in Petrochemical Industry. Int. J. Inf. Manag. 2019, 49, 502–519. [Google Scholar] [CrossRef]
- Lei, G.; Silva, T.L.; Stanko, M. Compact formulations for efficient early-phase field development optimization of multi-reservoir fields. Comput. Chem. Eng. 2021, 150, 107319. [Google Scholar] [CrossRef]
- Wang, G.; Nixon, M.; Boudreaux, M. Toward Cloud-Assisted Industrial IoT Platform for Large-Scale Continuous Condition Monitoring. Proc. IEEE 2019, 107, 1193–1205. [Google Scholar] [CrossRef]
- Nafees, N.; Ahmed, S.; Kakkar, V.; Bahar, A.N.; Wahid, K.A.; Otsuki, A. QCA-Based PIPO and SIPO Shift Registers Using Cost-Optimized and Energy-Efficient D Flip Flop. Electronics 2022, 11, 3237. [Google Scholar] [CrossRef]
- Liu, K.; Ke, F.; Huang, X.; Yu, R.; Lin, F.; Wu, Y.; Ng, D.W.K. DeepBAN: A temporal convolution-based communication framework for dynamic WBANs. IEEE Trans. Commun. 2021, 69, 6675–6690. [Google Scholar] [CrossRef]
- Zhang, L.; Liu, D.; Cai, G.; Lyu, L.; Koh, L.H.; Wang, T. An optimal dispatch model for virtual power plant that incorporates carbon trading and green certificate trading. Int. J. Electr. Power Energy Syst. 2023, 144, 108558. [Google Scholar] [CrossRef]
- Mahdiani, M.R.; Khamehchi, E. Stabilizing gas lift optimization with different amounts of available lift gas. J. Nat. Gas Sci. Eng. 2015, 26, 18–27. [Google Scholar] [CrossRef]
- Namdar, H. Developing an improved approach to solving a new gas lift optimization problem. J. Pet. Explor. Prod. Technol. 2019, 9, 2965–2978. [Google Scholar] [CrossRef]
- Rahmawati, S.D.; Chandra, S.; Aziz, P.A.; Daton, W.N.; Gaol, A.H.L. Integrated application of flow pattern map for long-term gas lift optimization: A case study of Well T in Indonesia. J. Pet. Explor. Prod. Technol. 2020, 10, 1635–1641. [Google Scholar] [CrossRef]
- Miresmaeili, S.O.H.; Pourafshary, P.; Farahani, F.J. A novel multi-objective estimation of distribution algorithm for solving gas lift allocation problem. J. Nat. Gas Sci. Eng. 2015, 23, 272–280. [Google Scholar] [CrossRef]
- Lam, A.Y.S.; Li, V.O.K. Chemical Reaction Optimization: A tutorial. Memetic Comput. 2012, 4, 3–17. [Google Scholar] [CrossRef]
- Yang, Q.; Yang, Z.; Zhang, T.; Hu, G. A random chemical reaction optimization algorithm based on dual containers strategy for multi-rotor UAV path planning in transmission line inspection. Concurr. Comput. Pract. Exp. 2019, 31, e4658. [Google Scholar] [CrossRef]
- Bechikh, S.; Chaabani, A.; Ben Said, L. An Efficient Chemical Reaction Optimization Algorithm for Multiobjective Optimization. IEEE Trans. Cybern. 2015, 45, 2051–2064. [Google Scholar] [CrossRef] [PubMed]
- Derouiche, A.; Layeb, A.; Habbas, Z. Chemical Reaction Optimization Metaheuristic for Solving Association Rule Mining Problem. In Proceedings of the 2017 IEEE/ACS 14th International Conference on Computer Systems and Applications (AICCSA), Hammamet, Tunisia, 30 October–3 November 2017. [Google Scholar]
- Islam, M.R.; Mahmud, M.R.; Pritom, R.M. Transportation scheduling optimization by a collaborative strategy in supply chain management with TPL using chemical reaction optimization. Neural Comput. Appl. 2020, 32, 3649–3674. [Google Scholar] [CrossRef]
- Bargaoui, H.; Driss, O.B.; Ghédira, K. Towards a Distributed Implementation of Chemical Reaction Optimization for the Multi-factory Permutation Flowshop Scheduling Problem. Procedia Comput. Sci. 2017, 112, 1531–1541. [Google Scholar] [CrossRef]
- Li, H.; Wang, L.; Hei, X.; Li, W.; Jiang, Q. A decomposition-based chemical reaction optimization for multi-objective vehicle routing problem for simultaneous delivery and pickup with time windows. Memetic Comput. 2018, 10, 103–120. [Google Scholar] [CrossRef]
- Ghaedi, M.; Ghotbi, C.; Aminshahidy, B. The Optimization of Gas Allocation to a Group of Wells in a Gas Lift Using an Efficient Ant Colony Algorithm (ACO). Energy Sources Part Recovery Util. Environ. Eff. 2014, 36, 1234–1248. [Google Scholar] [CrossRef]
- Jung, S.-Y.; Lim, J.-S. Optimization of gas lift allocation for improved oil production under facilities constraints. Geosystem Eng. 2016, 19, 39–47. [Google Scholar] [CrossRef]
- López, S.; Koç, U.; Bakker, E.; Rahmani, J. Optimization of Lift Gas Allocation using Evolutionary Algorithms. Int. J. Comput. Appl. Technol. Res. (IJCATR) 2019. [Google Scholar] [CrossRef]
- Fadilah, S.M.R.; Adiwijaya; Aditsania, A. Optimization of gas injection allocation to increase oil production using Gbest-guided artificial bee colony algorithm. J. Phys. Conf. Ser. 2019, 1192, 012049. [Google Scholar] [CrossRef]
- AlJuboori, M.; Hossain, M.; Al-Fatlawi, O.; Kabir, A.; Radhi, A. Numerical Simulation of Gas Lift Optimization Using Genetic Algorithm for a Middle East Oil Field: Feasibility Study. In Proceedings of the International Petroleum Technology Conference, Dhahran, Saudi Arabia, 13–15 January 2020. [Google Scholar] [CrossRef]
- Sawadogo, V.; Diallo, A. A synergy between the genetic algorithm and simulated annealing in a gas allocation optimization problem. Ann. Electr. Electron. Eng. 2020, 3, 1–7. [Google Scholar] [CrossRef]
- Shen, Y.; Ding, N.; Zheng, H.-T.; Li, Y.; Yang, M. Modeling relation paths for knowledge graph completion. IEEE Trans. Knowl. Data Eng. 2020, 33, 3607–3617. [Google Scholar] [CrossRef]
- Deng, L.; Olalotiti-Lawal, F.; Davani, E.; Castiñeira, D. Hypervolume-Based Multiobjective Optimization for Gas Lift Systems. In Proceedings of the SPE Oklahoma City Oil and Gas Symposium, Oklahoma City, OK, USA, 9–10 April 2019. [Google Scholar] [CrossRef]
- Yue, L.; Guan, Z.; Zhang, L.; Ullah, S.; Cui, Y. Multi objective lotsizing and scheduling with material constraints in flexible parallel lines using a Pareto based guided artificial bee colony algorithm. Comput. Ind. Eng. 2019, 128, 659–680. [Google Scholar] [CrossRef]
- Hamedi, H.; Khamehchi, E. A Nonlinear Approach to Gas Lift Allocation Optimization with Operational Constraints Using Particle Swarm Optimization and a Penalty Function. Pet. Sci. Technol. 2012, 30, 775–785. [Google Scholar] [CrossRef]
- Shokir, E.M.E.-M.; Hamed, M.M.B.; Ibrahim, A.E.-S.B.; Mahgoub, I. Gas Lift Optimization Using Artificial Neural Network and Integrated Production Modeling. Energy Fuels 2017, 31, 9302–9307. [Google Scholar] [CrossRef]
- Hamedi, H.; Rashidi, F.; Khamehchi, E. A Novel Approach to the Gas-Lift Allocation Optimization Problem. Pet. Sci. Technol. 2011, 29, 418–427. [Google Scholar] [CrossRef]
- Namdar, H.; Shahmohammadi, M.A. Optimization of production and lift-gas allocation to producing wells by a new developed GLPC correlation and a simple optimization method. Energy Sources Part A Recovery Util. Environ. Eff. 2019, 41, 2616–2630. [Google Scholar] [CrossRef]
- Ghaedi, M.; Ghotbi, C.; Aminshahidy, B. Optimization of Gas Allocation to a Group of Wells in Gas Lift in One of the Iranian Oil Fields Using an Efficient Hybrid Genetic Algorithm (HGA). Pet. Sci. Technol. 2013, 31, 949–959. [Google Scholar] [CrossRef]
- Rasouli, H.; Rashidi, F.; Karimi, B.; Khamehchi, E. A Surrogate Integrated Production Modeling Approach to Long-Term Gas-Lift Allocation Optimization. Chem. Eng. Commun. 2015, 202, 647–654. [Google Scholar] [CrossRef]
- Chen, B.; Reynolds, A.C. Optimal control of ICV’s and well operating conditions for the water-alternating-gas injection process. J. Pet. Sci. Eng. 2017, 149, 623–640. [Google Scholar] [CrossRef]
- Kosmidis, V.D.; Perkins, J.D.; Pistikopoulos, E.N. A mixed integer optimization formulation for the well scheduling problem on petroleum fields. Comput. Chem. Eng. 2005, 29, 1523–1541. [Google Scholar] [CrossRef]
- Lam, A.Y.S.; Li, V.O.K. Chemical-Reaction-Inspired Metaheuristic for Optimization. IEEE Trans. Evol. Comput. 2010, 14, 381–399. [Google Scholar] [CrossRef]
- De, A.; Pratap, S.; Kumar, A.; Tiwari, M.K. A hybrid dynamic berth allocation planning problem with fuel costs considerations for container terminal port using chemical reaction optimization approach. Ann. Oper. Res. 2020, 290, 783–811. [Google Scholar] [CrossRef]
- Bargaoui, H.; Driss, O.B.; Ghédira, K. A novel chemical reaction optimization for the distributed permutation flowshop scheduling problem with makespan criterion. Comput. Ind. Eng. 2017, 111, 239–250. [Google Scholar] [CrossRef]
- Fu, Y.; Wang, Z.; Zhang, J.; Wang, Z. A blocking flow shop deteriorating scheduling problem via a hybrid chemical reaction optimization. Adv. Mech. Eng. 2017, 9, 1687814017701371. [Google Scholar] [CrossRef]
- Szeto, W.Y.; Wang, Y.; Wong, S.C. The Chemical Reaction Optimization Approach to Solving the Environmentally Sustainable Network Design Problem. Comput.-Aided Civ. Infrastruct. Eng. 2014, 29, 140–158. [Google Scholar] [CrossRef]
- Bhattacharjee, K.; Bhattacharya, A.; Dey, S.H.N. Chemical reaction optimization applied in economic dispatch problems. In Proceedings of the 2014 First International Conference on Automation, Control, Energy and Systems (ACES), Adisaptagram, India, 1–2 February 2014. [Google Scholar]
- Szeto, W.; Liu, Y.; Ho, S.C. Chemical reaction optimization for solving a static bike repositioning problem. Transp. Res. Part D Transp. Environ. 2016, 47, 104–135. [Google Scholar] [CrossRef]
- Bandekar, A.; Kotian, A.; Javaid, A.Y. Comparative Analysis of Simulation and Real-World Energy Consumption for Battery-Life Estimation of Low-Power IoT (Internet of Things) Deployment in Varying Environmental Conditions Using Zolertia Z1 Motes. In Sensor Systems and Software; Springer International Publishing: Cham, Switzerland, 2017. [Google Scholar]
- Dang, W.; Guo, J.; Liu, M.; Liu, S.; Yang, B.; Yin, L.; Zheng, W. A semi-supervised extreme learning machine algorithm based on the new weighted kernel for machine smell. Appl. Sci. 2022, 12, 9213. [Google Scholar] [CrossRef]
Publisher’s Note: MDPI stays neutral with regard to jurisdictional claims in published maps and institutional affiliations. |
© 2022 by the authors. Licensee MDPI, Basel, Switzerland. This article is an open access article distributed under the terms and conditions of the Creative Commons Attribution (CC BY) license (https://creativecommons.org/licenses/by/4.0/).








