Research on Speech Emotion Recognition Based on the Fractional Fourier Transform
Abstract
1. Introduction
2. Feature Extraction
2.1. Definition of the Fractional Fourier Transform
2.2. Determination of the Optimal Orders
2.3. New MFCC Feature Extraction
- 1.
- Pre-processing of speech signals: First, pre-emphasis of the original speech signal occurs, so that the signal passes through the filter with . Then, the signal is divided into frames of 20 ms in length and 10 ms in shift. Finally, windows are added with Hamming Windows.
- 2.
- AF is used for each frame of the pre-processed speech signal to find the optimal order p.
- 3.
- The Discrete FrFT(DFrFT) is performed on each frame of the speech signal in combination with the optimal order found, and then further squared to obtain the energy spectrum.
- 4.
- The energy spectrum passes through a Mel filter bank where the filter bank is uniformly spaced, converting the linear frequency scale to a Mel frequency scale and followed by the logarithmic compression. The relationship between the Mel-scale and the frequency is:
- 5.
- The discrete cosine transform (DCT) of the logarithmic energy of the filter bank is calculated to obtain 13 static Mel-Frequency Cepstral Coefficients (MFCCs), and the first-order differential and second-order differential are further calculated to obtain first-order dynamic features and second-order dynamic features, for a total of 39 acoustic features. The formula for calculating the dynamic characteristics is as follows [19]:where is the first-order dynamic features, is the cepstrum coefficient, and typically K = 2. By replacing by one can similarly derive the second-order dynamic features.The framework of the new MFCC extraction algorithm is shown in Figure 4.
3. Classification Model
4. Experimental Data and Results
4.1. Databases
4.2. Experimental Parameters
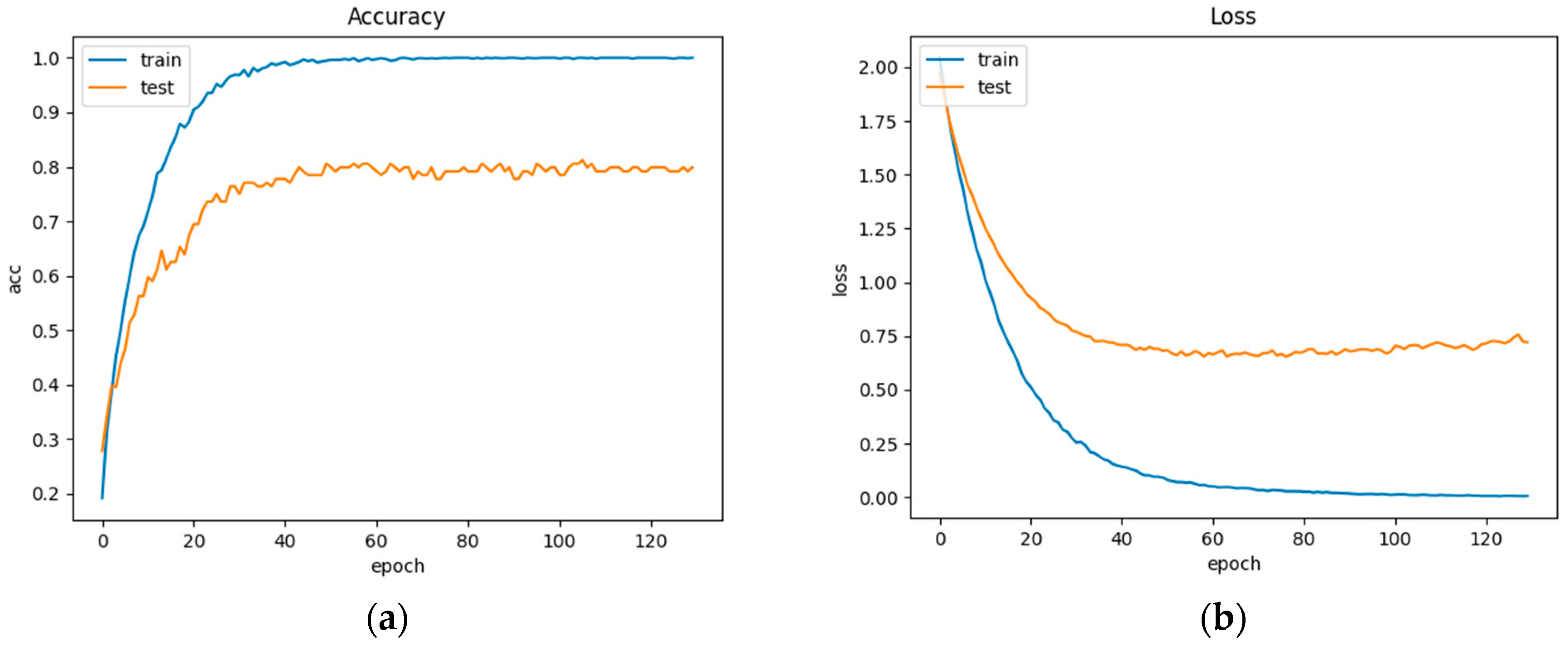
4.3. Experimental Results and Analysis
5. Conclusions
Author Contributions
Funding
Data Availability Statement
Conflicts of Interest
References
- El Ayadi, M.; Kamel, M.S.; Karray, F. Survey on speech emotion recognition: Features, classification schemes, and databases. Pattern Recognit. 2011, 44, 572–587. [Google Scholar] [CrossRef]
- Davis, S.; Mermelstein, P. Comparison of parametric representations for monosyllabic word recognition in continuously spoken sentences. IEEE Trans. Acoust. Speech Signal Process. 1980, 28, 357–366. [Google Scholar] [CrossRef]
- Sowmya, V.; Rajeswari, A. Speech emotion recognition for Tamil language speakers. In Proceedings of the International Conference on Machine Intelligence and Signal Processing, Allahabad, India, 7–10 September 2019; Springer: Singapore, 2019; pp. 125–136. [Google Scholar]
- Likitha, M.S.; Gupta, S.R.R.; Hasitha, K.; Upendra Raju, A. Speech based human emotion recognition using MFCC. In Proceedings of the 2017 International Conference on Wireless Communications, Signal Processing and Networking (WiSPNET), Chennai, India, 22–24 March 2017; pp. 2257–2260. [Google Scholar]
- Dhruvi, D. Emotion recognition using Speech Signal: A Review. Int. Res. J. Eng. Technol. (IRJET) 2018, 5, 1599–1605. [Google Scholar]
- Jagtap, S.B.; Desai, K.R.; Patil, M.J.K. A Survey on Speech Emotion Recognition Using MFCC and Different classifier. In Proceedings of the 8th National Conference on Emerging Trends in Engg and Technology, New Delhi, India, 10 March 2018. [Google Scholar]
- Namias, V. The fractional order Fourier transform and its application to quantum mechanics. IMA J. Appl. Math. 1980, 25, 241–265. [Google Scholar] [CrossRef]
- Almeida, L.B. The fractional Fourier transform and time-frequency representations. IEEE Trans. Signal Process. 1994, 42, 3084–3091. [Google Scholar] [CrossRef]
- Zhang, W.Q.; He, L.; Hou, T.; Liu, J. Fractional Fourier transform based auditory feature for language identification. In Proceedings of the APCCAS 2008-2008 IEEE Asia Pacific Conference on Circuits and Systems, Macao, China, 30 November–3 December 2008; pp. 209–212. [Google Scholar]
- Yin, H.; Nadeu, C.; Hohmann, V. Pitch-and formant-based order adaptation of the fractional Fourier transform and its application to speech recognition. EURASIP J. Audio Speech Music. Process. 2010, 2009, 304579. [Google Scholar] [CrossRef][Green Version]
- Ma, D.; Xiang, X.; Jing, W.; Kuang, J. Pitch Tracking of Noisy Speech Using Cepstrum Based on FrFT. Sci. Online 2011, 6, 310–314. [Google Scholar]
- Ma, D.; Xie, X.; Kuang, J. A novel algorithm of seeking FrFT order for speech processing. In Proceedings of the 2011 IEEE International Conference on Acoustics, Speech and Signal Processing (ICASSP), Prague, Czech Republic, 22–27 May 2011; pp. 3832–3835. [Google Scholar]
- Verkholyak, O.V.; Kaya, H.; Karpov, A.A. Modeling short-term and long-term dependencies of the speech signal for paralinguistic emotion classification. SPIIRAS Proc. 2019, 18, 30–56. [Google Scholar] [CrossRef]
- Barbarossa, S. Analysis of multicomponent LFM signals by a combined Wigner-Hough transform. IEEE Trans. Signal Process. 1995, 43, 1511–1515. [Google Scholar] [CrossRef]
- Jennison, B.K. Detection of polyphase pulse compression waveforms using the Radon-ambiguity transform. IEEE Trans. Aerosp. Electron. Syst. 2003, 39, 335–343. [Google Scholar] [CrossRef]
- Yongqiang, D.; Ran, T.; Siyong, Z.; Yue, W. The Fractional Fourier Analysis of Multicomponent Chirp Signals with Unknown Parameters. Trans. Beijing Inst. Technol. 1999, 5, 612–616. [Google Scholar]
- Capus, C.; Brown, K. Short-time fractional Fourier methods for the time-frequency representation of chirp signals. J. Acoust. Soc. Am. 2003, 113, 3253–3263. [Google Scholar] [CrossRef] [PubMed]
- Huang, X.; Acero, A.; Hon, H.W. Spoken Language Processing: Guide to Algorithms and System Development, 1st ed.; Prentice Hall PTR: Hoboken, NJ, USA, 2001; pp. 423–424. [Google Scholar]
- Shi, T.; Zhen, J. Optimization of MFCC algorithm for embedded voice system. In Proceedings of the International Conference in Communications, Signal Processing, and Systems, Changbaishan, China, 4–5 July 2020; Springer: Singapore, 2020; pp. 657–660. [Google Scholar]
- An, S.; Ling, Z.; Dai, L. Emotional statistical parametric speech synthesis using LSTM-RNNs. In Proceedings of the 2017 Asia-Pacific Signal and Information Processing Association Annual Summit and Conference (APSIPA ASC), Kuala Lumpur, Malaysia, 12–15 December 2017; pp. 1613–1616. [Google Scholar]
- Livingstone, S.R.; Russo, F.A. The Ryerson Audio-Visual Database of Emotional Speech and Song (RAVDESS): A dynamic, multimodal set of facial and vocal expressions in North American English. PLoS ONE 2018, 13, e0196391. [Google Scholar] [CrossRef] [PubMed]
- Konar, A.; Chakraborty, A. Emotion Recognition: A Pattern Analysis Approach; John Wiley & Sons: Hoboken, NJ, USA, 2015; p. 250. [Google Scholar]
- Parry, J.; Palaz, D.; Clarke, G.; Lecomte, P.; Mead, R.; Berger, M.; Hofer, G. Analysis of Deep Learning Architectures for Cross-Corpus Speech Emotion Recognition. In Proceedings of the Interspeech, Graz, Austria, 15–19 September 2019; pp. 1656–1660. [Google Scholar]
- Jalal, M.A.; Loweimi, E.; Moore, R.K.; Hain, T. Learning temporal clusters using capsule routing for speech emotion recognition. In Proceedings of the Interspeech 2019, ISCA, Graz, Austria, 15–19 September 2019; pp. 1701–1705. [Google Scholar]
- Yadav, A.; Vishwakarma, D.K. A multilingual framework of CNN and bi-LSTM for emotion classification. In Proceedings of the 2020 11th International Conference on Computing, Communication and Networking Technologies (ICCCNT), Kharagpur, India, 1–3 July 2020; pp. 1–6. [Google Scholar]
- Zisad, S.N.; Hossain, M.S.; Andersson, K. Speech emotion recognition in neurological disorders using convolutional neural network. In Proceedings of the International Conference on Brain Informatics, Padua, Italy, 19 September 2020; Springer: Cham, Switzerland, 2020; pp. 287–296. [Google Scholar]







| Layers | Activation | Output Units |
|---|---|---|
| LSTM | - | 128 |
| Dropout | - | 128 |
| Dense | Reply | 32 |
| Dense | Softmax | 8 |
| Parameter | Value |
|---|---|
| Epoch | 130 |
| Batch size | 30 |
| Learning rate | 0.0001 |
| Hidden size | 128 |
| Dropout rate | 0.5 |
| Optimizer | Adam |
| Paper | Feature | Network | UA |
|---|---|---|---|
| Parry et al. [23] | Mel filterbank coefficients | LSTM | 53.97% |
| Jalal et al. [24] | F0, MFCCs and log-energy augmented by delta and delta-delta | BLSTM, CNN, and Capsule networks | 56.20% |
| Yadav et al. [25] | MFCC | CNN, BiLSTM | 73% |
| Zisad et al. [26] | MFCC | CNN | 74.40% |
| This paper | New MFCC | LSTM | 79.51% |
Publisher’s Note: MDPI stays neutral with regard to jurisdictional claims in published maps and institutional affiliations. |
© 2022 by the authors. Licensee MDPI, Basel, Switzerland. This article is an open access article distributed under the terms and conditions of the Creative Commons Attribution (CC BY) license (https://creativecommons.org/licenses/by/4.0/).
Share and Cite
Huang, L.; Shen, X. Research on Speech Emotion Recognition Based on the Fractional Fourier Transform. Electronics 2022, 11, 3393. https://doi.org/10.3390/electronics11203393
Huang L, Shen X. Research on Speech Emotion Recognition Based on the Fractional Fourier Transform. Electronics. 2022; 11(20):3393. https://doi.org/10.3390/electronics11203393
Chicago/Turabian StyleHuang, Lirong, and Xizhong Shen. 2022. "Research on Speech Emotion Recognition Based on the Fractional Fourier Transform" Electronics 11, no. 20: 3393. https://doi.org/10.3390/electronics11203393
APA StyleHuang, L., & Shen, X. (2022). Research on Speech Emotion Recognition Based on the Fractional Fourier Transform. Electronics, 11(20), 3393. https://doi.org/10.3390/electronics11203393
