Comparison of Phase-Locked Loops Used for Frequency Measurements in a Low-Inertia Power Grid with Wind Generation
Abstract
1. Introduction
2. Materials and Methods
2.1. Phase-Locked Loop
2.1.1. Phase Detector (PD)
2.1.2. Loop Filter (LF)
2.1.3. Voltage-Controlled Oscillator (VCO)
2.2. Phase-Locked Loop Configurations
2.2.1. Synchronous Reference Frame PLL (SRF-PLL)
2.2.2. Lag-PLL
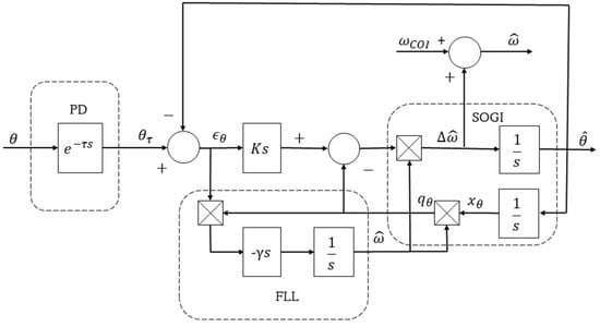
2.2.3. Second-Order Generalized Integrator PLL (SOGI PLL)
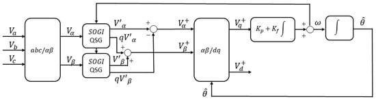
2.2.4. Dual Second-Order Generalized Integrator PLL (DSOGI-PLL)
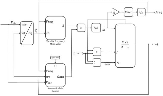
2.2.5. Moving Average Filter PLL (MAF-PLL)
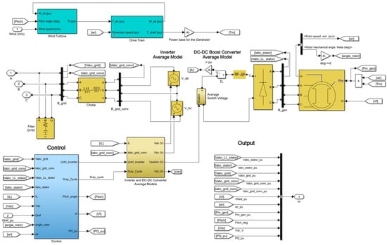
2.3. Test Power System
2.4. Case Study
- Scenario 1: Frequency measurement with a constant wind speed (15 m/s), constant load, and reactive power reference at 0 var.
- Scenario 2: Frequency measurement with variable wind speed data taken from [40] (day 055 of 1992), as presented in Figure 13. The speed data are expressed in m/s, sampled at 25 Hz (samples every 40 ms). A period of 430 s is considered for this study, with the wind speed kept constant for the first 130 s.
2.5. Measurement Deviation
2.5.1. Mean Absolute Error
2.5.2. Root-Mean-Square Error
2.5.3. Error of the Frequency Derivative
3. Results and Analysis
3.1. Scenario 1: Constant Wind Speed
3.2. Scenario 2: Variable Wind Speed
3.3. Summary of Results
- SRF-PLL: It is more sensitive to small frequency changes produced by wind speed variations. Therefore, the method is more suitable for frequency measurements in a constant wind speed scenario than in a variable wind speed scenario. However, it is more sensitive to voltage harmonics, generating more significant noise than other PLLs.
- LAG-PLL: In the constant wind speed scenario, the LAG-PLL behaves better than the SRF-PLL, making it suitable for applications where it is unnecessary to consider the dynamic behavior of the frequency. A filter of the voltage signal before the PI makes it unreliable for dynamic behavior, as demonstrated with the frequency measurement in the variable wind speed scenario.
- SOGI-PLL: Frequency measurements in the lower voltage levels are accurate in the two simulated scenarios. It provides low error and follows the sinusoidal behavior of the reference, showing a better filtering capacity for the voltage signal facing noise. It is sensitive to the changes produced by small wind speed variations. This PLL is used for single-phase systems and can give errors in the case of unbalanced systems.
- DSOGI-PLL: As the three-phase version of the SOGI-PLL, it offers a sensitivity similar to that of the single-phase version. Although the frequency measurement error is increased, this cannot be considered representative, knowing that this type may become more accurate in unbalanced networks. Because of the sensitivity, it generates noise in the frequency measurement, affecting the RMS value of the frequency derivative. However, the single-phase model and the MAF-PLL are the only ones better.
- MAF-PLL: It is a PLL that responds adequately to the constant wind speed scenario. Although it averages the signal and tries to flatten sine waves, it generates the lowest measurement errors in the constant and variable wind speed scenarios at the higher voltage levels. It can filter the signal to make it less sensitive to slight changes in the measurement or an increase in the noise level of the input signal. This latter behavior was also observed at the lower voltage levels in the constant and variable wind speed scenarios.
4. Conclusions
Author Contributions
Funding
Institutional Review Board Statement
Informed Consent Statement
Data Availability Statement
Acknowledgments
Conflicts of Interest
References
- Hernández-Callejo, L.; Gallardo-Saavedra, S.; Alonso-Gómez, V. A Review of Photovoltaic Systems: Design, Operation and Maintenance. Sol. Energy 2019, 188, 426–440. [Google Scholar] [CrossRef]
- Tawalbeh, M.; Al-Othman, A.; Kafiah, F.; Abdelsalam, E.; Almomani, F.; Alkasrawi, M. Environmental Impacts of Solar Photovoltaic Systems: A Critical Review of Recent Progress and Future Outlook. Sci. Total Environ. 2021, 759, 143528. [Google Scholar] [CrossRef] [PubMed]
- Peng, Q.; Jiang, Q.; Yang, Y.; Liu, T.; Wang, H.; Blaabjerg, F. On the Stability of Power Electronics-Dominated Systems: Challenges and Potential Solutions. IEEE Trans. Ind. Appl. 2019, 55, 7657–7670. [Google Scholar] [CrossRef]
- Guerra, K.; Haro, P.; Gutiérrez, R.E.; Gómez-Barea, A. Facing the High Share of Variable Renewable Energy in the Power System: Flexibility and Stability Requirements. Appl. Energy 2022, 310, 118561. [Google Scholar] [CrossRef]
- Bloom, A.; Helman, U.; Holttinen, H.; Summers, K.; Bakke, J.; Brinkman, G.; Lopez, A. It’s Indisputable: Five Facts About Planning and Operating Modern Power Systems. IEEE Power Energy Mag. 2017, 15, 22–30. [Google Scholar] [CrossRef]
- Liu, B.; An, M.; Wang, H.; Chen, Y.; Zhang, Z.; Xu, C.; Song, S.; Lv, Z. A Simple Approach to Reject DC Offset for Single-Phase Synchronous Reference Frame PLL in Grid-Tied Converters. IEEE Access 2020, 8, 112297–112308. [Google Scholar] [CrossRef]
- Li, Y.; Fan, L.; Miao, Z. Wind in Weak Grids: Low-Frequency Oscillations, Subsynchronous Oscillations, and Torsional Interactions. IEEE Trans. Power Syst. 2020, 35, 109–118. [Google Scholar] [CrossRef]
- Ortega, A.; Milano, F. Comparison of Different PLL Implementations for Frequency Estimation and Control. In Proceedings of the 2018 18th International Conference on Harmonics and Quality of Power (ICHQP), Ljubljana, Slovenia, 13–16 May 2018; pp. 1–6. [Google Scholar]
- Karimi-Ghartemani, M.; Iravani, M.R. Robust and Frequency-Adaptive Measurement of Peak Value. IEEE Trans. Power Deliv. 2004, 19, 481–489. [Google Scholar] [CrossRef]
- Liu, C.; Jiang, J.; Jiang, J.; Zhou, Z. Enhanced Grid-Connected Phase-Locked Loop Based on a Moving Average Filter. IEEE Access 2020, 8, 5308–5315. [Google Scholar] [CrossRef]
- Golestan, S.; Guerrero, J.M.; Vasquez, J.C.; Abusorrah, A.M.; Al-Turki, Y. Standard SOGI-FLL and Its Close Variants: Precise Modeling in LTP Framework and Determining Stability Region/Robustness Metrics. IEEE Trans. Power Electron. 2021, 36, 409–422. [Google Scholar] [CrossRef]
- Zhang, C.; Foyen, S.; Suul, J.A.; Molinas, M. Modeling and Analysis of SOGI-PLL/FLL-Based Synchronization Units: Stability Impacts of Different Frequency-Feedback Paths. IEEE Trans. Energy Convers. 2021, 36, 2047–2058. [Google Scholar] [CrossRef]
- Ranjan, A.; Kewat, S.; Singh, B. DSOGI-PLL With In-Loop Filter Based Solar Grid Interfaced System for Alleviating Power Quality Problems. IEEE Trans. Ind. Appl. 2021, 57, 730–740. [Google Scholar] [CrossRef]
- Nicastri, A.; Nagliero, A. Comparison and Evaluation of the PLL Techniques for the Design of the Grid-Connected Inverter Systems. In Proceedings of the 2010 IEEE International Symposium on Industrial Electronics, Bari, Italy, 4–7 July 2010; pp. 3865–3870. [Google Scholar]
- Silva, S.M.; Lopes, B.M.; Cardoso Filho, B.J.; Campana, R.P.; Boaventura, W.C. Performance Evaluation of PLL Algorithms for Single-Phase Grid-Connected Systems. In Proceedings of the Conference Record of the 2004 IEEE Industry Applications Conference, 2004, 39th IAS Annual Meeting, Seattle, WA, USA, 3–7 October 2004; Volume 4, pp. 2259–2263. [Google Scholar]
- Darambazar, G.; Moukadem, A.; Colicchio, B.; Wira, P. A Comparison of PLL for Online Frequency Tracking in Power Grids. In Proceedings of the 2021 IEEE 30th International Symposium on Industrial Electronics (ISIE), Kyoto, Japan, 20–23 June 2021; pp. 1–6. [Google Scholar]
- Setiawan, I.; Facta, M.; Priyadi, A.; Purnomo, M.H. Comparison of Three Popular PLL Schemes under Balanced and Unbalanced Grid Voltage Conditions. In Proceedings of the 2016 8th International Conference on Information Technology and Electrical Engineering (ICITEE), Yogyakarta, Indonesia, 5–6 October 2016; pp. 1–6. [Google Scholar]
- Royan; Andromeda, T.; Facta, M.; Hermawan; Setiawan, I. Comparison of SOGI-FLL with SOGI-PLL for Single-Phase Grid-Connected Inverters. In Proceedings of the 4th International Conference on Energy, Environment, Epidemiology and Information System (ICENIS 2019), Semarang, Indonesia, 7–8 August 2019. [Google Scholar]
- Rueda-Escobedo, J.G.; Tang, S.; Schiffer, J. A Performance Comparison of PLL Implementations in Low-Inertia Power Systems Using an Observer-Based Framework. IFAC-PapersOnLine 2020, 53, 12244–12250. [Google Scholar] [CrossRef]
- Jamaludin, N.F.; Saidina Omar, A.M.; Isa, S.S.M.; Ahmad, N.D.; Ramli, S.S. Comparison Techniques Using Phase—Loop Locked (PLL) and Synchronous References Frame (SRF) Controller to Mitigate Voltage Flicker. J. Phys. Conf. Ser. 2019, 1349, 012124. [Google Scholar] [CrossRef]
- Prakash, S.; Singh, J.K.; Behera, R.K.; Mondal, A. Comprehensive Analysis of SOGI-PLL Based Algorithms for Single-Phase System. In Proceedings of the 2019 National Power Electronics Conference (NPEC), Tiruchirappalli, India, 13–15 December 2019; pp. 1–6. [Google Scholar]
- Ullah, I.; Ashraf, M. Comparison of Synchronization Techniques Under Distorted Grid Conditions. IEEE Access 2019, 7, 101345–101354. [Google Scholar] [CrossRef]
- Singh, U.K.; Basak, A. Performance Study of Different PLL Schemes Under Unbalanced Grid Voltage. In Proceedings of the 2019 IEEE Region 10 Symposium (TENSYMP), Kolkata, India, 7–9 June 2019; pp. 66–71. [Google Scholar]
- Santos Filho, R.M.; Seixas, P.F.; Cortizo, P.C.; Torres, L.A.B.; Souza, A.F. Comparison of Three Single-Phase PLL Algorithms for UPS Applications. IEEE Trans. Ind. Electron. 2008, 55, 2923–2932. [Google Scholar] [CrossRef]
- Bifaretti, S.; Zanchetta, P.; Lavopa, E. Comparison of Two Three-Phase PLL Systems for More Electric Aircraft Converters. IEEE Trans. Power Electron. 2014, 29, 6810–6820. [Google Scholar] [CrossRef]
- Godave, A.; Choudhari, P.; Jadhav, A. Comparison and Simulation of Analog and Digital Phase Locked Loop. In Proceedings of the 2018 9th International Conference on Computing, Communication and Networking Technologies (ICCCNT), Bengaluru, India, 10–12 July 2018; pp. 1–4. [Google Scholar]
- Aguilera, R.P.; Acuna, P.; Konstantinou, G.; Vazquez, S.; Leon, J.I. Basic Control Principles in Power Electronics. In Control of Power Electronic Converters and Systems; Elsevier: Amsterdam, The Netherlands, 2018; pp. 31–68. [Google Scholar]
- Zhou, D.; Song, Y.; Blaabjerg, F. Modeling and Control of Three-Phase AC/DC Converter Including Phase-Locked Loop. In Control of Power Electronic Converters and Systems; Elsevier: Amsterdam, The Netherlands, 2018; pp. 117–151. [Google Scholar]
- Ortega, A.; Milano, F. Impact of Frequency Estimation for VSC-Based Devices with Primary Frequency Control. In Proceedings of the 2017 IEEE PES Innovative Smart Grid Technologies Conference Europe (ISGT-Europe), Turin, Italy, 26–29 September 2017; pp. 1–6. [Google Scholar]
- Yuan, X.; Merk, W.; Stemmler, H.; Allmeling, J. Stationary-Frame Generalized Integrators for Current Control of Active Power Filters with Zero Steady-State Error for Current Harmonics of Concern under Unbalanced and Distorted Operating Conditions. IEEE Trans. Ind. Appl. 2002, 38, 523–532. [Google Scholar] [CrossRef]
- Rodriguez, P.; Luna, A.; Candela, I.; Mujal, R.; Teodorescu, R.; Blaabjerg, F. Multiresonant Frequency-Locked Loop for Grid Synchronization of Power Converters Under Distorted Grid Conditions. IEEE Trans. Ind. Electron. 2011, 58, 127–138. [Google Scholar] [CrossRef]
- Rodriguez, P.; Teodorescu, R.; Candela, I.; Timbus, A.V.; Liserre, M.; Blaabjerg, F. New Positive-Sequence Voltage Detector for Grid Synchronization of Power Converters under Faulty Grid Conditions. In Proceedings of the 37th IEEE Power Electronics Specialists Conference, Jeju, Korea, 18–22 June 2006; pp. 1–7. [Google Scholar]
- Robles, E.; Ceballos, S.; Pou, J.; Zaragoza, J.; Gabiola, I. Grid Synchronization Method Based on a Quasi-Ideal Low-Pass Filter Stage and a Phase-Locked Loop. In Proceedings of the 2008 IEEE Power Electronics Specialists Conference, Rhodes, Greece, 15–19 June 2008; pp. 4056–4061. [Google Scholar]
- Report, I. Dynamic Models for Steam and Hydro Turbines in Power System Studies. IEEE Trans. Power Appar. Syst. 1973, PAS-92, 1904–1915. [Google Scholar] [CrossRef]
- IEEE Subsynchronous Resonance Working Group of the Dynamic System Performance Subcommittee and Power System Engineering Commitee. Second Benchmark Model for Computer Simulation of Subsynchronous Resonance. IEEE Trans. Power Appar. Syst. 1985, PAS-104, 1057–1066. [Google Scholar] [CrossRef]
- Kundur, P. Power System Stability and Control, 1st ed.; McGraw-Hill, Inc.: Palo Alto, CA, USA, 1994; ISBN 007035958X. [Google Scholar]
- Gagnon, R.; Turmel, G.; Larose, C.; Brochu, J.; Sybille, G.; Fecteau, M. Large-Scale Real-Time Simulation of Wind Power Plants into Hydro-Quebec Power System. In Proceedings of the 9th International Workshop on Large-Scale Integration of Wind Power into Power Systems as well as on Transmission Networks for Offshore Wind Power Plants, Québec, QC, Canada, 18–19 October 2010; Betancourt, U., Ackermann, T., Eds.; energynautics GmbH: Québec, QC, Canada, 2010; pp. 73–80. [Google Scholar]
- CIGRE Working Group 02 (Study Committee 33). Guidelines for Representation of Network Elements When Calculating Transients; Cigré: Paris, France, 1990. [Google Scholar]
- IEC 60076-1:2011; Power Transformers—Part 1: General. International Electrotechnical Commission: Geneva, Switzerland, 2011.
- Hansen, K.S.; Vasiljevic, N.; Sørensen, S.A. Wind Resource, SCADA Data and Time Series of Wind and Turbine Loads from Tjareborg, DK; Dataset; Technical University of Denmark: Kongens Lyngby, Denmark, 2021. [Google Scholar] [CrossRef]
- Willmott, C.J.; Matsuura, K. Advantages of the Mean Absolute Error (MAE) over the Root Mean Square Error (RMSE) in Assessing Average Model Performance. Clim. Res. 2005, 30, 79–82. [Google Scholar] [CrossRef]
























| Parameter | Symbol | Value |
|---|---|---|
| d-axis subtransient short-circuit time constant | Td″ | 0.023 s |
| d-axis transient short-circuit time constant | Td′ | 1.32 s |
| d-axis transient open-circuit time constant | Tdo′ | 4.5 s |
| Armature time constant | Ta | 0.15 s |
| Subtransient d-axis reactance | Xd″ | 20% |
| Transient d-axis reactance | Xd′ | 25% |
| d-axis reactance | Xd | 165% |
| PLL | MAE% (Constant Wind Speed Scenario) | ||||
|---|---|---|---|---|---|
| 230 kV SynGen | 230 kV WinGen | 230 kV Load | 25 kV WinGen | 575 V WinGen | |
| SRF-PLL | 0.0385% | 0.0385% | 0.0380% | 0.0628% | 0.1728% |
| LAG-PLL | 0.0377% | 0.0377% | 0.0371% | 0.0667% | 0.1437% |
| SOGI-PLL | 0.0361% | 0.0361% | 0.0360% | 0.0447% | 0.1064% |
| DSOGI-PLL | 0.0333% | 0.0333% | 0.0329% | 0.0551% | 0.1205% |
| MAF-PLL | 0.0317% | 0.0317% | 0.0316% | 0.0566% | 0.1191% |
| PLL | RMSE% (Constant Wind Speed Scenario) | ||||
|---|---|---|---|---|---|
| 230 kV SynGen | 230 kV WinGen | 230 kV Load | 25 kV WinGen | 575 V WinGen | |
| SRF-PLL | 0.000172% | 0.000172% | 0.000179% | 0.000256% | 0.000396% |
| LAG-PLL | 0.000172% | 0.000172% | 0.000179% | 0.000256% | 0.000396% |
| SOGI-PLL | 0.000542% | 0.000542% | 0.000548% | 0.000369% | 0.000403% |
| DSOGI-PLL | 0.000333% | 0.000333% | 0.000326% | 0.000301% | 0.000319% |
| MAF-PLL | 0.000020% | 0.000020% | 0.000020% | 0.000102% | 0.000267% |
| PLL | CAEFD% (Constant Wind Speed Scenario) | ||||
|---|---|---|---|---|---|
| 230 kV SynGen | 230 kV WinGen | 230 kV Load | 25 kV WinGen | 575 V WinGen | |
| SRF-PLL | 190.54% | 190.54% | 249.63% | 1770.19% | 9277.65% |
| LAG-PLL | 25.50% | 25.50% | 12.97% | 341.27% | 1981.73% |
| SOGI-PLL | 13.65% | 13.65% | 15.76% | 115.26% | 716.09% |
| DSOGI-PLL | 9.38% | 9.38% | 3.90% | 168.94% | 1152.07% |
| MAF-PLL | 43.10% | 43.10% | 42.91% | 18.24% | 48.21% |
| PLL | CRMSEFD% (Constant Wind Speed Scenario) | ||||
|---|---|---|---|---|---|
| 230 kV SynGen | 230 kV WinGen | 230 kV Load | 25 kV WinGen | 575 V WinGen | |
| SRF-PLL | 174.12% | 174.12% | 226.00% | 1621.03% | 8536.99% |
| LAG-PLL | 30.63% | 30.63% | 18.89% | 327.67% | 1847.97% |
| SOGI-PLL | 73.38% | 73.38% | 71.07% | 193.20% | 797.12% |
| DSOGI-PLL | 93.39% | 93.39% | 88.71% | 227.48% | 1085.21% |
| MAF-PLL | 28.52% | 28.52% | 28.35% | 1.48% | 79.38% |
| PLL | MAE% (Variable Wind Speed Scenario) | ||||
|---|---|---|---|---|---|
| 230 kV SynGen | 230 kV WinGen | 230 kV Load | 25 kV WinGen | 575 V WinGen | |
| SRF-PLL | 0.0221% | 0.0221% | 0.0222% | 0.0477% | 0.1614% |
| LAG-PLL | 0.0259% | 0.0259% | 0.0258% | 0.0506% | 0.1187% |
| SOGI-PLL | 0.0218% | 0.0218% | 0.0217% | 0.0341% | 0.0771% |
| DSOGI-PLL | 0.0245% | 0.0245% | 0.0244% | 0.0405% | 0.0898% |
| MAF-PLL | 0.0200% | 0.0200% | 0.0200% | 0.0395% | 0.0866% |
| PLL | RMSE% (Variable Wind Speed Scenario) | ||||
|---|---|---|---|---|---|
| 230 kV SynGen | 230 kV WinGen | 230 kV Load | 25 kV WinGen | 575 V WinGen | |
| SRF-PLL | 0.000025% | 0.000025% | 0.000025% | 0.000032% | 0.000064% |
| LAG-PLL | 0.000025% | 0.000025% | 0.000025% | 0.000032% | 0.000064% |
| SOGI-PLL | 0.000043% | 0.000043% | 0.000043% | 0.000050% | 0.000075% |
| DSOGI-PLL | 0.000043% | 0.000043% | 0.000043% | 0.000050% | 0.000064% |
| MAF-PLL | 0.000018% | 0.000018% | 0.000018% | 0.000032% | 0.000057% |
| PLL | CAEFD% (Variable Wind Speed Scenario) | ||||
|---|---|---|---|---|---|
| 230 kV SynGen | 230 kV WinGen | 230 kV Load | 25 kV WinGen | 575 V WinGen | |
| SRF-PLL | 658.37% | 658.37% | 823.96% | 4807.51% | 24742.68% |
| LAG-PLL | 141.30% | 141.30% | 165.67% | 1040.80% | 5488.64% |
| SOGI-PLL | 68.84% | 68.84% | 73.67% | 419.08% | 1993.61% |
| DSOGI-PLL | 139.75% | 139.75% | 145.96% | 583.90% | 3263.35% |
| MAF-PLL | 12.99% | 12.99% | 13.50% | 86.07% | 262.25% |
| PLL | CRMSEFD% (Variable Wind Speed Scenario) | ||||
|---|---|---|---|---|---|
| 230 kV SynGen | 230 kV WinGen | 230 kV Load | 25 kV WinGen | 575 V WinGen | |
| SRF-PLL | 455.37% | 455.37% | 574.22% | 3469.70% | 17951.74% |
| LAG-PLL | 103.61% | 103.61% | 118.63% | 757.63% | 4003.72% |
| SOGI-PLL | 198.87% | 198.87% | 203.23% | 461.29% | 1731.32% |
| DSOGI-PLL | 255.17% | 255.17% | 259.94% | 544.70% | 2390.31% |
| MAF-PLL | 13.86% | 13.86% | 14.29% | 83.03% | 262.22% |
Publisher’s Note: MDPI stays neutral with regard to jurisdictional claims in published maps and institutional affiliations. |
© 2022 by the authors. Licensee MDPI, Basel, Switzerland. This article is an open access article distributed under the terms and conditions of the Creative Commons Attribution (CC BY) license (https://creativecommons.org/licenses/by/4.0/).
Share and Cite
Guerrero-Bermúdez, O.D.; Martinez, S.; Molina, E.; Candelo-Becerra, J.E. Comparison of Phase-Locked Loops Used for Frequency Measurements in a Low-Inertia Power Grid with Wind Generation. Electronics 2022, 11, 3226. https://doi.org/10.3390/electronics11193226
Guerrero-Bermúdez OD, Martinez S, Molina E, Candelo-Becerra JE. Comparison of Phase-Locked Loops Used for Frequency Measurements in a Low-Inertia Power Grid with Wind Generation. Electronics. 2022; 11(19):3226. https://doi.org/10.3390/electronics11193226
Chicago/Turabian StyleGuerrero-Bermúdez, Orlando David, Sergio Martinez, Eder Molina, and John E. Candelo-Becerra. 2022. "Comparison of Phase-Locked Loops Used for Frequency Measurements in a Low-Inertia Power Grid with Wind Generation" Electronics 11, no. 19: 3226. https://doi.org/10.3390/electronics11193226
APA StyleGuerrero-Bermúdez, O. D., Martinez, S., Molina, E., & Candelo-Becerra, J. E. (2022). Comparison of Phase-Locked Loops Used for Frequency Measurements in a Low-Inertia Power Grid with Wind Generation. Electronics, 11(19), 3226. https://doi.org/10.3390/electronics11193226

