Review of the Techniques of the Data Analytics and Islanding Detection of Distribution Systems Using Phasor Measurement Unit Data
Abstract
1. Introduction
2. Discussion on the Application of the PMU
3. Discussion on Islanding Detection
3.1. Islanding and Risk of Islanding
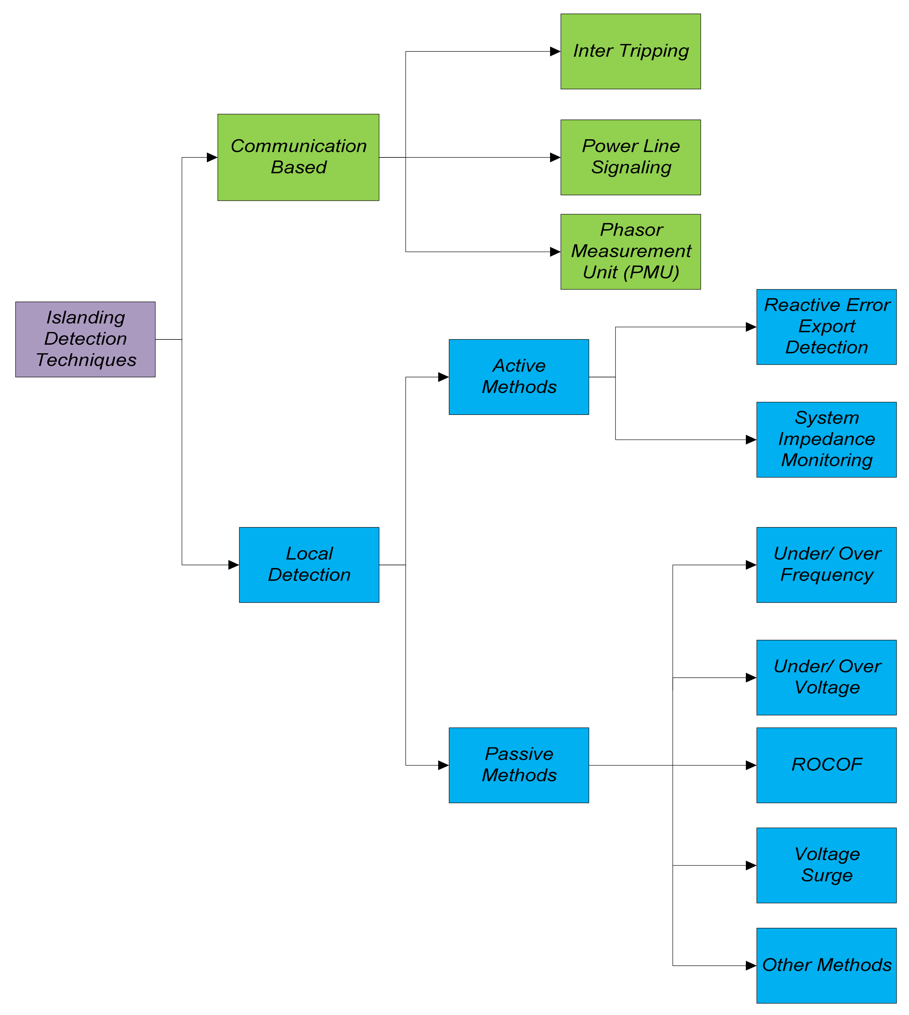
3.2. Review of Islanding Detection Schemes
3.2.1. Communication-Based Techniques
- Inter-Tripping Scheme: This technique takes advantage of communication ties between nodes in the system to ensure that DG units are disconnected correctly in response to LOM detection [35]. This scheme is also called a transfer trip [52] as it monitors the status of all circuit breakers and reclosers, which might cause an islanding event [46,51]. A trip signal is sent to the respective DG when a switching operation occurs due to a utility network disconnection to avoid the island’s building. A variety of mediums, including radio waves, leased telephone lines, and hard wires, can be used to transmit this trip signal.
- Power Line Signaling: This scheme is very similar to the previous inter-tripping scheme, except that it disconnects the power line as a medium. Therefore, it is also known as part of the inter-tripping techniques [52]. However, this scheme requires only a single transmitter, where other schemes require more transmitters at every potential disconnection point in the network. The transmitter is located on the secondary side of the substation bus on the utility bus as it generates signals. It broadcasts a low-energy signal incessantly, which each DG’s receiver receives through the power line. Islanding conditions are considered when failure happens to sense the signal and immediately activate the disconnection of the DG units [51]. For anti-islanding protection, this method can be very effective. However, the cost of the signal generator and its installation may be very costly, rendering this technique uneconomical, especially when a few DG units share the service. Furthermore, signal interference with other forms of power line communication applications, such as automatic meter reading, should be considered.
3.2.2. Active Islanding Detection Method
- Reactive Error Export Detection (REED): This relay’s interface is linked to the AVR (automatic voltage regulator) of the DG, allowing it to operate the DG and generate a specific level of reactive power flow between the utility grid and the local site. This condition can only be sustained when the grid is connected. The relay’s operation allows the actual and desired reactive power deviation to be exported within a predefined time period [46,54,55]. This relay is extremely effective at detecting islands because it can identify islands even if the generator’s loading is not changed. However, the operational time of this relay is slow, taking 2–5 s to detect. Due to the late functional activity of this relay, it is used as backup protection along with “faster” anti-islanding schemes. The effectiveness of this relay fails in the inverter-based DG system since those DGs operate with a unit power factor.
- System Impedance Monitoring: When the DG and utility run in parallel, the system impedance measured at the DG’s terminal is controlled by the utility, and this is very small compared with the islanding formation case. This scheme takes up this role and measures the changes in the system impedance to detect an islanding event [56]. The authors of [57,58] proposed a method for calculating system impedance by injecting a small high-frequency (HF) signal into the system voltage. Due to the transient network frequency, this relay is free from nuisance triggering and operates at a very high speed. Furthermore, because there is a minor power imbalance on the island, this relay lacks an NDZ. However, the effectiveness of this scheme might face difficulties if there is more than one DG on the developed island. In addition, injecting disturbances may degrade the power quality of multiple DGs. The cost of implementation is also a significant concern, as this scheme necessitates installing a signal generator at each DG end [46].
3.2.3. Passive Methods for Islanding Detection
- Under/Over Frequency Relay: As it runs in parallel with the upstream utility grid, the DG maintains a consistent, constant frequency under steady-state conditions. By using a frequency limit, this scheme can be used for islanding detection. For this scheme, the threshold should be defined to be out of the range of normal operational limits. From the guidance, the recommended settings for under frequency are 49.8 Hz, and for over frequency, 51 Hz [61]. However, this scheme is comparatively slower as the frequency does not change immediately. In addition, this scheme fails to set the threshold for the match frequency islanding condition [24]. A large area of NDZ can exist due to insufficient sensitivity as this scheme highly depends on large-scale power imbalance, which might potentially increase the probability of islanding formation [46]. Given these disadvantages, these relays are used as a backup security measure for the system.
- Under/Over Voltage Relay: Voltage is also a significant parameter that is generally used for islanding detection [46]. The working principle of this relay is very similar to the under/over frequency relay. When there is a reactive power imbalance on the island, the relay operation is activated. Changes happen in the voltage level due to the power balance, and this imbalance indicator can be considered as an islanding parameter. Since there is no mechanical inertia, the response of this method is comparatively faster than the under/over frequency [46]. The threshold setting of this relay should be outside of the statutory level of voltage. From the guidelines, the standard settings should be +10%/6% of the nominal voltage [62]. The tripping operation of the DG occurs once the voltage exceeds the defined limit. However, this relay can create nuisance triggers since it is affected by many disturbances on the network. Furthermore, this method is not effective at detecting islanding events when generation and loads are closely matched [24]. As a result, if it was not for the generator and load variation pushing the voltage to its limit, the island might not be detected.
- Rate of Change of Frequency (ROCOF) Relay: This method is most widely used for detecting unintentional islanding events. The detection process of this method is based on the premise that there is always an imbalance between generators and loads when an island is formed [46,63]. The resulting power imbalance generates a rapid shift in frequency soon after islanding, which can be approximated by the following Equation (1) if the governor response is skipped.
- Vector Surge (VS) Relay: At each rising zero crossing of the terminal voltage, vector surge relays measure the time duration of an electrical cycle and begin a new calculation [51]. A comparison approach happens between the current cycle (measured waveform) and the previous one (reference cycle). The island situation’s cycle duration is determined by the power imbalance in the island system, as shown in Figure 7. The input parameter of a VS relay is the proportional variation of the terminal voltage. A trip signal is sent to the circuit breaker instantly when the variation in the terminal voltage exceeds the limits of the pre-specified threshold. This threshold adjustment of a vector surge relay is normally allowed to be in the range of from 2 degree to 2 degree. Another important feature is the minimal terminal voltage, which is provided by the block function. When the terminal voltage drops below the adjusted level of the threshold of Vmin, the trip signal of the VS relay is blocked. This phenomenon happens to avoid the actuation of the VS relay during short circuits or generator startup conditions.

- Other Passive Techniques: Decision tree (DT) classifier, fuzzy rule-based classifier, and bi-orthogonal 1.5 wavelet-based techniques were discussed in [59,60,61] as passive techniques. For an inverter interface DG system, wavelet-based techniques were discussed in [6], and for detecting islanding events, the voltage unbalance and total harmonic distortion (THD) of currents were proposed in [63]. As extension theory-based methods, ROCOV (rate of change of voltage) and ROCOF indices-based methods were presented in [64,65]. In [66,67], the authors proposed a new hybrid method. The coefficient of the negative sequence voltage and transformation of the current wavelet were used [68]. For an inverter-based DG, a passive method was discussed in [68], which exploits parameters such as ROCPAD (rate of change of phase angle difference) and the proportional power spectral density of the voltage. For detecting islanding events, an S-transform-based cumulative sum detector (CUSUM) method was presented in [69], and a data mining approach was explained and evaluated in [70]. In [71], for an inverter-based DG, the authors evaluated, for islanding detection, seven features and four classifiers: decision trees, radial basis function (RBF), support vector machine (SVM), and probabilistic neural networks. The authors of [72] attempted to detect islanding events in the presence of three different types of DG units: inverter-interfaced DG, synchronous-type DG, and multiple DG units (synchronous-type and/or inverter interfaced DG). They used a random forest (RF) classifier to extract twenty features first, and then four of those features were chosen as input. From the above discussions, the most passive islanding detection methods, such as ROCOF, VS, and over/under voltage and over/under frequency relays, suffer from the NDZ limitation. The NDZ function determines the power imbalance on the island. There are two types of power imbalance in the island event: active power imbalance and the reactive power imbalance [73]. The plane in Figure 8a depicts a specific power imbalance situation on the island where there is a power imbalance (positive value of surplus power).

4. Review of the PMU Island Detection and Data Analytics Techniques
4.1. PMU Techniques for Islanding Detection
- Measured parameters are accurate.
- Able to deliver more precise data.
- The error is minimal when compared to conventional measurements.
- Capable of providing islanding detection for the match frequency conditions between DG and the utility.
- Communication delays when transmitting the time stamp in actual time are due to the shared or dedicated medium [17].
| Ref. | Objectives | Contributions | Limitations |
|---|---|---|---|
| [78] | Islanding detection uses the frequency parameter of the PMU. | By establishing an appropriate threshold, the proposed algorithm is capable of avoiding false tripping. | The NDZ was not taken into account by the algorithm. |
| [79,80,81,82,83] | Detect an islanding event using rotor angle and phasor using the PMU’s data [79]. | The proposed algorithm can predict when faults will occur and when they will be cleared. | The proposed algorithms did not consider DG-utility match frequency conditions. |
| Detects islanding using islanding detection monitoring factor, rate of change of inverse hyperbolic cosecant function, and voltage at the point of common coupling as the islanding detection elements with the help of the PMU [80]. | The algorithm is quick, reliable, and secure in discriminating between islanding and no islanding scenarios. | ||
| A hybrid transient stability assessment model has been proposed for controlled islanding [80]. | The proposed islanding strategy works well for preventing transient instability. | ||
| Proposed a PMU-based controlled system separation scheme for the Argentinian electric system [81]. | Capable of mitigating the effects of severe fault events. | ||
| Proposed a PMU-based islanding detection algorithm based on the voltage angle [82,83]. | From practical and actual-time implementation point of views, this method proves to be easy, less time-consuming, and cost-efficient. | ||
| [84] | Detect islanding events of the large photovoltaic power station by collecting frequencies from the PMU. | The proposed algorithm is able to detect islanding events with less false triggerings during islanding events. | There is no definite mechanism or technique for determining threshold frequency and time. |
| [85] | A linear programming formulation-based island detection algorithm was proposed. | The proposed method is able to detect islanding events with a faster detection time. | The algorithm is unable to detect islanding events when there is a match frequency condition occurring between the DG and the utilities. |
| [86] | To detect islanding events by using frequency data from the PMU. | Computational time was reduced by minimizing the number of required communications. | |
| [87] | To protect DG from islanding events by using the voltage angle as an input. | The proposed algorithm is simple and easy to implement. | There is no detailed explanation or calculation for determining the threshold values. |
4.2. PMU Data Analytic Techniques
| Approach | Objectives | Methodology | Contributions | Limitations |
|---|---|---|---|---|
| Density Estimation [88] | Proposed data extraction algorithm from millions of PMU data. | Density estimation on the frequency variable of all the samples in a file to extract PMU data. | The algorithm is able to detect long-term and short-term disturbances in the line. | Higher computational time |
| Zero-Crossing [89] | Phasor estimation. | A two bus by using two synchronized 50 Hz reference signal is used to generate phase difference. | Can calculate phase estimation properly. | Cannot detect several fault events |
| Discrete Fourier Transform (DFT) | Phasor estimation. | Sampling and comparing the phase differences from different sites [26,41,49]. | Can calculate phase estimation. | Unable to deal with the missing PMU data without further modification. |
| Slide Discrete Fourier Transform (SDFT) [46] | Phasor estimation. | Sampling the data and apply SDFT to observe and compare with the DFT. | Computation time is lower compared to the DFT. | For finding the appropriate result, the previous value of SDFT must be known. |
| UPS: Unified PMU-Data Storage System [90] | D-PMU (Distribution PMU) data storage. | Unified PMU Data Storage (UPS) system was proposed for D-PMU (Distribution PMU). | Higher efficiency in big data processing. | Unable to deal with the missing PMU data without further modification. |
| PMU Data Recovery [91] | Data recovery | Developed spline interpolation function for recovering PMU data. | Missing PMU data can be recovered. | The algorithm cannot detect, if in time, fault event data were missing; how rapidly the missing data will be recovered and adjusted with the implemented calculation was not explained. |
| PMU Data Screening [92] | PMU data screening. | Data screening theory was applied in PMU big data. | Algorithm can detect an event by screening PMU data. | Unable to deal with the missing PMU data without further modification. |
| Voltage Sag Detection [93] | Power quality monitoring using PMU. | Proposed technique measured a single line to ground faults by using PMUs. | Algorithm can detect fault events. | Unable to deal with the missing PMU data without further modification. |
| Parallel Detrended Fluctuation Analysis (PDFA) [94,95] | Detect transient events of the power grid. | Applied that theory for PMU data screening. | Can calculate the big data of PMU. | Higher computational time is needed. |
4.3. Islanding Detection Techniques
4.3.1. Frequency-Based Islanding Detection





4.3.2. Phase-Angle-Based Islanding Detection



5. Conclusions
6. Future Scopes
- Develop a robust algorithm for islanding events based on PMU data.
- Increasing the accuracy of the islanding signal.
- Detect and predict the missing PMU data for creating a more vigorous algorithm.
- Reducing false triggers during the fault event.
- Minimizing the computational time of PMU big data analysis.
- PMU economic aspects related to grid reliability in the islanding event.
Author Contributions
Funding
Acknowledgments
Conflicts of Interest
References
- Phadke, A.G.; Thorp, J.S.; Adamiak, M.G. A new measurement technique for tracking voltage phasors, local system frequency, and rate of change of frequency. IEEE Trans. Power Appar. Syst. 1983, 5, 1025–1038. [Google Scholar] [CrossRef]
- Nanda, P.; Panigrahi, C.; Dasgupta, A. Phasor Estimation and Modelling Techniques of PMU-A Review. Energy Procedia 2017, 109, 64–77. [Google Scholar] [CrossRef]
- Phadke, A.G.; Thorp, J.S. Synchronized Phasor Measurements and Their Applications; Springer: New York, NY, USA, 2008. [Google Scholar]
- Huang, Z.; Kasztenny, B.; Madani, V.; Martin, K.; Meliopoulos, S.; Novosel, D.; Stenbakken, J. Performance Evaluation of Phasor Measurement Systems. In Proceedings of the IEEE Power and Energy Society General Meeting-Conversion and Delivery of Electrical Energy in the 21st Century, Pittsburgh, PA, USA, 20–24 July 2008. [Google Scholar]
- Phadke, A.G.; Volskis, H.; De Moraes, R.M.; Bi, T.; Nayak, R.N.; Sehgal, Y.K.; Sen, S.; Sattinger, W.; Martinez, E.; Samuelsson, O.; et al. The Wide World of Wide-area Measurement. IEEE Power Energy Mag. 2008, 6, 52–65. [Google Scholar] [CrossRef]
- Huang, C.; Li, F.; Zhan, L.; Xu, Y.; Hu, Q.; Zhou, D.; Liu, Y. Data quality issues for synchrophasor applications Part II: Problem formulation and potential solutions. J. Mod. Power Syst. Clean Energy 2016, 4, 353–361. [Google Scholar] [CrossRef]
- Yao, W.; Liu, Y.; Zhou, D.; Pan, Z.; Till, M.J.; Zhao, J.; Liu, Y. Impact of GPS Signal Loss and Its Mitigation in Power System Synchronized Measurement Devices. IEEE Trans. Smart Grid 2016, 9, 1141–1149. [Google Scholar] [CrossRef]
- Jones, K.D.; Pal, A.; Thorp, J.S. Methodology for performing synchrophasor data conditioning and validation. IEEE Trans. Power Syst. 2014, 30, 1121–1130. [Google Scholar] [CrossRef]
- Huang, C.; Li, F.; Zhou, D.; Guo, J.; Pan, Z.; Liu, Y.; Liu, Y. Data quality issues for synchrophasor applications Part I: A review. J. Mod. Power Syst. Clean Energy 2016, 4, 342–352. [Google Scholar] [CrossRef]
- Baba, M.; Nor, N.B.M.; Ibrahim, T.B.; Sheikh, M.A. A comprehensive review for optimal placement of phasor measurement unit for network observability. Indones. J. Electr. Eng. Comput. Sci. 2020, 19, 301–308. [Google Scholar] [CrossRef]
- Baba, M.; Nor, N.; Sheikh, M.A.; Baba, A.M.; Irfan, M.; Glowacz, A.; Kozik, J.; Kumar, A. Optimization of Phasor Measurement Unit Placement Using Several Proposed Case Factors for Power Network Monitoring. Energies 2021, 14, 5596. [Google Scholar] [CrossRef]
- Baba, M.; Nor, N.B.M.; Sheikh, M.A.; Irfan, M.; Tahir, M. A strategic and significant method for the optimal placement of phasor measurement unit for power system network. Symmetry 2020, 12, 1174. [Google Scholar] [CrossRef]
- Aravind, M.N.; Mathew, A.T. PMU data-based post disturbance analysis for a large grid using wavelets and Lyapunov Exponent. In Proceedings of the IEEE National Power Systems Conference (NPSC), Bhubaneswar, India, 19–21 December 2016. [Google Scholar]
- Kezunovic, M.; Meliopoulos, S.; Venkatasubramanian, V.; Vittal, V. Transmission Line Fault Location. In Application of Time-Synchronized Measurements in Power System Transmission Networks; Springer: Warsaw, Poland, 2014. [Google Scholar]
- Hashmy, Y.; Yu, Z.; Shi, D.; Weng, Y. Wide-area measurement system-based low frequency oscillation damping control through reinforcement learning. IEEE Trans. Smart Grid 2020, 11, 5072–5083. [Google Scholar] [CrossRef]
- Liu, Y.; Wu, L.; Li, J. D-PMU based applications for emerging active distribution systems: A review. Electr. Power Syst. Res. 2020, 179, 106063. [Google Scholar] [CrossRef]
- Eghbali, O.; Kazemzadeh, R.; Amiri, K. Multi-area state estimation based on PMU measurements in distribution networks. J. Oper. Autom. Power Eng. 2020, 8, 65–74. [Google Scholar]
- Dotta, D.; Chow, J.H.; Vanfretti, L.; Almas, M.S.; Agostini, M.N. A matlab-based PMU simulator. In Proceedings of the IEEE Power & Energy Society General Meeting, Vancouver, BC, Canada, 21–25 July 2013. [Google Scholar]
- Arefin, A.; Hasan, K.; Othman, M.; Romlie, M.; Saad, N.; Nor, N.; Abdullah, M. A Novel Island Detection Threshold Setting Using Phasor Measurement Unit Voltage Angle in a Distribution Network. Energies 2021, 14, 4877. [Google Scholar] [CrossRef]
- Pinte, B.; Quinlan, M.; Yoon, A.; Reinhard, K.; Sauer, P.W. A one-phase, distribution-level phasor measurement unit for post-event analysis. In Proceedings of the IEEE Power and Energy Conference at Illinois (PECI), Champaign, IL, USA, 28 February–1 March 2014. [Google Scholar]
- Arefin, A.A.; Hasan, K.N.M.; Romlie, M.F.; Abdullah, M.F.; Ali, M.L.; Othman, M.L. Determining Islanding Operation Using Micro Grid Phasor Measurement Unit Parameters. Int. J. Emerg. Trends Eng. Res. 2020, 8, 97–101. [Google Scholar] [CrossRef]
- Bhuiyan, S.M.; Khan, J.F.; Murphy, G.V. Big data analysis of the electric power PMU data from smart grid. In Proceedings of the IEEE SoutheastCon, Concord, NC, USA, 30 March–2 April 2017; pp. 1–5. [Google Scholar]
- Zhiwei, H.; Tian, G.; Huaving, Z.; Xu, H.; Junwei, C.; Ziheng, H.; Zhengguo, Z. Transient Power Quality Assessment Based on Big Data Analysis. In Proceedings of the China International Conference on Electricity Distribution, Shenzhen, China, 23–26 September 2014. [Google Scholar]
- Yang, B.; Yamazaki, J.; Saito, N.; Kokai, Y.; Xie, D. Big data analytic empowered grid applications is PMU a big data issue? In Proceedings of the IEEE 12th International Conference on the European Energy Market, Lisbon, Portugal, 19–22 May 2015; pp. 1–4. [Google Scholar]
- Khan, A.Q.; Ullah, Q.; Sarwar, M.; Gul, S.T.; Iqbal, N. Transmission Line Fault Detection and Identification in an Interconnected Power Network using Phasor Measurement Units. IFAC-Pap. 2018, 51, 1356–1363. [Google Scholar] [CrossRef]
- Zhou, J.P.; Zheng, Y.P.; Wang, Z.P. Detection of the transmission line short-circuited fault based on lifting wavelet. In Proceedings of the Third IEEE International Conference on Electric Utility Deregulation and Restructuring and Power Technologies, Nanjing, China, 6–9 April 2008. [Google Scholar]
- Chen, C.S.; Liu, C.W.; Jiang, J.A. A new adaptive PMU based protection scheme for transposed/untransposed parallel transmission lines. IEEE Trans. Power Deliv. 2002, 17, 395–404. [Google Scholar] [CrossRef]
- Jiang, J.A.; Yang, J.Z.; Lin, Y.H.; Liu, C.W.; Ma, J.C. An adaptive PMU based fault detection/location technique for transmission lines. I. Theory and algorithms. IEEE Trans. Power Deliv. 2000, 15, 486–493. [Google Scholar] [CrossRef]
- Jiang, J.A.; Lin, Y.H.; Yang, J.Z.; Too, T.M.; Liu, C.W. An adaptive PMU based fault detection/location technique for transmission lines. II. PMU implementation and performance evaluation. IEEE Trans. Power Deliv. 2000, 15, 1136–1146. [Google Scholar] [CrossRef]
- Milos, S.; Krumpholc, M. Digital Measurement of Phase Difference—A Comparative Study of DSP Algorithms; Czech Technical University: Prague, Czech Republic, 2012. [Google Scholar]
- Shahsavari, A.; Farajollahi, M.; Stewart, E.M.; Cortez, E.; Mohsenian-Rad, H. Situational Awareness in Distribution Grid Using Micro-PMU Data: A Machine Learning Approach. IEEE Trans. Smart Grid 2019, 10, 6167–6177. [Google Scholar] [CrossRef]
- Mohsenian-Rad, H.; Stewart, E.; Cortez, E. Distribution synchro-phasors: Pairing big data with analytics to create actionable information. IEEE Power Energy Mag. 2018, 16, 26–34. [Google Scholar] [CrossRef]
- Shahsavari, A.; Sadeghi-Mobarakeh, A.; Stewart, E.; Cortez, M.; Alvarez, E.; Megala, L.; Mohsenian-Rad, H. Distribution grid reliability versus regulation market efficiency: An analysis based on micro-PMU data. IEEE Trans. Smart Grid 2016, 8, 2916–2925. [Google Scholar] [CrossRef]
- Farajollahi, M.; Shahsavari, A.; Stewart, E.M.; Mohsenian-Rad, H. Locating the Source of Events in Power Distribution Systems Using Micro-PMU Data. IEEE Trans. Power Syst. 2018, 33, 6343–6354. [Google Scholar] [CrossRef]
- Shahsavari, A.; Farajollahi, M.; Stewart, E.; von Meier, A.; Alvarez, L.; Cortez, E.; Mohsenian-Rad, H. A data-driven analysis of capacitor bank operation at a distribution feeder using micro-PMU data. In Proceedings of the IEEE Power & Energy Society Innovative Smart Grid Technologies Conference (ISGT), Washington, DC, USA, 23–26 April 2017; pp. 1–5. [Google Scholar] [CrossRef]
- Shahsavari, A.; Farajollahi, M.; Stewart, E.; Roberts, C.; Megala, F.; Alvarez, L.; Cortez, E.; Mohsenian-Rad, H. Autopsy on active distribution networks: A data-driven fault analysis using micro-PMU data. In Proceedings of the IEEE North American Power Symposium (NAPS), Morgantown, WV, USA, 17–19 September 2017; pp. 1–7. [Google Scholar] [CrossRef]
- Shahsavari, A.; Farajollahi, M.; Stewart, E.; Roberts, C.; Mohsenian-Rad, H. A data-driven analysis of lightning-initiated contingencies at a distribution grid with a PV farm using Micro-PMU data. In Proceedings of the IEEE North American Power Symposium (NAPS), Morgantown, WV, USA, 17–19 September 2017; pp. 1–6. [Google Scholar] [CrossRef]
- Liu, X.A.; Laverty, D.; Best, R. Islanding detection based on probabilistic PCA with missing values in PMU data. In Proceedings of the IEEE PES General Meeting Conference & Exposition, National Harbor, MD, USA, 27–31 July 2014; pp. 1–6. [Google Scholar] [CrossRef]
- Rafferty, M.; Brogan, P.; Hastings, J.; Laverty, D.; Liu, X.A.; Khan, R. Local Anomaly Detection by Application of Regression Analysis on PMU Data. In Proceedings of the IEEE Power & Energy Society General Meeting (PESGM), Portland, OR, USA, 5–10 August 2018; pp. 1–5. [Google Scholar] [CrossRef]
- Singh, B.; Sharma, N.; Tiwari, A.; Verma, K.; Singh, S. Applications of phasor measurement units (PMUs) in electric power system networks incorporated with FACTS controllers. Int. J. Eng. Sci. Technol. 2011, 3. [Google Scholar] [CrossRef]
- Modi, P.; Kamboj, S.G. Modeling of phasor measurement unit (PMU) using various phasor estimation techniques in Matlab. Ph.D. Thesis, Thapar University, Punjab, India, 2015. [Google Scholar]
- Rahman, W.U.; Ali, M.; Ullah, A.; Rahman, H.U.; Iqbal, M.; Ahmad, H.; Zeb, A.; Ali, Z.; Shahzad, M.A.; Taj, B. Advancement in Wide Area Monitoring Protection and Control Using PMU’s Model in MATLAB/SIMULINK. Smart Grid Renew. Energy 2012, 3, 294–307. [Google Scholar] [CrossRef]
- Liu, X.; Kennedy, J.M.; Laverty, D.; Morrow, D.J.; McLoone, S. Wide-Area Phase-Angle Measurements for Islanding Detection—An Adaptive Nonlinear Approach. IEEE Trans. Power Deliv. 2016, 31, 1901–1911. [Google Scholar] [CrossRef]
- Ukil, A.; Zivanovic, R. Automated analysis of power systems disturbance records: Smart grid big data perspective. In Proceedings of the IEEE Innovative Smart Grid Technologies-Asia (ISGT ASIA), Kuala Lumpur, Malaysia, 20–23 May 2014; pp. 126–131. [Google Scholar]
- Stewart, E.; Liao, A.; Roberts, C. Open μpmu: A Real-World Reference Distribution Micro-Phasor Measurement Unit Data Set for Research and Application Development; Lawrence Berkeley National Laboratory: Berkeley, CA, USA, 2016. [Google Scholar]
- Niaki, A.H.M.; Afsharnia, S. A new passive islanding detection method and its performance evaluation for multi-DG systems. Elect. Power Syst. Res. 2014, 110, 180–187. [Google Scholar] [CrossRef]
- Chen, J.; Abur, A. Placement of PMUs to Enable Bad Data Detection in State Estimation. IEEE Trans. Power Syst. 2006, 21, 1608–1615. [Google Scholar] [CrossRef]
- Denegri, G.; Invernizzi, M.; Milano, F. A security oriented approach to PMU positioning for advanced monitoring of a transmission grid. In Proceedings of the International Conference on Power System Technology, Kunming, China, 13–17 October 2002; pp. 798–803. [Google Scholar]
- Yang, Q.; An, D.; Min, R.; Yu, W.; Yang, X.; Zhao, W. On Optimal PMU Placement-based Defense against Data Integrity Attacks in Smart Grid. IEEE Trans. Inf. Forensics Secur. 2017, 12, 1735–1750. [Google Scholar] [CrossRef]
- Dan, G.; Sandberg, H. Stealth Attacks and Protection Schemes for State Estimators in Power Systems. In Proceedings of the First IEEE International Conference on Smart Grid Communications, Gaithersburg, MD, USA, 4–6 October 2010. [Google Scholar] [CrossRef]
- Jamei, M.; Stewart, E.; Peisert, S.; Scaglione, A.; McParland, C.; Roberts, C.; McEachern, A. Micro Synchrophasor-Based Intrusion Detection in Automated Distribution Systems: Toward Critical Infrastructure Security. IEEE Internet Comput. 2016, 20, 18–27. [Google Scholar] [CrossRef]
- Mazloomzadeh, A.; Mohammed, O.A.; Zonouzsaman, S.; Zonouz, S. Empirical Development of a Trusted Sensing Base for Power System Infrastructures. IEEE Trans. Smart Grid 2015, 6, 2454–2463. [Google Scholar] [CrossRef]
- Mondal, S.; Murthy, C.; Roy, D.S.; Mohanta, D.K. Simulation of phasor measurement unit (PMU) using LabVIEW. In Proceedings of the 14th IEEE International Conference on Environment and Electrical Engineering, Krakow, Poland, 10–12 May 2014. [Google Scholar]
- Jain, A.; Bhardwaj, A.; Kumar, S.; Bhullar, S. Implementation Techniques for Frequency Phasor Estimation in Phasor Measurement Units (PMUs). In Proceedings of the 3rd IEEE International Conference on Internet of Things: Smart Innovation and Usages (IoT-SIU), Bhimtal, India, 23–24 February 2018. [Google Scholar]
- Jain, A.; Verma, M.K. Development of DFT based MATLAB and LABVIEW Models for Phasor Measurements. Int. J. Inf. Electron. Eng. 2016, 6, 331–336. [Google Scholar] [CrossRef]
- Kumar, S.; Soni, M.K.; Jain, D.K. Power quality monitoring using PMU. Int. J. Comput. Appl. 2016, 135, 1–5. [Google Scholar] [CrossRef]
- Rafii, Z. Sliding Discrete Fourier Transform with Kernel Windowing [Lecture Notes]. IEEE Signal Process. Mag. 2018, 35, 88–92. [Google Scholar] [CrossRef]
- Kosen, I.; Huang, C.; Chen, Z.; Zhang, X.; Min, L.; Zhou, D.; Zhu, L.; Liu, Y. UPS: Unified PMU-Data Storage System to Enhance T+D PMU Data Usability. IEEE Trans. Smart Grid 2019, 11, 739–748. [Google Scholar] [CrossRef]
- Allen, A.J.; Sohn, S.W.; Santoso, S.; Grady, W.M. Algorithm for screening PMU data for power system events. In Proceedings of the 3rd IEEE PES Innovative Smart Grid Technologies Europe (ISGT Europe), Berlin, Germany, 14–17 October 2012. [Google Scholar]
- Freitas, W.; Xu, W.; Huang, Z.; Vieira, J.C. Characteristics of vector surge relays for distributed synchronous generator protection. Electr. Power Syst. Res. 2006, 77, 170–180. [Google Scholar] [CrossRef]
- Samantaray, S.R.; El-Arroudi, K.; Joos, G.; Kamwa, I. A Fuzzy Rule-Based Approach for Islanding Detection in Distributed Generation. IEEE Trans. Power Deliv. 2010, 25, 1427–1433. [Google Scholar] [CrossRef]
- Thomas, M.S.; Terang, P.P. Islanding detection using decision tree approach. In Proceedings of the IEEE Joint International Conference on Power Electronics, Drives and Energy Systems, New Delhi, India, 20–23 December 2010; pp. 1–6. [Google Scholar]
- Pigazo, A.; Liserre, M.; Mastromauro, R.A.; Moreno, V.M.; Dell’Aquila, A. Wavelet-Based Islanding Detection in Grid-Connected PV Systems. IEEE Trans. Ind. Electron. 2008, 56, 4445–4455. [Google Scholar] [CrossRef]
- Lidula, N.W.A.; Rajapakse, A.D. A Pattern Recognition Approach for Detecting Power Islands Using Transient Signals—Part I: Design and Implementation. IEEE Trans. Power Deliv. 2010, 25, 3070–3077. [Google Scholar] [CrossRef]
- Hanif, M.; Dwivedi, U.; Basu, M.; Gaughan, K. Wavelet based islanding detection of DC-AC inverter interfaced DG systems. In Proceedings of the 45th IEEE International Universities Power Engineering Conference (UPEC), Cardiff, UK, 31 August 2010–3 September 2010; pp. 1–5. [Google Scholar]
- Jang, S.-I.; Kim, K.-H. An Islanding Detection Method for Distributed Generations Using Voltage Unbalance and Total Harmonic Distortion of Current. IEEE Trans. Power Deliv. 2004, 19, 745–752. [Google Scholar] [CrossRef]
- Chao, K.-H.; Chiu, C.-L. An intelligent islanding detection method based-on extension theory for photovoltaic power generation systems. In Proceedings of the in IEEE International Symposium on Computer Communication Control and Automation (3CA), Tainan, Taiwan, 5–7 May 2010; pp. 171–174. [Google Scholar] [CrossRef]
- Chang, W.-Y. An Islanding Detection Method for Grid-Connected Inverter of Distributed Renewable Generation System. In Proceedings of the 2011 Asia-Pacific Power and Energy Engineering Conference (APPEEC), Wuhan, China, 25–28 March 2011; pp. 1–4. [Google Scholar] [CrossRef]
- Chang, W.-Y. A hybrid islanding detection method for distributed synchronous generators. In Proceedings of the 2010 International Power Electronics Conference, Sapporo, Japan, 21–24 June 2010; pp. 1326–1330. [Google Scholar] [CrossRef]
- Martin, D.; Wu, K.H.; Chen, C.L.; Lai, J.S. Phase lock loop design and novel test schemes for islanding detection. In Proceedings of the IEEE 8th International Conference on Power Electronics and ECCE Asia (ICPE & ECCE), Jeju, Korea, 30 May–3 June 2011; pp. 1793–1800. [Google Scholar]
- Samantaray, S.; Pujhari, T.M.; Subudhi, B. A new approach to islanding detection in distributed generations. In Proceedings of the in IEEE International Conference on Power Systems, Kharagpur, India, 27–29 December 2009; pp. 1–6. [Google Scholar] [CrossRef]
- Samui, A.; Samantaray, S.R. Assessment of ROCPAD Relay for Islanding Detection in Distributed Generation. IEEE Trans. Smart Grid 2011, 2, 391–398. [Google Scholar] [CrossRef]
- Yin, J.; Diduch, C.P.; Chang, L. Islanding Detection Using Proportional Power Spectral Density. IEEE Trans. Power Deliv. 2008, 23, 776–784. [Google Scholar] [CrossRef]
- Lee, S.H.; Park, J.W. New islanding detection method for inverter-based distributed generation considering its switching frequency. IEEE Trans. Ind. Appl. 2010, 46, 2089–2098. [Google Scholar] [CrossRef]
- Vieira, J.C.M.; Freitas, W.; Xu, W.; Morelato, A. An Investigation on the Nondetection Zones of Synchronous Distributed Generation Anti-Islanding Protection. IEEE Trans. Power Deliv. 2008, 23, 593–600. [Google Scholar] [CrossRef]
- Zargar, B.; Angioni, A.; Ponci, F.; Monti, A. Multiarea Parallel Data-Driven Three-Phase Distribution System State Estimation Using Synchrophasor Measurements. IEEE Trans. Instrum. Meas. 2020, 69, 6186–6202. [Google Scholar] [CrossRef]
- Appasani, B.; Jha, A.V.; Mishra, S.K.; Ghazali, A.N. Communication infrastructure for situational awareness enhancement in WAMS with optimal PMU placement. Prot. Control Mod. Power Syst. 2021, 6, 1–12. [Google Scholar] [CrossRef]
- Osipov, D.; Chow, J.H. PMU Missing Data Recovery Using Tensor Decomposition. IEEE Trans. Power Syst. 2020, 35, 4554–4563. [Google Scholar] [CrossRef]
- Saber, A. PMU–Based fault location method for Three–terminal transmission lines with outage of one line branch. Electr. Power Syst. Res. 2020, 182, 106224. [Google Scholar] [CrossRef]
- Tang, Y.; Sun, R.; Thomas, K.; Burgos, R. Synchro phasor based Transmission System Anti-Islanding Scheme. In Proceedings of the IEEE Power & Energy Society General Meeting, Chicago, IL, USA, 16–20 July 2017; pp. 1–5. [Google Scholar]
- Kamali, S.; Amraee, T. Prediction of Unplanned Islanding in Power Systems Using PMU Data. In Proceedings of the 2018 IEEE International Conference on Environment and Electrical Engineering and 2018 IEEE Industrial and Commercial Power Systems Europe (EEEIC / I&CPS Europe), Palermo, Italy, 12–15 June 2018; pp. 1–5. [Google Scholar]
- Radhakrishnan, R.M.; Sankar, A.; Rajan, S. A combined islanding detection algorithm for grid connected multiple microgrids for enhanced microgrid utilisation. Int. Trans. Electr. Energy Syst. 2019, 30, e12232. [Google Scholar] [CrossRef]
- Tang, Y.; Li, F.; Zheng, C.; Wang, Q.; Wu, Y. PMU Measurement-Based Intelligent Strategy for Power System Controlled Islanding. Energies 2018, 11, 143. [Google Scholar] [CrossRef]
- Candelino, M.; Scheinkman, M.; Anello, M.; Del Rosso, A. PMU-based Controlled System Separation Case Study for the Argentinean High Voltage Interconnection System. In Proceedings of the in IEEE PES Innovative Smart Grid Technologies Conference-Latin America (ISGT Latin America), Gramado, Brazil, 15–18 September 2019; pp. 1–6. [Google Scholar] [CrossRef]
- Dutta, S.; Sadhu, P.K.; Reddy, M.J.B.; Mohanta, D.K. Smart inadvertent islanding detection employing p-type μPMU for an active distribution network. IET Gener. Transm. Distrib. 2018, 12, 4615–4625. [Google Scholar] [CrossRef]
- Cao, Q.; Liu, F.; Zhu, G.; Chen, W. PMU based islanding detection method for large photovoltaic power station. In Proceedings of the IEEE International Conference on Power Electronics and Drive Systm, Sydney, NSW, Australia, 9–12 June 2015; pp. 126–131. [Google Scholar] [CrossRef]
- Kyriacou, A.; Demetriou, P.; Panayiotou, C.; Kyriakides, E. Controlled Islanding Solution for Large-Scale Power Systems. IEEE Trans. Power Syst. 2017, 33, 1591–1605. [Google Scholar] [CrossRef]
- Liu, F.; Chen, X.; Zhang, D.; Zhu, G.; Chen, W. A Test Device for Optimize PMU-based Islanding Detection Technology. Procedia Comput. Sci. 2015, 52, 788–795. [Google Scholar] [CrossRef]
- Skok, S.; Frlan, K.; Ugarkovic, K. Detection and Protection of Distributed Generation From Island Operation by Using PMUs. Energy Procedia 2017, 141, 138–142. [Google Scholar] [CrossRef]
- Dubey, R.; Popov, M.; Samantaray, S.R. Transient monitoring function-based islanding detection in power distribution network. IET Gener. Transm. Distrib. 2018, 13, 805–813. [Google Scholar] [CrossRef]
- Admasie, S.; Bukhari, S.B.A.; Haider, R.; Gush, T.; Kim, C.-H. A passive islanding detection scheme using variational mode decomposition-based mode singular entropy for integrated microgrids. Electr. Power Syst. Res. 2019, 177, 105983. [Google Scholar] [CrossRef]
- Kumar, D.; Bhowmik, P.S. Artificial neural network and phasor data-based islanding detection in smart grid. IET Gener. Transm. Distrib. 2018, 12, 5843–5850. [Google Scholar] [CrossRef]
- Matik-Cuka, B.; Kezunovic, M. Islanding detection for inverter based distributed generation using support vector machine method. IEEE Trans. Smart Grid 2014, 5, 2676–2686. [Google Scholar] [CrossRef]
- Manikonda, S.K.; Gaonkar, D.N. Islanding detection method based on image classification technique using histogram of oriented gradient features. IET Gener. Transm. Distrib. 2020, 14, 2790–2799. [Google Scholar] [CrossRef]
- Adari, S.; Bhalja, B.B. Islanding detection of distributed generation using random forest technique. In Proceedings of the 2016 IEEE 6th International Conference on Power Systems (ICPS), New Delhi, India, 4–6 March 2016; pp. 1–6. [Google Scholar]
- Kumar, R.; Kannan, R.; Singh, N.S.S.; Abro, G.E.M.; Mathur, N.; Baba, M. An Efficient Design of High Step-Up Switched Z-Source (HS-SZSC) DC-DC Converter for Grid-Connected Inverters. Electronics 2022, 11, 2440. [Google Scholar] [CrossRef]






| Date | Time | Status | Frequency | df/dt | B345_VS_M | B345_VS_A |
|---|---|---|---|---|---|---|
| 09-01-15 | 0:00 | 00 00 | 60.01 | 0 | 3,503,214,688 | 256,876,404 |
| 09-01-15 | 0:00 | 00 00 | 60.01 | 0 | 350,299,625 | 25,699,292 |
| 09-01-15 | 0:00 | 00 00 | 60.01 | 0 | 3,502,074,875 | 257,086,914 |
| 09-01-15 | 0:00 | 00 00 | 60.009 | 0 | 3,502,540,625 | 257,293,915 |
| 09-01-15 | 0:00 | 00 00 | 60.009 | 0 | 3,503,214,688 | 256,876,404 |
| 09-01-15 | 0:00 | 00 00 | 60.009 | −1 | 350,299,625 | 25,699,292 |
| 09-01-15 | 0:00 | 00 00 | 60.009 | 0 | 3,502,074,875 | 257,086,914 |
| 09-01-15 | 0:00 | 00 00 | 60.008 | −0.01 | 3,502,540,625 | 257,293,915 |
| 09-01-15 | 0:00 | 00 00 | 60.008 | −0.01 | 350,299,625 | 25,699,292 |
| 09-01-15 | 0:00 | 00 00 | 60.008 | 0 | 3,502,074,875 | 257,086,914 |
| 09-01-15 | 0:00 | 00 00 | 60.008 | 0 | 3,502,540,625 | 257,293,915 |
| 09-01-15 | 0:00 | 00 00 | 60.008 | 0 | 3,503,214,688 | 256,876,404 |
| 09-01-15 | 0:00 | 00 00 | 60.008 | 0 | 350,299,625 | 25,699,292 |
Publisher’s Note: MDPI stays neutral with regard to jurisdictional claims in published maps and institutional affiliations. |
© 2022 by the authors. Licensee MDPI, Basel, Switzerland. This article is an open access article distributed under the terms and conditions of the Creative Commons Attribution (CC BY) license (https://creativecommons.org/licenses/by/4.0/).
Share and Cite
Arefin, A.A.; Baba, M.; Singh, N.S.S.; Nor, N.B.M.; Sheikh, M.A.; Kannan, R.; Abro, G.E.M.; Mathur, N. Review of the Techniques of the Data Analytics and Islanding Detection of Distribution Systems Using Phasor Measurement Unit Data. Electronics 2022, 11, 2967. https://doi.org/10.3390/electronics11182967
Arefin AA, Baba M, Singh NSS, Nor NBM, Sheikh MA, Kannan R, Abro GEM, Mathur N. Review of the Techniques of the Data Analytics and Islanding Detection of Distribution Systems Using Phasor Measurement Unit Data. Electronics. 2022; 11(18):2967. https://doi.org/10.3390/electronics11182967
Chicago/Turabian StyleArefin, Ahmed Amirul, Maveeya Baba, Narinderjit Singh Sawaran Singh, Nursyarizal Bin Mohd Nor, Muhammad Aman Sheikh, Ramani Kannan, Ghulam E. Mustafa Abro, and Nirbhay Mathur. 2022. "Review of the Techniques of the Data Analytics and Islanding Detection of Distribution Systems Using Phasor Measurement Unit Data" Electronics 11, no. 18: 2967. https://doi.org/10.3390/electronics11182967
APA StyleArefin, A. A., Baba, M., Singh, N. S. S., Nor, N. B. M., Sheikh, M. A., Kannan, R., Abro, G. E. M., & Mathur, N. (2022). Review of the Techniques of the Data Analytics and Islanding Detection of Distribution Systems Using Phasor Measurement Unit Data. Electronics, 11(18), 2967. https://doi.org/10.3390/electronics11182967

