Risk Assessment for the Use of COTS Devices in Space Systems under Consideration of Radiation Effects
Abstract
:1. Introduction
1.1. Concerns about Using COTS in Space
1.2. Failure Mode, Effects and Criticality Analysis
FMECA
- Description of the product or process under investigation
- Identification of all potential failure modes for each item
- Taking the assumption that each failure is the only failure in the product; combinations of failures are therefore not considered
- Evaluation of the failure modes as a worst-case scenario and determination of the criticality number
- Identification of failure detection modes
- Identification of existing preventive measurements
- Providing actions to correct the failures for identified critical items
- Documentation of the analysis
- Recording all identified critical items in the critical items list.
- Function analysis
- A functional analysis of the system provides the foundation for studying the impact of SEEs
- Single-event effect perspectives
- Investigating different design options to mitigate SEEs and meet the required performance at the same time
- Functional criticality
- Functions are categorized into “criticality classes”, or categories of differing severity of SEE occurrence
- Functional and device SEE requirements
- Definition of SEE-requirement strictness: the more critical a function is the stricter the SEE requirement should be.
2. Risk Assessment Approach
- Step 1:
- System level breakdown structure into functional block design
- Step 2:
- FMECA-based severity analysis performed on functional blocks
- Step 3:
- Technology assessment and rating on functional blocks
- Step 4:
- Evaluation of the FMECA-based criticality of selected devices.
2.1. System Level Breakdown
2.2. FMECA-Based Severity Analyis for Radiation Effects
2.3. Technology Assessment
- LevelThe level displays the different available qualification levels of intended devices or technologies.
- ReviewThe review rates the available data that is provided by the manufacturer, including product traceability, quality assurance documentation or product change notifications.
- ComplexityThe complexity of the intended technologies or devices can differ greatly, which later has a direct impact on handling and implementation, e.g., software code development and compilation. For instance, the complexity of an FPGA is essentially higher than that of a bipolar transistor. In general, a lower complexity has a better rating.
- PerformanceBesides the costs, performance is mainly why COTS parts are preferred. However, performance can differ strongly between technologies and is thus a relevant criterion for technology assessment.
- CostsAs described in the aforementioned performance criterion, costs are one of the essential drivers for development of space systems.
- DataEspecially when space-qualified class-1 EEE components are not available or not desired, available data or information for environmental stress response, in particular for radiation, of the technology or device is required.
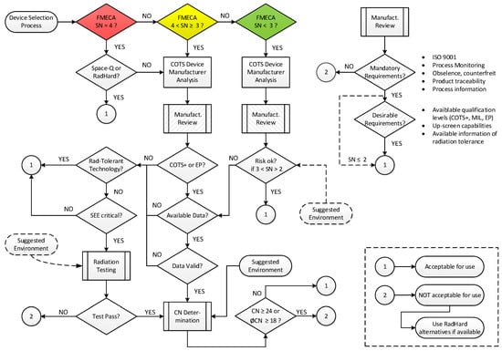
2.4. Criticality Evaluation and Device Selection Method
3. Implementation and Discussion
3.1. Functional Block Design
- Power regulationThis block represents all required power electronics, such as isolated DCDC converters for the external power supply, as well as a system-internal buck converter or low-dropout regulators.
- Interface and controlThe interface and control block represents the external and internal electrical interfaces of the data handling system, such as RS422, low-voltage differential signals (LVDS) or the ethernet.
- Signal processingThe signal-processing block consists of electronics that are responsible for the data and signal processing of the system (e.g., capturing and execution of commands or generation of telemetry data). Digital signal processors (DSP) or field-programmable gate arrays (FPGA) are potential technologies that can be used for digital data processing.
- Memory ResourceThis block could consist of either static memory devices to store nonintermediate data or dynamic memory devices to provide computing resources, e.g., by synchronous dynamic random-access memory (SDRAM) technology to the signal-processing device.
3.2. FMECA-Based Severity Analysis
3.2.1. Interface and Control (CTRL)
3.2.2. Signal Processing (SP)
3.3. Technology Assessment
3.4. Criticality Evaluation
4. Conclusions
Author Contributions
Funding
Conflicts of Interest
References
- Villela, T.; Costa, C.A.; Brandão, A.M.; Bueno, F.T.; Leonardi, R. Towards the Thousandth CubeSat: A Statistical Overview. International. J. Aerosp. Eng. 2019, 2019, 5063145. [Google Scholar] [CrossRef]
- Swartwout, M. CubeSat Database. Available online: https://sites.google.com/a/slu.edu/swartwout/home/cubesat-database (accessed on 1 February 2021).
- Foust, J. SpaceX’s space-Internet woes: Despite technical glitches, the company plans to launch the first of nearly 12,000 satellites in 2019. IEEE Spectr. 2019, 56, 50–51. [Google Scholar] [CrossRef]
- ESA-ESTEC–ECSS Secretariat. ECSS-Q-ST-60-13C–Commercial Electrical, Electronic and Electromechanical (EEE) Components; ECSS: Noordwijk, The Netherlands, 2013. [Google Scholar]
- Lipol, L.; Haq, J. Risk analysis method: Fmea/fmeca in the organizations. Int. J. Basic Appl. Sci. IJBAS-IJENS 2011, 11, 74–82. [Google Scholar]
- Jalilian, S.; SalarKaleji, F.; Kazimov, T. Fault Detection, Isolation and Recovery (FDIR) in Satellite Onboard Software. Available online: https://ict.az/uploads/konfrans/soft_eng/87.pdf (accessed on 1 April 2021).
- ESA-ESTEC–ECSS Secretariat. ECSS-Q-ST-30-02C–Failure Modes, Effects (and Criticality) Analysis (FMEA/FMECA); ECSS: Noordwijk, The Netherlands, 2009. [Google Scholar]
- Vintr, Z.; Vintr, M. Tools for components reliability prediction. In Advances in Automation and Robotics, Vol. 2; Lecture Notes in Electrical Engineering; Springer: Berlin/Heidelberg, Germany, 2011; Volume 123. [Google Scholar] [CrossRef]
- Hash, L.; Shaneyfelt, M.R.; Sexton, F.W.; Winokur, P.S. Radiation hardness assurance categories for COTS technologies. In Proceedings of the 1997 IEEE Radiation Effects Data Workshop NSREC Snowmass 1997. Workshop Record Held in Conjunction with IEEE Nuclear and Space Radiation Effects Conference, Snowmass Village, CO, USA, 24 July 1997; pp. 35–40. [Google Scholar]
- Campola, M.J. Taking Smallsats to the Next Level–Sensible Radiation Requirements and Qualification That Won’t Break the Bank. In Proceedings of the Small Satellite Conference, Logan, UT, USA, 4–9 August 2018. [Google Scholar]
- Ladbury, L.; Campola, M.J. Bayesian methods for bounding single-event related risk in low-cost satellite missions. IEEE Trans. Nucl. Sci. 2013, 60, 4464–4469. [Google Scholar] [CrossRef]
- Ladbury, L.; Triggs, B. A bayesian approach for total ionizing dose hardness assurance. IEEE Trans. Nucl. Sci. 2011, 58, 3004–3010. [Google Scholar] [CrossRef]
- ESA-ESTEC–ECSS Secretariat. ECSS-25100–Single Event Effects Test Method and Guidlelines; ECSS: Noordwijk, The Netherlands, 2014. [Google Scholar]
- ESA-ESTEC–ECSS Secretariat. ECSS-22900–Total Dose Steady-State Irradiation Test Method; ECSS: Noordwijk, The Netherlands, 2010. [Google Scholar]
- Daneshvar, H.; Khoshsima, M.; Dayyani, A. Study of Modeling Parameters in Determination of TID, DD, and SEE Radiation Damages for Satellite in LEO Orbit Using OMERE Software. J. Space Sci. Technol. 2019, 12, 63–71. [Google Scholar]








| Severity Level | Severity Number (SN) | Severity Category | Failure Effect |
|---|---|---|---|
| 1 | 4 | Catastrophic | Propagation of failure to other systems, assemblies or equipment |
| 2 | 3 | Critical | Loss of functionality |
| 3 | 2 | Major | Degradation of functionality |
| 4 | 1 | Negligible | Minor or no effect |
| PN Level | PN Limits | PN |
|---|---|---|
| Very likely | P > 1 × 10−1 | 4 |
| Likely | 1 × 10−3 < P ≤ ×10−1 | 3 |
| Unlikely | 1 × 10−5 < P ≤ ×10−3 | 2 |
| Very unlikely | P ≤ 1 × 10−5 | 1 |
| DN | Definition |
|---|---|
| 4 | Very unlikely |
| 3 | Unlikely |
| 2 | Likely |
| 1 | Very likely |
| ID | Failure Mode | Failure Cause | Failure Effect | SN |
|---|---|---|---|---|
| CTRL-1 | HW | High current state (SEL) | catastrophic failure affecting external systems | 4 |
| CTRL-2 | HW | Long-term degradation (TID) | catastrophic failure affecting external systems | 4 |
| CTRL-3 | HW | Critical (voltage) transients (SET) | catastrophic failure affecting external systems | 4 |
| CTRL-4 | HW | Long-term degradation (TID) | permanent loss of system functionality | 3 |
| CTRL-5 | HW | Critical (voltage) transients (SET) | permanent loss of system functionality | 3 |
| CTRL-6 | HW | Long-term degradation (TID) | permanent loss of system functionality | 3 |
| CTRL-7 | HW | Non-critical (voltage) transients (SET) | corrupted data transmission/ interpretation | 2 |
| ID | Failure Mode | Failure Cause | Failure Effect | SN |
|---|---|---|---|---|
| SP-1 | HW | High current state (SEL) | permanent loss of system functionality | 3 |
| SP-2 | HW | Long-term degradation (TID) | permanent loss of system functionality | 3 |
| SP-3 | HW | Non recoverable (stuck) state (SHE) | permanent loss of system functionality | 3 |
| SP-4 | HW | Recoverable loss of function (SEFI) | corrupted data transmission/ interpretation | 2 |
| SP-5 | SW | Crash of operating system (SEU/MBU/SEFI) | corrupted data transmission/ interpretation | 2 |
| SP-6 | SW | Crash of software/applications (SEU/MBU/SEFI) | temporary loss of system-parts’ functionality | 1 |
| Device | Technology | Level | Review | Complexity | Performance | Costs | Data |
|---|---|---|---|---|---|---|---|
| DSP | CMOS | Industrial | n.a. | ++ | - | ++ | -+ |
| ASIC | BiCMOS | Space | n.a. | - | ++ | -- | n.a. |
| FPGA | CMOS | Automotive | n.a. | -+ | + | + | + |
| SoC | CMOS | Military | n.a. | - | ++ | + | ++ |
| Device | Technology | Level | Review | Complexity | Performance | Costs | Data |
|---|---|---|---|---|---|---|---|
| A | 28 nm CMOS | Military | + | -+ | + | ++ | ++ |
| B | 130 nm CMOS | Military | -+ | -+ | -+ | ++ | -+ |
| C | 28 nm CMOS | Automotive | - | - | + | + | - |
| SEE Type | LET Threshold (MeV·cm²/mg) | Cross-Section (cm²/bit;dev) | Event Rate/Day (Nominal) | Event Rate/Day (Worst) |
|---|---|---|---|---|
| SEL | 2.1 × 102 | 3.1 × 10−4 | 5.1 × 10−5 | 1.4 × 10−3 |
| SEU/MBU | 4.2 × 101 | 2.2 × 10−9 | 1.6 × 10−8 | 3.2 × 10−7 |
| SHE | 3.7 × 103 | 1.1 × 10−10 | 7.2 × 10−14 | 4.2 × 10−12 |
| SEFI | 2.5 × 101 | 9.5 × 10−3 | 3.2 × 10−2 | 6.2 × 10−2 |
| ID | Failure Cause | SN | PN | DN | CN |
|---|---|---|---|---|---|
| SP-1 | High current state (SEL) | 3 | 1 | 2 | 6 |
| SP-2 | Long-term degradation (TID) | 3 | 1 | 2 | 6 |
| SP-3 | Nonrecoverable (stuck) state (SHE) | 3 | 1 | 2 | 6 |
| SP-4 | Recoverable loss of function (SEFI) | 2 | 3 | 3 | 18 |
| SP-5 | Crash of operating system (SEU/MBU/SEFI) | 2 | 3 | 3 | 18 |
| SP-6 | Crash of software/applications (SEU/MBU/SEFI) | 1 | 3 | 2 | 6 |
| Average CN: | 8.57 | ||||
Publisher’s Note: MDPI stays neutral with regard to jurisdictional claims in published maps and institutional affiliations. |
© 2021 by the authors. Licensee MDPI, Basel, Switzerland. This article is an open access article distributed under the terms and conditions of the Creative Commons Attribution (CC BY) license (https://creativecommons.org/licenses/by/4.0/).
Share and Cite
Budroweit, J.; Patscheider, H. Risk Assessment for the Use of COTS Devices in Space Systems under Consideration of Radiation Effects. Electronics 2021, 10, 1008. https://doi.org/10.3390/electronics10091008
Budroweit J, Patscheider H. Risk Assessment for the Use of COTS Devices in Space Systems under Consideration of Radiation Effects. Electronics. 2021; 10(9):1008. https://doi.org/10.3390/electronics10091008
Chicago/Turabian StyleBudroweit, Jan, and Hagen Patscheider. 2021. "Risk Assessment for the Use of COTS Devices in Space Systems under Consideration of Radiation Effects" Electronics 10, no. 9: 1008. https://doi.org/10.3390/electronics10091008
APA StyleBudroweit, J., & Patscheider, H. (2021). Risk Assessment for the Use of COTS Devices in Space Systems under Consideration of Radiation Effects. Electronics, 10(9), 1008. https://doi.org/10.3390/electronics10091008

