A 2.1 GHz, 210 μW, —189 dBc/Hz DCO with Ultra Low Power DCC Scheme
Abstract
1. Introduction
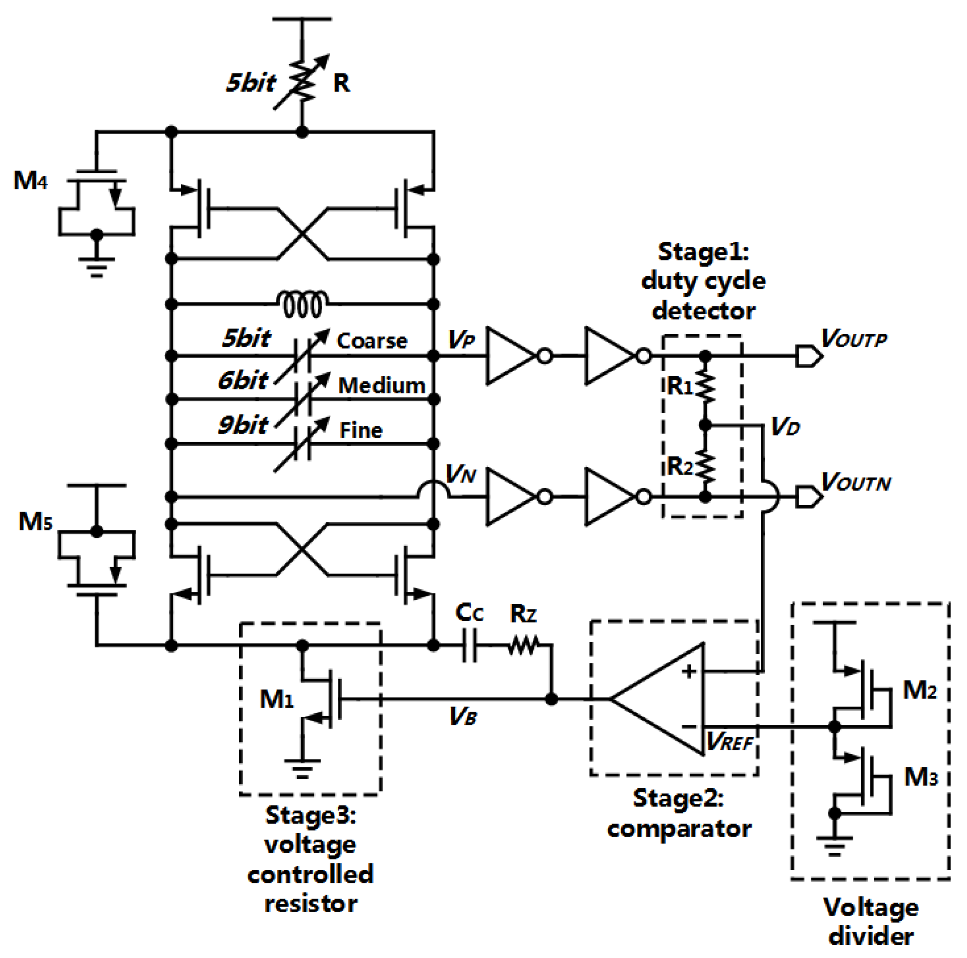
2. DCO with Ultra Low Power DCC Scheme
2.1. Conceptual Architecture
2.2. Circuit Implementation
2.3. DCC Loop Analysis
3. DCC Accuracy, Power Consumption and Phase Noise
3.1. DCC Accuracy
3.2. Power Consumption and Phase Noise
4. Measurement Results
5. Conclusions
Author Contributions
Funding
Conflicts of Interest
References
- Un, K.-F.; Qi, G.; Yin, J.; Yang, S.; Yu, S.; Ieong, C.-I.; Mak, P.-I.; Martins, R.P. A 0.12-mm2 1.2-to-2.4-mW 1.3-to-2.65-GHz Fractional-N Bang-Bang Digital PLL With 8-μs Settling Time for Multi-ISM-Band ULP Radios. IEEE Trans. Circuits Syst. Regul. Pap. 2019, 9, 3307–3316. [Google Scholar] [CrossRef]
- Liu, H.; Sun, Z.; Huang, H.; Deng, W.; Siriburanon, T.; Pang, J.; Wang, Y.; Wu, R.; Someya, T.; Shirane, A.; et al. A 265-μW Fractional-N Digital PLL With Seamless Automatic Switching Sub-Sampling/Sampling Feedback Path and Duty-Cycled Frequency-Locked Loop in 65-nm CMOS. IEEE J. Solid-State Circuits 2019, 12, 3478–3492. [Google Scholar] [CrossRef]
- Seong, T.; Lee, Y.; Yoo, S.; Choi, J. A 320-fs RMS Jitter and −75-dBc Reference-Spur Ring-DCO-Based Digital PLL Using an Optimal-Threshold TDC. IEEE J. Solid-State Circuits 2019, 9, 2501–2512. [Google Scholar] [CrossRef]
- Kuo, F.-W.; Babaie, M.; Chen, H.-N.R.; Cho, L.-C.; Jou, C.-P.; Chen, M.; Staszewski, R.B. An All-Digital PLL for Cellular Mobile Phones in 28-nm CMOS with −55 dBc Fractional and −91 dBc Reference Spurs. IEEE Trans. Circuits Syst. Regul. Pap. 2018, 11, 3756–3768. [Google Scholar] [CrossRef]
- Tsai, C.-H.; Zong, Z.; Pepe, F.; Mangraviti, G.; Craninckx, J.; Wambacq, P. Analysis of a 28-nm CMOS Fast-Lock Bang-Bang Digital PLL With 220-fs RMS Jitter for Millimeter-Wave Communication. IEEE J. Solid-State Circuits 2020, 7, 1854–1863. [Google Scholar] [CrossRef]
- Mazzanti, A.; Andreani, P. Class-C Harmonic CMOS VCOs, With a General Result on Phase Noise. IEEE J. Solid-State Circuits 2008, 12, 2716–2729. [Google Scholar] [CrossRef]
- Fanori, L.; Andreani, P. Highly Efficient Class-C CMOS VCOs, Including a Comparison With Class-B VCOs. IEEE J. Solid-State Circuits 2013, 7, 1730–1740. [Google Scholar] [CrossRef]
- Mazzanti, A.; Andreani, P. A Push–Pull Class-C CMOS VCO. IEEE J. Solid-State Circuits 2013, 3, 724–732. [Google Scholar] [CrossRef]
- Shirazi, A.H.M.; Nikpaik, A.; Molavi, R.; Lightbody, S.; Djahanshahi, H.; Taghivand, M.; Mirabbasi, S.; Shekhar, S. On the Design of mm-Wave Self-Mixing-VCO Architecture for High Tuning-Range and Low Phase Noise. IEEE J. Solid-State Circuits 2016, 5, 1210–1222. [Google Scholar] [CrossRef]
- Lim, C.C.; Ramiah, H.; Yin, J.; Kumar, N.; Mak, P.-I.; Martins, R.P. A 5.1-to-7.3 mW, 2.4-to-5 GHz Class-C Mode-Switching Single-Ended-Complementary VCO Achieving >190 dBc/Hz FoM. IEEE Trans. Circuits Syst. Express Briefs 2019, 7, 237–241. [Google Scholar] [CrossRef]
- Deng, W.; Okada, K.; Matsuzawa, A. Class-C VCO With Amplitude Feedback Loop for Robust Start-Up and Enhanced Oscillation Swing. IEEE J. Solid-State Circuits 2013, 2, 429–440. [Google Scholar] [CrossRef]
- Perticaroli, S.; Toso, S.D.; Palma, F. A Harmonic Class-C CMOS VCO-Based on Low Frequency Feedback Loop: Theoretical Analysis and Experimental Results. IEEE Trans. Circuits Syst. Regul. Pap. 2014, 9, 2537–2549. [Google Scholar] [CrossRef]
- Li, C.; Liscidini, A. Class-C PA-VCO Cell for FSK and GFSK Transmitters. IEEE Trans. Circuits Syst. Regul. Pap. 2016, 7, 1537–1546. [Google Scholar] [CrossRef]
- Liao, X.; Liu, L. A Low-Voltage Robust Class-C VCO With Dual Digital Feedback Loops. IEEE Trans. Circuits Syst. Express Briefs 2020, 11, 2347–2351. [Google Scholar] [CrossRef]
- Hegazi, E.; Sjöland, H.; Abidi, A.A. A Filtering Technique to Lower LC Oscillator Phase Noise. IEEE J. Solid-State Circuits 2001, 12, 1921–1930. [Google Scholar] [CrossRef]
- Murphy, D.; Darabi, H.; Wu, H. Implicit Common-Mode Resonance in LC Oscillators. IEEE J. Solid-State Circuits 2017, 3, 812–821. [Google Scholar] [CrossRef]
- Chillara, V.K.; Liu, Y.-H.; Wang, B.; Ba, A.; Vidojkovic, M.; Philips, K.; Groot, H.d.; Staszewski, R.B. An 860 μW 2.1-to-2.7GHz all-digital PLL-based frequency modulator with a DTC-assisted snapshot TDC for WPAN (Bluetooth Smart and ZigBee) applications. In Proceedings of the 2014 IEEE International Solid-State Circuits Conference Digest of Technical Papers (ISSCC), San Francisco, CA, USA, 9–13 February 2014. [Google Scholar]
- Mu, F.; Svensson, C. Pulsewidth control loop in high-speed CMOS clock buffers. IEEE J. Solid-State Circuits 2000, 2, 134–141. [Google Scholar]
- Qiu, Y.; Zeng, Y.; Zhang, F. 1–5 GHz duty-cycle corrector circuit with wide correction range and high precision. Electron. Lett 2014, 11, 792–794. [Google Scholar] [CrossRef]
- Cheng, K.-H.; Su, C.-W.; Chang, K.-F. A High Linearity, Fast-Locking Pulsewidth Control Loop With Digitally Programmable Duty Cycle Correction for Wide Range Operation. IEEE J. Solid-State Circuits 2008, 2, 399–413. [Google Scholar] [CrossRef]
- Ha, J.C.; Lim, J.H.; Kim, Y.J.; Jung, W.Y.; Wee, J.K. Unified all-digital duty-cycle and phase correction circuit for QDR I/O interface. Electron. Lett 2008, 22, 1300–1301. [Google Scholar] [CrossRef]
- Zhang, Z.; Zhu, G.; Yue, C.P. A 2-to-10 GHz 1.4-mW 50% Duty-Cycle Corrector in 40-nm CMOS Process. In Proceedings of the International Conference on Electron Devices and Solid State Circuits, Shenzhen, China, 6–8 June 2018. [Google Scholar]
- Berny, A.D.; Niknejad, A.M.; Meyer, R.G. A 1.8-GHz LC VCO With 1.3-GHz Tuning Range and Digital Amplitude Calibration. IEEE J. Solid-State Circuits 2005, 4, 909–917. [Google Scholar] [CrossRef]
- Soltanian, B.; Kinget, P.R. Tail Current-Shaping to Improve Phase Noise in LC Voltage-Controlled Oscillators. IEEE J. Solid-State Circuits 2006, 4, 1792–1802. [Google Scholar] [CrossRef]
- Andreani, P.; Kozmin, K.; Sandrup, P.; Nilsson, M.; Mattsson, T. A TX VCO for WCDMA/EDGE in 90 nm RF CMOS. IEEE J. Solid-State Circuits 2011, 7, 1618–1626. [Google Scholar] [CrossRef]
- Kinget, P. Integrated GHz Voltage Controlled Oscillators. In Analog Circuit Design; Sansen, W., Huijsing, J., Van De Plassche, R., Eds.; Kluwer Academic Publishers: Boston, MA, USA, 1999; pp. 1–29. [Google Scholar]














| DCO | DCC Scheme | Total | |
|---|---|---|---|
| Power (W) | 201 | 9 | 210 |
| DCO | Self-Biased Inverters | Total | |
|---|---|---|---|
| Power (W) | 204 | 103 | 307 |
| Tech. | Freq. | Tuning Range | Phase Noise | Power | FoM | |
|---|---|---|---|---|---|---|
| (nm) | (GHz) | (%) | (dBc/Hz) | (mW) | (dBc/Hz) | |
| This work | 40 | 2.12 | 32 | −115 @ 1 MHz | 0.21 | −189 |
| [10] | 130 | 2.4 | 70.6 | −130 @ 1 MHz | 7.3 | −189 |
| [13] | 130 | 2.45 | 13.2 | −132 @ 2.5 MHz | 2.5 | −188 |
| [14] | 180 | 2.55 | 20.4 | −123 @ 1 MHz | 1.28 | −190 |
| [24] | 250 | 2.12 | 19.0 | −118 @ 0.6 MHz | 2.25 | −185 |
| [25] | 90 | 2.55 | 46.2 | −156 @ 20 MHz | 22.8 | −188 |
Publisher’s Note: MDPI stays neutral with regard to jurisdictional claims in published maps and institutional affiliations. |
© 2021 by the authors. Licensee MDPI, Basel, Switzerland. This article is an open access article distributed under the terms and conditions of the Creative Commons Attribution (CC BY) license (http://creativecommons.org/licenses/by/4.0/).
Share and Cite
Zuo, S.; Zhao, J.; Zhou, Y. A 2.1 GHz, 210 μW, —189 dBc/Hz DCO with Ultra Low Power DCC Scheme. Electronics 2021, 10, 805. https://doi.org/10.3390/electronics10070805
Zuo S, Zhao J, Zhou Y. A 2.1 GHz, 210 μW, —189 dBc/Hz DCO with Ultra Low Power DCC Scheme. Electronics. 2021; 10(7):805. https://doi.org/10.3390/electronics10070805
Chicago/Turabian StyleZuo, Shi, Jianzhong Zhao, and Yumei Zhou. 2021. "A 2.1 GHz, 210 μW, —189 dBc/Hz DCO with Ultra Low Power DCC Scheme" Electronics 10, no. 7: 805. https://doi.org/10.3390/electronics10070805
APA StyleZuo, S., Zhao, J., & Zhou, Y. (2021). A 2.1 GHz, 210 μW, —189 dBc/Hz DCO with Ultra Low Power DCC Scheme. Electronics, 10(7), 805. https://doi.org/10.3390/electronics10070805

