Analysis of the ESD Reconstruction Methodology Based on Current Probe Measurements and Frequency Response Compensation for Different ESD Generators and Severity Test Levels
Abstract
1. Introduction
- The Human Body Model or HBM, simulating discharges occurring between a human hand or finger and a conductor. The associated Standard is ANSI/ESDA-JEDEC JS-001-2010 [1].
- The Charged Device Model or CDM, simulating discharges when the device under test becomes charged and discharges to a grounded conductor. The associated Standard is ESD STM5.3.1-2009 [2].
- The Machine Model or MM, simulating discharges from the machine through a device to ground. The associated Standard is ANSI/ESD STM5.2-2012 [3]. Testing according to this model is rapidly getting discontinued across the industry.
- Imax: the maximum current value of the ESD waveform
- Trise: the rising time between the time the current reaches 10% of the Imax and the time it reaches 90% of Imax
- I30ns and I60ns: the current value at the 30 ns and 60 ns time points measured from the time point the current reaches 10% of Imax for the first time
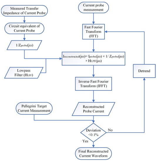
2. Frequency Response Compensation Method
2.1. Measurement Equipment and Setup
2.2. Deconvolution Process
- The Iprobe(jω) factor results from the Fast Fourier Transform of the current waveform acquired with the current probe;
- The HLPF(jω) factor is the transfer function of a low-pass filter with a cut-off frequency equal to the bandwidth of the probe, which is the case of the F-65 probe is 1 GHz, implemented to integrate the bandwidth limitation. The low-pass filter used is a simple first-order RC filter with the transfer function of Equation (2):
2.3. Optimization of the Detrend Values
3. Measurements and Results
| Voltage Level (kV) | mV/div | Imax,deviation (%) | |||
|---|---|---|---|---|---|
| DITO | NSG 433 | NSG 438 | Transient 3000 | ||
| 2 | 100 | 4.42 | 17.54 | 5.77 | 3.47 |
| 4 | 200 | 7.29 | 20.64 | 8.54 | 6.23 |
| 6 | 500 | 9.47 | 21.21 | 8.76 | 6.77 |
| 8 | 500 | 10.89 | 24.29 | 9.34 | 8.63 |
| Voltage Level (kV) | mv/div | Trise,deviation (%) | |||
|---|---|---|---|---|---|
| DITO | NSG 433 | NSG 438 | Transient 3000 | ||
| 2 | 100 | 7.98 | 8.19 | 11.29 | 5.08 |
| 4 | 200 | 7.08 | 10.84 | 5.24 | 3.42 |
| 6 | 500 | 2.69 | 11.96 | 4.40 | 2.95 |
| 8 | 500 | 4.39 | 8.54 | 9.93 | 2.13 |
- The Imax deviation increases with the increase of the voltage level. This is observed for all four ESD generators studied. More specifically, the +4 kV test level, which is the most commonly used voltage level for contact mode ESD testing according to IEC 61000-4-2 [4], shows deviation values between 6% and almost 21%. It should be noted that the acceptable deviation specified in the IEC 61000-4-2 Standard [4] is 15%. Therefore, there is the possibility for an ESD generator with calibrated ESD current parameters within the tolerance limits of the associated standard to display, during current probe measurements, values for these parameters that are not acceptable according to the standard.
- The Imax deviation shows significant variation between the ESD generators tested, reducing the universal applicability of the frequency response compensation method and highlighting the necessity for further investigation prior to using this methodology for a specific ESD generator. The verification procedure is the procedure described in this article, where the current probe measurements are compared to the reference measurements from the Pellegrini target.
- The differences in the compensation method behavior across the four different ESD generators, observed for the initial peak parameters, can be attributed mainly to the limited initial peak compensation capabilities of the proposed methodology due to the limited bandwidth of the measuring probe (1 GHz) not allowing the initial peak to be reconstructed with the proper detail by attenuating the high-frequency component. A secondary factor affecting the reconstruction of the initial peak is the mounting position of the current probe around the tip of each generator. Due to the manufacturing differences in the design of each generator, the current probe mounting position cannot be reproduced accurately over all four ESD generators, introducing potentially a large uncertainty factor.
4. Discussion
4.1. Detrend Values and Their Applicability
4.2. Limitations Due to the Limited Bandwidth of the Current Probe
4.3. Limitations Due to the Probe Loading Effect
5. Conclusions and Future Work
Author Contributions
Funding
Data Availability Statement
Conflicts of Interest
References
- Joint HBM Working Group ESD Association and JEDEC Solid State Technology Association. User Guide of ANSI/ESDA/JEDEC JS-001 Human Body Model Testing of Integrated Circuits. Available online: https://www.jedec.org/sites/default/files/JTR001-01-12%20Final.pdf (accessed on 8 February 2021).
- ESD Association. Fundamentals of Electrostatic Discharge Part Five--Device Sensitivity and Testing. Available online: https://www.esda.org/assets/Documents/7dd436d0a3/FundamentalsPart5.pdf (accessed on 9 February 2021).
- ESD. Association Standard Test Method. ANSI/ESD STM5.2-2012: Electrostatic Discharge Sensitivity Testing—Machine Model (MM)—Component Level; Electrostatic Discharge Association (ESD): Rome, NY, USA, 2012. [Google Scholar]
- IEC 61000-4-2. Electromagnetic Compatibility (EMC)—Part 4-2: Electrostatic Discharge Immunity Test, ed. 2.0. 2008. Available online: https://webstore.iec.ch/publication/4189 (accessed on 12 February 2021).
- Hirata, M.; Takahashi, T.; Schibuya, N. Evaluation of Falling Time Restriction of ESD Immunity Test Current Waveform: The Result of IEC 61000-4-2 Round Robin Test in Japan. In Proceedings of the IEEE International Symposium on Electromagnetic Compatibility, Honolulu, HI, USA, 8–13 July 2007; pp. 1–4. [Google Scholar]
- Koo, J.; Cai, Q.; Pommerenke, D.; Wang, K.; Mass, J.; Hirata, M.; Martwick, A. The repeatability of system level ESD test and relevant ESD generator parameters. In Proceedings of the IEEE International Symposium on Electromagnetic Compatibility, Detroit, MI, USA, 18–22 August 2008; pp. 1–6. [Google Scholar]
- Marathe, S.; Meiguni, J.; Zhou, K.; Pommerenke, D.; Hertz, M. ESD Generator Tip Current Reconstruction Using a Current Probe Measurement at the Ground Strap. In Proceedings of the IEEE International Symposium on Electromagnetic Compatibility, Signal & Power Integrity (EMC+SIPI), New Orleans, LA, USA, 22–26 July 2019; pp. 141–146. [Google Scholar]
- Yang, S.; Zhou, J.; Pommerenke, D.; Liu, D. A simple frequency response compensation method for current probe measurements of ESD currents. In Proceedings of the IEEE International Symposium on Electromagnetic Compatibility & Signal/Power Integrity (EMCSI), Washington, DC, USA, 7–11 August 2017; pp. 158–163. [Google Scholar]
- Smith, D.C. Current probes, more useful than you think. In Proceedings of the IEEE EMC Symposium. International Symposium on Electromagnetic Compatibility. Symposium Record (Cat. No.98CH36253), Denver, CO, USA, 24–28 August 1998; Volume 1, pp. 284–289. [Google Scholar]
- ESD Pulse Calibration Set—Teseq MD 103. Available online: https://www.teseq.com/products/downloads/datasheet/MD_103.pdf (accessed on 12 February 2021).
- Baran, J.; Sroka, J. Distortion of ESD Generator Pulse Due to Limited Bandwidth of Verification Path. IEEE Trans. Electromagn. Compat. 2010, 52, 797–803. [Google Scholar] [CrossRef]
- Digital Phosphor Oscilloscope—Tektronix TDS7254B. Available online: http://www.testequipmenthq.com/datasheets/TEKTRONIX-TDS7254B-Datasheet.pdf (accessed on 15 February 2021).
- AC Current Probes—Tektronix CT1-CT2-CT6. Available online: https://www.tek.com/datasheet/current-probe/ct1-ct2-ct6 (accessed on 15 February 2021).
- Current Monitor Probe—Fischer Custom Communications F-65. Available online: http://www.fischercc.com/products/f-65/ (accessed on 16 February 2021).
- ESD Generator—EM Test Dito ESD Simulator. Available online: http://www.emtest.com/products/product/135120100000010183.php (accessed on 18 February 2021).
- ESD Generator—Schaffner NSG 433, ESD Simulator. User Manual; Teseq: Rocklin, CA, USA, 2012.
- ESD Generator—Schaffner NSG 438, ESD Simulator. Available online: https://www.teseq.com/products/downloads/datasheet/NSG_438.pdf (accessed on 18 February 2021).
- EMC Partner Transient 3000, User Manual; EMC Partner: Laufen, Switzerland, 2013.
- Papastamatis, P.K.; Paliatsos, E.A.; Gonos, I.F.; Stathopulos, I.A. Investigation of the Frequency Response Compensation Method for ESD Current Reconstruction for Different Test Levels and ESD Test Generators. In Proceeding of the International Symposium on Electromagnetic Compatibility-EMC EUROPE, Virtual Conference, Rome, Italy, 23–25 September 2020. [Google Scholar]
- Carobbi, C.F.M.; Millanta, L.M. Circuit loading in radio-frequency current measurements: The insertion impedance of the transformer probes. IEEE Trans. Instrum. Meas. 2010, 59, 200–204. [Google Scholar] [CrossRef]
- Millanta, L.M. Fundamentals of the EMC Current Probes. In Proceedings of the 12th International Zurich Symposium and Technical Exhibition on Electromagnetic Compatibility, Zürich, Switzerland, 18–20 February 1997; pp. 585–590. [Google Scholar]
- Katsivelis, P.K.; Fotis, G.P.; Gonos, I.F.; Koussiouris, T.G.; Stathopulos, I.A. Electrostatic discharge current linear approach and circuit design method. Energies 2010, 3, 1728–1740. [Google Scholar] [CrossRef]
- Vita, V.; Fotis, G.P.; Ekonomou, L. An optimization algorithm for the calculation of the electrostatic discharge current equations’ parameters. WSEAS Trans. Circuits Syst. 2016, 15, 224–228. [Google Scholar]
- Caniggia, S.; Maradei, F. Circuit and numerical modeling of electrostatic discharge generators. IEEE Trans. Ind Appl. 2006, 42, 1350–1357. [Google Scholar] [CrossRef]
- Vita, V.C.; Fotis, G.P.; Ekonomou, L. Parameters’ optimisation methods for the electrostatic discharge current equation. Int. J. Energy 2017, 11, 1–6. [Google Scholar]
- Takada, T.; Sekine, T.; Asai, H. Circuit/Electromagnetic Hybrid Simulation of Electrostatic Discharge in Contact Discharge Mode. In Proceedings of the International Symposium on Electromagnetic Compatibility—EMC EUROPE, Rome, Italy, 17–21 September 2012; pp. 1–6. [Google Scholar]
- Zhou, Y.; Hajjar, J.J. A Circuit Model of Electrostatic Discharge Generators for ESD and EMC SPICE Simulation. In Proceedings of the IEEE International Conference on Electron Devices and Solid-State Circuits, Chengdu, China, 18–20 June 2014; pp. 1–2. [Google Scholar]
- Yoshida, T.; Masui, N. A Study on System Level ESD Stress Simulation using Circuit Simulator. In Proceedings of the Asia-Pacific Symposium on Electromagnetic Compatibility (APEMC), Melbourne, Australia, 20–23 May 2013; pp. 1–4. [Google Scholar]
- Yousaf, J.; Park, M.; Lee, H.; Youn, J.; Lee, D.; Hwang, C.; Nah, W. Efficient Circuit and an EM Model of an Electrostatic Discharge Generator. IEEE Trans. Electromagn. Compat. 2018, 60, 1078–1086. [Google Scholar] [CrossRef]
- Li, D.Z.; Marathe, S.; Wei, P.; Hosseinbeig, A.; Pommerenke, D. Full-Wave Simulation of System-Level Disruption During Secondary ESD Events in a Smartphone. IEEE Trans. Electromagn. Compat. 2019, 61, 40–47. [Google Scholar] [CrossRef]
- Javor, V.; Lundengård, K.; Rančić, M.; Silvestrov, S. A Study on Frequency Spectrum of Electrostatic Discharge Currents and Lightning Currents. In Proceedings of the 14th International Conference on Advanced Technologies, Systems and Services in Telecommunications (TELSIKS), Nis, Serbia, 23–25 October 2019; pp. 198–201. [Google Scholar]

















| Level | Charging Voltage | Imax | Trise | I30ns | I60ns |
|---|---|---|---|---|---|
| (kV) | (A) | (ns) | (A) | (A) | |
| 1 | 2 | 7.5 | 0.8 | 4 | 2 |
| 2 | 4 | 15 | 0.8 | 8 | 4 |
| 3 | 6 | 22.5 | 0.8 | 12 | 6 |
| 4 | 8 | 30 | 0.8 | 16 | 8 |
| Voltage Level (kV) | Imax (A) | mV/ div | Detrend Value | |||
|---|---|---|---|---|---|---|
| DITO | NSG 433 | NSG 438 | Transient 3000 | |||
| 2 | 7.5 | 100 | 0.40 | 0.45 | 0.38 | 0.51 |
| 4 | 15 | 200 | 0.88 | 0.96 | 0.84 | 0.95 |
| 6 | 22.5 | 500 | 1.17 | 1.39 | 1.12 | 1.28 |
| 8 | 30 | 500 | 1.52 | 1.91 | 1.50 | 1.45 |
| Voltage Level (kV) | DITO | |||||
|---|---|---|---|---|---|---|
| Imax (A) | Trise (ns) | I30ns (A) | I60ns (A) | Charge (nC) | ||
| 2 | Probe | 7.260 | 0.927 | 3.852 | 1.872 | 236.226 |
| Pellegrini | 7.581 | 0.853 | 4.059 | 1.839 | 245.346 | |
| 4 | Probe | 13.757 | 0.961 | 8.125 | 3.326 | 440.175 |
| Pellegrini | 14.760 | 0.893 | 8.085 | 3.291 | 481.197 | |
| 6 | Probe | 21.102 | 0.928 | 13.296 | 5.183 | 697.017 |
| Pellegrini | 23.100 | 0.903 | 13.427 | 5.166 | 675.119 | |
| 8 | Probe | 28.135 | 0.934 | 17.654 | 6.532 | 1022.790 |
| Pellegrini | 31.200 | 0.893 | 17.813 | 6.788 | 952.539 | |
| Voltage Level (kV) | NSG 433 | |||||
|---|---|---|---|---|---|---|
| Imax (A) | Trise (ns) | I30ns (A) | I60ns (A) | Charge (nC) | ||
| 2 | Probe | 7.028 | 0.843 | 4.260 | 2.244 | 247.505 |
| Pellegrini | 8.261 | 0.774 | 4.391 | 2.196 | 252.748 | |
| 4 | Probe | 13.362 | 0.876 | 8.290 | 4.730 | 487.831 |
| Pellegrini | 16.12 | 0.781 | 8.596 | 4.828 | 505.311 | |
| 6 | Probe | 20.270 | 0.886 | 12.279 | 7.553 | 702.640 |
| Pellegrini | 24.570 | 0.780 | 12.997 | 7.394 | 672.770 | |
| 8 | Probe | 26.550 | 0.878 | 16.817 | 9.380 | 927.514 |
| Pellegrini | 33.000 | 0.803 | 16.930 | 9.811 | 962.414 | |
| Voltage Level (kV) | NSG 438 | |||||
|---|---|---|---|---|---|---|
| Imax (A) | Trise (ns) | I30ns (A) | I60ns (A) | Charge (nC) | ||
| 2 | Probe | 6.845 | 0.992 | 3.750 | 1.826 | 235.401 |
| Pellegrini | 7.240 | 0.880 | 3.812 | 1.992 | 210.533 | |
| 4 | Probe | 13.448 | 0.992 | 7.858 | 3.929 | 443.443 |
| Pellegrini | 14.597 | 0.940 | 7.999 | 3.891 | 445.058 | |
| 6 | Probe | 20.300 | 0.978 | 11.352 | 5.327 | 699.519 |
| Pellegrini | 22.078 | 0.935 | 11.632 | 6.417 | 750.566 | |
| 8 | Probe | 26.871 | 0.997 | 15.438 | 8.366 | 859.528 |
| Pellegrini | 29.381 | 0.898 | 15.570 | 8.510 | 920.851 | |
| Voltage Level (kV) | Transient 3000 | |||||
|---|---|---|---|---|---|---|
| Imax (A) | Trise (ns) | I30ns (A) | I60ns (A) | Charge (nC) | ||
| 2 | Probe | 7.428 | 0.847 | 3.426 | 2.383 | 192.038 |
| Pellegrini | 7.686 | 0.804 | 3.547 | 2.347 | 211.415 | |
| 4 | Probe | 14.911 | 0.848 | 6.593 | 4.537 | 396.891 |
| Pellegrini | 15.840 | 0.819 | 7.007 | 4.668 | 397.391 | |
| 6 | Probe | 21.212 | 0.847 | 9.689 | 6.216 | 546.803 |
| Pellegrini | 22.648 | 0.822 | 10.094 | 6.415 | 637.437 | |
| 8 | Probe | 30.194 | 0.847 | 13.624 | 7.761 | 805.594 |
| Pellegrini | 32.800 | 0.829 | 14.031 | 7.998 | 817.362 | |
Publisher’s Note: MDPI stays neutral with regard to jurisdictional claims in published maps and institutional affiliations. |
© 2021 by the authors. Licensee MDPI, Basel, Switzerland. This article is an open access article distributed under the terms and conditions of the Creative Commons Attribution (CC BY) license (http://creativecommons.org/licenses/by/4.0/).
Share and Cite
Papastamatis, P.K.; Paliatsos, E.A.; Gonos, I.F.; Stathopulos, I.A. Analysis of the ESD Reconstruction Methodology Based on Current Probe Measurements and Frequency Response Compensation for Different ESD Generators and Severity Test Levels. Electronics 2021, 10, 728. https://doi.org/10.3390/electronics10060728
Papastamatis PK, Paliatsos EA, Gonos IF, Stathopulos IA. Analysis of the ESD Reconstruction Methodology Based on Current Probe Measurements and Frequency Response Compensation for Different ESD Generators and Severity Test Levels. Electronics. 2021; 10(6):728. https://doi.org/10.3390/electronics10060728
Chicago/Turabian StylePapastamatis, Panagiotis K., Evangelos A. Paliatsos, Ioannis F. Gonos, and Ioannis A. Stathopulos. 2021. "Analysis of the ESD Reconstruction Methodology Based on Current Probe Measurements and Frequency Response Compensation for Different ESD Generators and Severity Test Levels" Electronics 10, no. 6: 728. https://doi.org/10.3390/electronics10060728
APA StylePapastamatis, P. K., Paliatsos, E. A., Gonos, I. F., & Stathopulos, I. A. (2021). Analysis of the ESD Reconstruction Methodology Based on Current Probe Measurements and Frequency Response Compensation for Different ESD Generators and Severity Test Levels. Electronics, 10(6), 728. https://doi.org/10.3390/electronics10060728

