An Improved Level Set Algorithm Based on Prior Information for Left Ventricular MRI Segmentation
Abstract
1. Introduction
2. Related Works
3. Proposed Method for Left Ventricular Segmentation
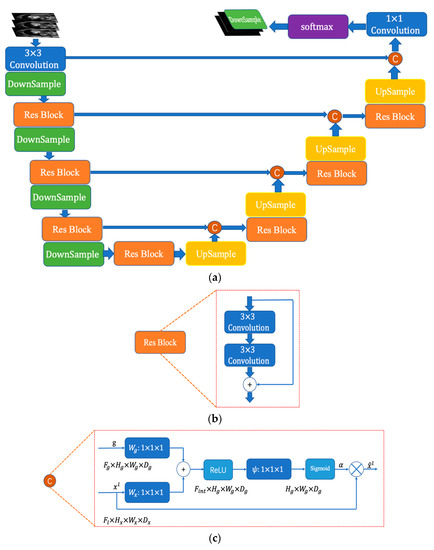
3.1. The Segmentation Network Provides the Initial Contour
3.2. Shape Constraint Contour Evolution
4. Experiments
4.1. Dataset
4.2. Implementation Details
4.3. Evaluation Method
5. Results
6. Conclusions
Author Contributions
Funding
Data Availability Statement
Conflicts of Interest
References
- Huang, F.; Connelly, P.W.; Prasad, G.V.R.; Nash, M.M.; Gunaratnam, L.; Yan, A.T. Evaluation of Left Atrial Remodeling in Kidney Transplant Patients Using Cardiac Magnetic Resonance Imaging. J. Nephrol. 2020, 1–9. [Google Scholar] [CrossRef] [PubMed]
- Cha, M.J.; Lee, J.H.; Jung, H.N.; Kim, Y.; Choe, Y.H.; Kim, S.M. Cardiac Magnetic Resonance-tissue Tracking for the Early Prediction of Adverse Left Ventricular Remodeling after ST-segment Elevation Myocardial Infarction. Int. J. Cardiovasc. Imaging 2019, 35, 2095–2102. [Google Scholar] [CrossRef] [PubMed]
- Comelli, A.; Dahiya, N.; Stefano, A.; Benfante, V.; Gentile, G.; Agnese, V.; Raffa, G.M.; Pilato, M.; Yezzi, A.; Petrucci, G.; et al. Deep learning approach for the segmentation of aneurysmal ascending aorta. Biomed. Eng. Lett. 2020, 11, 15–24. [Google Scholar] [CrossRef]
- Yamashita, R.; Nishio, M.; Do, R.K.G.; Togashi, K. Convolutional Neural Networks: An Overview and Application in Radiology. Insights Imaging 2018, 9, 611–629. [Google Scholar] [CrossRef] [PubMed]
- Osher, S.; Sethian, J.A. Fronts Propagating with Curvature-dependent Speed: Algorithms based on Hamilton-Jacobi Formulations. J. Comput. Phys. 1988, 79, 12–49. [Google Scholar] [CrossRef]
- Mumford, D.B.; Shah, J. Optimal Approximations by Piecewise Smooth Functions and Associated Variational Problems. Commun. Pure Appl. Math. 1989, 42, 577–685. [Google Scholar] [CrossRef]
- Chan, T.F.; Vese, L.A. Active Contours without Edges. IEEE Trans. Image Process. 2001, 10, 266–277. [Google Scholar] [CrossRef] [PubMed]
- Li, C.; Xu, C.; Gui, C.; Fox, M.D. Level Set Evolution without Re-initialization: A New Variational Formulation. In Proceedings of the 2005 IEEE Conference on Computer Vision and Pattern Recognition (CVPR), San Diego, CA, USA, 20–25 June 2005; pp. 430–436. [Google Scholar]
- Long, J.; Shelhamer, E.; Darrell, T. Fully Convolutional Networks for Semantic Segmentation. In Proceedings of the 2015 IEEE Conference on Computer Vision and Pattern Recognition (CVPR), Boston, MA, USA, 7–12 June 2015; pp. 3431–3440. [Google Scholar]
- Ronneberger, O.; Fischer, P.; Brox, T. U-net: Convolutional Networks for Biomedical Image Segmentation. In International Conference on Medical Image Computing and Computer-Assisted Intervention (MICCAI); Springer: Cham, Switzerland, 2015; pp. 234–241. [Google Scholar]
- Zhou, Z.; Siddiquee, M.M.R.; Tajbakhsh, N.; Liang, J. Unet++: A Nested U-Net Architecture for Medical Image Segmentation. In Deep Learning in Medical Image Analysis and Multimodal Learning for Clinical Decision Support; Lecture Notes in Computer Science; Springer: Cham, Switzerland, 2018; pp. 3–11. [Google Scholar]
- Li, X.; Chen, H.; Qi, X.; Dou, Q.; Fu, C.; Heng, P.A. H-Dense U-Net: Hybrid Densely Connected U-Net for Liver and Tumor Segmentation from CT Volumes. IEEE Trans. Med. Imaging 2018, 37, 2663–2674. [Google Scholar] [CrossRef] [PubMed]
- Ibtehaz, N.; Rahman, M.S. MultiResUNet: Rethinking the U-Net Architecture for Multimodal Biomedical Image Segmentation. Neural Netw. 2020, 121, 74–87. [Google Scholar] [CrossRef] [PubMed]
- Kim, Y.; Kim, S.; Kim, T.; Kim, C. CNN-based Semantic Segmentation Using Level Set Loss. In Proceedings of the 2019 IEEE Winter Conference on Applications of Computer Vision (WACV), Waikoloa Village, HI, USA, 7–11 January 2019; pp. 1752–1760. [Google Scholar]
- Hatamizadeh, A.; Hoogi, A.; Sengupta, D.; Lu, W.; Terzopoulos, D. Deep Active Lesion Segmentation. In International Workshop on Machine Learning in Medical Imaging (MLMI); Springer: Cham, Switzerland, 2019; pp. 98–105. [Google Scholar]
- Kim, B.; Ye, J.C. Mumford–Shah Loss Functional for Image Segmentation with Deep Learning. IEEE Trans. Image Process. 2019, 29, 1856–1866. [Google Scholar] [CrossRef] [PubMed]
- Chen, X.; Williams, B.M.; Vallabhaneni, S.R.; Zheng, Y. Learning Active Contour Models for Medical Image Segmentation. In Proceedings of the IEEE Conference on Computer Vision and Pattern Recognition (CVPR), Long Beach, CA, USA, 16–20 June 2019; pp. 11632–11640. [Google Scholar]
- Comelli, A. Fully 3D Active Surface with Machine Learning for PET Image Segmentation. J. Imaging 2020, 6, 113. [Google Scholar] [CrossRef]
- Adarsh, P.; Rathi, P.; Kumar, M. YOLO v3-Tiny: Object Detection and Recognition Using One Stage Improved Model. In Proceedings of the IEEE Conference on Advanced Computing and Communication Systems (ICACCS), Coimbatore, India, 6–7 March 2020; pp. 687–694. [Google Scholar]
- Tan, M.X.; Pang, R.M.; Le, Q.V. EfficientDet: Scalable and Efficient Object Detection. In Proceedings of the IEEE Conference on Computer Vision and Pattern Recognition (CVPR), Seattle, WA, USA, 13–19 June 2020; pp. 10778–10787. [Google Scholar]
- Li, Y.; Lv, C. SS-YOLO: An Object Detection Algorithm based on YOLOv3 and ShuffleNet. In Proceedings of the IEEE Conference on Information Technology, Networking, Electronic and Automation Control Conference (ITNEC), Chongqing, China, 12–14 June 2020; pp. 769–772. [Google Scholar]
- He, K.; Zhang, X.; Ren, S.; Sun, J. Deep Residual Learning for Image Recognition. In Proceedings of the IEEE Conference on Computer Vision and Pattern Recognition (CVPR), Las Vegas, NV, USA, 27–30 June 2016; pp. 770–778. [Google Scholar]
- Oktay, O.; Schlemper, J.; Folgoc, L.L.; Lee, M.; Heinrich, M.; Misawa, K.; Mori, K.; McDonagh, S.; Hammerla, N.Y.; Kainz, B.; et al. Attention U-Net: Learning Where to Look for the Pancreas. arXiv 2018, arXiv:1804.03999. [Google Scholar]
- Eelbode, T.; Bertels, J.; Berman, M.; Vandermelen, D.; Mase, F.; Bisschops, R.; Blaschko, M.B. Optimization for Medical Image Segmentation: Theory and practice when evaluating with Dice score or Jaccard index. IEEE Trans. Med. Imaging 2020, 39, 3679–3690. [Google Scholar] [CrossRef] [PubMed]
- Chen, H.; Yu, X.; Wu, C. Active Contour Model based on Partition Entropy and Local Fitting Energy. In Proceedings of the IEEE Conference on Chinese Control and Decision Conference (CCDC), Shenyang, China, 9–11 June 2018; pp. 3501–3506. [Google Scholar]
- Zou, L.; Song, L.T.; Wang, X.F. A Fast Algorithm for Image Segmentation based on Local Chan Vese Model. In International Conference on Intelligent Computing (ICIC); Springer: Cham, Switzerland, 2018; pp. 54–60. [Google Scholar]









| Subject | Epicardium | Endocardium | ||
|---|---|---|---|---|
| DRLSE | Ours | DRLSE | Ours | |
| HF-I-02 | 2.97 | 1.34 | 2.77 | 1.23 |
| HF-I-06 | 3.08 | 1.41 | 2.96 | 1.31 |
| HYP-03 | 4.43 | 1.69 | 3.99 | 1.45 |
| HYP-05 | 4.11 | 1.98 | 3.71 | 1.76 |
| HF-NI-15 | 2.88 | 1.32 | 2.61 | 1.13 |
| HF-NI-21 | 2.90 | 1.24 | 2.69 | 1.01 |
| N-01 | 1.97 | 1.07 | 1.29 | 1.15 |
| N-03 | 2.12 | 1.17 | 2.09 | 1.21 |
| Mean | 3.05 | 1.40 | 2.76 | 1.28 |
| Subject | Sensitivity (%) | PPV (%) | DSC (%) | AOE (%) | RAD (%) | |||||
|---|---|---|---|---|---|---|---|---|---|---|
| Mean | ±std | Mean | ±std | Mean | ±std | Mean | ±std | Mean | ±std | |
| LBF [25] | 75.72 | 1.95 | 81.27 | 2.31 | 77.97 | 3.11 | 36.06 | 2.59 | 21.83 | 1.95 |
| LCV [26] | 73.95 | 1.62 | 80.35 | 2.97 | 77.88 | 3.38 | 36.12 | 4.60 | 21.92 | 3.43 |
| U-Net [11] | 86.87 | 1.47 | 90.84 | 2.37 | 87.78 | 3.53 | 21.62 | 5.66 | 11.71 | 3.86 |
| Attention U-Net [23] | 87.44 | 1.01 | 93.30 | 2.58 | 90.88 | 1.96 | 16.66 | 2.98 | 8.62 | 1.99 |
| Ours | 89.59 | 1.33 | 95.43 | 3.21 | 92.95 | 2.01 | 14.77 | 3.12 | 7.56 | 2.11 |
| Subject | Sensitivity (%) | PPV (%) | DSC (%) | AOE (%) | RAD (%) | |||||
|---|---|---|---|---|---|---|---|---|---|---|
| Mean | ±std | Mean | ±std | Mean | ±std | Mean | ±std | Mean | ±std | |
| LBF [25] | 75.08 | 1.43 | 80.63 | 1.99 | 79.53 | 1.66 | 26.95 | 1.43 | 19.41 | 2.01 |
| LCV [26] | 74.53 | 1.51 | 80.78 | 2.21 | 79.22 | 1.98 | 27.39 | 2.02 | 19.96 | 2.48 |
| U-Net [11] | 88.25 | 1.42 | 89.32 | 2.07 | 88.92 | 2.15 | 16.48 | 4.27 | 10.69 | 3.56 |
| Attention U-Net [23] | 90.29 | 1.33 | 94.61 | 2.13 | 93.01 | 1.38 | 12.69 | 1.95 | 7.92 | 2.67 |
| Ours | 91.78 | 1.25 | 95.37 | 2.41 | 94.43 | 1.59 | 10.52 | 2.26 | 6.96 | 2.94 |
Publisher’s Note: MDPI stays neutral with regard to jurisdictional claims in published maps and institutional affiliations. |
© 2021 by the authors. Licensee MDPI, Basel, Switzerland. This article is an open access article distributed under the terms and conditions of the Creative Commons Attribution (CC BY) license (http://creativecommons.org/licenses/by/4.0/).
Share and Cite
Xu, L.; Zhang, Y.; Yang, H.; Zhang, X. An Improved Level Set Algorithm Based on Prior Information for Left Ventricular MRI Segmentation. Electronics 2021, 10, 707. https://doi.org/10.3390/electronics10060707
Xu L, Zhang Y, Yang H, Zhang X. An Improved Level Set Algorithm Based on Prior Information for Left Ventricular MRI Segmentation. Electronics. 2021; 10(6):707. https://doi.org/10.3390/electronics10060707
Chicago/Turabian StyleXu, Lei, Yuhao Zhang, Haima Yang, and Xuedian Zhang. 2021. "An Improved Level Set Algorithm Based on Prior Information for Left Ventricular MRI Segmentation" Electronics 10, no. 6: 707. https://doi.org/10.3390/electronics10060707
APA StyleXu, L., Zhang, Y., Yang, H., & Zhang, X. (2021). An Improved Level Set Algorithm Based on Prior Information for Left Ventricular MRI Segmentation. Electronics, 10(6), 707. https://doi.org/10.3390/electronics10060707

