A Nonlinear Integral Backstepping Controller to Regulate the Voltage and Frequency of an Islanded Microgrid Inverter
Abstract
1. Introduction
- A decentralized control approach is designed for voltage regulation of an MG despite source uncertainty, parameter variations and load changes to reduce the overall computational complexity of the system.
- To improve the robustness and steady state performance of the controller, an integral action is added to the nonlinear backstepping controller.
- The proposed controller is compared with simple backstepping controller to control the MG voltage and frequency.
- Real time hardware in loop (HILL) experiments for the validation of the proposed controller to ensure the effectiveness for practical implementation.
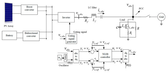
2. System Modeling
2.1. System Description
2.2. Islanded Microgrid Methametical Model
2.3. Energy Management Scheme of BESS.
3. Integral Backstepping Controller Design
4. Simulation and Experimental Results
4.1. Case 1: Change of Load (Resistive)
4.2. Case 2: Inductive Load Variation
4.3. Case 3: Controller Performance during Fluctuation at DC Bus.
4.4. Case 4: Controller Performance with Changes in Solar Irradiation
4.5. Case 5: Validations of Proposed Controller with Battrey Energy Storage System.
Case 1: Change in PV Power Due to Solar Irradiations
4.6. Experimental Validations
5. Comparison of NLIBC with Conventional Backstepping
6. Conclusions
- The proposed strategy can robustly restore the voltages and frequency of the overall MG to their reference values in the presence of unknown dynamics including fluctuations in the PV source, load changes, and parametric uncertainties in the MG system.
- The scheme does not require a communication link, which enhances the system reliability, affordability, and simplicity.
- In cases with load variations, source variations and parameter uncertainties, the reference value of the voltage and frequency is tracked by the NLIB controller in minimum settling time.
- Compared with conventional BS method it is clear from the results that proposed scheme outperforms that conventional method in robustness and stability.
Author Contributions
Funding
Data Availability Statement
Conflicts of Interest
Nomenclature
| NLIBC | Nonlinear integral backstepping controller |
| DG | Distribution generation |
| PV | Photovoltaic |
| HIL | Hardware in loop |
| BS | Backstepping |
| MG | Microgrid |
| RESs | Renewable energy systems |
| VSI | Voltage source inverters |
| PI | Proportional–integral |
| PWM | Pulse width modulation |
| SVM | Space vector modulation, |
| LQR | Linear quadratic control |
| PR | Proportional–resonant |
| PCC | Point of common coupling |
| BESS | Battery energy storage |
References
- Abid, S.; Alghamdi, T.A.; Haseeb, A.; Wadud, Z.; Ahmed, A.; Javaid, N. An Economical Energy Management Strategy for Viable Microgrid Modes. Electronics 2019, 8, 1442. [Google Scholar] [CrossRef]
- Shi, H.; Zhuo, F.; Yi, H.; Wang, F.; Zhang, D.; Geng, Z. A novel real-time voltage and frequency compensation strategy for photovoltaic-based microgrid. IEEE Trans. Ind. Electron. 2015, 62, 3545–3556. [Google Scholar] [CrossRef]
- Sedhom, B.E.; El-Saadawi, M.M.; Hatata, A.Y.; Abd-Raboh, E.E. A multistage H-infinity–based controller for adjusting voltage and frequency and improving power quality in islanded microgrids. Int. Trans. Electr. Energy Syst. 2020, 30, e12143. [Google Scholar] [CrossRef]
- Olivares, D.E.; Mehrizi-Sani, A.; Etemadi, A.H.; Cañizares, C.A.; Iravani, R.; Kazerani, M.; Hajimiragha, A.H.; Gomis-Bellmunt, O.; Saeedifard, M.; Palma-Behnke, R.; et al. Trends in microgrid control. IEEE Trans. Smart Grid 2014, 5, 1905–1919. [Google Scholar] [CrossRef]
- Chen, Z.; Luo, A.; Wang, H.; Chen, Y.; Li, M.; Huang, Y. Adaptive sliding-mode voltage control for inverter operating in islanded mode in microgrid. Int. J. Electr. Power Energy Syst. 2015, 66, 133–143. [Google Scholar] [CrossRef]
- Azim, M.I.; Mollah, K.U.Z.; Pota, H.R. Design of a dynamic phasors-based droop controller for PV-based islanded microgrids. Int. Trans. Electr. Energy Syst. 2018, 28, e2559. [Google Scholar] [CrossRef]
- Baneshi, E.; Kolahduzloo, H.; Ebrahimi, J.; Mahmoudian, M.; Pouresmaeil, E.; Rodrigues, E.M.G. Coordinated power sharing in islanding microgrids for parallel distributed generations. Electronics 2020, 9, 1927. [Google Scholar] [CrossRef]
- Bidram, A.; Davoudi, A.; Lewis, F.L.; Ge, S.S. Distributed adaptive voltage control of inverter-based microgrids. IEEE Trans. Energy Convers. 2014, 29, 862–872. [Google Scholar] [CrossRef]
- Calderaro, V.; Conio, G.; Galdi, V.; Massa, G.; Piccolo, A. Optimal decentralized voltage control for distribution systems with inverter-based distributed generators. IEEE Trans. Power Syst. 2014, 29, 230–241. [Google Scholar] [CrossRef]
- Mohamed, I.S.; Rovetta, S.; Do, T.D.; Dragicevic, T.; Diab, A.A.Z. A neural-network-based model predictive control of three-phase inverter with an output LC Filter. IEEE Access 2019, 7, 124737–124749. [Google Scholar] [CrossRef]
- Abusara, M.A.; Sharkh, S.M.; Guerrero, J.M. Improved droop control strategy for grid-connected inverters. Sustain. Energy Grids Netw. 2015, 1, 10–19. [Google Scholar] [CrossRef]
- Dou, C.; Zhang, Z.; Yue, D.; Song, M. Improved droop control based on virtual impedance and virtual power source in low-voltage microgrid. IET Gener. Transm. Distrib. 2017, 11, 1046–1054. [Google Scholar] [CrossRef]
- Choeung, C.; Park, S.H.; Koh, B.K.; Lee, Y. Il Robust Tracking Control of a Three-Phase DC-AC Inverter for UPS Application under Unbalanced Load Conditions. IFAC-Pap. 2016, 49, 278–283. [Google Scholar] [CrossRef]
- Ibrahim, M.Y.A.R.; El-Saadany, E.F. An improved deadbeat current control scheme with a novel adaptive self-tuning load model for a three-phase PWM voltage-source inverter. IEEE Trans. Ind. Electron. 2007, 54, 747–759. [Google Scholar] [CrossRef]
- Buso, S.; Caldognetto, T.; Brandao, D.I. Dead-beat current controller for voltage source converters with improved large-signal response. IEEE Trans. Ind. Appl. 2015, 52, 1588–1596. [Google Scholar] [CrossRef]
- Komurcugil, H.; Altin, N.; Ozdemir, S.; Sefa, I. Lyapunov-Function and Proportional-Resonant-Based Control Strategy for Single-Phase Grid-Connected VSI with LCL Filter. IEEE Trans. Ind. Electron. 2016, 63, 2838–2849. [Google Scholar] [CrossRef]
- Vidal, A.; Freijedo, F.D.; Yepes, A.G.; Fernandez-Comesana, P.; Malvar, J.; Lopez, Ó.; Doval-Gandoy, J. Assessment and optimization of the transient response of proportional-resonant current controllers for distributed power generation systems. IEEE Trans. Ind. Electron. 2013, 60, 1367–1383. [Google Scholar] [CrossRef]
- Prasad, V.; Jayasree, P.R.; Sruthy, V. Hysteresis Current Controller for a micro-grid application. In Proceedings of the International Conference on Energy Efficient Technologies for Sustainability ICEETS 2016, Nagercoil, India, 7–8 April 2016; Institute of Electrical and Electronics Engineers Inc.: Piscataway, NJ, USA, 2016; pp. 73–77. [Google Scholar]
- Hornik, T.; Zhong, Q.C. Parallel pi voltage-H∞ current controller for the neutral point of a three-phase inverter. IEEE Trans. Ind. Electron. 2013, 60, 1335–1343. [Google Scholar] [CrossRef]
- Liu, T.; Wang, D. Parallel Structure Fractional Repetitive Control for PWM Inverters. IEEE Trans. Ind. Electron. 2015, 62, 5045–5054. [Google Scholar] [CrossRef]
- Jin, W.; Li, Y.; Sun, G.; Bu, L. H∞ repetitive control based on active damping with reduced computation delay for LCL-type grid-connected inverters. Energies 2017, 10, 586. [Google Scholar] [CrossRef]
- Al Hassan, H.A.; Alharbi, T.; Morello, S.A.; Mac, Z.H.; Grainger, B.M. Linear Quadratic Integral Voltage Control of Islanded AC Microgrid under Large Load Changes. In Proceedings of the 9th IEEE International Symposium on Power Electronics for Distributed Generation Systems PEDG 2018, Charlotte, NC, USA, 25–28 June 2018; Institute of Electrical and Electronics Engineers Inc.: Piscataway, NJ, USA, 2018. [Google Scholar]
- Hossain, M.A.; Pota, H.R.; Issa, W.; Hossain, M.J. Overview of AC microgrid controls with inverter-interfaced generations. Energies 2017, 10, 1300. [Google Scholar] [CrossRef]
- Sun, Y.; Hou, X.; Yang, J.; Han, H.; Su, M.; Guerrero, J.M. New Perspectives on Droop Control in AC Microgrid. IEEE Trans. Ind. Electron. 2017, 64, 5741–5745. [Google Scholar] [CrossRef]
- Pham, H.T.X. Power sharing strategy in islanded microgrids using improved droop control. Electr. Power Syst. Res. 2020, 180, 106164. [Google Scholar] [CrossRef]
- Vu, T.V.; Perkins, D.; Diaz, F.; Gonsoulin, D.; Edrington, C.S.; El-Mezyani, T. Robust adaptive droop control for DC microgrids. Electr. Power Syst. Res. 2017, 146, 95–106. [Google Scholar] [CrossRef]
- Kakigano, H.; Miura, Y.; Ise, T. Distribution voltage control for DC microgrids using fuzzy control and gain-scheduling technique. IEEE Trans. Power Electron. 2013, 28, 2246–2258. [Google Scholar] [CrossRef]
- Jmii, H.; Abbes, M.; Meddeb, A.; Chebbi, S. Centralized VSM control of an AC meshed microgrid for ancillary services provision. Int. J. Electr. Power Energy Syst. 2020, 115, 105450. [Google Scholar] [CrossRef]
- Díaz, N.L.; Luna, A.C.; Vasquez, J.C.; Guerrero, J.M. Centralized Control Architecture for Coordination of Distributed Renewable Generation and Energy Storage in Islanded AC Microgrids. IEEE Trans. Power Electron. 2017, 32, 5202–5213. [Google Scholar] [CrossRef]
- De Nadai Nascimento, B.; Zambroni de Souza, A.C.; Marujo, D.; Sarmiento, J.E.; Alvez, C.A.; Portelinha, F.M.; de Carvalho Costa, J.G. Centralised secondary control for islanded microgrids. IET Renew. Power Gener. 2020, 14, 1502–1511. [Google Scholar] [CrossRef]
- Hosseinzadeh, M.; Salmasi, F.R. Robust optimal power management system for a hybrid AC/DC micro-grid. IEEE Trans. Sustain. Energy 2015, 6, 675–687. [Google Scholar] [CrossRef]
- Shafiee-Rad, M.; Shafiee, Q.; Sadabadi, M.S.; Jahed-Motlagh, M.R. Decentralized Voltage Stabilization and Robust Performance Satisfaction of Islanded Inverter-Interfaced Microgrids. IEEE Syst. J. 2020. [Google Scholar] [CrossRef]
- Etemadi, A.H.; Davison, E.J.; Iravani, R. A generalized decentralized robust control of islanded microgrids. IEEE Trans. Power Syst. 2014, 29, 3102–3113. [Google Scholar] [CrossRef]
- Xu, Y.; Sun, H.; Gu, W.; Xu, Y.; Li, Z. Optimal Distributed Control for Secondary Frequency and Voltage Regulation in an Islanded Microgrid. IEEE Trans. Ind. Inform. 2019, 15, 225–235. [Google Scholar] [CrossRef]
- Jayachandran, M.; Ravi, G. Decentralized model predictive hierarchical control strategy for islanded AC microgrids. Electr. Power Syst. Res. 2019, 170, 92–100. [Google Scholar] [CrossRef]
- Nespoli, A.; Mussetta, M.; Ogliari, E.; Leva, S.; Fernández-Ramírez, L.; García-Triviño, P. Robust 24 Hours ahead Forecast in a Microgrid: A Real Case Study. Electronics 2019, 8, 1434. [Google Scholar] [CrossRef]
- Gudey, S.K.; Gupta, R. Recursive fast terminal sliding mode control in voltage source inverter for a low-voltage microgrid system. IET Gener. Transm. Distrib. 2016, 10, 1536–1543. [Google Scholar] [CrossRef]
- Pichan, M.; Karimi, M.; Simorgh, H. Improved low-cost sliding mode control of 4-leg inverter for isolated microgrid applications. Int. Trans. Electr. Energy Syst. 2018, 28, e2642. [Google Scholar] [CrossRef]
- Elnady, A.; Sinan, S. An improved second-order sliding mode control for the distributed generation system in stand-alone and grid-connected modes. Int. Trans. Electr. Energy Syst. 2017, 27. [Google Scholar] [CrossRef]
- Chan, J.C.L.; Lee, T.H. Sliding mode observer-based fault-tolerant secondary control of microgrids. Electronics 2020, 9, 1417. [Google Scholar] [CrossRef]
- Xu, S.; Sun, H.; Zhao, B.; Yi, J.; Hayat, T.; Alsaedi, A.; Dou, C.; Zhang, B. The Integrated Design of a Novel Secondary Control and Robust Optimal Energy Management for Photovoltaic-Storage System Considering Generation Uncertainty. Electronics 2020, 9, 69. [Google Scholar] [CrossRef]
- Xu, D.; Dai, Y.; Yang, C.; Yan, X. Adaptive fuzzy sliding mode command-filtered backstepping control for islanded PV microgrid with energy storage system. J. Frankl. Inst. 2019, 356, 1880–1898. [Google Scholar] [CrossRef]
- Delavari, H.; Naderian, S. Backstepping fractional sliding mode voltage control of an islanded microgrid. IET Gener. Transm. Distrib. 2019, 13, 2464–2473. [Google Scholar] [CrossRef]
- Salimi, M.; Soltani, J.; Markadeh, G.A.; Abjadi, N.R. Indirect output voltage regulation of DC-DC buck/boost converter operating in continuous and discontinuous conduction modes using adaptive backstepping approach. IET Power Electron. 2013, 6, 732–741. [Google Scholar] [CrossRef]
- Roy, T.K.; Mahmud, M.A.; Oo, A.M.T.; Haque, M.E. Robust nonlinear adaptive backstepping controller design for three-phase grid-connected solar photovoltaic systems with unknown parameters. In Proceedings of the IEEE Power and Energy Society General Meeting, Boston, MA, USA, 17–21 July; IEEE Computer Society: Washington, DC, USA, 2016; Volume 2016-November. [Google Scholar]
- Dehkordi, M.N.; Sadati, N.; Hamzeh, M. A backstepping high-order sliding mode voltage control strategy for an islanded microgrid with harmonic/interharmonic loads. Control Eng. Pract. 2017, 58, 150–160. [Google Scholar] [CrossRef]
- Hosseinzadeh, M.; Yazdanpanah, M.J. Performance enhanced model reference adaptive control through switching non-quadratic Lyapunov functions. Syst. Control. Lett. 2015, 76, 47–55. [Google Scholar] [CrossRef]





























| Parameter | Value |
|---|---|
| Grid nominal voltage | 375 V |
| Frequency | 50 Hz |
| Resistive load | 50 & 100 Ω |
| Inductive load | 100 & 500 mH |
| Converter switching frequency | 100 kHz |
| Converter inductances | 20 & 20 & 3.3 & 3.3 mH |
| Capacitance | 16 μF |
| Parameter | Value |
|---|---|
| Open circuit voltage | 165.8 V |
| Short circuit current | 17.56 A |
| MPPT voltage | 102.6 V |
| MPPT current | 15.8 A |
| Max.per module power | 1.5 kW |
Publisher’s Note: MDPI stays neutral with regard to jurisdictional claims in published maps and institutional affiliations. |
© 2021 by the authors. Licensee MDPI, Basel, Switzerland. This article is an open access article distributed under the terms and conditions of the Creative Commons Attribution (CC BY) license (http://creativecommons.org/licenses/by/4.0/).
Share and Cite
Shah, A.A.; Han, X.; Armghan, H.; Almani, A.A. A Nonlinear Integral Backstepping Controller to Regulate the Voltage and Frequency of an Islanded Microgrid Inverter. Electronics 2021, 10, 660. https://doi.org/10.3390/electronics10060660
Shah AA, Han X, Armghan H, Almani AA. A Nonlinear Integral Backstepping Controller to Regulate the Voltage and Frequency of an Islanded Microgrid Inverter. Electronics. 2021; 10(6):660. https://doi.org/10.3390/electronics10060660
Chicago/Turabian StyleShah, Aamer Abbas, Xueshan Han, Hammad Armghan, and Aftab Ahmed Almani. 2021. "A Nonlinear Integral Backstepping Controller to Regulate the Voltage and Frequency of an Islanded Microgrid Inverter" Electronics 10, no. 6: 660. https://doi.org/10.3390/electronics10060660
APA StyleShah, A. A., Han, X., Armghan, H., & Almani, A. A. (2021). A Nonlinear Integral Backstepping Controller to Regulate the Voltage and Frequency of an Islanded Microgrid Inverter. Electronics, 10(6), 660. https://doi.org/10.3390/electronics10060660
