System Level Simulation of Microgrid Power Electronic Systems
Abstract
1. Introduction
2. Description of Considered Microgrid Concept
- Photovoltaic cells;
- MPPT DC-DC converter;
- Energy management block;
- One-phase inverter;
- Energy storage block;
- Bidirectional DC-DC converter for energy flow control from and into the energy storage system;
- Control and communication block.
2.1. Circuit Alternatives of Microgrid Individual Power Electronic Converters
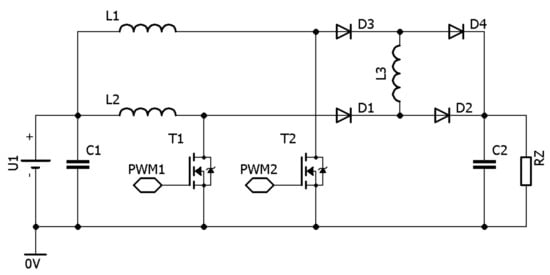
2.1.1. Maximum Power Point Tracking (MPPT) Converter Solution
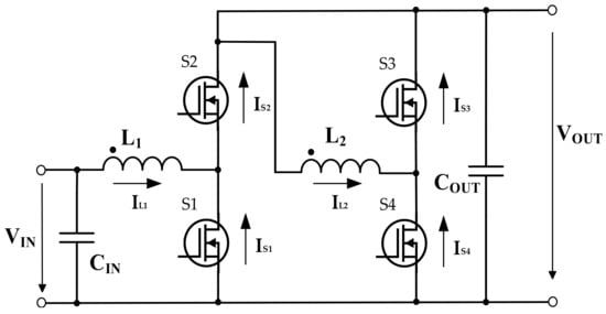
2.1.2. Bidirectional DC-DC Converter for Energy Flow Control
2.1.3. Alternatives for DC Link and AC Grid
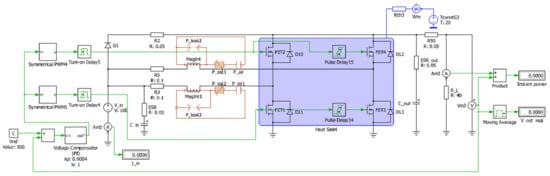
3. Evaluation of the Accuracy of the Hardware-in-the-Loop (HIL) Simulation Models
3.1. Evaluation of the MPPT Converter
- -
- VIN = 100 V;
- -
- Switching frequency (fSW) = 100 kHz;
- -
- POUT = 1 kW (2.5 A);
- -
- Duty cycle = D1 = D2 = 0.4;
- -
- Voltage gain = 3.6 (N1 = N2 = 6, N3 = 10 => TR = 1:1.7).
3.2. Evaluation of the Energy Flow Control Converter
- -
- VIN = 100 V (boost mode), 200 V (buck mode);
- -
- Switching frequency (fSW) = 100 kHz (non-modular;,
- -
- VOUT = 200 V (boost mode), 100 V (buck mode);
- -
- POUT = 1 kW.
4. HIL of the Proposed Smart Grid Concept and the Test of Possible Operational Scenarios
4.1. Operational Scenario 1
4.2. Operational Scenario 2
5. Discussion
6. Conclusions
Author Contributions
Funding
Acknowledgments
Conflicts of Interest
References
- Sallan, J.; Villa, J.L.; Llombart, A.; Sanz, J.F. Optimal Design of ICPT Systems Applied to Electric Vehicle Battery Charge. IEEE Trans. Ind. Electron. 2009, 56, 2140–2149. [Google Scholar] [CrossRef]
- Davison, M.J.; Summers, T.J.; Townsend, C.D. A review of the distributed generation landscape, key limitations of traditional microgrid concept and possible solution using an enhanced microgrid architecture. In Proceedings of the 2017 IEEE Southern Power Electronics Conference (SPEC), Puerto Varas, Chile, 4–7 December 2017; pp. 1–6. [Google Scholar] [CrossRef]
- AbdelGawad, H.; Sood, V.K. A Comprehensive Review on Microgrid Architectures for Distributed Generation. In Proceedings of the 2019 IEEE Electrical Power and Energy Conference (EPEC), Montreal, QC, Canada, 16–18 October 2019; pp. 1–8. [Google Scholar] [CrossRef]
- El Mariachet, J.; Guan, Y.; Matas, J.; Martín, H.; Li, M.; Guerrero, J.M. HIL-Assessed Fast and Accurate Single-Phase Power Calculation Algorithm for Voltage Source Inverters Supplying to High Total Demand Distortion Nonlinear Loads. Electronics 2020, 9, 1643. [Google Scholar] [CrossRef]
- Go, S.-I.; Choi, J.-H. Design and Dynamic Modelling of PV-Battery Hybrid Systems for Custom Electromagnetic Transient Simulation. Electronics 2020, 9, 1651. [Google Scholar] [CrossRef]
- Cacciato, M.; Consoli, A. New regenerative active snubber circuit for ZVS phase shift Full Bridge converter. In Proceedings of the 2011 Twenty-Sixth Annual IEEE Applied Power Electronics Conference and Exposition (APEC), Fort Worth, TX, USA, 6–11 March 2011; pp. 1507–1511. [Google Scholar]
- Kumar, G.V.B.; Palanisamy, K. A Review on Microgrids with Distributed Energy Resources. In Proceedings of the 2019 Innovations in Power and Advanced Computing Technologies (i-PACT), Vellore, India, 22–23 March 2019; pp. 1–6. [Google Scholar] [CrossRef]
- Tutak, M.; Brodny, J.; Siwiec, D.; Ulewicz, R.; Bindzár, P. Studying the Level of Sustainable Energy Development of the European Union Countries and Their Similarity Based on the Economic and Demographic Potential. Energies 2020, 13, 6643. [Google Scholar] [CrossRef]
- Lu, H.-F.; Lin, B.-L.; Campbell, D.E.; Sagisaka, M.; Ren, H. Interactions among energy consumption, economic development and greenhouse gas emissions in Japan after World War II. Renew. Sustain. Energy Rev. 2016, 54, 1060–1072. [Google Scholar] [CrossRef]
- Dogan, E.; Seker, F. Determinants of CO2 emissions in the European Union: The role of renewable and non-renewable energy. Renew. Energy 2016, 94, 429–439. [Google Scholar] [CrossRef]
- EU Climate Action and the European Green Deal. Available online: https://ec.europa.eu/clima/policies/eu-climate-action_en (accessed on 1 January 2021).
- Consoli, A.; Attanasio, R.; Cacciato, M.; Scarcella, G.; Gennaro, F.; Testa, A. A Novel Converter System for Fuel Cell Distributed Energy Generation. In Proceedings of the IEEE 36th Conference on Power Electronics Specialists, Recife, Brazil, 12–16 June 2005; pp. 1621–1627. [Google Scholar]
- Hruska, K.; Kindl, V.; Pechanek, R. Concept, design and coupled electro-thermal analysis of new hybrid drive vehicle for public transport. In Proceedings of the 14th International Power Electronics and Motion Control Conference EPE-PEMC 2010, Ohrid, Macedonia, 6–8 September 2010; pp. S4–S5. [Google Scholar]
- Frivaldsky, M.; Dobrucky, B.; Scelba, G.; Spanik, P.; Drgona, P. Bidirectional Step-Up/Step-Down DC-DC Converter with Magnetically Coupled Coils. Communications 2013, 15, 21–25. [Google Scholar]
- Yao, T.; Li, Z.; Qu, J.; Li, Z.; Zhao, Q.; Zhao, G. Research on Simplified Model of AC/DC Hybrid Microgrid for Fault Analysis. Electronics 2020, 9, 358. [Google Scholar] [CrossRef]
- Gupta, P.; Ansari, M. Analysis and Control of AC and Hybrid AC-DC Microgrid: A Review. In Proceedings of the 2019 2nd International Conference on Power Energy, Environment and Intelligent Control (PEEIC), Greater Noida, India, 18–19 October 2019; pp. 281–286. [Google Scholar] [CrossRef]
- Kondrath, N. Bidirectional DC-DC converter topologies and control strategies for interfacing energy storage systems in microgrids: An overview. In Proceedings of the 2017 IEEE International Conference on Smart Energy Grid Engineering (SEGE), Oshawa, ON, Canada, 14–17 August 2017; pp. 341–345. [Google Scholar] [CrossRef]
- Eid, B.M.; Rahim, N.A.; Selvaraj, J.; El Khateb, A.H. Control Methods and Objectives for Electronically Coupled Distributed Energy Resources in Microgrids: A Review. IEEE Syst. J. 2016, 10, 446–458. [Google Scholar] [CrossRef]
- Sparn, B.; Krishnamurthy, D.; Pratt, A.; Ruth, M.; Wu, H. Hardware-in-the-Loop (HIL) Simulations for Smart Grid Impact Studies. In Proceedings of the 2018 IEEE Power and Energy Society General Meeting (PESGM), Portland, OR, USA, 5–10 August 2018; pp. 1–5. [Google Scholar] [CrossRef]
- Nguyen, V.H.; Tran, Q.T.; Guillo-Sansano, E.; Kotsampopoulos, P.; Gavriluta, C.; Lauss, G.; Strasser, T.I.; Jensen, T.V.; Heussen, K.; Gehrke, O.; et al. Hardware-in-the-Loop Assessment Methods. In European Guide to Power System Testing; Strasser, T., de Jong, E., Sosnina, M., Eds.; Springer International Publishing: Cham, Switzerland, 2020; pp. 51–66. [Google Scholar] [CrossRef]
- Steinbrink, C.; Lehnhoff, S.; Rohjans, S.; Strasser, T.I.; Widl, E.; Moyo, C.; Lauss, G.; Lehfuss, F.; Faschang, M.; Palensky, P.; et al. Simulation-Based Validation of Smart Grids—Status Quo and Future Research Trends. In Constructive Side-Channel Analysis and Secure Design; Mařík, V., Wahlster, W., Strasser, T., Kadera, P., Eds.; Springer International Publishing: Cham, Switzerland, 2017; Volume 10444, pp. 171–185. [Google Scholar] [CrossRef]
- Ebe, F.; Idlbi, B.; Stakic, D.E.; Chen, S.; Kondzialka, C.; Casel, M.; Heilscher, G.; Seitl, C.; Bründlinger, R.; Strasser, T.I. Comparison of Power Hardware-in-the-Loop Approaches for the Testing of Smart Grid Controls. Energies 2018, 11, 3381. [Google Scholar] [CrossRef]
- Lauss, G.F.; Faruque, M.O.; Schoder, K.; Dufour, C.; Viehweider, A.; Langston, J. Characteristics and Design of Power Hardware-in-the-Loop Simulations for Electrical Power Systems. IEEE Trans. Ind. Electron. 2016, 63, 406–417. [Google Scholar] [CrossRef]
- Lundstrom, B.; Chakraborty, S.; Lauss, G.; Brundlinger, R.; Conklin, R. Evaluation of system-integrated smart grid devices using software- and hardware-in-the-loop. In Proceedings of the 2016 IEEE Power and Energy Society Innovative Smart Grid Technologies Conference (ISGT), Minneapolis, MN, USA, 6–9 September 2016; pp. 1–5. [Google Scholar]
- Frivaldsky, M.; Morgos, J. DC-DC Converter Design Issues for High-Efficient DC Microgrid. Commun. Sci. Lett. Univ. Zilina 2019, 21, 35–41. [Google Scholar] [CrossRef]
- Gabe, I.J.; Fabio, F.; Palha, K.; Pinheiro, H. Grid connected voltage source inverter control during voltage dips. In Proceedings of the 2009 35th Annual Conference of IEEE Industrial Electronics, Porto, Portugal, 3–5 November 2009; pp. 4571–4576. [Google Scholar] [CrossRef]
- Frivaldsky, M.; Hanko, B.; Prazenica, M.; Morgos, J. High Gain Boost Interleaved Converters with Coupled Inductors and with Demagnetizing Circuits. Energies 2018, 11, 130. [Google Scholar] [CrossRef]
- Aiello, G.; Cacciato, M.; Messina, S.; Torrisi, M. A High Efficiency Interleaved PFC Front- End Converter for EV Battery Charger. Communications 2018, 20, 86–91. [Google Scholar]
- Frivaldsky, M.; Kascak, S.; Morgos, J.; Prazenica, M. From Non-Modular to Modular Concept of Bidirectional Buck/Boost Converter for Microgrid Applications. Energies 2020, 13, 3287. [Google Scholar] [CrossRef]
- Turzynski, M.; Chrzan, P.J. Behavioural model of IGBT transistor. Przeglad Elektrotechniczny 2010, 86, 87–94. [Google Scholar]
- Turzyński, M.; Banach, P.; Murawski, P.; Peplinski, R.; Chrzan, P. A predictive estimation based control strategy for a quasi-resonant dc-link inverter. Bull. Pol. Acad. Sci. Tech. Sci. 2013, 61, 757–762. [Google Scholar] [CrossRef]
- Hruska, K.; Kindl, V.; Pechanek, R. Design and FEM Analyses of an Electrically Excited Automotive Syn-chronous Motor. In Proceedings of the 15th International Power Electronics and Motion Control Conference and Exposition (EPE-PEMC ECCE Europe), Novi Sad, Serbia, 4–6 September 2012. [Google Scholar]
- Drgona, P.; Prikopova, A.; Frivaldsky, M.; Priecinsky, M. Simulation Based Method for Design and Application of Digital Control System. Communications 2011, 13, 32–37. [Google Scholar]


























| Improved DIB Converter | DIB Converter | Boost Converter | |
|---|---|---|---|
| Output power | 500 W | 500 W | 500 W |
| Output voltage ripple | 19 mV | 180 mV | 364 mV |
| Input ripple current | 4.4 A | 17 A | 14 A |
| Output capacitor | 66 uF | 470 uF | 470 uF |
| Inductor Volumes | E 43 PLT | E50/27/15 | ETD59 |
| Efficiency Pout = 100% | 96.7% | 91% | 90% |
| Maximum achievable voltage gain | 1:6 (valid for n = 1,6) Note: can be increase through turn ratio increase | 1:19 | 1:10 |
| Variable | Values |
|---|---|
| UBUS (V) | 600.06 |
| ΔUBUS (V) | 0.028 |
| IL (A) | 8.2 |
| ΔIL (A) | 3.12 |
| UGRID (V RMS) | 230 |
| PF (-) | 0.99 |
| System efficiency (%) | 53.88 |
| THD (-) | 4.3 |
| Variable | Values |
|---|---|
| UBUS (V) | 600.029 |
| ΔUBUS (V) | 1.26 |
| IL (A) | 7.15 |
| ΔIL (A) | 3.1 |
| UGRID (V RMS) | 230 |
| PF (-) | 0.99 |
| System efficiency (%) | 76.79 |
| THD (-) | 3 |
Publisher’s Note: MDPI stays neutral with regard to jurisdictional claims in published maps and institutional affiliations. |
© 2021 by the authors. Licensee MDPI, Basel, Switzerland. This article is an open access article distributed under the terms and conditions of the Creative Commons Attribution (CC BY) license (http://creativecommons.org/licenses/by/4.0/).
Share and Cite
Frivaldsky, M.; Morgos, J.; Prazenica, M.; Takacs, K. System Level Simulation of Microgrid Power Electronic Systems. Electronics 2021, 10, 644. https://doi.org/10.3390/electronics10060644
Frivaldsky M, Morgos J, Prazenica M, Takacs K. System Level Simulation of Microgrid Power Electronic Systems. Electronics. 2021; 10(6):644. https://doi.org/10.3390/electronics10060644
Chicago/Turabian StyleFrivaldsky, Michal, Jan Morgos, Michal Prazenica, and Kristian Takacs. 2021. "System Level Simulation of Microgrid Power Electronic Systems" Electronics 10, no. 6: 644. https://doi.org/10.3390/electronics10060644
APA StyleFrivaldsky, M., Morgos, J., Prazenica, M., & Takacs, K. (2021). System Level Simulation of Microgrid Power Electronic Systems. Electronics, 10(6), 644. https://doi.org/10.3390/electronics10060644

