Unbalanced Two-Way Filtering Power Splitter for Wireless Communication Systems
Abstract
1. Introduction
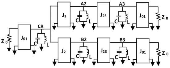
2. Circuit Model Design
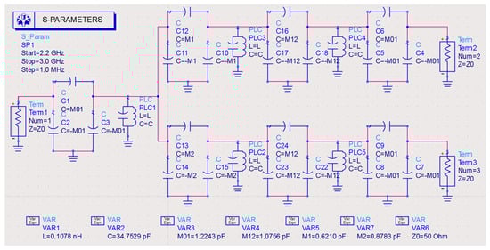
3. Microstrip Layout Design
4. Results Comparison and Discussion
5. Conclusions
Author Contributions
Funding
Acknowledgments
Conflicts of Interest
References
- Chen, X.-P.; Wu, K. Substrate integrated waveguide filter: Basic design rules and fundamental structure features. IEEE Microw. Mag. 2014, 15, 108–116. [Google Scholar] [CrossRef]
- Nwajana, A.O.; Dainkeh, A.; Yeo, K.S.K. Substrate integrated waveguide (SIW) bandpass filter with novel microstrip-CPW-SIW input coupling. J. Microw. Optoelectron. Electromagn. Appl. 2017, 16, 393–402. [Google Scholar] [CrossRef]
- Mirzaei, M.; Sheikhi, A. Design and implementation of microstrip dual-band filtering power divider using square-loop resonator. Electron. Lett. 2020, 56, 19–21. [Google Scholar] [CrossRef]
- Liu, S.; Zhang, G.; Ding, Z.; Zhang, Z. Miniaturised wide tuning-range four-way quasi-lumped-element filtering power divider. Electron. Lett. 2020, 56, 825–828. [Google Scholar] [CrossRef]
- Dainkeh, A.; Nwajana, A.O.; Yeo, K.S.K. Filtered power splitter using square open loop resonators. Prog. Electromagn. Res. C 2016, 64, 133–140. [Google Scholar] [CrossRef]
- Chi, P.-L.; Chen, Y.-M.; Yang, T. Single-layer dual-band balanced substrate- integrated waveguide filtering power divider for 5G millimeter-wave applications. IEEE Microw. Wirel. Compon. Lett. 2020, 30, 585–588. [Google Scholar] [CrossRef]
- Li, H.-Y.; Xu, J.-X.; Yang, Y.; Zhang, X.Y. Novel switchable filtering circuit with function reconfigurability between SPQT filtering switch and four-way filtering power divider. IEEE Trans. Microw. Theory Tech. 2019, 68, 867–876. [Google Scholar] [CrossRef]
- Nwajana, A.O.; Otuka, R.I.; Ebenuwa, S.H.; Ihianle, I.K.; Aneke, S.O.; Edoh, A.A. Symmetric 3dB filtering power divider with equal output power ratio for communication systems. In Proceedings of the 2nd International Conference on Electrical, Communication, and Computer Engineering (ICECCE), Istanbul, Turkey, 14–15 April 2020; pp. 1–4. [Google Scholar]
- Zhuang, Z.; Wu, Y.; Jiao, L.; Wang, W.; Liu, Y. Wideband balanced-to-unbalanced filtering unequal power divider with wide stopband and isolation. Electron. Lett. 2017, 53, 892–894. [Google Scholar] [CrossRef]
- Danacian, M.; Moznebi, A.-R.; Afrooz, K.; Hakimi, H. Miniaturised equal/unequal SIW power divider with bandpass response loaded by CSRRs. Electron. Lett. 2016, 52, 1864–1866. [Google Scholar] [CrossRef]
- Yoon, Y.-C.; Kim, Y. Modified Wilkinson power divider using transmission lines for various terminated impedances and arbitrary power ratio. J. Electromagn. Eng. Sci. 2019, 19, 42–47. [Google Scholar] [CrossRef]
- Chen, L.; Wei, F.; Cheng, X.Y.; Xiao, Q.K. A dual-band balanced-to-balanced power divider with high selectivity and wide stopband. IEEE Access 2019, 7, 40114–40119. [Google Scholar] [CrossRef]
- Zhang, G.; Zhang, X.; Liu, S.; Tang, L.; Yang, J.; Hong, J.-S. Tri-band filtering power divider based on multi-mode fork-type resonator for performance enhancement. IET Microw. Antennas Propag. 2020, 14, 867–873. [Google Scholar] [CrossRef]
- Dong, G.; Wang, W.; Wu, Y.; Liu, Y.; Fang, Y.; Tantzeris, M.M. Compact dual-band filtering power divider with independently controllable bandwidths using shorted patch resonators. IET Microw. Antennas Propag. 2020, 14, 759–767. [Google Scholar] [CrossRef]
- Nwajana, A.O.; Yeo, K.S.K.; Dainkeh, A. Low cost SIW Chebyshev bandpass filter with new input/output connection. In Proceedings of the 16th Mediterranean Microwave Symposium (MMS), Abu Dhabi, United Arab Emirates, 14–16 November 2016; pp. 1–4. [Google Scholar]
- Hong, J.-S. Microstrip Filters for RF/Microwave Applications, 2nd ed.; John Wiley & Sons: Hoboken, NJ, USA, 2011. [Google Scholar]
- Nwajana, A.O.; Yeo, K.S.K. Microwave diplexer purely based on direct synchronous and asynchronous coupling. Radioengineering 2016, 25, 247–252. [Google Scholar] [CrossRef]
- Hong, J.-S.; Lancaster, M.J. Coupling of microstrip square open-loop resonators for cross-coupled planar microwave filters. IEEE Trans. Microw. Theory Tech. 1996, 44, 2099–2109. [Google Scholar] [CrossRef]
- Nwajana, A.O.; Yeo, K.S.K. Multi-coupled resonator microwave diplexer with high isolation. In Proceedings of the 46th European Microwave Conference (EuMC), London, UK, 3–7 October 2016; pp. 1167–1170. [Google Scholar]
- Nwajana, A.O. Circuit modelling of bandpass/channel filter with microstrip implementation. Indones. J. Electr. Eng. Inform. 2020, 8, 696–705. [Google Scholar]
- Chen, C.-J.; Ho, Z.-C. Design equations for a coupled-line type filtering power divider. IEEE Trans. Microw. Theory Tech. 2017, 27, 257–259. [Google Scholar] [CrossRef]
- Wang, Y.; Xiao, F.; Cao, Y.; Zhang, Y.; Tang, X. Novel wideband microstrip filtering power divider using multiple resonators for port isolation. IEEE Access 2019, 7, 61868–61873. [Google Scholar] [CrossRef]
- Lyn, Y.-P.; Zhu, L.; Cheng, C.-H. A new design of filtering power dividers with arbitrary constant phase difference, impedance transformation, and good isolation. IEEE Access 2019, 7, 169495–169507. [Google Scholar]
- Nwajana, A.O.; Dainkeh, A.; Yeo, K.S.K. Substrate integrated waveguide (SIW) diplexer with novel input/output coupling and no separate junction. Prog. Electromagn. Res. 2018, 67, 75–84. [Google Scholar] [CrossRef][Green Version]








| L (nH) | C (pF) | J01 | J23 | J1 | J2 |
|---|---|---|---|---|---|
| 0.1078 | 34.7529 | 0.02 | 0.0176 | 0.0101 | 0.0143 |
| Ref. | f0 (GHz) | Filter Order | Size (λg) 2 | FP 1 | PSR 2 | IL 3 (dB) |
|---|---|---|---|---|---|---|
| [9] | 2.00 | 3 | 0.1209 | Yes | 1:2 | 1.97 |
| [10] | 5.73 | 2 | 0.0480 | Yes | 1:4 | 1.70 |
| [11] | 2.00 | - | 0.1091 | No | 1:2 | 2.00 |
| [21] | 1.00 | 2 | 0.0612 | Yes | 1:2 | 3.80 |
| [22] | 1.99 | 3 | 0.0825 | Yes | 1:2 | 3.74 |
| [23] | 3.00 | 3 | 0.2166 | Yes | 1:2 | 1.78 |
| This work | 2.60 | 3 | 0.0374 | Yes | 1:2 | 1.70 |
Publisher’s Note: MDPI stays neutral with regard to jurisdictional claims in published maps and institutional affiliations. |
© 2021 by the authors. Licensee MDPI, Basel, Switzerland. This article is an open access article distributed under the terms and conditions of the Creative Commons Attribution (CC BY) license (http://creativecommons.org/licenses/by/4.0/).
Share and Cite
Nwajana, A.O.; Ijemaru, G.K.; Ang, K.L.-M.; Seng, J.K.P.; Yeo, K.S.K. Unbalanced Two-Way Filtering Power Splitter for Wireless Communication Systems. Electronics 2021, 10, 617. https://doi.org/10.3390/electronics10050617
Nwajana AO, Ijemaru GK, Ang KL-M, Seng JKP, Yeo KSK. Unbalanced Two-Way Filtering Power Splitter for Wireless Communication Systems. Electronics. 2021; 10(5):617. https://doi.org/10.3390/electronics10050617
Chicago/Turabian StyleNwajana, Augustine O., Gerald K. Ijemaru, Kenneth L.-M. Ang, Jasmine K. P. Seng, and Kenneth S. K. Yeo. 2021. "Unbalanced Two-Way Filtering Power Splitter for Wireless Communication Systems" Electronics 10, no. 5: 617. https://doi.org/10.3390/electronics10050617
APA StyleNwajana, A. O., Ijemaru, G. K., Ang, K. L.-M., Seng, J. K. P., & Yeo, K. S. K. (2021). Unbalanced Two-Way Filtering Power Splitter for Wireless Communication Systems. Electronics, 10(5), 617. https://doi.org/10.3390/electronics10050617
