Battery Charger Based on a Resonant Converter for High-Power LiFePO4 Batteries
Abstract
1. Introduction
2. Charging Method
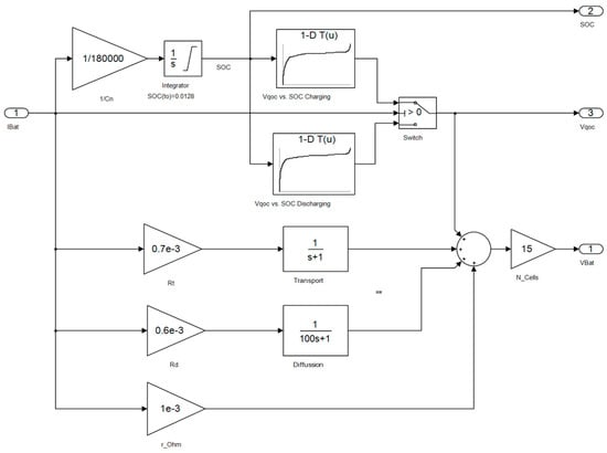
3. Battery Model
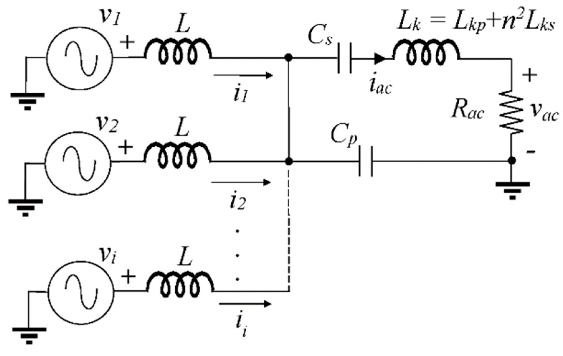
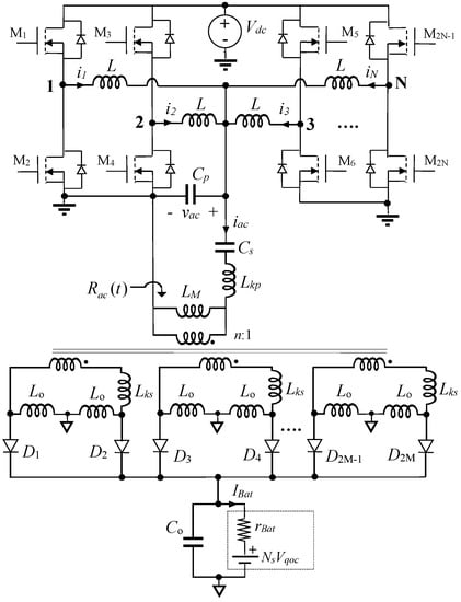
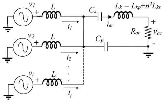
4. Multiphase LCpCs Resonant Converter
4.1. Resonant Inverter Stage
4.1.1. AC Side Output Current
4.1.2. Switching Mode
4.1.3. Variation of the Quality Factor and Transformer Turns Ratio
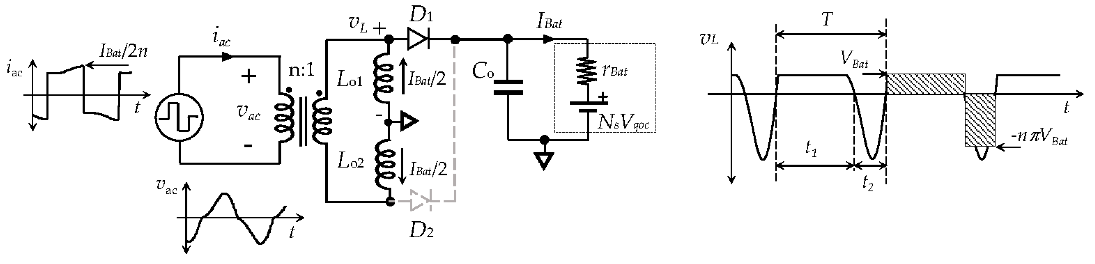
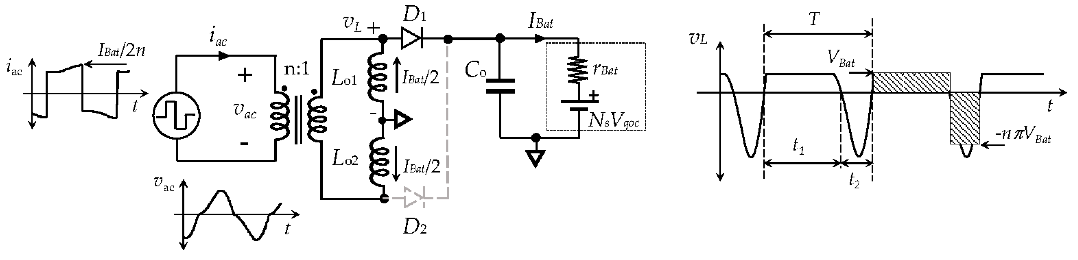
4.2. Output Current Multiplier
Reflected Impedance on the Primary Side of the Transformer
5. Efficiency of the Multiphase LCpCs Resonant Converter
5.1. Efficiency of the Inverter Stage
5.2. Efficiency of the Output Current Multiplier
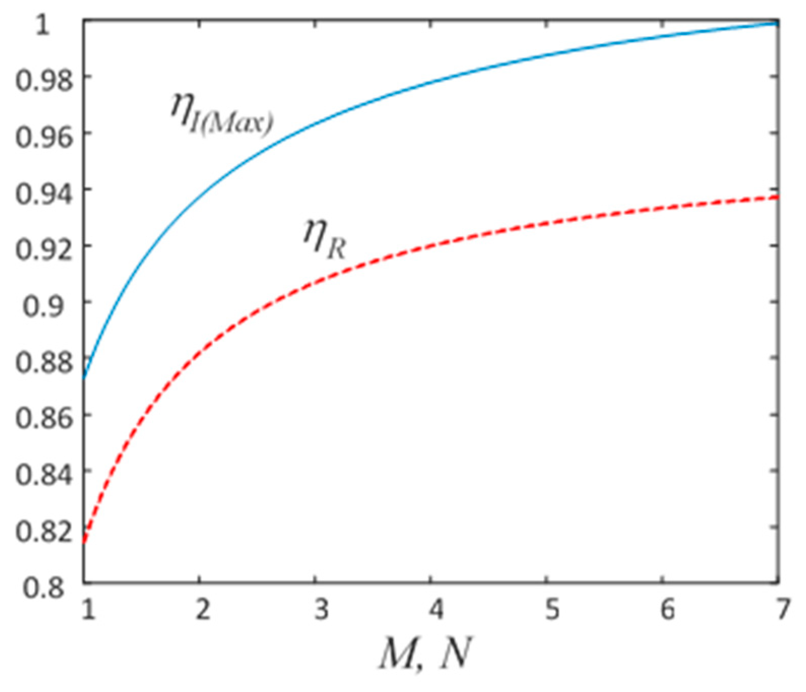
5.3. Optimum N and M of Parallelized Stages
6. Design of the Multiphase LCpCs Resonant Converter
- (1)
- The maximum battery voltage is set at VBat(Max) = 53.5 V, which is below the overvoltage protection limit (54.7 V) defined by the BMS. The output current capability of the circuit is set to IBat = 20 A in order to shortening the charging time. The equivalent impedance of the battery is RBat = 2.67 Ω. The peak power that must be supplied by the charger is PBat = 1.07 kW. The converter supply voltage is Vdc = 400 V, which is the output voltage of a previous front-end PFC stage. The switching frequency is set at ωp = 2π(125 kHz).
- (2)
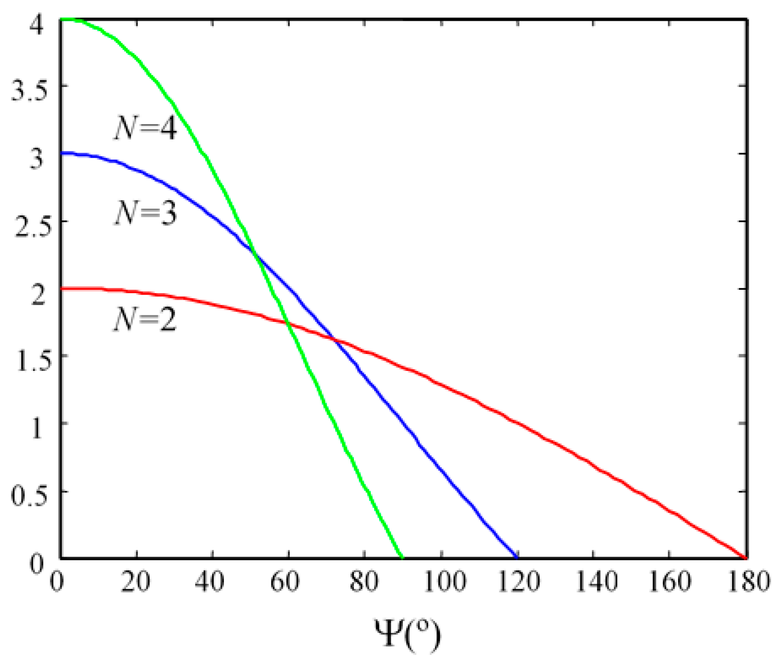
- The drive signals of the transistors are obtained from an integrated circuit IR2111 with a dead time, td = 650 ns. From (10), the minimum value of the power factor angle for each class D section is ϕzvs = 29.25°. Using the design constrain φi = 2ϕzvs = 58° from (11), the nominal value of the quality factor is obtained, QpN = 0.624. The transformer turns ratio, n, is calculated from (14), approximating to the nearest entire value, n = 1.
- (3)
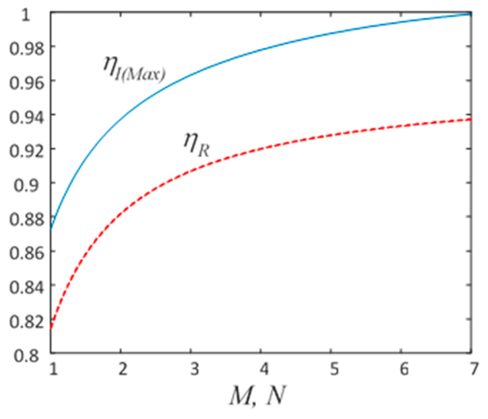
- The number of phases, N, is calculated taking into account that transistors are low-cost CoolMOSTM SPA11N60C3 (Infineon, Neubiberg, Germany) with rds(on) = 0.38 Ω. Considering the equivalent series resistant (ESR) of the resonant inductors and tracks of the printed circuit board (PCB), a worst case of r = 1 Ω is assumed. Upon substitution in (30), the pair n = 1 and N = 4 yields ηI(Max) = 0.98. This value of efficiency means 21 W power loss in the resonant inverter stage at full load conditions.
- (4)
- The expected efficiency of the rectifier stage is calculated using the conduction loss model of the Schottky diode STPS30M60S (STMicroelectronics, Geneva, Switzerland) from ST with VD = 0.395 V and rD = 0.0047 Ω. The filter inductors are Vishay IHLP−8787MZ (Vishay Intertechnology, Malvern, USA) with Lo = 75 μH and rLF = 30 mΩ at 25° C. Taking into account the temperature effect, the value rLF = 90 mΩ is assumed. Upon substitution of VD, rD, VBat(Max), rLF, and IBat = 20 A in (32), the value M = 1 yields an efficiency of the rectifier stage at maximum load, ηR = 0.97. This value of efficiency means 32 W power loss in the current-doubler rectifier at full load. In this way, the configuration of a four-phases (N = 4) resonant inverter with a single (M = 1) current-doubler rectifier as output stage achieves an overall efficiency at full load equal to η = ηI·ηR = 0.95.
- (5)
- From (16), the amplitude of the current ripple in each inductor is ΔiL = 2.16 A. The rBat is estimated at 40 mΩ. The output capacitor, Co, is calculated to achieve a maximum current ripple equal to 0.1% of the charging current, ΔiBat = 20 mA. From (19), Co = 680 μF.
- (6)
- The characteristic impedance is obtained from (22), Zp = 80 Ω. In Table 1, the reactive components are L = Zp/ωp = 100 μH and Cp = 4/ωpZp = 64 nF.
- (7)
- The transformer has been built with an ETD49 core of material N87. The primary and secondary are 16 single-layer turns of 40 strands of litz wire. The resulting magnetizing inductance is LM = 800 μH and the leakage inductance from the primary and secondary sides are Lkp = Lks = 1.4 μH. The total leakage inductance is Lk = Lkp + n2·Lks = 2.8 μH.
- (8)
- Once Lk is known, the series capacitor Cs is calculated with (9) to cancel out the effect of Lk, Cs = 571 nF.
7. Control Circuit and Battery Modeling
8. Results of the Experimental Prototype
9. Discussion
Considerations about the Solution Cost
10. Conclusions
Author Contributions
Funding
Conflicts of Interest
References
- Khaligh, A.; Li, Z. Battery ultracapacitor, fuel cell, and hybrid energy storage systems for electric, hybrid electric, fuel cell, and plug-in hybrid electric vehicles: State of the art. IEEE Trans. Veh. Technol. 2010, 59, 2806–2814. [Google Scholar] [CrossRef]
- Braun, P.; Cho, J.; Pikul, J.; King, W.; Zhang, H. High power rechargeable batteries. Curr. Opin. Solid State Mater. Sci. 2012, 16, 186–198. [Google Scholar] [CrossRef]
- Waag, W.; Fleischer, C.; Sauer, D.U. Critical review of the methods for monitoring of lithium-ion batteries in electric and hybrid vehicles. J. Power Sources 2014, 258, 321–339. [Google Scholar] [CrossRef]
- Wei, Z.; Zhao, J.; Xiong, R.; Dong, G.; Pou, J.; Tseng, K.J. Online Estimation of Power Capacity With Noise Effect Attenuation for Lithium-Ion Battery. IEEE Trans. Ind. Electron. 2019, 66, 5724–5735. [Google Scholar] [CrossRef]
- Wei, Z.; Zhao, D.; He, H.; Cao, W.; Dong, G. noise-tolerant model parameterization method for lithium-ion battery management system. Appl. Energy 2020, 268, 114932. [Google Scholar] [CrossRef]
- Ke, M.Y.; Chiu, Y.H.; Wu, C.Y. Battery Modelling and SOC Estimation of a LiFePO4 Battery. In Proceedings of the 2016 International Symposium on Computer, Consumer and Control (IS3C), Xi’an, China, 4–6 July 2016. [Google Scholar]
- Wang, A.; Jin, X.; Li, Y.; Li, N. LiFePO4 battery modeling and SOC estimation algorithm. In Proceedings of the 2017 29th Chinese Control and Decision Conference (CCDC), Chongqing, China, 28–30 May 2017. [Google Scholar]
- Kazimierczuk, M.K.; Czarkowski, D. Resonant Power Converters, 2nd ed.; John Wiley & Sons: Hoboken, NJ, USA, 2012. [Google Scholar]
- Lin, C.H.; Wang, C.M.; Hung, M.H.; Li, M.H. Series-resonant battery charger with synchronous rectifiers for LiFePO4 battery pack. In Proceedings of the 2011 6th IEEE Conference on Industrial Electronics and Applications, Beijing, China, 21–23 June 2011. [Google Scholar]
- Karimi, S.; Tahami, F. A Comprehensive Time-domain-based Optimization of a High-Frequency LLC-based Li-ion Battery Charger. In Proceedings of the 2019 10th International Power Electronics, Drive Systems and Technologies Conference (PEDSTC), Shiraz, Iran, 12–14 February 2019. [Google Scholar]
- Shafiei, N.; Ordonez, M.; Craciun, M.; Botting, C.; Edington, M. Burst Mode Elimination in High-Power LLC Resonant Battery Charger for Electric Vehicles. IEEE Trans. Power Electron. 2016, 31, 1173–1188. [Google Scholar] [CrossRef]
- Park, S.M.; Kim, D.H.; Joo, D.M.; Kim, M.J.; Lee, B.K. Design of Output Filter in LLC Resonant Converters for Ripple Current Reduction in Battery Charging Applications. In Proceedings of the 9th International Conference on Power Electronics-ECCE Asia, Seoul, Korea, 1–5 June 2015. [Google Scholar]
- Liu, X.; Baguley, C.A.; Madawala, U.K.; Thrimawithana, D.J. A Compact Power Converter for High Current and Low Voltage Applications. In Proceedings of the 39th Annual Conference of the IEEE Industrial Electronics Society, Vienna, Austria, 10–13 November 2013; pp. 140–144. [Google Scholar]
- Yilmaz, M.; Krein, P.T. Review of battery charger topologies, charging power levels, and infrastructure for plug-in electric and hybrid vehicles. IEEE Trans. Power Electron. 2013, 28, 2151–2169. [Google Scholar] [CrossRef]
- Ashok, B. Wide-Bandgap-Based Power Devices. IEEE Power Electron. Mag. 2015, 2, 42–47. [Google Scholar]
- Branas, C.; Azcondo, F.J.; Casanueva, R. A Generalize Study of Multiphase Parallel Resonant Inverters for High-Power Applications. IEEE Trans. Circuits Syst. 2008, 55, 2128–2138. [Google Scholar] [CrossRef]
- Narada NPFC Series. Operation Manual. Available online: https://mpinarada.com/wp-content/uploads/2019/01/OM-Narada-NPFC-Series-Li-Ion-0423-V8.pdf (accessed on 22 January 2021).
- Keil, P.; Jossen, A. Charging protocols for lithium-ion batteries and their impact on cycle life—An experimental study with different 18650 high-power cells. J. Energy Storage 2016, 6, 125–141. [Google Scholar] [CrossRef]
- Wu, J.; Wei, Z.; Liu, K.; Quan, Z.; Li, Y. Battery-Involved Energy Management for Hybrid Electric Bus Based on Expert-Assistance Deep Deterministic Policy Gradient Algorithm. IEEE Trans. Veh. Technol. 2020, 69, 12786–12796. [Google Scholar] [CrossRef]
- Wu, J.; Wei, Z.; Li, W.; Wang, Y.; Li, Y.; Sauer, D. Battery Thermal- and Health-Constrained Energy Management for Hybrid Electric Bus based on Soft Actor-Critic DRL Algorithm. IEEE Trans. Ind. Inform. 2020. [Google Scholar] [CrossRef]
- Notten, P.H.; het Veld, J.O.; Van Beek, J.R.G. Boostcharging Li-ion batteries: A challenging new charging concept. J. Power Sources 2005, 145, 89–94. [Google Scholar] [CrossRef]
- Perez, H.E.; Dey, S.; Hu, X.; Moura, S.J. Optimal Charging of Li-Ion Batteries via a Single Particle Model with Electrolyte and Thermal Dynamics. J. Electrochem. Soc. 2017, 164, 1–10. [Google Scholar] [CrossRef]
- Anseán, D.; González, M.; Viera, J.C.; García, V.M.; Blanco, C.; Valledor, M. Fast charging technique for high power lithium iron phosphate batteries: A cycle life analysis. J. Power Sources 2013, 239, 9–15. [Google Scholar] [CrossRef]
- Anseán, D.; Dubarry, M.; Devie, A.; Liaw, B.Y.; García, V.M.; Viera, J.C.; González, M. Fast charging technique for high power LiFePO4 batteries: A mechanistic analysis of aging. J. Power Sources 2016, 321, 201–209. [Google Scholar] [CrossRef]
- Chen, M.; Rincon-Mora, G.A. Accurate Electrical Battery Model Capable of Predicting Runtime and I-V Performance. IEEE Trans. Energy Convers. 2006, 21, 504–511. [Google Scholar] [CrossRef]
- Truchot, C.; Dubarry, M.; Liaw, B.Y. State-of-charge estimation and uncertainty for lithium-ion battery strings. Appl. Energy 2014, 119, 218–227. [Google Scholar] [CrossRef]
- Jossen, A. Fundamentals of battery dynamics. J. Power Sources 2006, 154, 530–538. [Google Scholar] [CrossRef]
- Bojarski, M.; Asa, E.; Colak, K.; Czarkowski, D. A 25 kW Industrial Prototype Wireless Electric Vehicle Charger. In Proceedings of the 2016 IEEE Applied Power Electronics Conference and Exposition (APEC), Long Beach, CA, USA, 20–24 March 2016; pp. 1756–1761. [Google Scholar]
- Erickson, R.W.; Maksimovic, D. Fundamentals of Power Electronics, 2nd ed.; Springer: New York, NY, USA, 2001. [Google Scholar]
- Zhang, J.; Hurley, W.G.; Wölfle, W.H. Gapped Transformer Design Methodology and Implementation for LLC Resonant Converters. IEEE Trans. Ind. Appl. 2016, 52, 342–350. [Google Scholar] [CrossRef]
- Huber, L.; Jovanovic, M.H. Forward-flyback Converter with Current-Doubler Rectifier: Analysis, Design and Evaluation Results. IEEE Trans. Power Electron. 1999, 14, 184–192. [Google Scholar] [CrossRef]
- Alou, P.; Oliver, J.A.; García, O.; Prieto, R.; Cobos, J.A. Comparison of Current Doubler Rectifier and Center Tapped Rectifier for Low Voltage Applications. In Proceedings of the Twenty-First Annual IEEE Applied Power Electronics Conference and Exposition, (APEC’06), Dallas, TX, USA, 19–23 March 2006; pp. 744–750. [Google Scholar]
- Lopez, V.M.; Navarro-Crespin, A.; Schnell, R.W.; Branas, C.; Azcondo, F.J.; Zane, R. Current Phase Surveillance in Resonant Converters for Electric Discharge Applications to Assure Operation in Zero-Voltage-Switching Mode. IEEE Trans. Power Electron. 2012, 27, 2925–2935. [Google Scholar] [CrossRef]
- Plett, G. Extended Kalman Filtering for Battery Management System of LiPB-Based HEV Battery Packs—Part 1: Background. J. Power Sources 2004, 134, 252–261. [Google Scholar] [CrossRef]
- Plett, G. Extended Kalman Filtering for Battery Management Systems of LiPb-Based HEV Battery Packs—Part 2: Modeling and Identification. J. Power Sources 2004, 134, 262–276. [Google Scholar] [CrossRef]
- Loboda, M.J.; Chung, G.; Carlson, E.; Drachev, R.; Hansen, D.; Sanchez, E.; Wan, J.; Zhang, J. Advances in SiC Substrates for Power and Energy Applications. In Proceedings of the GOMACTECH Conference, Palm Springs, CA, USA, 16–19 May 2011. [Google Scholar]
- Hazra, S.; Vechalapu, K.; Madhusoodhanan, S.; Bhattacharya, S.; Hatua, K. Gate Driver Design Considerations for SiliconCarbide MOSFETs Including For Series Connected Devices. In Proceedings of the 2017 IEEE Energy Conversion Congress and Exposition (ECCE), Cincinnati, OH, USA, 1–5 October 2017. [Google Scholar]
- Nielsen, R.Ø.; Török, L.; Munk-Nielsen, S.; Blaabjerg, F. Efficiency and Cost Comparison of Si IGBT and SiC JFET Isolated DC/DC Converters. In Proceedings of the IECON 2013—39th Annual Conference of the IEEE Industrial Electronics Society, Vienna, Austria, 10–13 November 2013. [Google Scholar]

















| Parallel Resonant Frequency | Parallel Characteristic Impedance | Parallel Quality Factor |
|---|---|---|
| Vdc | n | N | M | Zp | QpN | η | IBat(Max) | PBat(Max) |
|---|---|---|---|---|---|---|---|---|
| 400 V | 1 | 4 | 1 | 80 Ω | 0.624 | 0.95 | 20 A | 1.07 kW |
| 800 V | 2 | 2 | 1 | 160 Ω | 0.624 | 0.966 | 20 A | 1.07 kW |
| Component | Quantity | Cost (Retail Sale) |
|---|---|---|
| MOSFET C3M0065100K | 4 | 40€ |
| Driver CGD15SG00D2 | 4 | 200€ |
| Component | Quantity | Cost (Retail Sale) |
|---|---|---|
| MOSFET SPA11N60C3 | 8 | 16€ |
| Driver IR2111 | 4 | 8€ |
Publisher’s Note: MDPI stays neutral with regard to jurisdictional claims in published maps and institutional affiliations. |
© 2021 by the authors. Licensee MDPI, Basel, Switzerland. This article is an open access article distributed under the terms and conditions of the Creative Commons Attribution (CC BY) license (http://creativecommons.org/licenses/by/4.0/).
Share and Cite
Brañas, C.; Viera, J.C.; Azcondo, F.J.; Casanueva, R.; Gonzalez, M.; Díaz, F.J. Battery Charger Based on a Resonant Converter for High-Power LiFePO4 Batteries. Electronics 2021, 10, 266. https://doi.org/10.3390/electronics10030266
Brañas C, Viera JC, Azcondo FJ, Casanueva R, Gonzalez M, Díaz FJ. Battery Charger Based on a Resonant Converter for High-Power LiFePO4 Batteries. Electronics. 2021; 10(3):266. https://doi.org/10.3390/electronics10030266
Chicago/Turabian StyleBrañas, Christian, Juan C. Viera, Francisco J. Azcondo, Rosario Casanueva, Manuela Gonzalez, and Francisco J. Díaz. 2021. "Battery Charger Based on a Resonant Converter for High-Power LiFePO4 Batteries" Electronics 10, no. 3: 266. https://doi.org/10.3390/electronics10030266
APA StyleBrañas, C., Viera, J. C., Azcondo, F. J., Casanueva, R., Gonzalez, M., & Díaz, F. J. (2021). Battery Charger Based on a Resonant Converter for High-Power LiFePO4 Batteries. Electronics, 10(3), 266. https://doi.org/10.3390/electronics10030266

