Applying Sentiment Product Reviews and Visualization for BI Systems in Vietnamese E-Commerce Website: Focusing on Vietnamese Context
Abstract
1. Introduction
2. Research Background
3. Literature Review
3.1. Mining Product Reviews and Sentiment Analysis
3.2. Overview of Technologies Used in Supporting Sentiment Reviews
4. Design and Implementation
4.1. Proposal of Research Model
4.2. Crawling Reviews Data
4.3. Data Preprocessing and Feature Defining
4.3.1. Data Preprocessing
- -
- convert all words into lowercase;
- -
- remove numbers, punctuation, extra spaces, special characters, duplicate characters;
- -
- standardize fonts, eliminate meaningless words, correct some abbreviations, spelling errors and spaces;
- -
- eliminate extra characters (duplicate characters); standardize Vietnamese accents (example: “uì”, “ùy”, etc.).
4.3.2. Feature Defining
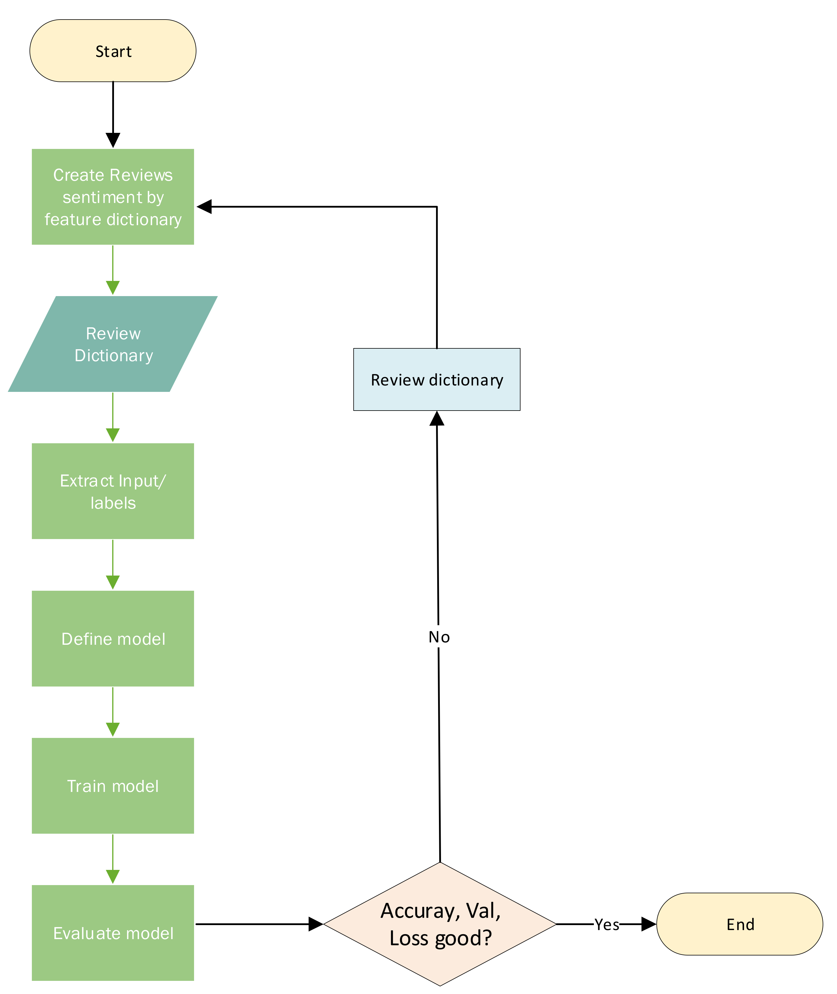
4.4. Machine Learning Algorithms
- Phase 1: Extracting features from text files
- Phase 2: Building the Data model
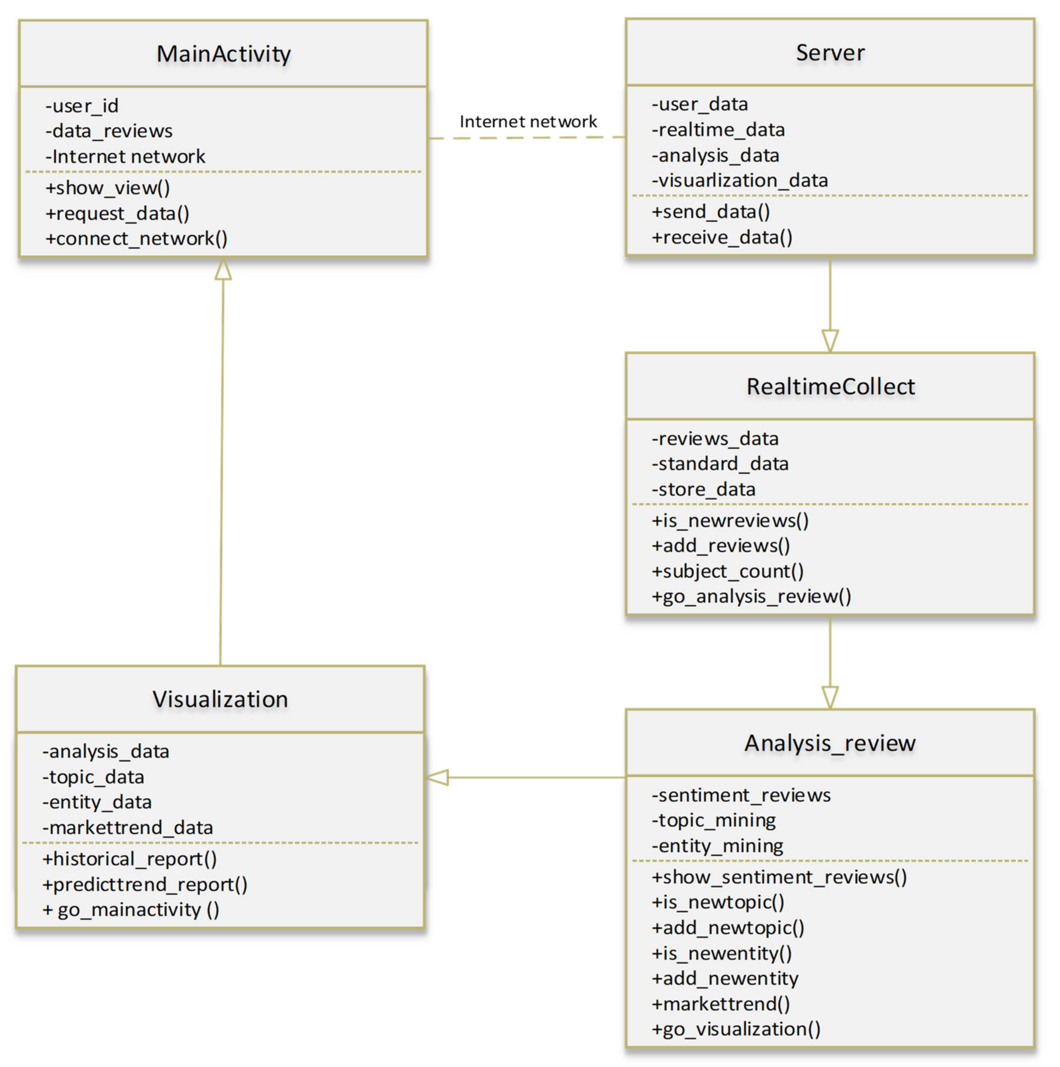
4.5. Building of Actual Application Model
5. Result and Discussion
5.1. Topic Modeling
5.2. Data Training Set
5.3. Visualization of the Results
6. Conclusions
Author Contributions
Funding
Data Availability Statement
Computer Code and Software
Conflicts of Interest
References
- Sharma, R.; Nigam, S.; Jain, R. Mining of product reviews at aspect level. Int. J. Found. Comput. Sci. Technol. (IJFCST) 2014, 4, 87–95. [Google Scholar] [CrossRef][Green Version]
- Bhatt, A.; Patel, A.; Chheda, H.; Gawande, K. Amazon review classification and sentiment analysis. Int. J. Comput. Sci. Inf. Technol. 2015, 6, 5107–5110. [Google Scholar]
- Xu, F.; Pan, Z.; Xia, R. E-commerce product review sentiment classification based on a naïve Bayes continuous learning framework. Inf. Process. Manag. 2020, 57, 102221. [Google Scholar] [CrossRef]
- Fang, X.; Zhan, J. Sentiment analysis using product review data. J. Big Data 2015, 2, 1–14. [Google Scholar] [CrossRef]
- Vietnam E-commerce Association (VECOM). Vietnam E-Business Index 2019 Report; Vietnam E-commerce Association: Hanoi, Vietnam, 2019. [Google Scholar]
- Department Foreign Investment. Report of Foreign Direct Investment in 2019; Ministry of Planning and Investment of Vietnam: Hanoi, Vietnam, 2019.
- Galhotra, B.; Dewan, A. Impact of COVID-19 on digital platforms and change in E-commerce shopping trends. In Proceedings of the 2020 Fourth International Conference on I-SMAC (IoT in Social, Mobile, Analytics and Cloud) (I-SMAC), Palladam, India, 7–9 October 2020; pp. 861–866. [Google Scholar] [CrossRef]
- Abdelrhim, M.; Elsayed, A. The Effect of COVID-19 Spread on the E-Commerce Market: The Case of the 5 Largest E-Commerce Companies in the World. 2020. Available online: https://ssrn.com/abstract=3621166 (accessed on 21 September 2021). [CrossRef]
- Hasanat, M.W.; Hoque, A.; Shikha, F.A.; Anwar, M.; Hamid, A.B.A.; Tat, H.H. The impact of coronavirus (COVID-19) on e-business in Malaysia. Asian J. Multidiscip. Stud. 2020, 3, 85–90. [Google Scholar]
- Gu, S.; Ślusarczyk, B.; Hajizada, S.; Kovalyova, I.; Sakhbieva, A. Impact of the COVID-19 Pandemic on Online Consumer Purchasing Behavior. J. Theor. Appl. Electron. Commer. Res. 2021, 16, 125. [Google Scholar] [CrossRef]
- Pandey, A.; Parmar, J. Factors Affecting Consumer’s Online Shopping Buying Behavior. In Proceedings of the 10th International Conference on Digital Strategies for Organizational Success, Gwalior, India, 5–7 January 2019. [Google Scholar]
- Koch, J.; Frommeyer, B.; Schewe, G. Online Shopping Motives during the COVID-19 Pandemic—Lessons from the Crisis. Sustainability 2020, 12, 247. [Google Scholar] [CrossRef]
- Neger, M.; Uddin, B. Factors affecting consumers’ internet shopping behavior during the COVID-19 pandemic: Evidence from Bangladesh. Chin. Bus. Rev. 2020, 19, 91–104. [Google Scholar]
- Lien, N.T.B.; Trang, N.T.X. Factors affecting the online shopping intention of customers in Ho Chi Minh City during the Covid-19 pandemic. Ind. Trade Mag. 2021, 19, 1–9. [Google Scholar]
- Litsa, T. How a Customer Reviews Strategy Can Impact SEO. Search Engine Watch, 6 September 2016. Available online: https://www.searchenginewatch.com/2016/09/06/how-a-customer-reviews-strategy-can-impact-seo/ (accessed on 14 June 2020).
- Goldsmith, R.E.; Horowitz, D. Measuring Motivations for Online Opinion Seeking. J. Interact. Advert. 2006, 6, 2–14. [Google Scholar] [CrossRef]
- Ngai, E.; Xiu, L.; Chau, D. Application of data mining techniques in customer relationship management: A literature review and classification. Expert Syst. Appl. 2009, 36, 2592–2602. [Google Scholar] [CrossRef]
- Zeyer, A.; Doetsch, P.; Voigtlaender, P.; Schluter, R.; Ney, H. A Comprehensive Study of Deep Bidirectional LSTM RNNS for Acoustic Modeling in Speech Recognition. In Proceedings of the IEEE International Conference on Acoustics, Speech and Signal Processing, New Orleans, LA, USA, 5–9 March 2017. [Google Scholar]
- Le, H.; Lee, J.; Lee, H.-K. Purchase Process Aspect-based Opinion Mining—An Application for Online Shopping Mall. J. Internet Electron. Commer. Res. 2015, 15, 15–28. [Google Scholar]
- Vo, T.H.; Nguyen, T.T.; Pham, H.A.; Le, T.V. An Efficient Hybrid Model for Vietnamese Sentiment Analysis; Springer International Publishing: Berlin/Heidelberg, Germany, 2017; pp. 227–237. [Google Scholar]
- Le, H.S.; Le, T.V.; Pham, T.V. Aspect Analysis for Opinion Mining of Vietnamese Text. In Proceedings of the 2015 International Conference on Advanced Computing and Applications (ACOMP), Ho Chi Minh City, Vietnam, 23–25 November 2015. [Google Scholar]
- Nguyen-Thanh, T.; Tran, G.T. Vietnamese Sentiment Analysis for Hotel Reviews based on Overfitting Training and Ensemble Learning. In Proceedings of the SoICT 2019: The 10th International Symposium on Information and Communication Technology, Hanoi-Halong Bay, Vietnam, 4–6 December 2019. [Google Scholar]
- EU-Vietnam Business Network. E-Commerce Industry in Vietnam—Edition 2018; EU-Vietnam Business Network: Ho Chi Minh, Vietnam, 2018. [Google Scholar]
- Le, H.S.; Lee, J.H.; Lee, H.K. Hotel Services Preferences Across Cultures: A Case Study of Applying Opinion Mining on Vietnamese and American Online Reviews; Korean Society for Management Information System: Seoul, Korea, 2016; pp. 137–149. [Google Scholar]
- Nguyen, C.V.; Le, K.H.; Nguyen, B.T. A Novel Approach for Enhancing Vietnamese Sentiment Classification. In Proceedings of the International Conference on Industrial, Engineering and Other Applications of Applied Intelligent Systems, Kuala Lumpur, Malaysia, 26–29 July 2021; Springer: Cham, Switzerland, 2021; pp. 99–111. [Google Scholar]
- Van Thin, D.; Nguyen, N.L.T.; Truong, T.M.; Le, L.S.; Vo, D.T. Two New Large Corpora for Vietnamese Aspect-based Sentiment Analysis at Sentence Level. Trans. Asian Low-Resour. Lang. Inf. Process. 2021, 20, 1–22. [Google Scholar] [CrossRef]
- Robinson, R.; Goh, T.T.; Zhang, R. Textual factors in online product reviews: A foundation for a more influential approach to opinion mining. Electron. Commer. Res. 2012, 12, 301–330. [Google Scholar] [CrossRef]
- Liu, B. Sentiment Analysis and Opinion Mining. Synth. Lect. Hum. Lang. Technol. 2012, 5, 1–167. [Google Scholar] [CrossRef]
- Abulaish, M.; Jahiruddin; Doja, M.N.; Ahmad, T. Feature and Opinion Mining for Customer Review Summarization. In Pattern Recognition and Machine Intelligence; Chaudhury, S., Mitra, S., Murthy, C.A., Sastry, P.S., Pal, S.K., Eds.; Springer: Berlin/Heidelberg, Germany, 2009; Volume 5909. [Google Scholar]
- Ogunmolu, O.; Gu, X.; Jiang, S.; Gans, N. Nonlinear Systems Identification Using Deep Dynamic Neural Networks. arXiv 2016, arXiv:1610.01439. [Google Scholar]
- Chowdhary, K.R. Natural Language Processing. In Fundamentals of Artificial Intelligence; Springer: New Delhi, India, 2020; p. 645. [Google Scholar]
- Sheikh, T.H. Text Mining and its Applications. IJAPRR Int. Peer Rev. Refereed J. 2017, 4, 1–8. [Google Scholar]
- Blokdyk, G. Tokenization Strategy and Managing Projects, Criteria for Project Managers. In Tokenization Strategy, A Complete Guide—2020 Edition; The Art of Service: Brendale, Australia, 2020; p. 127. [Google Scholar]
- Jerome, T.; Connor, R.; Martin, D. Recurrent Neural Networks. IEEE Trans. Neural Netw. 1995, 5, 240–254. [Google Scholar]
- Dissen, Y.; Goldberger, J.; Keshet, J. Formant estimation and tracking: A deep learning approach. J. Acoust. Soc. Am. 2019, 145, 642. [Google Scholar] [CrossRef]
- Yin, C.; Zhu, Y.; Fei, J.; He, X. A Deep Learning Approach for Intrusion Detection using Recurrent Neural Networks. IEEE Access 2017, 5, 2069–3356. [Google Scholar] [CrossRef]
- Tsoi, A.C. Recurrent Neural Network Architectures: An Overview. In Adaptive Processing of Sequences and Data Structures; Lecture Notes in Computer Science; Giles, C.L., Gori, M., Eds.; Springer: Berlin/Heidelberg, Germany, 1998; Volume 1387. [Google Scholar]
- Ramos, J. Using TF-IDF to Determine Word Relevance in Document Queries. arXiv 2013, arXiv:2001.09896. [Google Scholar]
- Wu, H.C.; Luk, R.W.P.; Wong, K.F.; Kwok, K.L. Interpreting TF-IDF term weights as making relevance decisions. ACM Trans. Inf. Syst. 2008, 26, 13. [Google Scholar] [CrossRef]
- Mikolov, T.; Chen, K.; Corrado, G.; Dean, J. Efficient Estimation of Word Representations in Vector Space. arXiv 2013, arXiv:1301.3781. [Google Scholar]
- Thu, H.N.T.; Ngoc, V.H.; Nhat, A.N.; Huynh, H.X. Developing Vietnamese Sentiment Lexicon from Social Reviews Corpus Based on Support Measurement. In Proceedings of the International Conference on Intelligent Systems & Networks, Hanoi, Vietnam, 19 March 2021; pp. 52–58. [Google Scholar]













| No. | Category | Number of Reviews |
|---|---|---|
| 1 | Fashion | 10,378 |
| 2 | Toy—Mother & Baby | 5921 |
| 3 | Beauty—Health | 5513 |
| 4 | House—Life | 5391 |
| 5 | Tiki Bookstore | 5221 |
| 6 | Electrical Appliance | 5061 |
| 7 | Grocery Online | 5023 |
| 8 | Laptop—Computers | 4037 |
| 9 | International Commodity | 3318 |
| 10 | Digital Device—Digital Accessory | 2840 |
| 11 | Phone—Tablet | 1317 |
| 12 | Sport—Picnic | 887 |
| 13 | Camera—Camcorder | 618 |
| 14 | Electronics—Refrigeration | 547 |
| 15 | Voucher—Service | 241 |
| 16 | Cars—Motorcycles—Bicycles | 171 |
| Total | 56,484 | |
| Feature Word Vietnamese | Feature Word Translate to English | Opinion Word (Defined by Adjective of Sentence) Vietnamese | Opinion Word (Defined by Adjective of Sentence) Translate to English |
|---|---|---|---|
| Giá | Price | Mắc, rẻ, cao, thấp, không mắc, không rẻ, không cao, không thấp | Expensive, cheap, high, low, not expensive, not cheap, not high, not low |
| Chất lượng | Quality | Chất lượng, bền, nhiều chức năng, ổn định, tệ, không tốt | Quality, durability, function, performance, worse, not good |
| Vận chuyển | Shipment | Nhanh, chậm, không nhanh, cẩn thận, nhanh, thời gian dài, lâu | Long, slow, not fast, careful, fast |
| Thiết kế | Design | Đẹp, tệ, sang trọng, phù hợp, trẻ trung, không tệ, không tốt, không đẹp | Nice, Bad, Awful, luxury, suitable, young, not bad, not good |
| Hài lòng | Satisfy | Cảm thấy, thất vọng, không thất vọng, hài lòng, hạnh phúc, thích, không thích | Feeling, disappointed, not disappointed, satisfy, happy, like, dislike |
| ID | Vietnamese Review | English Review | Sentiment Results |
|---|---|---|---|
| train_0 | kỳ_vọng vào olay vì đây cũng là hãng có tiếng như sử_dụng mới thấy thất_vọng | expectation on olay because this is also a reputable company, but using it is disappointing. | 22221 (Neutral price, neutral shipment, neutral quality, neutral design, negative satisfy) |
| train_1 | mình là dân nghiện mặt_nạ vì quá là tiện_dụng giá đến khi có khuyến mãi là quá tuyệt_vời so với chất_lượng | I am mask addict because of it’s convenient, the price with promotion is so great compared to the quality | 32322 (Positive price, neutral shipment, positive quality, neutral design, neutral satisfy) |
| train_2 | đắp vào khá bắt nắng và không có hiệu_quả nhiều | applying is quite sunburn and ineffective. | 22122 (Neutral price, neutral shipment, negative quality, neutral design, neutral satisfy) |
| train_3 | da mình thuộc loại khô và khá nhạy_cảm để tìm loại phù_hợp rất khó_khăn đã thử nhiều loại mặt_nạ nhưng chưa tìm được loại nào phù_hợp. Đợt này dùng olay thì kết_quả rất rât thích luôn. | my skin is dry and quite sensitive to find the right type very difficult, tried many types of masks but haven’t found any suitable. This time using olay, the results are very good. | 22223 (Neutral price, neutral shipment, neutral quality, neutral design, positive satisfy) |
| train_4 | điểm trừ là giao hàng lâu vì order hàng từ nước_ngoài | minus point is long delivery because order from abroad | 21222 (Neutral price, negative shipment, neutral quality, neutral design, neutral satisfy) |
| train_5 | trong tháng mình có đặt mua sản phẩm mặt_nạ olay để tặng bà_xã sản phẩm khuyến mãi chỉ có nhưng sau khi sài bà_xã mình rất thích sản phẩm này. Mình cũng vừa nhận mã giảm_giá từ tiki cho các đợt mua sản_phẩm vừa qua. | during the month, I ordered olay mask to give my wife a promotional product, but after using it, my wife really liked this product. I also just received a discount code from tiki for the last purchase of products. | 22223 (Neutral price, neutral shipment, neutral quality, neutral design, positive satisfy) |
| train_6 | none | none | 00000 |
| train_7 | nói_chung dùng khá thích vì giấy của mặt_nạ khá xịn dày thẩm thấu dưỡng_chất cô đặt sau khi rửa mặt xong da mền mịn và có vẻ sáng hơn chút | in general, it is quite pleasant to use because the paper of the mask is quite thick and absorbs the nutrients she puts after washing the face, the skin is smooth and seems a bit brighter | 22323 (Neutral price, neutral shipment, positive quality, neutral design, positive satisfy) |
| train_8 | mặt_nạ co_giãn đắp được toàn bộ mặt sau khi đắp xong trên mặt bị dính lớp trắng trắng như bông từ mặt_nạ bị ra ra. Không biết có bạn nào bị như vậy không | the stretchy mask can cover the entire face after being applied on the face with a white layer of cotton like cotton coming out from the mask. I don’t know if any of you are like this | 22222 (Neutral price, neutral shipment, neutral quality, neutral design, neutral satisfy) |
| train_9 | mua lúc giá khuyến_mãi đã mua nhiều lần hàng đóng gói có bọc nilong bên ngoài để tránh bị ướt tuy nhiên thùng vẫn là thùng giấy nên thùng rộng thì nặng và móp. | bought at the promotion price, bought many times, packaged goods with plastic wrap outside to avoid getting wet, but the box is still a paper carton, so the wide box is heavy and dented. | 21222 (Neutral price, neutral shipment, negative quality, neutral design, neutral satisfy) |
| train_10 | dùng rất thích mặt_nạ khá dày và phần dịch mặt_nạ dạng đặc dùng cực thích. Lúc đắp mặt nạ thấy thoải mái, sau khi đắp xong thấy da trắng sáng ra và cũng rất mịn màn. | I really like the mask. It is quite thick and the thick mask translation is very easy to use. When applying the mask, I feel comfortable, after applying it, my skin is bright white and very smooth. | 22323 (Neutral price, neutral shipment, positive quality, neutral design, positive satisfy) |
| … | … | … | … |
| Product Category | Customer Reviews |
|---|---|
| Fashion | 10,378 |
| Toy—Mom and Children | 5921 |
| Beauty—Health | 5513 |
| Home—Lifestyle | 5391 |
| Tiki Bookstores | 5221 |
| Electric Appliances | 5061 |
| Grocery Online | 5023 |
| Laptop—Desktop—Accessories | 4037 |
| International Product | 3318 |
| Digital Devices—Digital Accessories | 2840 |
| Phone—Tablet | 1317 |
| Sport—Picnic | 887 |
| Camera—Video Recorder | 618 |
| Electronics—Refrigeration | 547 |
Publisher’s Note: MDPI stays neutral with regard to jurisdictional claims in published maps and institutional affiliations. |
© 2021 by the authors. Licensee MDPI, Basel, Switzerland. This article is an open access article distributed under the terms and conditions of the Creative Commons Attribution (CC BY) license (https://creativecommons.org/licenses/by/4.0/).
Share and Cite
Le, N.-B.-V.; Huh, J.-H. Applying Sentiment Product Reviews and Visualization for BI Systems in Vietnamese E-Commerce Website: Focusing on Vietnamese Context. Electronics 2021, 10, 2481. https://doi.org/10.3390/electronics10202481
Le N-B-V, Huh J-H. Applying Sentiment Product Reviews and Visualization for BI Systems in Vietnamese E-Commerce Website: Focusing on Vietnamese Context. Electronics. 2021; 10(20):2481. https://doi.org/10.3390/electronics10202481
Chicago/Turabian StyleLe, Ngoc-Bao-Van, and Jun-Ho Huh. 2021. "Applying Sentiment Product Reviews and Visualization for BI Systems in Vietnamese E-Commerce Website: Focusing on Vietnamese Context" Electronics 10, no. 20: 2481. https://doi.org/10.3390/electronics10202481
APA StyleLe, N.-B.-V., & Huh, J.-H. (2021). Applying Sentiment Product Reviews and Visualization for BI Systems in Vietnamese E-Commerce Website: Focusing on Vietnamese Context. Electronics, 10(20), 2481. https://doi.org/10.3390/electronics10202481
