A Behavior-Based Malware Spreading Model for Vehicle-to-Vehicle Communications in VANET Networks
Abstract
1. Introduction
1.1. VANET Security Challenges
1.2. Malware Attacks in VANET
- In the first half of 2020, SonicWall [49] recorded over 3.2 billion malware attacks.
- According to SonicWall, ransomware increased by 62% in 2020, while IoT malware increased by 66%, with 56.9 million attacks against IoT devices.
- Between 2017 and 2018, the number of hackers using destructive malware increased by 25% according to Symantec report [50].
- For drivers, when an OBU system is infected with malware, the driver’s personal information can be stolen. Besides, the information about location, carID, means of vehicles, routes, or services can also be exploited and transferred to attackers through Internet connections. Taking advantage of this information, the attackers can perform man-in-the-middle attacks, proofing, or tampering attacks. It can lead to deviations in the message content or control signal and seriously affecting the driver’s safety.
- VANET applications [60], such as forward collision warning, electronic emergency brake light systems, lane change assistance, and curve speed [61], are critical. Once the malware enters the system and interferes with the operation of the network, these emergence services may be misleading, and it leads to collisions or accidents on the road.
- Some malwares can spread to many vehicles and turn these vehicles into malicious bots, thereby creating a botnet network. This botnet network is controlled by attackers and is used to execute DDoS attack commands [62]. Multimedia services or even connected services, network services of legitimate nodes, may be denied or not working correctly.
- Automatic parking is a technology that enables a car to park itself without the driver intervening. To execute autonomous parking, a vehicle requires accurate distance estimators and a localization system with sub-meter precision. If the malware changes GPS information or creates a fake location, this application cannot be implemented.
- In addition to the above scenarios, there are many other services related to entertainment, weather updates, maps, direction guide, driver assistance, and searching roadside locations, which will also be affected by the activity of malwares in the network.
- Proposing a mathematical SEIR-S model based on the behaviors of malware and the characteristics of VANET with four states: Susceptible (S), Exposed (E), Infectious (I), Recovered (R) to model the malware spreading in VANET.
- Providing the formula to calculate basic reproduction number and analyzing the stability of malware-free equilibrium, as well as endemic equilibrium. The value indicated whether the process of malware spreading would be weakened or remained high over time.
- Pointing out the possibility of controlling the malware epidemic by controlling the transition rate (or patching rate) from Infectious state to Recovered state.
2. Related Works
- Mobility factors: traffic density, velocity, interval, number of lanes.
- Communication factors: the form of topology, level of connectivity, the distance between vehicles, path loss effect, fading effect, communication range, packet collision, hops per second (most of these parameters are then used to approximate the probability of a link between two VANET nodes using a log-normal shadow fading model [25]).
- Malware infection factors: the time required for self-copy, malware strength, malware lifetime (persistence techniques), infection vectors.
3. SIR Model
4. The Proposed Malware Spreading Model in VANET
4.1. Notation
4.2. Link Characteristics in the VANET Network
- defined the average distance between two vehicles.
- Path loss exponent depends on the environment (generally ). It is a parameter that indicates the rate at which the received signal strength (RSS) diminishes with distance and varies according to the propagation environment.
- The error function is defined by:
- In Reference [25], the authors used to construct the geometric random graph and then examine worm spread’s pace using the geometric random graph’s average degree. In this paper, we only use as an input parameter for our model because this model depends on VANET characteristics. The assessment of the ability to spread and the speed of malware propagation will be performed by evaluating our proposed epidemic spreading model.
- We combine all parameters and models related to VANET’s characteristics and call the VANET model (Figure 4).
- In the next section, for simplicity, we will use the symbol p instead of .
4.3. Proposed Malware Spreading Model SEIR-S
4.3.1. Motivation
- To control the resource consumption. This activity supports malware in avoiding detection and preventing denial of service because of a high load.
- To control the execution of other threads by suspending and resuming the threads at specific intervals.
- To hide itself with a long sleep until some condition triggers the start of its activity.
- To cause the dynamic analysis to time out because this kind of analysis usually is limited in a certain period.
4.3.2. SEIR-S Model
Mathematical Model Formulation
- Vehicles only get infected from other vehicles belonging to I.
- A vehicle will switch from S state to I state () or E state () with a certain probability after being infected from I.
- If a vehicle is in the chain of infection and is in E state, it will switch to I state () with a specific rate. However, it can also be detected and removed ().
- After removing malware, a vehicle can return to the S state (). The vehicle, which is removed from the network will not be able to re-enter the network.
- The total number of nodes in the network changes over time due to new vehicles entering the network, and some vehicles are removed from the network.
- In each state, a vehicle may be removed from the network but not caused by malware. For example, due to damaged vehicles, the connection device fails. We assume that this rate is the same in all S, E, I, and R states. In addition, although malware can still cause loss of connection and get a vehicle out of the network, we assume that probability is small and ignore this case.
- In some other studies, the number of vehicles of each state at a particular time is often denoted as N(t), S(t), I(t), E(t), R(t). To simplify, we only use the symbols N, S, I, E, R in this paper.
- a: This rate determines the number of new vehicles joining the network. aN is the number of new vehicles joining the network at certain times.
- b: The transition rate from S to E of a vehicle. It is the product of the contact rate (between the infected and susceptible vehicles) with the probability of infection, which is the probability that a vehicle becomes infected after contacting other vehicles.
- c: The transition rate from S to I of a vehicle. The meaning of c is similar to b. The only difference is the state where a vehicle becomes (E or I) after being infected with malware.
- e: The transition rate from E to I.
- f: The transition rate from E to R.
- g: The transition rate from I to R.
- h: The transition rate from R to S.
- k: The rate that a vehicle is removed from the network but not by the impact of malware.
- p: The probability of linking between the two vehicles. It is calculated according to Formula (2). It is .
Malware-Free Equilibrium and Basic Reproduction Number
The Stability Analysis for Equilibriums
Malware-Free Equilibrium and Its Stability Analysis
Endemic Equilibrium and Its Stability Analysis
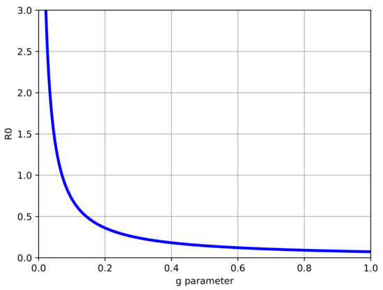
Malware Epidemic Control
5. Numerical & NetLogo Simulations
5.1. Numerical Simulation
5.2. NetLogo Simulation
6. Conclusions
- The model is built on some assumptions, and, in some cases, it may not be suitable for real cases.
- We did not consider the V2I infrastructure in the model. However, the malware also can spread from the RSU to vehicles.
- We used the log-normal shadow fading link model proposed by Syed A. Khayam and Hayder Radha in Reference [25] because it is considered one of the first studies describing the relationship between the characteristics of VANET with the spreading characteristics of a worm. However, this link model seems to have some limitations, and we did not evaluate the impacts of these limitations on our proposed model.
Author Contributions
Funding
Acknowledgments
Conflicts of Interest
References
- Jiang, D.; Delgrossi, L. IEEE 802.11p: Towards an International Standard for Wireless Access in Vehicular Environments. In Proceedings of the VTC Spring 2008-IEEE Vehicular Technology Conference, Singapore, 11–14 May 2008. [Google Scholar] [CrossRef]
- Arena, F.; Pau, G.; Severino, A. A Review on IEEE 802.11p for Intelligent Transportation Systems. J. Sens. Actuator Netw. 2020, 9, 22. [Google Scholar] [CrossRef]
- Ucar, S.; Ergen, S.C.; Ozkasap, O. Security Vulnerabilities of IEEE 802.11p and Visible Light Communication Based Platoon. In Proceedings of the 2016 IEEE Vehicular Networking Conference (VNC), Columbus, OH, USA, 8–10 December 2016. [Google Scholar] [CrossRef]
- Kumar, V.; Shalni, S.R.; Singh, R.; Banerjee, G. A Comprehensive Analysis on The Threats and Vulnerabilities in VANET Technology. Int. J. Comput. Eng. Res. Trends 2015, 2, 280–283. [Google Scholar]
- Rajput, U.; Abbas, F.; Eun, H.; OH, H. A Hybrid Approach for Efficient Privacy-Preserving Authentication in VANET. IEEE Access 2017, 5, 12014–12030. [Google Scholar] [CrossRef]
- Palaniswamy, B.; Camtepe, S.; Foo, E.; Simpson, L.; Baee, M.A.R.; Pieprzyk, J. Continuous Authentication For VANET. Veh. Commun. 2020, 25, 100255. [Google Scholar] [CrossRef]
- Sumra, I.A.; Hasbullah, H.B.; lail Bin AbManan, J. Attacks on Security Goals (Confidentiality, Integrity, Availability) in VANET: A Survey. In Advances in Intelligent Systems and Computing; Springer: Singapore, 2014; pp. 51–61. [Google Scholar] [CrossRef]
- Stanica, R.; Chaput, E.; Beylot, A.L. Enhancements of Ieee 802.11p Protocol For Access Control an A VANET Control Channel. In Proceedings of the 2011 IEEE International Conference on Communications (ICC), Kyoto, Japan, 5–9 June 2011. [Google Scholar] [CrossRef]
- Tobin, J.; Thorpe, C.; Murphy, L. An Approach to Mitigate Black Hole Attacks on Vehicular Wireless Networks. In Proceedings of the 2017 IEEE 85th Vehicular Technology Conference (VTC Spring), Sydney, Australia, 4–7 June 2017. [Google Scholar] [CrossRef]
- Kumar, M.; Jain, V.; Jain, A.; Bisht, U.S.; Gupta, N. Evaluation of Black Hole Attack with Avoidance Scheme Using AODV Protocol in VANET. J. Discret. Math. Sci. Cryptogr. 2019, 22, 277–291. [Google Scholar] [CrossRef]
- Kumar, A.; Varadarajan, V.; Kumar, A.; Dadheech, P.; Choudhary, S.S.; Kumar, V.A.; Panigrahi, B.; Veluvolu, K.C. Black Hole Attack Detection in Vehicular Ad-hoc Network Using Secure AODV Routing Algorithm. Microprocess. Microsyst. 2021, 80, 103352. [Google Scholar] [CrossRef]
- Safi, S.M.; Movaghar, A.; Mohammadizadeh, M. A Novel Approach for Avoiding Wormhole Attacks in VANET. In Proceedings of the 2009 Second International Workshop on Computer Science and Engineering, Qingdao, China, 28–30 October 2009. [Google Scholar] [CrossRef]
- Junaid, M.A.H.A.; Syed, A.; Warip, M.N.M.; Azir, K.N.F.K.; Romli, N.H. Classification of Security Attacks in VANET: A Review of Requirements and Perspectives. MATEC Web Conf. 2018, 150, 06038. [Google Scholar] [CrossRef]
- Leinmuller, T.; Schmidt, R.K.; Schoch, E.; Held, A.; Schafer, G. Modeling Roadside Attacker Behavior in VANETs. In Proceedings of the 2008 IEEE Globecom Workshops, New Orleans, LA, USA, 30 November–4 December 2008. [Google Scholar] [CrossRef]
- Nema, M.; Stalin, S.; Lokhande, V. Analysis of Attacks and Challenges in VANET. Int. J. Emerg. Technol. Adv. Eng. 2014, 4, 831–835. [Google Scholar]
- Chhatwal, S.S.; Sharma, M. Detection of impersonation attack in VANETs using BUCK Filter and VANET Content Fragile Watermarking (VCFW). In Proceedings of the 2015 International Conference on Computer Communication and Informatics (ICCCI), Coimbatore, India, 8–10 January 2015. [Google Scholar] [CrossRef]
- Adhikary, K.; Bhushan, S.; Kumar, S.; Dutta, K. Hybrid Algorithm to Detect DDoS Attacks in VANETs. Wirel. Pers. Commun. 2020, 114, 3613–3634. [Google Scholar] [CrossRef]
- Alheeti, K.M.A.; Gruebler, A.; McDonald-Maier, K.D. An Intrusion Detection System Against Malicious Attacks on the Communication Network of Driverless Cars. In Proceedings of the 2015 12th Annual IEEE Consumer Communications and Networking Conference (CCNC), Las Vegas, NV, USA, 9–12 January 2015. [Google Scholar] [CrossRef]
- Siddiqui, N.R.; Khaliq, K.A.; Pannek, J. VANET Security Analysis on the Basis of Attacks in Authentication. In Dynamics in Logistics; Springer International Publishing: Berlin/Heidelberg, Germany, 2016; pp. 491–502. [Google Scholar] [CrossRef]
- Vijayalakshmi, N.; Sasikumar, R. An ID-Based Privacy Preservation for VANET. In Proceedings of the 2015 International Conference on Computing and Communications Technologies (ICCCT), Chennai, India, 26–27 February 2015. [Google Scholar] [CrossRef]
- Nandy, T.; Idris, M.Y.I.B.; Noor, R.M.; Ahmedy, I.; Bhattacharyya, S. An Enhanced Two-factor Authentication Protocol for V2V Communication in VANETs. In Proceedings of the 2020 the 3rd International Conference on Information Science and System, Cambridge, UK, 19–22 March 2020. [Google Scholar] [CrossRef]
- Hamdi, M.M.; Yussen, Y.A.; Mustafa, A.S. Integrity and Authentications for Service Security in Vehicular Ad-hoc Networks (VANETs): A Review. In Proceedings of the 2021 3rd International Congress on Human-Computer Interaction, Optimization and Robotic Applications (HORA), Ankara, Turkey, 11–13 June 2021. [Google Scholar] [CrossRef]
- Al-shareeda, M.A.; Anbar, M.; Hasbullah, I.H.; Manickam, S.; Abdullah, N.; Hamdi, M.M. Review of Prevention schemes for Replay Attack in Vehicular Ad hoc Networks (VANETs). In Proceedings of the 2020 IEEE 3rd International Conference on Information Communication and Signal Processing (ICICSP), Shanghai, China, 12–15 September 2020. [Google Scholar] [CrossRef]
- Bittl, S.; Gonzalez, A.A.; Myrtus, M.; Beckmann, H.; Sailer, S.; Eissfeller, B. Emerging Attacks on Vanet Security Based on GPS Time Spoofing. In Proceedings of the 2015 IEEE Conference on Communications and Network Security (CNS), Florence, Italy, 28–30 September 2015. [Google Scholar] [CrossRef]
- Khayam, S.A.; Radha, H. Analyzing the Spread of Active Worms over VANET. In Proceedings of the First ACM Workshop on Vehicular ad Hoc Networks, Philadelphia, PA, USA, 1 October 2004. [Google Scholar] [CrossRef]
- Team, S.R. Emotet Exposed: Looking Inside Highly Destructive Malware. Netw. Secur. 2019, 2019, 6–11. [Google Scholar] [CrossRef]
- Sumra, I.A.; Ahmad, I.; Hasbullah, H. Behavior of Attacker and Some New Possible Attacks in Vehicular Ad Hoc Network (VANET). In Proceedings of the 2011 3rd International Congress on Ultra Modern Telecommunications and Control Systems and Workshops (ICUMT), Budapest, Hungary, 5–7 October 2011; pp. 1–8. [Google Scholar]
- Mejri, M.N.; Ben-Othman, J. GDVAN: A New Greedy Behavior Attack Detection Algorithm for VANETs. IEEE Trans. Mobile Comput. 2017, 16, 759–771. [Google Scholar] [CrossRef]
- Karn, C.K.; Gupta, C.P. A Survey on VANETs Security Attacks and Sybil Attack Detection. Int. J. Sens. Wirel. Commun. Control 2016, 6, 45–62. [Google Scholar] [CrossRef]
- Chaubey, N.K.; Yadav, D. A Taxonomy of Sybil Attacks in Vehicular Ad-Hoc Network (VANET). In IoT and Cloud Computing Advancements in Vehicular Ad-Hoc Networks; IGI Global: Hershey, PA, USA, 2020; pp. 174–190. [Google Scholar] [CrossRef]
- Funderburg, L.E.; Lee, I.Y. A Privacy-Preserving Key Management Scheme with Support for Sybil Attack Detection in VANETs. Sensors 2021, 21, 1063. [Google Scholar] [CrossRef]
- Choudhari, D.P.; Dorle, S.S. Maximization of Packet Delivery Ratio for DADCQ Protocol after Removal of Eavesdropping And DDoS Attacks in VANET. In Proceedings of the 2019 10th International Conference on Computing, Communication and Networking Technologies (ICCCNT), Kanpur, India, 6–8 July 2019. [Google Scholar] [CrossRef]
- Li, J.; Lu, H.; Guizani, M. ACPN: A Novel Authentication Framework with Conditional Privacy-Preservation and Non-Repudiation for VANETs. IEEE Trans. Parallel Distrib. Syst. 2015, 26, 938–948. [Google Scholar] [CrossRef]
- Tolba, A. Trust-Based Distributed Authentication Method for Collision Attack Avoidance in VANETs. IEEE Access 2018, 6, 62747–62755. [Google Scholar] [CrossRef]
- Verma, A.; Saha, R.; Kumar, G.; hoon Kim, T. The Security Perspectives of Vehicular Networks: A Taxonomical Analysis of Attacks and Solutions. Appl. Sci. 2021, 11, 4682. [Google Scholar] [CrossRef]
- Sheikh, M.S.; Liang, J. A Comprehensive Survey on VANET Security Services in Traffic Management System. Wirel. Commun. Mob. Comput. 2019, 2019, 1–23. [Google Scholar] [CrossRef]
- Sheikh, M.S.; Liang, J.; Wang, W. A Survey of Security Services, Attacks, and Applications for Vehicular Ad Hoc Networks (VANETs). Sensors 2019, 19, 3589. [Google Scholar] [CrossRef]
- Azam, F.; Kumar, S.; Yadav, K.; Priyadarshi, N.; Padmanaban, S. An Outline of the Security Challenges in VANET. In Proceedings of the 2020 IEEE 7th Uttar Pradesh Section International Conference on Electrical, Electronics and Computer Engineering (UPCON), Prayagraj, India, 27–29 November 2020. [Google Scholar] [CrossRef]
- Azees, M.; Vijayakumar, P.; Deborah, L.J. Comprehensive Survey on Security Services in Vehicular Ad-Hoc Networks. IET Intell. Transp. Syst. 2016, 10, 379–388. [Google Scholar] [CrossRef]
- Bariah, L.; Shehada, D.; Salahat, E.; Yeun, C.Y. Recent Advances in VANET Security: A Survey. In Proceedings of the 2015 IEEE 82nd Vehicular Technology Conference (VTC2015-Fall), Boston, MA, USA, 6–9 September 2015. [Google Scholar] [CrossRef]
- Al-kahtani, M.S. Survey on Security Attacks in Vehicular Ad hoc Networks (VANETs). In Proceedings of the 2012 6th International Conference on Signal Processing and Communication Systems, Gold Coast, Australia, 12–14 December 2012. [Google Scholar] [CrossRef]
- Nguyen, H.P.D.; Zoltan, R. The Current Security Challenges of Vehicle Communication in the Future Transportation System. In Proceedings of the 2018 IEEE 16th International Symposium on Intelligent Systems and Informatics (SISY), Subotica, Serbia, 13–15 September 2018. [Google Scholar] [CrossRef]
- Choudhary, S.; Purohit, K. VANET: Its Applications, Security Requirements, Types of Attacks and its Corrective Measures. In Proceedings of the 2018 International Conference on Computing, Power and Communication Technologies (GUCON), Greater Noida, India, 28–29 September 2018. [Google Scholar] [CrossRef]
- Mustafa, A.S.; Hamdi, M.M.; Mahdi, H.F.; Abood, M.S. VANET: Towards Security Issues Review. In Proceedings of the 2020 IEEE 5th International Symposium on Telecommunication Technologies (ISTT), Shah Alam, Malaysia, 9–11 November 2020. [Google Scholar] [CrossRef]
- Abassi, R. VANET Security and Forensics: Challenges and Opportunities. Wiley Interdiscip. Rev. Forensic Sci. 2019, 1, e1324. [Google Scholar] [CrossRef]
- Hamdi, M.M.; Audah, L.; Abood, M.S.; Rashid, S.A.; Mustafa, A.S.; Mahdi, H.; Al-Hiti, A.S. A Review on Various Security Attacks in Vehicular Ad-hoc Networks. Bull. Electr. Eng. Inform. 2021, 10, 2627–2635. [Google Scholar]
- Phull, N.; Singh, P. A Review on Security Issues in VANETs. In Proceedings of the 2019 6th International Conference on Computing for Sustainable Global Development (INDIACom), New Delhi, India, 13–15 March 2019; pp. 1084–1088. [Google Scholar]
- Gamal, M.; Nasr, A.; Nouh, S. VANET Security: Defense and Detection, A Review. J. Al-Azhar Univ. Eng. Sect. 2020, 15, 810–827. [Google Scholar] [CrossRef]
- Sonicwall. Cyber Threat Report—Cyber Threat Intelligence for Navigating the New Business Reality. Available online: https://www.sonicwall.com/medialibrary/en/white-paper/2021-cyber-threat-report.pdf (accessed on 21 September 2021).
- Symantec. ISTR-Internet Security Threat Report. 2019. Available online: https://docs.broadcom.com/doc/istr-24-2019-en (accessed on 21 September 2021).
- del Rey, A.M. Mathematical Modeling of the Propagation of Malware: A Review. Secur. Commun. Netw. 2015, 8, 2561–2579. [Google Scholar] [CrossRef]
- Lindsey, O. Emotet Now Hacks Nearby Wi-Fi Networks to Spread Like a Worm. 2020. Available online: https://threatpost.com/emotet-now-hacks-nearby-wi-fi-networks-to-spread-like-a-worm/152725/ (accessed on 30 August 2021).
- Atanassov, N.; Chowdhury, M.M. Mobile Device Threat: Malware. In Proceedings of the 2021 IEEE International Conference on Electro Information Technology (EIT), Mount Pleasant, MI, USA, 14–15 May 2021. [Google Scholar] [CrossRef]
- Hu, H.; Myers, S.; Colizza, V.; Vespignani, A. WiFi Epidemiology: Can Your Neighbors’ Router Make Yours Sick? arXiv 2007, arXiv:0706.3146. [Google Scholar]
- Fadel, M.A.; Hazem, M.H. VSpyware: Spyware in VANETs. In Proceedings of the IEEE Local Computer Network Conference, Denver, CO, USA, 10–14 October 2010. [Google Scholar] [CrossRef]
- Krieg, C.; Dabrowski, A.; Hobel, H.; Krombholz, K.; Weippl, E. Hardware Malware. Synth. Lect. Inf. Secur. Privacy Trust. 2013, 4, 1–115. [Google Scholar] [CrossRef]
- Boukerche, A.; Zhang, Q. Countermeasures against Worm Spreading. ACM Comput. Surv. 2019, 52, 1–25. [Google Scholar] [CrossRef]
- Liu, W.; Liu, C.; Yang, Z.; Liu, X.; Zhang, Y.; Wei, Z. Modeling the Propagation of Mobile Malware on Complex Networks. Commun. Nonlinear Sci. Numer. Simul. 2016, 37, 249–264. [Google Scholar] [CrossRef]
- del Rey, Á.M.; Sánchez, G.R. A CA Model for Mobile Malware Spreading Based on Bluetooth Connections. In Advances in Intelligent Systems and Computing; Springer International Publishing: Berlin/Heidelberg, Germany, 2014; pp. 619–629. [Google Scholar] [CrossRef]
- Hamdi, M.M.; Audah, L.; Rashid, S.A.; Mohammed, A.H.; Alani, S.; Mustafa, A.S. A Review of Applications, Characteristics and Challenges in Vehicular Ad Hoc Networks (VANETs). In Proceedings of the 2020 International Congress on Human-Computer Interaction, Optimization and Robotic Applications (HORA), Ankara, Turkey, 26–28 June 2020. [Google Scholar] [CrossRef]
- Martinez, F.J.; Toh, C.K.; Cano, J.C.; Calafate, C.T.; Manzoni, P. Emergency Services in Future Intelligent Transportation Systems Based on Vehicular Communication Networks. IEEE Intell. Transp. Syst. Mag. 2010, 2, 6–20. [Google Scholar] [CrossRef]
- Hoque, N.; Bhattacharyya, D.K.; Kalita, J.K. Botnet in DDoS Attacks: Trends and Challenges. IEEE Commun. Surv. Tutor. 2015, 17, 2242–2270. [Google Scholar] [CrossRef]
- Nekovee, M. Modeling the Spread of Worm Epidemics in Vehicular Ad Hoc Networks. In Proceedings of the 2006 IEEE 63rd Vehicular Technology Conference, Melbourne, Australia, 7–10 May 2006. [Google Scholar] [CrossRef]
- Wang, J.; Liu, Y.; Deng, K. Modelling and Simulating Worm Propagation in Static and Dynamic Traffic. IET Intell. Transp. Syst. 2014, 8, 155–163. [Google Scholar] [CrossRef]
- Treiber, M.; Hennecke, A.; Helbing, D. Congested Traffic States in Empirical Observations and Microscopic Simulations. Phys. Rev. E 2000, 62, 1805–1824. [Google Scholar] [CrossRef] [PubMed]
- Cheng, L.; Shakya, R. Worm Spreading and Patching in Inter-vehicle Communications. Int. J. Commun. Netw. Inf. Secur. 2010, 2, 50. [Google Scholar]
- Trullols-Cruces, O.; Fiore, M.; Barcelo-Ordinas, J.M. Worm Epidemics in Vehicular Networks. IEEE Trans. Mob. Comput. 2015, 14, 2173–2187. [Google Scholar] [CrossRef]
- Wei, L.; Qin, H.; Wang, Y.; Zhang, Z.; Yu, G. Virus-Traffic Coupled Dynamic Model for Virus Propagation in Vehicle-To-Vehicle Communication Networks. Veh. Commun. 2018, 14, 26–38. [Google Scholar] [CrossRef]
- Galluccio, L.; Morabito, G. Impact of Worm Propagation on Vehicular Sensor Networks Exploiting V2V Communications. In Proceedings of the 2019 International Conference on Wireless and Mobile Computing, Networking and Communications (WiMob), Barcelona, Spain, 21–23 October 2019. [Google Scholar] [CrossRef]
- Wang, Z.; Qian, H.Y.; Wang, J.Y.; Gao, S.; Xu, Y.G. Novel IOV Worm Model and Its Corresponding Hybrid Anti-Worm Strategy in Expressway Interchange Terminal. J. Cent. South Univ. 2013, 20, 1259–1268. [Google Scholar] [CrossRef]
- Guang, M.L.; Dan, S. Modeling the Propagation of Wireless Worms among Vehicles. Key Eng. Mater. 2011, 480–481, 833–840. [Google Scholar] [CrossRef]
- Liu, B.; Zhou, W.; Gao, L.; Zhou, H.; Luan, T.H.; Wen, S. Malware Propagations in Wireless Ad Hoc Networks. IEEE Trans. Dependable Secur. Comput. 2018, 15, 1016–1026. [Google Scholar] [CrossRef]
- Trullols-Cruces, O.; Fiore, M.; Barcelo-Ordinas, J.M. Understanding, Modeling and Taming Mobile Malware Epidemics in A Large-Scale Vehicular Network. In Proceedings of the 2013 IEEE 14th International Symposium on “A World of Wireless, Mobile and Multimedia Networks” (WoWMoM), Madrid, Spain, 4–7 June 2013. [Google Scholar] [CrossRef]
- Liu, B.; Zhou, W.; Gao, L.; Wen, S.; Luan, T.H. Mobility Increases the Risk of Malware Propagations in Wireless Networks. In Proceedings of the 2015 IEEE Trustcom/BigDataSE/ISPA, Helsinki, Finland, 20–22 August 2015. [Google Scholar] [CrossRef]
- Joe, M.M.; Ramakrishnan, B.; Bai, S.K.; Shaji, R.S. Modelling and Detection of Worm Propagation for Web Vehicular Ad Hoc Network (WVANET). Wirel. Pers. Commun. 2019, 109, 223–241. [Google Scholar] [CrossRef]
- Kermack, W.; Mckendrick, A. Contributions to the Mathematical Theory of Epidemics—I. Bull. Math. Biol. 1991, 53, 33–55. [Google Scholar] [CrossRef] [PubMed]
- Andrews, L.C. Special Functions of Mathematics for Engineers; Spie Press: Bellingham, WA, USA, 1998; Volume 49. [Google Scholar]
- Hoey, J.V. Using the. In Beginning x64 Assembly Programming—From Novice to AVX Professional; Apress: New York, NY, USA, 2019; pp. 377–382. [Google Scholar] [CrossRef]
- Oyama, Y. Investigation of the Diverse Sleep Behavior of Malware. J. Inf. Process. 2018, 26, 461–476. [Google Scholar] [CrossRef][Green Version]
- Al-Sabaawi, A.; Al-Dulaimi, K.; Foo, E.; Alazab, M. Addressing Malware Attacks on Connected and Autonomous Vehicles: Recent Techniques and Challenges. In Malware Analysis Using Artificial Intelligence and Deep Learning; Springer International Publishing: Berlin/Heidelberg, Germany, 2020; pp. 97–119. [Google Scholar] [CrossRef]
- Kakarla, J.; Sathya, S.S. A Survey and Qualitative Analysis of Multi-channel Mac Protocols for VANET. Int. J. Comput. Appl. 2012, 38, 38–42. [Google Scholar] [CrossRef]
- Diekmann, O.; Heesterbeek, J.; Metz, J. On the Definition and the Computation of the Basic Reproduction Ratio R0 in Models for Infectious Diseases in Heterogeneous Populations. J. Math. Biol. 1990, 28, 365–382. [Google Scholar] [CrossRef] [PubMed]
- Jones, J.H. Notes on R0. Calif. Dep. Anthropol. Sci. 2007, 323, 1–19. [Google Scholar]
- Robinson, R.C. An Introduction to Dynamical Systems: Continuous and Discrete; American Mathematical Society: Providence, RI, USA, 2012; Volume 19. [Google Scholar]
- La Salle, J.P. The Stability of Dynamical Systems; Society for Industrial and Applied Mathematics: Philadelphia, PA, USA, 1976; Volume 25. [Google Scholar]








| Name | Unit | Description |
|---|---|---|
| or p | - | Probability of link between two nodes |
| dB | Threshold attenuation (receiver characteristics) | |
| - | Path loss exponent | |
| s | The average time lag between two vehicles | |
| km/h | The average velocity of vehicles | |
| L | - | Number of lanes |
| dB | Fading effects coefficient | |
| erf | - | Error function |
| N or | vehicle | Total number of vehicles in the network at time step t |
| S or | vehicle | Number of susceptible vehicles at time step t |
| E or | vehicle | Number of exposed vehicles at time step t |
| I or | vehicle | Number of infectious vehicles at time step t |
| R or | vehicle | Number of recovered vehicles at time step t |
| a | - | The rate determines the number of new vehicles joining the network |
| b | - | The transition rate from S state to E state of a vehicle |
| c | - | The transition rate from S state to I state of a vehicle |
| e | - | The transition rate from E state to I state of a vehicle |
| f | - | The transition rate from E state to R state of a vehicle |
| g | - | The transition rate from I state to R state of a vehicle |
| h | - | The transition rate from R state to S state of a vehicle |
| k | - | The rate that a vehicle is removed from the network but not due to the |
| impact of malware | ||
| - | Malware-free equilibrium | |
| - | Endemic equilibrium | |
| - | Next-generation matrix | |
| - | Basic reproduction number |
| Parameter | Case 1: | Case 2: |
|---|---|---|
| (dB) | 40 | 40 |
| 2 | 2 | |
| (s) | 5 | 5 |
| (km/h) | 30 | 30 |
| L | 2 | 2 |
| (dB) | 2 | 2 |
| (vehicle) | 1000 | 1000 |
| (vehicle) | 1 | 1 |
| (vehicle) | 1 | 1 |
| (vehicle) | 0 | 0 |
| a | ||
| b | ||
| c | ||
| e | ||
| f | ||
| g | ||
| h | ||
| k |
Publisher’s Note: MDPI stays neutral with regard to jurisdictional claims in published maps and institutional affiliations. |
© 2021 by the authors. Licensee MDPI, Basel, Switzerland. This article is an open access article distributed under the terms and conditions of the Creative Commons Attribution (CC BY) license (https://creativecommons.org/licenses/by/4.0/).
Share and Cite
Le, D.T.; Dang, K.Q.; Nguyen, Q.L.T.; Alhelaly, S.; Muthanna, A. A Behavior-Based Malware Spreading Model for Vehicle-to-Vehicle Communications in VANET Networks. Electronics 2021, 10, 2403. https://doi.org/10.3390/electronics10192403
Le DT, Dang KQ, Nguyen QLT, Alhelaly S, Muthanna A. A Behavior-Based Malware Spreading Model for Vehicle-to-Vehicle Communications in VANET Networks. Electronics. 2021; 10(19):2403. https://doi.org/10.3390/electronics10192403
Chicago/Turabian StyleLe, Duc Tran, Khanh Quoc Dang, Quyen Le Thi Nguyen, Soha Alhelaly, and Ammar Muthanna. 2021. "A Behavior-Based Malware Spreading Model for Vehicle-to-Vehicle Communications in VANET Networks" Electronics 10, no. 19: 2403. https://doi.org/10.3390/electronics10192403
APA StyleLe, D. T., Dang, K. Q., Nguyen, Q. L. T., Alhelaly, S., & Muthanna, A. (2021). A Behavior-Based Malware Spreading Model for Vehicle-to-Vehicle Communications in VANET Networks. Electronics, 10(19), 2403. https://doi.org/10.3390/electronics10192403

