An Intelligent Hybrid–Integrated System Using Speech Recognition and a 3D Display for Early Childhood Education
Abstract
:1. Introduction
2. Background and Objects
3. Related Methodology
3.1. Convolution Neural Network (CNN)
- Randomly initialize all filters as well as other parameters and weight values.
- Input the images, perform forward propagation to obtain the image features extracted by the CNN, and finally pass them through to the output layer, which outputs a vector containing the probability values of each class prediction.
- Calculate the error, apply back propagation to calculate the gradient of the error corresponding to each weight in the network, and update the weight value of each filter to reduce the output error.
- Repeat steps 2 to 4 until the training session reaches a set value.
3.2. Intelligent Speech Interaction
3.3. Holographic Imaging
4. Design of Materials
4.1. System Architecture
4.2. Hardware
4.3. Software
4.3.1. Image Recognition
4.3.2. IoT-Based Voice Commands
4.3.3. Multi-Platform Interconnection
5. Assessment and Analysis
5.1. Evaluation of Datasets
5.2. Impact of Dynamic Identification on System Performance
- Since the real-time status of objects is displayed on the monitor, the programming requirements are relatively high. After proposing a critical method for optimizing the interface, the video data stream was imported in a multi-threaded way, which effectively improved the fluency and led to a good human–computer interaction experience.
- The resolution of the monitor was changed to 1024 × 600, which is more in line with the requirements of most people and alleviates the physical and mental fatigue caused by systems with delays.
5.3. Impact of Human–Computer Interaction on System Performance
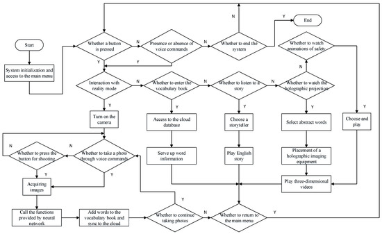
- Take a photo. An object is placed in front of the fixed camera of the platform and the monitor shows its three-dimensional display. After the user says “shoot”, the calls will be returned by the two subsystems immediately, which provides positive feedback to children.
- Dictionary. When the user says “learn English”, the monitor displays the result of each query. While touching the corresponding position with a hand, the system enters the next stage in order to retrieve the definitions of words and pronounce them automatically. The words learned are recorded, and the data are synchronized to the cloud database, which is available through the WeChat applet and can be used to check current learning efficiencies. Children are expected to practice the use of memory, with the displayed object showing its meanings in a different order.
- Holographic projection. Children sometimes misunderstand the meanings of words, especially those who have not been mentored in open science. If they have difficulty grasping the connotations of abstract English nouns, they can try again by saying “holographic video”, with the definition vividly depicted by holographic imaging equipment, which stimulates the ability of children to bring forth new ideas.
- Audio and video. The quality of synthetic speech depends on phonetic sounds that simulate those of users’ parents. It is much more straightforward for children to pick up information from good-quality synthetic speech, regardless of who they are familiar with. The audio texts can be transformed into a parent’s voice and combined with the animation for education on safety. “Tell a story” and “safety” are distinguished from each other in order to avoid confusion. Children lack experience and have a weak sense of self-protection. By adding comments to stories and videos, children have the chance to understand how to cope with danger, which makes it possible for them to choose correct countermeasures.
6. Conclusions
7. Patents
Author Contributions
Funding
Conflicts of Interest
References
- Tu, Y.-H.; Du, J.; Lee, C.-H. Speech enhancement based on teacher–student deep learning using improved speech presence probability for noise-robust speech recognition. IEEE/ACM Trans. Audio Speech Lang. Process. 2019, 27, 2080–2091. [Google Scholar] [CrossRef]
- Yan, C.; Zhang, G.; Ji, X.; Zhang, T.; Zhang, T.; Xu, W. The feasibility of injecting inaudible voice commands to voice assistants. IEEE Trans. Dependable Secure Comput. 2021, 18, 1108–1124. [Google Scholar] [CrossRef]
- Muthugala, M.A.V.J.; Jayasekara, A.G.B.P. A review of service robots coping with uncertain information in natural language instructions. IEEE Access 2018, 6, 12913–12928. [Google Scholar] [CrossRef]
- Ansari, J.A.; Sathyamurthy, A.; Balasubramanyam, R. An open voice command interface kit. IEEE Trans. Hum. Mach. Syst. 2016, 46, 467–473. [Google Scholar] [CrossRef]
- Sidenko, I.; Kondratenko, G.; Kushneryk, P.; Kondratenko, Y. Peculiarities of human machine interaction for synthesis of the intelligent dialogue chatbot. In Proceedings of the 2019 10th IEEE International Conference on Intelligent Data Acquisition and Advanced Computing Systems: Technology and Applications (IDAACS), Metz, France, 18–21 September 2019. [Google Scholar]
- Wang, X.; Zheng, X.; Chen, W.; Wang, F.-Y. Visual human–computer interactions for intelligent vehicles and intelligent transportation systems: The state of the art and future directions. IEEE Trans. Syst. Man. Cybern. Syst. 2021, 51, 253–265. [Google Scholar] [CrossRef]
- Ţucă, L.; Iftene, A. speech recognition in education: Voice geometry painter application. In Proceedings of the 2017 International Conference on Speech Technology and Human-Computer Dialogue (SpeD), Bucharest, Romania, 6–9 July 2017. [Google Scholar]
- Matsane, L.; Jadhav, A.; Ajoodha, R. The use of automatic speech recognition in education for identifying attitudes of the speakers. In Proceedings of the 2020 IEEE Asia-Pacific Conference on Computer Science and Data Engineering (CSDE), Gold Coast, Australia, 16–18 December 2020. [Google Scholar]
- Wei, W.; Wei, L. Design and implementation of early childhood education interactive platform system. In Proceedings of the 2019 IEEE Symposium Series on Computational Intelligence (SSCI), Xiamen, China, 6–9 December 2019. [Google Scholar]
- Benson, B.; Arfaee, A.; Kim, C.; Kastner, R.; Gupta, R.K. Integrating embedded computing systems into high school and early undergraduate education. IEEE Trans. Educ. 2011, 54, 197–202. [Google Scholar] [CrossRef] [Green Version]
- Alzubi, T.; Fernández, R.; Flores, J.; Duran, M.; Cotos, J.M. Improving the working memory during early childhood education through the use of an interactive gesture game-based learning approach. IEEE Access 2018, 6, 53998–54009. [Google Scholar] [CrossRef]
- Filgueiras Damasceno, E.; Augusto Nardi, P.; Anastacio Silva, J.; Dias Junior, B.; Cardoso, A. 3D virtual simulation approach in brazilian vocational education for computers network adapted to student knowledge. IEEE Lat. Am. Trans. 2017, 15, 1917–1925. [Google Scholar] [CrossRef]
- Tseng, J.-L. Intelligent augmented reality system based on speech recognition. Int. J. Circuits Syst. Signal Process. 2021, 15, 178–186. [Google Scholar] [CrossRef]
- Muñoz-Cristóbal, J.A.; Jorrín-Abellán, I.M.; Asensio-Pérez, J.I.; Martínez-Monés, A.; Prieto, L.P.; Dimitriadis, Y. Supporting teacher orchestration in ubiquitous learning environments: A study in primary education. IEEE Trans. Learn. Technol. 2015, 8, 83–97. [Google Scholar] [CrossRef]
- Ondáš, S.; Kiktová, E.; Pleva, M.; Oravcová, M.; Hudák, L.; Juhár, J.; Zimmermann, J. Pediatric speech audiometry web application for hearing detection in the home environment. Electronics 2020, 9, 994. [Google Scholar] [CrossRef]
- Risal, M.F.; Sukaridhoto, S.; Rante, H. Web explainer for children’s education with image recognition based on deep learning. In Proceedings of the 2019 International Electronics Symposium (IES), Surabaya, Indonesia, 27–28 September 2019. [Google Scholar]
- Xia, K.; Huang, J.; Wang, H. LSTM-CNN architecture for human activity recognition. IEEE Access 2020, 8, 56855–56866. [Google Scholar] [CrossRef]
- Yu, C.; Kang, M.; Chen, Y.; Wu, J.; Zhao, X. Acoustic modeling based on deep learning for low-resource speech recognition: An overview. IEEE Access 2020, 8, 163829–163843. [Google Scholar] [CrossRef]
- Ni, C. The human-computer interaction online oral English teaching mode based on Moodle platform. In Proceedings of the 2021 IEEE Asia-Pacific Conference on Image Processing, Electronics and Computers (IPEC), Dalian, China, 14–16 April 2021. [Google Scholar]
- Zhang, S.; Chen, A.; Guo, W.; Cui, Y.; Zhao, X.; Liu, L. Learning deep binaural representations with deep convolutional neural networks for spontaneous speech emotion recognition. IEEE Access 2020, 8, 23496–23505. [Google Scholar] [CrossRef]
- Park, S.-W.; Ko, J.-S.; Huh, J.-H.; Kim, J.-C. Review on generative adversarial networks: Focusing on computer vision and its applications. Electronics 2021, 10, 1216. [Google Scholar] [CrossRef]
- Isyanto, H.; Arifin, A.S.; Suryanegara, M. Performance of smart personal assistant applications based on speech recognition technology using IoT-based voice commands. In Proceedings of the 2020 International Conference on Information and Communication Technology Convergence (ICTC), Jeju, Korea, 21–23 October 2020. [Google Scholar]
- Jokinen, K.; Nishimura, S.; Fukuda, K.; Nishimura, T. Dialogues with IoT companions: Enabling human interaction with intelligent service items. In Proceedings of the 2017 International Conference on Companion Technology (ICCT), Ulm, Germany, 11–13 September 2017. [Google Scholar]
- Shimada, K.; Bando, Y.; Mimura, M.; Itoyama, K.; Yoshii, K.; Kawahara, T. Unsupervised speech enhancement based on multichannel NMF-informed beamforming for noise-robust automatic speech recognition. IEEE/ACM Trans. Audio. Speech. Lang Process. 2019, 27, 960–971. [Google Scholar] [CrossRef]
- Jayson Baucas, M.; Spachos, P. Fog and IoT-based remote patient monitoring architecture using speech recognition. In Proceedings of the 2020 IEEE Symposium on Computers and Communications (ISCC), Rennes, France, 7–10 July 2020. [Google Scholar]
- Narayanan, A.; Wang, D. Investigation of speech separation as a front-end for noise robust speech recognition. IEEE/ACM Trans. Audio. Speech. Lang Process. 2014, 22, 826–835. [Google Scholar] [CrossRef]
- Cecil, J.; Kauffman, S.; Cecil-Xavier, A.; Gupta, A.; McKinney, V.; Sweet-Darter, M. Exploring human-computer interaction (HCI) criteria in the design and assessment of next generation VR based education and training environments. In Proceedings of the 2021 IEEE Conference on Virtual Reality and 3D User Interfaces Abstracts and Workshops (VRW), Lisbon, Portugal, 27 March–1 April 2021. [Google Scholar]
- Sanna, A.; Lamberti, F.; Paravati, G.; Demartini, C. Automatic assessment of 3D modeling exams. IEEE Trans. Learn. Technol. 2012, 5, 2–10. [Google Scholar] [CrossRef] [Green Version]
- Ke, J. The use of stereoscopic display technology under human-computer interaction in navigation simulator. In Proceedings of the 2021 IEEE Asia-Pacific Conference on Image Processing, Electronics and Computers (IPEC), Dalian, China, 14–16 April 2021. [Google Scholar]
- Alvarez-Marín, A.; Velázquez-Iturbide, J.Á.; Castillo-Vergara, M. Technology acceptance of an interactive augmented reality app on resistive circuits for engineering students. Electronics 2021, 10, 1286. [Google Scholar] [CrossRef]
- Pérez, J.; Vizcarro, C.; García, J.; Bermúdez, A.; Cobos, R. Development of procedures to assess problem-solving competence in computing engineering. IEEE Trans. Educ. 2017, 60, 22–28. [Google Scholar] [CrossRef] [Green Version]
- Lee, J.; Park, S.; Hong, I.; Yoo, H.-J. An energy-efficient speech-extraction processor for robust user speech recognition in mobile head-mounted display systems. IEEE Trans. Circuits. Syst. II. Express Briefs. 2017, 64, 457–461. [Google Scholar] [CrossRef]
- Petousi, V.; Sifaki, E. Contextualizing harm in the framework of research misconduct. Findings from discourse analysis of scientific publications. Int. J. Sustain. Dev. 2020, 23, 149–174. [Google Scholar] [CrossRef]
- Ge, Y.; Ansari, S.; Abdulghani, A.; Imran, M.A.; Abbasi, Q.H. Intelligent instruction-based IoT framework for smart home applications using speech recognition. In Proceedings of the 2020 IEEE International Conference on Smart Internet of Things (SmartIoT), Beijing, China, 14–16 August 2020. [Google Scholar]
- Ma, Z.; Liu, Y.; Liu, X.; Ma, J.; Li, F. Privacy-preserving outsourced speech recognition for smart IoT devices. IEEE Internet Things J. 2019, 6, 8406–8420. [Google Scholar] [CrossRef]
- Xia, K.; Tang, T.; Mao, Z.; Zhang, Z.; Qu, H.; Li, H. Wearable smart multimeter equipped with AR glasses based on IoT platform. IEEE Instrum. Meas. Mag. 2020, 23, 40–45. [Google Scholar] [CrossRef]




















| Activities | Words | Activities | Words |
|---|---|---|---|
| 1 | movidius | 19 | computer |
| 2 | USB_flash_disk | 20 | glasses |
| 3 | card | 21 | pen |
| 4 | entry_permit_card | 22 | Mickey_Mouse |
| 5 | pie | 23 | paper |
| 6 | tissue | 24 | earphone |
| 7 | Peppa_Pig | 25 | bag |
| 8 | ring | 26 | carrot |
| 9 | mobile_phone | 27 | chips |
| 10 | watch | 28 | tomato |
| 11 | bracelet | 29 | key |
| 12 | hand_cream | 30 | wallet |
| 13 | socket | 31 | umbrella |
| 14 | folder | 32 | shoe |
| 15 | cup | 33 | drink |
| 16 | SpongeBob | 34 | banana |
| 17 | toothbrush | 35 | mouse |
| 18 | Wong_Lo_Kat | 36 | napkins |
| Hyper-Parameters | Selected Values | Quantity |
|---|---|---|
| train_net | “caffenet/train_val.prototxt” | Network files for training |
| test_iter | 30 | Number of iterations required during testing |
| test_interval | 200 | Tests per thousand training times |
| base_lr | 0.1 | Basic learning rates |
| display | 50 | Displays debugging information every 10 iterations |
| max_iter | 50,000 | Maximum number of iterations |
| lr_policy | “step” | Learning rate adjustment strategy |
| gamma | 0.1 | Learning rate adjustment coefficient |
| stepsize | 1000 | Adjusts the learning strategy every thousand iterations |
| weight_decay | 0.0005 | Weight attenuation coefficient |
| snapshot | 5000 | Take a snapshot every 10,000 iterations |
| solver_mode | GPU | Adopt the GPU model |
| test_initialization | false | No test initialization |
| average_loss | 10 | Average loss every 10 iterations |
| type | “Adadelta” | Optimizer |
| Events | Activities | COMMREQ |
|---|---|---|
| 1 | I want to see the animation of instruction in safety | fanSKon |
| 2 | I want to know how to wear a mask | fanTMask |
| 3 | I want to know what to do when I am alone at home | fanNLone |
| 4 | I want to learn about traffic safety | fanTKnow |
| 5 | I want to learn about the dangers of drugs | fanNNarc |
| 6 | I want to know what I should do in case of fire | fanNFire |
| 7 | WeChat applet | fanWChat |
| 8 | I want to see the holographic video | fanSHolo |
| 9 | I want to see a butterfly | fanHButt |
| 10 | I want to see dancing | fanHDanc |
| 11 | I want to see the Earth | fanHEart |
| 12 | I want to see fireworks | fanHFire |
| 13 | I want to see a shark | fanHShak |
| 14 | I want to see a jellyfish | fanHJfis |
| 15 | I want to see a UFO | fanHUFO |
| 16 | I want to see a fish | fanHFish |
| 17 | I want to hear my mother tell stories | fanSTMM |
| 18 | I want to hear my father tell stories | fanSTDD |
| Categories | Type of Applications | Response Time (Seconds) | |
|---|---|---|---|
| Media Information Search | Music | 2.28 | |
| Radio | 1.44 | ||
| Today’s news | 1.20 | ||
| Tell a story | 1.44 | ||
| Animation | 1.96 | ||
| Weather forecast | 1.11 | ||
| Date reminders | 1.01 | ||
| Memorandum | 1.48 | ||
| Unit conversion | 2.26 | ||
| Translation | 1.31 | ||
| Word definitions | 2.43 | ||
| Local Control | Alarms and timers | 0.96 | |
| Calculator | 1.36 | ||
| Volume Adjustment | Set Volume to XX | 1.06 | |
| Volume up/down | 0.86 | ||
| Pause/Resume playback | 1.86 | ||
| Types of Items | Precision (%) | Types of Items | Precision (%) |
|---|---|---|---|
| movidius | 1 | computer | 0.993732 |
| USB_flash_disk | 0.909091 | glasses | 0.998757 |
| card | 1 | pen | 1 |
| entry_permit_card | 0.993731 | Mickey_Mouse | 0.909092 |
| pie | 1 | paper | 0.995687 |
| tissue | 1 | earphone | 0.986153 |
| Peppa_Pig | 1 | bag | 0.993698 |
| ring | 0.998534 | carrot | 1 |
| mobile_phone | 1 | chips | 0.99697 |
| watch | 1 | tomato | 0.99658 |
| bracelet | 1 | key | 0.99497 |
| hand_cream | 0.99697 | wallet | 0.997660 |
| socket | 0.997669 | umbrella | 1 |
| folder | 0.998377 | shoe | 1 |
| cup | 0.994144 | drink | 0.998317 |
| SpongeBob | 0.992762 | banana | 1 |
| toothbrush | 0.986155 | mouse | 1 |
| Wong_Lo_Kat | 0.998759 | napkins | 0.994154 |
| Average | 0.992455 | ||
| Sound Intensity (dB) | Test Projects | Testing Times | Number of Errors | Probability |
|---|---|---|---|---|
| ≤30 | Wake-up | 300 | 0 | 100% |
| Capture | 300 | 2 | 99.33% | |
| Dialogue | 300 | 2 | 99.33% | |
| ≤60 | Wake-up | 300 | 0 | 100% |
| Capture | 300 | 5 | 98.33% | |
| Dialogue | 300 | 7 | 97.67% | |
| 60≤ | Wake-up | 300 | 23 | 92.33% |
| Capture | 300 | 27 | 91% | |
| Dialogue | 300 | 36 | 88% |
Publisher’s Note: MDPI stays neutral with regard to jurisdictional claims in published maps and institutional affiliations. |
© 2021 by the authors. Licensee MDPI, Basel, Switzerland. This article is an open access article distributed under the terms and conditions of the Creative Commons Attribution (CC BY) license (https://creativecommons.org/licenses/by/4.0/).
Share and Cite
Xia, K.; Xie, X.; Fan, H.; Liu, H. An Intelligent Hybrid–Integrated System Using Speech Recognition and a 3D Display for Early Childhood Education. Electronics 2021, 10, 1862. https://doi.org/10.3390/electronics10151862
Xia K, Xie X, Fan H, Liu H. An Intelligent Hybrid–Integrated System Using Speech Recognition and a 3D Display for Early Childhood Education. Electronics. 2021; 10(15):1862. https://doi.org/10.3390/electronics10151862
Chicago/Turabian StyleXia, Kun, Xinghao Xie, Hongliang Fan, and Haiyang Liu. 2021. "An Intelligent Hybrid–Integrated System Using Speech Recognition and a 3D Display for Early Childhood Education" Electronics 10, no. 15: 1862. https://doi.org/10.3390/electronics10151862
APA StyleXia, K., Xie, X., Fan, H., & Liu, H. (2021). An Intelligent Hybrid–Integrated System Using Speech Recognition and a 3D Display for Early Childhood Education. Electronics, 10(15), 1862. https://doi.org/10.3390/electronics10151862

