Analog Circuit Fault Diagnosis Based on Support Vector Machine Classifier and Fuzzy Feature Selection
Abstract
:1. Introduction
2. Review of Support Vector Machine Theory
3. The BMO Algorithm and the Improved Method
3.1. The BMO Algorithm
3.2. Improvement of the BMO Algorithm
- (1)
- Dynamic Search Scope Mechanism
- (2)
- Self-Reproduction Mechanism
- (3)
- Levy Flight Mechanism
| IBMO Algorithm |
| Initial population number, position; The fitness value of each individual was calculated; The population was sorted in descending order according to fitness; while(Current iteration < Maximum iteration) The parameter k is calculated according to Equation (13): The k individuals at the end of the population were carried out Levy flight according to the Equations (14) and (15); The parameter pl is updated according to Equation (11); Mating and exploration activities were carried out according to the value range of parameter pl; Self-reproduction was performed according to Equation (12); The optimal new generation population was selected; end while Select the best individual. |
3.3. Test and Analysis
3.3.1. Test Functions
3.3.2. Test and Analysis
4. SVM Classifier Based on IBMO
4.1. Optimization Process of SVM Parameters
4.2. Testing Classifiers
5. The Analog Circuit Fault Diagnosis Method
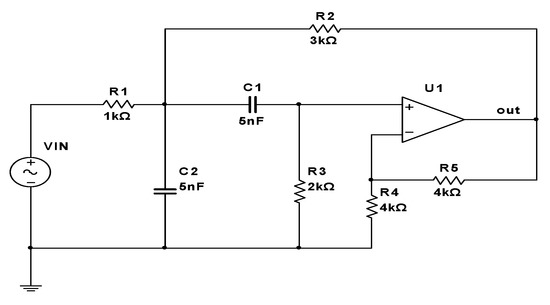
5.1. Fault Simulation and Data Acquisition
5.2. Fault Feature Selection
5.2.1. Fuzzy Mutual Information in Sample Space
5.2.2. Dimension Reduction of Sample Space
5.3. Training and Fault Classification
6. Analog Circuit Fault Diagnosis Test
7. Conclusions
Author Contributions
Funding
Conflicts of Interest
References
- Zhang, C.; He, Y.; Yuan, L.; Xiang, S. Analog Circuit Incipient Fault Diagnosis Method Using DBN Based Features Extraction. IEEE Access 2018, 6, 23053–23064. [Google Scholar] [CrossRef]
- Du, J.; Liu, Y.; Yu, Y.; Yan, W. A Prediction of Precipitation Data Based on Support Vector Machine and Particle Swarm Optimization (pso-svm). Algorithms 2017, 10, 57. [Google Scholar] [CrossRef]
- Nguyen, L. Tutorial on Support Vector Machine. Special Issue “some Novel Algorithms for Global Optimization and Relevant Subjects”. Appl. Comput. Math. 2016, 6, 1–15. [Google Scholar]
- Khozani, S. Application of a Genetic Algorithm in Predicting the Percentage of Shear Force Carried By Walls in Smooth Rectangular Channels. Meas. J. Int. Meas. Confed. 2016, 87, 87–98. [Google Scholar] [CrossRef]
- Eberhart, R.; Kennedy, J. A New Optimizer Using Particle Swarm Theory. In Proceedings of the International Symposium on Micro Machine and Human Science, Nagoya, Japan, 4–6 October 1995; pp. 39–43. [Google Scholar]
- Mirjalili, S. The Ant Lion Optimizer. Adv. Eng. Softw. 2015, 83, 80–98. [Google Scholar] [CrossRef]
- Wolpert, D.H.; Macready, W.G. No Free Lunch Theorems for Optimization. IEEE Trans. Evol. Comput. 1997, 1, 67–82. [Google Scholar] [CrossRef] [Green Version]
- Sulaiman, M.H.; Mustaffa, Z.; Saari, M.M.; Daniyal, H. Barnacles Mating Optimizer: A New Bio-inspired Algorithm for Solving Engineering Optimization Problems. Eng. Appl. Artif. Intell. 2020, 87, 103330. [Google Scholar] [CrossRef]
- Khushaba, R.N.; Al-jumaily, A.; Al-ani, A. Novel Feature Extraction Method Based on Fuzzy Entropy and Wavelet Packet Transform for Myoelectric Control. In Proceedings of the 2007 International Symposium on Communications and Information Technologies, Sydney, NSW, Australia, 17–19 October 2007; pp. 352–357. [Google Scholar]
- Ahmed, Y.A.; Koçer, B.; Huda, S.; Ali, B.; Al-rimy, S.; Hassan, M.M. A System Call Refinement-based Enhanced Minimum Redundancy Maximum Relevance Method for Ransomware Early Detection. J. Netw. Comput. Appl. 2020, 167, 102753. [Google Scholar] [CrossRef]
- Kuang, F.; Xu, W.; Zhang, S. A Novel Hybrid kpca and svm with GA Model for Intrusion Detection. Appl. Soft Comput. J. 2014, 18, 178–184. [Google Scholar] [CrossRef]
- Eseye, A.T.; Zhang, J.; Zheng, D. Short-term Photovoltaic Solar Power Forecasting Using a Hybrid Wavelet-pso-svm Model Based on Scada and Meteorological Information. Renew. Energy 2018, 118, 357–367. [Google Scholar] [CrossRef]
- Soumaya, Z.; Drissi Taoufiq, B.; Benayad, N.; Yunus, K.; Abdelkrim, A. The Detection of Parkinson Disease Using the Genetic Algorithm and Svm Classifier. Appl. Acoust. 2021, 171, 107528. [Google Scholar] [CrossRef]
- Sulaiman, M.H.; Mustaffa, Z.; Saari, M.M.; Daniyal, H.; Musirin, I.; Daud, M.R. Barnacles Mating Optimizer: An Evolutionary Algorithm for Solving Optimization. In Proceedings of the 2018 IEEE International Conference on Automatic Control and Intelligent Systems, I2CACIS, Shah Alam, Malaysia, 20 October 2018; pp. 99–104. [Google Scholar]
- Sulaiman, M.H.; Mustaffa, Z.; Saari, M.M.; Daniyal, H.; Daud, M.R.; Razali, S.; Mohamed, A.I. Barnacles Mating Optimizer: A Bio-inspired Algorithm for Solving Optimization Problems. In Proceedings of the 2018 IEEE/ACIS 19th International Conference on Software Engineering, Artificial Intelligence, Networking and Parallel/distributed Computing, SNPD, Busan, Korea, 27–29 June 2018; pp. 265–270. [Google Scholar]
- Chegini, S.N.; Bagheri, A.; Najafi, F. Psoscalf: A New Hybrid Pso Based on Sine Cosine Algorithm and Levy Flight for Solving Optimization Problems. Appl. Soft Comput. J. 2018, 73, 697–726. [Google Scholar] [CrossRef]
- Viswanathan, G.M.; Afanasyev, V.; Buldyrev, S.V.; Havlin, S.; da Luz, M.G.E.; Raposo, E.P.; Stanley, H.E. Levy Flights in Random Searches. Phys. A Stat. Mech. Appl. 2000, 43, 1–12. [Google Scholar] [CrossRef]
- Dua, D.; Graff, C. UCI Machine Learning Repository. University of California, School of Information and Computer Science: Irvine, CA, USA. Available online: http://archive.ics.uci.edu/ml (accessed on 8 June 2021).
- Zhang, C.; He, Y.; Yuan, L.; Li, Z. Analog circuit fault diagnosis based on GMKL-SVM method. Chin. J. Sci. Instrum. 2016, 37, 1989–1995. [Google Scholar]
- Hengrong, M.; Lisheng, Y.; Dongme, L.; Yigang, H.; Lifen, Y.; Lixin, Z.; Peng, C.; Beilei, Z.; Shuai, R.; School of Electrical Engineering and Automation; et al. Analogue circuit fault diagnosis based on SVM optimized by IPSO. J. Electron. Meas. Instrum. 2017, 31, 1239–1246. [Google Scholar]
- Chen, P.; Yuan, L.; He, Y.; Luo, S. An improved SVM classifier based on double chains quantum genetic algorithm and its application in analogue circuit diagnosis. Neurocomputing 2016, 211, 202–211. [Google Scholar] [CrossRef]
- Tan, Y.; Sun, Y.; Yin, X. Analog Fault Diagnosis Using S-transform Preprocessor and a Qnn Classifier. Meas. J. Int. Meas. Confed. 2013, 46, 2174–2183. [Google Scholar] [CrossRef]
- Arabi, A.; Bourouba, N.; Belaout, A.; Belaout, A.; Ayad, M. An Accurate Classifier Based on Adaptive Neuro-fuzzy and Features Selection Techniques for Fault Classification in Analog Circuits. Integration 2019, 64, 50–59. [Google Scholar] [CrossRef]
- Long, Y.; Xiong, Y.; He, Y.; Zhang, Z. A New Switched Current Circuit Fault Diagnosis Approach Based on Pseudorandom Test and Preprocess By Using Entropy and Haar Wavelet Transform. Analog. Integr. Circuits Signal Process. 2017, 91, 445–461. [Google Scholar] [CrossRef]
- Tang, S.; Li, Z.; Chen, L. Fault Detection in Analog and Mixed-signal Circuits by Using Hilbert-huang Transform and Coherence Analysis. Microelectron. J. 2015, 46, 893–899. [Google Scholar] [CrossRef]
- Ming-Zhe, G.; Ai-Qiang, X.; Xiao-Feng, T.; Wei, Z. Analog circuit Diagnostic Method Based on Multi-kernel Learning Multiclass Relevance Vector Machine. Acta Autom. Sin. 2019, 45, 434–444. [Google Scholar]
- Tang, C.; Yang, X.; Lv, J.; He, Z. Zero-shot Learning by Mutual Information Estimation and Maximization. Knowl. Based Syst. 2020, 194, 105490. [Google Scholar] [CrossRef]
- Miura, A.; Tomoeda, A.; Nishinari, K. Formularization of Entropy and Anticipation of Metastable States Using Mutual Information in One-dimensional Traffic Flow. Phys. A Stat. Mech. Appl. 2020, 560, 125152. [Google Scholar] [CrossRef]
- Maji, P.; Pal, S.K. Fuzzy–rough Sets for Information Measures and Selection of Relevant Genes from Microarray Data. IEEE Trans. Syst. Man Cybern. Part B 2009, 40, 741–752. [Google Scholar] [CrossRef] [PubMed]
- Al-ani, A.; Khushaba, R.N. A Population Based Feature Subset Selection Algorithm Guided by Fuzzy Feature Dependency. In International Conference on Advanced Machine Learning Technologies and Applications; Springer: Berlin/Heidelberg, Germany, 2012; pp. 430–438. [Google Scholar]
- Khushaba, R.N.; Kodagoda, S.; Lal, S.; Dissanayake, G. Driver Drowsiness Classification Using Fuzzy Wavelet-packet-based Feature-extraction Algorithm. IEEE Trans. Biomed. Eng. 2011, 58, 121–131. [Google Scholar] [CrossRef] [Green Version]
- Lin, Y.; Hu, Q.; Liu, J.; Duan, J. Multi-label Feature Selection Based on Max-dependency and Min-redundancy. Neurocomputing 2015, 168, 92–103. [Google Scholar] [CrossRef]







| The Function Number | The Function Name | Mathematical Expression | The Search Range | The Dimension | The Optimal Value |
|---|---|---|---|---|---|
| F1 | Sphere | [−500,500] | 50 | 0 | |
| F2 | Schwefel’s problem 2.22 | [−500,500] | 50 | 0 | |
| F3 | Rosenbrock | [−3000,3000] | 50 | 0 | |
| F4 | Ackley | [−600,600] | 50 | 0 | |
| F5 | Zakharov | [−300,300] | 30 | 0 | |
| F6 | Salomon | [−500,500] | 30 | 0 |
| The Function Number | The Best Result | The Worst Result | The Average Result | ||||||||||||
|---|---|---|---|---|---|---|---|---|---|---|---|---|---|---|---|
| GA | PSO | ALO | BMO | IBMO | GA | PSO | ALO | BMO | IBMO | GA | PSO | ALO | BMO | IBMO | |
| F1 | 9.895 | 1.297 × 10−1 | 1.846 × 105 | 2.664 × 10−129 | 5.646 × 10−163 | 4.078 × 101 | 7.177 × 10−1 | 5.899 × 105 | 1.450 × 10−100 | 4.068 × 10−134 | 2.077 × 101 | 3.448 × 10−1 | 3.768 × 105 | 2.901 × 10−102 | 8.168 × 10−136 |
| F2 | 1.156 × 101 | 1.093 × 10−1 | 4.216 × 103 | 4.274 × 10−64 | 5.476 × 10−84 | 2.824 × 101 | 3.386 × 10−1 | 1.161 × 1094 | 3.399 × 10−51 | 1.146 × 10−66 | 2.031 × 101 | 2.167 × 10−1 | 3.276 × 1092 | 9.873 × 10−53 | 2.767 × 10−68 |
| F3 | 9.663 × 102 | 3.480 × 103 | 1.705 × 1014 | 4.830 × 101 | 4.788 × 101 | 6.05 × 103 | 2.618 × 105 | 1.531 × 1015 | 4.884 × 101 | 4.88 × 101 | 2.286 × 103 | 3.31 × 104 | 6.543 × 1014 | 4.868 × 101 | 4.857 × 101 |
| F4 | 3.002 | 2 × 101 | 8.882 × 10−16 | 8.882 × 10−16 | 8.882 × 10−16 | 4.21 | 2 × 101 | 2 × 101 | 8.882 × 10−16 | 8.882 × 10−16 | 3.591 | 2 × 101 | 5.7 | 8.882 × 10−16 | 8.882 × 10−16 |
| F5 | 3.084 × 10−3 | 2.009 × 10−5 | 2.286 × 101 | 3.822 × 10−130 | 2.976 × 10−160 | 6.728 × 104 | 1.36 × 102 | 8.403 × 104 | 1.134 × 10−102 | 1.334 × 10−135 | 3.758 × 103 | 3.782 | 2.151 × 104 | 2.373 × 10−104 | 2.690 × 10−137 |
| F6 | 8.937 × 10−1 | 1.584 × 10−1 | 2.193 × 103 | 3.718 × 10−126 | 2.119 × 10−161 | 3.503 | 5.455 × 10−1 | 3.267 × 104 | 6.822 × 10−103 | 1.820 × 10−135 | 1.983 | 3.599 × 10−1 | 1.428 × 104 | 1.405 × 10−104 | 3.679 × 10−137 |
| The Dataset | The Feature Dimension | The Number of Classifications | The Total Number of Samples | The Total Data Size |
|---|---|---|---|---|
| iris | 4 | 3 | 150 | 600 |
| wine | 13 | 3 | 178 | 2314 |
| isolet5 | 617 | 26 | 1559 | 961,903 |
| The Optimization Algorithm | Population Size | Maximum Number of Iterations | The Search Range | Cr | Mi | c1 | c2 | a |
|---|---|---|---|---|---|---|---|---|
| GA | 20 | 50 | [0.001,100] | 0.8 | 0.2 | - | - | 5 |
| PSO | 20 | 50 | [0.001,100] | - | - | 1.49 | 1.49 | 5 |
| ALO | 20 | 50 | [0.001,100] | - | - | - | - | 5 |
| BMO | 20 | 50 | [0.001,100] | - | - | - | - | 5 |
| IBMO | 20 | 50 | [0.001,100] | - | - | - | - | 5 |
| Classifier | Iris (Accuracy %) | Wine (Accuracy %) | Isolet5 (Accuracy %) |
|---|---|---|---|
| GA-SVM | 95 | 96.0526 | 87.5641 |
| PSO-SVM | 93.6667 | 96.8421 | 94.0877 |
| ALO-SVM | 93 | 95 | 95. 0641 |
| BMO-SVM | 95.6667 | 96.3158 | 94.9359 |
| IBMO-SVM | 96 | 97.3684 | 95.3205 |
| Class Label | Failure Mode | Normal Value | Distribution Range of Fault Value | Fixed Fault Value |
|---|---|---|---|---|
| L1 | normal | - | - | - |
| L2 | C1↓ | 5 nF | 0.5–4 nF | 2.5 nF |
| L3 | C1↑ | 5 nF | 5.5–10 nF | 7.5 nF |
| L4 | C2↓ | 5 nF | 0.5–4 nF | 2.5 nF |
| L5 | C2↑ | 5 nF | 5.5–10 nF | 7.5 nF |
| L6 | R1↓ | 1 kΩ | 0.1–0.9 kΩ | 0.5 kΩ |
| L7 | R1↑ | 1 kΩ | 1.1–2 kΩ | 1.5 kΩ |
| L8 | R2↓ | 3 kΩ | 0.3–2.7 kΩ | 1.5 kΩ |
| L9 | R2↑ | 3 kΩ | 3.3–6 kΩ | 4.5 kΩ |
| L10 | R3↓ | 2 kΩ | 0.2–1.8 kΩ | 1 kΩ |
| L11 | R3↑ | 2 kΩ | 2.2–4 kΩ | 3 kΩ |
| L12 | R4↓ | 4 kΩ | 0.4–3.6 kΩ | 2 kΩ |
| L13 | R4↑ | 4 kΩ | 4.4–8 kΩ | 6 kΩ |
| L14 | R5↓ | 4 kΩ | 0.4–3.6 kΩ | 2 kΩ |
| L15 | R5↑ | 4 kΩ | 4.4–8 kΩ | 6 kΩ |
| Classifier | When The Fault Parameters Are Distributed | When The Fault Parameters Are Fixed | ||||||||
|---|---|---|---|---|---|---|---|---|---|---|
| c | γ | The Feature Frequency Points (NOFV = 7) | Fuzzification Parameter M | Fault Diagnosis Accuracy (%) | c | γ | The Feature Frequency Points (NOFV = 7) | Fuzzification Parameter M | Fault Diagnosis Accuracy (%) | |
| GA-SVM | 146.56 | 57.589 | {20.421, 20.121, 19.820, 8.109, 2.103, 1.802, 1.502} kHz | 3.9 | 90.8 | 422.08 | 134.24 | {31.832, 31.532, 31.232, 23.124, 22.823, 21.622,21.322} kHz | 4.3 | 98.13 |
| PSO-SVM | 922.09 | 98.401 | 90.9 | 763.88 | 614.86 | 98.27 | ||||
| ALO-SVM | 809.59 | 116.95 | 91.2 | 517.11 | 120.06 | 98.53 | ||||
| BMO-SVM | 894.82 | 99.328 | 91.6 | 928.13 | 73.669 | 98.67 | ||||
| IBMO-SVM | 633.86 | 131.32 | 92.9 | 998.13 | 72.793 | 99.07 | ||||
Publisher’s Note: MDPI stays neutral with regard to jurisdictional claims in published maps and institutional affiliations. |
© 2021 by the authors. Licensee MDPI, Basel, Switzerland. This article is an open access article distributed under the terms and conditions of the Creative Commons Attribution (CC BY) license (https://creativecommons.org/licenses/by/4.0/).
Share and Cite
Liang, H.; Zhu, Y.; Zhang, D.; Chang, L.; Lu, Y.; Zhao, X.; Guo, Y. Analog Circuit Fault Diagnosis Based on Support Vector Machine Classifier and Fuzzy Feature Selection. Electronics 2021, 10, 1496. https://doi.org/10.3390/electronics10121496
Liang H, Zhu Y, Zhang D, Chang L, Lu Y, Zhao X, Guo Y. Analog Circuit Fault Diagnosis Based on Support Vector Machine Classifier and Fuzzy Feature Selection. Electronics. 2021; 10(12):1496. https://doi.org/10.3390/electronics10121496
Chicago/Turabian StyleLiang, Hao, Yiman Zhu, Dongyang Zhang, Le Chang, Yuming Lu, Xingfa Zhao, and Yu Guo. 2021. "Analog Circuit Fault Diagnosis Based on Support Vector Machine Classifier and Fuzzy Feature Selection" Electronics 10, no. 12: 1496. https://doi.org/10.3390/electronics10121496
APA StyleLiang, H., Zhu, Y., Zhang, D., Chang, L., Lu, Y., Zhao, X., & Guo, Y. (2021). Analog Circuit Fault Diagnosis Based on Support Vector Machine Classifier and Fuzzy Feature Selection. Electronics, 10(12), 1496. https://doi.org/10.3390/electronics10121496

