Microbial Fermentation Potentiates the Multifunctional Skin-Care Activities of Polianthes tuberosa L. Flower Extract: Antioxidant, Anti-Glycation, and Anti-Melanogenic Effects
Abstract
1. Introduction
2. Materials and Methods
2.1. Materials
2.2. Fermentation of PT by Saccharomyces
2.3. Determination of Total Phenol Content
2.4. Determination of Total Flavonoid Content
2.5. Antioxidant Activities In Vitro
2.5.1. DPPH Radical Scavenging Activity
2.5.2. ABTS Radical Scavenging Activity
2.6. Cell Cultures
2.7. Antioxidant Effects of FPT
2.7.1. Cell Viability of Hacat Cells
2.7.2. Measurement of Intracellular ROS
2.7.3. Assessment of Cellular Antioxidant Capacity Against Oxidative Stress
2.8. Anti-Glycation and Anti-Carbonylation Effects of FPT
2.8.1. Cell Viability of HDF Cells
2.8.2. Anti-Glycation of FPT
2.8.3. Anti-Carbonylation Effects of FPT
2.9. Anti-Aging Effects of FPT
2.9.1. Expression of SA-β-Gal in Cells
2.9.2. Determination of MMP-1 Secreted by Cells
2.9.3. Determination of Col-I Expression
2.9.4. Determination of Secretion of Inflammatory Factors IL-6
2.10. Anti-Melanogenic Effects of FPT
2.10.1. Cell Viability of B16F10 Cells
2.10.2. Determination of Melanin Content
2.10.3. Determination of Tyrosinase Activity
2.10.4. Reverse Transcription Polymerase Chain Reaction Experiments
2.11. Pre- and Post-Fermentation Metabolomic Profiling of PT Yeast Fermentation Broth
2.12. Statistical Analysis
3. Results and Discussion
3.1. Screening of Microbial Strains
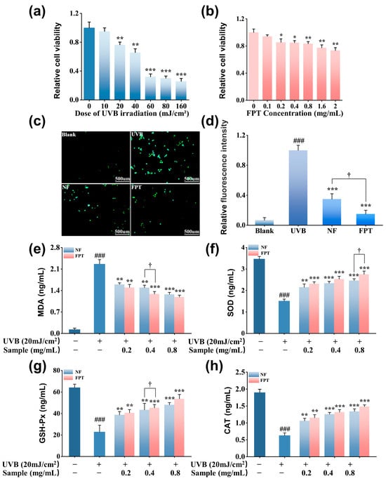
3.2. Antioxidant Effect of FPT on HaCat Cells in UVB-Induced Oxidative Stress
3.3. Anti-Glycation and Anti-Carbonylation Activity of FPT
3.4. Anti-Aging Activity of FPT
3.5. Anti-Melanogenic Activity of FPT
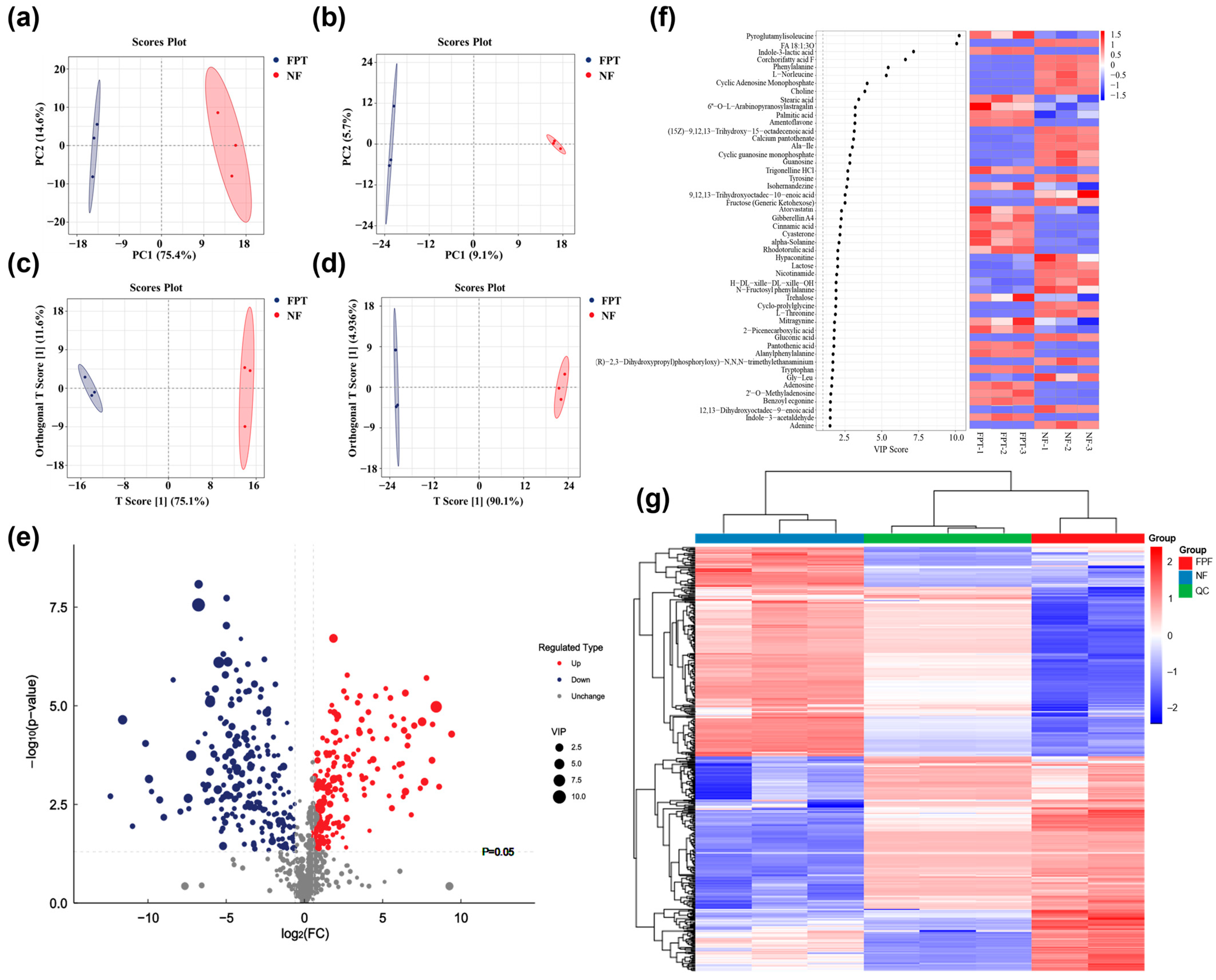
3.6. Changes in Metabolites Before and After PT Fermentation by Rhodosporidium Toruloides
4. Conclusions
Supplementary Materials
Author Contributions
Funding
Data Availability Statement
Conflicts of Interest
References
- Ansary, T.M.; Hossain, M.R.; Kamiya, K.; Komine, M.; Ohtsuki, M. Inflammatory molecules associated with ultraviolet radiation-mediated skin aging. Int. J. Mol. Sci. 2021, 22, 3974. [Google Scholar] [CrossRef] [PubMed]
- Wang, L.; Jayawardena, T.U.; Hyun, J.; Wang, K.; Fu, X.; Xu, J.; Gao, X.; Park, Y.; Jeon, Y.J. Antioxidant and anti-photoaging effects of a fucoidan isolated from Turbinaria ornata. Int. J. Biol. Macromol. 2023, 225, 1021–1027. [Google Scholar] [CrossRef]
- Pageon, H.; Zucchi, H.; Dai, Z.; Sell, D.R.; Strauch, C.M.; Monnier, V.M.; Asselineau, D. Biological effects induced by specific advanced glycation end products in the reconstructed skin model of aging. BioRes. Open Access 2015, 4, 54–64. [Google Scholar] [CrossRef]
- Zhang, J.; Li, Z.; Song, X.; Cai, P.; Liu, Q. Ginsenoside CK and retinol on UVA-induced photoaging exert the synergistic effect through antioxidant and antiapoptotic mechanisms. Sci. Rep. 2025, 15, 16664. [Google Scholar] [CrossRef]
- Zeng, Q.; Zhou, F.; Lei, L.; Chen, J.; Lu, J.; Zhou, J.; Cao, K.; Gao, L.; Xia, F.; Ding, S. Ganoderma lucidum polysaccharides protect fibroblasts against UVB-induced photoaging. Mol. Med. Rep. 2017, 15, 111–116. [Google Scholar] [CrossRef]
- Qanash, H.; Alsalamah, S.A.; Bazaid, A.S.; Alghonaim, M.I.; Duhduh, A.; Hudani, I. Therapeutic potential of ozonated Ocimum basilicum L. from Saudi Arabia: Phytochemical characterization and enhanced bioactivities. Pharmaceuticals 2025, 18, 1223. [Google Scholar] [CrossRef]
- Elfitriani, E.; Raif, A.; Ginting, C.N.; Ikhtiari, R. Evaluation of antioxidant and anti-collagenase activity of Rosa damascena L. flower petal and receptacle extract. F1000Research 2020, 9, 716. [Google Scholar] [CrossRef]
- Song, Y.R.; Lim, W.C.; Han, A.; Lee, M.H.; Shin, E.J.; Lee, K.M.; Nam, T.G.; Lim, T.G. Rose petal extract (Rosa gallica) exerts skin whitening and anti-skin wrinkle effects. J. Med. Food 2020, 23, 870–878. [Google Scholar] [CrossRef] [PubMed]
- Wang, F.; Liu, H.; Huang, Z.; Zhang, Y.; Lu, Y.; Zhou, Y. Evaluation of whitening effects and identification of potentially active compounds based on untargeted metabolomic analysis in different chrysanthemum cultivar extracts. Antioxidants 2024, 13, 1557. [Google Scholar] [CrossRef] [PubMed]
- Wang, Y.; Wang, Z.; Chen, S.; Zhang, Q.; Zhu, Y.; Shi, B.; Peng, K.; Pan, Q.; Lu, B. Anti-melanogenesis activity and chemical profiling of herbaceous peony (Paeonia lactiflora pall.) flowers: A natural skin whitening agents containing Paeonia monoterpene glycosides. Ind. Crops Prod. 2025, 225, 120363. [Google Scholar] [CrossRef]
- Maiti, S.; Moon, U.R.; Bera, P.; Samanta, T.; Mitra, A. The in vitro antioxidant capacities of Polianthes tuberosa L. flower extracts. Acta Physiol. Plant. 2014, 36, 2597–2605. [Google Scholar] [CrossRef]
- Rahmatullah, R.N.; Jannat, K.; Islam, M.; Rahman, T.; Jahan, R.; Rahmatullah, M. A short review of Polianthes tuberosa L. considered a medicinal plant in Bangladesh. J. Med. Plants Stud. 2019, 7, 1–3. [Google Scholar]
- Rahul, Y.; Debabandya, M.; Anakkallan, S.; Ahammed, S.T.; Kumar, G.S. Optimization of sequential ultrasound-microwave assisted extraction of polyphenols-rich concrete from tuberose flowers through modelling. Process Biochem. 2023, 134, 175–185. [Google Scholar] [CrossRef]
- Barghout, N.; Chebata, N.; Messgo-Moumene, S.; Khennouf, S.; Yekrelef, A.; El-Hadi, D. Polyphenols from Polianthes tuberosa L. (amaryllidaceae) leaves and their antioxidant properties. Rev. Agrobiol. 2018, 8, 896–901. [Google Scholar]
- Srinivasa Suryakoppa, K.; Appadurai, R.; Byrappa, K.; Khan, M.H.M. Phytochemical analysis of UV active and inactive bioactive compounds present in Polianthes tuberosa (Linn.) flower. J. Sep. Sci. 2021, 44, 3376–3385. [Google Scholar] [CrossRef] [PubMed]
- Matsuzawa, T.; Ishikawa, M.; Fujiwa, S.; Shimada, N.; Kanzaki, H. Solid-state cultivation of Aspergillus oryzae using insoluble plant cell wall polysaccharides and expression analyses of plant polysaccharide degradation-related enzymes. J. Biosci. Bioeng. 2025, 140, 200–210. [Google Scholar] [CrossRef] [PubMed]
- Jabłońska-Ryś, E.; Przygoński, K. Possibilities of using the new Lactiplantibacillus plantarum EK11 Strain as a starter culture for the fermentation of the fruiting bodies of edible mushrooms. Foods 2025, 14, 2833. [Google Scholar] [CrossRef]
- Gong, R.; Zalán, Z.; Song, J.; Suo, H. Microbial fermentation of soybeans: Synergistic enhancement of bioactivity and sensory properties. Food Chem. X 2025, 30, 102924. [Google Scholar] [CrossRef]
- OuYang, Y.; Zou, S.; Liu, P.; Xie, L.; Xiao, Y.; Wang, Y.; Wu, G.; Liu, J.; Liu, B.; Gao, B.; et al. Synthetic microbial consortium enhances acetoin production and functional quality of citrus vinegar via metabolic and process optimization. Front. Microbiol. 2025, 16, 1664794. [Google Scholar] [CrossRef]
- Li, Y.H.; Liu, B.; Zhao, Z.B.; Bai, F.W. Optimized culture medium and fermentation conditions for lipid production by Rhodosporidium toruloides. Chin. J. Biotechnol. 2006, 22, 650–656. [Google Scholar] [CrossRef]
- Moreira, L.; Dias, L.G.; Pereira, J.A.; Estevinho, L. Antioxidant properties, total phenols and pollen analysis of propolis samples from Portugal. Food Chem. Toxicol. 2008, 46, 3482–3485. [Google Scholar] [CrossRef]
- Liu, D.; Han, J.; Lv, Z.; Dai, X. Analysis of flavonoids constituents in herb of air-plant and its antioxidant activity. Med. Plant 2012, 3, 18–22. [Google Scholar] [CrossRef]
- Baliyan, S.; Mukherjee, R.; Priyadarshini, A.; Vibhuti, A.; Gupta, A.; Pandey, R.P.; Chang, C.M. Determination of antioxidants by DPPH radical scavenging activity and quantitative phytochemical analysis of Ficus religiosa. Molecule. 2022, 27, 1326. [Google Scholar] [CrossRef] [PubMed]
- Re, R.; Pellegrini, N.; Proteggente, A.; Pannala, A.; Yang, M.; Rice-Evans, C. Antioxidant activity applying an improved ABTS radical cation decolorization assay. Free Radic. Biol. Med. 1999, 26, 1231–1237. [Google Scholar] [CrossRef] [PubMed]
- Rastogi, R.P.; Singh, S.P.; Häder, D.P.; Sinha, R.P. Detection of reactive oxygen species (ROS) by the oxidant-sensing probe 2’,7’-dichlorodihydrofluorescein diacetate in the cyanobacterium Anabaena variabilis PCC 7937. Biochem. Biophys. Res. Commun. 2010, 397, 603–607. [Google Scholar] [CrossRef]
- Tsikas, D. Assessment of lipid peroxidation by measuring malondialdehyde (MDA) and relatives in biological samples: Analytical and biological challenges. Anal. Biochem. 2017, 524, 13–30. [Google Scholar] [CrossRef]
- Li, J.; Wang, G.; Zhang, Y.; Fan, X.; Yao, M. Protective effects of baicalin against L-glutamate-induced oxidative damage in HT-22 cells by inhibiting NLRP3 inflammasome activation via Nrf2/HO-1 signaling. Iran. J. Basic. Med. Sci. 2023, 26, 351–358. [Google Scholar] [CrossRef]
- Zhang, W.L.; Liu, M.Y.; Zhang, Z.C.; Duan, C.Y. Effect of different anesthesia methods on erythrocyte immune function in mice. Asian Pac. J. Trop. Med. 2013, 6, 995–998. [Google Scholar] [CrossRef]
- Zhao, M.-X.; Wen, J.-L.; Wang, L.; Wang, X.-P.; Chen, T.-S. Intracellular catalase activity instead of glutathione level dominates the resistance of cells to reactive oxygen species. Cell Stress. Chaperones 2019, 24, 609–619. [Google Scholar] [CrossRef]
- Cao, C.; Tan, Q.; Liu, L.; Yang, X.; Chen, H. Cell model research status and application prospects for the evaluation of anti-glycation efficacy. China Surfactant Deterg. Cosmet. 2023, 53, 1451–1458. [Google Scholar] [CrossRef]
- Luo, S.; Wehr, N.B. Protein carbonylation: Avoiding pitfalls in the 2,4-dinitrophenylhydrazine assay. Redox Rep. 2009, 14, 159–166. [Google Scholar] [CrossRef]
- Mohamad Kamal, N.S.; Safuan, S.; Shamsuddin, S.; Foroozandeh, P. Aging of the cells: Insight into cellular senescence and detection methods. Eur. J. Cell Biol. 2020, 99, 151108. [Google Scholar] [CrossRef]
- Beklen, A. Effects of IL-13 on TGF-β and MMP-1 in periodontitis. Biotech. Histochem. 2017, 92, 374–380. [Google Scholar] [CrossRef]
- Petpiroon, N.; Rosena, A.; Pimtong, W.; Charoenlappanit, S.; Koobkokkruad, T.; Roytrakul, S.; Aueviriyavit, S. Protective effects of Thai silk sericins and their related mechanisms on UVA-induced phototoxicity and melanogenesis: Investigation in primary melanocyte cells using a proteomic approach. Int. J. Biol. Macromol. 2022, 201, 75–84. [Google Scholar] [CrossRef]
- Chen, Y.M.; Su, W.C.; Li, C.; Shi, Y.; Chen, Q.X.; Zheng, J.; Tang, D.L.; Chen, S.M.; Wang, Q. Anti-melanogenesis of novel kojic acid derivatives in B16F10 cells and zebrafish. Int. J. Biol. Macromol. 2019, 123, 723–731. [Google Scholar] [CrossRef]
- Guo, X.; Luo, T.; Han, D.; Zhu, D.; Jiang, Z.; Wu, Z. Integrated transcriptomics, proteomics, and metabolomics analysis reveals the mechanism of litchi pulp deterioration during long-term cold storage. Postharvest Biol. Technol. 2023, 195, 112140. [Google Scholar] [CrossRef]
- Cheng, S. Free radical scavenging activities of polyphenols from Prunus humilis bge fruit. Food Sci. 2007, 28, 57–61. [Google Scholar] [CrossRef]
- Ling, Z.; Wan, J.; Hu, M.; Chen, J.; Wei, P. Effects of polyphenol extract from Zanthoxylum bungeanum maxim. on active oxygen species and lipid peroxidation. Lishizhen Med. Mater. Medica Res. 2009, 20, 1941–1943. [Google Scholar] [CrossRef]
- Gülçin, İ.; Huyut, Z.; Elmastaş, M.; Aboul-Enein, H.Y. Radical scavenging and antioxidant activity of tannic acid. Arab. J. Chem. 2010, 3, 43–53. [Google Scholar] [CrossRef]
- Mo, Z.; Dai, Y.; Jiang, N. Mechanism of ultraviolet-induced lipid peroxidation and related skin diseases. Int. J. Dermatol. Venereol. 2017, 43, 231–234. [Google Scholar] [CrossRef]
- Yan, Y.; Su, G.; He, Y. Effects of solid-state fermentation with Aspergillus niger on phenolics release and antioxidant activity of Sugarcane leaves. Food Sci. 2020, 41, 110–116. [Google Scholar] [CrossRef]
- Liu, S.; Li, K.; Wang, S.; Qiao, X.; Ye, M. Glycosylation of natural products catalyzed by microorganisms and their enzymes. Progress. Pharm. Sci. 2018, 42, 14–20. [Google Scholar]
- Lin, D.; Zheng, Z.; Zhou, Y.; Gong, W.; Zhu, Z.; Yan, L.; Hu, Z.; Peng, Y.; Xie, C. Research progress in biotransformation and biological activity of polyphenols in plant-based foods. Food Sci. 2024, 45, 319–327. [Google Scholar] [CrossRef]
- Liu, S.; He, Y.; He, W.; Song, X.; Peng, Y.; Hu, X.; Bian, S.; Li, Y.; Nie, S.; Yin, J.; et al. Exploring the biogenic transformation mechanism of polyphenols by Lactobacillus plantarum NCU137 fermentation and its enhancement of antioxidant properties in wolfberry juice. J. Agric. Food Chem. 2024, 72, 12752–12761. [Google Scholar] [CrossRef]
- Lu, Y.; Lu, M.; Wang, J.; Jiang, X.; Lu, Y.; Qiu, C.; Lv, L.; Dong, W. Inhibitory activity on the formation of reactive carbonyl species in edible oil by synthetic polyphenol antioxidants. J. Agric. Food Chem. 2021, 69, 9025–9033. [Google Scholar] [CrossRef] [PubMed]
- Wang, G.; Yang, Z.; Wu, Q.; Xia, Y.; Liu, G.; Chu, L.; He, F. Research advance of probiotics in the fermentation of Chinese herbal medicine. J. Univ. Shanghai Sci. Technol. 2024, 46, 357–363. [Google Scholar] [CrossRef]
- Yu, X.; Hu, J.; Huang, X.; Hu, X. Research progress on the applications of active substances from fermented plant materials in cosmetics. Mod. Food Sci. Technol. 2024, 40, 373–378. [Google Scholar] [CrossRef]
- Dong, J.; Cai, L.; Li, X.; Ding, Z. Progress in fermented traditional Chinese medicines with microorganism. J. Yunnan Univ. (Nat. Sci. Ed.) 2018, 40, 1207–1212. [Google Scholar] [CrossRef]
- Blontrock, E.; Lambrechts, E.; Janssen, F.; De Bondt, Y.; Vanhove, S.; Lemoine, J.; Courtin, C.M.; Wouters, A.G.B. Enzyme activity and constituent extractability of kilned and non-kilned oats at pH values relevant for acidic food fermentations. Food Chem. X 2025, 29, 102834. [Google Scholar] [CrossRef]
- Zhu, Y.; Yaylayan, V.A. Interaction of free arginine and guanidine with glucose under thermal processing conditions and formation of Amadori-derived imidazolones. Food Chem. 2017, 220, 87–92. [Google Scholar] [CrossRef]
- Gui, H.; Tang, T.; Yan, H.; Lei, Z. Whitening effect of flavonoid materials in Radix puerariae. China Surfactant Deterg. Cosmet. 2013, 43, 290–293. [Google Scholar] [CrossRef]
- Stephany, F.B.M.; Barros, S.M.B.; Ansanelo, C.G.; Jacqueline, C.; Moraes, B.S.B.d.; Orsati, C.R.; Stuchi, M.S.; Ana, C. Kynurenine inhibits melanogenesis in human melanocyte-keratinocyte co-cultures and in a reconstructed 3D skin model. Exp. Dermatol. 2021, 31, 427–432. [Google Scholar] [CrossRef]






| Gene | Primers Sequence |
|---|---|
| MC1R | F:CTCATTGACGTGCTCATCTGTGG |
| R:TGCTTGTAGTAGGTGATAAAGAGGGT | |
| Kit | F:CTCTGGACCTGGATGATTTGCT |
| R:GCAGTCGTGCATTTCCTTTGA | |
| MITF | F:GCCCTATGGCTATGCTCACTCTT |
| R:TGTTCATACCTGGGCACTCACTC | |
| TYR | F:ATCCTAACTTACTCAGCCCAGCA |
| R:CTCAGGTGTTCCATCGCATAAA | |
| TYRP-1 | F:TTCGTTGGAGCTGTGATTGTTG |
| R:AGGAATAATGTTGAAAGGTGGGG | |
| TYRP-2 | F:CAGAAATAATGAGAAACTGCCAACC |
| R:TCCGTCTGCTTTATCAAACCCT | |
| GAPDH | F:CCTCGTCCCGTAGACAAAATG |
| R:TGAGGTCAATGAAGGGGTCGT |
| Strain Number | Strain Name | CICC Number | Viable Cell Counts (×107 cfu/mL) |
|---|---|---|---|
| 1 | Saccharomycopsis fibuligera | 1429 | 12.54 |
| 2 | Pichia pastoris | 32,806 | 16.04 |
| 3 | Saccharomyces cerevisiae | 32,165 | 16.84 |
| 4 | Hansenula Anomala | 31,340 | 12.66 |
| 5 | Candida tropicalis | 1463 | 12.8 |
| 6 | Geotrichum candidum | 1315 | 12.76 |
| 7 | Rhodosporidium toruloides | 31,643 | 12.32 |
| 8 | Candida utilis | 31,170 | 19.12 |
| 9 | Clavispora lusitaniae | 1461 | 12.18 |
| 10 | Candida krusei | 31,748 | 16.84 |
Disclaimer/Publisher’s Note: The statements, opinions and data contained in all publications are solely those of the individual author(s) and contributor(s) and not of MDPI and/or the editor(s). MDPI and/or the editor(s) disclaim responsibility for any injury to people or property resulting from any ideas, methods, instructions or products referred to in the content. |
© 2025 by the authors. Licensee MDPI, Basel, Switzerland. This article is an open access article distributed under the terms and conditions of the Creative Commons Attribution (CC BY) license (https://creativecommons.org/licenses/by/4.0/).
Share and Cite
Li, Q.; Zhu, H.; Hou, R.; Jiang, T.; Li, J.; Yan, X.; Wang, J. Microbial Fermentation Potentiates the Multifunctional Skin-Care Activities of Polianthes tuberosa L. Flower Extract: Antioxidant, Anti-Glycation, and Anti-Melanogenic Effects. Cosmetics 2025, 12, 243. https://doi.org/10.3390/cosmetics12060243
Li Q, Zhu H, Hou R, Jiang T, Li J, Yan X, Wang J. Microbial Fermentation Potentiates the Multifunctional Skin-Care Activities of Polianthes tuberosa L. Flower Extract: Antioxidant, Anti-Glycation, and Anti-Melanogenic Effects. Cosmetics. 2025; 12(6):243. https://doi.org/10.3390/cosmetics12060243
Chicago/Turabian StyleLi, Qiaozhen, Hui Zhu, Rubiao Hou, Teng Jiang, Jinhua Li, Xiaodong Yan, and Jing Wang. 2025. "Microbial Fermentation Potentiates the Multifunctional Skin-Care Activities of Polianthes tuberosa L. Flower Extract: Antioxidant, Anti-Glycation, and Anti-Melanogenic Effects" Cosmetics 12, no. 6: 243. https://doi.org/10.3390/cosmetics12060243
APA StyleLi, Q., Zhu, H., Hou, R., Jiang, T., Li, J., Yan, X., & Wang, J. (2025). Microbial Fermentation Potentiates the Multifunctional Skin-Care Activities of Polianthes tuberosa L. Flower Extract: Antioxidant, Anti-Glycation, and Anti-Melanogenic Effects. Cosmetics, 12(6), 243. https://doi.org/10.3390/cosmetics12060243

