Study of the Repair Action and Mechanisms of a Moisturizing Cream on an SLS-Damaged Skin Model Using Two-Photon Microscopy
Abstract
1. Introduction
2. Materials and Methods
2.1. Research Product
2.2. Prior In Vitro and Clinical Studies
2.2.1. The SLS-Stimulated 3D Epidermal Skin Model
2.2.2. Clinical Studies
2.3. Evaluation of the Cream by TPM
2.3.1. Subjects
2.3.2. Methods
2.3.3. Instrumental Measurement
2.3.4. Statistical Analysis
3. Results
3.1. Prior In Vitro and Clinical Study Results
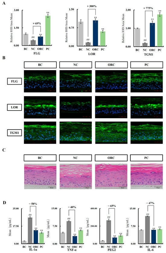
3.1.1. SLS-Stimulated 3D Epidermal Skin Model: Barrier Protein Expression, Tissue Morphology Analysis, and Regulation of Inflammatory Factors
3.1.2. Assessment of Soothing and Repairing Efficacy in the 4-Week Clinical Study
3.1.3. Evaluation of Skin Improvement After IPL Treatment
3.2. Evaluation of the Cream Under SLS-Damaged Skin Model by TPM
3.2.1. Subject Skin Condition
3.2.2. SLS Damage Model
3.2.3. The Repair Efficacy of the Cream
Skin Stratum Corneum Moisture Content
The TEWL Value
The T/C Value
Skin Epidermal Thickness
The Morphology of the DEJ
4. Discussion
5. Conclusions
Supplementary Materials
Author Contributions
Funding
Institutional Review Board Statement
Informed Consent Statement
Data Availability Statement
Acknowledgments
Conflicts of Interest
Abbreviations
| SLS | sodium lauryl sulfate | 
| TPM | two-photon microscopy | 
| FLG | filaggrin | 
| LOR | loricrin | 
| TGM1 | transglutaminase 1 | 
| IL-1α | interleukin-1α | 
| TNF-α | tumor necrosis factor-α | 
| PGE2 | prostaglandin E2 | 
| DEJ | dermal–epidermal junction | 
| DEJI | dermal–epidermal junction index | 
| IPL | intense pulsed light | 
| TEWL | transepidermal water loss | 
| LAST | lactic acid sting test | 
| TPEF | two-photon excited fluorescence | 
| SHG | second harmonic generation | 
References
- Lai-Cheong, J.E.; McGrath, J.A. Structure and function of skin, hair and nails. Medicine 2021, 49, 337–342. [Google Scholar] [CrossRef]
 - Santonocito, D.; Puglia, C. Lipid nanoparticles and skin: Discoveries and advances. Cosmetics 2025, 12, 22. [Google Scholar] [CrossRef]
 - Misery, L.; Loser, K.; Ständer, S. Sensitive skin. J. Eur. Acad. Dermatol. Venereol. 2016, 30, 2–8. [Google Scholar] [CrossRef]
 - Mita, S.R.; Husni, P.; Putriana, N.A.; Maharani, R.; Hendrawan, R.P.; Dewi, D.A. A Recent update on the potential use of catechins in cosmeceuticals. Cosmetics 2024, 11, 23. [Google Scholar] [CrossRef]
 - Jakasa, I.; Thyssen, J.P.; Kezic, S. The role of skin barrier in occupational contact dermatitis. Exp. Dermatol. 2018, 27, 909–914. [Google Scholar] [CrossRef]
 - Szél, E.; Polyánka, H.; Szabó, K.; Hartmann, P.; Degovics, D.; Balázs, B.; Erős, G. Anti-irritant and anti-inflammatory effects of glycerol and xylitol in sodium lauryl sulphate-induced acute irritation. J. Eur. Acad. Dermatol. Venereol. 2015, 29, 2333–2341. [Google Scholar] [CrossRef] [PubMed]
 - Leskur, D.; Bukić, J.; Petrić, A.; Zekan, L.; Rušić, D.; Šešelja Perišin, A.; Modun, D. Anatomical site differences of sodium lauryl sulfate-induced irritation: Randomized controlled trial. Br. J. Dermatol. 2019, 181, 175–185. [Google Scholar] [CrossRef]
 - Akdeniz, M.; Gabriel, S.; Lichterfeld-Kottner, A. Transepidermal water loss in healthy adults: A systematic review and meta-analysis update. Br. J. Dermatol. 2018, 179, 1049–1055. [Google Scholar] [CrossRef]
 - Załęcki, P.; Rogowska, K.; Wąs, P. Impact of lifestyle on differences in skin hydration of selected body areas in young women. Cosmetics 2024, 11, 13. [Google Scholar] [CrossRef]
 - Bernatchez, S.F.; Bichel, J. The science of skin: Measuring damage and assessing risk. Adv. Wound Care 2023, 12, 187–204. [Google Scholar] [CrossRef]
 - Denk, W.; Strickler, J.H.; Webb, W.W. Two-photon laser scanning fluorescence microscopy. Science 1990, 248, 73–76. [Google Scholar] [CrossRef] [PubMed]
 - Miyamoto, K.; Kudoh, H. Quantification and visualization of cellular NAD (P) H in young and aged female facial skin with in vivo two-photon tomography. Br. J. Dermatol. 2013, 169 (Suppl. 2), 25–31. [Google Scholar] [CrossRef] [PubMed]
 - Wang, J.; Zhen, Z.; Wang, Y. Non-invasive skin imaging assessment of human stress during head-down bed rest using a portable handheld two-photon microscope. Front. Physiol. 2022, 13, 899830. [Google Scholar] [CrossRef]
 - König, K.; Breunig, H.G.; Batista, A. Translation of two-photon microscopy to the clinic: Multimodal multiphoton CARS tomography of in vivo human skin. J. Biomed. Opt. 2020, 25, 014515. [Google Scholar] [CrossRef]
 - Rubart, M. Two-photon microscopy of cells and tissue. Circ. Res. 2004, 95, 1154–1166. [Google Scholar] [CrossRef]
 - Wang, B.G.; König, K.; Halbhuber, K.J. Two-photon microscopy of deep intravital tissues and its merits in clinical research. J. Microsc. 2010, 238, 1–20. [Google Scholar] [CrossRef]
 - Tancrède-Bohin, E.; Baldeweck, T.; Brizion, S. In vivo multiphoton imaging for non-invasive time course assessment of retinoids effects on human skin. Skin Res. Technol. 2020, 26, 794–803. [Google Scholar] [CrossRef] [PubMed]
 - König, A.; König, K. In vivo two-photon imaging of topically applied care cosmetics and pharmaceuticals in human skin. Multiphoton Microscopy in the Biomedical Sciences XXIII. SPIE 2023, 12384, 14–22. [Google Scholar]
 - Cho, H.J.; Chung, B.Y.; Lee, H.B. Quantitative study of stratum corneum ceramides contents in patients with sensitive skin. J. Dermatol. 2012, 39, 295–300. [Google Scholar] [CrossRef]
 - Liu, B.; Xiao, X.; Zhou, X. Effects of Lactobacillus plantarum CQPC01-fermented soybean milk on activated carbon-induced constipation through its antioxidant activity in mice. Food Sci. Nutr. 2019, 7, 2068–2082. [Google Scholar] [CrossRef]
 - Wang, J.; Huang, H.; Tao, K. Novel Thermus thermophilus and Bacillus subtilis mixed-culture ferment extract provides potent skin benefits in vitro and protects skin from aging. J. Cosmet. Dermatol. 2024, 23, 4334–4342. [Google Scholar] [CrossRef] [PubMed]
 - Meckfessel, M.H.; Brandt, S. The structure, function, and importance of ceramides in skin and their use as therapeutic agents in skin-care products. J. Am. Acad. Dermatol. 2014, 71, 177–184. [Google Scholar] [CrossRef]
 - Lim, S.H.; Kim, E.J.; Lee, C.H. A lipid mixture enriched by ceramide NP with fatty acids of diverse chain lengths contributes to restore the skin barrier function impaired by topical corticosteroid. Skin. Pharmacol. Physiol. 2022, 35, 112–123. [Google Scholar] [CrossRef] [PubMed]
 - Chen, Y.; Guo, H.; Gong, W. Recent advances in two-photon imaging: Technology developments and biomedical applications. Chin. Opt. Lett. 2013, 11, 011703. [Google Scholar]
 - Obeidy, P.; Tong, P.L.; Weninger, W. Research techniques made simple: Two-photon intravital imaging of the skin. J. Investig. Dermatol. 2018, 138, 720–725. [Google Scholar] [CrossRef] [PubMed]
 - Masri, S.; Fauzi, M.B.; Rajab, N.F. In vitro 3D skin culture and its sustainability in toxicology: A narrative review. Artif. Cells Nanomed. Biotechnol. 2024, 52, 476–499. [Google Scholar] [CrossRef]
 - Wang, R.; Yan, S.; Ma, X. The pivotal role of Bifida Ferment Lysate on reinforcing the skin barrier function and maintaining homeostasis of skin defenses in vitro. J. Cosmet. Dermatol. 2023, 22, 3427–3435. [Google Scholar] [CrossRef]
 - Quan, Q.; Weng, D.; Li, X. Analysis of drug efficacy for inflammatory skin on an organ-chip system. Front. Bioeng. Biotechnol. 2022, 10, 939629. [Google Scholar] [CrossRef]
 - Han, Y.; Sun, Y.; Yang, F. Non-invasive imaging of pathological scars using a portable handheld two-photon microscope. Chin. Med. J. 2024, 137, 329–337. [Google Scholar] [CrossRef]
 - Decencière, E.; Tancrède-Bohin, E.; Dokládal, P. Automatic 3D segmentation of multiphoton images: A key step for the quantification of human skin. Skin Res. Technol. 2013, 19, 115–124. [Google Scholar] [CrossRef]
 - Yuan, C.; Wang, X.M.; Tan, Y.M. Short-term repairing function of moisture cream on lactic acid stingers. Chin. J. Aesthet. Med. 2011, 20, 1121–1123. [Google Scholar]
 - Aumailley, M. Laminins and interaction partners in the architecture of the basement membrane at the dermal-epidermal junction. Exp. Dermatol. 2021, 30, 17–24. [Google Scholar] [CrossRef] [PubMed]
 - Langton, A.K.; Halai, P.; Griffiths, C.E.M. The impact of intrinsic ageing on the protein composition of the dermal-epidermal junction. Mech. Ageing. Dev. 2016, 156, 14–16. [Google Scholar] [CrossRef] [PubMed]
 - Harding, C.R. The stratum corneum: Structure and function in health and disease. Dermatol. Ther. 2004, 17, 6–15. [Google Scholar] [CrossRef]
 - Yoseph, C.; Avanti, C.; Hadiwidjaja, M. The importance of fermented plant extract for anti aging in cosmetics product. Int. J. Biol. Macromol. 2021, 10, 1330–1343. [Google Scholar]
 - Chang, Y.C.; Gordon, M.K.; Gerecke, D.R. Expression of laminin 332 in vesicant skin injury and wound repair. Clin. Dermatol. 2018, 2, 115. [Google Scholar]
 









| Indicator | Comparison of BC Group at Each Time Point | Comparison Among Groups Before Modeling | 
|---|---|---|
| Moisture content | 0.056 ns | 0.969 ns | 
| TEWL value | 0.995 ns | 0.615 ns | 
| T/C Value | 0.689 ns | 0.591 ns | 
| DEJI | 0.995 ns | 0.188 ns | 
| Epidermal thickness | 0.364 ns | 0.905 ns | 
Disclaimer/Publisher’s Note: The statements, opinions and data contained in all publications are solely those of the individual author(s) and contributor(s) and not of MDPI and/or the editor(s). MDPI and/or the editor(s) disclaim responsibility for any injury to people or property resulting from any ideas, methods, instructions or products referred to in the content.  | 
© 2025 by the authors. Licensee MDPI, Basel, Switzerland. This article is an open access article distributed under the terms and conditions of the Creative Commons Attribution (CC BY) license (https://creativecommons.org/licenses/by/4.0/).
Share and Cite
Shen, Y.; Ye, Y.; Wang, L.; Hu, H.; Wang, C.; Wu, Y.; Lin, D.; Shen, J.; Zhang, H.; Li, Y.; et al. Study of the Repair Action and Mechanisms of a Moisturizing Cream on an SLS-Damaged Skin Model Using Two-Photon Microscopy. Cosmetics 2025, 12, 119. https://doi.org/10.3390/cosmetics12030119
Shen Y, Ye Y, Wang L, Hu H, Wang C, Wu Y, Lin D, Shen J, Zhang H, Li Y, et al. Study of the Repair Action and Mechanisms of a Moisturizing Cream on an SLS-Damaged Skin Model Using Two-Photon Microscopy. Cosmetics. 2025; 12(3):119. https://doi.org/10.3390/cosmetics12030119
Chicago/Turabian StyleShen, Yixin, Ying Ye, Lina Wang, Huiping Hu, Caixia Wang, Yuxuan Wu, Dingqiao Lin, Jiaqi Shen, Hong Zhang, Yanan Li, and et al. 2025. "Study of the Repair Action and Mechanisms of a Moisturizing Cream on an SLS-Damaged Skin Model Using Two-Photon Microscopy" Cosmetics 12, no. 3: 119. https://doi.org/10.3390/cosmetics12030119
APA StyleShen, Y., Ye, Y., Wang, L., Hu, H., Wang, C., Wu, Y., Lin, D., Shen, J., Zhang, H., Li, Y., & Sun, P. (2025). Study of the Repair Action and Mechanisms of a Moisturizing Cream on an SLS-Damaged Skin Model Using Two-Photon Microscopy. Cosmetics, 12(3), 119. https://doi.org/10.3390/cosmetics12030119
        
