Bulk RNA Barcode Sequencing Reveals Role of RNA Splicing in Aging Dermal Stem Cell Modulation by a Botanical Extract
Abstract
1. Introduction
2. Materials and Methods
2.1. Preparation of Extract
2.2. Validation of Xeno-Free Culture Medium
2.3. CCK-8 Cell Viability Assay
2.4. Dermal Stem Cell (DSC) Isolation and Treatment
2.5. Flow Cytometry Analysis
2.6. RNA Extraction and Quantification
2.7. Bulk RNA Barcoding (BRB) and Sequencing
2.8. Dermis Culture and Treatment
2.9. Histology and Immunohistochemistry
2.10. Statistical Analysis
3. Results
3.1. Characterization of Dermal Stem Cells by Fluorescence-Activated Cell Sorting (FACS)
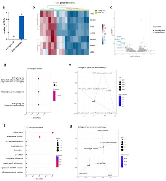
3.2. Differential Gene Expression in Young and Aged Human DSCs
3.3. Natural Extract Affects RNA Splicing in Aged Cells
3.4. Improved Dermal Structure with Extract Treatment
4. Discussion
5. Conclusions
Supplementary Materials
Author Contributions
Funding
Institutional Review Board Statement
Informed Consent Statement
Data Availability Statement
Acknowledgments
Conflicts of Interest
References
- Tobin, D.J. Introduction to skin aging. J. Tissue Viability 2017, 26, 37–46. [Google Scholar] [CrossRef] [PubMed]
- Shim, J.H.; Park, J.Y.; Lee, M.G.; Kang, H.H.; Lee, T.R.; Shin, D.W. Human dermal stem/progenitor cell-derived conditioned medium ameliorates ultraviolet a-induced damage of normal human dermal fibroblasts. PLoS ONE 2013, 8, e67604. [Google Scholar] [CrossRef] [PubMed]
- Zouboulis, C.C.; Adjaye, J.; Akamatsu, H.; Moe-Behrens, G.; Niemann, C. Human skin stem cells and the ageing process. Exp. Gerontol. 2008, 43, 986–997. [Google Scholar] [CrossRef] [PubMed]
- Flores, I.; Cayuela, M.L.; Blasco, M.A. Effects of Telomerase and Telomere Length on Epidermal Stem Cell Behavior. Science 2005, 309, 1253–1256. [Google Scholar] [CrossRef] [PubMed]
- Peng, Y.; Xuan, M.; Leung, V.Y.; Cheng, B. Stem cells and aberrant signaling of molecular systems in skin aging. Ageing Res. Rev. 2015, 19, 8–21. [Google Scholar] [CrossRef]
- Lyu, Y.; Ge, Y. Toward Elucidating Epigenetic and Metabolic Regulation of Stem Cell Lineage Plasticity in Skin Aging. Front. Cell Dev. Biol. 2022, 10, 903904. [Google Scholar] [CrossRef]
- Kyo, S.; Takakura, M.; Kanaya, T.; Zhuo, W.; Fujimoto, K.; Nishio, Y.; Orimo, A.; Inoue, M. Estrogen activates telomerase. Res. C 1999, 59, 5917–5921. [Google Scholar]
- Barnes, R.P.; Fouquerel, E.; Opresko, P.L. The impact of oxidative DNA damage and stress on telomere homeostasis. Mech. Ageing Dev. 2019, 177, 37–45. [Google Scholar] [CrossRef]
- Su, X.; Paris, M.; Gi, Y.J.; Tsai, K.Y.; Cho, M.S.; Lin, Y.L.; Biernaskie, J.A.; Sinha, S.; Prives, C.; Pevny, L.H.; et al. TAp63 prevents premature aging by promoting adult stem cell maintenance. Cell Stem Cell 2009, 5, 64–75. [Google Scholar] [CrossRef]
- Naska, S.; Yuzwa, S.A.; Johnston, A.P.; Paul, S.; Smith, K.M.; Paris, M.; Sefton, M.V.; Datti, A.; Miller, F.D.; Kaplan, D.R. Identification of Drugs that Regulate Dermal Stem Cells and Enhance Skin Repair. Stem Cell Rep. 2016, 6, 74–84. [Google Scholar] [CrossRef][Green Version]
- Maity, P.; Singh, K.; Krug, L.; Koroma, A.; Hainzl, A.; Bloch, W.; Kochanek, S.; Wlaschek, M.; Schorpp-Kistner, M.; Angel, P.; et al. Persistent JunB activation in fibroblasts disrupts stem cell niche interactions enforcing skin aging. Cell Rep. 2021, 36, 109634. [Google Scholar] [CrossRef] [PubMed]
- Saud, B.; Malla, R.; Shrestha, K. A Review on the Effect of Plant Extract on Mesenchymal Stem Cell Proliferation and Differentiation. Stem Cells Int. 2019, 2019, 7513404. [Google Scholar] [CrossRef] [PubMed]
- Hubert, J.; Kotland, A.; Henes, B.; Poigny, S.; Wandrey, F. Deciphering the Phytochemical Profile of an Alpine Rose (Rhododendron ferrugineum L.) Leaf Extract for a Better Understanding of Its Senolytic and Skin-Rejuvenation Effects. Cosmetics 2022, 9, 37. [Google Scholar] [CrossRef]
- Chemat, F.; Abert-Vian, M.; Fabiano-Tixier, A.S.; Strube, J.; Uhlenbrock, L.; Gunjevic, V.; Cravotto, G. Green extraction of natural products. Origins, current status, and future challenges. TrAC Trends Anal. Chem. 2019, 118, 248–263. [Google Scholar] [CrossRef]
- Efferth, T. Biotechnology Applications of Plant Callus Cultures. Engineering 2019, 5, 50–59. [Google Scholar] [CrossRef]
- Buranasudja, V.; Rani, D.; Malla, A.; Kobtrakul, K.; Vimolmangkang, S. Insights into antioxidant activities and anti-skin-aging potential of callus extract from Centella asiatica (L.). Sci. Rep. 2021, 11, 13459. [Google Scholar] [CrossRef]
- Park, J.S.; Lim, Y.M.; Baik, J.; Jeong, J.O.; An, S.J.; Jeong, S.I.; Gwon, H.J.; Khil, M.S. Preparation and evaluation of beta-glucan hydrogel prepared by the radiation technique for drug carrier applications. Int. J. Biol. Macromol. 2018, 118, 333–339. [Google Scholar] [CrossRef]
- Wang, Z.; Gerstein, M.; Snyder, M. RNA-Seq: A revolutionary tool for transcriptomics. Nat. Rev. Genet. 2009, 10, 57–63. [Google Scholar] [CrossRef]
- Collen, L.; Field, M.; Eran, A.; Mitsialis, V.; Barends, J.; Saccocia, G.; Bresnahan, M.; Yang, J.; Buijsen, F.; Combs, A.; et al. Bulk RNA-Sequencing of blood informs molecular diagnoses in very early onset inflammatory bowel disease. Inflamm. Bowel Dis. 2023, 29, S56. [Google Scholar] [CrossRef]
- Zhao, S.; Ji, W.; Shen, Y.; Fan, Y.; Huang, H.; Huang, J.; Lai, G.; Yuan, K.; Cheng, C. Expression of hub genes of endothelial cells in glioblastoma-A prognostic model for GBM patients integrating single-cell RNA sequencing and bulk RNA sequencing. BMC Cancer 2022, 22, 1274. [Google Scholar] [CrossRef]
- Kobayashi, S.; Nagafuchi, Y.; Okubo, M.; Sugimori, Y.; Shirai, H.; Hatano, H.; Junko, M.; Yanaoka, H.; Takeshima, Y.; Ota, M.; et al. Integrated bulk and single-cell RNA-sequencing identified disease-relevant monocytes and a gene network module underlying systemic sclerosis. J. Autoimmun. 2021, 116, 102547. [Google Scholar] [CrossRef] [PubMed]
- Alpern, D.; Gardeux, V.; Russeil, J.; Mangeat, B.; Meireles-Filho, A.C.A.; Breysse, R.; Hacker, D.; Deplancke, B. BRB-seq: Ultra-affordable high-throughput transcriptomics enabled by bulk RNA barcoding and sequencing. Genome Biol. 2019, 20, 71. [Google Scholar] [CrossRef] [PubMed]
- McCoy, R.C.; Taylor, R.W.; Blauwkamp, T.A.; Kelley, J.L.; Kertesz, M.; Pushkarev, D.; Petrov, D.A.; Fiston-Lavier, A.S. Illumina TruSeq synthetic long-reads empower de novo assembly and resolve complex, highly-repetitive transposable elements. PLoS ONE 2014, 9, e106689. [Google Scholar] [CrossRef] [PubMed]
- Blum, C.S.P.; Schmid, D.; Zulli, F. Cosmetic Preparation and Method for Preparing the Same. United States Patent Application US 12/148,241, 4 December 2008. [Google Scholar]
- Kaminow, B.; Yunusov, D.; Dobin, A. STARsolo: Accurate, fast and versatile mapping/quantification of single-cell and single-nucleus RNA-seq data. bioRxiv 2021. [Google Scholar] [CrossRef]
- Jabbarpour, Z.; Aghayan, S.; Arjmand, B.; Fallahzadeh, K.; Alavi-Moghadam, S.; Larijani, B.; Aghayan, H.R. Xeno-free protocol for GMP-compliant manufacturing of human fetal pancreas-derived mesenchymal stem cells. Stem Cell Res. Ther. 2022, 13, 268. [Google Scholar] [CrossRef] [PubMed]
- Newman, P.J.; Berndt, M.C.; Gorski, J.; White, G.C.; Lyman, S.; Paddock, C.; Muller, W.A. PECAM-1 (CD31) Cloning and Relation to Adhesion Molecules of the Immunoglobulin Gene Superfamily. Science 1990, 247, 1219–1222. [Google Scholar] [CrossRef]
- Sidney, L.E.; Branch, M.J.; Dunphy, S.E.; Dua, H.S.; Hopkinson, A. Concise review: Evidence for CD34 as a common marker for diverse progenitors. Stem Cells 2014, 32, 1380–1389. [Google Scholar] [CrossRef]
- Niu, X.; Li, J.; Zhao, X.; Wang, Q.; Wang, G.; Hou, R.; Li, X.; An, P.; Yin, G.; Zhang, K. Dermal mesenchymal stem cells: A resource of migration-associated function in psoriasis? Stem Cell Res. Ther. 2019, 10, 54. [Google Scholar] [CrossRef]
- Zhang, L.; Cen, Y.; Huang, Q.; Li, H.; Mo, X.; Meng, W.; Chen, J. Computational flow cytometric analysis to detect epidermal subpopulations in human skin. Biomed. Eng. Online 2021, 20, 22. [Google Scholar] [CrossRef]
- Denu, R.A.; Nemcek, S.; Bloom, D.D.; Goodrich, A.D.; Kim, J.; Mosher, D.F.; Hematti, P. Fibroblasts and Mesenchymal Stromal/Stem Cells Are Phenotypically Indistinguishable. Acta Haematol. 2016, 136, 85–97. [Google Scholar] [CrossRef]
- Rong, X.; Li, J.; Yang, Y.; Shi, L.; Jiang, T. Human fetal skin-derived stem cell secretome enhances radiation-induced skin injury therapeutic effects by promoting angiogenesis. Stem Cell Res. Ther. 2019, 10, 383. [Google Scholar] [CrossRef] [PubMed]
- Pfisterer, K.; Lipnik, K.M.; Hofer, E.; Elbe-Burger, A. CD90(+) human dermal stromal cells are potent inducers of FoxP3(+) regulatory T cells. J. Investig. Dermatol. 2015, 135, 130–141. [Google Scholar] [CrossRef] [PubMed]
- Wang, X.; Li, G.; Koul, S.; Ohki, R.; Maurer, M.; Borczuk, A.; Halmos, B. PHLDA2 is a key oncogene-induced negative feedback inhibitor of EGFR/ErbB2 signaling via interference with AKT signaling. Oncotarget 2018, 9, 24914–24926. [Google Scholar] [CrossRef] [PubMed]
- Elzi, D.J.; Song, M.; Hakala, K.; Weintraub, S.T.; Shiio, Y. Wnt antagonist SFRP1 functions as a secreted mediator of senescence. Mol. Cell Biol. 2012, 32, 4388–4399. [Google Scholar] [CrossRef] [PubMed]
- Janig, E.; Haslbeck, M.; Aigelsreiter, A.; Braun, N.; Unterthor, D.; Wolf, P.; Khaskhely, N.M.; Buchner, J.; Denk, H.; Zatloukal, K. Clusterin associates with altered elastic fibers in human photoaged skin and prevents elastin from ultraviolet-induced aggregation in vitro. Am. J. Pathol. 2007, 171, 1474–1482. [Google Scholar] [CrossRef] [PubMed]
- Pastori, D.; Pignatelli, P.; Farcomeni, A.; Menichelli, D.; Nocella, C.; Carnevale, R.; Violi, F. Aging-Related Decline of Glutathione Peroxidase 3 and Risk of Cardiovascular Events in Patients With Atrial Fibrillation. J. Am. Heart Assoc. 2016, 5, e003682. [Google Scholar] [CrossRef]
- Zhu, L.; Wang, L.; Liu, D.; Chen, C.; Mo, K.; Lan, X.; Liu, J.; Huang, Y.; Guo, D.; Huang, H.; et al. Single-cell transcriptomics implicates the FEZ1-DKK1 axis in the regulation of corneal epithelial cell proliferation and senescence. Cell Prolif. 2023, 56, e13433. [Google Scholar] [CrossRef]
- Dai, D.; Chen, B.; Feng, Y.; Wang, W.; Jiang, Y.; Huang, H.; Liu, J. Prognostic value of prostaglandin I2 synthase and its correlation with tumor-infiltrating immune cells in lung cancer, ovarian cancer, and gastric cancer. Aging 2020, 12, 9658–9685. [Google Scholar] [CrossRef] [PubMed]
- Swystun, L.L.; Ogiwara, K.; Lai, J.D.; Ojala, J.R.M.; Rawley, O.; Lassalle, F.; Notley, C.; Rengby, O.; Michels, A.; Nesbitt, K.; et al. The scavenger receptor SCARA5 is an endocytic receptor for von Willebrand factor expressed by littoral cells in the human spleen. J. Thromb. Haemost. 2019, 17, 1384–1396. [Google Scholar] [CrossRef]
- Roy, N.S.; Kim, J.A.; Choi, A.Y.; Ban, Y.W.; Park, N.I.; Park, K.C.; Yang, H.S.; Choi, I.Y.; Kim, S. RNA-Seq De Novo Assembly and Differential Transcriptome Analysis of Korean Medicinal Herb Cirsium japonicum var. spinossimum. Genomics Inform. 2018, 16, e34. [Google Scholar] [CrossRef]
- Klein, A.; Wrulich, O.A.; Jenny, M.; Gruber, P.; Becker, K.; Fuchs, D.; Gostner, J.M.; Uberall, F. Pathway-focused bioassays and transcriptome analysis contribute to a better activity monitoring of complex herbal remedies. BMC Genom. 2013, 14, 133. [Google Scholar] [CrossRef] [PubMed]
- Holly, A.C.; Melzer, D.; Pilling, L.C.; Fellows, A.C.; Tanaka, T.; Ferrucci, L.; Harries, L.W. Changes in splicing factor expression are associated with advancing age in man. Mech. Ageing Dev. 2013, 134, 356–366. [Google Scholar] [CrossRef] [PubMed]
- Shi, J.; Sugrue, S.P. Dissection of protein linkage between keratins and pinin, a protein with dual location at desmosome-intermediate filament complex and in the nucleus. J. Biol. Chem. 2000, 275, 14910–14915. [Google Scholar] [CrossRef] [PubMed]
- Li, L.; Fukunaga-Kalabis, M.; Herlyn, M. Isolation and Cultivation of Dermal Stem Cells that Differentiate into Functional Epidermal Melanocytes. In Human Cell Culture Protocols; Mitry, R.R., Hughes, R.D., Eds.; Humana Press: Totowa, NJ, USA, 2012; pp. 15–29. [Google Scholar]
- McCabe, M.C.; Hill, R.C.; Calderone, K.; Cui, Y.; Yan, Y.; Quan, T.; Fisher, G.J.; Hansen, K.C. Alterations in extracellular matrix composition during aging and photoaging of the skin. Matrix Biol. Plus 2020, 8, 100041. [Google Scholar] [CrossRef] [PubMed]
- Leask, A.; Abraham, D.J. All in the CCN family: Essential matricellular signaling modulators emerge from the bunker. J. Cell Sci. 2006, 119, 4803–4810. [Google Scholar] [CrossRef]
- Xu, H.; Li, P.; Liu, M.; Liu, C.; Sun, Z.; Guo, X.; Zhang, Y. CCN2 and CCN5 exerts opposing effect on fibroblast proliferation and transdifferentiation induced by TGF-beta. Clin. Exp. Pharmacol. Physiol. 2015, 42, 1207–1219. [Google Scholar] [CrossRef]
- Rittie, L.; Perbal, B.; Castellot, J.J., Jr.; Orringer, J.S.; Voorhees, J.J.; Fisher, G.J. Spatial-temporal modulation of CCN proteins during wound healing in human skin in vivo. J. Cell Commun. Signal 2011, 5, 69–80. [Google Scholar] [CrossRef]
- Quan, T.; Shin, S.; Qin, Z.; Fisher, G.J. Expression of CCN family of genes in human skin in vivo and alterations by solar-simulated ultraviolet irradiation. J. Cell Commun. Signal 2009, 3, 19–23. [Google Scholar] [CrossRef]
- Jun, J.I.; Lau, L.F. CCN2 induces cellular senescence in fibroblasts. J. Cell Commun. Signal 2017, 11, 15–23. [Google Scholar] [CrossRef]
- Qin, Z.; He, T.; Guo, C.; Quan, T. Age-Related Downregulation of CCN2 Is Regulated by Cell Size in a YAP/TAZ-Dependent Manner in Human Dermal Fibroblasts: Impact on Dermal Aging. JID Innov. 2022, 2, 100111. [Google Scholar] [CrossRef]
- Quan, T.; Shao, Y.; He, T.; Voorhees, J.J.; Fisher, G.J. Reduced expression of connective tissue growth factor (CTGF/CCN2) mediates collagen loss in chronologically aged human skin. J. Investig. Dermatol. 2010, 130, 415–424. [Google Scholar] [CrossRef] [PubMed]
- Leask, A. CCN2 in Skin Fibrosis. Methods Mol. Biol. 2017, 1489, 417–421. [Google Scholar] [PubMed]
- Makino, K.; Makino, T.; Stawski, L.; Lipson, K.E.; Leask, A.; Trojanowska, M. Anti-connective tissue growth factor (CTGF/CCN2) monoclonal antibody attenuates skin fibrosis in mice models of systemic sclerosis. Arthritis Res. Ther. 2017, 19, 134. [Google Scholar] [CrossRef] [PubMed]
- Jeong, D.; Lee, M.A.; Li, Y.; Yang, D.K.; Kho, C.; Oh, J.G.; Hong, G.; Lee, A.; Song, M.H.; LaRocca, T.J.; et al. Matricellular Protein CCN5 Reverses Established Cardiac Fibrosis. J. Am. Coll. Cardiol. 2016, 67, 1556–1568. [Google Scholar] [CrossRef]
- Jones, J.A.; Gray, M.R.; Oliveira, B.E.; Koch, M.; Castellot, J.J., Jr. CCN5 expression in mammals: I. Embryonic and fetal tissues of mouse and human. J. Cell Commun. Signal 2007, 1, 127–143. [Google Scholar] [CrossRef]
- Shon, M.S.; Kim, R.H.; Kwon, O.J.; Roh, S.S.; Kim, G.N. Beneficial role and function of fisetin in skin health via regulation of the CCN2/TGF-beta signaling pathway. Food Sci. Biotechnol. 2016, 25, 133–141. [Google Scholar] [CrossRef]
- Fuller, B. Role of PGE-2 and Other Inflammatory Mediators in Skin Aging and Their Inhibition by Topical Natural Anti-Inflammatories. Cosmetics 2019, 6, 6. [Google Scholar] [CrossRef]
- Shim, J.H. Prostaglandin E2 Induces Skin Aging via E-Prostanoid 1 in Normal Human Dermal Fibroblasts. Int. J. Mol. Sci. 2019, 20, 5555. [Google Scholar] [CrossRef]
- Yang, H.H.; Kim, C.; Jung, B.; Kim, K.S.; Kim, J.R. Involvement of IGF binding protein 5 in prostaglandin E(2)-induced cellular senescence in human fibroblasts. Biogerontology 2011, 12, 239–252. [Google Scholar] [CrossRef]
- Wiley, C.D.; Sharma, R.; Davis, S.S.; Lopez-Dominguez, J.A.; Mitchell, K.P.; Wiley, S.; Alimirah, F.; Kim, D.E.; Payne, T.; Rosko, A.; et al. Oxylipin biosynthesis reinforces cellular senescence and allows detection of senolysis. Cell Metab. 2021, 33, 1124–1136.e5. [Google Scholar] [CrossRef]
- Yu, T.; Lee, Y.J.; Yang, H.M.; Han, S.; Kim, J.H.; Lee, Y.; Kim, C.; Han, M.H.; Kim, M.Y.; Lee, J.; et al. Inhibitory effect of Sanguisorba officinalis ethanol extract on NO and PGE(2) production is mediated by suppression of NF-kappaB and AP-1 activation signaling cascade. J. Ethnopharmacol. 2011, 134, 11–17. [Google Scholar] [CrossRef] [PubMed]
- Hammer, K.D.; Hillwig, M.L.; Solco, A.K.; Dixon, P.M.; Delate, K.; Murphy, P.A.; Wurtele, E.S.; Birt, D.F. Inhibition of prostaglandin E(2) production by anti-inflammatory hypericum perforatum extracts and constituents in RAW264.7 Mouse Macrophage Cells. J. Agric. Food Chem. 2007, 55, 7323–7331. [Google Scholar] [CrossRef] [PubMed]
- Koeberle, A.; Werz, O. Natural products as inhibitors of prostaglandin E2 and pro-inflammatory 5-lipoxygenase-derived lipid mediator biosynthesis. Biotechnol. Adv. 2018, 36, 1709–1723. [Google Scholar] [CrossRef] [PubMed]
- Bhadra, M.; Howell, P.; Dutta, S.; Heintz, C.; Mair, W.B. Alternative splicing in aging and longevity. Hum. Genet. 2020, 139, 357–369. [Google Scholar] [CrossRef]
- Lopez-Otin, C.; Blasco, M.A.; Partridge, L.; Serrano, M.; Kroemer, G. Hallmarks of aging: An expanding universe. Cell 2023, 186, 243–278. [Google Scholar] [CrossRef]
- Rodriguez, S.A.; Grochova, D.; McKenna, T.; Borate, B.; Trivedi, N.S.; Erdos, M.R.; Eriksson, M. Global genome splicing analysis reveals an increased number of alternatively spliced genes with aging. Aging Cell 2016, 15, 267–278. [Google Scholar] [CrossRef]
- Latorre, E.; Birar, V.C.; Sheerin, A.N.; Jeynes, J.C.C.; Hooper, A.; Dawe, H.R.; Melzer, D.; Cox, L.S.; Faragher, R.G.A.; Ostler, E.L.; et al. Small molecule modulation of splicing factor expression is associated with rescue from cellular senescence. BMC Cell Biol. 2017, 18, 31. [Google Scholar] [CrossRef]
- Bramwell, L.R.; Harries, L.W. Senescence, regulators of alternative splicing and effects of trametinib treatment in progeroid syndromes. Geroscience 2024, 46, 1861–1879. [Google Scholar] [CrossRef]
- Spector, D.L.; Lamond, A.I. Nuclear speckles. Cold Spring Harb. Perspect. Biol. 2011, 3, a000646. [Google Scholar] [CrossRef]
- Kwon, Y.W.; Lee, S.H.; Kim, A.R.; Kim, B.J.; Park, W.S.; Hur, J.; Jang, H.; Yang, H.M.; Cho, H.J.; Kim, H.S. Plant callus-derived shikimic acid regenerates human skin through converting human dermal fibroblasts into multipotent skin-derived precursor cells. Stem Cell Res. Ther. 2021, 12, 346. [Google Scholar] [CrossRef]



| Upregulated | Downregulated | ||||||
|---|---|---|---|---|---|---|---|
| Gene ID | Gene Name | Log2 Fold Change | p Value | Gene ID | Gene Name | Log2 Fold Change | p Value |
| PHLDA2 | Pleckstrin homology-like domain family A member 2 | 1.83 | 6.02 × 10−3 | GPX3 | Glutathione peroxidase 3 | −5.28 | 4.90 × 10−6 |
| SFRP1 | Secreted frizzled-related protein 1 | 1.59 | 3.83 × 10−8 | CCN5 | Cellular communication network factor 5 | −2.81 | 1.67 × 10−4 |
| IGF2BP3 | Insulin-like growth factor 2 mRNA-binding protein 3 | 1.51 | 3.70 × 10−5 | SCARA5 | Scavenger receptor class A member 5 | −2.57 | 3.91 × 10−5 |
| FOSL1 | Fos-related antigen 1 | 1.37 | 1.11 × 10−4 | PTGIS | Prostaglandin I2 synthase | −2.06 | 2.10 × 10−4 |
| PTGS1 | Prostaglandin-endoperoxide synthase 1 | 1.32 | 6.28 × 10−7 | SPATC1L | Spermatogenesis and centriole associated 1 like | −1.85 | 1.84 × 10−8 |
| STAMBPL1 | STAM-binding protein like 1 | 1.30 | 2.37 × 10−8 | FBLN2 | Fibulin 2 | −1.82 | 7.20 × 10−6 |
| PLK3 | Polo-like kinase 3 | 1.27 | 1.27 × 10−5 | MEDAG | Mesenteric estrogen-dependent adipogenesis | −1.78 | 8.99 × 10−5 |
| SH2B3 | SH2B adaptor protein 3 | 1.26 | 7.92 × 10−13 | MASP1 | MBL-associated serine protease 1 | −1.76 | 9.42 × 10−11 |
| SLC20A1 | Solute carrier family 20 member 1 | 1.20 | 5.37 × 10−5 | DKK1 | Dickkopf-related protein 1 | −1.76 | 2.34 × 10−5 |
| SPRY2 | Sprouty RTK signaling antagonist 2 | 1.19 | 1.63 × 10−8 | CLU | Clusterin | −1.66 | 1.16 × 10−4 |
| Downregulated | |||
|---|---|---|---|
| Gene ID | Gene Name | Log2 Fold Change | p Value |
| AHSA2P | Activator of HSP90 ATPase Homolog2, Pseudogene | −2.81 | 1.67 × 10−4 |
| RSRP1 | Arginine and Serine Rich Protein 1 | −2.57 | 3.91 × 10−5 |
| PNISR | PNN Interacting Serine and Arginine-Rich Protein | −2.06 | 2.10 × 10−4 |
| PNN | Pinin, Desmosome-Associated Protein | −1.85 | 1.84 × 10−8 |
| LUC7L3 | LUC7-like 2 Pre-MRNA Splicing Factor | −1.82 | 7.20 × 10−6 |
| GOLGA4 | Golgin Subfamily A Member 4 | −1.78 | 8.99 × 10−5 |
| MEG3 | Maternally Expressed 3 | −1.76 | 9.42 × 10−11 |
Disclaimer/Publisher’s Note: The statements, opinions and data contained in all publications are solely those of the individual author(s) and contributor(s) and not of MDPI and/or the editor(s). MDPI and/or the editor(s) disclaim responsibility for any injury to people or property resulting from any ideas, methods, instructions or products referred to in the content. |
© 2024 by the authors. Licensee MDPI, Basel, Switzerland. This article is an open access article distributed under the terms and conditions of the Creative Commons Attribution (CC BY) license (https://creativecommons.org/licenses/by/4.0/).
Share and Cite
Baumann, J.; Vocat, V.; Nowak, K.; Zülli, F.; Cuddapah, C.; Wandrey, F. Bulk RNA Barcode Sequencing Reveals Role of RNA Splicing in Aging Dermal Stem Cell Modulation by a Botanical Extract. Cosmetics 2024, 11, 167. https://doi.org/10.3390/cosmetics11050167
Baumann J, Vocat V, Nowak K, Zülli F, Cuddapah C, Wandrey F. Bulk RNA Barcode Sequencing Reveals Role of RNA Splicing in Aging Dermal Stem Cell Modulation by a Botanical Extract. Cosmetics. 2024; 11(5):167. https://doi.org/10.3390/cosmetics11050167
Chicago/Turabian StyleBaumann, Julia, Valentine Vocat, Kathrin Nowak, Fred Zülli, Chennakesava Cuddapah, and Franziska Wandrey. 2024. "Bulk RNA Barcode Sequencing Reveals Role of RNA Splicing in Aging Dermal Stem Cell Modulation by a Botanical Extract" Cosmetics 11, no. 5: 167. https://doi.org/10.3390/cosmetics11050167
APA StyleBaumann, J., Vocat, V., Nowak, K., Zülli, F., Cuddapah, C., & Wandrey, F. (2024). Bulk RNA Barcode Sequencing Reveals Role of RNA Splicing in Aging Dermal Stem Cell Modulation by a Botanical Extract. Cosmetics, 11(5), 167. https://doi.org/10.3390/cosmetics11050167

