Next Article in Journal
Evaluation of Teneligliptin and Retagliptin on the Clearance of Melanosome by Melanophagy in B16F1 Cells
Previous Article in Journal
Interaction of Perfumes with Cytochrome P-450 19
Previous Article in Special Issue
Developing Botanical Formulations for Sustainable Cosmetics
 
 
Font Type:
Arial Georgia Verdana
Font Size:
Aa Aa Aa
Line Spacing:
Column Width:
Background:
Article

Reducing the Environmental Impacts of Plastic Cosmetic Packaging: A Multi-Attribute Life Cycle Assessment

Department of Industrial and Manufacturing Engineering, Faculty of Engineering, University of Malta, MSD 2080 Msida, Malta
*
Author to whom correspondence should be addressed.
Cosmetics 2024, 11(2), 34; https://doi.org/10.3390/cosmetics11020034
Submission received: 14 November 2023 / Revised: 29 January 2024 / Accepted: 19 February 2024 / Published: 28 February 2024
(This article belongs to the Special Issue Sustainable Practices in the Life Cycle of Cosmetic Products)

Abstract

The global packaging industry has been growing significantly, resulting in an increase in waste and emissions. Social responsibilities, regulations and targets are shifting companies’ priorities to various sustainable practices. This study comprised a life cycle assessment (LCA) to quantify and compare key initiatives influencing the sustainability of plastic cosmetic packaging. The life cycle environmental effects of dematerialisation, recycled content, energy-saving initiatives and renewable energy powering the manufacturing processes, and the end-of-life (EoL) recycling rates of various scenarios, were evaluated. Moreover, a variety of fossil-based and bio-based polymers, such as acrylonitrile butadiene styrene (ABS), polypropylene (PP), polyethylene terephthalate (PET), wood–polymer composite (WPC) and polylactic acid (PLA), were considered. The study determined that dematerialisation and recycled content had the most beneficial impacts on packaging sustainability. When 100% recycled materials were used, an overall impact reduction of 42–60% was noted for all the materials considered. Using 100% renewable energy and applying measures to reduce the energy consumption in the manufacturing stage by 50% reduced the total impact by approximately 9–17% and 7–13%, respectively. Furthermore, it was concluded that PP had the lowest environmental impacts in the majority of the case scenarios considered, by an average of 46%.

1. Introduction

Over the past few years, there has been a steady increase in the demand for cosmetic products, elevating them from luxuries to daily necessities and thriving in the e-commerce market [1]. This increase in demand has led to significant growth in the global cosmetic packaging market, which is projected to reach EUR 51 billion by 2032 [2]. Moreover, the growing demand from consumers for sustainable products and the rapidly changing and unpredictable nature of the environment are compelling companies to expand their objectives beyond conventional financial objectives and embrace sustainable practices [3,4]. Companies strive to enhance their products and packaging to be more environmentally friendly in response to consumer and environmental demands.
Additionally, there is also a push for sustainable practices through legislation and continental targets. Measures such as the 12th Sustainable Development Goal (SDG), “Responsible Consumption and Production”, and packaging regulations set by the European Commission are aimed at establishing a clear path towards sustainability [5,6]. SDG 12 aims to enhance resource efficiency, promote sustainable lifestyles and break the link between economic growth and environmental degradation [6]. Furthermore, the European Commission has also recently released updated regulations encompassing packaging design and waste management. Among other regulations, the latest Packaging and Packaging Waste Directive states that (i) all packaging must be reusable or recyclable at end-of-life (EoL), (ii) plastic packaging must be 55% recycled at EoL and (iii) packaging waste per capita must be reduced by 5%, all of which are to be achieved by the year 2030 [6]. In addition to the European targets and goals, European Plastics Producers have proposed the implementation of a 30% recycled content target for plastic packaging, to be achieved by 2030 [7].
As more businesses strive to incorporate environmental considerations into their products, the process of identifying significant environmental issues associated with the product can be complex. Life cycle assessment (LCA) is a commonly used systematic environmental impact assessment tool covered by the international standard ISO 14044, which takes into consideration different stages of a product’s life cycle from material processing to EoL, including material fabrication, product manufacturing, transportation, use and disposal [8]. Two common approaches include cradle-to-cradle, where waste at EoL is repurposed, and cradle-to-grave, where waste at EoL is discarded [9]. An LCA is carried out in four main steps: goal and scope definition, life cycle inventory, life cycle impact assessment and life cycle interpretation. Following the assessment’s completion, the product’s sustainability can be improved by addressing the environmental issues identified [8,10].
A sustainable product or packaging meets the needs of the present without compromising the ability of future generations to meet their own needs [11,12]. As cosmetic companies are increasingly recognising the value of sustainability and striving to make their packaging more environmentally friendly, it is important to note that different cosmetic brands consider different packaging attributes to improve sustainability. The main cosmetic packaging attributes taken into consideration in the scholarly literature and by various cosmetic brands include the cosmetic packaging quantity, material composition, energy usage and disposal methods at EoL [13,14,15,16,17,18,19,20,21,22,23].
In the studies conducted by Uslu et al. and Craft, it was concluded that the weight of the cosmetic packaging has a direct and linear effect on the environmental impact of said packaging [24,25]. Cosmetic brands are also exploring different packaging materials, including bio-based and post-consumer recycled (PCR) materials. However, it is important to note that studies that included bio-based materials presented contrasting conclusions on whether bio-based materials generated lower environmental impacts when compared to fossil-based materials. Bengtsson and Logie conducted an LCA to evaluate the best material for popular tertiary packaging used in industry. The study investigated which materials, such as plastic, cardboard, softwood and hardwood, would produce the most environmentally friendly pallet. Pooled pallets (designed to be more durable for reuse) and one-way pallets (typically designed for single-use purposes) of various materials, manufactured in Australia and China, were compared from cradle-to-grave, encompassing material extraction, production, distribution, usage and maintenance and various EoL scenarios. The study demonstrated that the wooden pooled pallets outperformed the pooled plastic pallets in terms of sustainability, irrespective of their manufacturing country. This was mainly attributed to the significant energy quantity required during the pooled plastic pallet manufacturing process. In relation to the global warming potential (GWP), softwood pooled pallets emerged as the most sustainable option, exhibiting an average reduction of 59% in kg CO2-eq compared to both Australian- and Chinese-manufactured plastic pooled pallets [26]. Contrastingly, when Craft compared and analysed the environmental effects of cosmetic packaging manufactured from a variety of materials, it was concluded that fossil-based plastics produced the lowest environmental impacts. In his study, Craft compared and analysed the environmental effect of cosmetic packaging using an LCA from cradle-to-grave. Five packaging materials were compared, including fossil-based polymers, namely polypropylene (PP) and high-density polyethylene (HDPE); bio-based polymers, namely polylactic acid (PLA) and polyhydroxyalkanoate (PHA); and aluminium (Al). Despite being fossil-based, PP and HDPE outperformed the other materials in the majority of impact categories [25]. Similarly, the use of PCR content yielded inconsistent results in terms of beneficial environmental impacts [24,26]. PCR content refers to materials that have been previously used by consumers, collected at their EoL, processed and incorporated into a new product. These materials are typically ground into small pellets and repurposed in new products [27]. In their studies, Uslu et al. and Craft evaluated the environmental impact of cosmetic packaging produced from PCR content [24,25]. When Uslu et al. implemented PCR HDPE within the material composition of the cosmetic tube, an average reduction of 29% in the majority of the impact categories was achieved when compared to the original tube. With the application of 100% recycled content, Craft’s results yielded a positive outcome of a 91% reduction in GWP for aluminium [25]. Conversely, in the study conducted by Bengtsson and Logie, a plastic pallet manufactured in Australia using 100% recycled HDPE had a larger environmental effect than a plastic pallet manufactured in China using 100% virgin plastic. This could be attributed to the diverse manufacturing processes and energy mixes used in the different nations, which in turn have a significant influence on the pallet weight and the associated manufacturing impacts [26].
Additionally, energy consumption is one of the main concerns highlighted by cosmetic brands and in the literature [17,24,25,26,28]. The studies conducted by Uslu et al. and Craft revealed that the raw materials and production stages contribute to more than half of the total effect in the majority of the impact categories [24,25]. A recent study conducted by Marczak delved into the specific energy consumption required to produce polymers and highlighted the significant impact of producing 1 kg of polyethylene terephthalate (PET) from raw materials, which required 71.2 MJ of energy. The study recommended the implementation of energy-saving measures and renewable energy sources to mitigate the substantial environmental consequences associated with such intensive energy use [28].
Moreover, another attribute significantly impacting the environmental impacts of cosmetic packaging is the disposal scenario. In the study conducted by Craft, it was found that 100% recycling at EoL resulted in a 38% and 33% reduction in GWP compared to 100% landfilling, for cosmetic packaging manufactured from PP and HDPE, respectively [25]. The positive effects of recycling at EoL have also been noted by various cosmetic brands, which are constantly seeking to provide incentives to improve the cosmetic packaging recycling rates. L’Oréal and Burt’s Bees have take-back programmes, which encourage customers to bring back empty cosmetic containers and provide prepaid mailing labels as incentives [20,21]. The Body Shop and Lush have implemented an alternative strategy to encourage customers. The Body Shop has a Return, Recycle, Repeat programme in place that invites consumers to return five empty plastic cosmetic packaging containers for EUR 5 in shop credit [22]. Similarly, Lush has a Bring It Back recycling scheme that motivates consumers to return Lush plastic packaging in exchange for a fresh face mask or store credit that can be utilised on the same day [23].
The key message from the market and the literature studied is that the cosmetic industry has a significant negative impact on the environment due to the high demand for cosmetic products and their packaging. Cosmetic brands are making various efforts to improve sustainability, but the problem of cosmetic packaging waste persists. Literature studies highlight the discrepancies between results, attributed to different influencing factors such as the product type, the location of manufacture, the methodology and approaches applied in the evaluation and many more. Although there are various studies evaluating sustainable initiatives individually, the scientific body of literature lacks thorough assessments that evaluate and compare various sustainable initiatives comprehensively. The gap between the literature conclusions and the approaches taken by different cosmetic brands highlights the necessity for further research and a comprehensive evaluation of the environmental impact of cosmetic packaging. This involves comparing the effects of different attributes through conducting an LCA. Additional research is crucial to identify and implement more effective strategies aimed at reducing the environmental impact of cosmetic packaging.
The present study aims to evaluate the environmental impacts of cosmetic packaging by investigating the influence of five different packaging factors, namely the volume, material composition, recycled content, energy usage and disposal methods, by carrying out an LCA. As the scholarly literature and various cosmetic brands prioritise different attributes to promote sustainability in their packaging, this study intends to determine which attributes and initiatives are the most impactful, hence requiring further investigation and focus to improve the sustainability of cosmetic packaging.

2. Materials and Methods

This section includes a description of the LCA methodology, followed by a Design of Experiments (DOE), used to evaluate the relationship between the factors affecting the environmental impacts of different packaging scenarios. A cosmetic compact produced by a packaging manufacturing company (Toly, Malta) is used as a case study.

2.1. LCA Methodology

When conducting the LCA, the ISO 14040 and ISO 14044 standards were followed [8,29]. Section 2.1.1, Section 2.1.2, Section 2.1.3 and Section 2.1.4 include further details on each step of the LCA.

2.1.1. Goal and Scope Definition

The goal of the study was to determine the effects of dematerialisation, recycled content, the renewable energy share, energy-saving measures and recycling on the environmental impacts of a cosmetic compact.
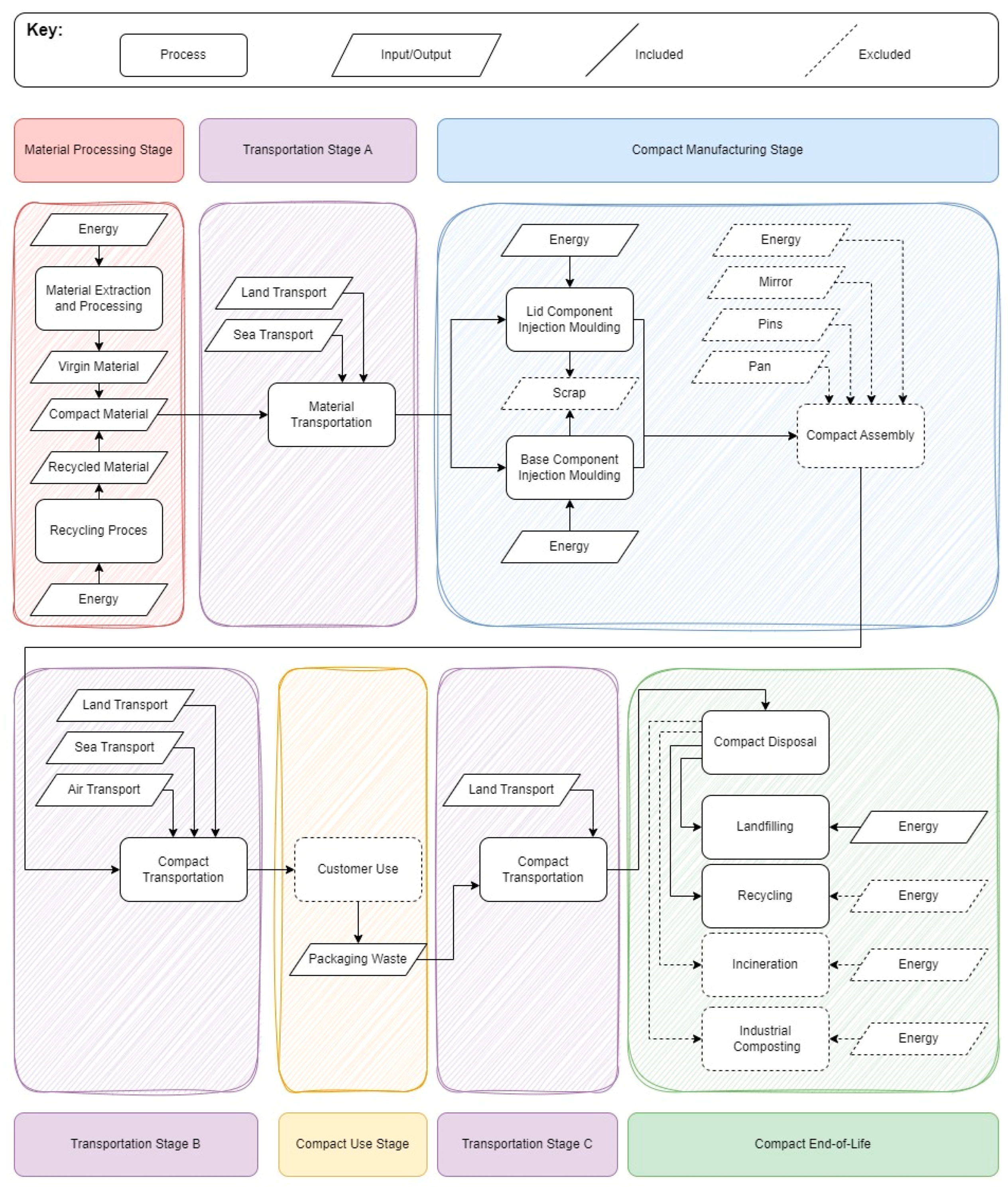
The scope of the study was defined by setting boundaries around the investigation. The cradle-to-cradle and cradle-to-grave environmental impacts of the compact were taken into account in this LCA. The study outlined certain boundaries, one of which was the product life cycle stages that were considered. The stages considered encompassed material processing, compact production, transportation and EoL. The material processing stage took into account all inputs and outputs associated with material extraction and processing. The manufacturing phase considered the material, resource and energy inputs necessary to produce the compact components. The transportation stage encompassed all material logistics, from the material supplier to the manufacturing company, and further logistics involving the moulded components from the manufacturing company to the cosmetic filler company, distributor, user and ultimately to the disposal location. The compact was assumed to be passive and static, as it would not require any additional resources during the use phase to fulfil its function. Hence, the use stage was omitted from the study. Lastly, the disposal stage took into account all of the resources necessary for landfilling and recycling EoL scenarios.
Furthermore, the impact category analysed in this study was determined to be GWP as it was expected to make the results’ analysis and outcomes clearly understandable and comparable.
The product analysed in this case study was a round powder cosmetic compact (shown in Figure 1), produced by Toly, Malta. A compact typically comprises a plastic base and lid, an aluminium pan, a stainless-steel pin and a mirror. To enable easier comparison between different combinations of factors in the LCA, it was assumed that all compact versions would have the same mirror, pin and pan; hence, these components were omitted from the scope and this study was limited to analysing the plastic components of the compact. Table 1 depicts the characteristics used for the study’s benchmark case, which were based on current production procedures.
Table 2 shows the factors considered in this study and their respective variations. In particular, the maximum limit for dematerialisation was set at 70% after consultations with representatives from industry. These discussions revealed that by employing an alternative manufacturing process, a compact with the same size and quality could be produced using 70% less material. The study utilised a wide range of minimum and maximum values for the remaining factors. This was done to ensure that the outcomes of this study could apply to a broad range of current and potential future scenarios.
Moreover, the functional unit set for this LCA was defined as two million compacts, which was based on the typical annual production volume. This made it easy to compare the impacts generated by the benchmark scenario and those generated by scenarios with different attribute combinations. This functional unit was chosen to ensure that the comparison remained consistent throughout this investigation.

2.1.2. Life Cycle Inventory Analysis

This section covers all the necessary estimates and assumptions required to carry out the LCA. Figure 2 depicts the life cycle stages of the cosmetic compact included in this study and their respective inputs and outputs.
The LCA was carried out using the Ecoinvent V3- APOS database available on SimaPro 9.2.0.1. Material data for acrylonitrile butadiene styrene (ABS), PP, PET and PLA were available in the database. However, wood–polymer composite (WPC) data were unavailable and created manually. Similarly to the study carried out by Mifsud [30], the WPC material composition manually inputted to SimaPro consisted of 80% PLA and 20% wood powders.
Several scenarios were explored for the manufacturing of the compacts, including the use of renewable energy sources. As indicated in Table 2, this study considered a maximum renewable energy percentage of 100%, which was achieved by entirely substituting the conventional country-specific electricity mix with solar-generated electricity by photovoltaic panels.
For scenarios where 50% energy-saving measures were applied, the conventional country-specific electricity mix consumption for injection moulding was halved.
Specific landfill data were available in the database for PP and PET but not for the other materials. Hence, for ABS, PLA and WPC, the municipal solid waste data available in the database were applied instead. The cut-off allocation method was applied to case scenarios considering recycled content or recycling at EoL. The cut-off approach, also known as the 100:0 approach, draws a line before the recycling EoL stage. Hence, no burdens are allocated to the EoL stage of the primary product that was recycled. The negative impacts of the recycling process are allocated to the secondary product manufactured using recycled content. This approach assumes that the recycled content is generated from waste with no economic value; hence, it is considered as burden-free feedstock [31,32]. Figure 3 depicts a visual representation of the cut-off allocation method.
For the case where 100% recycled content was included in the material, the sole impact allocated in the material processing stage was the impact generated by the recycling process required to produce the recycled content; hence, no impacts from raw material extraction were included. In the case of 100% recycling, a boundary was drawn between transportation stage C and the disposal stage, thereby excluding any impacts arising from the recycling process at EoL.

2.1.3. Life Cycle Impact Assessment

The life cycle impact assessment method chosen for this study was ReCiPe 2016. The impact assessment can be conducted at two different stages: midpoint and endpoint. The approach addresses various environmental issues at the midpoint stage, which are then combined into three endpoint categories. The endpoint level tracks the negative impact produced by the product until it results in damage, whereas the midpoint level measures the impact before the damage occurs [33,34]. The impact analysed in this study was GWP at the midpoint level, which is a widely known metric that results in climate change, affecting the ecosystem [35].

2.1.4. Life Cycle Interpretation

The life cycle impact assessment results were analysed to evaluate the environmental impact of the cosmetic compact over its entire life cycle. Initially, the relationships between the attribute impact results for the ABS material were established. Next, the relationships between different attributes were compared and analysed for different materials. A more thorough analysis of the results can be found in Section 3.

2.2. Design of Experiments Methodology

A DOE is aimed at maximising learning while utilising minimum resources [36]. In this study, a DOE was utilised to assess the total impact generated per material for various factor combinations, as well as to examine the interactions between each factor. The chosen design was a five-factor 2-level full factorial, enabling the analysis of all factor interactions at the minimum and maximum values. This design is represented as 2k, where k denotes the number of factors being tested. The DOE was carried out using the Minitab Statistical Software (Minitab Workspace 1.4.1), which is widely used in various industries.

3. Results and Discussion

This section includes the results and a discussion of the main findings of this study.

3.1. Base Scenario Results

An LCA was conducted on the base scenarios for all five materials considered in this study. A base scenario was formulated by assuming all factors in Table 2 as zero and that the compact was fully landfilled at end of life. This was carried out to determine the difference in environmental impact between the materials. The results were then utilised as a reference point to compare the impact influences of other factors studied. As expected, the ABS benchmark case produced the largest impact in terms of GWP, which was equal to 103,050 CO2-eq. Figure 4 depicts the results for each material normalised to the ABS base scenario.
The results showed that the environmental impact in the material processing phase was highest for the compact made from ABS, which was equal to 67,700 CO2-eq. This is due to the fact that the chemical compounds used in the production of ABS create a significant amount of hazardous waste and chemicals in comparison to other materials [37].
There are minor variations in the environmental impacts generated during the manufacturing stage among the different material scenarios. The software employs a standard injection moulding process with general energy consumption values. As a result, the discrepancy is directly related to the weight of the compact being produced, depending on the material density.
The environmental impact of transportation is influenced by both the distance travelled and the weight of the material. It is important to note that the PP compact scenario has the least impact in the transportation phase due to the low density of the material. This results in a smaller mass being transported to produce two million compacts. As a result, PET, which is the material with the highest density being examined, has the greatest environmental impact in the transportation stage, with an impact equal to 10,730 CO2-eq, approximately 30% higher than that of PP.
There is a significant difference in the environmental impacts at EoL among the various materials, with GWP values ranging from 1570 to 13,400 CO2-eq. This was mainly attributed to the lack of material-specific EoL impact data available in the database. PP and PET are widely used; hence, their infrastructure and respective impacts were available on SimaPro, which resulted in lower GWP impacts at the EoL stage when compared to the other materials, which were classified as miscellaneous materials and assigned municipal waste treatment impacts. The lack of material-specific data resulted in a magnitude difference in landfill impacts between the materials.
When comparing the base scenarios, it is evident that PP is the most environmentally friendly option, reducing the impacts by more than 50% from the ABS benchmark case. The second most favourable material was the WPC scenario, which produced a total GWP impact that was two thirds higher than that of PP. Following WPC are PET and PLA, and last is ABS, which generates the highest environmental impact.

3.2. DOE Results

Following the DOE methodology described in Section 2.2, the study deduced the results for thirty-two scenarios for each material. Table 3 includes a description of eight informative scenarios analysed. Figure 5 depicts a visual representation of the impacts generated for each material in each of the scenarios.
As expected, the results indicated that applying 70% dematerialisation resulted in a 70% reduction in total impact for each material. The study’s findings confirm the direct linear relationship between mass and GWP, similar to the findings obtained in various studies, such as those by Uslu et al. and Craft [24,25].
The implementation of 100% recycled content resulted in an average total impact reduction of 52%. The compact manufactured from ABS benefited the most from this case scenario, experiencing a reduction of 60% from the total impact, while the least impacted compact scenario was that produced from PP, which still underwent a significant total impact reduction of 42%. The findings of this study were consistent with the findings of the studies conducted by Uslu et al. and Craft, which both determined that implementing recycled content would reduce the environmental impact of cosmetic packaging [24,25], The implementation of recycled content mostly benefits the material with the highest impact in the material extraction and processing stage, which, in this study, was ABS. It stands to reason that materials with the lowest impact in the material extraction and processing stage would benefit the least from using recycled content. The conclusions discussed in Craft’s [25] and Marczak’s [28] studies were consistent with this conclusion. Similarly, when considering the effect of recycled content on the total impact experienced in this study, this statement holds.
The manufacturing stage had an average contribution of 22% to the total environmental impacts in the cosmetic packaging base scenarios. Hence, the reduction in total impacts ranged between 9 and 17% when the maximum limit (100%) of the renewable energy share was applied. Furthermore, another attribute behind the lower environmental benefits of using solar energy to manufacture cosmetic packaging is the negative environmental impacts of producing photovoltaic panels. This reduction mostly benefited the scenario where the compact was manufactured using PP, despite it having the lowest recorded impact in the manufacturing stage in the base scenario. This factor had the lowest overall benefit for the compacts manufactured using ABS, as it had much larger impacts unaffected in the other stages, which outweighed the beneficial impact of the renewable energy share.
Similarly, the total impact reduction of the material scenarios ranged between 7 and 13%, despite the energy consumption in the manufacturing stage being halved. The negative impacts in the other stages outweighed the positive impact of energy-saving measures in the manufacturing stage, as in the renewable energy scenario. As observed in the renewable energy scenario, the compact made from PP material would benefit the most from this scenario, while the one made from ABS would have the least benefit.
The use of the cut-off approach in this study resulted in the omission of burdens at the EoL stage. This allocation method promotes the use of recycled content over the recycling disposal scenario. The reason is that the positive and negative effects of recycling are completely disregarded at the product’s EoL stage, which is omitted in the recycling disposal scenario. It is worth noting that this method allocates the effects of recycling to the product using the recycled material, and this is why the EoL stage would be omitted in such a case. It is assumed that recycled content originates from waste at the EoL of other products. As a result, the only negative impact allocated within the material processing stage for a product fully manufactured using recycled content is that of the recycling process that produced said material. Therefore, this approach resulted in lower benefits for all material scenarios that were 100% recycled at EoL when compared to the benefits of using 100% recycled content.
The study revealed that by applying 100% recycling at EoL, the total impact reduction of all the material scenarios varied between 2 and 16% when compared to the base scenarios. Since the environmental impacts allocated in the EoL stage were disregarded, WPC, the material with the highest impact in a landfill EoL scenario, benefited the most from recycling at the disposal stage. It is crucial to note that the overall benefits of recycling at EoL are also dependent on the impacts of other stages. Although the PP compact had the lowest environmental impact in the EoL stage, it experienced a slightly larger overall impact reduction than the PET compact, which had a larger impact in the EoL stage. The ratio of the impacts at other stages on the total impact accounts for this.
It is worth noting that all materials examined in this study are recyclable, but not all of them are typically recycled in municipal recycling programs. Materials such as ABS and bioplastics are typically incompatible with conventional recycling processes, which is attributed to material property variability [38]. Nonetheless, high rates of recycling and recycled content for all materials were considered in this study, as an indication of future potential.
As can be noted in Figure 5, the most impactful factor was dematerialisation, which was followed by recycled content. For the scenarios ranging from 1 to 6, PP was the most environmentally friendly material, consistently yielding an average of 46% lower environmental impacts than the other materials. In the scenario whereby all the factors were maximised (scenario 7), WPC emerged as the least environmentally impactful material, with an average 17% reduction in impact compared to the other materials. The existing literature has examined specific factors in the assessment [24,25,26]; hence, such analysis provided further insights into the advantages of employing combined factors. The Pareto analysis highlighted the impact of both individual and combined factors, arranged in ascending order from the most to the least effective. Figure 6 provides a snapshot of the Pareto chart. It features factors whose values exceed the critical value line, indicating their substantial impacts on the overall environmental footprint of the cosmetic compact. It is crucial to note that the remaining factor combinations did not have a significant impact, failing to cross the critical value line, and were consequently excluded from the figure.
The Pareto chart provides conclusive evidence that each individual factor has a notable impact on the overall environmental impact, aligning with the findings from earlier sections. Additionally, the chart reveals that six distinct factor combinations, including one combination involving three factors (dematerialisation, renewable energy share and energy-saving measures), are also significant based on the study’s results. Notably, dematerialisation emerges as the factor with the greatest influence on GWP, as expected. Among the factor combinations, the one incorporating dematerialisation and recycled content stands out as the most effective combination. These findings suggest that cosmetic companies should focus primarily on reducing the amount of packaging and substituting virgin materials with post-consumer recycled content. By implementing these measures, the reduction in the environmental impact of cosmetic packaging in terms of GWP would be substantial.

3.3. Results Based on the 2030 Packaging Regulations and Targets

The impacts of the cosmetic compact were evaluated to identify the most sustainable material based on the targets set by the European Commission and European Plastics Producers for the year 2030. These targets include implementing a minimum of 30% recycled content in packaging, reducing the compact volume and hence the compact waste by 5% and achieving a minimum of a 55% recycling rate at the EoL stage [6,7].
On average, all materials experienced a reduction in the total impact of around 24%. This scenario included 5% compact material volume dematerialisation, where all the material stages experienced the expected 5% reduction in impact. Additionally, when implementing 30% recycled content, all the materials experienced an average reduction of 27% in the material processing stage. Each material experienced a further reduction of 55% at the EoL stage. Figure 7 depicts the environmental impact at each life cycle stage for all the materials based on the 2030 targets normalised to the ABS base case. Despite experiencing the smallest overall impact reduction in this scenario, a compact manufactured using PP would produce the lowest environmental impact in terms of GWP, with a total of 38,772 CO2-eq.

4. Limitations and Future Work

This section includes the limitations experienced during this study as well as some proposals for future work.

4.1. Study Limitations

The primary limitation of this project was the insufficient life cycle data available for the disposal scenarios examined. Unlike PP and PET, the materials ABS, PLA and WPC had insufficient specific data with regard to both landfilling and recycling EoL scenarios. The lack of data availability led to differences in the GWP impacts among materials. This lack of reliable data posed a significant limitation to the study, and more accurate data would have been preferable to generate more precise results.
A further limitation of this study was the absence of one standardised impact allocation method for the recycling process. This lack of standardisation made it difficult to compare the results obtained in this study with findings from other literature.

4.2. Future Work

Exploring further aspects in future research could lead to intriguing discoveries. Future research could focus on exploring the potential inclusion of energy-saving measures during the material processing stage. Studies have highlighted that this stage contributes significantly to GWP [24,25]. Analysing the potential impact reduction by implementing energy-saving measures in material processing could pave the way for more sustainable practices in this field.
As mentioned in the previous section, the primary limitation of this study was the insufficient data regarding landfill and recycling treatments for specific materials. Conducting further research on this topic would be a valuable endeavour, as it would yield more precise data for future LCAs. This would contribute to enhanced accuracy in assessing the environmental impacts of materials and their disposal methods.
Additionally, in this study, only one impact allocation method was applied, the cut-off approach. However, it is important to consider further research to investigate how the environmental impacts may vary when implementing alternative allocation methods, as these variations could substantially impact the final results.
Furthermore, this study only considered one manufacturing process, injection moulding, and two disposal scenarios, landfilling and recycling. Examining the environmental consequences of other manufacturing and disposal methods would offer additional insights into the overall environmental impacts of cosmetic packaging.

5. Conclusions

This study identified key factors impacting packaging sustainability, as highlighted in the literature and emphasised by popular cosmetic brands. These factors include sustainable practices such as reducing the packaging quantity, selecting materials with a focus on biodegradability and incorporating recycled content, increasing the use of renewable energy, minimising the energy consumption during packaging manufacturing and determining appropriate disposal methods at EoL. Subsequently, an LCA was conducted to evaluate the effects of these influencing factors. The assessment was carried out on the base scenarios for all the materials, to both identify the most sustainable material in the case when none of the studied factors were applied and to serve as a reference point for a comparison of the impact reductions when applying said factors. The ABS benchmark case was found to have generated the highest environmental impact, reaching 103,050 CO2-eq. The results obtained in this study suggest that if cosmetic companies only focus on changing the packaging material to reduce its overall impact, without altering any other packaging attributes, then PP would be the most environmentally friendly material. By replacing ABS with PP, the environmental impact of cosmetic packaging can be reduced by over 50%.
For all the material scenarios, the life cycle stage with the greatest share in the total impact was the material processing stage, which, in every case, made up more than half of the total environmental impact. The impacts generated in the compact manufacturing stage varied slightly between materials due to the standard injection moulding process with general energy consumption values. The transportation impacts were influenced by the distance and material weight, resulting in PP, the material with the lowest density, having the lowest impact in the transportation phase. Differences in EoL impacts were significant, mainly due to a lack of material-specific EoL data. PP and PET, with available recycling infrastructure data, exhibited lower GWP impacts at the EoL stage compared to materials categorised as miscellaneous with municipal waste treatment impacts. One of the main conclusions drawn from the results of the base scenarios is that cosmetic companies, while still striving to reduce the environmental impact of packaging throughout its entire life cycle, should prioritise efforts to reduce the environmental impact of cosmetic packaging in the material processing stage. Therefore, it is recommended that companies conduct further evaluations and analysis of their supply chain and its respective environmental impacts.
Various scenarios implementing individual and combined factors were also evaluated and the findings revealed several noteworthy insights. As expected, dematerialisation had a substantial impact, resulting in a linear reduction in the environmental impact for each material, reaffirming prior studies’ observations regarding the direct relationship between mass and GWP. Implementing 100% recycled content yielded a significant impact reduction for all the material scenarios. Notably, the material with the highest impact in the material processing stage, ABS, benefited the most when virgin material was replaced with recycled content.
It is interesting to note that while the conversion to renewable energy and the application of energy-saving measures during manufacturing, as well as recycling at EoL, resulted in a reduction in the overall impact of the cosmetic packaging, the reduction was not as significant as the application of dematerialisation and recycled content. This was attributed to the different stages of the life cycle being affected and their share in the overall impact. The introduction of a 100% renewable energy share and energy-saving measures during manufacturing had varying impacts, with PP gaining the greatest benefit in both cases. Similarly, incorporating 100% recycling at EoL had varying results for different materials. WPC, with the highest landfill EoL impact, saw the most significant reduction. The analysis carried out in this study found that all the different packaging attributes considered had a positive impact on the environmental footprint of the cosmetic packaging. This suggests that the current approaches taken by cosmetic companies are indeed generating beneficial effects. However, the results obtained also make it clear that some approaches, such as reducing the material volume and switching from virgin material to recycled content, would be more effective in reducing the environmental impact of cosmetic packaging.
It is crucial to note that ABS had the highest environmental impact in all the scenarios that were considered in the analysis. Surprisingly, despite the prevailing industry trends favouring bio-based materials, this study underscores the superior environmental performance of PP, a fossil-based plastic, in the majority of cases. WPC consistently ranked second to PP in terms of GWP, except in scenario 7, where all factors were maximised. These findings underscore the potential for strategic choices in material selection to significantly enhance the environmental sustainability of cosmetic packaging.
A Pareto analysis shed further light on the effects of individual and combined factors of cosmetic packaging sustainability, which was consistent with prior findings. Six key factor combinations were identified as having substantial effects on the overall impact. Specifically, the combination of dematerialisation and recycled content emerged as highly effective, further emphasising the importance of reducing packaging and incorporating PCR materials.
This analysis offers valuable guidance for cosmetic companies seeking to enhance the sustainability of their packaging. The primary focus should be on three key areas: reducing the packaging volume, selecting appropriate materials and replacing virgin materials with PCR content. As demonstrated repeatedly in this study, dematerialisation emerges as a critical factor. Companies should prioritise reducing packaging quantities while ensuring that such reductions do not compromise product integrity. Neglecting this aspect might lead to increased waste production and, consequently, more adverse environmental impacts, resulting in an overall detrimental effect on the environment. Furthermore, when packaging remains a necessity, the use of PCR materials to replace virgin materials is highly recommended. This strategic shift could contribute to an additional impact reduction, resulting in more environmentally friendly packaging. Employing these measures, cosmetic companies will in turn comply with SDG 12, the European Commission regulations and the Packaging and Packaging Waste Directive targets.

Author Contributions

Conceptualisation, P.R.; methodology, N.V. and P.R.; software, N.V.; validation, N.V. and P.R.; formal analysis, N.V. and P.R.; investigation, N.V.; resources, P.R.; data curation, N.V.; writing—original draft preparation, N.V.; writing—review and editing, P.R.; visualisation, N.V.; supervision, P.R.; project administration, P.R.; funding acquisition, P.R. All authors have read and agreed to the published version of the manuscript.

Funding

This research received no external funding.

Institutional Review Board Statement

Not applicable.

Informed Consent Statement

Not applicable.

Data Availability Statement

No new data were created or analyzed in this study. Data sharing is not applicable to this article.

Acknowledgments

The authors would like to thank Olaf Zahra and Cheryl Bezzina at Toly Products Ltd., for their support and cooperation throughout the entire study.

Conflicts of Interest

The authors declare no conflicts of interest.

Abbreviations

ABSAcrylonitrile Butadiene Styrene
AlAluminium
CO2-eqCarbon Dioxide Equivalent
DOEDesign of Experiments
EoLEnd-of-Life
GWPGlobal Warming Potential
HDPEHigh-Density Polyethylene
LCALife Cycle Assessment
PCRPost-Consumer Recycled
PETPolyethylene Terephthalate
PHAPolyhydroxyalkanoate
PLAPolylactic Acid
PPPolypropylene
SDGSustainable Development Goal

References

  1. Ren, Z.; Zhang, D.; Gao, Z. Sustainable Design Strategy of Cosmetic Packaging in China Based on Life Cycle Assessment. Sustainability 2022, 14, 8155. [Google Scholar] [CrossRef]
  2. GlobeNewswire. Cosmetic Packaging Market Will Reach USD 57.1 Billion by 2032, at CAGR 4.6%: Market.Us. GlobeNewswire News Room. Available online: https://www.globenewswire.com/en/news-release/2023/03/06/2621023/0/en/Cosmetic-Packaging-Market-Will-Reach-USD-57-1-Billion-By-2032-at-CAGR-4-6-Market-Us.html (accessed on 13 November 2023).
  3. de Lange, D.E.; Busch, T.; Delgado-Ceballos, J. Sustaining Sustainability in Organizations. J. Bus. Ethics 2012, 110, 151–156. [Google Scholar] [CrossRef]
  4. Morea, D.; Fortunati, S.; Martiniello, L. Circular economy and corporate social responsibility: Towards an integrated strategic approach in the multinational cosmetics industry. J. Clean. Prod. 2021, 315, 128232. [Google Scholar] [CrossRef]
  5. United Nations. Goal 12: Ensure Sustainable Consumption and Production Patterns. United Nations Sustainable Development. Available online: https://www.un.org/sustainabledevelopment/sustainable-consumption-production/ (accessed on 13 November 2023).
  6. European Commission. Packaging waste. European Commission. Available online: https://environment.ec.europa.eu/topics/waste-and-recycling/packaging-waste_en (accessed on 13 November 2023).
  7. Plastics Europe. European Plastics Producers Call for a Mandatory EU Recycled Content Target for Plastics Packaging of 30% by 2030. Plastics Europe. Available online: https://plasticseurope.org/media/european-plastics-producers-call-for-a-mandatory-eu-recycled-content-target-for-plastics-packaging-of-30-by-2030-3/ (accessed on 14 December 2022).
  8. Life Cycle Assessment: Best Practices of International Organization for Standardization (ISO) 14040 Series, 2004; APEC: Singapore, 2004.
  9. Muralikrishna, I.V.; Manickam, V. Chapter Five—Life Cycle Assessment. In Environmental Management; Muralikrishna, I.V., Manickam, V., Eds.; Butterworth-Heinemann: Oxford, UK, 2017; pp. 57–75. [Google Scholar] [CrossRef]
  10. European Commission. Life Cycle Assessment (LCA). European Platform on Life Cycle Assessment. Available online: https://eplca.jrc.ec.europa.eu/lifecycleassessment.html (accessed on 13 November 2023).
  11. Cyprus, J. What Makes a Product Sustainable? Earth911. Available online: https://earth911.com/business-policy/what-makes-a-product-sustainable/ (accessed on 13 November 2023).
  12. Vezzoli, C.; Manzini, E. Design for Environmental Sustainability; Springer: London, UK, 2008; pp. 1–303. [Google Scholar] [CrossRef]
  13. Our Packaging. The Body Shop. Available online: https://thebodyshop.it/pages/our-packaging (accessed on 13 November 2023).
  14. Shum, K. How Lush Reduces Plastic—Putting Plastic in Its Place. Lush. Available online: https://www.lushusa.com/stories/article-how-lush-reduces-plastic.html (accessed on 13 November 2023).
  15. Lush. Our Impact Report on Waste, Raw Materials, Packaging and Operations. Lush. Available online: https://weare.lush.com/en-ae/lush-life/our-impact-reports/go-circular/ (accessed on 13 November 2023).
  16. Lush. 10 Things about Lush Packaging|Lush Fresh Handmade Cosmetics. Lush. Available online: https://www.lushusa.com/stories/article_10-things-lush-packaging.html (accessed on 13 November 2023).
  17. L’Oréal. Fighting Climate Change. L’Oréal Groupe. Available online: https://www.loreal.com/en/commitments-and-responsibilities/for-the-planet/fighting-climate-change/ (accessed on 13 November 2023).
  18. L’Oréal. ’L’Oréal, for the Future—Our Sustainability commitments for 2030. L’Oréal. Available online: https://www.loreal.com/en/china/articles/commitments/loreal-unveils-its-bold-sustainability-targets-for-2030/ (accessed on 13 November 2023).
  19. P&G. Environmental|Procter & Gamble Investor Relations. P&G. Available online: https://www.pginvestor.com/esg/environmental/plastic-packaging/default.aspx (accessed on 13 November 2023).
  20. TerraCycle. L’Oréal Committed Beauty Free Recycling Program. TerraCycle. Available online: https://www.terracycle.com/en-CA/brigades/loreal-beauty-ca-en (accessed on 13 November 2023).
  21. Burt’s Bees. Recycling Made Easy|Burt’s Bees. Burt’s Bees. Available online: https://www.burtsbees.com/blog/post/recycling-made-easy/ (accessed on 13 November 2023).
  22. The Body Shop. Our Refill & Recycling Schemes|The Body Shop. The Body Shop. Available online: https://www.thebodyshop.com/en-us/about-us/brand-values/sustainability/return-recycle-reuse/a/a00011 (accessed on 13 November 2023).
  23. Lush. Bring It Back: The LUSH Way to Recycle. Lush. Available online: https://www.lush.com/uk/en/a/bring-it-back-our-new-look-recycling-scheme (accessed on 13 November 2023).
  24. Civancik-Uslu, D.; Puig, R.; Voigt, S.; Walter, D.; Fullana-i-Palmer, P. Improving the production chain with LCA and eco-design: Application to cosmetic packaging. Resour. Conserv. Recycl. 2019, 151, 104475. [Google Scholar] [CrossRef]
  25. Craft, C. Next Generation of Sustainable Packaging for Danish Skincare Scale-Up. Master Thesis, Lund University, Lund, Sweden, 2022. [Google Scholar]
  26. Bengtsson, J.; Logie, J. Life Cycle Assessment of One-way and Pooled Pallet Alternatives. Procedia CIRP 2015, 29, 414–419. [Google Scholar] [CrossRef]
  27. Gendell, A. Sustainable Packaging 101: Recycled Content vs Recyclability. Sustainable Packaging Coalition. Available online: https://sustainablepackaging.org/101-recycled-content-vs-recyclability/ (accessed on 13 November 2023).
  28. Marczak, H. Energy Inputs on the Production of Plastic Products. J. Ecol. Eng. 2022, 23, 146–156. [Google Scholar] [CrossRef] [PubMed]
  29. ISO 14044:2006; Environmental Management—Life Cycle Assessment. ISO: Geneva, Switzerland, 2020.
  30. Mifsud, S.; Refalo, P.; Rochman, A. Biodegradable polymers for cosmetic packaging: A technical and life cycle perspective. Mater. Res. Proc. 2023, 28, 2024. [Google Scholar] [CrossRef]
  31. Laurin, L. Handling Recycling in Life Cycle Assessment. Earth Shift Global—Advancing Your Sustainability. 2019. Available online: https://earthshiftglobal.com/client_media/files/pdf/Handling_Recycling_in_Life_Cycle_Assessment_2019-11-15.pdf (accessed on 13 November 2023).
  32. Corona, B.; Shen, L.; Reike, D.; Carreón, J.R.; Worrell, E. Towards sustainable development through the circular economy—A review and critical assessment on current circularity metrics. Resour. Conserv. Recycl. 2019, 151, 104498. [Google Scholar] [CrossRef]
  33. European Commission and Business & Biodiversity. Biodiversity Measurement Approaches–Summary Descriptions–ReCiPe; European Commission: Brussels, Brussels, 2021. [Google Scholar]
  34. LCIA: The ReCiPe Model. RIVM Committed to Health and Sustainability. Available online: https://www.rivm.nl/en/life-cycle-assessment-lca/recipe (accessed on 18 October 2023).
  35. Morris, T. Global Warming Is All Too Familiar for Most of Us|Bartleby. Bartleby. Available online: https://www.bartleby.com/essay/Global-Warming-Is-All-Too-Familiar-For-PKXYCWVKRY3Q (accessed on 13 November 2023).
  36. Santos, C.P.; Rato, T.J.; Reis, M.S. Design of Experiments: A comparison study from the non-expert user’s perspective. J. Chemom. 2018, 33, e3087. [Google Scholar] [CrossRef]
  37. Visonpack Company. ABS VS PET—Which Material Is Better for Cosmetic Packaging. Medium. Available online: https://medium.com/@cosmetic_packaging_world/abs-vs-pet-which-material-is-better-for-cosmetic-packaging-c4e8bb5dedf3 (accessed on 13 November 2023).
  38. EuRIC. EuRIC—Plastic Recycling Factsheet. European Union—European Circular Economy Stakeholder Platform. Available online: https://circulareconomy.europa.eu/platform/en/knowledge/euric-plastic-recycling-factsheet (accessed on 13 November 2023).
Figure 1. Round compact plastic components.
Figure 1. Round compact plastic components.
Cosmetics 11 00034 g001
Figure 2. Life cycle stages of the cosmetic compact included in this study and their respective inputs and outputs.
Figure 2. Life cycle stages of the cosmetic compact included in this study and their respective inputs and outputs.
Cosmetics 11 00034 g002
Figure 3. Cut-off allocation method for the primary and secondary product [31].
Figure 3. Cut-off allocation method for the primary and secondary product [31].
Cosmetics 11 00034 g003
Figure 4. Global warming potential (GWP) impact for PP, PET, PLA and WPC normalised to the GWP impact for ABS.
Figure 4. Global warming potential (GWP) impact for PP, PET, PLA and WPC normalised to the GWP impact for ABS.
Cosmetics 11 00034 g004
Figure 5. GWP impact generated in the main scenarios for each material. All results are normalised to the impacts of ABS base scenario 1.
Figure 5. GWP impact generated in the main scenarios for each material. All results are normalised to the impacts of ABS base scenario 1.
Cosmetics 11 00034 g005
Figure 6. Pareto chart illustrating the significance of the main effects and interactions for PP.
Figure 6. Pareto chart illustrating the significance of the main effects and interactions for PP.
Cosmetics 11 00034 g006
Figure 7. GWP impact for each material based on the 2030 regulations scenario normalised to the ABS base scenario impact.
Figure 7. GWP impact for each material based on the 2030 regulations scenario normalised to the ABS base scenario impact.
Cosmetics 11 00034 g007
Table 1. Definition of the model base case.
Table 1. Definition of the model base case.
ParametersBase Case
MaterialVirgin acrylonitrile butadiene styrene (ABS)
Volume6.941 cm3
Mass7.29 g
Manufacturing ProcessInjection moulding
Transportation20,647 km
EoL Scenario100% landfill
Table 2. List of factors and respective variations analysed in this study.
Table 2. List of factors and respective variations analysed in this study.
FactorsVariances
Material (Mass)ABS (7.29 g), polypropylene (PP) (6.25 g), polyethylene terephthalate (PET) (9.30 g), polylactic acid (PLA) (8.75 g), wood–polymer composite (WPC) (8.95 g)
Dematerialisation0%, 70%
Recycling Content0%, 100%
Renewable Energy Share0%, 100%
Energy-Saving Measures0%, 50%
EoL Scenario100% landfill, 100% recycling
Table 3. List of main DOE Scenarios.
Table 3. List of main DOE Scenarios.
Scenario NumberDematerialisation
(%)
Recycled Content (%)Renewable Energy (%)Energy-Saving Measures (%)EoL
Recycling Rate (%)
100000
2700000
30100000
40010000
5000500
60000100
77010010050100
Disclaimer/Publisher’s Note: The statements, opinions and data contained in all publications are solely those of the individual author(s) and contributor(s) and not of MDPI and/or the editor(s). MDPI and/or the editor(s) disclaim responsibility for any injury to people or property resulting from any ideas, methods, instructions or products referred to in the content.

Share and Cite

MDPI and ACS Style

Vassallo, N.; Refalo, P. Reducing the Environmental Impacts of Plastic Cosmetic Packaging: A Multi-Attribute Life Cycle Assessment. Cosmetics 2024, 11, 34. https://doi.org/10.3390/cosmetics11020034

AMA Style

Vassallo N, Refalo P. Reducing the Environmental Impacts of Plastic Cosmetic Packaging: A Multi-Attribute Life Cycle Assessment. Cosmetics. 2024; 11(2):34. https://doi.org/10.3390/cosmetics11020034

Chicago/Turabian Style

Vassallo, Nicole, and Paul Refalo. 2024. "Reducing the Environmental Impacts of Plastic Cosmetic Packaging: A Multi-Attribute Life Cycle Assessment" Cosmetics 11, no. 2: 34. https://doi.org/10.3390/cosmetics11020034

APA Style

Vassallo, N., & Refalo, P. (2024). Reducing the Environmental Impacts of Plastic Cosmetic Packaging: A Multi-Attribute Life Cycle Assessment. Cosmetics, 11(2), 34. https://doi.org/10.3390/cosmetics11020034

Note that from the first issue of 2016, this journal uses article numbers instead of page numbers. See further details here.

Article Metrics

Back to TopTop