Decision Criteria for the Development of Stormwater Management Systems in Poland
Abstract
1. Introduction
2. Materials and Methods
2.1. Analytic Hierarchy Process
2.2. Case Study
- Scenario 1—only the operating criterion was considered;
- Scenario 2—economic, operating, aesthetic and technical criteria were considered;
- Scenario 3—hydraulic, social and environmental criteria were considered;
- Scenario 4—all criteria were considered, but they were of equal weight.
3. Results and Discussion
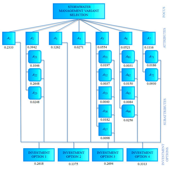
3.1. Model of Decision Support in Stormwater Management
3.2. Possible Design Variants of the Stormwater Management System
3.3. Model Implementation
4. Conclusions
Author Contributions
Funding
Acknowledgments
Conflicts of Interest
Appendix A. Determination of Local Priorities Values
- -
- economic criteria wA1 = 0.071,
- -
- operating criteria wA2 = 0.279,
- -
- aesthetic criteria wA3 = 0.048,
- -
- hydraulic criteria wA4 = 0.279,
- -
- social criteria wA5 = 0.045,
- -
- environmental criteria wA6 = 0.166,
- -
- technical criteria wA7 = 0.112.



Appendix B. Description of Criteria
| Economic criterion A1 | - | In the analyzed case, this criterion is mainly related to the amount of life cycle costs of individual infiltration facilities, which result from the amount of investment outlays and the expected operating costs of the system. |
| Operating criteria A2 | A21 | This sub-criterion concerns the failure rate of the decision options considered. Solutions whose use ensures long-term, trouble-free operation of the stormwater management system should be used. |
| A22 | This sub-criterion is related to the need to use solutions that are adaptable to changing environmental conditions, including forecast climate change. | |
| A23 | This sub-criterion refers to the frequency of required maintenance, including, for example, maintaining an adequate level of stormwater infiltration. It is necessary to use solutions that will have minimum operational requirements. | |
| Aesthetic criterion A3 | - | In the case under consideration, this criterion mainly refers to the need to create an element of small architecture, the implementation of which will improve the quality of the landscape and living conditions of the residents, without losing its original purpose. |
| Hydraulic criterion A4 | - | In the case under consideration, this criterion mainly refers to the need to adapt the designed system to the existing drainage infrastructure and to limit the amount of stormwater directed to the receiving body of water. |
| Social criteria A5 | A51 | This sub-criterion includes the need to design a stormwater management system in accordance with the applicable legal regulations. |
| A52 | This sub-criterion concerns the need to design a system whose functioning will be adapted to the lifestyle of residents. Communing with nature is one of the most desirable aspects of spending free time. | |
| A53 | This sub-criterion concerns the improvement of ecological awareness of individual system users. Even they should be aware of the importance of the problem arising from the need to manage stormwater and the need to solve it in harmony with nature. | |
| A56 | This sub-criterion is related to the need to ensure the safety of residents, including the elimination of threats to their health and life. | |
| A57 | This sub-criterion concerns the need to limit social losses resulting from improperly managed stormwater, including infrastructure damage. | |
| Environmental criteria A6 | A61 | This sub-criterion refers to the need to protect the stormwater receiver. This can applies to the protection of rivers as a result of limiting the amount of stormwater discharge, as well as groundwater in the case of stormwater infiltration into the ground. |
| A62 | This sub-criterion relates to the possibility of treating stormwater flowing through the device, for example during filtration through layers of soil. | |
| A65 | This sub-criterion includes the possibility of improving the local microclimate through the use of nature-based solutions. | |
| A66 | This sub-criterion concerns the possibility of supplying groundwater resources as a result of infiltrating stormwater into the ground. | |
| Technical criteria A7 | A71 | This sub-criterion concerns the possibility of supporting the stormwater management system design process by using appropriate computer programs or design materials. |
| A72 | This sub-criterion is related to the need to use solutions that are relatively simple and quick to implement. |
Appendix C. Local Priority Values
| Criteria | Sub-Criteria | Local Priority Values | Local Priority Values of Investment Options | |||
|---|---|---|---|---|---|---|
| Investment Option 1 | Investment Option 2 | Investment Option 3 | Investment Option 4 | |||
| A1 | - | - | 0.0681 | 0.1669 | 0.4849 | 0.2800 |
| A2 | A21 | 0.2654 | 0.1999 | 0.0815 | 0.3593 | 0.3593 |
| A22 | 0.6716 | 0.4829 | 0.1570 | 0.0882 | 0.2720 | |
| A23 | 0.0629 | 0.3444 | 0.1165 | 0.0509 | 0.4881 | |
| A3 | - | - | 0.0790 | 0.0483 | 0.3304 | 0.5423 |
| A4 | - | - | 0.2500 | 0.2500 | 0.2500 | 0.2500 |
| A5 | A51 | 0.3557 | 0.2500 | 0.2500 | 0.2500 | 0.2500 |
| A52 | 0.0671 | 0.4488 | 0.2346 | 0.0819 | 0.2346 | |
| A53 | 0.0714 | 0.0809 | 0.1539 | 0.4773 | 0.2880 | |
| A56 | 0.3285 | 0.4489 | 0.2109 | 0.0572 | 0.2830 | |
| A57 | 0.1774 | 0.2500 | 0.2500 | 0.2500 | 0.2500 | |
| A6 | A61 | 0.0601 | 0.1055 | 0.0609 | 0.5693 | 0.2643 |
| A62 | 0.2878 | 0.1055 | 0.0609 | 0.5693 | 0.2643 | |
| A65 | 0.1615 | 0.0500 | 0.0500 | 0.4500 | 0.4500 | |
| A66 | 0.4905 | 0.2500 | 0.2500 | 0.2500 | 0.2500 | |
| A7 | A71 | 0.1667 | 0.4829 | 0.2720 | 0.0882 | 0.1570 |
| A72 | 0.8333 | 0.3936 | 0.0753 | 0.1375 | 0.3936 | |
References
- Sarabi, S.E.; Han, Q.; Romme, A.G.L.; de Vries, B.; Wendling, L. Key Enablers of and Barriers to the Uptake and Implementation of Nature-Based Solutions in Urban Settings: A Review. Resources 2019, 8, 121. [Google Scholar] [CrossRef]
- Starzec, M.; Dziopak, J. Effect of the sewer basin increasing to necessary useful capacity of multichamber impounding reservoir. Water Ecol. 2015, 1, 41–50. [Google Scholar]
- Tchórzewska-Cieślak, B.; Rak, J.R.; Szpak, D. Bayesian inference in the analysis of the failure risk of the water supply network. J. KONBiN 2019, 49, 433–450. [Google Scholar] [CrossRef][Green Version]
- Kordana, S. The identification of key factors determining the sustainability of stormwater systems. E3S Web Conf. 2018, 45, 00033. [Google Scholar] [CrossRef]
- Dziopak, J. A wastewater retention canal as a sewage network and accumulation reservoir. E3S Web Conf. 2018, 45, 00016. [Google Scholar] [CrossRef]
- Pochwat, K. Hydraulic analysis of functioning of the drainage channel with increased retention capacity. E3S Web Conf. 2017, 17, 00075. [Google Scholar] [CrossRef]
- Ondrejka Harbulakova, V.; Lechman, M. Flood controls measures—Dry basins—Case study. In Public Recreation and Landscape Protection—with Nature Hand in Hand! 1st ed.; Fialova, J., Ed.; Mendel Univ Brno: Brno, Czech Republic, 2018; pp. 168–173. [Google Scholar]
- Stec, A.; Mazur, A. An Analysis of Eco-Technology Allowing Water and Energy Saving in an Environmentally Friendly House—A Case Study from Poland. Buildings 2019, 9, 180. [Google Scholar] [CrossRef]
- Tchórzewska-Cieślak, B.; Pietrucha-Urbanik, K.; Papciak, D. An Approach to Estimating Water Quality Changes in Water Distribution Systems Using Fault Tree Analysis. Resources 2019, 8, 162. [Google Scholar] [CrossRef]
- Marsalek, J.; Chocat, B. International Report: Stormwater management. Water Sci. Technol. 2002, 46, 1–17. [Google Scholar] [CrossRef]
- Szeląg, B.; Cienciała, A.; Sobura, S.; Studziński, J.; García, J.T. Urbanization and Management of the Catchment Retention in the Aspect of Operation of Storm Overflow: A Probabilistic Approach. Water 2019, 11, 3651. [Google Scholar] [CrossRef]
- Todeschini, S.; Papiri, S.; Ciaponi, C. Placement Strategies and Cumulative Effects of Wet-weather Control Practices for Intermunicipal Sewerage Systems. Water Resour. Manag. 2018, 32, 2885–2900. [Google Scholar] [CrossRef]
- Pochwat, K.; Kida, M.; Ziembowicz, S.; Koszelnik, P. Odours in sewerage—a description of emissions and of technical abatement measures. Environments 2019, 6, 89. [Google Scholar] [CrossRef]
- Sakson, G.; Brzezińska, A.; Zawilski, M. Prospects for reduction of the impact of wastewater discharge from urban areas on surface water quality in view of legal regulations. Ochr. Sr. 2017, 39, 27–38. [Google Scholar]
- Starzec, M. A critical evaluation of the methods for the determination of required volumes for detention tank. E3S Web Conf. 2018, 45, 00088. [Google Scholar] [CrossRef]
- Todeschini, S.; Papiri, S.; Ciaponi, C. Performance of stormwater detention tanks for urban drainage systems in northern Italy. J. Environ. Manag. 2012, 101, 33–45. [Google Scholar] [CrossRef]
- Liow, C.V.; Mah, D.Y.S.; Malek, M.A. Modelling of StormPav Green Pavement System Using Storm Water Management Model and SolidWorks Flow Simulation. Int. J. Recent Technol. Eng. (IJRTE) 2019, 8, 4673–4679. [Google Scholar] [CrossRef]
- Zeleňáková, M.; Hluštík, P.; Abd-Elhamid, H.F.; Vranayová, Z.; Markovič, G.; Hudáková, G.; Tometz, L. Comprehensive study of the percolation of water from surface runoff with an emphasis on the retention capacity and intensity of precipitation. Water Sci. Technol. 2019, 79, 2407–2416. [Google Scholar] [CrossRef]
- Imteaz, M.A.; Paudel, U.; Ahsan, A.; Santos, C. Climatic and spatial variability of potential rainwater savings for a large coastal city. Resour. Conserv. Recy. 2015, 105, 143–147. [Google Scholar] [CrossRef]
- Oviedo-Ocaña, E.R.; Dominguez, I.; Ward, S.; Rivera-Sanchez, M.L.; Zaraza-Peña, J.M. Financial feasibility of end-user designed rainwater harvesting and greywater reuse systems for high water use households. Environ. Sci. Pollut. Res. 2018, 25, 19200–19216. [Google Scholar] [CrossRef]
- Kazak, J.K.; Chruściński, J.; Szewrański, S. The Development of a Novel Decision Support System for the Location of Green Infrastructure for Stormwater Management. Sustainability 2018, 10, 4388. [Google Scholar] [CrossRef]
- Ghosh, R.; Kansal, A.; Venkatesh, G. Urban Water Security Assessment Using an Integrated Metabolism Approach—Case Study of the National Capital Territory of Delhi in India. Resources 2019, 8, 62. [Google Scholar] [CrossRef]
- Mei, C.; Liu, J.; Wang, H.; Shao, W.; Xia, L.; Xiang, C.; Zhou, J. Modelling the ability of source control measures to reduce inundation risk in a community-scale urban drainage system. Proc. IAHS 2018, 379, 223–229. [Google Scholar] [CrossRef][Green Version]
- Ngamalieu-Nengoue, U.A.; Martínez-Solano, F.J.; Iglesias-Rey, P.L.; Mora-Meliá, D. Multi-Objective Optimization for Urban Drainage or Sewer Networks Rehabilitation through Pipes Substitution and Storage Tanks Installation. Water 2019, 11, 935. [Google Scholar] [CrossRef]
- Stec, A.; Zeleňáková, M. An Analysis of the Effectiveness of Two Rainwater Harvesting Systems Located in Central Eastern Europe. Water 2019, 11, 458. [Google Scholar] [CrossRef]
- Carriquiry, A.N.; Sauri, D.; March, H. Community Involvement in the Implementation of Sustainable Urban Drainage Systems (SUDSs): The Case of Bon Pastor, Barcelona. Sustainability 2020, 12, 510. [Google Scholar] [CrossRef]
- Zawilski, M.; Sakson, G.; Brzezińska, A. Opportunities for sustainable management of rainwater: Case study of Łódź, Poland. Ecohydrol. Hydrobiol. 2014, 14, 220–228. [Google Scholar] [CrossRef]
- Caruzzo, A.; Belderrain, M.C.N.; Fish, G.; Young, G.S.; Hanlon, C.J.; Verlinde, J. Modelling weather risk preferences with multi-criteria decision analysis for an aerospace vehicle launch. Meteorol. Appl. 2018, 25, 456–465. [Google Scholar] [CrossRef]
- Ammar, A.; Riksen, M.; Ouessar, M.; Ritsema, C. Identification of suitable sites for rainwater harvesting structures in arid and semi-arid regions: A review. Int. Soil Water Conserv. Res. 2016, 4, 108–120. [Google Scholar] [CrossRef]
- Mwenge Kahinda, J.; Taigbenu, A.E.; Sejamoholo, B.B.P.; Lillie, E.S.B.; Boroto, R.J. A GIS-based decision support system for rainwater harvesting (RHADESS). Phys. Chem. Earth 2009, 34, 767–775. [Google Scholar] [CrossRef]
- Terêncio, D.P.S.; Sanches Fernandes, L.F.; Cortes, R.M.V.; Pacheco, F.A.L. Improved framework model to allocate optimal rainwater harvesting sites in small watersheds for agro-forestry uses. J. Hydrol. 2017, 550, 318–330. [Google Scholar] [CrossRef]
- Alves, A.; Gersonius, B.; Sanchez, A.; Vojinovic, Z.; Kapelan, Z. Multi-criteria Approach for Selection of Green and Grey Infrastructure to Reduce Flood Risk and Increase CO-benefits. Water Resour. Manag. 2018, 32, 2505–2522. [Google Scholar] [CrossRef]
- Duan, H.F.; Li, F.; Tao, T. Multi-objective Optimal Design of Detention Tanks in the Urban Stormwater Drainage System: Uncertainty and Sensitivity Analysis. Water Resour. Manag. 2016, 30, 2213–2226. [Google Scholar] [CrossRef]
- Kaplowitz, M.D.; Lupi, F. Stakeholder preferences for best management practices for non-point source pollution and stormwater control. Landsc. Urban Plan. 2012, 104, 364–372. [Google Scholar] [CrossRef]
- Kadam, A.K.; Kale, S.S.; Pande, N.N.; Pawar, N.J.; Sankhua, R.N. Identifying Potential Rainwater Harvesting Sites of a Semi-arid, Basaltic Region of Western India, Using SCS-CN Method. Water Resour. Manag. 2012, 26, 2537–2554. [Google Scholar] [CrossRef]
- Akter, A.; Ahmed, S. Potentiality of rainwater harvesting for an urban community in Bangladesh. J. Hydrol. 2015, 528, 84–93. [Google Scholar] [CrossRef]
- Mosase, E.N.; Kayombo, B.; Tsheko, R.; Tapela, M. Assessment of the Suitability of Rain Water Harvesting Areas Using Multi-Criteria Analysis and Fuzzy Logic. Adv. Res. 2017, 10, 33983. [Google Scholar] [CrossRef]
- Isioye, O.A.; Shebe, M.W.; Momoh, U.O.; Bako, C.N. A Multi Criteria Decision Support System (MDSS) for identifying rainwater harvesting site(s) in Zaria, Kaduna State, Nigeria. IJASETR 2012, 1, 24. [Google Scholar]
- Melville-Shreeve, P.; Ward, S.; Butler, D. Rainwater Harvesting Typologies for UK Houses: A Multi Criteria Analysis of System Configurations. Water 2016, 8, 129. [Google Scholar] [CrossRef]
- Ellis, J.B.; Deutsch, J.C.; Mouchel, J.M.; Scholes, L.; Revitt, M.D. Multicriteria decision approaches to support sustainable drainage options for the treatment of highway and urban runoff. Sci. Total Environ. 2004, 334–335, 251–260. [Google Scholar] [CrossRef]
- Cheng, M.S.; Zhen, J.X.; Shoemaker, L. BMP decision support system for evaluating stormwater management alternatives. Front. Environ. Sci. Eng. China 2009, 3, 453–463. [Google Scholar] [CrossRef]
- Ki, S.J.; Ray, C. Using fuzzy logic analysis for siting decisions of infiltration trenches for highway runoff control. Sci. Total Environ. 2014, 493, 44–53. [Google Scholar] [CrossRef] [PubMed]
- Jato-Espino, D.; Rodriguez-Hernandez, J.; Andréz-Valeri, V.C.; Ballester-Muñoz, F. A fuzzy stochastic multi-criteria model for the selection of urban pervious pavements. Expert Syst. Appl. 2014, 41, 6807–6817. [Google Scholar] [CrossRef]
- Grant, E.J.; Jones, J.R. A decision-making framework for vegetated roofing system selection. J. Green Build. 2008, 3, 138–153. [Google Scholar] [CrossRef]
- Benzerra, A.; Cherrared, M.; Chocat, B.; Cherqui, F.; Zekiouk, T. Decision support for sustainable urban drainage system management: A case study of Jijel, Algieria. J. Environ. Manag. 2012, 101, 46–53. [Google Scholar] [CrossRef] [PubMed]
- Young, K.D.; Younos, T.; Dymond, R.L.; Kibler, D.F.; Lee, D.H. Application of the Analytic Hierarchy Process for Selecting and Modeling Stormwater Best Management Practices. J. Contemp. Water Res. Educ. 2010, 146, 50–63. [Google Scholar] [CrossRef]
- Li, N.; Qin, C.; Du, P. Optimization of China Sponge City Design: The Case of Lincang Technology Innovation Park. Water 2018, 10, 1189. [Google Scholar] [CrossRef]
- Martin, C.; Ruperd, Y.; Legret, M. Urban stormwater drainage management: The development of a multicriteria decision aid approach for best management practices. Eur. J. Oper. Res. 2007, 181, 338–349. [Google Scholar] [CrossRef]
- Fang, L.; Li, H. Multi-criteria decision analysis for efficient location-allocation problem combining DEA and goal programming. RAIRO-Oper. Res. 2015, 49, 753–772. [Google Scholar] [CrossRef]
- Saaty, T. The Analytic Hierarchy Process, 1st ed.; McGraw-Hill: New York, NY, USA, 1980. [Google Scholar]
- Ghimire, L.P.; Kim, Y. An analysis on barriers to renewable energy development in the context of Nepal using AHP. Renew. Energ. 2018, 129, 446–456. [Google Scholar] [CrossRef]
- Wang, Y.; Xu, L.; Solangi, Y.A. Strategic renewable energy resources selection for Pakistan: Based on SWOT-Fuzzy AHP approach. Sustain. Cities Soc. 2020, 52, 101861. [Google Scholar] [CrossRef]
- Giner-Santonja, G.; Calvo, V.V.; Lepe, G.R. Application of AHP and corrective factors for the determination of best available techniques and emission limit values at installation level: A case study in four cement installations. Sci. Total Environ. 2019, 660, 834–840. [Google Scholar] [CrossRef] [PubMed]
- Lu, Y.; Xu, H.; Wang, Y.; Yang, Y. Evaluation of water environmental carrying capacity of city in Huaihe River Basin based on the AHP method: A case in Huai’an City. Water Resour. Ind. 2017, 18, 71–77. [Google Scholar] [CrossRef]
- Liu, Y.; Wang, C.; Chun, Y.; Yang, L.; Chen, W.; Ding, J. A Novel Method in Surface Water Quality Assessment Based on Improved Variable Fuzzy Set Pair Analysis. Int. J. Environ. Res. Public Health 2019, 16, 4314. [Google Scholar] [CrossRef] [PubMed]
- Mannina, G.; Rebouças, T.F.; Cosenza, A.; Sànchez-Marrè, M.; Gibert, K. Decision support systems (DSS) for wastewater treatment plants – A review of the state of the art. Bioresource Technol. 2019, 290, 121814. [Google Scholar] [CrossRef]
- Leal, J.E. AHP-express: A simplified version of the analytical hierarchy process method. MethodsX 2019. [Google Scholar] [CrossRef]
- Hadadian, A.R.; Rasoulian, A. Using Analytic Hierarchy Process (AHP) for Selecting the Appropriate Country for Economic Integration (Case of Iran’s Foreign Trade with OIC Countries). Int. Res. J. Financ. Econ. 2017, 162, 24–32. [Google Scholar]
- Palma-Mendoza, J.A. Analytical hierarchy process and SCOR model to support supply chain re-design. Int. J. Inform. Manag. 2014, 34, 634–638. [Google Scholar] [CrossRef]
- Saaty, T.L. Decision Making for Leaders: The Analytic Hierarchy Process for Decisions in a Complex World; RWS Publications: Pittsburgh, PA, USA, 2012. [Google Scholar]
- Saaty, T. Decision making—The Analytic Hierarchy and Network Processes (AHP/ANP). J. Syst. Sci. Syst. Eng. 2004, 13, 1–35. [Google Scholar] [CrossRef]
- Siraj, S.; Mikhailov, L.; Keane, J.A. PriEsT: An interactive decision support tool to estimate priorities from pairwise comparison judgments. Int. T. Oper. Res. 2015, 22, 217–235. [Google Scholar] [CrossRef]
- Prusak, A.; Stefanów, P. AHP—Analityczny Proces Hierarchiczny. Budowa I Analiza Modeli Krok Po Kroku, 1st ed.; C.H. Beck: Warsaw, Poland, 2014. [Google Scholar]
- Saaty, T.L.; Shih, H.S. Structures in decision making: On the subjective geometry of hierarchies and networks. Eur. J. Oper. Res. 2009, 199, 867–872. [Google Scholar] [CrossRef]
- Bozóki, S.; Rapcsák, T. On Saaty’s and Koczkodaj’s inconsistencies of pairwise comparison matrices. J. Glob. Optim. 2008, 42, 157–175. [Google Scholar] [CrossRef]
- Stec, A.; Mazur, A.; Słyś, D. Evaluating the financial efficiency of energy and water saving installations in passive house. E3S Web Conf. 2017, 22, 00168. [Google Scholar] [CrossRef]
- Rusnák, D.; Stanko, Š.; Škultetyová, I. Rain model—Boundary condition in sewer network appraisal. Pollack Periodica 2016, 11, 105–112. [Google Scholar] [CrossRef]
- Jayasooriya, V.M.; Ng, A.W.M.; Muthukumaran, S.; Perera, B.J.C. Multi Criteria Decision Making in Selecting Stormwater Management Green Infrastructure for Industrial Areas Part 1: Stakeholder Preference Elicitation. Water Resour. Manag. 2019, 33, 627–639. [Google Scholar] [CrossRef]
- Bogdanowicz, E.; Stachy, J. Maximum Rainfall in Poland—A Design Approach (Maksymalne Opady Deszczu w Polsce. Charakterystyki Projektowe); IMGW: Warsaw, Poland, 1998. [Google Scholar]
- Uhmannová, H.; Ondrejka Harbulakova, V.; Zeleňáková, M.; Dziopak, J.; Słyś, D.; Stec, A.; Šlezingr, M.; Smelík, L. Rainwater Runoff in the Landscape, 1st ed.; CERM: Brno, Czech Republic, 2013. [Google Scholar]
- Pochwat, K.; Iličić, K. A simplified dimensioning method for high-efficiency retention tanks. E3S Web Conf. 2018, 45, 00065. [Google Scholar] [CrossRef]
- BSI, EN 12056-3. Gravity Drainage Systems Inside Buildings—Part 3: Roof Drainage, Layout and Calculation; BSI: London, UK, 2000. [Google Scholar]
- Rossman, L.A. Storm Water Management Model User’s Manual Version 5.1. United States Environmental Protection Agency, Office of Research and Development, 2015. Available online: www.epa.gov/water-research/storm-water-management-model-swmm (accessed on 15 November 2015).
- DWER. Decision Process for Stormwater Management in Western Australia. Government of Western Australia, Department of Water and Environmental Regulation: Perth, Australia, 2017. Available online: www.dwer.wa.gov.au (accessed on 15 June 2019).
- Mu, E.; Pereyra-Rojas, M. Practical Decision Making. An Introduction to the Analytic Hierarchy Process (AHP) Using Super Decisions V2, 1st ed.; Springer: Cham, Switzerland, 2017. [Google Scholar]
- Leong, J.Y.C.; Balan, P.; Chong, M.N.; Poh, P.E. Life-cycle assessment and life-cycle cost analysis of decentralised rainwater harvesting, greywater recycling and hybrid rainwater-greywater systems. J. Clean. Prod. 2019, 229, 1211–1224. [Google Scholar] [CrossRef]
- Thives, L.P.; Ghisi, E.; da Silva, N.M. Potable Water Savings in Multifamily Buildings Using Stormwater Runoff from Impermeable Paved Streets. Eur. J. Sustain. Dev. 2018, 7, 120–130. [Google Scholar] [CrossRef]
- Ariza, S.L.J.; Martínez, J.A.; Muñoz, A.F.; Quijano, J.P.; Rodríguez, J.P.; Camacho, L.A.; Díaz-Granados, M. A Multicriteria Planning Framework to Locate and Select Sustainable Urban Drainage Systems (SUDS) in Consolidated Urban Areas. Sustainability 2019, 11, 2312. [Google Scholar] [CrossRef]
- Rodriguez-Sinobas, L.; Zubelzu, S.; Perales-Momparler, S.; Canogar, S. Techniques and criteria for sustainable urban stormwater management. The case study of Valdebebas (Madrid, Spain). J. Clean. Prod. 2018, 172, 402–416. [Google Scholar] [CrossRef]
- Hermoso, M.; García-Ruiz, M.J.; Osorio, F. Efficiency of Flood Control Measures in a Sewer System Located in the Mediterranean Basin. Water 2018, 10, 1437. [Google Scholar] [CrossRef]
- Palermo, S.A.; Turco, M.; Principato, F.; Piro, P. Hydrological Effectiveness of an Extensive Green Roof in Mediterranean Climate. Water 2019, 11, 1378. [Google Scholar] [CrossRef]
- Starzec, M. The impact of construction of piling partitions on the retention efficiency of a sewerage network. E3S Web Conf. 2018, 45, 00087. [Google Scholar] [CrossRef]






| Parameters | Units | Values |
|---|---|---|
| Roof area | m2 | 150 |
| Roof slope | ° | 30 |
| Ground slope | % | 0.3 |
| Soil filtration coefficient | m/s | 4 × 10−5 |
| Water table location | mbgl | 3.2 |
| Maximum available area | m2 | 16 |
| Roof depression storage | mm | 1.27 |
| Manning’s coefficient for roof surface | - | 0.015 |
| Rainwater runoff coefficient (based on [72]) | % | 100 |
| Option | Device | Characteristic |
|---|---|---|
| 1 | Infiltration boxes | width: 2 m, length: 4 m, height: 0.4 m, effective capacity: 0.95 |
| 2 | Infiltration well | diameter: 1.2 m, height: 2 m, infiltration through the bottom of a well |
| 3 | Infiltration basin | infiltration area: 16 m2, height of stormwater: 0.14 m |
| 4 | Infiltration trench | width: 1 m, length: 7.6 m, height: 1.2 m, material porosity: 0.25 |
| Criteria | Sub-Criteria (Objectives) |
|---|---|
| A1: Economic | A11: Providing a source of funding |
| A12: Minimising the charges paid for stormwater discharge | |
| A13: Reducing the stormwater management system’s life cycle costs | |
| A2: Operating | A21: Reducing the stormwater management system’s failure risk |
| A22: Ensuring the stormwater management system’s operation safety | |
| A23: Minimising the frequency of maintenance operations | |
| A3: Aesthetic | A31: Adapting to the current area development plan |
| A32: Creating a landscape design component | |
| A33: Fitting into current terrain features | |
| A4: Hydraulic | A41: Adapting to the existing drainage infrastructure |
| A42: Unloading existing sewerage pipelines and enabling new connections | |
| A43: Unloading facilities located on the sewerage system | |
| A44: Enabling control and delay of stormwater outflow from the catchment to the receiver | |
| A45: Reducing the amount of stormwater removed to the receiver | |
| A5: Social | A51: Designing the stormwater management system in accord to current legal regulations |
| A52: Adapting to the local communities lifestyle | |
| A53: Improvement of the environmental awareness of the local community | |
| A54: Enabling rainwater harvesting for greenery watering | |
| A55: Enabling rainwater harvesting for toilet flushing | |
| A56: Ensuring citizen safety | |
| A57: Reducing social losses resulting from incorrect stormwater management | |
| A6: Environmental | A61: Protecting the stormwater receiver |
| A62: Pre-treatment of stormwater | |
| A63: Improving the condition of urban greenery | |
| A64: Improving the biological diversity in cities | |
| A65: Creating an attractive microclimate | |
| A66: Groundwater recharging | |
| A7: Technical | A71: Facilitating the design of the stormwater management system |
| A72: Streamlining the construction of stormwater management system | |
| A8: Locational | A81: Adapting to the characteristics of the stormwater management area |
| A82: Adapting to the position of the groundwater table | |
| A83: Adapting to the size of the area available for the stormwater management system | |
| A84: Adapting to the size of the catchment | |
| A85: Adapting to the soil filtration coefficient |
| Scenario | Investment Options Evaluation | |||
|---|---|---|---|---|
| 1 | 2 | 3 | 4 | |
| 1 | 0.399 | 0.134 | 0.158 | 0.309 |
| 2 | 0.291 | 0.130 | 0.248 | 0.330 |
| 3 | 0.248 | 0.203 | 0.280 | 0.270 |
| 4 | 0.229 | 0.155 | 0.290 | 0.327 |
© 2020 by the authors. Licensee MDPI, Basel, Switzerland. This article is an open access article distributed under the terms and conditions of the Creative Commons Attribution (CC BY) license (http://creativecommons.org/licenses/by/4.0/).
Share and Cite
Kordana, S.; Słyś, D. Decision Criteria for the Development of Stormwater Management Systems in Poland. Resources 2020, 9, 20. https://doi.org/10.3390/resources9020020
Kordana S, Słyś D. Decision Criteria for the Development of Stormwater Management Systems in Poland. Resources. 2020; 9(2):20. https://doi.org/10.3390/resources9020020
Chicago/Turabian StyleKordana, Sabina, and Daniel Słyś. 2020. "Decision Criteria for the Development of Stormwater Management Systems in Poland" Resources 9, no. 2: 20. https://doi.org/10.3390/resources9020020
APA StyleKordana, S., & Słyś, D. (2020). Decision Criteria for the Development of Stormwater Management Systems in Poland. Resources, 9(2), 20. https://doi.org/10.3390/resources9020020
