Environmental Life Cycle Assessment of Poly(3-hydroxybutyrate) (PHB): A Comparative Study with Petrochemical and Bio-Based Polymers
Abstract
1. Introduction
2. Literature Review and Research Gap
3. Methodology
4. Goal and Scope of the Study
5. Production Process and Energy and Raw Material Consumption Assessment
6. Results
6.1. PHB Powered by Standard Energy Mix
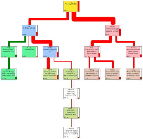
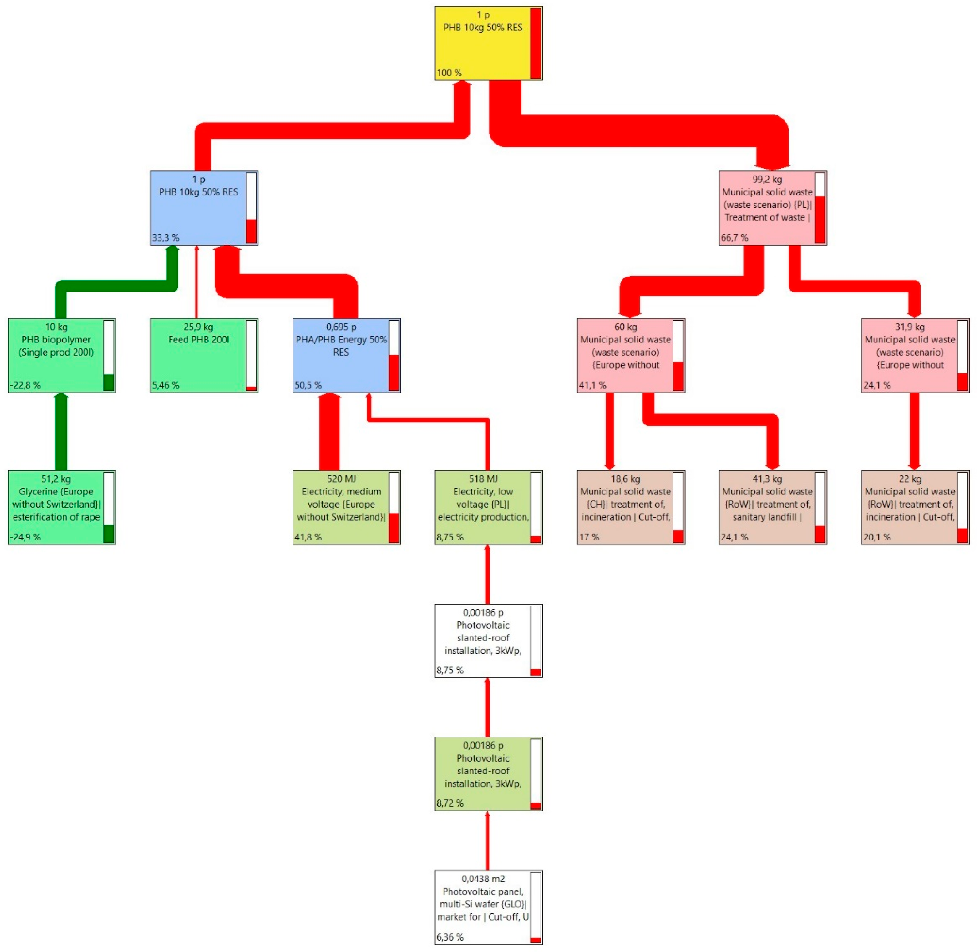
6.2. PHB Powered by 50% Renewable Energy Sources (RES)
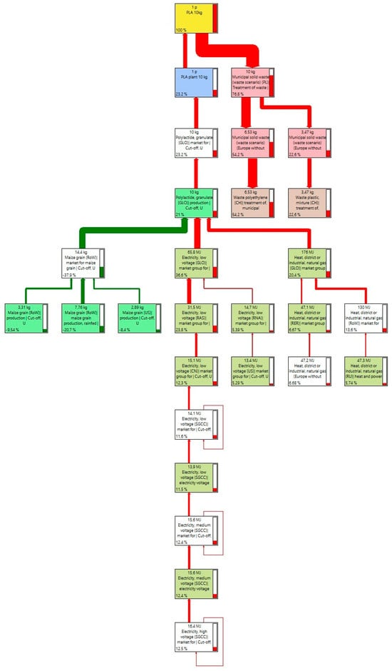
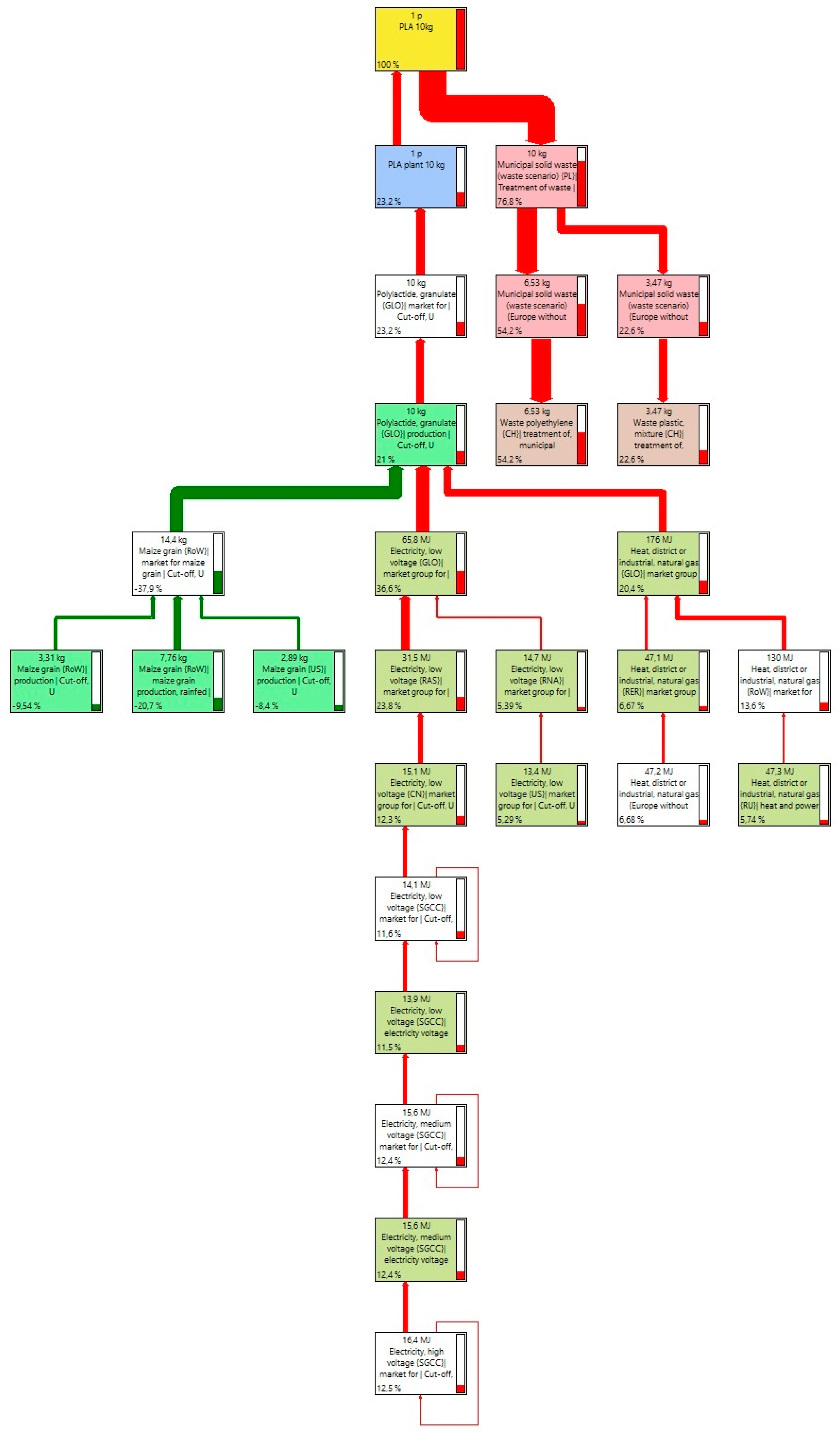
6.3. PLA
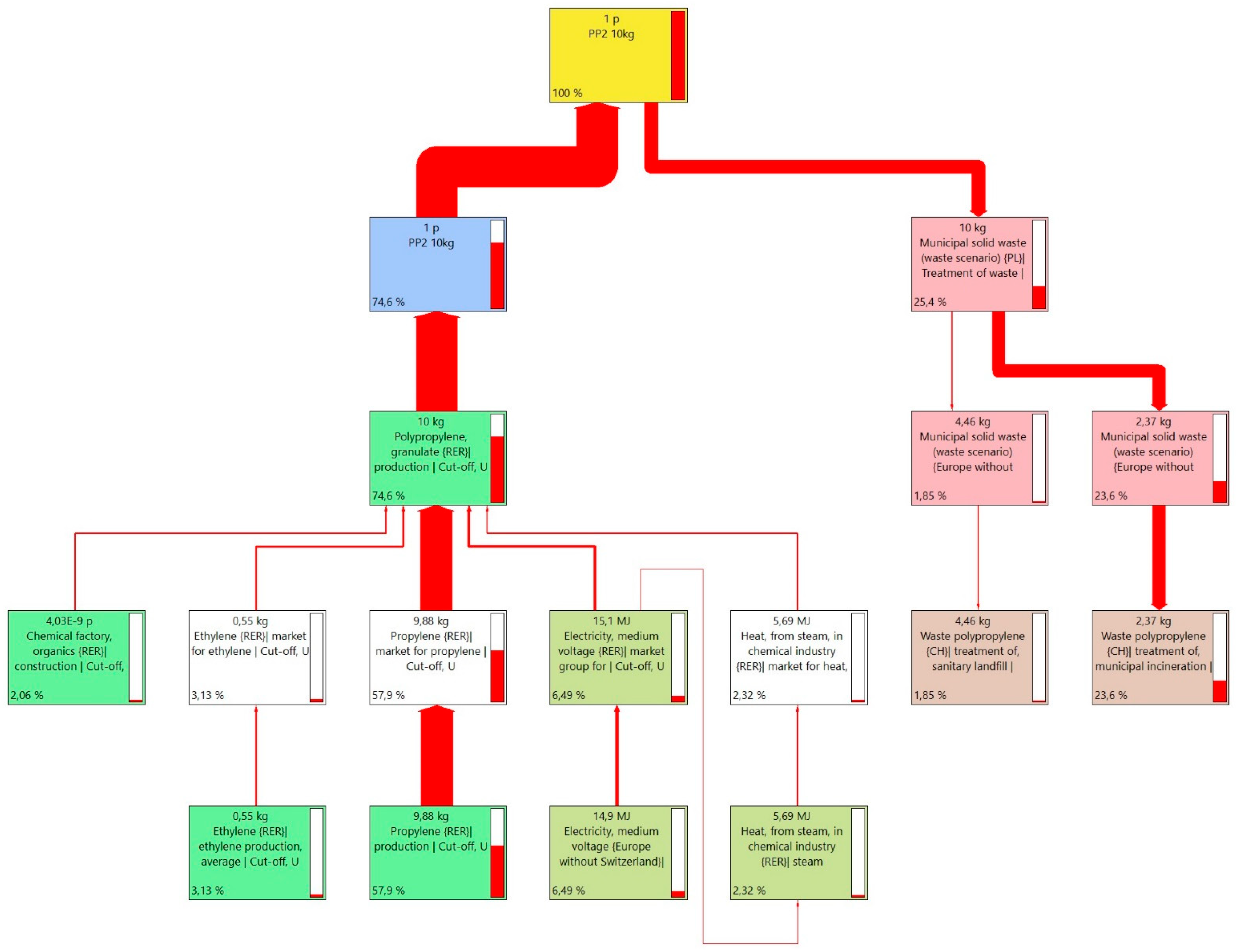
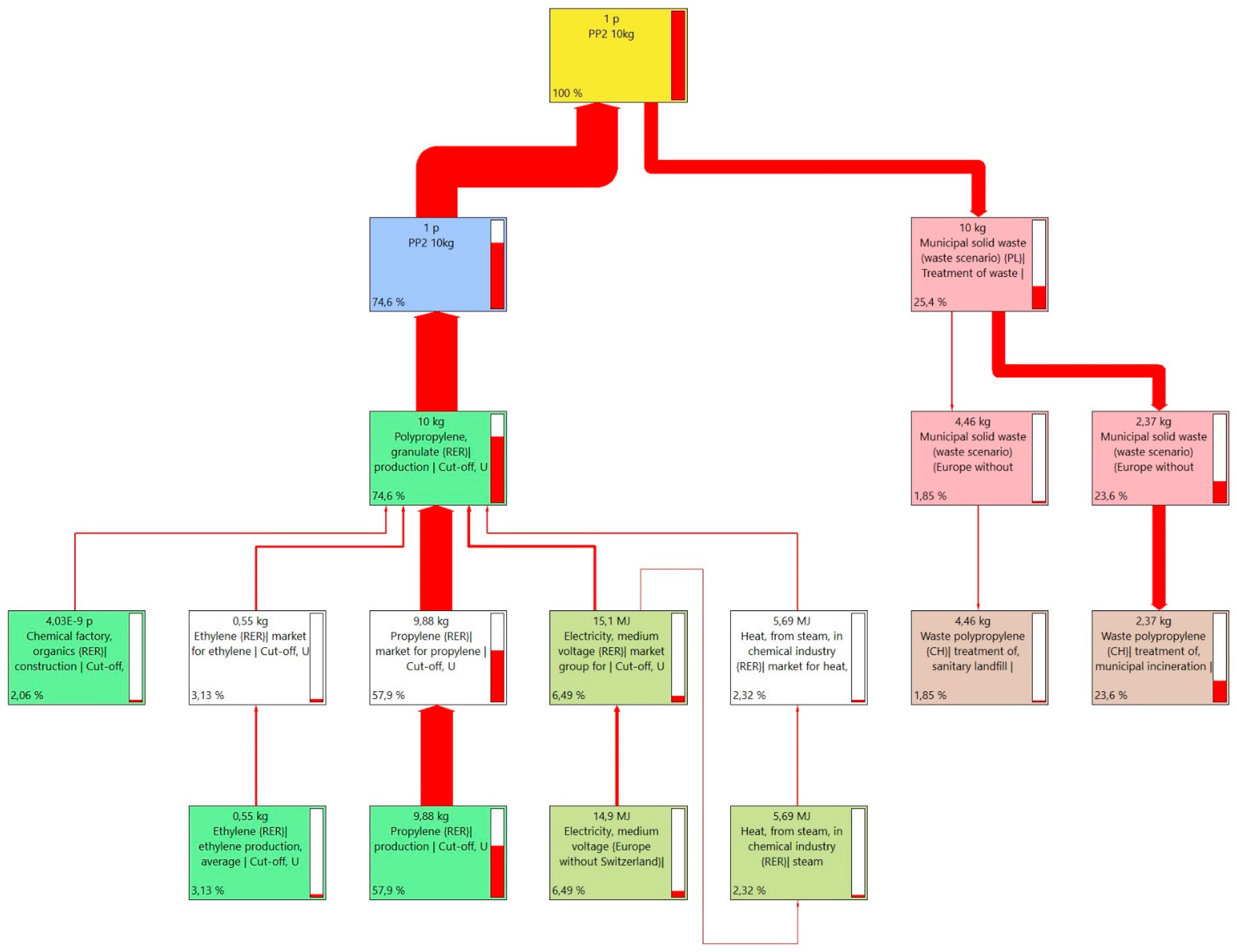
6.4. PP
6.5. PS
7. Comparison and Discussion
8. Conclusions
Author Contributions
Funding
Data Availability Statement
Conflicts of Interest
References
- Verbeek, C.; Johannes, R. Products and Applications of Biopolymers; InTech: Rijeka, Croatia, 2012; ISBN 9789535102267. [Google Scholar]
- Holmes, P.A. Applications of PHB—A Microbially Produced Biodegradable Thermoplastic. Phys. Technol. 1985, 16, 32–36. [Google Scholar] [CrossRef]
- Wang, J.; Huang, J.; Liu, S. The Production, Recovery, and Valorization of Polyhydroxybutyrate (PHB) Based on Circular Bioeconomy. Biotechnol. Adv. 2024, 72, 108340. [Google Scholar] [CrossRef]
- Plastics Europe. PlasticEurope: Plastics—The Facts 2024. Available online: https://plasticseurope.org/knowledge-hub/plastics-the-fast-facts-2024/ (accessed on 20 May 2025).
- Rohan Top 10 Plastics Market. Available online: https://www.marketsandmarkets.com/PressReleases/top-10-plastics.asp (accessed on 20 May 2025).
- Witko, T.; Solarz, D.; Feliksiak, K.; Haraźna, K.; Rajfur, Z.; Guzik, M. Insights into In Vitro Wound Closure on Two Biopolyesters—Polylactide and Polyhydroxyoctanoate. Materials 2020, 13, 2793. [Google Scholar] [CrossRef] [PubMed]
- Senila, L.; Kovacs, E.; Resz, M.-A.; Senila, M.; Becze, A.; Roman, C. Life Cycle Assessment (LCA) of Bioplastics Production from Lignocellulosic Waste (Study Case: PLA and PHB). Polymers 2024, 16, 3330. [Google Scholar] [CrossRef]
- Senila, L.; Kovacs, E.; Senila, M. A Review of Polylactic Acid (PLA) and Poly(3-Hydroxybutyrate) (PHB) as Bio-Sourced Polymers for Membrane Production Applications. Membranes 2025, 15, 210. [Google Scholar] [CrossRef]
- Koch, M.; Spierling, S.; Venkatachalam, V.; Endres, H.-J.; Owsianiak, M.; Vea, E.B.; Daffert, C.; Neureiter, M.; Fritz, I. Comparative Assessment of Environmental Impacts of 1st Generation (Corn Feedstock) and 3rd Generation (Carbon Dioxide Feedstock) PHA Production Pathways Using Life Cycle Assessment. Sci. Total Environ. 2023, 863, 160991. [Google Scholar] [CrossRef] [PubMed]
- Koch, N.; Naumann, L.; Pretis, F.; Ritter, N.; Schwarz, M. Attributing Agnostically Detected Large Reductions in Road CO2 Emissions to Policy Mixes. Nat. Energy 2022, 7, 844–853. [Google Scholar] [CrossRef]
- Lopez-Arenas, T.; González-Contreras, M.; Anaya-Reza, O.; Sales-Cruz, M. Analysis of the Fermentation Strategy and Its Impact on the Economics of the Production Process of PHB (Polyhydroxybutyrate). Comput. Chem. Eng. 2017, 107, 140–150. [Google Scholar] [CrossRef]
- Vlaeminck, E.; Quataert, K.; Uitterhaegen, E.; De Winter, K.; Soetaert, W.K. Advanced PHB fermentation strategies with CO2-derived organic acids. J. Biotechnol. 2022, 343, 102–109. [Google Scholar] [CrossRef] [PubMed]
- Sikorska, W.; Musioł, M.; Zawidlak-Węgrzyńska, B.; Rydz, J. End-of-Life Options for (Bio)Degradable Polymers in the Circular Economy. Adv. Polym. Technol. 2021, 2021, 6695140. [Google Scholar] [CrossRef]
- Çelekli, A.; Zariç, Ö.E. From Emissions to Environmental Impact: Understanding the Carbon Footprint. Int. J. Environ. Geoinform. 2023, 10, 146–156. [Google Scholar] [CrossRef]
- Hohenschuh, W.; Kumar, D.; Murthy, G.S. Economic and Cradle-to-Gate Life Cycle Assessment of Poly-3-Hydroxybutyrate Production from Plastic Producing, Genetically Modified Hybrid Poplar Leaves. J. Renew. Sustain. Energy 2014, 6, 063113. [Google Scholar] [CrossRef]
- Pietrini, M.; Roes, L.; Patel, M.K.; Chiellini, E. Comparative Life Cycle Studies on Poly(3-Hydroxybutyrate)-Based Composites as Potential Replacement for Conventional Petrochemical Plastics. Biomacromolecules 2007, 8, 2210–2218. [Google Scholar] [CrossRef]
- Kookos, I.K.; Koutinas, A.; Vlysidis, A. Life Cycle Assessment of Bioprocessing Schemes for Poly(3-Hydroxybutyrate) Production Using Soybean Oil and Sucrose as Carbon Sources. Resour. Conserv. Recycl. 2019, 141, 317–328. [Google Scholar] [CrossRef]
- Rueda, E.; Gonzalez-Flo, E.; Mondal, S.; Forchhammer, K.; Arias, D.M.; Ludwig, K.; Drosg, B.; Fritz, I.; Gonzalez-Esquer, C.R.; Pacheco, S.; et al. Challenges, Progress, and Future Perspectives for Cyanobacterial Polyhydroxyalkanoate Production. Rev. Environ. Sci. Biotechnol. 2024, 23, 321–350. [Google Scholar] [CrossRef]
- Rezvani Ghomi, E.R.; Khosravi, F.; Saedi Ardahaei, A.S.; Dai, Y.; Neisiany, R.E.; Foroughi, F.; Wu, M.; Das, O.; Ramakrishna, S. The Life Cycle Assessment for Polylactic Acid (PLA) to Make It a Low-Carbon Material. Polymers 2021, 13, 1854. [Google Scholar] [CrossRef]
- Fonseca, A.; Ramalho, E.; Gouveia, A.; Figueiredo, F.; Nunes, J. Life Cycle Assessment of PLA Products: A Systematic Literature Review. Sustainability 2023, 15, 12470. [Google Scholar] [CrossRef]
- Nitkiewicz, T.; Wojnarowska, M.; Sołtysik, M.; Kaczmarski, A.; Witko, T.; Ingrao, C.; Guzik, M. How Sustainable Are Biopolymers? Findings from a Life Cycle Assessment of Polyhydroxyalkanoate Production from Rapeseed-Oil Derivatives. Sci. Total Environ. 2020, 749, 141279. [Google Scholar] [CrossRef] [PubMed]
- Ziemińska-Stolarska, A.; Pietrzak, M.; Zbiciński, I. Application of LCA to Determine Environmental Impact of Concentrated Photovoltaic Solar Panels—State-of-the-Art. Energies 2021, 14, 3143. [Google Scholar] [CrossRef]
- ISO 14040:2006; Amd 1:2020 Environmental Management—Life Cycle Assessment—Principles and Framework. International Organization for Standardization: Geneva, Switzerland, 2006. Available online: https://www.iso.org/standard/37456.html (accessed on 20 May 2025).
- ISO 14044:2006; Amd 2:2020 Environmental Management—Life Cycle Assessment—Requirements and Guidelines. International Organization for Standardization: Geneva, Switzerland, 2006. Available online: https://www.iso.org/standard/38498.html (accessed on 20 May 2025).
- Global Guidance for Life Cycle Impact Assessment Indicators Volume 1, UNEP/SETAC Life Cycle Initiative, 2017. Available online: https://www.lifecycleinitiative.org/training-resources/global-guidance-lcia-indicators-v-1/ (accessed on 20 May 2025).
- ISO 14067:2018; Greenhouse Gases—Carbon Footprint of Products—Requirements and Guidelines for Quantification. International Organization for Standardization: Geneva, Switzerland, 2018. Available online: https://www.iso.org/standard/71206.html (accessed on 20 May 2025).
- Eurostat. Energy Production and Imports; Eurostat: Luxembourg, 2025. [Google Scholar]
- Klüppel, H.-J. The Revision of ISO Standards 14040-3—ISO 14040: Environmental Management—Life Cycle Assessment—Principles and Framework—ISO 14044: Environmental Management—Life Cycle Assessment—Requirements and Guidelines. Int. J. Life Cycle Assess. 2005, 10, 165. [Google Scholar] [CrossRef]
- Nelson, M.; Nelson, D.B. The Cloud Model for Climate Change. Int. J. Geosci. 2024, 15, 366–395. [Google Scholar] [CrossRef]
- Forster, P.M.; Smith, C.J.; Walsh, T.; Lamb, W.F.; Lamboll, R.; Hauser, M.; Ribes, A.; Rosen, D.; Gillett, N.; Palmer, M.D.; et al. Indicators of Global Climate Change 2022: Annual Update of Large-Scale Indicators of the State of the Climate System and Human Influence. Earth Syst. Sci. Data 2023, 15, 2295–2327. [Google Scholar] [CrossRef]
- Lunevich, L. Critical Digital Pedagogy and Innovative Model, Revisiting Plato and Kant: An Environmental Approach to Teaching in the Digital Era. Creat. Educ. 2021, 12, 2011–2024. [Google Scholar] [CrossRef]
- Rodríguez-Álvarez, M.J.; García-Garrido, S.E.; Perrone, S.; García-Álvarez, J.; Capriati, V. Deep Eutectic Solvents and Heterogeneous Catalysis with Metallic Nanoparticles: A Powerful Partnership in Sustainable Synthesis. Curr. Opin. Green Sustain. Chem. 2023, 39, 100723. [Google Scholar] [CrossRef]
- Mathel, V.; Aziz, S.; Guo, X.; Bertling, K.; Rakić, A.D.; Heitzmann, M.T.; Vandi, L.-J. Wood/PHAs Biocomposites with Mechanical Properties Comparable to Conventional Plastics: Model-Based Prediction and Experimental Validation. Compos. Part A Appl. Sci. Manuf. 2025, 194, 108916. [Google Scholar] [CrossRef]
- Song, L.; Li, Y.; Meng, X.; Wang, T.; Shi, Y.; Wang, Y.; Shi, S.; Liu, L.-Z. Crystallization, Structure and Significantly Improved Mechanical Properties of PLA/PPC Blends Compatibilized with PLA-PPC Copolymers Produced by Reactions Initiated with TBT or TDI. Polymers 2021, 13, 3245. [Google Scholar] [CrossRef]
- Narodoslawsky, M.; Shazad, K.; Kollmann, R.; Schnitzer, H. LCA of PHA Production—Identifying the Ecological Potential of Bio-Plastic. Chem. Biochem. Eng. Q. 2015, 29, 299–305. [Google Scholar] [CrossRef]
- Witko, T. Biophysical Characteristics and Cellular Studies of Polyhydroxyoctanoate (PHO)—Biodegradable and Biocompatible Polymer for Biomedical Applications. Ph.D. Thesis, Jagiellonian University, Kraków, Poland, 2019. [Google Scholar]
- Tan, D.; Wang, Y.; Tong, Y.; Chen, G.-Q. Grand Challenges for Industrializing Polyhydroxyalkanoates (PHAs). Trends Biotechnol. 2021, 39, 953–963. [Google Scholar] [CrossRef]
- García, A.; Segura, D.; Espín, G.; Galindo, E.; Castillo, T.; Peña, C. High Production of Poly-β-Hydroxybutyrate (PHB) by an Azotobacter Vinelandii Mutant Altered in PHB Regulation Using a Fed-Batch Fermentation Process. Biochem. Eng. J. 2014, 82, 117–123. [Google Scholar] [CrossRef]
- Guzik, M.; Witko, T.; Steinbüchel, A.; Wojnarowska, M.; Sołtysik, M.; Wawak, S. What Has Been Trending in the Research of Polyhydroxyalkanoates? A Systematic Review. Front. Bioeng. Biotechnol. 2020, 8, 959. [Google Scholar] [CrossRef]
- Koller, M. The Handbook of Polyhydroxyalkanoates; Koller, M., Ed.; CRC Press: Boca Raton, FL, USA, 2020; ISBN 9781003087663. [Google Scholar]
- Hernandez, M.M.; Gupta, N.S.; Lee, K.-S.; Pital, A.C.; Marrone, B.L.; Iverson, C.N.; Dumont, J.H. Characterization of Polyhydroxybutyrate-Based Composites Prepared by Injection Molding. Polymers 2021, 13, 4444. [Google Scholar] [CrossRef] [PubMed]
- Choi, J.; Lee, S.Y. Process Analysis and Economic Evaluation for Poly(3-Hydroxybutyrate) Production by Fermentation. Bioprocess Eng. 1997, 17, 335. [Google Scholar] [CrossRef]











| Process Stage | Description | Energy Consumption |
|---|---|---|
| Bacterial Strain Cultivation and Inoculum Preparation | The process starts with selecting a suitable bacterial strain capable of accumulating PHB. The bacteria are first grown in a nutrient-rich medium to build up biomass. This stage involves preparing the inoculum by cultivating the bacteria in shake flasks or seed fermenters under controlled temperature, pH, and aeration conditions. | During this phase, energy usage is primarily related to temperature control, agitation, and aeration. Electrical energy meters were connected to incubators and agitation equipment to quantify energy consumption in kilowatt-hours (kWh). |
| Bacterial fermentation Process | In the second stage, the inoculum is transferred to a bioreactor where fermentation takes place. The process typically involves two phases: (a) biomass growth under nutrient-rich conditions, followed by (b) nutrient limitation (usually nitrogen, phosphorus, or oxygen) to induce PHB accumulation inside the bacterial cells. The carbon source glycerol and fatty acids are the main substrate for both biomass production and PHB biosynthesis. | Energy used for bioreactor operation (including stirring, aeration, and pH control) is recorded using external energy monitoring devices attached to bioreactor components. |
| Cell Harvesting and biomass lyophilization | After fermentation, the biomass is harvested, by centrifugation, to separate bacterial cells from the fermentation broth. The recovery of PHB from the obtained biomass begins with lyophilization (freeze-drying), which is carried out for 24 h to remove moisture and stabilize the cells for further processing. This step ensures efficient extraction by improving cell wall permeability. | Power consumption for centrifuge and freeze dryer was measured, using inline power analyzers. For chemical methods, the energy embedded in reagent production is calculated using standard energy intensity coefficients for each chemical. |
| Downstream Processing and Precipitation | The freeze-dried cell mixture is subjected to solvent extraction, using chloroform, to dissolve PHB. After filtration to remove cell debris, PHB is precipitated by using methanol. The solid PHB is then dried in a drying oven. | Energy demand in this stage is associated mainly with drying. Electrical energy usage was recorded from oven using electrical energy meters. |
| Stage | Equipment | Energy Consumption [kWh] |
|---|---|---|
| Bacterial Strain Cultivation and Inoculum Preparation | Thermoscientific MAXQ 6000 Incubator | 18.31 |
| Bacterial fermentation Process | Tuttnauer 5075ELV Autoclave | 18.09 |
| Sartorius BioStat D Fermentor | 130.59 | |
| Cell Harvesting and biomass lyophilization | CEPA Z101 Centrifuge | 10.37 |
| Industrial lyophylizator | 101.89 | |
| Downstream Processing and Precipitation | Heidolph HEI VAP Industrial vaporizer | 20.72 |
| Binder BD 400 heating furnace | 18.48 | |
| Total [kWh] | 318.45 |
| No | Process | Total [kg CO2-eq] | PHB 10 kg | PHB Disposal |
|---|---|---|---|---|
| Total of all processes | 177.6615444 | 105.5053485 | 72.15619595 | |
| Remaining processes | 8.649777762 | 6.735819607 | 1.913958155 | |
| 1 | Ammonia, liquid {RER}|market for | 0.501415804 | 0.501415804 | 0 |
| 2 | Biowaste {GLO}|treatment of biowaste, municipal incineration | 5.231268661 | 1.03252 × 10−8 | 5.231268651 |
| 3 | Biowaste {RoW}|treatment of biowaste, industrial composting | 1.717000616 | 5.50466 × 10−9 | 1.717000611 |
| 4 | Diesel, burned in building machine {GLO}|processing | 0.203822532 | 0.000540044 | 0.203282488 |
| 5 | Electricity, medium voltage {Europe without Switzerland}|market group for | 138.1876089 | 138.1876089 | 0 |
| 6 | Glycerine {Europe without Switzerland}|esterification of rape oil | −42.11198848 | −42.11198848 | 0 |
| 7 | Heat, district or industrial, other than natural gas {RoW}|heat production, at hard coal industrial furnace 1–10 MW | 0.623589512 | 0.623589512 | 0 |
| 8 | Land tenure, arable land, measured as carbon net primary productivity, annual crop {AR}|clear-cutting, secondary forest to arable land, annual crop | 1.032633049 | 1.032633049 | 0 |
| 9 | Land tenure, arable land, measured as carbon net primary productivity, annual crop {BR-MT}|clear-cutting, primary forest to arable land, annual crop | 0.342363089 | 0.342363089 | 0 |
| 10 | Methanol {GLO}|market for | 1.626474894 | 1.626474894 | 0 |
| 11 | Municipal solid waste {CH}|treatment, incineration | 23.11229117 | 0 | 23.11229117 |
| 12 | Municipal solid waste {RoW}|treatment, incineration | 27.23411892 | 4.77619 × 10−7 | 27.23411844 |
| 13 | Municipal solid waste {RoW}|treatment, sanitary landfill | 12.74427684 | 4.09703 × 10−7 | 12.74427643 |
| 14 | Quicklime, in pieces, loose {RoW}|production | 0.561822427 | 0.561822427 | 0 |
| 15 | Rape seed {RoW}|production | −0.322717954 | −0.322717954 | 0 |
| 16 | Rape seed, Swiss integrated production {CH}|rape seed production, Swiss integrated production, extensive | −0.820567806 | −0.820567806 | 0 |
| 17 | Rape seed, Swiss integrated production {CH}|rape seed production, Swiss integrated production, intensive | −2.150797151 | −2.150797151 | 0 |
| 18 | Sodium phosphate {RER}|production | 0.210458916 | 0.210458916 | 0 |
| 19 | Sodium phosphate {RoW}|production | 0.999265659 | 0.999265659 | 0 |
| 20 | Soybean {AR}|soybean production | −0.482391242 | −0.482391242 | 0 |
| 21 | Soybean {RoW}|production | 2.152084218 | 2.152084218 | 0 |
| 22 | Soybean {US}|production | −1.58026587 | −1.58026587 | 0 |
| No | Substance | PHB Production | PHB Disposal | Total |
|---|---|---|---|---|
| Total of all compartments | 105.5053 | 72.1562 | 177.6615 | |
| Remaining substances | 0.0693 | 0.0003 | 0.0696 | |
| 1 | Carbon dioxide, biogenic | 84.9025 | 43.0569 | 127.9594 |
| 2 | Carbon dioxide, fossil | 185.5977 | 21.7037 | 207.3014 |
| 3 | Carbon dioxide, in air | −198.6970 | −0.0497 | −198.7467 |
| 4 | Carbon dioxide, land transformation | 5.2136 | 0.0020 | 5.2156 |
| 5 | Carbon dioxide, non-fossils, resource correction | −4.4992 | 0.0072 | −4.4921 |
| 6 | Dinitrogen monoxide | 28.6092 | 0.6657 | 29.2750 |
| 7 | Methane, biogenic | 0.3130 | 6.4439 | 6.7568 |
| 8 | Methane, fossil | 2.7651 | 0.3224 | 3.0874 |
| 9 | Sulfur hexafluoride | 1.2313 | 0.0038 | 1.2351 |
| No | Process | Total | PHB 10 kg 50% RES | Municipal Solid Waste (Waste Scenario) {PL}|Treatment of Waste|Cut-Off, U |
|---|---|---|---|---|
| Total of all processes | 106.6475642 | 34.49136831 | 72.15619586 | |
| Remaining processes | 13.96887935 | 12.64994626 | 1.31893309 | |
| 1 | Electricity, medium voltage {Europe without Switzerland}|market group for | 55.81169445 | 55.81169445 | 0 |
| 2 | Municipal solid waste {RoW}|treatment, incineration | 27.23468526 | 0.000566836 | 27.23411843 |
| 3 | Municipal solid waste {CH}|treatment, incineration | 23.11229117 | 0 | 23.11229117 |
| 4 | Municipal solid waste {RoW}|treatment, sanitary landfill | 12.7448195 | 0.000543147 | 12.74427636 |
| 5 | Biowaste {GLO}|treatment of biowaste, municipal incineration | 5.231405801 | 0.000137131 | 5.23126867 |
| 6 | Soybean {RoW}|production | 2.152084211 | 2.152084211 | 0 |
| 7 | Biowaste {RoW}|treatment of biowaste, industrial composting | 1.71707371 | 7.31003 × 10−5 | 1.71700061 |
| 8 | Methanol {GLO}|market for | 1.626474894 | 1.626474894 | 0 |
| 9 | Land tenure, arable land, measured as carbon net primary productivity, annual crop {AR}|clear-cutting, secondary forest to arable land, annual crop | 1.032633046 | 1.032633046 | 0 |
| 10 | Sodium phosphate {RoW}|production | 0.999265657 | 0.999265657 | 0 |
| 11 | Heat, district or industrial, other than natural gas {RoW}|heat production, at hard coal industrial furnace 1–10 MW | 0.62358951 | 0.62358951 | 0 |
| 12 | Quicklime, in pieces, loose {RoW}|production | 0.561822426 | 0.561822426 | 0 |
| 13 | Ammonia, liquid {RER}|market for | 0.501415804 | 0.501415804 | 0 |
| 14 | Heat, district or industrial, other than natural gas {RoW}|heat production, at hard coal industrial furnace 1–10 MW | 0.433919493 | 0.407110196 | 0.026809297 |
| 15 | Land tenure, arable land, measured as carbon net primary productivity, annual crop {BR-MT}|clear-cutting, primary forest to arable land, annual crop | 0.342363087 | 0.342363087 | 0 |
| 16 | Electricity, high voltage {CN-NM}|electricity production, hard coal | 0.309246169 | 0.292197707 | 0.017048463 |
| 17 | Diesel, burned in building machine {GLO}|processing | 0.27387515 | 0.070592662 | 0.203282488 |
| 18 | Electricity, high voltage {RoW}|electricity production, natural gas, conventional power plant | 0.257708727 | 0.244184694 | 0.013524033 |
| 19 | Electricity, high voltage {CN-JS}|electricity production, hard coal | 0.237524893 | 0.22479889 | 0.012726004 |
| 20 | Silicon, metallurgical grade {RoW}|production | 0.235756482 | 0.235718615 | 3.78673 × 10−5 |
| 21 | Electricity, high voltage {CN-SD}|electricity production, hard coal | 0.232727538 | 0.219960062 | 0.012767475 |
| 22 | Electricity, high voltage {DE}|electricity production, lignite | 0.225961601 | 0.218980322 | 0.006981279 |
| 23 | Flat glass, uncoated {RoW}|production | 0.221579195 | 0.221482374 | 9.68207 × 10−5 |
| 24 | Sodium phosphate {RER}|production | 0.210458916 | 0.210458916 | 0 |
| 25 | Heat, district or industrial, natural gas {RU}|heat and power co-generation, natural gas, conventional power plant, 100 MW electrical | 0.188002698 | 0.140215787 | 0.047786911 |
| 26 | Ethylene {RoW}|ethylene production, average | 0.18010696 | 0.161889671 | 0.018217289 |
| 27 | Electricity, high voltage {CN-SX}|electricity production, hard coal | 0.180009291 | 0.170298389 | 0.009710902 |
| 28 | Hard coal {CN}|hard coal mine operation and hard coal preparation | 0.178183218 | 0.165459006 | 0.012724212 |
| 29 | Electricity, high voltage {CN-HE}|electricity production, hard coal| | 0.17640654 | 0.166916751 | 0.009489789 |
| 30 | Electricity, high voltage {RoW}|electricity production, hard coal| | 0.172331028 | 0.163144986 | 0.009186042 |
| 31 | Pig iron {RoW}|pig iron production | 0.165488303 | 0.122145882 | 0.043342421 |
| 32 | Aluminum, primary, liquid {CN}|aluminum production, primary, liquid, prebake | 0.163806054 | 0.163413312 | 0.000392743 |
| 33 | Heat, district or industrial, natural gas {Europe without Switzerland}|heat production, natural gas, at industrial furnace >100 kW | 0.16003977 | 0.16003977 | 0 |
| 34 | Ethyl acetate {GLO}|market for | 0.156701798 | 0.156701798 | 0 |
| 35 | Electricity, high voltage {CN-HB}|electricity production, hard coal | 0.154433216 | 0.146201936 | 0.00823128 |
| 36 | Electricity, high voltage {ZA}|electricity production, hard coal, conventional | 0.14885536 | 0.137516029 | 0.011339331 |
| 37 | Quicklime, in pieces, loose {CH}|production | 0.148382029 | 0.148382029 | 0 |
| 38 | Quicklime, in pieces, loose {RoW}|production | 0.141668647 | 0.036252577 | 0.10541607 |
| 39 | Photovoltaic cell, multi-Si wafer {RoW}|production | 0.136066167 | 0.136059152 | 7.01474 × 10−6 |
| 40 | Silicon carbide {RoW}|production | 0.130680508 | 0.130670952 | 9.55642 × 10−6 |
| 41 | Electricity, high voltage {CN-ZJ}|electricity production, hard coal | 0.129431952 | 0.122516331 | 0.006915621 |
| 42 | Heat, district or industrial, natural gas {RU}|heat and power co-generation, natural gas, conventional power plant, 100 MW electrical | 0.128392194 | 0.128392194 | 0 |
| 43 | Flat glass, uncoated {RER}|production | 0.122270037 | 0.122229215 | 4.08215 × 10−5 |
| 44 | Electricity, high voltage {JP}|electricity production, hard coal | 0.12115229 | 0.111919015 | 0.009233276 |
| 45 | Electricity, high voltage {RFC}|electricity production, hard coal | 0.120319117 | 0.110198335 | 0.010120782 |
| 46 | Electricity, high voltage {SERC}|electricity production, hard coal | 0.118849238 | 0.108876086 | 0.009973151 |
| 47 | Electricity, high voltage {IN-UP}|electricity production, hard coal | 0.1126687 | 0.104621073 | 0.008047627 |
| 48 | Heat, district or industrial, other than natural gas {Europe without Switzerland}|heat production, at hard coal industrial furnace 1–10 MW | 0.111396657 | 0.111396657 | 0 |
| 49 | Clinker {RoW}|production | 0.111162138 | 0.111162138 | 0 |
| 50 | Clinker {CH}|production | 0.110215883 | 0.003073869 | 0.107142013 |
| 51 | Electricity, high voltage {CN-AH}|electricity production, hard coal | 0.109383929 | 0.103404916 | 0.005979013 |
| 52 | Clinker {RoW}|production | 0.107150482 | 0.039897394 | 0.067253089 |
| 53 | Electricity, high voltage {CN-GD}|electricity production, hard coal | 0.106896906 | 0.102422043 | 0.004474863 |
| 54 | Rape seed {Canada without Quebec}|rape seed production | −0.128305085 | −0.128305085 | 0 |
| 55 | Soybean {BR-MT}|soybean production | −0.145109382 | −0.145109382 | 0 |
| 56 | Rape seed {RoW}|production | −0.322717957 | −0.322717957 | 0 |
| 57 | Soybean {AR}|soybean production | −0.48239124 | −0.48239124 | 0 |
| 58 | Rape seed, Swiss integrated production {CH}|rape seed production, Swiss integrated production, extensive | −0.820567813 | −0.820567813 | 0 |
| 59 | Soybean {US}|production | −1.580265849 | −1.580265849 | 0 |
| 60 | Rape seed, Swiss integrated production {CH}|rape seed production, Swiss integrated production, intensive | −2.15079717 | −2.15079717 | 0 |
| 61 | Glycerine {Europe without Switzerland}|esterification of rape oil | −42.11198848 | −42.11198848 | 0 |
| No | Process | Total | PLA Plant 10 kg | Municipal Solid Waste (Waste Scenario) {PL}|Treatment of Waste|Cut-Off, U |
|---|---|---|---|---|
| Total of all processes | 36.0533163 | 8.371403809 | 27.68191249 | |
| Remaining processes | 17.20719634 | 17.03834143 | 0.168854911 | |
| 1 | Waste polyethylene {CH}|treatment, municipal incineration | 19.47041065 | 0 | 19.47041065 |
| 2 | Waste plastic, mixture {CH}|treatment, municipal incineration | 8.006100328 | 0 | 8.006100328 |
| 3 | Heat, district or industrial, natural gas {RU}|heat and power co-generation, natural gas, conventional power plant, 100 MW electrical | 1.604939391 | 1.604608096 | 0.000331294 |
| 4 | Heat, district or industrial, natural gas {Europe without Switzerland}|heat production, natural gas, at industrial furnace >100 kW | 1.463372203 | 1.463138934 | 0.000233269 |
| 5 | Heat, district or industrial, other than natural gas {RoW}|heat production, at hard coal industrial furnace 1–10 MW | 1.008322665 | 1.005426454 | 0.002896211 |
| 6 | Hard coal {CN}|hard coal mine operation and hard coal preparation | 0.930810624 | 0.924609624 | 0.006201 |
| 7 | Heat, district or industrial, natural gas {RoW}|heat and power co-generation, natural gas, conventional power plant, 100 MW electrical | 0.823033835 | 0.822863943 | 0.000169892 |
| 8 | Electricity, high voltage {CN-NM}|electricity production, hard coal | 0.450017161 | 0.447203907 | 0.002813255 |
| 9 | Wastewater from maize starch production {RoW}|treatment, capacity 1.1 × 1010 L/year | 0.405530571 | 0.40553057 | 1.14611 × 10−9 |
| 10 | Electricity, high voltage {RoW}|electricity production, natural gas, conventional power plant | 0.342954855 | 0.340857866 | 0.002096989 |
| 11 | Electricity, high voltage {CN-SD}|electricity production, hard coal | 0.337034092 | 0.334927142 | 0.00210695 |
| 12 | Electricity, high voltage {CN-JS}|electricity production, hard coal | 0.336034051 | 0.333933344 | 0.002100707 |
| 13 | Heat, district or industrial, natural gas {RoW}|heat and power co-generation, natural gas, 1 MW electrical, lean burn | 0.290006937 | 0.289947073 | 5.98638 × 10−5 |
| 14 | Electricity, high voltage {RU}|heat and power co-generation, natural gas, conventional power plant, 100 MW electrical | 0.27972579 | 0.279581471 | 0.000144319 |
| 15 | Electricity, high voltage {CN-SX}|electricity production, hard coal | 0.256398211 | 0.254795347 | 0.001602864 |
| 16 | Electricity, high voltage {RFC}|electricity production, hard coal | 0.25075746 | 0.249197758 | 0.001559702 |
| 17 | Electricity, high voltage {CN-HE}|electricity production, hard coal | 0.250568585 | 0.249002164 | 0.001566421 |
| 18 | Electricity, high voltage {RoW}|electricity production, hard coal | 0.250532748 | 0.24903558 | 0.001497168 |
| 19 | Electricity, high voltage {SERC}|electricity production, hard coal | 0.246652177 | 0.245111328 | 0.001540849 |
| 20 | Electricity, high voltage {JP}|electricity production, hard coal | 0.241693085 | 0.240138718 | 0.001554368 |
| 21 | Electricity, high voltage {ZA}|electricity production, hard coal, conventional | 0.237737298 | 0.236228809 | 0.001508489 |
| 22 | Heat, district or industrial, natural gas {RoW}|heat production, natural gas, at boiler modulating >100 kW | 0.233330349 | 0.230475627 | 0.002854722 |
| 23 | Electricity, medium voltage {RU}|natural gas, burned in gas turbine, for compressor station | 0.231956176 | 0.230944663 | 0.001011513 |
| 24 | Electricity, high voltage {RoW}|electricity production, oil | 0.226447874 | 0.225109887 | 0.001337986 |
| 25 | Electricity, high voltage {CN-HB}|electricity production, hard coal | 0.217363133 | 0.216004292 | 0.00135884 |
| 26 | Maize grain {IN}|maize grain production | −0.244265647 | −0.244265647 | −1.2802 × 10−11 |
| 27 | Maize grain {AR}|maize grain production | −0.263867048 | −0.263867048 | −1.38293 × 10−11 |
| 28 | Maize grain {BR-MT}|maize grain production | −0.299064415 | −0.299064341 | −7.39981 × 10−8 |
| 29 | Maize grain {US}|production | −3.948511173 | −3.948511172 | −2.06942 × 10−10 |
| 30 | Maize grain {RoW}|production | −4.520395592 | −4.520395592 | −2.36915 × 10−10 |
| 31 | Maize grain {RoW}|maize grain production, rainfed | −10.26950641 | −10.26950641 | −5.38226 × 10−10 |
| No | Process | Total | PP 10 kg | Municipal Solid Waste (Waste Scenario) {PL}|Treatment of Waste|Cut-Off, U |
|---|---|---|---|---|
| Total of all processes | 21.89770644 | 15.69463678 | 6.203069659 | |
| Remaining processes | 0.058698821 | 0 | 0.058698821 | |
| 1 | Polypropylene, PP, granulate, at plant/RER | 15.69463678 | 15.69463678 | 0 |
| 2 | Waste polypropylene {CH}|treatment, municipal incineration | 5.975095348 | 0 | 5.975095348 |
| 3 | Waste polypropylene {CH}|treatment, sanitary landfill | 0.16927549 | 0 | 0.16927549 |
| No | Process | Total | PS Plant 10 kg | Municipal Solid Waste (Waste Scenario) {PL}|Treatment of Waste|Cut-Off, U |
|---|---|---|---|---|
| Total of all processes | 34.69997352 | 26.95743354 | 7.742539988 | |
| Remaining processes | 0.162044865 | 0.10125707 | 0.060787795 | |
| 1 | Benzene, at plant/kg/RNA | 0.353640306 | 0.353640306 | 0 |
| 2 | Bituminous coal, at mine/US | 0.035816933 | 0.035816933 | 0 |
| 3 | Crude oil, extracted, material use/RNA | 0.302877452 | 0.302877452 | 0 |
| 4 | Diesel, combusted in industrial boiler/US | 0.055604746 | 0.055604746 | 0 |
| 5 | Diesel, combusted in industrial equipment/US | 0.115237575 | 0.115237575 | 0 |
| 6 | Electricity, bituminous coal, at power plant/US | 2.690039276 | 2.690039276 | 0 |
| 7 | Electricity, lignite coal, at power plant/US | 0.128032525 | 0.128032525 | 0 |
| 8 | Electricity, natural gas, at power plant/US | 0.710212958 | 0.710212958 | 0 |
| 9 | Electricity, residual fuel oil, at power plant/US | 0.037708096 | 0.037708096 | 0 |
| 10 | Ethylbenzene styrene, at plant/RNA | 2.60739 | 2.60739 | 0 |
| 11 | Natural gas, at extraction site/US | 0.475816869 | 0.475816869 | 0 |
| 12 | Natural gas, combusted in industrial boiler, at hydrocracker, for ethylene/m3/RNA | 1.900337707 | 1.900337707 | 0 |
| 13 | Natural gas, combusted in industrial boiler, at hydrocracker, for pyrolysis gas/m3/RNA | 1.734290328 | 1.734290328 | 0 |
| 14 | Natural gas, combusted in industrial boiler/US | 11.53985903 | 11.53985903 | 0 |
| 15 | Natural gas, combusted in industrial equipment/RNA | 0.1755928 | 0.1755928 | 0 |
| 16 | Natural gas, extracted/kg/RNA | 0.204098133 | 0.204098133 | 0 |
| 17 | Natural gas, processed, at plant/US | 0.072736753 | 0.072736753 | 0 |
| 18 | Natural gas, processed, for olefins production, at plant/kg/RNA | 0.319757704 | 0.319757704 | 0 |
| 19 | Residual fuel oil, combusted in industrial boiler/US | 1.614355385 | 1.614355385 | 0 |
| 20 | Transport, barge, diesel powered/US | 0.088998671 | 0.088998671 | 0 |
| 21 | Transport, barge, residual fuel oil powered/US | 0.303781372 | 0.303781372 | 0 |
| 22 | Transport, combination truck, diesel powered/US | 0.341258385 | 0.341258385 | 0 |
| 23 | Transport, ocean freighter, diesel powered/US | 0.061789361 | 0.061789361 | 0 |
| 24 | Transport, ocean freighter, residual fuel oil powered/US | 0.620831833 | 0.620831833 | 0 |
| 25 | Transport, pipeline, natural gas/tkm/RNA | 0.253434988 | 0.253434988 | 0 |
| 26 | Transport, train, diesel powered/US | 0.112677283 | 0.112677283 | 0 |
| 27 | Waste polystyrene {CH}|treatment, municipal incineration | 7.470173046 | 0 | 7.470173046 |
| 28 | Waste polystyrene {CH}|treatment, sanitary landfill | 0.211579147 | 0 | 0.211579147 |
| Material | Total | Production | Disposal | Unit |
|---|---|---|---|---|
| 1 p PHB 10 kg | 177.66 | 105.51 | 72.16 | kg CO2-eq |
| 1 p PHB 10 kg 50% RES | 106.65 | 34.49 | 72.16 | kg CO2-eq |
| 1 p PP 10 kg | 21.90 | 15.69 | 6.20 | kg CO2-eq |
| 1 p PS 10 kg | 37.03 | 29.28 | 7.74 | kg CO2-eq |
| 1 p PLA 10 kg | 33.25 | 5.58 | 27.66 | kg CO2-eq |
| Production | PHB 10 kg | PHB 10 kg 50% RES | PLA 10 kg | PP 10 kg | PS 10 kg |
|---|---|---|---|---|---|
| GTP100—fossil | 218.2595 | 149.7045 | 27.3553 | 15.6976 | 28.8911 |
| GTP100—biogenic | 85.2154 | 76.4794 | 1.0956 | 0.5763 | 0.5936 |
| GTP100—CO2 uptake | −203.1962 | −196.7449 | −23.1024 | −0.5793 | −0.2062 |
| GTP100—land transformation | 5.2266 | 5.0524 | 0.2323 | 0.0000 | 0.0063 |
| Disposal | PHB Disposal | PHB 50% RES Disposal | PLA Disposal | PP Disposal | PS Disposal |
|---|---|---|---|---|---|
| GTP100—fossil | 22.6959 | 22.6959 | 27.6627 | 6.2022 | 7.7416 |
| GTP100—biogenic | 49.5008 | 49.5008 | 0.0057 | 0.0020 | 0.0021 |
| GTP100—CO2 uptake | −0.0426 | −0.0426 | −0.0039 | −0.0012 | −0.0012 |
| GTP100—land transformation | 0.0020 | 0.0020 | 0.0002 | 0.0000 | 0.0000 |
| Material | Production kg CO2-eq | Production % |
|---|---|---|
| 1 p PHB 10 kg | 105.51 | 360.27% |
| 1 p PHB 10 kg 50% RES | 34.49 | 117.78% |
| 1 p PP 10 kg | 15.69 | 53.59% |
| 1 p PS 10 kg | 29.28 | 100.00% |
| 1 p PLA 10 kg | 5.58 | 19.06% |
Disclaimer/Publisher’s Note: The statements, opinions and data contained in all publications are solely those of the individual author(s) and contributor(s) and not of MDPI and/or the editor(s). MDPI and/or the editor(s) disclaim responsibility for any injury to people or property resulting from any ideas, methods, instructions or products referred to in the content. |
© 2025 by the authors. Licensee MDPI, Basel, Switzerland. This article is an open access article distributed under the terms and conditions of the Creative Commons Attribution (CC BY) license (https://creativecommons.org/licenses/by/4.0/).
Share and Cite
Wojnarowska, M.; Rychwalski, M.; Witko, T. Environmental Life Cycle Assessment of Poly(3-hydroxybutyrate) (PHB): A Comparative Study with Petrochemical and Bio-Based Polymers. Resources 2025, 14, 162. https://doi.org/10.3390/resources14100162
Wojnarowska M, Rychwalski M, Witko T. Environmental Life Cycle Assessment of Poly(3-hydroxybutyrate) (PHB): A Comparative Study with Petrochemical and Bio-Based Polymers. Resources. 2025; 14(10):162. https://doi.org/10.3390/resources14100162
Chicago/Turabian StyleWojnarowska, Magdalena, Marcin Rychwalski, and Tomasz Witko. 2025. "Environmental Life Cycle Assessment of Poly(3-hydroxybutyrate) (PHB): A Comparative Study with Petrochemical and Bio-Based Polymers" Resources 14, no. 10: 162. https://doi.org/10.3390/resources14100162
APA StyleWojnarowska, M., Rychwalski, M., & Witko, T. (2025). Environmental Life Cycle Assessment of Poly(3-hydroxybutyrate) (PHB): A Comparative Study with Petrochemical and Bio-Based Polymers. Resources, 14(10), 162. https://doi.org/10.3390/resources14100162

