Solar PV End-of-Life Waste Recycling: An Assessment of Mechanical Recycling Methods and Proposed Hybrid Laser and High Voltage Pulse Crushing Method
Abstract
1. Introduction
- Standard Loss Scenario: This scenario predicts that PV panels will gradually degrade in efficiency over a typical lifespan of 25 to 30 years. As the panels age, their energy output declines progressively, eventually falling below the threshold for viable operational use. End-of-life options in this scenario include the decommissioning and disposal of the panels, with an emphasis on recycling to reclaim valuable components such as silicon and silver while preventing environmental contamination.
- Early Loss Scenario: This scenario addresses premature failures and significant efficiency reductions before panels reach their expected lifespan, classified into ‘infant,’ ‘mid-life,’ and ‘wear-out’ stages.
- ▪
- Infant failures occur typically within the first four years, with the most common within two years of installation.
- ▪
- Mid-life failures are generally observed between the fifth and eleventh years.
- ▪
- Wear-out failures appear from the twelfth year onwards, leading up to the projected end-of-life at 30 years.
2. Literature Survey
3. Research Methodology
- Define the Research Topic: focuses on assessing the mechanical recycling methods for solar photovoltaic (PV) end-of-life (EoL) waste. This involves understanding the various mechanical techniques employed in recycling PV modules that have reached the end of their operational life.
- Develop Research Questions to address the following key research questions:
- ▪
- What are the current mechanical recycling methods available for PV EoL waste?
- ▪
- How effective are these mechanical methods in recycling PV modules?
- ▪
- What are the benefits and limitations of each method?
- Identify Key Words include:
- ▪
- PV EoL Waste Recycling Methods
- ▪
- PV Waste Recycling Mechanical Methods
- Literature Review: begins with an extensive literature review to gather existing knowledge and data on the topic. This involves searching for:
- ▪
- Academic Articles: Peer-reviewed papers that discuss mechanical recycling methods for PV modules.
- ▪
- Industry Reports: Documents from industry stakeholders that provide insights into practical applications and the effectiveness of recycling methods.
- ▪
- Patents: Information on patented technologies and innovations in mechanical recycling of PV waste.
- Data Collection from Research Databases: The identified keywords are used to search various research databases, including but not limited to:
- ▪
- Google Scholar
- ▪
- ScienceDirect
- ▪
- IEEE Xplore
- ▪
- Scopus
- 6.
- Shortlisting Relevant Sources
- ▪
- The collected literature is then shortlisted based on relevance to the research questions. Criteria for shortlisting include:
- ▪
- Direct discussion on mechanical recycling methods for PV modules.
- ▪
- Recent publications to ensure up-to-date information.
- ▪
- Sources that provide empirical data and detailed descriptions of recycling processes.
- 7.
- In-depth Analysis involves:
- ▪
- Evaluating the effectiveness of different mechanical recycling methods.
- ▪
- Analyzing the processes, technologies, and outcomes reported in the literature.
- ▪
- Comparing the benefits and limitations of each method.
- 8.
- Extraction of Relevant Information focusing on:
- ▪
- Descriptions of mechanical recycling techniques.
- ▪
- Performance metrics and results from practical implementations.
- ▪
- Comparative analysis of different methods.
- 9.
- Summarizing the Findings
- ▪
- The extracted information is summarized to provide a clear and concise overview of the current state of mechanical recycling methods for PV EoL waste. This summary highlights:
- ▪
- The most commonly used methods.
- ▪
- Innovations and advancements in the field.
- ▪
- Gaps and challenges that need further research.
- 10.
- Drafting the Research Article
- ▪
- Based on the summarized findings, the research article is drafted.
4. Mechanical Recycling Process
- Disassembly: The initial stage involves the careful dismantling of the PV module. This step is crucial as it prepares the module for further processing by removing frames, junction boxes, and other easily separable components. This facilitates the subsequent breakdown of the module into more manageable pieces.
- Breaking Down: Once the outer components are removed, the module is broken into smaller sections. This is typically achieved through manual or mechanical cutting tools, depending on the volume and nature of the modules being processed.
- Size Reduction: The smaller sections are then subjected to size reduction, where they are further fragmented into finer particles. This is often accomplished through crushing or milling processes. The aim here is to reduce the material to sizes that are suitable for subsequent separation techniques.
- Sieving: Following size reduction, sieving is employed to classify the crushed materials into different size fractions. This step is essential for efficiently sorting materials and facilitates the separation of glass, metals, and other components based on size.
- Dense Media Separation: After sieving, dense media separation is used to segregate materials based on their density. This technique involves using a medium, typically a liquid or heavy suspension, that is calibrated to a specific density. Materials that are denser than the medium sink, while less dense materials float. This method is particularly effective for separating valuable metals from less dense materials like plastic and glass.
- Material Recovery: The separated materials are then collected and prepared for recovery. This includes the extraction of metals like silver and copper, which are valuable for reuse in manufacturing new products. The recovery process is critical for maximizing the value derived from recycled materials and reducing the need for virgin resources.
- Integration into Production Cycle: Finally, the reclaimed materials are cleaned, processed, and reintegrated into the manufacturing cycle. This step closes the loop in the recycling process, contributing to the circular economy by reducing waste and the consumption of raw materials.
4.1. Crushing
4.2. High Voltage Pulse Crushing (HVPC)
4.2.1. Primary Crushing Step
4.2.2. Secondary Crushing Step
4.3. Electrostatic Separation (ESS)
4.4. Hot Knife Knife-Based Delamination Process
4.5. Water Jett Cutting of Solar PV
4.6. Laser Irradiation
5. Discussion
- Crushing: This method is notable for its low energy consumption and its ability to selectively fragment PV modules, which facilitates the recovery of valuable metals. Despite these advantages, it has a relatively low silicon recovery rate and presents challenges in controlling the particle size, necessitating further research to enhance its efficiency.
- High Voltage Pulse Crushing: This technique offers efficient processing and is especially suitable for large-scale operations. It improves the possibility of recovering materials like glass, silicon powder, silver, copper, lead, and zinc. However, it suffers from incomplete separation of materials and produces potentially harmful dust, posing health risks during operations.
- Electrostatic Separation: Effective for handling dry materials, this method is characterized by its high recovery rate and purity, adding significant value. The main limitation is its effectiveness only with materials that exhibit significantly different electrical properties, which restricts its applicability.
- Hot Knife Cutting and Water Jet Cutting: Both techniques ensure fast processing with intact peeled glass and no CO2 emissions. Water Jet Cutting has the added advantage of removing rare glass without leaving ethylene-vinyl acetate (EVA) residues. Nonetheless, both require further processing to extract valuable elements from the modules.
- Water Jet Cutting: Provides a clean and precise method for separating materials in solar PV waste recycling. It effectively cuts through glass, silicon, and metals without generating heat, which helps to avoid thermal damage. However, it may struggle with EVA removal and requires a substantial amount of water and abrasive materials.
- Laser Irradiation: Offers high precision and control, proving efficient in selective material separation. However, it is a slow process, involves expensive equipment, and requires complex operation and maintenance.
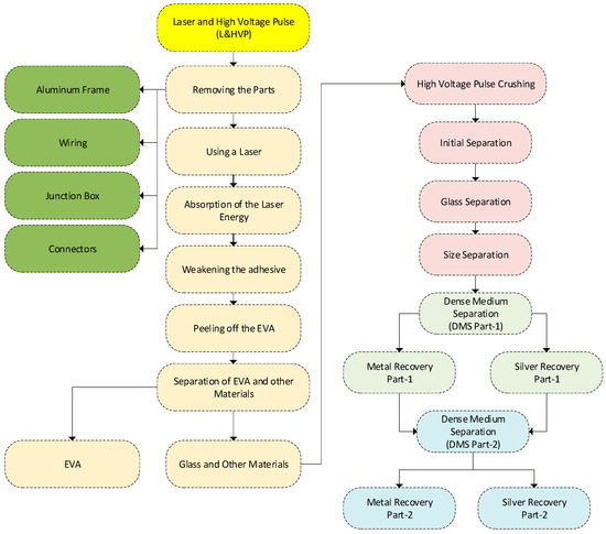
6. New Proposed Method
6.1. Laser and High Voltage Pulse (L&HVP)
6.2. How It Works
- Step 1: Removing the Parts:
- Prior to recycling, specific components are removed from the solar panels to prepare them for subsequent processing steps.
- Step 2: Laser Irradiation:
- Enhanced Component Separation: Lasers are used to sever connections between different components, making disassembly and material recovery more efficient.
- EVA Recovery: The laser effectively breaks the bonds within the ethylene-vinyl acetate (EVA) encapsulant, allowing for its easy extraction. Recovering EVA is crucial for sustainable recycling, as it can either be reused or safely disposed of.
- Step 3: High Voltage Pulse Crushing:
7. Conclusions
Author Contributions
Funding
Data Availability Statement
Acknowledgments
Conflicts of Interest
References
- Alim, A.; Islam, M.T.; Rehman, S.; Qadir, S.A.; Shahid, M.; Khan, M.W.; Zahir, M.H.; Islam, A.; Khalid, M. Solar Photovoltaic Module End-of-Life Waste Management Regulations: International Practices and Implications for the Kingdom of Saudi Arabia. Sustainability 2024, 16, 7215. [Google Scholar] [CrossRef]
- Chowdhury, M.S.; Rahman, K.S.; Chowdhury, T.; Nuthammachot, N.; Techato, K.; Akhtaruzzaman, M.; Tiong, S.K.; Sopian, K.; Amin, N. An overview of solar photovoltaic panels’ end-of-life material recycling. Energy Strateg. Rev. 2020, 27, 100431. [Google Scholar] [CrossRef]
- Van Opstal, W.; Smeets, A. Circular economy strategies as enablers for solar PV adoption in organizational market segments. Sustain. Prod. Consum. 2023, 35, 40–54. [Google Scholar] [CrossRef]
- International Renewable Energy Agency. Global Renewables Outlook. 2020. Available online: https://www.irena.org (accessed on 1 October 2024).
- Ali, A.; Malik, S.A.; Shafiullah, M.; Malik, M.Z.; Zahir, M.H. Policies and regulations for solar photovoltaic end-of-life waste management: Insights from China and the USA. Chemosphere 2023, 340, 139840. [Google Scholar] [CrossRef]
- International Renewable Energy Agency (IRENA). End-Of-Life Management: Solar Photovoltaic Panels. 2016. Available online: https://www.irena.org/publications/2016/Jun/End-of-life-management-Solar-Photovoltaic-Panels (accessed on 1 October 2024).
- International Renewable Energy Agency. Renewable Energy Target Setting. 2015. Available online: https://www.irena.org/-/media/Files/IRENA/Agency/Publication/2015/IRENA_RE_Target_Setting_2015.pdf (accessed on 2 October 2024).
- Nain, P.; Kumar, A. Initial metal contents and leaching rate constants of metals leached from end-of-life solar photovoltaic waste: An integrative literature review and analysis. Renew. Sustain. Energy Rev. 2020, 119, 109592. [Google Scholar] [CrossRef]
- Mulazzani, A.; Eleftheriadis, P.; Leva, S. Recycling c-Si PV Modules: A Review, a Proposed Energy Model and a Manufacturing Comparison. Energies 2022, 15, 8419. [Google Scholar] [CrossRef]
- Del Pero, F.; Delogu, M.; Berzi, L.; Escamilla, M. Innovative device for mechanical treatment of End of Life photovoltaic panels: Technical and environmental analysis. Waste Manag. 2019, 95, 535–548. [Google Scholar] [CrossRef]
- Paiano, A. Photovoltaic waste assessment in Italy. Renew. Sustain. Energy Rev. 2015, 41, 99–112. [Google Scholar] [CrossRef]
- Fiandra, V.; Sannino, L.; Andreozzi, C. Photovoltaic waste as source of valuable materials: A new recovery mechanical approach. J. Clean. Prod. 2023, 385, 135702. [Google Scholar] [CrossRef]
- Yadav, D.; Saraf, A.K.; Rathee, N.S. Assessment of PV waste generation in India. Mater. Today Proc. 2023, 258053832. [Google Scholar] [CrossRef]
- Divya, A.; Adish, T.; Kaustubh, P.; Zade, P.S. Review on recycling of solar modules/panels. Sol. Energy Mater. Sol. Cells 2023, 253, 112151. [Google Scholar] [CrossRef]
- Sah, D.; Chitra; Kumar, S. Investigation and recovery of copper from waste silicon solar module. Mater. Chem. Phys. 2023, 296, 127205. [Google Scholar] [CrossRef]
- Wang, J.; Feng, Y.; He, Y. The research progress on recycling and resource utilization of waste crystalline silicon photovoltaic modules. Sol. Energy Mater. Sol. Cells 2024, 270, 112804. [Google Scholar] [CrossRef]
- Wang, G.-J.; Liao, Q.; Xu, H. Anticipating future photovoltaic waste generation in China: Navigating challenges and exploring prospective recycling solutions. Environ. Impact Assess. Rev. 2024, 106, 107516. [Google Scholar] [CrossRef]
- Hei, K.K.; Savaget, P.; Fukushige, S.; Halog, A. The Necessity for End-of-Life Photovoltaic Technology Waste Management Policy: A Systematic Review. J. Clean. Prod. 2024, 461, 142497. [Google Scholar] [CrossRef]
- Souza, V.; Figueiredo, A.M.R.; Espejo, M.M.D.S.B. Challenges and strategies for managing end-of-life photovoltaic equipment in Brazil: Learning from international experience. Energy Policy 2024, 188, 114091. [Google Scholar] [CrossRef]
- Aşkın, A.; Kılkış, Ş.; Akinoglu, B. Recycling photovoltaic modules within a circular economy approach and a snapshot for Türkiye. Renew. Energy 2023, 208, 583–596. [Google Scholar] [CrossRef]
- Chen, P.-H.; Chen, W.-S.; Lee, C.; Wu, J. Comprehensive Review of Crystalline Silicon Solar Panel Recycling: From Historical Context to Advanced Techniques. Sustainability 2023, 16, 60. [Google Scholar] [CrossRef]
- Yan, G.; Zhang, M.; Sun, Z.; Zhao, P.; Zhang, B. Recycling technology of end-of-life photovoltaic panels: A review. Energy Sources Part A Recover. Util. Environ. Eff. 2023, 45, 10890–10908. [Google Scholar] [CrossRef]
- Cheema, H.A.; Ilyas, S.; Kang, H.; Kim, H.-J. Comprehensive review of the global trends and future perspectives for recycling of decommissioned photovoltaic panels. Waste Manag. 2023, 174, 187–202. [Google Scholar] [CrossRef]
- Ko, J.; Kim, K.; Sohn, J.W.; Jang, H.; Lee, H.S.; Kim, D.; Kang, Y. Review on Separation Processes of End-of-Life Silicon Photovoltaic Modules. Energies 2023, 16, 4327. [Google Scholar] [CrossRef]
- Tembo, P.M.; Subramanian, V. Current trends in silicon-based photovoltaic recycling: A technology, assessment, and policy review. Sol. Energy 2023, 259, 137–150. [Google Scholar] [CrossRef]
- Trivedi, H.; Meshram, A.; Gupta, R. Recycling of photovoltaic modules for recovery and repurposing of materials. J. Environ. Chem. Eng. 2023, 11, 109501. [Google Scholar] [CrossRef]
- Wang, X.; Tian, X.; Chen, X.; Ren, L.; Geng, C. A review of end-of-life crystalline silicon solar photovoltaic panel recycling technology. Sol. Energy Mater. Sol. Cells 2022, 248, 111976. [Google Scholar] [CrossRef]
- Dhawan, N.; Agrawal, S. Recycling of discarded photovoltaic solar modules for metal recovery. Mining Metall. Explor. 2022, 39, 2539–2550. [Google Scholar] [CrossRef]
- Lim, M.S.; He, D.; Tiong, J.S.M.; Hanson, S.; Yang, T.C.-K.; Tiong, T.J.; Pan, G.-T.; Chong, S. Experimental, economic and life cycle assessments of recycling end-of-life monocrystalline silicon photovoltaic modules. J. Clean. Prod. 2022, 340, 130796. [Google Scholar] [CrossRef]
- Yu, H.; Hasanuzzaman, M.; Rahim, N.; Amin, N.; Adzman, N.N. Global Challenges and Prospects of Photovoltaic Materials Disposal and Recycling: A Comprehensive Review. Sustainability 2022, 14, 8567. [Google Scholar] [CrossRef]
- Deng, R.; Zhuo, Y.; Shen, Y. Recent progress in silicon photovoltaic module recycling processes. Resour. Conserv. Recycl. 2022, 187, 106612. [Google Scholar] [CrossRef]
- Granata, G.; Altimari, P.; Pagnanelli, F.; De Greef, J. Recycling of solar photovoltaic panels: Techno-economic assessment in waste management perspective. J. Clean. Prod. 2022, 363, 132384. [Google Scholar] [CrossRef]
- Xu, X.-Q.; Lai, D.; Wang, W.; Wang, Y. A systematically integrated recycling and upgrading technology for waste crystalline silicon photovoltaic module. Resour. Conserv. Recycl. 2022, 182, 106284. [Google Scholar] [CrossRef]
- Theocharis, M.; Pavlopoulos, C.; Kousi, P.; Hatzikioseyian, A.; Zarkadas, I.; Tsakiridis, P.E.; Remoundaki, M.; Zoumboulakis, L. An Integrated Thermal and Hydrometallurgical Process for the Recovery of Silicon and Silver from End-of-Life Crystalline Si Photovoltaic Panels. Waste Biomass Valorization 2022, 13, 4027–4041. [Google Scholar] [CrossRef]
- Li, K.; Wang, Z.; Liu, C.; Wang, D.; Li, G.; Chen, X.; Qian, G.; Hu, K. A Green Method to Separate Different Layers in Photovoltaic Modules by Using Dmpu as a Separation Agent. SSRN Electron. J. 2022. [Google Scholar] [CrossRef]
- El-Khawad, L.; Bartkowiak, D.; Kümmerer, K. Improving the end-of-life management of solar panels in Germany. Renew. Sustain. Energy Rev. 2022, 168, 112678. [Google Scholar] [CrossRef]
- Xu, X.-Q.; Lai, D.; Wang, G.; Wang, Y. Nondestructive silicon wafer recovery by a novel method of solvothermal swelling coupled with thermal decomposition. Chem. Eng. J. 2021, 418, 129457. [Google Scholar] [CrossRef]
- Dobra, T.; Vollprecht, D.; Pomberger, R. Thermal delamination of end-of-life crystalline silicon photovoltaic modules. Waste Manag. Res. 2021, 40, 96–103. [Google Scholar] [CrossRef]
- Dias, P.; Schmidt, L.; Lunardi, M.M.; Chang, N.L.; Spier, G.; Corkish, R.; Veit, H. Comprehensive recycling of silicon photovoltaic modules incorporating organic solvent delamination—Technical, environmental and economic analyses. Resour. Conserv. Recycl. 2021, 165, 105241. [Google Scholar] [CrossRef]
- Deng, R.; Dias, P.; Lunardi, M.M.; Ji, J. A sustainable chemical process to recycle end-of-life silicon solar cells. Green Chem. 2021, 23, 10157–10167. [Google Scholar] [CrossRef]
- Pang, S.; Yan, Y.; Wang, Z.; Wang, D.; Li, S.; Ma, W.; Wei, K. Enhanced separation of different layers in photovoltaic panel by microwave field. Sol. Energy Mater. Sol. Cells 2021, 230, 111213. [Google Scholar] [CrossRef]
- Ansanelli, G.; Fiorentino, G.; Tammaro, M.; Zucaro, A. A Life Cycle Assessment of a recovery process from End-of-Life Photovoltaic Panels. Appl. Energy 2021, 290, 116727. [Google Scholar] [CrossRef]
- Camargo, P.S.S.; Domingues, A.; Palomero, J.; Kasper, A.C.; Dias, P.; Veit, H. Photovoltaic module recycling: Thermal treatment to degrade polymers and concentrate valuable metals. Detritus 2021, 16, 48–62. [Google Scholar] [CrossRef]
- Wang, C.; Feng, K.; Liu, X.; Wang, P.; Chen, W.; Li, J. Looming challenge of photovoltaic waste under China’s solar ambition: A spatial–temporal assessment. Appl. Energy 2021, 307, 118186. [Google Scholar] [CrossRef]
- Mahmoudi, S.; Huda, N.; Behnia, M. Multi-levels of photovoltaic waste management: A holistic framework. J. Clean. Prod. 2021, 294, 126252. [Google Scholar] [CrossRef]
- Li, X.; Liu, H.; You, J.; Diao, H.; Zhao, L.; Wang, W. Back EVA recycling from c-Si photovoltaic module without damaging solar cell via laser irradiation followed by mechanical peeling. Waste Manag. 2021, 137, 312–318. [Google Scholar] [CrossRef]
- Tembo, P.; Heninger, M.; Subramanian, V. An Investigation of the Recovery of Silicon Photovoltaic Cells by Application of an Organic Solvent Method. ECS J. Solid State Sci. Technol. 2020, 10, 025001. [Google Scholar] [CrossRef]
- Deng, R.; Chang, N.; Lunardi, M.M.; Dias, P.; Bilbao, J.; Ji, J.; Chong, C.M. Remanufacturing end-of-life silicon photovoltaics: Feasibility and viability analysis. Prog. Photovoltaics Res. Appl. 2020, 29, 760–774. [Google Scholar] [CrossRef]
- Farrell, C.; Osman, A.I.; Doherty, R.; Saad, M.; Zhang, X.; Murphy, A.; Harrison, J.; Vennard, A.S.M.; Kumaravel, V.; Al-Muhtaseb, A.H.; et al. Technical challenges and opportunities in realising a circular economy for waste photovoltaic modules. Renew. Sustain. Energy Rev. 2020, 128, 109911. [Google Scholar] [CrossRef]
- Deng, R.; Chang, N.; Ouyang, Z.; Chong, C. A techno-economic review of silicon photovoltaic module recycling. Renew. Sustain. Energy Rev. 2019, 109, 532–550. [Google Scholar] [CrossRef]
- Wang, R.; Song, E.; Zhang, C.; Zhuang, X.; Ma, E.; Bai, J.; Yuan, W.; Wang, J. Pyrolysis-based separation mechanism for waste crystalline silicon photovoltaic modules by a two-stage heating treatment. RSC Adv. 2019, 9, 18115–18123. [Google Scholar] [CrossRef]
- Mahmoudi, S.; Huda, N.; Alavi, Z.; Islam, M.T.; Behnia, M. End-of-life photovoltaic modules: A systematic quantitative literature review. Resour. Conserv. Recycl. 2019, 146, 1–16. [Google Scholar] [CrossRef]
- Azeumo, M.F.; Germana, C.; Ippolito, N.M.; Franco, M.; Luigi, P.; Settimio, S. Photovoltaic module recycling, a physical and a chemical recovery process. Sol. Energy Mater. Sol. Cells 2019, 193, 314–319. [Google Scholar] [CrossRef]
- Strachala, D.; Hylský, J.; Jandova, K.; Vaněk, J.; Cingel, Š. Mechanical Recycling of Photovoltaic Modules. ECS Trans. 2017, 81, 199. [Google Scholar] [CrossRef]
- Libby, C.; Shaw, S.; Heath, G.; Wambach, K. Photovoltaic Recycling Processes. In Proceedings of the 2018 IEEE 7th World Conference on Photovoltaic Energy Conversion (WCPEC) (A Joint Conference of 45th IEEE PVSC, 28th PVSEC & 34th EU PVSEC), Waikoloa Village, HI, USA, 10–15 June 2018; pp. 2594–2599. [Google Scholar] [CrossRef]
- Li, J.; Yan, S.; Li, Y.; Wang, Z.; Tan, Y.; Li, J.; Xia, M.; Li, P. Recycling Si in waste crystalline silicon photovoltaic panels after mechanical crushing by electrostatic separation. J. Clean. Prod. 2023, 415, 137908. [Google Scholar] [CrossRef]
- Pagnanelli, F.; Moscardini, E.; Granata, G.; Atia, T.A.; Altimari, P.; Havlik, T.; Toro, L. Physical and chemical treatment of end of life panels: An integrated automatic approach viable for different photovoltaic technologies. Waste Manag. 2017, 59, 422–431. [Google Scholar] [CrossRef] [PubMed]
- Nevala, S.-M.; Hamuyuni, J.; Junnila, T.; Sirviö, T.; Eisert, S.; Wilson, B.P.; Serna-Guerrero, R.; Lundström, M. Electro-hydraulic fragmentation vs. conventional crushing of photovoltaic panels—Impact on recycling. Waste Manag. 2019, 87, 43–50. [Google Scholar] [CrossRef]
- Sim, Y.; Tay, Y.B.; Pham, H.K.; Mathews, N. A facile crush-and-sieve treatment for recycling end-of-life photovoltaics. Waste Manag. 2023, 156, 97–106. [Google Scholar] [CrossRef]
- Ghahremani, A.; Adams, S.D.; Norton, M.; Khoo, S.Y.; Kouzani, A.Z. Delamination Techniques of Waste Solar Panels: A Review. Clean Technol. 2024, 6, 280–298. [Google Scholar] [CrossRef]
- Preet, S.; Smith, S.T. A comprehensive review on the recycling technology of silicon based photovoltaic solar panels: Challenges and future outlook. J. Clean. Prod. 2024, 448, 141661. [Google Scholar] [CrossRef]
- Zhao, P.; Yang, F.; Bai, Y.; Yan, G.; Sun, Z.; Zhao, H.; Zhang, B. Analysis and optimization of the selective crushing process based on high voltage pulse energy. Miner. Eng. 2022, 185, 107697. [Google Scholar] [CrossRef]
- Akimoto, Y.; Iizuka, A.; Shibata, E. High-voltage pulse crushing and physical separation of polycrystalline silicon photovoltaic panels. Miner. Eng. 2018, 125, 1–9. [Google Scholar] [CrossRef]
- Xue, M.; Li, J.; Xu, Z. Management strategies on the industrialization road of state-of- the-art technologies for e-waste recycling: The case study of electrostatic separation—A review. Waste Manag. Res. 2012, 31, 130–140. [Google Scholar] [CrossRef]
- Dias, P.; Schmidt, L.; Gomes, L.B.; Bettanin, A.; Veit, H.; Bernardes, A.M. Recycling Waste Crystalline Silicon Photovoltaic Modules by Electrostatic Separation. J. Sustain. Metall. 2018, 4, 176–186. [Google Scholar] [CrossRef]
- Guo, J.; Liu, X.; Yu, J.; Xu, C.; Wu, Y.; Senthil, R.A. An overview of the comprehensive utilization of silicon-based solid waste related to PV industry. Resour. Conserv. Recycl. 2021, 169, 105450. [Google Scholar] [CrossRef]
- de Souza, R.A.; Veit, H.M. Study of electrostatic separation to concentrate silver, aluminum, and silicon from solar panel scraps. Circ. Econ. 2023, 2, 100027. [Google Scholar] [CrossRef]
- Ndalloka, Z.N.; Nair, H.V.; Alpert, S.; Schmid, C. Solar photovoltaic recycling strategies. Sol. Energy 2024, 270, 112379. [Google Scholar] [CrossRef]
- Wang, T.-Y.; Hsiao, J.-C.; Du, C.-H. Recycling of materials from silicon base solar cell module. In Proceedings of the 2012 38th IEEE Photovoltaic Specialists Conference, Austin, TX, USA, 3–8 June 2012; pp. 2355–2358. [Google Scholar] [CrossRef]
- Park, J.; Kim, W.; Cho, N.; Lee, H.; Park, N. An eco-friendly method for reclaimed silicon wafers from a photovoltaic module: From separation to cell fabrication. Green Chem. 2016, 18, 1706–1714. [Google Scholar] [CrossRef]
- Dias, P.; Javimczik, S.; Benevit, M.; Veit, H. Recycling WEEE: Polymer characterization and pyrolysis study for waste of crystalline silicon photovoltaic modules. Waste Manag. 2017, 60, 716–722. [Google Scholar] [CrossRef]
- Lee, J.-K.; Lee, J.-S.; Ahn, Y.-S.; Kang, G.-H. Efficient Recovery of Silver from Crystalline Silicon Solar Cells by Controlling the Viscosity of Electrolyte Solvent in an Electrochemical Process. Appl. Sci. 2018, 8, 2131. [Google Scholar] [CrossRef]
- Lunardi, M.M.; Alvarez-Gaitan, J.P.; Bilbao, J.I.; Corkish, R. A review of recycling processes for photovoltaic modules. Sol. Panels Photovolt. Mater. 2018, 30, 74390. [Google Scholar]
- Wahman, M.; Surowiak, A.; Berent, K.; Szymczak, P. Eco-efficient removal of polymer back sheet fraction and material separation from solar cell waste. Sol. Energy 2023, 264, 112085. [Google Scholar] [CrossRef]
- Fiandra, V.; Sannino, L.; Andreozzi, C.; Corcelli, F.; Graditi, G. Silicon photovoltaic modules at end-of-life: Removal of polymeric layers and separation of materials. Waste Manag. 2019, 87, 97–107. [Google Scholar] [CrossRef]
- Tammaro, M.; Rimauro, J.; Fiandra, V.; Salluzzo, A. Thermal treatment of waste photovoltaic module for recovery and recycling: Experimental assessment of the presence of metals in the gas emissions and in the ashes. Renew. Energy 2015, 81, 103–112. [Google Scholar] [CrossRef]
- Wahman, M.; Surowiak, A.; Ebin, B.; Berent, K. PV back sheet recovery from c-Si modules using hot knife technique. Sol. Energy Mater. Sol. Cells 2024, 276, 113067. [Google Scholar] [CrossRef]
- L. Xinology Co. Water Jet Cutting Machine: Introduction. Available online: http://www.xinology.com/Glass-Processing-Equipments-Supplies-Consumables/glass-cutting/water-jet-cutting/overview/overview.html (accessed on 1 June 2024).
- TMC. A Window of Opportunity Through Water Jet Cutting. Available online: https://www.tmcwaterjet.co.uk/news-blog/recycling-glass-a-window-of-opportunity-through-water-jet-cutting/ (accessed on 1 June 2024).
- Bellini, E. Water Jet Tech to Recover Glass from End-of-Life Solar Panels. Available online: https://www.pv-magazine.com/2023/01/20/water-jet-tech-to-recover-glass-from-end-of-life-solar-panels/ (accessed on 2 June 2024).
- WJS. Waterjet Cutting Turns Waste into Added Value. Available online: https://www.waterjetsweden.com/articles/waterjet-cutting-turns-waste-into-added-value (accessed on 2 June 2024).






















| S. No. | Article/Reference No. | Year of Publication | Paper Objectives |
|---|---|---|---|
| 1. | The research progress on recycling and resource utilization of waste crystalline silicon photovoltaic modules [16] | 2024 | Reviews advancements in recycling and resource utilization techniques for waste crystalline silicon PV modules. |
| 2. | Anticipating future photovoltaic waste generation in China: Navigating challenges and exploring prospective recycling solutions [17] | 2024 | Analyzes future PV waste generation in China and proposes recycling solutions to address anticipated challenges. |
| 3. | The Necessity for End-of-Life Photovoltaic Technology Waste Management Policy: A Systematic Review [18] | 2024 | Provides a systematic review of the need for policies governing the management of EoL PV technology waste. |
| 4. | Challenges and strategies for managing end-of-life photovoltaic equipment in Brazil: Learning from international experience [19] | 2024 | Focuses on strategies and challenges in managing EoL PV waste in Brazil, drawing lessons from global practices. |
| 5. | Recycling photovoltaic modules within a circular economy approach and a snapshot for Türkiye [20] | 2023 | Discusses recycling of PV modules within the circular economy framework with a specific focus on Türkiye. |
| 6. | Comprehensive Review of Crystalline Silicon Solar Panel Recycling: From Historical Context to Advanced Techniques [21] | 2023 | Offers a thorough review of the historical and advanced techniques for recycling crystalline silicon solar panels. |
| 7. | Recycling technology of end-of-life photovoltaic panels: a review [22] | 2023 | Reviews of various technologies available for recycling EoL PV panels. |
| 8. | Comprehensive review of the global trends and future perspectives for recycling of decommissioned photovoltaic panels [23] | 2023 | Examines global trends and future perspectives on the recycling of decommissioned PV panels. |
| 9. | Review on Separation Processes of End-of-Life Silicon Photovoltaic Modules [24] | 2023 | Focuses on separation processes involved in recycling EoL silicon PV modules. |
| 10. | Current trends in silicon-based photovoltaic recycling: A technology, assessment, and policy review [25] | 2023 | Assesses current trends in silicon-based PV recycling technologies and reviews relevant policies. |
| 11. | Recycling of Photovoltaic Modules for Recovery and Repurposing of Materials [26] | 2023 | Investigates methods for recycling PV modules to recover and repurpose materials. |
| 12. | A review of end-of-life crystalline silicon solar photovoltaic panel recycling technology [27] | 2022 | Reviews existing technologies for recycling EoL crystalline silicon solar PV panels. |
| 13. | Recycling of discarded photovoltaic solar modules for metal recovery [28] | 2022 | Discusses techniques for recovering metals from discarded PV modules. |
| 14. | Recycling c-Si PV Modules: A Review, a Proposed Energy Model and a Manufacturing Comparison [9] | 2022 | Reviews c-Si PV module recycling and proposes an energy model along with manufacturing comparisons. |
| 15. | Experimental, economic and life cycle assessments of recycling end-of-life monocrystalline silicon photovoltaic modules [29] | 2022 | Conducts economic and life cycle assessments for recycling monocrystalline silicon PV modules. |
| 16. | Global Challenges and Prospects of Photovoltaic Materials Disposal and Recycling: A Comprehensive Review [30] | 2022 | Provides a comprehensive review of global challenges and prospects for PV material disposal and recycling. |
| 17. | Recent progress in silicon photovoltaic module recycling processes [31] | 2022 | Reviews recent advancements in recycling processes for silicon PV modules. |
| 18. | Recycling of solar photovoltaic panels: Techno-economic assessment in waste management perspective [32] | 2022 | Assesses the techno-economic aspects of recycling solar PV panels from a waste management perspective. |
| 19. | A systematically integrated recycling and upgrading technology for waste crystalline silicon photovoltaic module [33] | 2022 | Proposes an integrated technology for recycling and upgrading waste crystalline silicon PV modules. |
| 20. | An Integrated Thermal and Hydrometallurgical Process for the Recovery of Silicon and Silver from End-of-Life Crystalline Si Photovoltaic Panels [34] | 2022 | Discusses a combined thermal and hydrometallurgical process for recovering silicon and silver from EoL crystalline Si PV panels. |
| 21. | A Green Method to Separate Different Layers in Photovoltaic Modules by Using Dmpu as a Separation Agent [35] | 2022 | Introduces an environmentally friendly method for separating layers in PV modules using Dmpu. |
| 22. | Improving the end-of-life management of solar panels in Germany [36] | 2022 | Examines strategies for enhancing EoL management of solar panels in Germany. |
| 23. | Nondestructive silicon wafer recovery by a novel method of solvothermal swelling coupled with thermal decomposition [37] | 2021 | Presents a novel method for non-destructive recovery of silicon wafers using solvothermal swelling and thermal decomposition. |
| 24. | Thermal delamination of end-of-life crystalline silicon photovoltaic modules [38] | 2021 | Explores thermal delamination techniques for recycling EoL crystalline silicon PV modules. |
| 25. | Comprehensive recycling of silicon photovoltaic modules incorporating organic solvent delamination—technical, environmental and economic analyses [39] | 2021 | Analyzes technical, environmental, and economic aspects of recycling silicon PV modules using organic solvent delamination. |
| 26. | A sustainable chemical process to recycle end-of-life silicon solar cells [40] | 2021 | Proposes a sustainable chemical process for recycling EoL silicon solar cells. |
| 27. | Enhanced separation of different layers in photovoltaic panel by microwave field [41] | 2021 | Investigates the use of microwave fields for enhancing layer separation in PV panels. |
| 28. | A Life Cycle Assessment of a recovery process from End-of-Life Photovoltaic Panels [42] | 2021 | Conducts a life cycle assessment of a recovery process for EoL PV panels. |
| 29. | Photovoltaic Module Recycling: Thermal Treatment to Degrade Polymers And Concentrate Valuable Metals [43] | 2021 | Explores the use of thermal treatment to degrade polymers and concentrate valuable metals in PV module recycling. |
| 30. | Looming challenge of photovoltaic waste under China’s solar ambition: A spatial–temporal assessment [44] | 2021 | Provides a spatial-temporal assessment of the PV waste challenge in China. |
| 31. | Multi-levels of photovoltaic waste management: A holistic framework [45] | 2021 | Proposes a holistic framework for multi-level PV waste management. |
| 32. | Back EVA recycling from c-Si photovoltaic module without damaging solar cell via laser irradiation followed by mechanical peeling [46] | 2021 | Describes a method for recycling back EVA from c-Si PV modules using laser irradiation and mechanical peeling. |
| 33. | An Investigation of the Recovery of Silicon Photovoltaic Cells by Application of an Organic Solvent Method [47] | 2020 | Investigates the recovery of silicon PV cells using an organic solvent method. |
| 34. | Remanufacturing end-of-life silicon photovoltaics: Feasibility and viability analysis [48] | 2020 | Analyzes the feasibility and viability of remanufacturing EoL silicon PVs. |
| 35. | An overview of solar photovoltaic panels’ end-of-life material recycling [2] | 2020 | Provides an overview of EoL material recycling for solar PV panels. |
| 36. | Technical challenges and opportunities in realising a circular economy for waste photovoltaic modules [49] | 2020 | Discusses technical challenges and opportunities in achieving a circular economy for waste PV modules. |
| 37. | A techno-economic review of silicon photovoltaic module recycling [50] | 2019 | Reviews the techno-economic aspects of silicon PV module recycling. |
| 38. | Pyrolysis-based separation mechanism for waste crystalline silicon photovoltaic modules by a two-stage heating treatment [51] | 2019 | Investigates a pyrolysis-based separation mechanism for waste crystalline silicon PV modules. |
| 39. | End-of-life photovoltaic modules: A systematic quantitative literature review [52] | 2019 | Provides a systematic quantitative literature review of EoL PV modules. |
| 40. | Photovoltaic module recycling, a physical and a chemical recovery process [53] | 2019 | Examine both physical and chemical recovery processes in PV module recycling. |
| Technique | Advantages | Disadvantages | Energy Consumption | Economic Feasibility | Material Recovery Efficiency |
|---|---|---|---|---|---|
| Crushing |
|
| Low | High | Moderate (~50%) |
| High Voltage Pulse Crushing |
|
| Medium | Medium | High (~90%) |
| Electrostatic Separation |
|
| Low to Medium | Medium | High (~80%) |
| Hot Knife Cutting |
|
| Low | Low | Moderate (~60%) |
| Water Jet Cutting |
|
| High | Medium | High (~85%) |
| Laser Cutting |
|
| Medium to High | Low | High (~90%) |
| Techniques | Glass | Silicon (Si) | Aluminum (Al) | Silver (Ag) | Copper (Cu) | Tin (Sn) | Lead (Pb) | EVA |
|---|---|---|---|---|---|---|---|---|
| Crushing | ✓ | ✓ | ✓ | ✓ | ✓ | ✓ | ✓ | ✗ |
| High Voltage Pulse Crushing | ✓ | ✓ | ✓ | ✓ | ✓ | ✓ | ✓ | ✗ |
| Electrostatic Separation | ✗ | ✓ | ✓ | ✓ | ✓ | ✓ | ✓ | ✗ |
| Hot Knife Cutting | ✓ | ✗ | ✗ | ✗ | ✗ | ✗ | ✗ | ✓ |
| Water Jet Cutting | ✓ | ✓ | ✓ | ✓ | ✓ | ✓ | ✓ | ✗ |
| Laser Irradiation | ✗ | ✓ | ✓ | ✓ | ✓ | ✓ | ✓ | ✓ |
Disclaimer/Publisher’s Note: The statements, opinions and data contained in all publications are solely those of the individual author(s) and contributor(s) and not of MDPI and/or the editor(s). MDPI and/or the editor(s) disclaim responsibility for any injury to people or property resulting from any ideas, methods, instructions or products referred to in the content. |
© 2024 by the authors. Licensee MDPI, Basel, Switzerland. This article is an open access article distributed under the terms and conditions of the Creative Commons Attribution (CC BY) license (https://creativecommons.org/licenses/by/4.0/).
Share and Cite
Ali, A.; Shahid, M.; Qadir, S.A.; Islam, M.T.; Khan, M.W.; Ahmed, S. Solar PV End-of-Life Waste Recycling: An Assessment of Mechanical Recycling Methods and Proposed Hybrid Laser and High Voltage Pulse Crushing Method. Resources 2024, 13, 169. https://doi.org/10.3390/resources13120169
Ali A, Shahid M, Qadir SA, Islam MT, Khan MW, Ahmed S. Solar PV End-of-Life Waste Recycling: An Assessment of Mechanical Recycling Methods and Proposed Hybrid Laser and High Voltage Pulse Crushing Method. Resources. 2024; 13(12):169. https://doi.org/10.3390/resources13120169
Chicago/Turabian StyleAli, Amjad, Muhammad Shahid, Sikandar Abdul Qadir, Md Tasbirul Islam, Muhammad Waseem Khan, and Shoaib Ahmed. 2024. "Solar PV End-of-Life Waste Recycling: An Assessment of Mechanical Recycling Methods and Proposed Hybrid Laser and High Voltage Pulse Crushing Method" Resources 13, no. 12: 169. https://doi.org/10.3390/resources13120169
APA StyleAli, A., Shahid, M., Qadir, S. A., Islam, M. T., Khan, M. W., & Ahmed, S. (2024). Solar PV End-of-Life Waste Recycling: An Assessment of Mechanical Recycling Methods and Proposed Hybrid Laser and High Voltage Pulse Crushing Method. Resources, 13(12), 169. https://doi.org/10.3390/resources13120169

