Abstract
Smart lighting control systems represent an advanced approach to reducing energy use. These systems leverage advanced technology to provide users with better control over their lighting, allowing them to manually, remotely, and automatically modify the brightness, color, and timing of their lights. In this study, we aimed to enhance the energy efficiency of smart lighting systems by using light source data. A multifaceted approach was employed, involving the following three scenarios: sensing device, daylight data, and a combination of both. A low-cost sensor and third-party API were used for data collection, and a prototype application was developed for real-time monitoring. The results showed that combining sensor and daylight data effectively reduced energy consumption, and the rule-based algorithm further optimized energy usage. The prototype application provided real-time monitoring and actionable insights, thus contributing to overall energy optimization.
1. Introduction
The increasing demand for energy-efficient and sustainable indoor environments has led to the development of various smart lighting and energy consumption management systems. This is primarily due to the fact that the energy use in office buildings is substantially influenced by electric lighting equipment. Technological advancements have facilitated the emergence of smart lighting systems with a primary focus on energy efficiency by considering personalized lighting comfort for individual occupants [1]. Smart light-emitting diode (LED) lighting systems can achieve optimal energy efficiency while effectively satisfying the illuminance requirements of users in a conventional office environment. In conjunction with artificial lighting provided by a dimmable LED light source, the inclusion of natural daylight entering from exterior sources, such as windows, is acknowledged as a significant contributor to the overall illumination in an interior setting [2].
Previous studies have shown that smart lighting can reduce energy consumption by up to 50% in indoor environments [3,4,5]. Smart lighting enables the use of big data to enhance the efficiency of energy consumption for light usage. For example, weather data have been utilized for further analysis to understand household behavioral energy consumption [6], and weather condition data, particularly daylight data, have been used to enhance smart lighting management systems for energy efficiency [7,8]. The predominant method for handling large amounts of data involves the use of Internet of Things (IoT) sensing devices, such as light, motion, relay, LCD display, lux meter, occupancy, and photocell sensors [9,10]. These sensors are carefully integrated into either an Arduino or Nodemcu board. Sensors are then employed to regulate the luminous flux of light sources in indoor environments by implementing dimming control schemes.
The field of smart lighting systems, particularly those focusing on dimming control, has experienced significant advancements and a variety of approaches in recent years. Previous studies have proposed energy-efficient solutions for smart LED lighting systems that provide minimal energy consumption while ensuring user satisfaction [2]. The development of power-efficient self-calibrating smart lighting systems that can adapt to new dimming levels is a topic of interest [1]. Another study presented the implementation of dimming light controls using an Arduino Uno Microcontroller to demonstrate the practical application of these systems [9]. Automatic adjustment of illumination levels in specific areas should be enabled to enhance energy efficiency by employing sensors to measure ambient light levels, considering external light sources [10]. Dimming controls can reduce the output and wattage of a light source to reduce energy consumption [11,12,13]. Further research found that using high-frequency dimming controls resulted in energy savings of more than 30% in electric lighting [14].
The existing body of research has provided valuable insights into energy-saving techniques for smart lighting systems. Nevertheless, there is a research gap owing to the absence of methodologies that allow for the incorporation of real-time monitoring, user recommendation notifications, and automated brightness level adjustment at the light source in the systems. These elements are crucial for enhancing user interactions with the system and for optimizing energy savings based on user preferences and real-time data. To address the limitations of previous studies, we propose the development of a real-time smart lighting control system based on daylight factors, sensing devices, and user preferences. This system integrates the real-time monitoring of energy consumption, dimming strategies based on daylight factors, sensing devices, and user notifications of recommendations for light source usage. The proposed solution leverages advanced motion and daylight sensors to dynamically adjust lighting levels based on the presence of occupants and natural light availability. This optimization minimizes unnecessary energy consumption and prolongs the lifespan of luminaires. The system also incorporates user preferences to tailor the lighting environment to match specific activities or times of day, enhancing visual comfort and leading to substantial energy savings.
Moreover, the system features a real-time energy usage monitoring component, providing users with detailed data on their lighting usage. This feature helps users identify areas of inefficiency and make informed decisions regarding energy saving strategies [15]. The system also offers user recommendation notifications, providing appropriate feedback, advice, and detailed information to users regarding their daily power consumption and total cost. This feature encourages users to adopt eco-friendly behaviors. The system will include data collection from sensors and lighting control devices, which will generate data that can be recorded and make the system more autonomous in terms of how it adaptively reacts to changes in the environment that it is controlling.
The proposed solution can contribute to the field of smart lighting systems by introducing a real-time energy consumption monitoring system based on dimming strategies. It also provides the user with notifications of recommendations for the efficient use of light sources and facilitates data collection. The aim of this comprehensive approach is to optimize energy savings based on real-time data, determine the best scenario, provide user recommendations, and ultimately contribute to the development of more energy-efficient and user-friendly smart lighting systems.
2. Related Work
Lighting control systems have been the subject of substantial research in recent years. Table 1 compares these studies in terms of their primary strategies and objectives.
Table 1.
Related research on smart lighting control system development.
Most studies on lighting control systems have focused on finding ways to reduce energy use, and the results of this research are significant [19]. The amount of saved energy ranges from 36% to 50% in campus and office environments, as outlined in a review of lighting control technology [17,19].
This scenario was designed to observe how the system would be affected by the use of sensing devices during daytime. The two scenarios were implemented by examining the toggling status of the desk and sensing devices to understand the behavior of the intelligent lighting system under normal conditions and to monitor the impact on power consumption under different circumstances. The proposed model has the potential to save energy and improve working comfort in an office [16].
The utilization of sensing devices is the primary key to improving energy savings. Acosta et al. (2018) used photosensors to measure illuminance levels in a room and adjusted the electric lighting accordingly [7]. They demonstrated the high energy efficiency and economic profitability of smart lighting controls and highlighted the undeniable usefulness of dimming systems controlled by illuminance meters in different scenarios using a combination of sensing devices and daylight factors. Cheng, Yusi et al. (2020) utilized occupancy sensors, such as passive infrared (PIR) and microwave sensors, as well as ambient light sensors to significantly reduce energy consumption in buildings while providing a comfortable and safe environment for users. These sensors successfully support the development of smart lighting systems that can provide sufficient illumination in a timely manner while saving energy [17].
According to the development of smart lighting systems, in a study by Lee, Chun et al. (2022), a smart lighting system was developed for real-world applications [22]. The system was designed to satisfy the illuminance requirements of different users and reduce energy consumption. This study highlights the challenges faced in the development of a smart lighting system, including the need for a personalized dynamic design of networked lighting for energy efficiency in open-plan offices. Aljewari et al. (2022) developed a smart lighting control system based on Bluetooth and Android [23]. The system can detect whether anyone is passing by to control the LED light source on or off in automatic mode. The LED light source can also be controlled by the Android app through Bluetooth communication when the system is in manual mode. The test results showed that the system is energy-saving, efficient, and easy to use, and can be widely used in various lighting scenarios. Amarillo et al. (2020) presented a smart system designed to control lighting at indoor locations based on the Internet of Things (IoT), using a university laboratory as a case study [21]. The system uses Pulse-Width Modulation (PWM) to modify the amount of electric energy supplied to the lamp, which determines the amount of illumination in each sector. This variable depends on the number of people present at each desk, and the establishment of a minimum value programmed by the user. Even though the PMW enables the efficient and precise dimming of LED light sources, there is some risk that can lead to certain problems; for example, the pulsation of luminous flux can cause discomfort and potentially affect visual perception [24], and there can be light pulsation that may not be perceptible by humans and have adverse effects on human health [25].
In Figure 1, general smart lighting control system development refers to the general architecture, including the input, process, and output. The input comes from different sources, such as sensing devices, related outside factors, and user log activities from mobile applications. The most important aspect of this stage is the process stage. Lighting control should be carefully defined to properly transmit signals according to their roles, algorithms, and data [3].
Figure 1.
General architecture of lighting control system model using Martino control strategies.
While extensive research has been conducted on energy-saving and lighting automation, comparatively less emphasis has been placed on user preferences and personalized experiences. Moreover, a significant amount of knowledge is yet to be acquired regarding the utilization of machine learning methodologies for delivering customized experiences in various other fields, including but not limited to suggestions for lighting adjustments and notifications. Additionally, there is a lack of specific research on the utilization of ambient intelligence and customized notification systems for illumination control. Future research should prioritize the development and evaluation of notification and recommendation systems that consider individual preferences for adjusting illumination to address these existing gaps. This technology has the potential to enhance user experience and energy efficiency and create lighting environments that are more immersive and tailored to individual preferences. Furthermore, the collection of user input and the evaluation of the effectiveness of these systems will be crucial for their overall achievement.
In this study, we designed and implemented a smart lighting system that supports dimming control strategies by using sensing devices and related weather data. The innovation of this study is the provision of notifications and recommendations to users based on the input data. It has multiple goals, including user preferences for adjusting the lighting and reducing energy consumption.
3. Result and Discussion
3.1. The Result Comparison of Adjusting Brightness Scenario
According to our experimental results, the brightness level relied on three distinct cases. The first scenario employs sensing devices, the second scenario employs daylight data, whereas the third scenario uses both the first and second scenarios. The data were collected over five consecutive days from 5 October 2023 to 10 October 2023, and the brightness level of the room was adjusted based on two factors: occupancy and light sensor value and daylight data. As shown in Figure 2a, the brightness level of the sensing device was adjusted based on the presence or absence of people in the room by detecting motion. When motion was detected, the brightness was set to the maximum value. In the absence of motion, the light sensor adjusted the brightness according to the room’s light value, which was measured by the sensor device, and compared to a predetermined threshold. The daylight data adjusted the brightness level based on weather conditions and cloud cover percentage, as shown in Figure 2b. If the weather was overcast or the cloud cover was greater than 75%, the brightness was set to the maximum value. Otherwise, the brightness was intentionally reduced. In the last scenario, the brightness level was adjusted to a maximum when either the weather was overcast, cloud cover was more than 75%, or the light sensor value was less than the light threshold, as shown in Figure 3. This suggests that both occupancy and daylight data play significant roles in determining the brightness level of a room.
Figure 2.
Chart of brightness level adjustment for different scenarios. (a) Chart of brightness level adjustment with sensing device scenario; (b) chart of brightness level adjustment with daylight data (weather) scenario.
Figure 3.
Chart of brightness level adjustment for both scenarios.
To estimate the energy consumption of each light source based on the brightness value, Equation (3) was applied along with the wattage and light operational duration time. The wattage value used in this study is the value specified in the product specifications. Table 2 presents the energy consumption of the three different light sources in various scenarios. The total energy use in kilowatt-hours (kWh) is given, along with the energy use calculated using the brightness formula and time consumed in hours. The three light sources were categorized based on their scenarios: Lamp 1 is a sensing device, Lamp 2 utilizes daylight data, and Lamp 3 combines both sensing devices and daylight data.
Table 2.
Comparison of the energy consumption results in different scenarios.
Based on these experimental results, we can observe variations in energy consumption depending on the scenario and utilization of different data sources. The percentage of differences in the energy used was calculated for further analysis. The percentage of Lamps 1 and 2 is 0.44% or relatively small, indicating that Lamp 1 consumes slightly more energy than the other lamps; the percentage difference between Lamp 1 and Lamp 3 and between Lamp 2 and Lamp 3 is 0.22% or minimal. The incorporation of the sensing device in Lamp 3 did not significantly affect the energy consumption compared with Lamp 2. The implementation of sensing devices (Lamp 1) in indoor environments is typically expected to contribute to reducing energy consumption by ensuring the light and other devices are only active when the room is occupied. However, in this case, it appears that the use of a motion and grayscale sensor did not significantly reduce the energy consumption. According to the data, the brightness level that frequently appears on the sensor device is between 75% and 100%, which indicates that the level of movement of people tends to be constant. Therefore, the brightness level tends to stabilize at the maximum brightness value. In addition, the brightness level is applied after the sensor data value is updated to the cloud system; this allows for a considerable time delay to determine the brightness value of the light source. These results suggest that the utilization of daylight data plays a significant role in optimizing the energy consumption of LED lamps.
The energy saving percentage is obtained by calculating the total energy use with brightness and the total energy use without considering the brightness value. The scenario that applies both the sensing device data and daylight data has a considerably higher percentage compared to the other scenarios in terms of energy efficiency. Furthermore, the percentage of energy efficiency produced is preferable to previous studies, which is evident in Table 3, which shows the benchmarking of smart lighting use by different methods and comparable inputs used in this study.
Table 3.
Benchmarking of energy efficiency of smart lighting.
The previous studies listed in Table 3 were conducted to improve the energy efficiency of smart lighting. These studies have similarities in calculating energy efficiency estimates by adjusting the brightness value of the light source. As a benchmark, the suitability of these studies was supported by several factors. First, all three studies shared the common goal of improving the energy efficiency of smart lighting systems. This common goal not only enables but also simplifies the direct comparison of the results. Second, the use of similar inputs ensures the fairness of the comparison, allowing for the attribution of differences in results to the algorithms rather than the inputs. Third, each study used different algorithms: control, closed-loop feedback, and rule-based heuristic. A comparison of these approaches can yield valuable insights into the algorithms that provide superior performance under comparable conditions. A comparative analysis of the three studies found that a rule-based heuristic algorithm outperformed the other studies, achieving the highest energy efficiency outcome of 62%. On the other hand, in this case, the rule-based heuristic is sufficiently ideal or potentially effective for application to indoor environments that leverage both sensing devices and daylight data, which takes into account the cloud cover value to adjust the brightness in smart lighting.
3.2. Mobile Application Development Prototype
Eight features were developed according to the design structure of mobile application development. The application connects the four types of light sources to different scenarios. The main features of this app are its abilities to change the color of the lights and brightness level based on the user’s preference, scheduling, or time setting and to remotely change the LED lamp and user push notifications. Figure 4 shows that the features of the application worked perfectly through self-unit testing. It has capabilities that are highly relevant for optimizing energy consumption in a lighting environment. Users of the app can control various aspects of the lighting; for example, they can adjust the light intensity levels, schedule lighting times, and even control the lighting remotely. In addition, the app can integrate advanced sensors to measure natural light and human presence and automatically adjust the lighting according to the user’s needs and preferences.
Figure 4.
Prototype of mobile application development. (a) Home screen showing the daily energy consumption and light availability, (b) scheduling screen that supports remote control based on time schedule, (c) list of total energy used of each light sources, (d) light source color and brightness adjustment based on user preferences, (e) foreground notification from push notification feature seen without opening application, and (f) foreground notification from push notification feature shown after opening application.
In terms of user notifications or recommendation features, this notification feature serves as a reminder or alarm message that allows users to manage and save energy effectively. Users can receive notifications tailored to their current situation, which helps them take action in line with their energy efficiency goals. This notification feature is also supported by the analysis of real-time daylight data and data obtained from the existing sensors. Thus, the app can make smart and timely decisions to manage energy consumption.
4. Methodology
This methodology presents the developmental approach used in the design and implementation of our system. The system structure is described in detail, including the brightness control strategy, hardware and software design and implementation, and the mobile application development as a prototype.
4.1. System Structure
The structure of a smart lighting system that incorporates brightness control strategies typically involves three main components: the input, process and output. The input component consists of a data collection method that collects data from various sources. Weather (daylight) data were retrieved by two open application programming interfaces (APIs) covering sunrise and sunset data (astronomical data), cloud cover percentage, UV index, and other related weather data. The use of sensor devices was leveraged to detect the presence of people (occupants) and light intensity in an indoor environment. In addition, user interaction through the application prototype was leveraged to store user preferences. These preferences consist of changing the light source state (switching OFF/ON or changing the light source color). The process component is the process of processing all of the data, including the strategy used to determine the color change in the light source, which is then used to calculate energy consumption. The output component is the output of all input data, which has a direct effect on the light source of the lamp used and the real-time monitoring of energy consumption. The structure of brightness adjustment strategies involves a communication protocol to enable communication within the system, API gateway, database management system, cloud system, and LED light sources, as shown in Figure 5.
Figure 5.
The structure of luminous control flux control strategies provides notifications and recommendations regarding user preferences for smart lighting control system development.
The communication protocol plays a role in successfully sending and receiving requests from the cloud system. An open public API typically uses HTTPS to send and receive an API with an authorization key as the secret key to access the data. Subsequently, the data were stored in the MongoDB database. MongoDB was selected because of its capability to handle large volumes of unstructured data [28] that can work with a cross-platform database [29]. It is a document-oriented approach that allows for the efficient storage and retrieval of data, making it suitable for handling big data and being capable of working with API properly.
The data were processed by considering several relevant data, including weather conditions, sensor devices, and user preferences. Weather data provides insights into the environmental conditions that might influence the brightness of a light source. Sensor device data offer real-time information about the current state of the light source, whereas user preferences reflect individualized settings that perceive brightness. Once collected, the data were processed using rule-based heuristic algorithms. This algorithm uses a set of predefined rules or guidelines to make decisions and solve problems. The effectiveness of a rule-based heuristic algorithm depends on the quality and relevance of the rules [30].
The design incorporated individual sets of illumination units, each consisting of four LED light sources. The brightness of each light source can be adjusted using rule-based heuristic techniques involving sensing devices and related daylight data. To ascertain disparities in energy use, each LED light source operated autonomously within specific settings, as determined by the data. The received data underwent processing to calculate the brightness percentage for each light, which served as a means of controlling the dimming functionality.
The implementation of a mobile application aimed at monitoring energy consumption and providing advice on LED light source usage has the potential to yield a multitude of advantages. The inclusion of real-time energy monitoring capability enables users to effectively track and analyze their energy consumption behaviors. With the availability of readily accessible information, individuals are empowered to make well-informed choices regarding their energy utilization and implement measures to mitigate their energy consumption. The program offers user notifications and recommendations tailored to users’ energy consumption trends. This feature provides a detailed explanation of the occupancy sensor, natural light detection, and daylight data.
4.2. Hardware Design and Implementation
Hardware use involves three main components: the IoT Gateway, sensor module, and LED light source. An IoT gateway is a hardware component or software application that connects IoT devices to the cloud. It serves as a focal point for tying IoT components, including controllers, sensors, and smart devices, together with the cloud. The gateway enables a connection between these components and performs several operations to facilitate effective data processing and administration within the IoT ecosystem.
As shown in Figure 6, in the design of an IoT gateway functioning as a bridge between the input and output, several data-integration scenarios can be observed. First, data acquired from the sensing devices were utilized to test LED Lamp 1, enabling real-time monitoring and control based on sensory inputs. Second, daylight (weather) data were employed to test LED Lamp 2, allowing for dynamic adjustments based on the current weather conditions. Furthermore, both the sensing device data and weather data were combined to test LED Lamp 3, facilitating a comprehensive response that considered both environmental factors and immediate sensory feedback. Finally, the user input data were utilized to test LED Lamp 4, enabling interactive control and customization. By leveraging the capabilities of the IoT gateway as a communication bridge, these data integration scenarios enable smart lighting systems to adapt and respond intelligently to a range of inputs, thereby enhancing energy efficiency, user experience, and overall functionality.
Figure 6.
The design of the IOT Gateway works as a bridge communication between the input and output.
In this study, a light source with a lumen output specification of 1100 lumens and white and colored light output was used to explore the effectiveness of smart lighting. These light sources offer the advantage of supporting the customization of brightness values, allowing users to tailor their lighting experiences to their specific preferences. The luminous efficacy of the light source is approximately 122 lm/W, which is more efficient than that of incandescent and fluorescent lamps in terms of light visibility. The specifications of the IoT gateway and LED lamp used in this study are presented in Table 4.
Table 4.
Detailed specifications of hardware (IoT gateway and LED lamp).
A sensor module comprising a passive infrared (PIR) occupancy sensor and a gravity (grayscale) sensor to measure the intensity of light from black and white can be utilized to develop smart lighting systems. The sensing device can detect people and provide illuminance to adjust the brightness of an LED lamp. Human movement is detected by the occupancy sensor, which allows the system to determine room occupancy. A grayscale sensor monitors the ambient light and delivers real-time room illumination data. This information allows the smart lighting system to change the brightness of the LED lamp to reduce energy consumption. The details of the implementation of the sensor module are shown in Figure 7.
Figure 7.
Design and Implementation of sensor module.
4.3. Software Design and Implementation
4.3.1. Scraping of Third-Party API Daylight Data
The utilization of scraping methods to retrieve data on sunset and sunrise times; weather conditions, such as overcast, sunny, clear sky, and other weather conditions; and cloud cover percentage, and subsequently storing this information in a cloud system, represents a valuable approach for adjusting the brightness levels in smart lighting systems. By employing scraping techniques, relevant data can be gathered at regular intervals, such as every 15 min, to ensure real-time updates can be obtained. As shown in Figure 8, the data are stored in a cloud system, enabling easy access and integration with the smart lighting infrastructure. By considering the collected data, the system can intelligently adjust the brightness levels of the light source based on the current weather and natural lighting conditions, thereby ensuring optimal lighting efficiency.
Figure 8.
Design of scraping method of third-party API (A) and example of data from third-party API (B).
The bar chart in Figure 9 shows the results based on different weather conditions and their corresponding cloud values, highlighting the relationship between the percentage of brightness categorized into the four levels. The smallest value was observed under clear and sunny weather conditions, indicating minimal cloud cover. The next smallest values were found in patchy light rain and moderate rain, both hovering at approximately 50.
Figure 9.
Graphics of cloud and weather conditions from third-party API.
Intermediate values were associated with cloudy and partly cloudy weather conditions, with values below 75 but greater than 50. Weather conditions with cloud values exceeding 75 represented the remaining values. Consequently, the brightness percentage was divided into four levels: level 0 corresponds to 0%, level 1 denotes 25% brightness during clear and sunny conditions, level 2 denotes 50% brightness during patchy light rain and moderate rain conditions, level 3 signifies 75% brightness during cloudy and partly cloudy conditions, and level 4 is observed in weather conditions with cloud values exceeding 75. This bar chart analysis allowed for a comprehensive understanding of the relationship between the weather conditions, cloud values, and brightness levels.
4.3.2. Adjusting Brightness Level Strategies
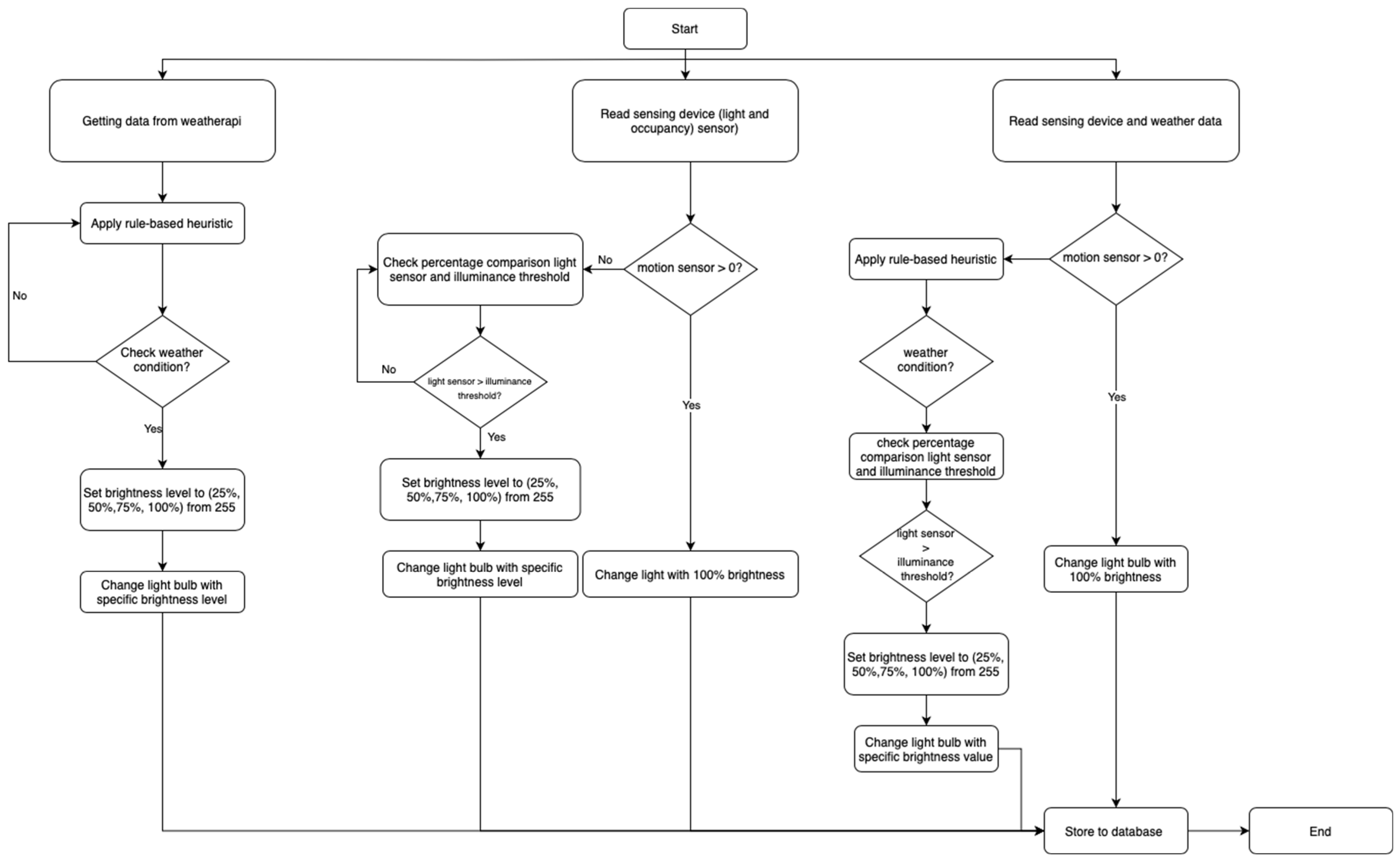
Adjusting the brightness level strategies in smart lighting can significantly reduce energy consumption and contribute to a greener environment. The appropriate use of smart lighting solutions, including the integration of sensors and smart technology, will enable light sources to automatically adjust brightness levels based on natural light levels. The flowchart in Figure 10 illustrates the procedure for adjusting the brightness level in response to current conditions.
Figure 10.
Flowchart of adjusting brightness level strategies under three conditions based on current daylight and sensing device data. The brightness level value is retrieved from the third-party API for daylight or weather data, and real-time light and occupancy sensor values for sensing device data.
The first part entails retrieving daylight data from a third-party API, which provides current weather conditions. Subsequently, a rule-based heuristic was implemented. Rule-based heuristics refers to a problem-solving strategy that bases decisions on predefined principles or conditions. In this situation, the rule-based heuristic determines the optimal brightness level based on the present weather conditions. According to Figure 9, these conditions determine the brightness level and may include weather (e.g., sunny, overcast, or rainy), time of day, and season. After determining the brightness level, the flowchart proceeds to the final step, which involves adjusting the light source. This adjustment coordinates the brightness of the lamp with the current weather conditions and provides optimal illumination. A rule-based heuristic algorithm was applied considering the cloud cover value and weather conditions. The rationale for using a rule-based heuristic in this context is primarily the correlation between weather conditions and the optimal brightness level. The mathematical model of the rule-based heuristic is utilized to estimate the brightness level after considering cloud cover, as shown in Equation (1).
where:
B = the final adjusted brightness;
C = the cloud cover as a percentage (ranging from 0 to 100);
Bbase = the base brightness determined by weather conditions (for example, a weather condition of “Sunny” or “Clear” requires lowering the artificial brightness needed, which can be set within 25% of 255 as the maximum value of brightness).
The second part is the procedure used to alter the brightness level based on the sensor readings from a sensing device. The procedure begins with the monitoring of movement using a motion sensor. When a person is detected, the brightness increases to 100%. If no person is detected within an hour, the flowchart examines the sunrise and sunset times. Based on previous research and observations, 210 illuminance (light intensity) was determined to be the light threshold for sunrise [7]. The percentage difference between this threshold and the grayscale sensor value was calculated by dividing the threshold by the sensor value. Similarly, the light threshold for sunset was set at 170. The threshold rule was then implemented by comparing the percentage differences between the sensor and threshold values. The highest brightness level was achieved when the percentage was 100% or higher. If the percentage was between 75% and 100%, then 75% of the maximum brightness was applied. If the percentage was between 50% and 75%, then the maximum brightness was set to 50%. The brightness level was set to 25% of the maximum value when the percentage was between 25% and 50%. However, if the percentage was less than 25%, the luminance level was set to 0%. The percentage refers to the cloud cover value, which has a value ranging from 0 to 100, where 0% means a “Clear Sky”, whereas 100 means the sky is fully covered by clouds.
The light source was adjusted according to the luminance level. This flowchart illustrates a method for dynamically adjusting the luminance level based on the sensor readings, motion detection, and sunrise and sunset times, thereby resulting in an efficient and adaptable lighting system.
The third part is a thorough method for adjusting the brightness level by considering information from the sensing device and daylight conditions. Gathering the input from the sensing device, which includes motion sensor readings and illuminance sensor data, is the first step of this procedure. The brightness level was set to 100% to provide the best illumination when motion was detected. The flowchart then proceeded to obtain the weather information from an open public API if no motion was observed within a predetermined amount of time. Weather information provides important details regarding the current weather, including cloud cover and weather conditions. Weather information is used to adjust the brightness level dynamically to suit a particular circumstance by considering both the sensing device data and current weather conditions.
4.3.3. Mobile Application Development
The development of mobile applications is required to enhance smart lighting systems to monitor energy consumption in real time. This application was designed with a client–server architecture, as shown in Figure 11. It includes eight features, one of which allows users to change the color of the LED lamp and provides notifications and recommendations for users to interact with the LED lamp according to their preferences. The client side was developed using the React-Native programming language, which allows for the creation of native apps for both Android and IOS. The server side is responsible for creating an API to deliver data to the client side and store all data in the MongoDB database system. The Django Framework from Python was selected to create sets of rules and protocols that allow different software applications to communicate with each other.
Figure 11.
Design structure of mobile application development.
To improve energy consumption, notification and recommendation features are created according to the sensing device and daylight data. The analyses were performed under the conditions listed in Table 5.
Table 5.
Notification message rules.
4.3.4. Energy Consumption
The estimation of the energy consumption of light sources has received significant attention in the fields of energy conservation and sustainable lighting solutions. The calculation is performed by considering the brightness value, which is usually measured in lumens. This allows for more accurate estimates, given that LED lights provide effective illumination while consuming less energy. The potential energy savings were calculated using the following equation [31]:
The above equation uses parameter values, such as the total energy consumption (E), which is obtained by calculating the total number of light sources (N), power consumed by the lamp in wattage (W), total hours of lamp consumption (OH), and 1000 for converting energy from watt-hours (Wh) to kilowatt hours (kWh).
The LED lamp has the capability to adjust brightness levels, which affects energy consumption. Nevertheless, there is a scarcity of available mathematical calculation data for estimating the energy usage using brightness values. Therefore, an approximate assessment of energy usage can be derived by considering the percentage of brightness level and maximum brightness. This approach recognizes a positive correlation between increasing brightness levels and energy consumption. Although this methodology might not possess the level of accuracy observed in more intricate computations, it offers a pragmatic approach for approximating energy usage by utilizing brightness measurements. The simplified estimation calculation of the energy consumption based on the brightness value can be calculated using the following equation:
where E, W, and OH are the same parameters as in the first equation, and the brightness level percentage (0 to 100%) is denoted by B and then divided by 1000 to obtain the value in kWh.
5. Conclusions
This study successfully implemented three different scenarios to understand and analyze the energy consumption of light sources by considering the brightness value. In this study, a scenario with a combination of sensors and daylight data was shown to provide excellent results to improve energy consumption by using a rule-based heuristic algorithm. The integration of accurate sensors and continuously updated daylight data provide a strong foundation for intelligent decision making in managing light sources. A rule-based heuristic algorithm approach relies on a set of predefined rules or heuristics to make decisions, which enables decision making based on a set of logical rules that correlate with the brightness value, daylight, and sensor data. These rules were developed by considering relevant factors such as natural light intensity, human presence, and weather conditions. Although the rule-based heuristic algorithm is a simple approach, the results of this research show that proper rule selection and careful data integration can provide good results in optimizing energy use. However, future research could consider using more sophisticated optimization algorithms to improve the efficiency of the optimized lighting settings.
This study was complemented by the development of a prototype application that plays a key role in demonstrating that monitoring and data collection processes can be carried out effectively. The app not only provides a user with an understanding of their energy consumption in real time, but also provides customizable controls according to their preferences. This is an important step towards the use of smart lighting technology that can be implemented in various contexts in indoor environments. The features of notification or recommendations for the user can assist users in determining appropriate energy consumption patterns. Notifications can provide information based on the current situation, such as changing weather conditions, detected human presence, or changes in user preferences. The recommendations provided by the app assist users in making smarter decisions in managing lighting, which, in turn, improves energy savings.
The results of this study provide a strong foundation for the further development of smart lighting systems. The use of advanced daylight and sensor data, together with a rule-based heuristic algorithm, shows great potential for improving energy efficiency and reducing unnecessary consumption. In addition, this research also makes a significant contribution to the collection of data, which is essential for the development of a more efficient smart lighting system. Continuously updated daylight, sensor, and user data provide valuable insights into optimizing energy usage, particularly in indoor environments.
6. Future Work
In future studies, the use of a multimeter will be an important component for more accurate energy consumption measurements. The use of a multimeter enables precise and detailed measurements of energy consumption in the context of smart lighting applications. This will assist us in understanding and identifying energy usage trends over time as well as in obtaining more accurate data for energy efficiency analysis.
Furthermore, this study also focuses on the development of more reliable optimization algorithms to determine lighting brightness levels optimally. The use of rule-based heuristic algorithms in the initial research provided a solid foundation, but more sophisticated and adaptive optimization algorithms can improve the efficiency and accuracy of lighting configurations. One approach that can be adopted is the use of mathematical modeling algorithms that consider various factors such as weather data, sensor data, user preferences, and energy saving goals. This research will enable the development of more efficient smart lighting systems, which can significantly contribute to efforts to reduce energy consumption and mitigate environmental impacts.
Author Contributions
Conceptualization, V.P.W. and C.-S.K.; methodology, V.P.W. and C.-S.K.; software, V.P.W.; formal analysis, V.P.W. and C.-S.K.; writing—original draft, V.P.W.; writing—review and editing, V.P.W., C.-S.K., S.-Y.L. and I.R.; supervision, C.-S.K., S.-Y.L. and I.R. All authors have read and agreed to the published version of the manuscript.
Funding
This study was financially supported by the Institute of Civil Military Technology Cooperation, funded by the Defense Acquisition Program Administration of the Korean government under Grant No. 22-DC-CH-13.
Data Availability Statement
The raw data supporting the conclusions of this manuscript will be made available by the authors without undue reservation to any qualified researcher.
Conflicts of Interest
Su-Yeon Lee is the CEO of JRTech. The remaining authors declare that the research was conducted in the absence of any commercial or financial relationships that could be construed as potential conflicts of interest.
References
- Aussat, Y.; Rosmanis, A.; Keshav, S. A Power-Efficient Self-Calibrating Smart Lighting System. Energy Build 2022, 259, 111874. [Google Scholar] [CrossRef]
- Petkovic, M.; Bajovic, D.; Vukobratovic, D.; Machaj, J.; Brida, P.; McCutcheon, G.; Stankovic, L.; Stankovic, V. Smart Dimmable LED Lighting Systems. Sensors 2022, 22, 8523. [Google Scholar] [CrossRef]
- Martirano, L. A Smart Lighting Control to Save Energy. In Proceedings of the 6th IEEE International Conference on Intelligent Data Acquisition and Advanced Computing Systems: Technology and Applications, IDAACS’2011, Prague, Czech Republic, 15–17 September 2011; Volume 1, pp. 132–138. [Google Scholar] [CrossRef]
- Fong, B.; Fong, A.; Hong, G.; Tsang, K.F. Optimization of Power Usage in a Smart Nursing Home Environment. IEEE Trans. Ind. Appl. 2023, 59, 38–46. [Google Scholar] [CrossRef]
- Mouaadh, Y.; Bousmaha, B.; Mhamed, R. Intelligent Control and Reduce Energy Consumption of Smart Street Lighting System. Int. J. Power Electron. Drive Syst. 2022, 13, 1966–1974. [Google Scholar] [CrossRef]
- Kang, J.; Reiner, D.M. What Is the Effect of Weather on Household Electricity Consumption? Empirical Evidence from Ireland. Energy Econ. 2022, 111, 106023. [Google Scholar] [CrossRef]
- Acosta, I.; Campano, M.A.; Dominguez-Amarillo, S.; Muñoz, C. Dynamic Daylight Metrics for Electricity Savings in Offices: Window Size and Climate Smart Lighting Management. Energies 2018, 11, 3143. [Google Scholar] [CrossRef]
- Baik, Y.-K.; Kim, S. Analysis of Photoelectric Dimming Control Performance for Lighting Energy Savings in a Small Office. J. Korean Soc. Living Environ. Syst. 2014, 21, 987. [Google Scholar] [CrossRef][Green Version]
- Waluyo; Hadiatna, F.; Widura, A.; Setiana, P. Development and Testing of a Light Dimming Control Using Arduino Uno. IOP Conf. Ser. Mater. Sci. Eng. 2022, 1212, 012043. [Google Scholar] [CrossRef]
- Mahmoud, M.M.A.S. Automated Smart Utilization of Background Lights and Daylight for Green Building Efficient and Economic Indoor Lighting Intensity Control. Intell. Control Autom. 2021, 12, 1–15. [Google Scholar] [CrossRef]
- Gentile, N. Improving Lighting Energy Efficiency through User Response. Energy Build 2022, 263, 112022. [Google Scholar] [CrossRef]
- U.S Department of Energy Lighting Control—Energy Saver. Available online: https://www.energy.gov/energysaver/lighting-controls (accessed on 29 December 2023).
- Patel, K.; Perry, K.; Wolfe, D.; Sabens, E. LED Lights Are Meant to Save Energy. They’re Creating Glaring Problems. Available online: https://www.washingtonpost.com/climate-environment/interactive/2023/glaring-problem-how-led-lights-worsen-light-pollution/ (accessed on 29 December 2023).
- Li, D.H.W.; Lam, T.N.T.; Wong, S.L. Lighting and Energy Performance for an Office Using High Frequency Dimming Controls. Energy Convers. Manag. 2006, 47, 1133–1145. [Google Scholar] [CrossRef]
- Mischos, S.; Dalagdi, E.; Vrakas, D. Intelligent Energy Management Systems: A Review; Springer: Dordrecht, The Netherlands, 2023; Volume 56, ISBN 0123456789. [Google Scholar]
- Hajjaj, M.; Miki, M.; Shimohara, K. The Effect of Utilizing Distributed Intelligent Lighting System for Energy Consumption in the Office. Appl. Sci. 2020, 10, 2004. [Google Scholar] [CrossRef]
- Cheng, Y.; Fang, C.; Yuan, J.; Zhu, L. Design and Application of a Smart Lighting System Based on Distributed Wireless Sensor Networks. Appl. Sci. 2020, 10, 8545. [Google Scholar] [CrossRef]
- Sun, B.; Zhang, Q.; Cao, S. Development and Implementation of a Self-Optimizable Smart Lighting System Based on Learning Context in Classroom. Int. J. Environ. Res. Public Health 2020, 17, 1217. [Google Scholar] [CrossRef] [PubMed]
- Deepaisarn, S.; Yiwsiw, P.; Chaisawat, S.; Lerttomolsakul, T.; Cheewakriengkrai, L.; Tantiwattanapaibul, C.; Buaruk, S.; Sornlertlamvanich, V. Automated Street Light Adjustment System on Campus with AI-Assisted Data Analytics. Sensors 2023, 23, 1853. [Google Scholar] [CrossRef]
- Islam, M.S.; Debnath, S.C.; Azam, M.S.; Rahaman, M.; Hoque, M.A.; Bahar, A.N.; Kowsar, A. An Energy-Efficient Microcontroller-Based Smart Light Controlling System. J. Electr. Electron. Eng. 2021, 14, 25–30. [Google Scholar]
- González-Amarillo, C.A.; Cárdenas-García, C.L.; Caicedo-Muñoz, J.A.; Mendoza-Moreno, M.A. Smart Lumini: A Smart Lighting System for Academic Environments Using IOT-Based Open-Source Hardware. Rev. Fac. De Ing. 2020, 29, 11060. [Google Scholar] [CrossRef]
- Lee, C.T.; Chen, L.B.; Chu, H.M.; Hsieh, C.J. Design and Implementation of a Leader-Follower Smart Office Lighting Control System Based on IoT Technology. IEEE Access 2022, 10, 28066–28079. [Google Scholar] [CrossRef]
- Aljewari, Y.H.K.; Sinclair, T.D.; Alahmed, A.S.A.N.; Alali, S.M.F. Smart Lighting Solution Using LiFi Technology in Intelligent Buildings. In Proceedings of the 2021 IEEE 11th International Conference on Consumer Electronics (ICCE-Berlin), Berlin, Germany, 15–18 November 2021. [Google Scholar] [CrossRef]
- Cheng, H.L.; Chang, Y.N.; Cheng, C.A.; Chang, C.H.; Lin, Y.H. High-Power-Factor Dimmable LED Driver with Low-Frequency Pulse-Width Modulation. IET Power Electron. 2016, 9, 2139–2146. [Google Scholar] [CrossRef]
- Kudryashov, A.V.; Kalinina, A.S.; Yagovkin, G.N. Pulse Width Modulated LED Light Control and Vision Adaptation. In Proceedings of the 2017 International Conference on Industrial Engineering, Applications and Manufacturing (ICIEAM), St. Petersburg, Russia, 16–19 May 2017. [Google Scholar]
- Byun, J.; Hong, I.; Lee, B.; Park, S. Intelligent Household LED Lighting System Considering Energy Efficiency and User Satisfaction. IEEE Trans. Consum. Electron. 2013, 59. [Google Scholar] [CrossRef]
- Tang, S.; Kalavally, V.; Ng, K.Y.; Parkkinen, J. Development of a Prototype Smart Home Intelligent Lighting Control Architecture Using Sensors Onboard a Mobile Computing System. Energy Build 2017, 138, 368–376. [Google Scholar] [CrossRef]
- Begum, S. An Art of Handling NoSQL Databases with Respect to Big Data. Int. J. Res. Publ. Rev. 2022, 3, 1505–1509. [Google Scholar] [CrossRef]
- Byali, R.; Jyothi; Shekadar, M.C. Evaluation of NoSQL Database MongoDB with Respect to JSON Format Data Representation. Int. J. Res. Publ. Rev. 2022, 3, 867–871. [Google Scholar] [CrossRef]
- Zhang, D.; Gu, C.; Fang, H.; Ji, C.; Zhang, X. Multi-Strategy Hybrid Heuristic Algorithm for Single Container Weakly Heterogeneous Loading Problem. Comput. Ind. Eng. 2022, 170, 108302. [Google Scholar] [CrossRef]
- Ganandran, G.S.B.; Mahlia, T.M.I.; Ong, H.C.; Rismanchi, B.; Chong, W.T. Cost-Benefit Analysis and Emission Reduction of Energy Efficient Lighting at the Universiti Tenaga Nasional. Sci. World J. 2014, 2014, 745894. [Google Scholar] [CrossRef] [PubMed]
Disclaimer/Publisher’s Note: The statements, opinions and data contained in all publications are solely those of the individual author(s) and contributor(s) and not of MDPI and/or the editor(s). MDPI and/or the editor(s) disclaim responsibility for any injury to people or property resulting from any ideas, methods, instructions or products referred to in the content. |
© 2024 by the authors. Licensee MDPI, Basel, Switzerland. This article is an open access article distributed under the terms and conditions of the Creative Commons Attribution (CC BY) license (https://creativecommons.org/licenses/by/4.0/).












