Next Article in Journal
A Systems-Based Multi-Criteria Framework for Evaluating Organizational Competitiveness in Complex Organizations: Evidence from Elite Professional Football
Previous Article in Journal
Digitally Enhanced MICE Course—Interaction Observation with Student Feedback
 
 
Font Type:
Arial Georgia Verdana
Font Size:
Aa Aa Aa
Line Spacing:
Column Width:
Background:
Article

House of Maintainability: A QFD-Based Approach for Proactive Maintainability Assessment Linked to Design Decision

Mechanical Engineering School, Pontificia Universidad Católica de Valparaíso, Valparaíso 2340025, Chile
*
Author to whom correspondence should be addressed.
Systems 2026, 14(3), 264; https://doi.org/10.3390/systems14030264
Submission received: 13 January 2026 / Revised: 6 February 2026 / Accepted: 17 February 2026 / Published: 2 March 2026
(This article belongs to the Section Systems Engineering)

Abstract

The concept of maintenance has undergone a significant evolution, adapting to the changing demands of industry over time. Initially limited to corrective actions during the Industrial Revolution—often performed without specialized personnel or dedicated departments—modern maintenance now incorporates advanced design considerations such as reliability, maintainability, safety, sustainability, and performance. This research presents a novel methodology aimed at integrating maintainability into the early stages of equipment and system design. Centered on continuous improvement, the approach prioritizes design variables that facilitate efficient maintenance throughout the asset’s lifecycle. Grounded in the UNE 151001 standard and employing the Quality Function Deployment (QFD) technique, the proposed methodology introduces the “House of Maintainability”—a structured tool that supports maintainability-oriented design and allows for diagnostic assessments of existing systems. By capturing stakeholder requirements and maintenance experience across various systems and contexts, the tool systematically translates these inputs into design criteria, ensuring compliance with maintainability standards. The methodology is validated through a real-world case study, confirming its practical applicability and effectiveness in enhancing industrial design processes with a focus on maintainability.

1. Introduction

Modern physical asset management in industrial environments is governed by the Reliability, Availability, and Maintainability (RAM) paradigm. Maintainability is a critical design attribute that assesses the probability of successfully executing maintenance processes under predefined specifications regarding time, cost, and safety. Quantitatively, maintainability is defined as “the probability of restoring the specific operating conditions of a system within desired time limits when maintenance is carried out under predefined conditions and with predefined resources” [1].
The impact of poor maintainability directly translates into significant operational risk. Equipment failures, which account for approximately 80% of unplanned downtime and generate estimated annual costs of up to $50 billion for manufacturers [2], are exacerbated by deficient maintainability. Prolonged downtime due to difficulties in diagnosis or repair is a primary risk factor that degrades system availability and, consequently, system reliability. Therefore, capital-intensive organizations must prioritize maintainability analysis from the earliest stages of the asset lifecycle—specifically by adopting a Design for Maintainability (DfM) approach—with the fundamental goal of optimizing availability and mitigating operational and financial risks.
Design for Maintainability (DfM) is an engineering approach that deliberately seeks to incorporate features promoting favorable conditions for maintenance and updates [3]. These features include the accessibility of components, the ease of diagnosis and troubleshooting, modularity, standardization, and safety across all interventions. The significance of this approach stems from the inverse relationship between design modification flexibility and committed costs. As evidenced in the asset lifecycle, early design decisions lock in the majority of the Life Cycle Cost (LCC) while the potential for modification remains maximal. Neglecting maintainability requirements at this stage establishes an inherent and unacceptable operational risk profile for the decades-long operation of the asset.
Proactive and systematic maintainability evaluation is, in essence, a risk management process. It allows for the systematic identification and mitigation of potential operational inefficiencies and LCC issues, which leads to an intrinsic increase in system reliability [4]. Furthermore, it integrates the valuable tacit knowledge of maintenance practitioners into the design process. For instance, studies such as that by Iheukwumere-Esotu and Yunusa-Kaltungo [5] highlight that knowledge management and experience transfer are crucial for over-coming uncertainties and cost overruns in Major Maintenance and Overhaul Shutdowns (MoOSTs), underscoring the necessity to formalize and structure this expert knowledge.
To address the necessity for structured and formal approaches, including numerous standards and regulatory frameworks, such as MIL-HDBK-472 [6], ISO 14224 [7], and SAE ARP 4761 [8], have been developed to guide maintainability design and data collection across diverse sectors. Specifically, the UNE 151001:2011 standard [9] provides a solid foundation by proposing a method for quantifying maintainability through specific measures and indicators.
Despite the availability of regulatory frameworks and the acknowledged criticality of maintainability, a significant methodological gap persists. Specifically, there is a lack of cohesive methodologies capable of operationalizing these standards alongside the graphical design tools inherent to engineering development. This fragmentation restricts the ability to conduct robust and objective maintainability assessments applicable to capital-intensive industrial operations.
To bridge this methodological gap, this study proposes the House of Maintainability (HofM), a proactive assessment instrument tailored for the early design stages of complex systems. The HofM synthesizes the matrix-based architecture of Quality Function Deployment (QFD) [10] with the normative guidelines of the UNE 151001 standard [9]. It constitutes a robust decision-support framework that guides the maintainability assessment process, effectively transforming operational requirements into quantifiable design parameters to ensure proactive reliability risk management.
The remainder of this paper is organized as follows. Section 2 briefly reviews the literature, focusing mainly on the assessment of maintainability in the design phase. Section 3 analyzes and classifies maintainability design attributes. In Section 4, these attributes are hierarchically evaluated, defining the indicator for assessing system maintainability. Section 5 details an application case using the proposed method, while Section 6 concludes the paper with a discussion on the contributions to risk management and the future steps this research should take.

2. Brief Literature Review

This section delineates the primary methodological landscapes in maintainability assessment, serving not as an exhaustive compendium, but as the theoretical scaffolding necessary to contextualize the proposed design-centric framework. While the specific body of knowledge regarding Design for Maintainability (DfM) remains relatively sparse, it unequivocally validates the correlation between early design intervention, maximized availability, and lifecycle cost reduction. Consequently, the following review establishes a taxonomy of existing practices, categorized according to the provenance of input data and the computational paradigms employed.

2.1. Data-Driven and Statistical Approaches for Maintainability

The primary indicator for maintainability quantification is the Mean Time to Repair (MTTR). It serves as a critical determinant of system availability and a key variable in modeling the operational risk associated with outage durations. Historically, MTTR estimation relies on retrospective statistical analysis of field data covering all corrective maintenance actions [11]. Nevertheless, classical parametric approaches are increasingly viewed as inadequate, driving the need for models that account for the stochastic influence of environmental and operational constraints [12].
Wani and Gandhi proposed a method based on directed graph theory, combined with its matrix representation, to evaluate maintainability through the generation of a maintainability index. This approach incorporates both maintainability attributes and their interrelationships to provide a comprehensive and consistent assessment [13]. The same authors later evaluate the maintainability of mechanical systems based on tribology, employing a methodology similar to their previous work. This study identifies the tribological characteristics that influence maintainability and models them using a directed graph, enabling a systematic assessment of their impact on maintenance efficiency and overall system performance.
Reddy and Ojha [14] explore the effectiveness of maintainability metrics in estimating maintenance efforts in software systems. The authors conduct an empirical study by collecting data from multiple software systems and comparing the results from maintainability metrics with the actual maintenance efforts. The study’s results indicate that the maintainability metrics used in the study are not effective in estimating maintenance efforts. The authors suggest that maintainability metrics should be used in combination with other factors, such as complexity, size, and design quality, to improve their effectiveness in estimating maintenance efforts. The study also emphasizes the need for further research in the field of maintainability metrics and their effectiveness in estimating maintenance efforts.
The article by Wu Zhenya and Hao Jianping [15] presents a method for assessing the maintainability of complex systems that have a mix of maintenance time distributions. The method uses clustering techniques to group similar maintenance time distributions and then employs a demonstration index to evaluate the maintainability of each group. The authors propose this method as a new way to assess the maintainability of com-plex systems, which can help identify potential issues and improve the overall maintenance performance of the system. The article by Lu et al. [16] present sa method for assessing the maintainability of systems by simulating the maintenance process using colored stochastic Petri nets (CSPN), which allows for the calculation of various maintainability performance indicators, such as Mean Time Between Failures (MTBF) and Mean Time to Repair (MTTR). The authors also propose a method for determining the optimal maintenance strategy based on the maintainability performance indicators obtained from the simulation and provide an example of applying their method to evaluate the maintainability of a system in the energy sector.
The article by Goulden Eldon [17] presents an effective method for demonstrating the maintainability of a product or system. The analytical approach involves performing a Failure Modes and Effects Analysis (FMEA), determining the criticality of each failure, and assessing the system’s maintainability based on the results of the FMEA. It is a proactive method that can be used to identify and resolve issues before they occur, potentially leading to a more reliable and efficient system. Similarly, the article by Patil [18] examines the effects of human and organizational factors on the reliability and maintainability of Computer Numerical Control (CNC) turning centers. It takes into account human and organizational factors that can affect the reliability and maintainability of the CNC turning center. The method uses data collected from operators and maintenance personnel to evaluate the system. The results of the analysis are used to identify areas where the system can be improved and to develop recommendations to improve the reliability and maintainability of the system.
Montoro-Cazorla and Pérez-Ocón [19] present a multidimensional stochastic model to analyze the maintenance of a machine exposed to shock-induced failures, incorporating dependent interarrival times and employing matrix-analytic methods to simulate its lifetime evolution under varying damage and repair scenarios. Another article [20] suggests the importance of incorporating human factors into the maintainability design process of helicopters. The authors argue that human factors, such as human–machine interfaces and ergonomics, play a crucial role in designing maintainable systems, as they can affect the ease and effectiveness of maintenance tasks. The authors present a case study on the maintainability design process of a helicopter, where human factors were integrated, resulting in a reduction in maintenance time and fewer errors during maintenance tasks. The article by Luo et al. [20] presents a method for evaluating the maintainability of a system during the design phase. The method uses design attributes of the system that can influence its maintainability. It proposes a three-stage process: identifying the maintainability design attributes, quantifying these attributes, and evaluating the system’s maintainability. To validate the proposal, the authors present a case study of a mechanical system. The results show that the method can effectively assess the maintainability of a system during the design phase and provide valuable information for improving the system’s maintainability in the early stages of development. Chen and Cai [21] introduced a vector projection method to evaluate and compare the maintainability of mechanical systems. Their approach considers key factors such as physical design, logistics support, and ergonomics, providing a structured framework for a comprehensive maintainability assessment.
The article by Elevli et al. [11] presents a study on the maintainability of mechanical systems in cable-operated electric shovels. The authors conduct a Failure Modes and Effects Analysis (FMEA) to identify potential failures in the mechanical systems and evaluate the impact of these failures on the overall performance of the shovel. They then use this information to determine the maintainability of the systems and propose improvements to enhance their reliability. The study concludes that the mechanical systems of cable-operated electric shovels have relatively low maintainability and suggests ways to improve it, such as applying new design concepts. Nabizadeh et al. described a study on the reliability and maintainability of material handling machinery in a mine [22]. The authors used a combination of field data and maintenance records to assess the performance of the machinery. The study results revealed that the reliability and maintainability of the equipment were influenced by factors such as the type of equipment, its age, and the maintenance practices used.
More recently, the work by Pinciroli et al. [23] highlights the importance of maintainability within the broader framework of Knowledge, Information, and Data (KID), closely linked to system maintenance, reliability, and safety. Expert knowledge constitutes a support in design and implementation of multiple maintenance strategies. Furthermore, in maintenance optimization, maintainability has been addressed through the use of mathematical models and data analytics.
The primary limitation of data-driven analyses is the unavailability and poor quality of data. In many cases, particularly when dealing with newly developed equipment, there is no historical data available to conduct conclusive statistical analyses. This absence of empirical information makes it challenging to estimate key maintainability metrics, such as Mean Time to Repair (MTTR), and hinders the ability to develop reliable maintainability assessments frameworks. Consequently, alternative approaches, such as expert judgment [24], simulation-based methods, or qualitative assessments, become essential for evaluating maintainability in the absence of empirical data.
As mentioned earlier, in certain situations, the availability of data is limited or insufficient. Under these circumstances, a hybrid approach is commonly adopted, systematically gathering expert opinions and subsequently processing the collected information through quantitative methods. The following paragraphs discuss several studies aligned with this hybrid methodology.
Alqahtani et al. [25] conducted expert interviews to validate the identified defects and their root causes. Besides, other relevant parameters associated with identified defects were included. The maintainability analysis, which involved calculating the Relative Importance Index (RII) and Risk Index (RI) to prioritize these defects, fundamentally relied on the expert assessments and judgments collected during this process. This article assessed the maintainability of sewer pipe systems in Saudi Arabia using a methodology that combined a thorough literature review with extensive data collection based on expert opinions.
Although Dui et al. [26] do not explicitly refer to maintainability as a key attribute of systems and their components, the concept is implicitly connected to both the costs and effectiveness of maintenance policies. While the document primarily addresses preventive maintenance optimization and cost minimization, maintainability—understood as the ease with which a system or component can be maintained or repaired—is an underlying factor significantly influencing repair costs, as well as the complexity and duration of preventive and corrective maintenance tasks. Thus, in defining the Cost-Informed Component Maintenance Index (CICMI), the authors implicitly consider design characteristics that affect a component’s maintainability, acknowledging their impact on maintenance costs and the feasibility of preventive maintenance actions.
The article by Dashtaki et al. [27] developed and applied a novel hybrid methodology (combining qualitative and quantitative approaches) for maintainability analysis. The methodology started with the collection of historical repair data and aimed to provide deeper insights into the primary factors influencing the time from equipment failure to repair completion and return to operation. This hybrid approach integrated quantitative analysis of repair-time data with qualitative considerations of the specific challenges encountered during field maintenance in large open-pit mining operations.

2.2. IT-Based and Advanced Assessment Tools

The use of computer tools in maintainability analysis has become increasingly common in recent years. In general, digital tools allow engineers and maintenance personnel to better understand and optimize the maintainability of their systems and equipment. These tools can help identify potential maintenance issues, predict the impact of design changes on maintainability, and optimize the design to improve maintainability. Thus, maintainability analysis is a form of computer-aided maintenance analysis (CAMA), which is used to model and simulate different maintenance scenarios. These tools can help identify potential maintenance issues and predict the impact of design changes on maintainability. This approach, semi-quantitative analyses based on attributes and characteristics that can be observed in the virtual world—such as digital mock-ups, BIMs, digital twins [28], and others—become possible. The support of artificial intelligence techniques can be crucial in efforts to anticipate the performance related to maintainability in equipment that is being designed. Digital twin technology is also becoming a popular tool in maintainability analysis [29]. Digital twins can be used to create a virtual replica of a physical asset, allowing users to conduct virtual tests and simulations to identify potential maintenance issues in a virtual environment before they occur in the real world [30]. Liu Yuan et al. [31] propose a simulation-based method to verify the maintainability design by quantitatively assessing the maintainability index. This approach focuses on the quantitative evaluation of accessibility and operating space, human factors in maintenance, and the method for calculating maintenance time.
The article by Khalek et al. [30] presents a study on the use of augmented reality (AR) to identify maintainability issues during the design process of civil engineering projects. The authors propose using AR as a tool to enhance the visualization of design models, allowing users to identify potential issues that may affect maintainability in the early stages of the design process. They demonstrate the effectiveness of the proposed approach through a case study addressing maintenance in a bridge structure. The study’s results show that using AR in the design process ultimately leads to structures that are easier to maintain. The article by Guo et al. [20] presents a hybrid method for assessing maintainability in a design process using virtual reality (VR). The authors propose a method that combines both quantitative and qualitative evaluations and uses VR technology to improve the maintainability assessment process.
In the work by Ge et al. [32], in order to reduce the cost of constructing models for maintainability evaluation, the physical environment of the equipment is replaced with a model based on virtual-real fusion. The evaluation results revealed that the error rate of the proposed virtual reality fusion maintainability method is somewhat close to the maintainability in a real-world environment. Since maintenance in a real environment is more costly and hazardous, the proposed method is suitable for ensuring a substantial reduction in costs and improving safety in all maintenance phases. Additionally, the evaluation results and the data generated from the simulation can be generalized to enhance the maintainability of equipment. A similar study is presented in [33].
One aspect that has been highlighted in recent years through the literature is the handling of uncertainty in maintainability analyses. As a result, studies have emerged that address this uncertainty through approaches based on fuzzy logic and other intelligent techniques.
The article by Yilmaz and Buzluca [34] presents a fuzzy quality model proposed to measure the maintainability of microservice architectures. The authors suggest using fuzzy logic to account for the uncertainty and vagueness present in evaluating the maintainability of microservices. In their work, the proposed model is applied to a use case, and the results obtained are compared with those of a traditional method for assessing maintainability.
The article by Du et al. [35] presents a method for evaluating the maintainability of ships through a fuzzy comprehensive evaluation approach. The authors propose a method that considers multiple factors, such as design, operation, and equipment maintenance. They also propose a method to determine the weight of each factor based on its importance in the evaluation process. The article by Jin et al. [36] presents a method for as-signing maintainability resources to a pull-out seat system. The authors propose a maintainability allocation method based on the Analytic Hierarchy Process (AHP) and Fuzzy Comprehensive Evaluation (FCE) to allocate maintainability resources to the pull-out seat system. The method considers various factors, such as de-sign, operation, and maintenance, and is validated through a case study demonstrating how their method can be applied to a specific pull-out seat system, evaluating the applicability and effectiveness of their approach.
The study by Rajpal et al. [37] explores the application of artificial neural networks (ANNs) to model maintainability as a key component in the behavior of complex, repairable systems, adopting a holistic approach through a composite index that integrates reliability, availability, and maintainability (RAM) parameters. The ANN was trained using historical data from a helicopter transportation facility, enabling the simulation of system behavior under varying operational constraints. The simulation results provide valuable in-sights for formulating strategies aimed at optimizing system performance and enhancing operational efficiency.
The article by Shen et al. [38] presents a method for evaluating the maintainability of wireless sensor networks (WSN) during the design phase. The authors propose a combination of the Analytic Hierarchy Process (AHP) and Fuzzy Comprehensive Evaluation (FCE) to assess the maintainability of WSNs. AHP is used to evaluate the relative importance of different maintainability attributes of WSNs, such as ease of maintenance, repairability, replaceability, and inspectionability. The FCE method is then used to assess the degree of compliance with each maintainability attribute. The authors provide a case study on how their approach can be applied to evaluate the maintainability of a WSN used in smart agricultural applications. They also mention that their method could be applied to various fields, including industrial control systems, transportation systems, and healthcare systems.
As already mentioned, the use of BIM systems is an excellent resource for developing maintainability analysis in facilities. In this regard, the work by Marzouk [39] proposes a framework that integrates BIM with a Business Intelligence (BI) system. Through this strategy, it is possible to evaluate maintainability by extracting all necessary data for the maintainability assessment of BIM models. The system runs the calculation model for the evaluation and exports all the maintainability information and evaluation results to an interactive business intelligence dashboard in a web-based interface. The system validation was carried out on a real design project involving a healthcare center, where two different design options were assessed to illustrate its capabilities.
The article by Bhonde et al. [40] explores and demonstrates how Virtual Reality (VR) can serve as a valuable tool to engage Operation and Maintenance (O&M) professionals effectively in design reviews. VR enables these professionals to efficiently and confidently identify and communicate maintainability issues, ultimately resulting in assets that are better designed for efficient operation and maintenance throughout their lifecycle. Although the case study and certain considerations in the work focus primarily on the construction industry, these insights can readily be extended to the maintenance of equipment and industrial facilities.
For these approaches, the development of realistic digital models is required to obtain accurate maintainability assessments. However, this necessity can lead to significant additional costs, as it demands advanced simulation techniques, high-quality data inputs, and computational resources. The trade-off between cost and accuracy must therefore be carefully considered, especially in industries where maintenance efficiency plays a critical role in operational performance and lifecycle management.

2.3. Methodological Gap and Contribution

The literature confirms the critical importance of DfM for optimizing maintenance performance and mitigating operational risk. While a clear link between Quality Function Deployment (QFD) and risk analysis tools like FMEA exists for product enhancement [41], a methodological framework that systematically integrates QFD’s structured, based on the voice-of-the-customer approach, with a formal maintainability standard (such as UNE 151001) remains largely unexplored for proactive physical assets management.
The existing gap is twofold:
  • A lack of structured, widely applicable methodologies that bridge the gap between qualitative (ex-pert) input and a quantifiable maintainability index early in the design phase.
  • An absence of a robust QFD adaptation that translates operational maintenance requirements (the voice of the customer approach), into measurable design parameters, impacting maintainability of the physical assets.
This paper addresses this gap by proposing the House of Maintainability (HofM), a novel QFD-based framework that operationalizes the UNE 151001 standard. The HofM offers a systematic, proactive method to manage maintainability as a core performance and risk factor in mechanical design, enabling informed decision-making before substantial costs are committed.

3. The UNE 151001 Standard: A Framework for Maintainability Assessment

The proposed House of Maintainability (HofM) is fundamentally inspired by the architecture and quantitative indicators defined by the UNE 151001 standard [9]. This standard and its output indicators are crucial, as they provide a formal, hierarchical framework for evaluating the maintainability performance of industrial assets, thereby offering a structured approach to quantifying and manage maintainability-related issues in the design phase and along the entire useful asset’s life.
The standard’s core contribution is the establishment of five distinct Maintenance Levels, which classify tasks based on their complexity, resource requirements, and, most importantly, risk management, the expected equipment downtime. Table 1 summarizes those Maintenance Levels, illustrating the direct relationship between task complexity and the potential duration of service interruption, ranging from minutes (Level 2) to weeks (Level 5).
UNE 151001 formalizes maintainability quantification through two types of indicators, which serve as metrics for assessing design-based risk exposure:
  • General Maintainability Indicator (IMG): A transversal, intrinsic metric applicable across all maintenance levels of the asset.
  • Specific Maintainability Indicators (IMNj): These indicators evaluate maintainability at a particular maintenance level (j = 1, …, 5), providing a more granular assessment of maintainability performance.
The evaluation of these indicators is based on systematically classified attributes that characterize the asset’s design, personnel support, and logistical requirements. These categories—Device Design, Maintenance Personnel and Working Conditions, and Logistical Support—represent the three primary control factors over maintainability risk (Table 2).
These core attributes are further broken down into eight General Attributes (Gi) and nine Specific Attributes (Vij), which are evaluated for each of the five maintenance levels (Table 3). This detailed breakdown highlights the complexity of capturing all potential maintainability risk factors [24].

Calculation of Indicators

The standard defines a semi-quantitative procedure for calculating the indicators, relying on qualitative assessments provided by a group of experts from Maintenance, Operations, and Engineering. This process is summarized in a flowchart. The General and Specific Indicators are calculated using the following equations:
I M G = i = 1 8 G i p G i
where:
  • IMG = General Maintainability Indicator.
  • i = Order number of each of the eight general maintainability attributes.
  • Gi = Evaluation of the general maintainability attribute, a value between 0 and 4, for each of the eight general maintainability attributes.
  • pGi = Relative weight for the general maintainability attributes, a value between 0 and 1, for each of the eight general maintainability attributes.
Specific Maintainability Indicator (IMNj):
I M N j = i = 1 9 V i J p V i j
where:
  • j = Order number of each of the five maintenance levels.
  • i = Order number of each of the nine specific maintenance attributes.
  • Vij = Evaluation of the maintainability attribute by level, a value between 0 and 4, for each of the nine specific maintainability attributes at each of the five maintenance levels.
  • pVij = Relative weight for the attributes by maintenance level, a value between 0 and 1, for each of the nine specific maintainability attributes at each of the five maintenance levels. According to the standard, the values of the indicators IMG and IMNj will fall within a range of 0 to 4.
The relative weights (pGi and pVij) are determined by the importance (PGi and PVij) assigned to each attribute by expert evaluators (Equations (3) and (4)), essentially prioritizing the risk contribution of each attribute to over-all maintainability.
p G i = P G i i = 1 8 P G i
where:
  • PGi = Importance for maintainability of the attribute Gi, a value between 0 and 4.
  • i = Order number of each of the eight general maintainability attributes.
The relative weight for the attributes by maintenance level is obtained according to Equation (4).
p V i j = P V i j i = 1 9 P V i j
where:
  • PVij = Importance for maintainability of the attribute Vij, a value between 0 and 4.
  • i = Order number of each of the nine specific maintenance attributes.
  • j = Order number of each of the five maintenance levels.
This comprehensive framework, while robust, requires the evaluation of a substantial number of attributes (53 indicators in total), demanding significant resources in time and expert data. This methodological complexity highlights the need for a targeted tool like the HofM, which can efficiently prioritize the most critical attributes and focus risk assessment efforts during the initial design phase.

4. Quality Function Deployment and House of Quality

Quality Function Deployment (QFD) is a systematic methodology used to translate customer needs into product or service specifications through a hierarchy of relationship matrices known as the House of Quality (HofQ) [10]. As illustrated in Figure 1, the HofQ serves as a strategic tool in quality management, correlating end-user requirements (rows) with technical design variables (columns). This matrix structure facilitates the identification of critical product attributes, ensuring that design processes align strictly with user expectations.
A primary advantage of the HofQ is its ability to visualize complex relationships, thereby enhancing communication among diverse stakeholders. Furthermore, it enables the early detection of potential design conflicts, allowing for mitigation before market re-lease or costly lifecycle modifications. While QFD has been extensively applied in new product design, service improvement, and software development, there is a notable absence of documented applications regarding physical asset maintainability or asset system management.
Consequently, the main objective of this work is to propose a single-level QFD model, termed the “House of Maintainability” (HofM), which links the maintainability attributes of physical assets with maintenance action requirements. This proposed multi-criteria procedure, based on the UNE 151001 standard, aims to: (i) bridge the communication gap between maintainers and designers (Design for Maintainability); (ii) ensure a robust maintainability evaluation process; and (iii) generate consistent documentation. The following section details the procedure which rules the House of Maintainability artifact.

5. The House of Maintainability: A QFD-UNE151001 Standard-Based Framework

The House of Maintainability (HofM) is proposed as a novel methodological tool for the systematic evaluation of physical asset maintainability, structured as an adaptation of the Quality Function Deployment (QFD) technique and its graphical component, the House of Quality (HofQ).
This model is specifically designed to support Design for Maintainability (DfM) activities and to evaluate the maintainability of existing assets for required improvements. The HofM is positioned as a critical decision-support tool applicable in the early design stages, where modifications are most flexible, and cost commitment is lowest. It facilitates performance enhancement through design modifications, as well as organizational and logistical adjustments within the maintenance function. Table 4 provides a comparison between the classical HofQ and the specialized HofM, highlighting the adaptation of QFD components to the context of physical asset risk and reliability management.
Within the HofM framework, the maintenance function (or the maintainer) is designated as the ‘customer,’ with requirements defined by the five complexity levels of the UNE 151001 standard. This mapping correlates operational demands with design attributes for a systematic maintainability evaluation. From this assessment, critical insights and inputs are derived to promote the standardization of maintenance procedures and interventions for existing assets.

5.1. Expert Panel Composition and Responsibilities

The execution of the ten-step HofM procedure requires a cross-functional expert team to ensure a holistic assessment that bridges the gap between design and field operations. The panel is ideally composed of professionals from Maintenance, Operations, and Engineering, each contributing a specific perspective to the maintainability evaluation:
Reliability Engineers: Act as facilitators of the HofM process, responsible for coordinating the AHP-based decision-making and validating the consistency of the expert judgments.
Maintenance Specialists (The “Customer”): Represent the primary stakeholders who provide the “Voice of the Maintainer”. They define the relative importance of requirements such as Replaceability (R2), Diagnosability (R3), and Overhaulability (R5) based on their field experience and historical maintenance records.
Design and Project Engineers: Provide technical insights into the asset’s “Hows” or design attributes—such as Modularity (A3), Standardization (A5), and Accessibility (A7)—and are responsible for implementing the resulting design priorities into the asset’s architecture.
Operations Personnel: Contribute to the definition of Environmental Conditions (Step 2), ensuring that the maintainability analysis accounts for site-specific constraints, geographical location, and operational strategies.
This collective expertise allows the HofM to function not merely as a diagnostic tool, but as a decision-enabling mechanism that translates qualitative practitioner knowledge into quantifiable engineering priorities.

5.2. How HofM Operates

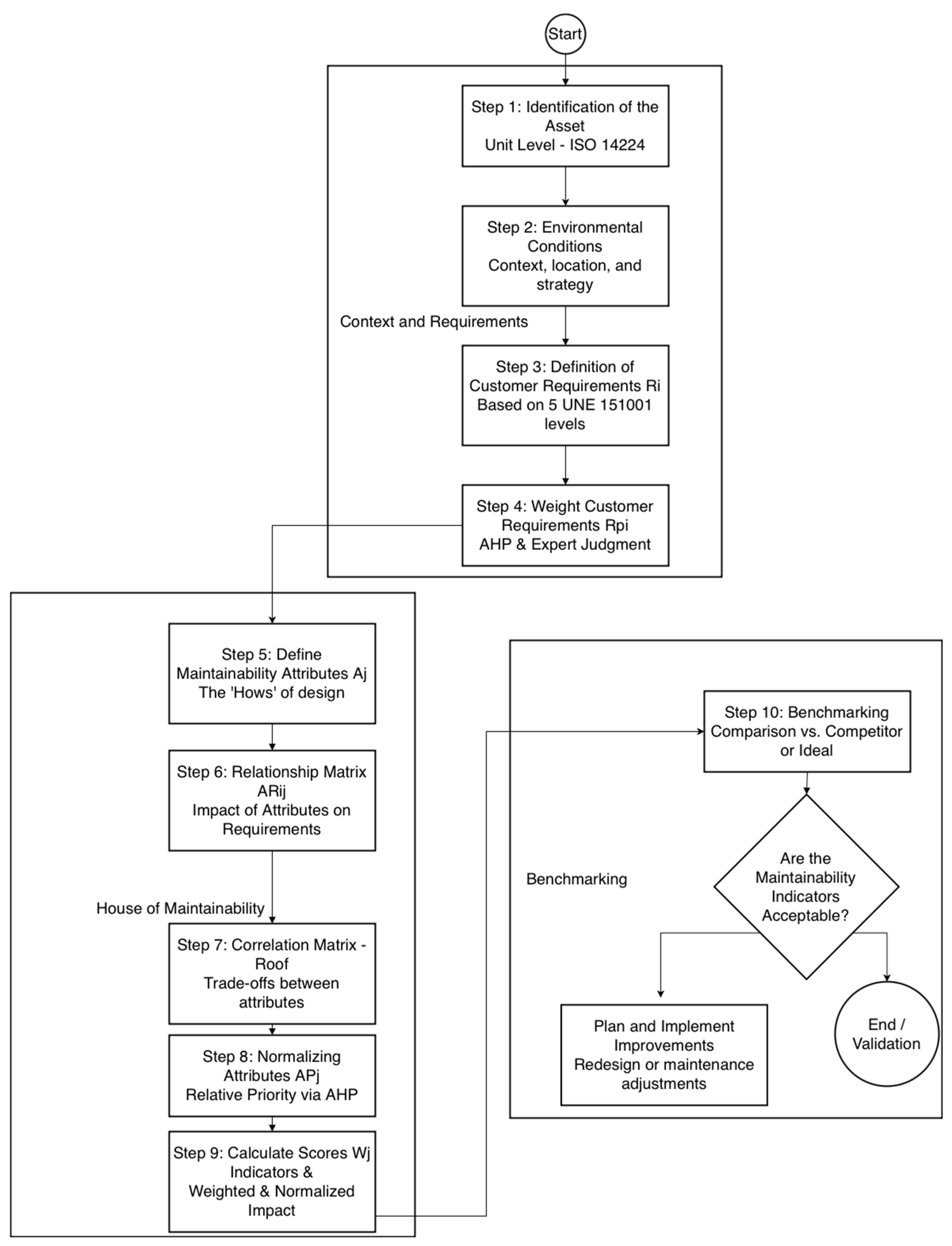
The proposed methodology, designated as the ‘House of Maintainability’ (HofM) and illustrated in Figure 2, is substantially built upon the procedure defined in the UNE 151001 standard, facilitating the systematic evaluation of physical asset maintainability within the framework of Design for Maintainability (DfM). The HofM integrates the maintenance levels with specific design attributes that influence maintainability. This systematic integration ensures that maintenance requirements are inherently addressed during the design phase, thereby optimizing the efficiency and cost-effectiveness of maintenance activities throughout the asset’s lifecycle. It follows a ten-step procedure, designed to be executed by a cross-functional expert team.
The steps are:
Step 1. Identification of the Asset to be Analyzed: The asset under maintainability analysis is identified. Following the taxonomy defined by the ISO 14224 standard [7], the analysis is conducted at the Equipment Unit level (Level 6) (e.g., heat exchangers, com-pressors).
Step 2. Environmental Conditions: External factors influencing maintenance, such as geographical location, general maintenance strategies, and organizational characteristics (e.g., plant layout, organizational charts), are documented. While not intrinsic to the asset’s design, these conditions frame the context for maintainability evaluation.
Step 3. Definition of Customer Requirements (Ri): The primary customer is the maintainer. Requirements are derived from the five maintenance complexity levels defined by UNE 151001, providing a global perspective on maintenance-related issues. These five requirements are shown and commented in Table 5.
Step 4. The evaluation of requirement importance (Ri) adopts the maintainer’s viewpoint, employing expert judgment when the methodology is applied to assets in the de-sign stage. Conversely, for in-service assets, the assessment facilitates the use of historical maintenance records to drive the maintainability evaluation. These records may include maintenance plans and strategies, repair-or-replace decision-making frameworks, and technical data regarding the definition of the lowest maintainable item (LMI) [7]. In cases where expert judgment is prioritized, the assigned importance weights are systematically derived via the Analytic Hierarchy Process (AHP) methodology. This approach mitigates subjective bias by forcing a trade-off analysis, resulting in a comparison matrix that quantifies the specific preference intensity for each maintainability attribute within the context of the analyzed equipment. AHP employs a pairwise comparison framework where experts evaluate the relative dominance of requirement i over requirement j using Saaty’s fundamental scale (Table 6). Consequently, a panel of maintenance experts assesses the five requirements through a pairwise comparison process, utilizing the predefined scale to determine their relative importance. After all the comparisons are made, the matrix A is constructed, where its elements (aij) represent the estimative of the wi/wj relation:
A = w 1 / w 1 w 2 / w 1 w m / w 1 w 1 / w 2 w 2 / w 2 w m / w 2 w 1 / w n w 2 / w n w m / w n
Next, the eigenvector, eigenvalue and the IC index are calculated. To estimate the eigenvectors from A matrix the next equation is used:
v i = i = 1 n a i j 1 / n
Eigenvector Vi is compound by the n numbers defined as:
V = ( V 1 ,   V 2 ,   V 3 ,   ,   V n )
Following AHP methodology, the priority vector is obtained by normalizing the eigenvector generated from the pairwise comparison matrix. This process involves dividing each element of Vi by the max{Vi} and, each term Vi/max(Vi) by the sum of all Vi/max(Vi). Finally:
T = w 1 w i   , w 2 w i ,   w 3 w i ,   ,   w n w i
Finally, λmax = wT.
Furthermore, the robustness of the expert judgments is validated through the Consistency Ratio (CR). The deviations from consistency are expressed by the following equation:
C I = λ m a x n n 1
This index verifies that the transitive logic of the pairwise comparisons is sound; a CR value below 0.10 is established as the threshold for acceptance, ensuring that the calculated weights reflect a logically consistent prioritization strategy rather than random evaluation. The CR is computed as shown in Equation (9):
C R = C I R I
where RI is the Saaty’s Random Index according to Table 7.
Step 5. Definition of Maintainability Attributes (Aj): These are the “Hows” of the HofM, representing the measurable design and support features that the equipment must possess. The attributes are a selected subset of the general (G) and specific (V) attributes defined by UNE 151001, ensuring alignment between maintainability goals and equipment design (Table 8).
Step 6. The relationship matrix constitutes the core component of the House of Maintainability. Each cell of this matrix (ARij) quantifies the degree to which each of the eight maintainability attributes (Aj) contributes with or impact a specific maintainability requirement (Ri). The evaluation employs a four-category scale, with corresponding weighting values as detailed in Table 9.
To illustrate this step, consider the interaction between Attribute A1 (Simplicity) and Requirement R1 (Inspectionability). The assessment for this pair is based on factors such as component quantity, system redundancy, and visual accessibility. While the specific evaluation guidelines for the A1-R1 pair are outlined below in Figure 3, the criteria for the remaining attributes are derived directly from the UNE 151001 standard.
These categories allow for the assessment of maintainability attributes based on their contribution or impact to each requirement, providing a clearer understanding of how each design decision or maintenance activity impacts the overall maintainability of the asset.
Step 7. Analogous to the traditional House of Quality (HofQ), the triangular “roof” of the House of Maintainability (HofM) maps the interdependencies among maintainability attributes. While the HofQ employs this structure to analyze trade-offs between technical requirements, the HofM uses it to identify synergistic effects or potential conflicts between maintainability attributes (e.g., the tension between modularity and simplicity). This step operates as a critical proactive design tool, quantifying the strength of these correlations on a scale shown in Table 10.
Step 8. Normalizing of Weighted Maintainability Attributes (APj): The relative importance of each maintainability attribute is calculated by using the AHP technique (in a similar manner as shown in Step 4). Therefore, APj values prioritizes which attributes have the greatest leverage for impacting maintainability level and facilitates informed decision-making aimed at improving the asset’s maintainability of new equipment or existing ones. Such relative and normalized weights of the maintainability attribute are located at the “Basement” of the HofM to provide a final priority level for design actions. Such weights (ranging from 0 to 1) indicate, from highest to lowest, the relative contribution of each attribute to meeting all maintainability requirements.
Step 9. The Weighted Attribute Impact Score, designated as Wj, quantifies the aggregate technical significance of each maintainability attribute (j) relative to the prioritized requirements (i). This score is derived by computing the linear combination of the im-portance weights assigned to each maintenance requirement (Ri) and the relationship co-efficient (ARij) established in the central matrix. Mathematically, the score for each attribute j is expressed as:
W j = i = 1 n ( R i A R i j )
where n represents the total number of requirements. This calculation ensures that the resulting prioritization reflects the design features (attributes) that contribute most effectively to satisfying the high-priority operational demands of the maintainer. This mathematical synthesis ensures that the final prioritization reflects both the intensity of the correlations between design features and requirements, as well as the relative significance of each attribute within the maintainability framework.
The Normalized Attribute Impact Score, denoted as W ^ j (where W ^ j   ∈ [0, 1]), represents the relative contribution of each design attribute to the overall maintainability of the asset. This dimensionless metric is obtained by dividing the individual Weighted Attribute Impact Score (Wj) of each attribute by the total sum of all weighted scores across the m attributes. The calculation is expressed as:
W ^ j = W j i = 1 n W j
This standardization facilitates a direct comparison between attributes, allowing for the prioritization of design interventions based on their proportional impact on the global maintainability objective.
The Weighted Attribute Importance Score, denoted as Si, quantifies the aggregate in-fluence of all design attributes on a specific maintainability requirement i. This score is computed by performing a weighted summation of the relationship coefficients (ARij) using the Normalized Attribute Impact Scores ( W j ) as the primary weighting factors. The calculation is defined as:
S i = j = 1 n ( W j A R i j )
where m is the total number of maintainability attributes. This metric allows researchers to identify which operational requirements (e.g., Replaceability or Diagnosability) are most robustly supported by the current set of design features.
The Normalized Maintainability Index per level, designated as Si, provides a standardized, dimensionless assessment of each requirement’s contribution to the overall maintainability framework. This index is derived by normalizing the individual Weighted Attribute Importance Scores (Si) against the total sum of scores for the n requirements evaluated. The index is expressed as:
S ^ i = S i i = 1 n S i
where S ^ j ∈ [0, 1]. This normalization ensures that the final evaluation remains in-dependent of the scale used in the relationship matrix, facilitating a rigorous comparative assessment of maintainability and a clear ranking of the maintainability priorities for the specific asset under analysis.
Step 10. Benchmarking: The right side of the HofM includes a benchmarking and planning matrix. The performance of the analyzed equipment is compared against a competitor or an ideal benchmark for all maintainability requirements. The benchmark score (Bi) for each maintainability requirement is calculated as the arithmetic mean of the relationship values (ARij) across all attributes: The calculation is performed using Equation (8):
B i = i = 1 n A R i j m
where:
  • Bi represents the benchmark score for the maintainability requirement i.
  • ARij is the degree of relationship between the maintenance requirement i and the maintainability attribute j.
  • m is the total number of maintainability attributes considered in the analysis.
This approach allows for a standardized evaluation of maintainability attributes, enabling objective benchmarking and supporting decision-making processes aimed at improving asset performance.
In Figure 2, an example of the use of the benchmarking section of the House of Maintainability (HofM) is presented. The positions indicated by the red lines represent the performance of the equipment under analysis, while the blue lines indicate the performance of the “control” or “competitor” equipment.
In the following section, a case study is presented to illustrate the practical application of the HofM and maintainability index calculation for a centrifugal compressor. This case study is designed to validate the proposed methodology and demonstrate its feasibility in real-world scenarios.

6. Results

This section demonstrates the application of the House of Maintainability (HofM) framework to a real-world industrial asset—a centrifugal compressor—to quantify its maintainability risk profile and prioritize Design for Maintainability (DfM) interventions. Centrifugal compressors are critical utilities in high-risk industries (such as petrochemicals and mining) where operational parameters (flow, pressure, purity) are essential for continuous production and directly impact system reliability.

6.1. Asset Context and Environmental Risk Profile

The case study involves a centrifugal, multistage, and horizontally split-casing compressor. The unit operates within a compressed air generation system at a copper foundry, configured in a 2-out-of-3 redundancy scheme. This redundancy is a crucial element of the system’s architecture, as it partially mitigates the availability risk associated with planned maintenance and minor corrective events on a single unit (Figure 4).
The operating environment presents a high-risk profile for asset integrity such as corrosion/degradation risks with high concentrations of sulfur dioxide (SO2) and particulate matter. Besides, the asset is operating in a scenario with thermal stress where exist extreme temperature variations (0 °C to 34 °C). These harsh conditions elevate the likelihood of degradation-related failures, making proactive DfM based on the HofM a critical step for sustaining long-term system reliability and availability.

6.2. Characterization and Prioritization of Maintainability Requirements (Ri)

Following, the maintainability requirements (Ri), representing the Voice of the Maintainer (the ‘Whats’), are defined according to the five complexity levels of UNE 151001. This definition is specifically contextualized for the compressor under study in its as-installed position, ensuring that the maintainability analysis accounts for the actual environmental and spatial constraints of the asset’s current location.
  • Inspectionability (R1): Performing Level 1–2 activities such as monitoring operational and lubrication parameters, or minor torquing tasks, without equipment shut-down.
  • Replaceability (R2): Replacing high-consumption, minor components (e.g., filters, valves) and minor electrical/instrumentation components, often requiring shutdown for safety (Level 2 activities).
  • Diagnosability (R3): Detecting potential failures via visual inspection, continuous monitoring (vibration, temperature), and condition monitoring techniques (oil analysis, thermography). This is critical for managing unpredictable failure risk (Level 3 activities).
  • Surveyability (R4): Detailed inspections and testing (e.g., hydrostatic tests, rotor dynamic balancing, internal endoscopy) that necessitate planned operational shutdowns and specialized expertise (Level 4 activities).
  • Overhaulability (R5): Major maintenance (overhaul) involving replacement or repair of key driving components (shafts, gears, casing), often requiring high precision processes and manufacturer supervision (Level 5 activities).
The prioritization of these requirements (Step 4) was conducted by a panel of three maintenance specialists following the AHP based decision-making process. Once the decisions makers performed the pairwise comparisons for the set of attributes the matrix A is obtained. This comparison matrix is constructed by using Saaty’s scale. The result of such process is presented as the matrix A shown in Table 11.
To find the relative importance or priorities of the five attributes eigenvector, eigen-value and the RC index are computed. Thus, the eigenvector is as follows:
V = (0.11, 0.26, 0.26, 0.11, 0.26)
Based on the adopted procedure and Equation (9), the eigenvector analysis indicates that the largest value is 0.26. Such value is associated with R2, R3 and R5, which therefore emerge as the most influential requirements within the total set of requirements. To assess the internal consistency of the judgments, the consistency verification proposed by Saaty was applied. Accordingly, the consistency ratio (CR) is 0.05 < 0.10, which confirms that the pairwise comparisons satisfy the standard AHP consistency criterion and can be considered acceptably consistent.

6.3. HofM Matrix Development: Attribute-Requirement Relationship (ARij)

Following, the eight design-centric maintainability attributes (Aj) assessed against the five maintainer requirements (Ri) are defined according to the five complexity levels of UNE 151001. To ensure that the analysis accounts for the actual environmental and spatial constraints, specifically contextualized and general guidelines tailored, for compressor systems, are provided hereafter to facilitate the systematic evaluation of each relation-ship matrix coefficient (ARij):
Simplicity (A1): A simplified air compressor design can reduce the number of moving parts, minimizing mechanical failure risks. For example, using a single-piston design instead of a multi-stage system can streamline the compression process. Additionally, simplified control systems with intuitive user interfaces can facilitate easier operation and maintenance, reducing training requirements and maintenance time.
Identification (A2): Each critical component or part within the air compressor is clearly labeled with part numbers and QR codes to ensure straightforward identification during maintenance procedures. An RFID-based inventory management system can be implemented to track and locate spare parts efficiently, reducing downtime and improving maintenance logistics.
Modularity (A3): The compressor could be designed with a modular structure, allowing sections such as the compression unit, cooling system, and electrical control system to be assembled and replaced as independent modules. This would simplify maintenance tasks and enable upgrades or repairs without affecting other sections of the equipment.
Tribology (A4): From a tribological perspective, the compressor could incorporate high-efficient bearings and self-lubricating materials to minimize friction and wear. This includes using specialized seals to prevent air leaks and ensure efficient compression, extending the equipment’s service life.
Standardization (A5): The compressor would utilize standardized parts and components that comply with international standards such as ISO or ANSI. This would simplify replacement and maintenance processes. For example, all pipe connections could be of standard sizes, and air filters would be interchangeable with products from multiple suppliers.
Failure Surveyance (A6): The compressor would be equipped with smart sensors capable of monitoring conditions such as pressure, temperature, and vibrations to detect early signs of failure. This system would integrate with predictive analytics software to alert operators before critical failures occur, enhancing operational reliability.
Accessibility (A7): The compressor’s design would ensure easy access to all key components for maintenance, featuring removable panels and quick-connect fittings that require no special tools. Strategically located valves and service ports would facilitate testing and maintenance operations.
Assembly/Disassembly (A8): Assembly and disassembly instructions would be straightforward, supported by detailed manuals and instructional videos. Parts would be designed to fit with minimal adjustments, and connections would use quick-coupling systems or hand-fastened clamps to enable tool-free disassembly.
As previously discussed, at the core of the House of Maintainability (HofM) matrix, the relationships between maintainability attributes and requirements are recorded. This refers to the degree to which maintainability attributes contribute to or fulfill each of the requirements arising from maintenance activities. In the following paragraphs, the evaluations of each of these relationships are briefly discussed or justified. The assigned values are presented in Table 12.
Modularity (A3): Consistently rated 9 across all requirements. Modularity inherently supports independent inspection, replacement of failed sections, fault isolation, targeted testing, and phased upgrades, making it the most critical attribute for managing complexity-related risks and minimizing downtime.
Failure Surveyance (A6): Rated 9 across all requirements. Proactive condition monitoring is essential for predictive maintenance, shifting the risk profile from corrective to planned activities, thus improving reliability and availability.
Simplicity (A1): Rated 9 for R1, R2, R3 because a simplified design minimizes inspection points, streamlines replacement logic, and facilitates fault isolation (reducing MTTR). Rated 3 for R4, R5 because complex tasks (overhauls) are primarily driven by component functionality, not general design simplicity.
The evaluation reflects how design attributes address maintainability requirements. While Simplicity and Identification yield high scores in Replaceability and Diagnosability—facilitating faster troubleshooting and part exchange—their impact on Surveyability and Overhaulability is constrained by the technical complexity of major repairs. Conversely, Modularity demonstrates consistently high performance across all requirements, as its inherent ability to isolate components optimizes everything from routine inspections to comprehensive system upgrades.
The same rationale was applied to every attribute, ensuring that evaluations align with both theoretical and practical aspects of equipment maintainability. This systematic approach supports better design decisions aimed at maximizing equipment maintainability and reducing life-cycle costs.

6.4. The Roof of the Maintainability House: Identifying Design Trade-Offs

The HofM correlation roof (Step 8) examines the interdependencies among design attributes to identify critical trade-offs. These trade-offs represent fundamental design elements that serve as primary maintainability drivers (Table 8). The correlations are denoted using the symbolic scale defined in Table 10. Notably, the roof configuration is established as an invariant framework within a given operational context, ensuring consistency for longitudinal analyses over time. In the following, some of the correlation relationships identified between the maintainability attributes are discussed or justified.
I. Simplicity (A1) & Modularity (A3)/Standardization (A5)/Accessibility (A7): Rated Highest Correlation (9). These attributes are highly synergistic. A simple, modular design that uses standard, accessible parts maximize the ease of maintenance and minimizes maintenance-induced human error risk.
II. Failure Surveyance (A6) & Standardization (A5): Rated Highest Correlation (9). The reliable implementation of monitoring systems is dictated by common standards (sensors, communication protocols). Standardization is therefore critical for effective predictive maintenance and R&R control.
III. Identification (A2) & Modularity (A3): Rated Low Correlation (1). This indicates that while part identification is helpful, it is largely independent of the design’s physical modularity and does not significantly impact the inherent risk reduction offered by modular design.
These correlations highlight how various design attributes influence one another, offering a structured approach for evaluating design decisions based on their maintainability impact. This analysis supports more integrated and efficient product development processes.

6.5. HofM Basement

The HofM basement (Step 7) contains the Importance of Maintainability Attributes. This output is the crucial result for Design for Maintainability and attributes prioritization, as it translates the requirements into quantitative action priorities. The results (displayed in the bottom row of Figure 4 highlight the specific design attributes that yield the greatest return on maintainability improvement in the context of the analyzed compressor, allowing for informed allocation of design resources.

6.6. Benchmarking for Action Strategy

To compare the analyzed compressor’s maintainability scores against an ideal design or a competitor’s asset the benchmark section is utilized. This comparative analysis, combined with the attribute priorities ( W ^ j ), guides the development of a targeted DfM action plan. The strategy focuses on prioritizing improvements on the requirements where the current design falls significantly short of the benchmark, concentrating efforts on the attributes with the highest W ^ j scores to maximize the asset’s availability and long-term reliability.
Overall, the final output from the HofM matrix (Overall Maintainability Index), see Figure 4, translates the operational demands (the “Whats”) into concrete, measurable de-sign priorities (the “Hows”).

7. Results Discussion

The application of the House of Maintainability (HofM) to the centrifugal compressor case study provides a quantitative hierarchy of design attributes that directly impact the asset’s maintainability risk profile and, by extension, its long-term reliability and availability. The systematic approach culminates in the Normalized Attribute Impact Score ( W ^ j ), which serves as the critical metric for Design for Maintainability (DfM) decision-making by indicating which attributes possess the greatest leverage for satisfying prioritized maintenance requirements (Table 11).
The calculated W ^ j values reveal a clear design for maintainability prioritization derived from the core matrix calculations. These results demonstrate that the majority of DfM efforts—75% of the total design priority—must be concentrated on the five highest-ranked attributes: Modularity (A3), Standardization (A5), Failure Surveyance (A6), Ac-accessibility (A7), and Assembly/Disassembly (A8).
The group of maximum-priority attributes (each accounting for 15% of the total weight) reflects a strong correlation (ARij = 9) with the most critical maintainer requirements: Replaceability (R2), Diagnostability (R3), and Overhaulability (R5), which collectively represent 78% of the requirements’ overall weight (0.26 + 0.26 + 0.26 = 0.78).
The high priority of physical design attributes—Modularity (A3), Accessibility (A7), and Assembly/Disassembly (A8)—is a direct response to time-based operational risks, such as Mean Time to Repair (MTTR). These attributes act as the fundamental physical enablers of efficient intervention, ensuring minimal duration for core activities like component replacement and major overhauls. A highly modular and accessible design is essential for adopting “swap-and-go” maintenance techniques, drastically reducing asset unavailability during significant repairs.
Furthermore, the priority assigned to Failure Surveyance (A6) and Standardization (A5) underscores the necessity of shifting the risk profile from reactive to predictive control. Failure Surveyance is prioritized due to its maximum correlation with Diagnosability (R3) and Inspectionability (R1). A robust condition monitoring system is the gateway to proactive diagnostics, essential for mitigating unpredictable, catastrophic failures. Standardization (A5), which exhibits strong positive correlations in the HofM roof with modularity and accessibility, is critical for integrating diverse monitoring systems and ensuring a reliable spare parts supply chain.
Conversely, attributes with the lowest relative weights—Tribology (A4, 5%) and Identification (A2, 10%)—are categorized as specific enabling factors rather than primary drivers of maintainability in this context. Tribology (A4) ranks lowest, mainly due to its weak correlation with high-level maintenance requirements; while crucial for component longevity (Reliability), its impact on the ease of intervention is limited. Similarly, Identification (A2), while important for Replaceability (R2) and Diagnostability (R3), contributes less than physical accessibility. This outcome reinforces the principle that core physical design attributes (A7, A8) generally outweigh informational attributes (A2) in the direct mitigation of operational risk during maintenance interventions.

8. Managerial Insights

By applying the proposed model, the maintainability attributes of a centrifugal com-pressor—considering a certain level of abstraction, the corresponding maintenance activities, and the characteristics of the physical asset category in question—can be analyzed and evaluated. Based on this analysis, it becomes possible to guide the development of recommendations regarding Design for Maintainability and/or to adjust procedures for interventions, repairs, and preventive actions on an existing physical asset. Additionally, such an analysis enables comparisons with benchmark equipment to improve the maintainability aspects of the compressor, addressing gaps found in comparison with competing equipment.
The HofM analysis provides a data-driven roadmap for capital expenditure and de-sign resource allocation. The DFM strategy for this centrifugal compressor should strategically focus on the following pillars:
i. Modular Architecture: Invest in a compressor design that allows for the rapid separation and replacement of core modules (e.g., compression, lubrication, and control systems).
ii. Data Integration: Ensure that new designs standardize and integrate the necessary sensors and instrumentation for Failure Surveyance, aligning with standardized communication protocols.
iii. Physical Ergonomics: Maximize working space and simplify connection points (A7/A8) to reduce the risk of human error and minimize downtime during critical maintenance activities (R2, R5).
By concentrating engineering resources on the highest-weighted attributes, the design team can ensure that investment is directed towards the areas with the greatest potential for improving equipment availability and reducing life cycle costs, thereby directly ad-dressing the risks quantified by the UNE 151001 framework.

9. Conclusions

This research proposed the House of Maintainability (HofM), a novel, systematic decision-support tool rooted in the Quality Function Deployment (QFD) methodology and formalized by the principles of the UNE 151001 standard. The HofM establishes a standardized and scalable framework for conducting comprehensive maintainability risk assessment from the initial design stage of physical assets.
The methodology’s core achievement lies in its ability to translate inherently qualitative maintenance requirements into measurable engineering attributes, thereby quantifying concepts previously reliant on subjective judgment. This process involved the identification of a hierarchical structure of maintainability attributes and the development of new metrics, which proved essential for prioritizing design efforts.
The validation of the HofM using a real-world industrial asset (a centrifugal com-pressor) successfully demonstrated its practical utility. The analysis incorporated specific organizational and environmental factors, confirming the tool’s capability to conduct comprehensive assessments beyond mere technical specifications. The resulting prioritized output enables strategic decision-making in several key areas:
  • Engineering Effort Allocation: Guiding design efforts towards the attributes with the highest impact on operational availability (e.g., Modularity, Accessibility) to maximize maintainability.
  • Fieldwork and Diagnostics: Serving as a robust diagnostic tool for performing maintainability evaluations on established systems, supporting continuous improvement and retrofit decisions.
  • Procurement Decisions: Providing an objective metric for selecting between different equipment acquisition alternatives by assessing their inherent maintainability risk profiles.
  • Risk Anticipation: Optimizing equipment synergy with existing facility configurations and anticipating potential hidden costs related to unavailability and poor maintenance access.
Critically, the HofM ensures that maintainability, a core driver of asset availability and Life Cycle Cost (LCC), is robustly optimized early in the design phase. When utilized alongside other reliability methodologies such as Reliability-Centered Maintenance (RCM), the HofM ensures a proactive, optimized availability strategy starting directly from the engineering design stages. Furthermore, the analysis facilitates the weighting of attributes based on historical operational data, creating a valuable internal benchmarking system for addressing complex design problems.
The outputs generated by the HofM provide a quantitative foundation that can significantly enhance the effectiveness of optimization-based maintenance decision models. While the HofM serves primarily as a diagnostic and prioritization tool, its metrics bridge the gap between physical design attributes and the operational parameters used in mathematical maintenance modeling.
To fully realize the HofM’s potential within an Industry 4.0 context, three primary avenues for future research are identified:
  • Automation and Integration: Future work should focus on automating the HofM’s calculation and visualization processes by integrating the framework directly with enterprise maintenance databases and Computer-Aided Design (CAD) systems. This step would allow attribute weighting to be dynamically suggested and validated using real-time and historical operational data.
  • Uncertainty and Robustness: To manage the inherent data uncertainty typical of early design stages, the feasibility of incorporating fuzzy logic mathematics into the proposed technique should be explored. This would enhance the robustness of the evaluation of attribute correlations and relationship strengths.
  • Economic Linkage and Life Cycle Cost (LCC): A critical next step is to formally link the prioritized maintainability attributes with a full Life Cycle Cost analysis. This integration would provide stakeholders with a comprehensive financial understanding of the long-term operational costs directly traceable to early maintainability design decisions.
  • Another future research direction will focus on expanding the HofM framework by developing a context-sensitive recommendation engine. While the current work provides a prioritization of critical design attributes, subsequent developments aim to bridge the gap between assessment and execution. This involves creating a systematic approach to generate specific design and organizational recommendations that enhance the feasibility of proactive maintenance actions, tailored to the unique technical and environmental constraints of different industrial assets.

Author Contributions

Conceptualization, O.D. and J.I.V.; methodology, F.O.; software, F.G.; validation, O.D., J.I.V. and F.O.; formal analysis, O.D.; investigation, F.O.; resources, J.I.V.; data curation, F.G.; writing—original draft preparation, O.D.; writing—review and editing, J.I.V. and F.O.; visualization, F.G.; supervision, O.D.; project administration, J.I.V. All authors have read and agreed to the published version of the manuscript.

Funding

This research received no external funding.

Data Availability Statement

Dataset available on request from the authors. The raw data supporting the conclusions of this article will be made available by the authors on request.

Conflicts of Interest

The authors declare no conflicts of interest.

References

  1. Monchy, F. The Maintenance Function, Training in Management of Industrial Maintenance; Masson: Paris, France, 1991. [Google Scholar]
  2. Deloitte. Asset Optimization: Predictive Maintenance; Deloitte: London, UK, 2026. [Google Scholar]
  3. Dixon, J.; Gullo, L.J. Design for Maintainability; John Wiley & Sons: Hoboken, NJ, USA, 2021. [Google Scholar]
  4. Kovacevic, J. Maintainability Analysis and Modeling. In Design for Maintainability; Wiley: Hoboken, NJ, USA, 2021; pp. 97–118. [Google Scholar]
  5. Iheukwumere-Esotu, L.O.; Yunusa-Kaltungo, A. Knowledge Management and Experience Transfer in Major Maintenance Activities: A Practitioner’s Perspective. Sustainability 2021, 14, 52. [Google Scholar] [CrossRef]
  6. MIL-HDBK-472; Military Handbook: Maintainability Prediction. Military Standardization Handbook: Washington, DC, USA, 1966; pp. 2.11–2.29.
  7. BS ISO BS EN ISO 14224:2006; Petroleum, Petrochemical and Natural Gas Industries—Collection and Exchange of Reliability and Maintenance Data for Equipment. International Standardization Organization: Geneva, Switzerland, 2006.
  8. ARP 4761; Guidelines and Methods for Conducting the Safety Assessment Process on Civil Airborne Systems and Equipment. SAE: Warrendale, PA, USA, 1966.
  9. AENOR UNE-EN 151001; Norma Mantenimiento Indicadores de Mantenibilidad de Dispositivos Industriales. UNE: Madrid, Spain, 2011.
  10. Akao, Y. Quality Function Deployment: Integrating Customer Requirements into Product Design; Mazur, G.H., Translator; Productivity Press: Cambridge, MA, USA, 1990. [Google Scholar]
  11. Elevli, S.; Uzgoren, N.; Taksuk, M. Maintainability Analysis of Mechanical Systems of Electric Cable Shovels. J. Sci. Ind. Res. 2008, 67, 267–271. [Google Scholar]
  12. Zaki, R.; Barabadi, A.; Qarahasanlou, A.N.; Garmabaki, A.H.S. A Mixture Frailty Model for Maintainability Analysis of Mechanical: A Case Study. Int. J. Syst. Assur. Eng. Manag. 2019, 10, 1646–1653. [Google Scholar] [CrossRef]
  13. Wani, M.F.; Gandhi, O.P. Development of Maintainability Index for Mechanical Systems. Reliab. Eng. Syst. Saf. 1999, 65, 259–270. [Google Scholar] [CrossRef]
  14. Reddy, B.R.; Ojha, A. How Effective Are Maintainability Metrics in Estimating Maintenance Efforts? An Empirical Study. Int. J. Syst. Assur. Eng. Manag. 2019, 10, 984–1001. [Google Scholar] [CrossRef]
  15. Wu, Z.; Hao, J. A Maintenance Task Similarity-Based Prior Elicitation Method for Bayesian Maintainability Demonstration. Math. Probl. Eng. 2020, 2020, 2730691. [Google Scholar] [CrossRef]
  16. Lu, Z.; Liu, J.; Dong, L.; Liang, X. Maintenance Process Simulation Based Maintainability Evaluation by Using Stochastic Colored Petri Net. Appl. Sci. 2019, 9, 3262. [Google Scholar] [CrossRef]
  17. Goulden, E.C. An Analytic Approach to Performing a Maintainability Demonstration. IEEE Trans. Reliab. 1990, 39, 19–22. [Google Scholar] [CrossRef]
  18. Patil, R.B. Integrated Reliability and Maintainability Analysis of Computerized Numerical Control Turning Center Considering the Effects of Human and Organizational Factors. J. Qual. Maint. Eng. 2020, 26, 87–103. [Google Scholar] [CrossRef]
  19. Montoro-Cazorla, D.; Pérez-Ocón, R. Matrix Stochastic Analysis of the Maintainability of a Machine under Shocks. Reliab. Eng. Syst. Saf. 2014, 121, 11–17. [Google Scholar] [CrossRef]
  20. Guo, Z.; Zhou, D.; Zhou, Q.; Mei, S.; Zeng, S.; Yu, D.; Chen, J. A Hybrid Method for Evaluation of Maintainability towards a Design Process Using Virtual Reality. Comput. Ind. Eng. Ind. Eng. 2020, 140, 106227. [Google Scholar] [CrossRef]
  21. Chen, L.; Cai, J. Using Vector Projection Method to Evaluate Maintainability of Mechanical System in Design Review. Reliab. Eng. Syst. Saf. 2003, 81, 147–154. [Google Scholar] [CrossRef]
  22. Nabizadeh, M.A.; Jalali, S.M.E.; Soltani, A.; Khademian, A.; Barabady, J. Reliability and Maintainability Analysis of Material Handling Machinery in Golegohar Mine No. 1. In Proceedings of the 2019 4th International Conference on System Reliability and Safety (ICSRS), Rome, Italy, 20-22 November 2019; IEEE: Piscataway, NJ, USA, 2019; pp. 224–229. [Google Scholar]
  23. Pinciroli, L.; Baraldi, P.; Zio, E. Maintenance Optimization in Industry 4.0. Reliab. Eng. Syst. Saf. 2023, 234, 109204. [Google Scholar] [CrossRef]
  24. Moreu De Leon, P.; González-Prida Díaz, V.; Barberá Martínez, L.; Crespo Márquez, A. A Practical Method for the Maintainability Assessment in Industrial Devices Using Indicators and Specific Attributes. Reliab. Eng. Syst. Saf. 2012, 100, 84–92. [Google Scholar] [CrossRef]
  25. Alqahtani, F.K.; Alsharef, A.; Hommadi, G.M.; Alammari, M.A. Assessment Framework for the Maintainability of Sewer Pipeline Systems. Appl. Sci. 2023, 13, 11828. [Google Scholar] [CrossRef]
  26. Dui, H.; Tian, T.; Wu, S.; Xie, M. A Cost-Informed Component Maintenance Index and Its Applications. Reliab. Eng. Syst. Saf. 2023, 230, 108904. [Google Scholar] [CrossRef]
  27. Dashtaki, M.R.; Jafari, A.J.; Hoseinie, S.H. Development of a New Method for Maintainability and Downtime Analysis of Mining Machinery. Sci. Rep. 2025, 15, 4565. [Google Scholar] [CrossRef]
  28. Negri, E.; Fumagalli, L.; Macchi, M. A Review of the Roles of Digital Twin in CPS-Based Production Systems. Procedia Manuf. 2017, 11, 939–948. [Google Scholar] [CrossRef]
  29. Errandonea, I.; Beltrán, S.; Arrizabalaga, S. Digital Twin for Maintenance: A Literature Review. Comput. Ind. 2020, 123, 103316. [Google Scholar] [CrossRef]
  30. Khalek, I.A.; Chalhoub, J.M.; Ayer, S.K. Augmented Reality for Identifying Maintainability Concerns during Design. Adv. Civ. Eng. 2019, 2019, 8547928. [Google Scholar] [CrossRef]
  31. Liu, Y.; Song, Z.; Gao, P.; Liu, J. Research on Virtual Maintainability Verification Method of EMU Engine. J. Phys. Conf. Ser. 2020, 1518, 012015. [Google Scholar] [CrossRef]
  32. Ge, Z.; Zhang, Y.; Yang, Y.; Luo, X.; Li, Q.; Wang, F. A New Maintainability Evaluation Method Based on Virtual-Real Fusion Scene Construction. Sci. Program. 2022, 2022, 6547225. [Google Scholar] [CrossRef]
  33. Ge, Z.; Zhang, Y.; Wang, F.; Luo, X.; Yang, Y. Virtual–Real Fusion Maintainability Verification Based on Adaptive Weighting and Truncated Spot Method. Eksploat. I Niezawodn.–Maint. Reliab. 2022, 24, 738–746. [Google Scholar] [CrossRef]
  34. Yilmaz, R.; Buzluca, F. A Fuzzy Quality Model to Measure the Maintainability of Microservice Architectures. In Proceedings of the 2nd International Informatics and Software Engineering Conference (IISEC), Ankara, Turkey, 16–17 December 2021; pp. 1–6. [Google Scholar]
  35. Du, Y.; Li, M.; Li, Y.; Shen, X.; Yi, P. Research on Fuzzy Comprehensive Evaluation Method of Vessel Equipment Maintainability. In Proceedings of the Twelfth International Conference on Graphics and Image Processing (ICGIP 2020); Pan, Z., Hei, X., Eds.; SPIE: Bellingham, WA, USA, 2021; p. 80. [Google Scholar]
  36. Jin, L.; Wang, W.; Shu, H.; Ma, X.; Liang, C.; Ma, Q. Application Research on the Maintainability Allocation Method of a Certain Shooter Seat. Math. Probl. Eng. 2021, 2021, 9376450. [Google Scholar] [CrossRef]
  37. Rajpal, P.S.; Shishodia, K.S.; Sekhon, G.S. An Artificial Neural Network for Modeling Reliability, Availability and Maintainability of a Repairable System. Reliab. Eng. Syst. Saf. 2006, 91, 809–819. [Google Scholar] [CrossRef]
  38. Shen, J.; Qiu, C.; Yu, F. A Maintainability Evaluation Method for Wireless Sensor Networks Based on AHP and Fuzzy Comprehensive Evaluation. In Proceedings of the 2019 IEEE 2nd International Conference on Electronics and Communication Engineering (ICECE), Xi’an, China, 9-11 December 2019; IEEE: Piscataway, NJ, USA, 2019; pp. 143–147. [Google Scholar]
  39. Marzouk, M.; Hanafy, M. Modelling Maintainability of Healthcare Facilities Services Systems Using BIM and Business Intelligence. J. Build. Eng. 2022, 46, 103820. [Google Scholar] [CrossRef]
  40. Bhonde, D.; Zadeh, P.; Staub-French, S. Evaluating the Use of Virtual Reality for Maintainability-Focused Design Reviews. J. Inf. Technol. Constr. 2022, 27, 253–272. [Google Scholar] [CrossRef]
  41. Wu, Y.; Liu, P.; Li, Y. An Integrated QFD and FMEA Method under the Co-Opetitional Relationship for Product Upgrading. Inf. Sci. 2024, 667, 120505. [Google Scholar] [CrossRef]
Figure 1. House of Quality from the Quality Function Deployment (QFD) [10].
Figure 1. House of Quality from the Quality Function Deployment (QFD) [10].
Systems 14 00264 g001
Figure 2. House of Maintainability (adapted from HofQ).
Figure 2. House of Maintainability (adapted from HofQ).
Systems 14 00264 g002
Figure 3. Maintainability Assessment Procedure based on the HofM.
Figure 3. Maintainability Assessment Procedure based on the HofM.
Systems 14 00264 g003
Figure 4. House of Maintainability of the Compressor.
Figure 4. House of Maintainability of the Compressor.
Systems 14 00264 g004
Table 1. Maintenance Levels and Their Characteristics.
Table 1. Maintenance Levels and Their Characteristics.
LevelDescriptionIntervention PersonnelTools/EquipmentEstimated Downtime
1Simple maintenance actions without device shutdownOperators and/or maintenance personnel from the plantCommon tools defined in the usage and maintenance instructionsNone
2Maintenance actions with replacement of functional componentsOperators and/or maintenance personnel from the plantCommon tools defined in the usage and maintenance instructions and usual spare partsMinutes
3Fault identification and diagnosisSpecialized maintenance personnel from the plant and/or specialized companiesMeasurement tools, testing, inspection equipment, etc.Hours
4InspectionsTeam of specialized technicians. In a specialized maintenance workshop, either on-site or off- siteSpecialized tools in general, testing, control equipment, etc.Days
5Renovation, reconstruction, and/or major repairFull and versatile technical team. In the central
workshop of the manufacturer
Tools near the manufacturing of the element under study, property of the manufacturerWeeks
Table 2. Device Design Factors and Their Maintenance and Logistical Support Aspects.
Table 2. Device Design Factors and Their Maintenance and Logistical Support Aspects.
Device DesignMaintenance Personnel and Working ConditionsLogistical Support
AccessibilityErgonomicsSpare Parts
Assembly/DisassemblyTrainingTools and Equipment
StandardizationEnvironmentDocumentation
SimplicityRelationship with the manufacturerInterdepartmental Coordination
IdentificationOrganization of personnel
Surveillance
Modularization
Tribology
Table 3. General and Specific Attributes by Level.
Table 3. General and Specific Attributes by Level.
General AttributesSpecific Attributes
G1 Simplicity (Design)V1 Accessibility (Design)
G2 Identification (Design)V2 Assembly/Disassembly (Design)
G3 Modularization (Design)V3 Training (Maintenance Personnel and Working Conditions)
G4 Tribology (Design)V4 Organization Personnel (Logistical Support)
G5 Ergonomics (Maintenance Personnel and Working Conditions)V5 Environment
G6 Standardization V6 Spare parts
G7 Diagnosticability V7 Maintenance tools and Equipment.
G8 Coordination V8 Inter-departmental co-ordination
V9 Documentation
Table 4. Comparison between HofQ and HofM.
Table 4. Comparison between HofQ and HofM.
House of Quality (QFD)House of Maintainability (HoM)
PurposeTranslate customer needs into technical specifications.Optimize asset maintainability through design improvements.
Core MethodologyQuality Function Deployment (QFD).Adaptation of QFD focused on maintainability analysis.
Main StakeholderCustomer or end-user.Reliability Engineer, Maintainers team.
FocusProduct quality and customer satisfaction.Maintainability, case of maintenance, and operational efficiency.
Requirements DefinitionCustomer needs and expectations.Maintenance requirements across all levels (UNE 151001).
Technical AttributesProduct design characteristics.Maintainability attributes (e.g, accessibility, modularity).
Correlation MatrixRelates customer needs to design features.Relates maintainability requirements to maintainability attributes.
Roof StructureAnalyzes interdependencies between design attributes.Evaluates relationships between maintainability attributes.
Evaluation CriteriaStrong, moderate, weak, or no correlation.Strong, moderate, weak, or no correlation.
OutcomeOptimized product aligned with customer expectations.Improved asset maintainability, increased availability and reduced maintenance cost.
ApplicationsProduct development, process improvement, service design.Maintainability assessment, maintenance planning, system design.
Table 5. Requirement Values and Justifications.
Table 5. Requirement Values and Justifications.
RequirementJustification
InspectionabilityMaintenance actions can be performed without stopping the equipment, carried out by specialized maintainers with adequate skills.
ReplaceabilityThese activities involve high-consumption or easily acquired spare parts.
DiagnostabilityRequires common tools and verification instruments for fault detection and diagnostics.
SurveyabilityActivities cause operational downtime, but equipment redundancy mitigates the impact.
OverhaulabilityMajor overhauls and upgrades are performed at the plant’s internal workshop.
Table 6. Saaty’s scale.
Table 6. Saaty’s scale.
Relative ImportanceDefinition
1Equal importance
3Weak importance
5Strong importance
7Demonstrated importance over the order
9Absolute importance
Table 7. Saaty’s scale.
Table 7. Saaty’s scale.
Matrix Order123456789
RI000.580.901.121.241.321.411.45
Table 8. Attributes, Types and Descriptions.
Table 8. Attributes, Types and Descriptions.
AttributeType (G: General,
V: Specific)
Description
SimplicityGMinimum number of components and assemblies the equipment possesses.
IdentificationGClear signage of the elements that are to be maintained, and inspection and testing points.
ModularityGMinimization of the number of parts to be handled in case of maintenance interventions.
TribologyGCorrect selection of materials to improve lubrication and reduce friction and wear.
StandardizationGDegree of compatibility between components available in the market and those that can replace the equipment’s components.
Failure SurveillanceGExistence of failure indicators or alarms, and monitoring of operational parameters.
AccessibilityVEase of access for performing maintenance tasks.
Assembly/DisassemblyVEase of removing and/or replacing elements and parts that require maintenance.
Table 9. Relationship Categories and Assigned Values to (ARij).
Table 9. Relationship Categories and Assigned Values to (ARij).
CategoryValue
Optimized, reduced, and without redundancy number of components, easily visible9
Reduced number of components, no redundant elements, easily visible3
Very high number of components no redundant elements, relatively easily visible1
Very high number of components with redundant elements, not easily visible0
Table 10. Correlation symbols between Maintainability attributes.
Table 10. Correlation symbols between Maintainability attributes.
CategoryValue
Positive Correlation+
Inexistent Correlation0
No Correlation-
Table 11. Pairwise comparisons matrix.
Table 11. Pairwise comparisons matrix.
REQUIREMENTR1R2R3R4R5
R1: INSPECTIONABILITY11/31/311/3
R2: REPLACEABILITY31131
R3: DIAGNOSTABILITY31131
R4: SURVEYABILITY11/31/311/3
R5: OVERHAULABILITY31131
Table 12. DfM Priority Ranking of Maintainability Attributes.
Table 12. DfM Priority Ranking of Maintainability Attributes.
Maintainability Attribute (Aj)Relative Weight (Wj)DfM Priority Rank
A3: Modularity15%1 (Maximum)
A5: Standardization15%1 (Maximum)
A6: Failure Surveyance15%1 (Maximum)
A7: Accessibility15%1 (Maximum)
A8: Assembly/Disassembly15%1 (Maximum)
A1: Simplicity11%2 (High)
A2: Identification10%3 (Medium)
A4: Tribology5%4 (Low)
Disclaimer/Publisher’s Note: The statements, opinions and data contained in all publications are solely those of the individual author(s) and contributor(s) and not of MDPI and/or the editor(s). MDPI and/or the editor(s) disclaim responsibility for any injury to people or property resulting from any ideas, methods, instructions or products referred to in the content.

Share and Cite

MDPI and ACS Style

Durán, O.; Vergara, J.I.; Orellana, F.; Guiñez, F. House of Maintainability: A QFD-Based Approach for Proactive Maintainability Assessment Linked to Design Decision. Systems 2026, 14, 264. https://doi.org/10.3390/systems14030264

AMA Style

Durán O, Vergara JI, Orellana F, Guiñez F. House of Maintainability: A QFD-Based Approach for Proactive Maintainability Assessment Linked to Design Decision. Systems. 2026; 14(3):264. https://doi.org/10.3390/systems14030264

Chicago/Turabian Style

Durán, Orlando, José Ignacio Vergara, Fabian Orellana, and Francisco Guiñez. 2026. "House of Maintainability: A QFD-Based Approach for Proactive Maintainability Assessment Linked to Design Decision" Systems 14, no. 3: 264. https://doi.org/10.3390/systems14030264

APA Style

Durán, O., Vergara, J. I., Orellana, F., & Guiñez, F. (2026). House of Maintainability: A QFD-Based Approach for Proactive Maintainability Assessment Linked to Design Decision. Systems, 14(3), 264. https://doi.org/10.3390/systems14030264

Note that from the first issue of 2016, this journal uses article numbers instead of page numbers. See further details here.

Article Metrics

Back to TopTop