Modeling China’s Urban Network Structure: Unraveling the Drivers from a Population Mobility Perspective
Abstract
1. Introduction
2. Theoretical Framework
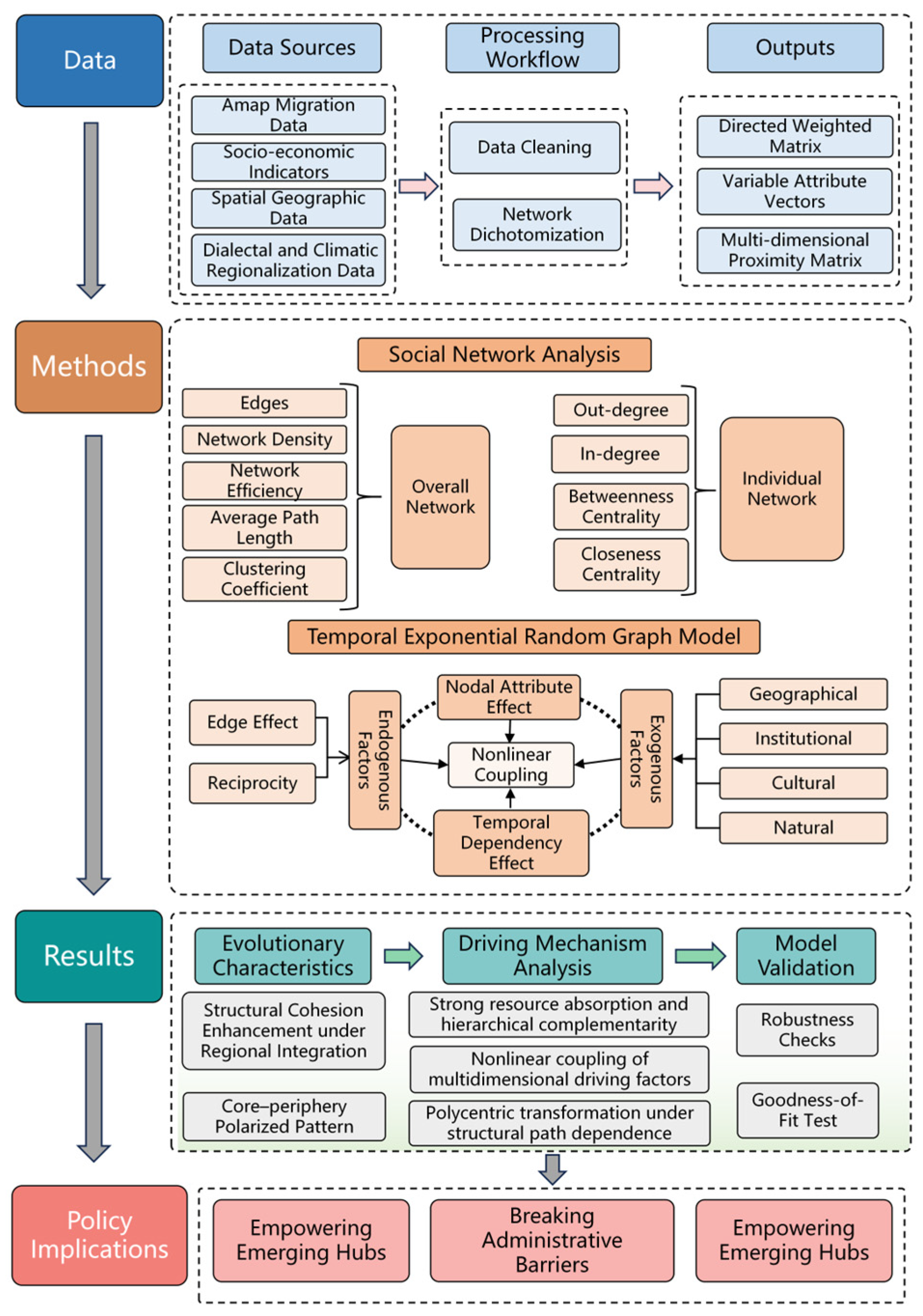
3. Data and Methods
3.1. Data Sources and Processing
3.2. Methods
3.2.1. Social Network Analysis
3.2.2. Temporal Exponential Random Graph Model
4. Results
4.1. Connectivity Pathways and Intensity of Intercity Population Flows in China
4.2. Structural Characteristics of China’s Urban Network
4.2.1. Overall Network
4.2.2. Individual Network Analysis
4.3. Determinants of China’s Urban Network Structure
4.3.1. Baseline Empirical Results
4.3.2. Goodness-of-Fit (GOF) Test
4.3.3. Robustness Checks
5. Discussion
6. Conclusions and Policy Implications
6.1. Conclusions
6.2. Policy Implications
Author Contributions
Funding
Data Availability Statement
Conflicts of Interest
References
- Ma, H.; Li, Y.; Huang, X. Proximity and the evolving knowledge polycentricity of megalopolitan science: Evidence from China’s Guangdong-Hong Kong-Macao Greater Bay Area, 1990–2016. Urban Stud. 2021, 58, 2405–2423. [Google Scholar] [CrossRef]
- Paul, J. SCOPE framework for SMEs: A new theoretical lens for success and internationalization. Eur. Manag. J. 2020, 38, 219–230. [Google Scholar] [CrossRef]
- Xu, H.; Jiao, M. City size, industrial structure and urbanization quality—A case study of the Yangtze River Delta urban agglomeration in China. Land Use Policy 2021, 111, 105735. [Google Scholar] [CrossRef]
- Wu, K.; Wang, Y.; Zhang, H.O.; Liu, Y.; Ye, Y.; Yue, X. The pattern, evolution, and mechanism of venture capital flows in the Guangdong-Hong Kong-Macao Greater Bay Area, China. J. Geogr. Sci. 2022, 32, 2085–2104. [Google Scholar] [CrossRef]
- Zheng, X.; Zhang, X.; Fan, D. Research on the Coordinated Development of Innovation Ability and Regional Integration in Guangdong–Hong Kong–Macao Greater Bay Area. Sustainability 2023, 15, 3426. [Google Scholar] [CrossRef]
- Shi, Y.; Zhai, W.; Yan, Y.; Wang, X. The Influence of Proximity on the Evolution of Urban Innovation Networks in Nanjing Metropolitan Area, China: A Comparative Analysis of Knowledge and Technological Innovations. ISPRS Int. J. Geo-Inf. 2024, 13, 273. [Google Scholar] [CrossRef]
- Zhang, J.; Cai, J.; Zhang, X.; Zhang, W. The Spatiotemporal Organizational Order of Living Circle Units Based on the Law of Walking Time-Distance Distributions. Land 2024, 13, 2105. [Google Scholar] [CrossRef]
- Liu, L.; Luo, J.; Xiao, X.; Hu, B.; Qi, S.; Lin, H.; Zu, X. Spatio-Temporal Evolution of Urban Innovation Networks: A Case Study of the Urban Agglomeration in the Middle Reaches of the Yangtze River, China. Land 2022, 11, 597. [Google Scholar] [CrossRef]
- Liu, C.; Peng, Z.; Liu, L.; Li, S. Innovation Networks of Science and Technology Firms: Evidence from China. Land 2023, 12, 1283. [Google Scholar] [CrossRef]
- Cao, N.; Wen, Y.; Wang, J.; Gao, X.; Sun, P. Identifying shrinking cities from a physical city perspective and influencing factors: A case study of the Chengdu-Chongqing economic circle in China. Appl. Geogr. 2024, 168, 103314. [Google Scholar] [CrossRef]
- Hu, S.; Chen, G.; Miao, C. Understanding the structural evolution and driving mechanisms of urban network using firm-level big data and TERGM modeling. Cities 2025, 161, 105869. [Google Scholar] [CrossRef]
- Hu, X.; Ma, H. Influence of intra- and inter-city innovation cooperation on urban innovation output in China. Acta Geogr. Sin. 2025, 80, 377–395. (In Chinese) [Google Scholar] [CrossRef]
- Shi, S.; Wong, S.K.; Zheng, C. Network capital and urban development: An inter-urban capital flow network analysis. Reg. Stud. 2022, 56, 406–419. [Google Scholar] [CrossRef]
- Zhang, J.; Li, F.; Yu, G.; Zhang, X.; Feng, Z. A hybrid data assimilation method for reconstructing airflow path parameters of a multi-zone model. J. Build. Eng. 2024, 95, 110240. [Google Scholar] [CrossRef]
- Zhou, Y.; Zheng, W.; Wang, X.; Du, N. Urban economic efficiency under the interactive effect of urban hierarchy and connection networks in China. J. Geogr. Sci. 2024, 34, 2315–2332. [Google Scholar] [CrossRef]
- Yan, Y.; Li, K.; Wang, X. Urban Networks in the Yangtze River Delta from the Perspective of Transaction Linkages in Manufacturing Industries: Characteristics, Determinants, and Strategies for Intercity Integration Development. Systems 2023, 11, 401. [Google Scholar] [CrossRef]
- Chen, B.; Zhu, H. Has the Digital Economy Changed the Urban Network Structure in China?—Based on the Analysis of China’s Top 500 New Economy Enterprises in 2020. Sustainability 2022, 14, 150. [Google Scholar] [CrossRef]
- Yang, L.; Wang, J.; Yang, Y. Spatial evolution and growth mechanism of urban networks in western China: A multi-scale perspective. J. Geogr. Sci. 2022, 32, 517–536. [Google Scholar] [CrossRef]
- Yang, W.; Yan, M.; Wang, X.; Shi, J. Study on the Spatial Association Network Structure of Urban Digital Economy and Its Driving Factors in Chinese Cities. Systems 2025, 13, 322. [Google Scholar] [CrossRef]
- Zhang, W.; Qian, Y.; Tang, J.; Liu, X. Exploring cooperative and competitive relations in a Chinese intercity innovation network. Appl. Geogr. 2025, 175, 103508. [Google Scholar] [CrossRef]
- Yang, X.; Li, H.; Zhang, J.; Niu, S.; Miao, M. Urban economic resilience within the Yangtze River Delta urban agglomeration: Exploring spatially correlated network and spatial heterogeneity. Sustain. Cities Soc. 2024, 103, 105270. [Google Scholar] [CrossRef]
- Gu, Y.; Wang, Y. Using weighted multilayer networks to uncover scaling of public transport system. Environ. Plan. B Urban Anal. City Sci. 2022, 49, 1631–1645. [Google Scholar] [CrossRef]
- Liu, X.; Xia, H. Networking and sustainable development of urban spatial planning: Influence of rail transit. Sustain. Cities Soc. 2023, 99, 104865. [Google Scholar] [CrossRef]
- Sun, W.; Zhang, J.; Shen, H.; Li, G.; Wang, H.; He, F.; Bi, F. Connectivity and centrality: Geovisualization of express networks in China. Environ. Plan. B Urban Anal. City Sci. 2023, 50, 281–283. [Google Scholar] [CrossRef]
- Yang, H.; Dijst, M.; Witte, P.; van Ginkel, H.; Wang, J.E. Comparing passenger flow and time schedule data to analyse High-Speed Railways and urban networks in China. Urban Stud. 2019, 56, 1267–1287. [Google Scholar] [CrossRef]
- Rakhmangulov, A.; Osintsev, N.; Mishkurov, P. Spatio-Temporal Graphs in Transportation: Challenges, Optimization, and Prospects. Systems 2025, 13, 263. [Google Scholar] [CrossRef]
- Wu, H.; Yang, Y.; Li, W. Dynamic spatiotemporal evolution and spatial effect of carbon emissions in urban agglomerations based on nighttime light data. Sustain. Cities Soc. 2024, 113, 105712. [Google Scholar] [CrossRef]
- Ma, G.; Hu, J.; Zhang, R. Spatial-Temporal Distribution and Coupling Relationship of High-Speed Railway and Economic Networks in Metropolitan Areas of China. Land 2023, 12, 1193. [Google Scholar] [CrossRef]
- Wang, L.; Xue, X.; Zhou, X.; Wang, Z.; Liu, R. Analyzing the topology characteristic and effectiveness of the China city network. Environ. Plan. B Urban Anal. City Sci. 2021, 48, 2554–2573. [Google Scholar] [CrossRef]
- Quintana Vigiola, G. Understanding Place in Place-Based Planning: From Space- to People-Centred Approaches. Land 2022, 11, 2000. [Google Scholar] [CrossRef]
- Amap Open Platform. Amap Migration Data [Data Set]. Available online: https://trp.autonavi.com/migrate/page.do (accessed on 16 December 2025).
- Bai, C.; Zhou, L.; Xia, M.; Feng, C. Analysis of the spatial association network structure of China’s transportation carbon emissions and its driving factors. J. Environ. Manag. 2020, 253, 109765. [Google Scholar] [CrossRef]
- Li, Z.; Tang, J.; Feng, T.; Liu, B.; Cao, J.; Yu, T.; Ji, Y. Investigating urban mobility through multi-source public transportation data: A multiplex network perspective. Appl. Geogr. 2024, 169, 103337. [Google Scholar] [CrossRef]
- Lee, K.H.; Agarwal, A.; Zhang, A.Y.; Xue, L. Model-based clustering of semiparametric temporal exponential-family random graph models. Stat 2022, 11, e459. [Google Scholar] [CrossRef]
- Wang, H.; Lu, X.; Feng, L.; Yuan, Z.; Tang, Y.; Jiang, X. Dynamic change and evolutionary mechanism of city land leasing network—Taking the Yangtze River Delta region in China as an example. Land Use Policy 2023, 132, 106821. [Google Scholar] [CrossRef]
- Hamidi, S.; Zandiatashbar, A. Does urban form matter for innovation productivity? A national multi-level study of the association between neighbourhood innovation capacity and urban sprawl. Urban Stud. 2019, 56, 1576–1594. [Google Scholar] [CrossRef]
- Wang, G.; Li, J.; Liu, X.; Li, B.; Zhang, Y. Social-ecological network of peri-urban forest in urban expansion: A case study of urban agglomeration in Guanzhong Plain, China. Land Use Policy 2024, 139, 107074. [Google Scholar] [CrossRef]
- Cai, H.; Wang, Z.; Zhu, Y. Understanding the structure and determinants of intercity carbon emissions association network in China. J. Clean. Prod. 2022, 352, 131535. [Google Scholar] [CrossRef]
- Setayesh, A.; Sourati Hassan Zadeh, Z.; Bahrak, B. Analysis of the global trade network using exponential random graph models. Appl. Netw. Sci. 2022, 7, 38. [Google Scholar] [CrossRef]
- National Bureau of Statistics of China. China Urban Statistical Yearbook 2018; China Statistics Press: Beijing, China, 2018. Available online: https://data.cnki.net/ (accessed on 16 December 2025).
- National Bureau of Statistics of China. China Urban Statistical Yearbook 2019; China Statistics Press: Beijing, China, 2019. Available online: https://data.cnki.net/ (accessed on 16 December 2025).
- National Bureau of Statistics of China. China Urban Statistical Yearbook 2020; China Statistics Press: Beijing, China, 2020. Available online: https://data.cnki.net/ (accessed on 16 December 2025).
- National Bureau of Statistics of China. China Urban Statistical Yearbook 2021; China Statistics Press: Beijing, China, 2021. Available online: https://data.cnki.net/ (accessed on 16 December 2025).
- National Bureau of Statistics of China. China Urban Statistical Yearbook 2022; China Statistics Press: Beijing, China, 2022. Available online: https://data.cnki.net/ (accessed on 16 December 2025).
- National Bureau of Statistics of China. China Urban Statistical Yearbook 2023; China Statistics Press: Beijing, China, 2023. Available online: https://data.cnki.net/ (accessed on 16 December 2025).
- National Bureau of Statistics of China. China Urban Statistical Yearbook 2024; China Statistics Press: Beijing, China, 2024. Available online: https://data.cnki.net/ (accessed on 16 December 2025).
- Yin, H.; Zhang, Z.; Wan, Y.; Gao, Z.; Guo, Y.; Xiao, R. Sustainable network analysis and coordinated development simulation of urban agglomerations from multiple perspectives. J. Clean. Prod. 2023, 413, 137378. [Google Scholar] [CrossRef]
- Cai, Y.; Liu, L.; Li, Z. Modelling and monitoring social network change based on exponential random graph models. J. Appl. Stat. 2024, 51, 1621–1641. [Google Scholar] [CrossRef]
- Cui, Y.; Wang, W.; Meng, Y.; Li, Q.; Zeng, H. Impact of structural dependence on the formation of multi-subject collaborative network for comprehensive land consolidation. Land Use Policy 2024, 145, 107284. [Google Scholar] [CrossRef]
- Zhao, Z.; Zhao, S.; Shi, K.; Li, Y.; Wang, S. The influence of cultural ties on China’s population flow networks. Cities 2024, 151, 105116. [Google Scholar] [CrossRef]
- Zhang, Y. China Climate Zoning Atlas; China Meteorological Press: Beijing, China, 2019. [Google Scholar]
- Dong, S.; Ren, G.; Xue, Y.; Liu, K. Urban green innovation’s spatial association networks in China and their mechanisms. Sustain. Cities Soc. 2023, 93, 104536. [Google Scholar] [CrossRef]
- Xu, H.; Hu, S.; Li, X. Urban Distribution and Evolution of the Yangtze River Economic Belt from the Perspectives of Urban Area and Night-Time Light. Land 2023, 12, 321. [Google Scholar] [CrossRef]
- Zhang, J.; Sun, B.; Wang, C. Interplay between Network Position and Knowledge Production of Cities in China Based on Patent Measurement. Land 2024, 13, 1713. [Google Scholar] [CrossRef]
- Xu, J.; Yang, X.; Razzaq, A. Understanding the Role of Humanistic Factors in Trade Network Evolution across the Belt and Road Initiative Countries Using the Exponential Random Graph Model. Complexity 2021, 2021, 1961061. [Google Scholar] [CrossRef]
- Zhu, N.; Huang, S. Impact of the tariff concessions of the RCEP agreement on the structure and evolution mechanism of manufacturing trade networks. Soc. Netw. 2023, 74, 78–101. [Google Scholar] [CrossRef]
- He, X.; Dong, Y.; Wu, Y.; Jiang, G.; Zheng, Y. Factors affecting evolution of the interprovincial technology patent trade networks in China based on exponential random graph models. Phys. A Stat. Mech. Its Appl. 2019, 514, 443–457. [Google Scholar] [CrossRef]
- Pan, A.; Xiao, T.; Dai, L. The structural change and influencing factors of carbon transfer network in global value chains. J. Environ. Manag. 2022, 318, 115558. [Google Scholar] [CrossRef]
- Wang, H.; Zhang, X.; Zhang, X.; Liu, R.; Ning, X. Understanding coordinated development through spatial structure and network robustness: A case study of the Beijing-Tianjin-Hebei region. J. Geogr. Sci. 2024, 34, 1007–1036. [Google Scholar] [CrossRef]
- Ma, Y.-J.; Jiang, Z.-Q.; Zhou, W.-X. Determinants of the international crop trade dynamics: New insights from a network structure dependence perspective. Empir. Econ. 2025, 69, 77–128. [Google Scholar] [CrossRef]
- Wang, X.-Y.; Chen, B.; Song, Y. Dynamic change of international arms trade network structure and its influence mechanism. Int. J. Emerg. Mark. 2025, 20, 660–677. [Google Scholar] [CrossRef]
- Wu, G.; Feng, L.; Peres, M.; Dan, J. Do self-organization and relational embeddedness influence free trade agreements network formation? Evidence from an exponential random graph model. J. Int. Trade Econ. Dev. 2020, 29, 995–1017. [Google Scholar] [CrossRef]
- Zhang, R.; Li, M.; Zhang, X.; Guo, Y.; Li, Y.; Gao, Q.; Liu, S. Identification of the Spatial Structure of Urban Polycentres Based on the Dual Perspective of Population Distribution and Population Mobility. Land 2024, 13, 1159. [Google Scholar] [CrossRef]
- Zhang, R.; Lin, J.; Sun, D. The role of institutions and markets in shaping intercity investment networks in China. Cities 2024, 153, 105221. [Google Scholar] [CrossRef]
- Xu, W.; Song, J.; Long, Y.; Mao, R.; Tang, B.; Li, B. Analysis and simulation of the driving mechanism and ecological effects of land cover change in the Weihe River basin, China. J. Environ. Manag. 2023, 344, 118320. [Google Scholar] [CrossRef]
- Herrera-Acevedo, D.D.; Sierra-Porta, D. Network structure and urban mobility sustainability: A topological analysis of cities from the urban mobility readiness index. Sustain. Cities Soc. 2025, 119, 106076. [Google Scholar] [CrossRef]
- Christensen, P.H.; D’Arcy, S.; Phillimore, J. Processing and Configuring Smart and Sustainable Building Management Practices in a University Building in Australia. Sustainability 2023, 15, 2496. [Google Scholar] [CrossRef]
- Pan, J.; Wei, S.; Zhang, R.; Yang, L. Spatial structure characteristics of intercity travel network of Chinese residents: Based on Tencent migration data. Acta Geogr. Sin. 2022, 77, 2494–2513. (In Chinese) [Google Scholar] [CrossRef]
- Li, Z.; Yu, K.; Zhong, J.; Yang, J.; Zhang, D.; Zhu, J. Spatial correlation network characteristics and influencing factors of water environmental efficiency in three major urban agglomerations in the Yangtze River Basin, China. Sustain. Cities Soc. 2024, 104, 105311. [Google Scholar] [CrossRef]
- Wang, X.-Y.; Chen, B.; Hou, N.; Chi, Z.-P. Evolution of structural properties of the global strategic emerging industries’ trade network and its determinants: An TERGM analysis. Ind. Mark. Manag. 2024, 118, 78–92. [Google Scholar] [CrossRef]
- Mirzaee, S.; Wang, Q. Urban mobility and resilience: Exploring Boston’s urban mobility network through twitter data. Appl. Netw. Sci. 2020, 5, 75. [Google Scholar] [CrossRef]
- Zhou, Y.; Zheng, W.; Wang, X.; Xiong, Y.; Wang, X. The mechanism behind urban population growth and shrinkage from the perspective of urban network externalities. Chin. Geogr. Sci. 2023, 33, 189–204. [Google Scholar] [CrossRef]
- Guo, J.; Qin, Y. Coupling characteristics of coastal ports and urban network systems based on flow space theory: Empirical evidence from China. Habitat Int. 2022, 126, 102624. [Google Scholar] [CrossRef]
- Liu, L.; Sun, Y.; Li, W. Characteristics and prediction of urban interaction networks from the perspective of traffic flow and text information flow. Environ. Plan. B Urban Anal. City Sci. 2025, 52, 430–456. [Google Scholar] [CrossRef]
- Lu, R.; Yang, Z. Analysis on the structure and economic resilience capacity of China’s regional economic network. Appl. Econ. 2024, 56, 3920–3938. [Google Scholar] [CrossRef]
- Ye, K.; Lyu, Y.; Chen, R. Population size spatial distribution adjustment at different urban hierarchies in China. Int. J. Digit. Earth 2023, 16, 4368–4384. [Google Scholar] [CrossRef]
- Tang, C.; Chai, J. Spatial-temporal evolution and proximity mechanism of urban networks in China from the multiplicity perspective. Front. Phys. 2022, 10, 879218. [Google Scholar] [CrossRef]
- Wei, Y.; Wang, J.; Zhang, S.; Sono, D.; Xiu, C. Urban positionality in the regional urban network: Through the lens of alter-based centrality and national-local perspectives. Habitat Int. 2022, 126, 102617. [Google Scholar] [CrossRef]
- Feng, X.; Xu, M.; Li, J.; Gao, Z. Analysis of China’s industrial network structure and its resilience from the sectoral perspective. Habitat Int. 2024, 153, 103192. [Google Scholar] [CrossRef]
- Li, R.; Wang, Y.; Zhang, Z.; Lu, Y. Towards Smart and Resilient City Networks: Assessing the Network Structure and Resilience in Chengdu-Chongqing Smart Urban Agglomeration. Systems 2025, 13, 60. [Google Scholar] [CrossRef]





| Indicator | Calculation Formula | Formula Explanation | |
|---|---|---|---|
| Edges | (1) | n is the number of nodes; represents the number of edges; is an element of the adjacency matrix W, presents the connection from node to node ; represents the shortest path distance from node to node ; is the local clustering coefficient of node ; defined as the ratio of existing links between neighbors of to the total possible links among them. | |
| Network density | (2) | ||
| Network efficiency | (3) | ||
| Average path length | (4) | ||
| Clustering coefficient | (5) | ||
| Indicator | Calculation Formula | Formula Explanation | |
|---|---|---|---|
| Out-degree | (6) | denote the total number of shortest paths between nodes and ; represents the number of those paths that pass through node ; n−1 is the number of other nodes; is the sum of geodesic distances from node i to all other nodes. | |
| In-degree | (7) | ||
| Betweenness centrality | (8) | ||
| Closeness centrality | (9) | ||
| Year | Edges | Network Density | Network Efficiency | Average Path Length | Clustering Coefficient |
|---|---|---|---|---|---|
| 2018 | 6201 | 0.073 | 0.922 | 2.861 | 0.602 |
| 2019 | 7116 | 0.084 | 0.909 | 2.753 | 0.599 |
| 2020 | 8359 | 0.099 | 0.891 | 2.594 | 0.610 |
| 2021 | 8644 | 0.102 | 0.888 | 2.567 | 0.613 |
| 2022 | 8445 | 0.100 | 0.889 | 2.587 | 0.605 |
| 2023 | 10,444 | 0.124 | 0.862 | 2.392 | 0.614 |
| Variable Name | Model 1 | Model 2 | Model 3 | |
|---|---|---|---|---|
| Endogenous structural variables | Edges | −3.98 *** (0.02) | −15.60 *** (0.29) | −10.86 *** (0.81) |
| Mutual | 5.56 *** (0.03) | 5.13 *** (0.04) | 3.74 *** (0.05) | |
| Nodal attribute variables | Nodeicov (PRP) | 0.42 *** (0.02) | 0.40 *** (0.03) | |
| Nodeicov (GDP pc) | 0.82 *** (0.02) | 0.70 *** (0.04) | ||
| Nodeocov (PRP) | 0.10 *** (0.01) | 0.12 *** (0.02) | ||
| Nodeocov (GDP pc) | −0.42 *** (0.03) | −0.27 *** (0.04) | ||
| Nodematch (UH) | −0.30 *** (0.02) | −0.16 *** (0.04) | ||
| Exogenous covariates | Edgecov (geographical) | −1.15 *** (0.04) | −0.81 *** (0.20) | |
| Edgecov (institutional) | 1.47 *** (0.02) | 1.11 *** (0.07) | ||
| Edgecov (cultural) | 1.06 *** (0.01) | 0.81 *** (0.04) | ||
| Edgecov (natural) | 0.51 *** (0.02) | 0.61 *** (0.04) | ||
| Temporal dependencies | Stability | 3.90 *** (0.07) | ||
| Variability | −7.79 *** (0.14) | |||
| Num. obs. | 253,170 | 253,170 | 168,780 | |
| AIC | 118,558.60 | 87,206.97 | 24,524.18 | |
| BIC | 118,581.68 | 87,333.94 | 24,652.95 | |
| Log likelihood | −59,277.30 | −43,592.49 | −12,250.09 |
| Variable Name | Model 3 | Model 4 | Model 5 | Model 6 | |
|---|---|---|---|---|---|
| Endogenous structural variables | Edges | −10.86 *** (0.81) | −8.28 *** (0.93) | −8.80 *** (0.81) | −10.36 *** (0.81) |
| Mutual | 3.74 *** (0.05) | 3.65 *** (0.04) | 3.74 *** (0.05) | 3.66 *** (0.05) | |
| Nodal attribute variables | Nodeicov (PRP) | 0.40 *** (0.03) | 0.38 *** (0.03) | 0.40 *** (0.03) | 0.42 *** (0.03) |
| Nodeicov (GDP pc) | 0.70 *** (0.04) | 0.71 *** (0.04) | 0.68 *** (0.04) | 0.70 *** (0.04) | |
| Nodeocov (PRP) | 0.12 *** (0.02) | 0.09 *** (0.02) | 0.12 *** (0.02) | 0.15 *** (0.02) | |
| Nodeocov (GDP pc) | −0.27 *** (0.04) | −0.31 *** (0.05) | −0.29 *** (0.04) | −0.26 *** (0.04) | |
| Nodematch (UH) | −0.16 *** (0.04) | −0.21 *** (0.05) | −0.17 *** (0.04) | −0.21 *** (0.04) | |
| Exogenous covariates | Edgecov (geographical) | −0.81 *** (0.20) | −0.75 ** (0.24) | −0.80 *** (0.20) | −0.58 ** (0.21) |
| Edgecov (institutional) | 1.11 *** (0.07) | 1.16 *** (0.10) | 1.12 *** (0.07) | ||
| Edgecov (cultural) | 0.81 *** (0.04) | 0.86 *** (0.05) | 0.81 *** (0.04) | 0.72 *** (0.04) | |
| Edgecov (natural) | 0.61 *** (0.04) | 0.63 *** (0.05) | 0.62 *** (0.04) | 0.61 *** (0.04) | |
| Edgecov (province) | 1.31 *** (0.05) | ||||
| Temporal dependencies | Stability | 3.90 *** (0.07) | 0.11 ** (0.04) | 0.11 ** (0.03) | 0.12 *** (0.03) |
| Variability | −7.79 *** (0.14) | −7.61 *** (0.13) | −7.80 *** (0.14) | −7.80 *** (0.14) | |
| Num.obs. | 168,780 | 168,780 | 168,780 | 168,780 | |
| AIC | 24,524.18 | 22,911.93 | 24,594.84 | 24,218.75 | |
| BIC | 24,652.95 | 23,042.41 | 24,689.35 | 24,358.25 | |
| Log likelihood | −12,250.09 | −11,442.97 | −12,261.92 | −12,096.37 |
Disclaimer/Publisher’s Note: The statements, opinions and data contained in all publications are solely those of the individual author(s) and contributor(s) and not of MDPI and/or the editor(s). MDPI and/or the editor(s) disclaim responsibility for any injury to people or property resulting from any ideas, methods, instructions or products referred to in the content. |
© 2026 by the authors. Licensee MDPI, Basel, Switzerland. This article is an open access article distributed under the terms and conditions of the Creative Commons Attribution (CC BY) license.
Share and Cite
Duan, H.; Liu, K. Modeling China’s Urban Network Structure: Unraveling the Drivers from a Population Mobility Perspective. Systems 2026, 14, 109. https://doi.org/10.3390/systems14010109
Duan H, Liu K. Modeling China’s Urban Network Structure: Unraveling the Drivers from a Population Mobility Perspective. Systems. 2026; 14(1):109. https://doi.org/10.3390/systems14010109
Chicago/Turabian StyleDuan, Haowei, and Kai Liu. 2026. "Modeling China’s Urban Network Structure: Unraveling the Drivers from a Population Mobility Perspective" Systems 14, no. 1: 109. https://doi.org/10.3390/systems14010109
APA StyleDuan, H., & Liu, K. (2026). Modeling China’s Urban Network Structure: Unraveling the Drivers from a Population Mobility Perspective. Systems, 14(1), 109. https://doi.org/10.3390/systems14010109

