From Fragmented Criteria to a Structured Decision Support Mode: Designing a DEX-Based DSS for Assessing Organizational Readiness for Co-Creation
Abstract
1. Introduction
2. Literature Review
2.1. The Concept of Co-Creation
2.2. Decision Support System
Decision EXpert
3. Materials and Methods
3.1. Content Analysis—Drivers and Barriers of Co-Creation
- Time period: between 2009 and 2024;
- Terms used in the search: “co-creation” and “co-production”;
- WoS category: public administration;
- Language: English.
3.2. Content Analysis—Decision Support Systems Used for Assessment of Organizational Maturity or Organizational Readiness
3.3. Framework for Development of Decision Model
- Problem identification and relevance: Define the decision problem and establish its practical and scientific relevance to provide the basis for development.
- Specification of decision objectives and requirements: Identify and structure the key decision criteria, objectives and constraints based on theoretical and empirical evidence.
- Design and development of the decision model: Construct the model by organizing the criteria hierarchically, defining weightings and implementing decision rules.
- Demonstration and internal validation: Apply the model to synthetic cases to test its logic, consistency and ability to produce meaningful results.
- Preparation for real-world use and expert validation: Outline directions for future application of the model, including expert-based determination of weights, real-world testing and organizational adjustments.
4. Results
4.1. Step 1: Problem Identification and Relevance (Identification of Drivers and Barriers to Co-Creation)
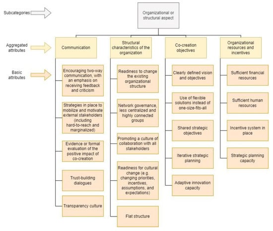
4.1.1. Drivers and Barriers Related to Organizational or Structural Aspects
- Encouraging two-way communication, with an emphasis on receiving feedback and criticism;
- Strategies in place to mobilize and motivate external stakeholders (including hard-to-reach and marginalized ones);
- Evidence or formal evaluation of the positive impact of co-creation;
- Trust-building dialogs;
- Transparency culture;
- Readiness to change the existing organizational structure;
- Network governance, less centralized and highly connected groups;
- Promoting a culture of collaboration with all stakeholders;
- Readiness for cultural change (e.g., changing priorities, incentives, assumptions and expectations);
- Flat structures;
- Clearly defined vision and objectives;
- Use of flexible solutions instead of one-size-fits-all;
- Shared strategic objectives;
- Iterative strategic planning;
- Adaptive innovation capacity;
- Sufficient financial resources;
- Sufficient human resources;
- Incentive system in place (includes solidarity-based and financial/personal incentives);
- Strategic planning capacity.
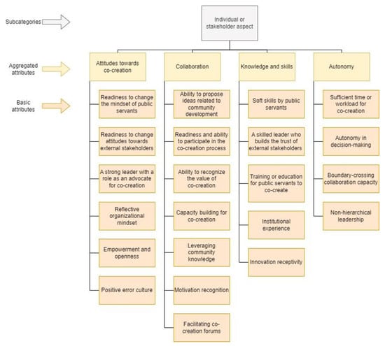
4.1.2. Drivers and Barriers Related to Individual or Stakeholder Aspects
- Readiness to change the mindset of public servants;
- Readiness to change attitudes towards external stakeholders;
- A strong leader with a role as an advocate for co-creation;
- Reflective organizational mindset;
- Empowerment and openness;
- Positive error culture;
- Ability to propose ideas related to community development;
- Readiness and ability to participate in the co-creation process;
- Ability to recognize the value of co-creation;
- Capacity building for co-creation;
- Leveraging community knowledge;
- Motivation recognition;
- Facilitating co-creation forums;
- Soft skills by public servants;
- A skilled leader who builds the trust of external stakeholders;
- Training or education for public servants to co-create;
- Institutional experience;
- Innovation receptivity;
- Sufficient time or workload for co-creation;
- Autonomy in decision making;
- Boundary-crossing collaboration capacity;
- Non-hierarchical leadership.
4.1.3. Drivers and Barriers Related to Socio-Political–Legal Aspects of the Environment in Which the Organization Operates
- Support and promotion of co-creation by international organizations;
- Strong political will and support for co-creation;
- An institutional environment based on collaboration;
- Debureaucratization of processes;
- Legislation in favor of co-creation (e.g., budget constraints, austerity measures);
- Loose regulatory or legal framework;
- Working in a policy area where there are more opportunities for co-creation;
- Inclusive and participatory legal culture.
4.1.4. Drivers and Barriers Related to Digital Infrastructure and Tools
- Use of digital technologies;
- Big data;
- Electronic communication in real time;
- Technical advancement in artificial intelligence;
- Advanced data analytics;
- System interoperability;
- Digital data sharing;
- Digital technologies that reduce collaboration and coordination costs;
- Digital technologies that enable real-time citizen participation in co-creation;
- Digital channels that reduce participation barriers linked to physical inaccessibility;
- Mindful selection of technologies appropriate for the co-creation context;
- Software quality;
- Lack of meeting technical requirements;
- Limited access to suitable technology.
4.1.5. Drivers and Barriers Related to Digital Culture and Skills
- Positive attitude towards digitalization and agile work practices;
- Openness to modern technologies;
- Innovative thinking;
- Positive error culture in relation to digitalization efforts;
- Training in the use of (new) digital technologies;
- Cultural competency when working with diverse citizen groups;
- Digital divide in terms of skills in using software with personal hardware;
- Unbalanced dynamics and distraction risks;
- Distraction of citizens from engaging in face-to-face participation.
4.1.6. Drivers and Barriers Related to Governance and Strategic Support
- A strong push for an open and innovative government;
- Growing political support for data protection and privacy;
- Costs for implementation of digital co-creation infrastructure (e.g., initial funding, project launch);
- Costs for adaptation and maintenance (e.g., ongoing platform upkeep, technical support, updates);
- Governance capacity to manage relational challenges in digital service transformation;
- Strategic readiness to mitigate equity risks of service virtualization (e.g., digital divides, unequal access).
4.1.7. Drivers and Barriers Related to Co-Creation Process and Design
- Increasing inclusion of citizens in public decision making;
- Building and testing prototypes;
- Personalized solutions through technology.
4.2. Step 2: Specification of Decision Objectives and Requirements (Problem Decomposition)
- Category 1: Readiness of the organization for traditional co-creation
- 1.1. Organizational or structural aspect;
- 1.2. Individual or stakeholder aspect;
- 1.3. Socio-political–legal aspect of the environment in which the organization operates.
- Category 2: Readiness of the organization for digital co-creation
- 2.1. Digital infrastructure and tools;
- 2.2. Digital culture and skills;
- 2.3. Governance and strategic support;
- 2.4. Co-creation process and design.
- Merging conceptually similar elements, such as the following:
- ○
- ○
- ○
- Combining the importance of including silent voices and avoiding participatory selection biases (e.g., only the elite) and participation bias favoring specific groups into a unified criterion: Strategies in place to mobilize and motivate external stakeholders (including hard-to-reach and marginalized ones) [175,176,250,366].
- Aligning semantic opposites, such as the following:
- ○
- ○
- ○
- Elimination of duplicates and ambiguous formulations: consolidation involved grouping duplicate or ambiguously formulated drivers and barriers identified in different sources under a single criterion to avoid redundancy and improve clarity.
- Standardization of terminology to ensure clarity and usability of the model:
- ○
- Terminology was harmonized to ensure conceptual clarity and consistency throughout the model by minimizing ambiguity and facilitating clear understanding for both decision makers and researchers. This included harmonizing synonyms, choosing consistent wording and adopting commonly accepted terms from the literature.
- First, drivers and barriers related to characteristics, motivation and perceptions of external stakeholders (e.g., citizens, third sector organizations) were not included, as such aspects are outside the direct knowledge and influence of public managers and therefore cannot be meaningfully assessed when evaluating organizational readiness.
- Second, factors related to the quality of relationships between co-creators (such as mutual trust and the quality of collaboration) were not considered, as these factors do not reflect inherent organizational capacities, but rather emerge within the dynamics of a particular co-creation process. The model therefore focuses exclusively on the internal characteristics and capacities of public organizations that can be assessed prior to engaging in co-creation.
- First, we broadened the empirical base by including 51 additional criteria, of which 19 were assigned to the category of traditional co-creation and 32 to the category of digital co-creation.
- Second, we introduced a separate category for digital readiness (2.1–2.4), which was missing from the original model and has become essential for public organizations due to the ongoing digital transformation of public service delivery.
- Table A1: Criteria for subcategory 1.1.1. Organizational or structural aspect;
- Table A2: Criteria for subcategory 1.1.2. Individual or stakeholder aspect;
- Table A3: Criteria for subcategory 1.1.3. Socio-political–legal aspect of the environment in which the organization operates;
- Table A4: Criteria for subcategory 1.2.1. Digital infrastructure and tools;
- Table A5: Criteria for subcategory 1.2.2. Digital culture and skills;
- Table A6: Criteria for subcategory 1.2.3. Governance and strategic support;
- Table A7: Criteria for subcategory 1.2.4. Co-creation process and design. This subcategory does not contain any aggregated criteria, as it consists of only three basic criteria.
4.3. Step 3: Design and Development of the Decision Model (Model Construction in DEXi)
- (1)
- Sufficient time or workload for co-creation;
- (2)
- Autonomy in decision making;
- (3)
- Boundary-crossing collaboration capacity;
- (4)
- Non-hierarchical leadership.
- (1)
- Operating environment;
- (2)
- Legislation.
- (1)
- Organizational or structural aspect;
- (2)
- Individual or stakeholder aspect;
- (3)
- Socio-political–legal aspects of the environment in which the organization operates.
- (1)
- Readiness of the organization for traditional co-creation;
- (2)
- Readiness of the organization for digital co-creation.
4.4. Step 4: Demonstration and Internal Validation (Testing with Synthetic Cases)
4.5. Step 5: Preparation for Real-World Use and Expert Validation (Future Work)
5. Discussion
- Temporal extension, as it integrates six additional years of empirical and conceptual findings, providing a more comprehensive account of emerging drivers and barriers;
- Dimensional expansion, as it introduces a structured dimension of digital co-creation (four subcategories) that was missing in previous models and complements the traditional aspects of readiness;
- Operational precision, as 81 criteria are standardized and consolidated in a non-redundant, decision-oriented format that lends itself to self-assessment and improvement planning.
- Key contributions of this study include the following:
- A systematic synthesis of the current literature to operationalize a broad range of drivers and barriers to co-creation readiness in public administration;
- The development of a hierarchical, rule-based decision model that translates theoretical constructs into practical, binary input criteria;
- Internal validation that demonstrates the model’s logical consistency and ability to distinguish between different organizational profiles;
- Application of what-if and sensitivity analyses to examine the robustness of the model and identify starting points for improvement.
Funding
Data Availability Statement
Acknowledgments
Conflicts of Interest
Abbreviations
| AHP | Analytic Hierarchy Process |
| ANOVA | Analysis of Variance |
| DEX | Decision EXpert |
| DSR | Design Science Research |
| DSS | Decision Support System |
| EU | European Union |
| FCM | Fuzzy Cognitive Maps |
| GDPR | General Data Protection Regulation |
| HDM | Hierarchical Decision Model |
| ICT | Information and Communication Technology |
| IT | Information Technology |
| MCDM | Multi-Criteria Decision Making |
| OECD | Organization for Economic Co-operation and Development |
| OGD | Open Government Data |
| WoS | Web of Science |
Appendix A
Detailed Criterion Tables for Decision Model Subcategories
| Aggregated Criterion | Basic Criterion | Description |
|---|---|---|
| 1.1.1.1. Communication | 1.1.1.1.1. Encouraging two-way communication, with an emphasis on receiving feedback and criticism | The organization has established mechanisms or platforms for regular, direct and two-way communication with external stakeholders, including arrangements for receiving and acting on feedback. |
| 1.1.1.1.2. Strategies in place to mobilize and motivate external stakeholders (including hard-to-reach and marginalized ones) | The organization has defined strategies or practices aimed at actively engaging external stakeholders, including efforts to reach marginalized or hard-to-reach groups beyond basic legal obligations. | |
| 1.1.1.1.3. Evidence of formal evaluation of the positive impact of co-creation | The organization has established mechanisms to collect evidence or conduct formal evaluations to assess the impact of co-creation activities. | |
| 1.1.1.1.4. Trust-building dialog | The organization engages in structured dialog with external stakeholders aimed at building mutual trust and reducing hierarchical distance. | |
| 1.1.1.1.5. Transparency culture | The organization promotes a culture of transparency by openly sharing information about co-creation processes and outcomes so that stakeholders can monitor and participate with confidence. | |
| 1.1.1.2. Structural characteristics of the organization | 1.1.1.2.1. Readiness to change the existing organizational structure | The organization demonstrates a willingness to adapt its internal structure, e.g., by improving integration, collaboration, processes or resource allocation, to better support the implementation of co-creation. |
| 1.1.1.2.2. Network governance, less centralized and highly connected groups | The organization operates through a networked governance model that is characterized by strong connections between units and enables regular collaboration and a seamless exchange of information and knowledge across organizational boundaries. | |
| 1.1.1.2.3 Promoting a culture of collaboration with all stakeholders | The organization promotes a culture of collaboration by promoting inclusive engagement practices that involve both internal and external stakeholders and enable coordinated efforts. | |
| 1.1.1.2.4. Readiness for cultural change (e.g., changing priorities, incentives, assumptions and expectations) | The organization demonstrates a willingness to reconsider and adjust priorities, incentives and expectations arising from collaboration with other stakeholders. | |
| 1.1.1.2.5. Flat structures | A flat organizational structure minimizes hierarchical levels, reduces bureaucratic distance and promotes inclusive, flexible co-creation by encouraging participation and personal commitment at all levels. | |
| 1.1.1.3. Co-creation objectives | 1.1.1.3.1. Clearly defined vision and objectives | A clearly defined vision and set of objectives provide direction for the organization’s co-creation initiatives and ensure that all internal and external stakeholders understand the purpose and objectives. |
| 1.1.1.3.2. Use of flexible solutions instead of one-size-fits-all | The organization demonstrates the ability to move beyond one-size-fits-all solutions by applying flexible approaches tailored to the specific needs, circumstances and capacities of different stakeholders. | |
| 1.1.1.3.3. Shared strategic objectives | The organization has clearly defined and mutually agreed-upon strategic objectives for co-creation that are regularly reviewed and adjusted in collaboration with internal and external stakeholders. These objectives ensure coherence, reduce conflict and guide the co-creation process. | |
| 1.1.1.3.4. Iterative strategic planning | The organization systematically reviews its co-creation strategies and adjusts them based on participant feedback and changing conditions to ensure continued relevance and responsiveness. | |
| 1.1.1.3.5. Adaptive innovation capacity | The organization encourages experimentation, feedback-based learning and collaborative problem solving to continuously adapt and improve co-created services. | |
| 1.1.1.4. Organizational resources and incentives | 1.1.1.4.1. Sufficient financial resources | The organization has a sufficient financial capacity to provide resources not only for its standard activities but also to support collaborative and co-creation activities. |
| 1.1.1.4.2. Sufficient human resources | The organization has adequate human resources to participate effectively in co-creation processes in addition to its regular tasks. | |
| 1.1.1.4.3. Incentive system in place (includes solidarity-based and financial/personal incentives) | The organization supports co-creation through a structured incentive system that may include recognition, rewards or resource-based support for all participants. | |
| 1.1.1.4.4. Strategic planning capacity | The organization is able to plan realistically, allocate resources and adapt structures to support co-creation, including with vulnerable groups and non-traditional engagement formats. |
| Aggregated Criterion | Basic Criterion | Description |
|---|---|---|
| 1.1.2.1. Attitudes towards co-creation | 1.1.2.1.1. Readiness to change the mindset of public servants | The organization supports a working environment in which public servants are encouraged to rethink existing routines, think innovatively and adopt a collaborative mindset guided by the principles of co-creation. |
| 1.1.2.1.2. Readiness to change attitudes towards external stakeholders | Public servants have changed their attitude towards recognizing external stakeholders as active contributors to co-creation processes and not just as passive recipients of services. | |
| 1.1.2.1.3. A strong leader with a role as an advocate for co-creation | A strong leader has a clear vision and sufficient management capacity to effectively advocate for and support co-creation initiatives within the organization. | |
| 1.1.2.1.4. Reflective organizational mindset | The organization is willing to critically reflect on its own practices, challenge existing assumptions and adapt its actions based on feedback and mutual learning during the co-creation process. | |
| 1.1.2.1.5. Empowerment and openness | The organization empowers all stakeholders to meaningfully participate in co-creation and demonstrates openness by fostering trust, distributing authority and creating an inclusive space for collaboration. | |
| 1.1.2.1.6. Positive error culture | The organization supports a culture in which civil or public servants are encouraged to openly admit mistakes, learn from them and experiment without fear of negative consequences in order to promote continuous improvement in co-creation. | |
| 1.1.2.2. Collaboration | 1.1.2.2.1. Ability to propose ideas related to community development | Civil or public servants demonstrate the ability to recognize and actively propose ideas that contribute to the development of and improvement in the community. |
| 1.1.2.2.2. Readiness and ability to participate in the co-creation process | Civil or public servants demonstrate both the willingness and the ability to actively participate in co-creation processes. | |
| 1.1.2.2.3. Ability to recognize the value of co-creation | Civil or public servants recognize the benefits of co-creation and see collaboration with external stakeholders as a valuable approach to improving policies and service proposals. | |
| 1.1.2.2.4. Capacity building for co-creation | The organization invests in capacity building by providing stakeholders with access to knowledge, skills and institutional resources that enable meaningful participation in co-creation processes. | |
| 1.1.2.2.5. Leveraging community knowledge | The organization recognizes and uses community-specific knowledge, such as local skills, values and cultural or socio-economic context, to design co-creation processes that are relevant and inclusive. | |
| 1.1.2.2.6. Motivation recognition | The organization actively considers what motivates citizens and public servants to engage in co-creation, including intrinsic and extrinsic factors. | |
| 1.1.2.2.7. Facilitating co-creation forums | The organization promotes structured and inclusive spaces that enable open dialog, trust-building and collaborative problem solving between different stakeholders. | |
| 1.1.2.3. Knowledge and skills | 1.1.2.3.1. Soft skills by public servants | Civil or public servants have strong interpersonal skills, including empathetic listening, building two-way relationships and effectively managing conflict with external stakeholders. |
| 1.1.2.3.2. A skilled leader who builds the trust of external stakeholders | A civil or public servant demonstrates the ability to build and maintain trust with external stakeholders by actively engaging with their concerns and encouraging their participation in co-creation processes. | |
| 1.1.2.3.3. Training or education for public servant to co-create | The public organization provides regular and systematic training and education for civil or public servants, equipping them with the skills necessary for effective co-creation. | |
| 1.1.2.3.4. Institutional experience | The organization has demonstrable experience and expertise in co-creation, as well as knowledgeable staff and adequate resources to effectively support co-creation activities. | |
| 1.1.2.3.5. Innovation receptivity | The organization is open and receptive to innovation and embraces experimentation, adaptation and new practices despite institutional or political constraints. | |
| 1.1.2.4. Autonomy | 1.1.2.4.1. Sufficient time or workload for co-creation | Civil or public servants have sufficient time and a manageable workload to enable meaningful participation in co-creation activities. |
| 1.1.2.4.2. Autonomy in decision making | Civil or public servants have sufficient autonomy in decision making powers to independently perform their tasks, which facilitates effective engagement in co-creation processes. | |
| 1.1.2.4.3. Boundary-crossing collaboration capacity | The organization collaborates sustainably across organizational, sectoral and institutional boundaries to address complex public problems by sharing resources and solving problems together. | |
| 1.1.2.4.4. Non-hierarchical leadership | Leaders in the organization promote co-creation by building legitimacy through soft power and relational influence rather than relying on formal hierarchical authority. |
| Aggregated Criterion | Basic Criterion | Description |
|---|---|---|
| 1.1.3.1. Operating environment | 1.1.3.1.1. Support and promotion of co-creation by international organizations | The public organization demonstrates active engagement in international co-creation projects or initiatives, reflecting external support and promotion of co-creation practices. |
| 1.1.3.1.2. Strong political will and support for co-creation | There is a strong political commitment at all levels of government to prioritize and support collaboration with external stakeholders as part of co-creation efforts. | |
| 1.1.3.1.3. An institutional environment based on collaboration | The organizational environment fosters true collaboration by integrating co-creation as a standard practice in policy making and moving beyond minimal legal consultation to active stakeholder participation. | |
| 1.1.3.2. Legislative and governance culture | 1.1.3.2.1. Debureaucratization of processes | The organization minimizes the administrative burden by streamlining formal procedures and allowing processes to be implemented flexibly according to the requirements of each situation. |
| 1.1.3.2.2. Legislation in favor of co-creation (e.g., budget constraints, austerity measures) | The legal framework enables and encourages collaborative practices by removing restrictive constraints (e.g., austerity measures, rigid budgeting), fostering an environment conducive to co-creation. | |
| 1.1.3.2.3. Loose regulatory or legal framework | The regulatory or legal framework provides sufficient flexibility and discretion for public organizations to adapt their procedures and collaborate with external stakeholders in co-creation processes. | |
| 1.1.3.2.4. Working in a policy area where there are more opportunities for co-creation | The organization operates in a policy area (e.g., healthcare and social care) that is inherently more enabling and conducive to collaborative, stakeholder-inclusive approaches. | |
| 1.1.3.2.5. Inclusive and participatory legal culture | The legal and administrative culture supports broad, inclusive participation and promotes co-creation through transparent processes, participatory traditions and institutionalized accountability mechanisms. |
| Aggregated Criterion | Basic Criterion | Description |
|---|---|---|
| 1.2.1.1. Use of modern digital technologies | 1.2.1.1.1. Use of digital technologies | The organization actively uses a variety of digital technologies that go beyond basic communication to support and improve co-creation processes with stakeholders. |
| 1.2.1.1.2. Big data | The organization accesses and uses large-scale, diverse datasets, including open data, to improve decision making and support co-creation. | |
| 1.2.1.1.3. Electronic communication in real time | The organization has digital tools that enable electronic communication and coordination in real time across spatial and temporal boundaries. | |
| 1.2.1.1.4. Technical advancement in artificial intelligence | The organization uses artificial intelligence technologies to support personalized services, increase efficiency and improve interaction between stakeholders in co-creation processes. | |
| 1.2.1.1.5. Advanced data analytics | The organization uses advanced analytical methods to analyze data and enable efficient, well-founded co-creation. | |
| 1.2.1.2. System interoperability and data sharing | 1.2.1.2.1. System interoperability | The organization uses standardized and interoperable systems that enable a seamless and secure exchange of information with other public institutions. |
| 1.2.1.2.2. Digital data sharing | The organization actively shares and uses data as part of co-creation processes because it recognizes data as an important prerequisite for informed citizen participation. | |
| 1.2.1.3. Real-time and remote digital communications | 1.2.1.3.1. Digital technologies that reduce collaboration and coordination costs | The organization uses digital technologies that reduce the time, effort and cost of coordinating and collaborating with internal and external stakeholders. |
| 1.2.1.3.2. Digital technologies that enable real-time citizen participation in co-creation | Digital platforms are used to facilitate the direct, interactive involvement of citizens in co-creation processes. | |
| 1.2.1.3.3. Digital channels that reduce participation barriers linked to physical inaccessibility | The organization uses digital channels to ensure that people who are subject to physical, geographical or mobility-related restrictions can also participate in co-creation. | |
| 1.2.1.4. Software quality and mindful tool selection | 1.2.1.4.1. Mindful selection of technologies appropriate for the co-creation context | The organization selects digital tools that are context-appropriate, user-friendly and frequently used by target stakeholders to ensure broad and effective participation in co-creation. |
| 1.2.1.4.2. Software quality | The digital platforms and tools used for co-creation function reliably and are of sufficient technical quality to support smooth participation and group interaction. | |
| 1.2.1.5. Technical limitations and outdated systems | 1.2.1.5.1. Lack of meeting technical requirements | The organization ensures that the digital co-creation tools and processes are supported by appropriate technical capacities. |
| 1.2.1.5.2. Limited access to suitable technology | Citizens or stakeholders participating in co-creation processes have access to the necessary digital devices and tools required for meaningful participation. |
| Aggregated Criterion | Basic Criterion | Description |
|---|---|---|
| 1.2.2.1. Openness to innovation and agile culture | 1.2.2.1.1. Positive attitude towards digitalization and agile work practices | The organization demonstrates openness to digital transformation and responsiveness to the needs of external stakeholders through agile and adaptive working methods. |
| 1.2.2.1.2. Openness to modern technologies | Civil or public servants are open to the use of digital tools in administrative and participatory processes. | |
| 1.2.2.1.3. Innovative thinking | The organization supports experimental approaches, cross-boundary collaboration and reflection as part of innovation in digital co-creation. | |
| 1.2.2.1.4. Positive error culture in relation to digitalization efforts | The organization encourages experimentation and accepts small failures as part of innovation in digital co-creation. Mistakes are seen as opportunities to learn and adapt digital tools and approaches in collaboration with citizens. | |
| 1.2.2.2. Digital skills and cultural competency | 1.2.2.2.1. Training in the use of (new) digital technologies | The organization provides structured training and ongoing support to enable both internal employees and external participants to effectively use new digital technologies for co-creation. |
| 1.2.2.2.2. Cultural competency when working with diverse citizen groups | The organization actively promotes cultural competence and inclusivity when working with different groups of citizens in digital co-creation contexts. | |
| 1.2.2.2.3. Digital divide in terms of skills in using software with personal hardware | Citizens have sufficient digital skills and access to compatible personal devices to participate effectively in digital co-creation processes. | |
| 1.2.2.3. Unbalanced dynamics and distraction risks | 1.2.2.3.1. Unbalanced group dynamics in digital modes of co-creation | The organization actively ensures that digital co-creation processes are facilitated in a way that prevents unbalanced group dynamics and promotes equal participation. |
| 1.2.2.3.2. Distraction of citizens from engaging in face-to-face participation | Digital co-creation practices complement, rather than replace, face-to-face engagement opportunities, maintaining deep and inclusive participation. |
| Aggregated Criterion | Basic Criterion | Description |
|---|---|---|
| 1.2.3.1. Political and strategic support for digital government | 1.2.3.1.1. A strong push for an open and innovative government | The organization demonstrates clear political and strategic leadership that is committed to open government, transparency and innovation, and actively promotes a collaborative digital government that is responsive to the needs of citizens and stakeholders. |
| 1.2.3.1.2. Growing political support for data protection and privacy | Political leadership actively supports data protection and privacy policies and frameworks that ensure responsible data management in co-creation. | |
| 1.2.3.2. Financial and technical resources for digital co-creation | 1.2.3.2.1. Costs for implementation of digital co-creation (e.g., initial funding, project launch) | The organization ensures adequate initial funding and resources for the implementation of digital co-creation platforms and infrastructures and ensures that the basic technical setup and project start-up phases are fully supported. |
| 1.2.3.2.2. Costs for adaptation and maintenance (e.g., ongoing platform upkeep, technical support, updates) | The organization provides ongoing financial resources and technical support for continuous customization, platform maintenance, software updates and technical troubleshooting to effectively maintain its digital co-creation tools over time. | |
| 1.2.3.3. Strategic governance risks in digital service transformation | 1.2.3.3.1. Governance capacity to manage relational challenges in digital service transformation | The organization has effective governance structures and management capabilities to address challenges in the relationships caused by digital services. |
| 1.2.3.3.2. Strategic readiness to mitigate equity risks of service virtualization (e.g., digital divides, unequal access) | The organization has strategies and resources in place to identify and address the inequalities caused by the virtualization of digital services, including the digital divide and unequal access. |
| Basic Criterion | Description |
|---|---|
| 1.2.4.1. Increasing inclusion of citizens in public decision making | The organization uses digital and non-digital means to actively and sustainably promote the involvement of diverse citizens in the public decision making process. |
| 1.2.4.2. Building and testing prototypes | The organization supports iterative prototyping and experimentation as part of the co-creation process, enabling continuous improvement in services. |
| 1.2.4.3. Personalized solutions through technology | The organization uses ICT to provide digital services tailored to the individual needs of users, striking a balance between simplification and meaningful interaction. |
Appendix B
Operationalization of No/Yes Values for All Basic Criteria
| Criterion | No | Yes |
|---|---|---|
| Encouraging two-way communication, with an emphasis on receiving feedback and criticism | The public organization does not have a means of regular and direct communication with external stakeholders, so communication still takes place by email or telephone. | The public organization fosters two-way communication through established practices or platforms that enable regular and direct communication with external stakeholders. |
| Strategies in place to mobilize and motivate external stakeholders (including hard-to-reach and marginalized ones) | The public organization engages with the public only as required by law and makes no additional effort to engage with external stakeholders. | The public organization has contact with external stakeholders and has developed strategies to mobilize hard-to-reach and marginalized groups. |
| Evidence or formal evaluation of the positive impact of co-creation | The public organization has no data or means of evaluating the impact of co-creation. | The public organization has a clear idea of the effects of co-creation. |
| Trust-building dialog | Leaders and managers maintain hierarchical and distanced communication with external stakeholders and avoid open or constructive dialog, which leads to a lack of trust and collaboration. | Leaders and managers actively engage in trust-building dialog with external stakeholders, reduce hierarchical distance and promote open, transparent and constructive interactions that build shared understanding and commitment. |
| Transparency culture | The public organization does not provide accessible information about co-creation processes or outcomes, which limits stakeholders’ ability to monitor or engage, leading to low trust and exclusion. | The public organization actively ensures transparency by disclosing relevant information about co-creation processes and outcomes, enabling stakeholder oversight, fostering trust and promoting inclusive participation. |
| Readiness to change the existing organizational structure | The public organization sees no need to change its organizational structure. | Measures have already been taken to improve the organizational structure (in terms of integration and collaboration), processes or resources for a better implementation of co-creation. |
| Network governance, less centralized and highly connected groups | The organizational units in a public organization are not connected or separated from each other and therefore do not have adequate means to collaborate or share information and knowledge on a regular basis. | The public organization has highly networked organizational units that have neither material nor immaterial barriers to collaboration and the exchange of information or knowledge. |
| Promoting a culture of collaboration with all stakeholders | The organization still follows a “traditional” or top-down approach, where command and control is the standard operating method. | The organization promotes the regular involvement of internal (from all organizational units and levels) and external stakeholders in policy development. |
| Readiness for cultural change (e.g., changing priorities, incentives, assumptions and expectations) | The public organization tries to use its influence to convince other stakeholders that the objectives of the project do not need to be changed. | The organization is willing to change and adapt its original objectives based on cooperation with other stakeholders. |
| Flat structures | The organization has a traditional bureaucratic structure with rigid hierarchies, administrative silos and limited cross-boundary collaboration, which limits participation in co-creation. | The organization is characterized by a flat hierarchy with a low power distance and promotes dialogic governance practices that enable broad participation and relational leadership that supports co-creation. |
| Clearly defined vision and objectives | The vision and objectives are not clearly defined. | The vision and objectives are clearly defined, known and accepted by everyone involved. |
| Use of flexible solutions instead of one-size-fits-all | The organization applies one-size-fits-all solutions and does not respond to the different needs and conditions of certain social groups. | The organization tailors solutions to the needs and requirements of all stakeholders. |
| Shared strategic objectives | The organization lacks clear and shared strategic goals for co-creation, leading to fragmented efforts, misunderstandings and misalignment between stakeholders. | The organization has collaboratively developed and communicated strategic co-creation goals that are shared and regularly reviewed by all stakeholders to ensure relevance and coherence. |
| Iterative strategic planning | The organization pursues a fixed co-creation strategy that is not adjusted in response to stakeholder feedback or contextual changes. | The organization regularly reviews and adapts its co-creation strategy to reflect stakeholder input and changing conditions. |
| Adaptive innovation capacity | The organization relies on rigid, output-oriented procedures and discourages experimentation or feedback-based adjustments. | The organization promotes experimentation, empowers participants and adapts co-created solutions through continuous learning and collaboration. |
| Sufficient financial resources | The public organization experiences financial difficulties or has a lack of financial resources. | The public organization has sufficient financial resources for both regular and co-creation activities. |
| Sufficient human resources | The public organization is understaffed. | The public organization has sufficient staff for regular and co-creation activities. |
| Incentive system in place | The incentive system is not in place because there is a lack of a culture of collaboration and/or insufficient financial resources. | The public organization has a system of material and non-material incentives or rewards for all participants. |
| Strategic planning capacity | The organization does not plan in advance for co-creation, does not have an appropriate budget or resources, and does not engage community groups or adapt to inclusive formats. | The organization provides a realistic budget and resources, builds on previous co-creation experiences and adapts its structures to support inclusive and flexible engagement practices. |
| Readiness to change the mindset of public servants | Civil or public servants are neither familiar with the concept of co-creation nor willing to incorporate it into their work. | Civil or public servants are enthusiastic about co-creation and use it whenever they can. |
| Readiness to change attitudes towards external stakeholders | Civil or public servants perceive external stakeholders as passive users of public services. | Civil or public servants perceive external stakeholders as active participants in the co-creation process and share their knowledge, resources and experiences to increase the effectiveness of co-creation. |
| A strong leader with a role as an advocate for co-creation | The civil servant lacks a clear vision and management capacity. | The civil servant has a clear vision and has a sufficient management capacity to achieve results effectively. |
| Reflective organizational mindset | The organization sticks to fixed strategies and routines, shows little willingness to reflect on its practices and avoids questioning its own decisions, even in the light of new insights from co-creation. | The organization actively reflects on its decisions and actions, revises goals and strategies based on feedback from co-creation processes and encourages employees to question and improve their own practices and those of others. |
| Empowerment and openness | The organization treats co-creation as a formal requirement without giving stakeholders real influence, maintains hierarchical control and discourages input from outside institutional boundaries. | The organization actively supports the empowerment of stakeholders, values their contribution, builds trust and ensures that everyone involved feels responsible for the process and the results. |
| Positive error culture | Civil or public servants fear the consequences of making mistakes and are discouraged from experimenting and admitting failure when working with external stakeholders. | Civil or public servants are encouraged to admit mistakes, learn from them and use these lessons to improve the co-creation process. |
| Ability to propose ideas related to community development | Civil or public servants do not recognize ideas that could contribute to community development. | Civil or public servants can identify and propose ideas that can contribute to community development. |
| Readiness and ability to participate in the co-creation process | Civil or public servants are unable and unwilling to participate in co-creation. | Civil or public servants are willing and able to participate in co-creation. |
| Ability to recognize the value of co-creation | Civil or public servants see collaboration with external stakeholders as an additional burden and/or do not recognize co-creation as an opportunity to achieve better services or solutions. | Civil or public servants believe that working with external stakeholders brings benefits, such as better policy and service proposals. |
| Capacity building for co-creation | The organization does not provide targeted training or resources to support stakeholder participation. Stakeholders lack the necessary skills or support to engage effectively in co-creation. | The organization actively builds the capacity of all relevant stakeholders through training, tools and access to institutional support so that they can participate meaningfully and equally in co-creation processes. |
| Leveraging community knowledge | The organization uses generic approaches that do not take into account the local context, lacks outreach strategies, and misses opportunities to draw on the experience or skills of the community. | The organization actively integrates local knowledge and experience into recruitment, design and implementation by tailoring co-creation formats to the specific needs of the community and engaging stakeholders based on their contextual expertise. |
| Motivation recognition | The organization does not take into account what motivates citizens or professionals to participate in co-creation. The contribution of participants may be overlooked or undervalued, leading to lower motivation and disengagement. | The organization recognizes and actively responds to different motivations such as personal benefit, ethical obligation or solidarity and ensures that participants feel valued, understood and appreciated, which increases trust and sustained commitment. |
| Facilitating co-creation forums | The organization does not provide or support structured spaces for co-creation, or such forums are overly bureaucratic and inaccessible (e.g., they require extensive forms or formal procedures). | The organization regularly hosts co-creation forums that are open, inclusive and designed to foster collaboration, dialog and trust between stakeholder groups. These forums allow for reflection, mutual learning and equal participation. |
| Soft skills by public servants | Civil or public servants do not listen to external stakeholders because they only see them as service users and not as someone to work with. | Civil or public servants can listen empathetically to external stakeholders, build and maintain reflective and reciprocal relationships, and manage conflict. |
| A skilled leader who builds the trust of external stakeholders | The civil or public servant does not inspire confidence because he or she does not have the time and/or experience to actively engage with external stakeholders. | The civil or public servant inspires the trust of external stakeholders because he or she can identify with their concerns and encourage them to participate in the process. |
| Training or education for public servants to co-create | Training and education on co-creation is rarely provided by the public organization and usually depends on the individual efforts of the civil or public servants. | Regular training and further education for civil or public servants on co-creation. |
| Institutional experience | The organization has no experience with co-creation, nor does it have staff with the expertise or resources to support co-creation. | The organization has strong co-creation experience and employs staff with relevant expertise, supported by sufficient resources to effectively implement co-creation initiatives. |
| Innovation receptivity | The organization resists change, sticks to “business as usual” and shows little willingness to experiment or introduce innovations due to institutional barriers, political resistance or a lack of incentives. | The organization actively supports innovation through continuous testing, adaptation and collaboration, and overcomes institutional and political barriers to introduce new co-creation practices. |
| Sufficient time or workload for co-creation | Civil or public servants are overloaded with their regular work and therefore do not have the time to participate in co-creation. | Civil or public servants are not overburdened with their regular work and therefore have enough time to participate in co-creation. |
| Autonomy in decision making | The hierarchical organizational structure prevents civil or public servants from fulfilling their tasks independently. | Civil or public servants have a high degree of freedom of action and decision making autonomy in the performance of their duties. |
| Boundary-crossing collaboration capacity | The organization operates mainly in isolation or within rigid bureaucratic silos, with limited collaboration beyond its institutional boundaries. | The organization actively collaborates with stakeholders from other sectors or institutions through structural initiatives (e.g., cross-sectoral planning groups, joint platforms) to address common challenges and create public value. |
| Non-hierarchical leadership | Leadership relies on a formal authority hierarchy to guide collaboration and places little value on building relationships, trust or cross-sector legitimacy. | Leaders operate across organizational and sectoral boundaries by using soft power, personal credibility and inclusive relationships to steer co-creation efforts without relying on formal control. |
| Support and promotion of co-creation by international organizations | The public organization has not participated in international co-creation projects or initiatives. | The public organization actively participates in international co-creation projects or initiatives. |
| Strong political will and support for co-creation | Collaboration with external stakeholders is not a priority and therefore lacks political support. | There is strong political support for collaboration with external stakeholders at all levels of government. |
| An institutional environment based on collaboration | Collaboration with external stakeholders only takes place in the form of consultations in accordance with legal requirements. | Political decisions are always made in collaboration with other stakeholders, which is why co-creation is considered the general standard for policy making. |
| Debureaucratization of processes | Processes are strictly formalized and civil or public servants blindly follow the rules, regardless of the requirements of the situation. | Processes are easily accessible, without much administrative burden, with civil or public servants following the rules according to the needs of each situation. |
| Legislation in favor of co-creation (e.g., budget constraints, austerity measures) | Due to various constraints (e.g., financial restrictions and austerity measures, wars), national legislation is reluctant to co-create. | National legislation promotes collaboration and thus creates a favorable environment for co-creation. |
| Loose regulatory or legal framework | The regulatory or legal framework is strictly regulated and leaves no room for maneuvering. | The regulatory or legal framework is loosely defined to allow co-creation. |
| Working in a policy area where there are more opportunities for co-creation | A public organization works in a policy area where it is difficult or impossible to cooperate with external stakeholders (e.g., public safety). | A public organization works in a policy area where co-creation with external stakeholders is encouraged (e.g., healthcare and social care). |
| Inclusive and participatory legal culture | The legal and administrative framework lacks participatory traditions; co-creation is hindered by rigid regulatory systems, limited democratic accountability or the view of citizens as passive recipients of services. | The organization operates within a governance context that promotes inclusive participation, supports participatory traditions, ensures accountability and enables flexible, transparent co-creation processes. |
| Criterion | No | Yes |
|---|---|---|
| Use of digital technologies | Digital technologies are limited to basic, one-way functions (e.g., announcements, static websites, newsletters) and do not support interaction, collaboration or stakeholder participation in co-creation. | The organization uses digital tools specifically designed to engage stakeholders in collaborative design, problem solving or service innovation, even if not in real time. |
| Big data | The organization does not have access to or use large or open datasets to support co-creation processes. | The organization actively uses big data resources to gain insights, make decisions and support collaborative co-creation. |
| Electronic communication in real time | Communication is mainly asynchronous or limited to in-person/telephone interactions, which delays stakeholder responsiveness and engagement. | Tools such as video conferencing, instant messaging and live collaboration platforms are actively used to enable interaction with participants in real time and regardless of location. |
| Technical advancement in artificial intelligence | The organization does not use AI tools to support decision making or interaction; services and engagement processes are not personalized or data-driven. | AI tools are being integrated into processes to customize services, automate responses or improve collaboration with stakeholders. |
| Advanced data analytics | Advanced analysis techniques are not or only rarely used when analyzing data for co-creation processes. | Advanced data analytics tools are routinely used to process data and improve co-creation results. |
| System interoperability | Systems are isolated, incompatible or lack standardized protocols, making inter-agency data exchange slow, manual or impossible. | The organization uses technical standards and best practices that ensure system compatibility and seamless integration with external public sector platforms. |
| Digital data sharing | Data is withheld, poorly organized or inaccessible to relevant stakeholders, limiting transparency, collaboration and citizen participation. | The organization facilitates the timely and accessible exchange of data between stakeholders, supports open data platforms and considers information exchange as an integral part of co-creation. |
| Digital technologies that reduce collaboration and coordination costs | Collaboration is resource-intensive or dependent on face-to-face meetings or inefficient communication methods, with digital tools being used too little or not at all. | The organization uses digital tools that simplify coordination and reduce the administrative burden and physical presence requirements. |
| Digital technologies that enable real-time citizen participation in co-creation | Citizen engagement is limited to static platforms with delayed feedback and without the ability to interact in real time. | Citizens can actively participate via live platforms that enable direct and immediate input. |
| Digital channels that reduce participation barriers linked to physical inaccessibility | Participation opportunities are predominantly in-person or inaccessible to people with mobility or location restrictions, excluding some vulnerable populations. | Digital tools are intentionally used to include people who cannot attend physical meetings or events. |
| Mindful selection of technologies appropriate for the co-creation context | Digital tools are selected without regard to stakeholder preferences, accessibility or familiarity, resulting in low engagement or exclusion of certain groups. | The organization deliberately selects widely used, intuitive and accessible digital tools that are tailored to the co-creation context and target groups. |
| Software quality | The software often does not work, causes frustration among users or lacks essential functions that are required for collaboration. | The software used is stable and up-to-date and enables seamless interaction, which promotes the cohesion and sustainable commitment of the participants. |
| Lack of meeting technical requirements | The organization experiences technical failures, outdated systems or software incompatibility that prevent the smooth operation of digital tools during co-creation activities. | Organizations have sufficient technical infrastructure in place to ensure that digital co-creation tools function reliably and effectively without significant interruptions or barriers. |
| Limited access to suitable technology | Participants lack access to suitable devices, stable internet or user-friendly software, especially among socially disadvantaged groups, which hinders equal participation. | The organization supports access to necessary technology, ensures that software is compatible with common user devices, and considers digital inclusion for vulnerable groups. |
| Positive attitude towards digitalization and agile work practices | The organization is resistant to change, clings to bureaucratic routines or plays down external impulses and the needs of interest groups. | The organization actively responds to stakeholder demands and crises by adopting flexible, adaptable and digital ways of working. |
| Openness to modern technologies | Digital tools are viewed with skepticism or only used if they are prescribed. | Civil or public servants show a positive attitude towards testing and integrating digital tools into their workflows. |
| Innovative thinking | Innovation is hindered by isolated thinking, a lack of cross-sector collaboration or rigid linear approaches. | Innovative practices, reflection and iterative co-creation with different stakeholders are supported and encouraged. |
| Positive error culture in relation to digitalization efforts | Digital innovation is strictly controlled, and mistakes are punished or hidden, which prevents experimentation and risk-taking in co-creation. | The organization supports experimentation and views mistakes as valuable inputs for improving digital co-creation and citizen engagement. |
| Training in the use of (new) digital technologies | There is no structured effort to train employees or citizens in the use of digital tools, which limits effective engagement in co-creation. | Training programs and onboarding support are in place to build digital literacy and facilitate co-creation with technology. |
| Cultural competency when working with diverse citizen groups | Staff are not sufficiently trained in how to work effectively with citizens from different cultural or socio-demographic backgrounds in digital environments. Co-creation practices carry the risk of exclusion or tokenism. | Employees are trained or supported to engage with a variety of citizen groups to ensure equal participation in digital co-creation. |
| Digital divide in terms of skills in using software with personal hardware | Many target groups lack either the digital skills or compatible personal devices required to participate in digital co-creation. | Most citizens or participant groups have both the necessary skills and compatible devices to effectively use digital co-creation platforms and activities. |
| Unbalanced group dynamics in digital modes of co-creation | Digital co-creation processes often suffer from unequal participation, where dominant voices prevail, there is a lack of moderation and marginalized or less tech-savvy participants are excluded. | The organization uses inclusive facilitation methods, culturally sensitive practices and suitable technologies to ensure that all participants can make a meaningful and equal contribution in digital environments. |
| Distraction of citizens from engaging in face-to-face participation | Digital channels are the primary or only form of interaction, and opportunities for face-to-face participation are reduced or neglected, weakening trust and depth of interaction. | Digital participation complements and enhances face-to-face processes without replacing them and ensures rich and inclusive engagement. |
| A strong push for an open and innovative government | There is no clear political or strategic commitment to openness, innovation or collaborative digital governance. The leadership fails to actively promote these principles. | Political and strategic leadership actively promotes an open government, transparency and innovation by supporting policies and practices that foster collaboration and responsiveness. |
| Growing political support for data protection and privacy | Political leadership either does not support data protection or enforces it inconsistently, resulting in weak or unclear control of citizen data in digital co-creation. | There is clear evidence that policy makers effectively promote and enforce data protection and privacy laws and frameworks, enabling responsible data handling in digital co-creation. |
| Costs for implementation of digital co-creation infrastructure (e.g., initial funding, project launch) | Start-up funding or resources for digital co-creation infrastructure is insufficient or unavailable, resulting in delays or incomplete deployment of digital collaboration tools. | Sufficient funding and resources are provided and available to implement digital co-creation platforms and infrastructures and to support a full and timely project launch. |
| Costs for adaptation and maintenance (e.g., ongoing platform upkeep, technical support, updates) | There is insufficient budget or dedicated support for maintaining and updating the digital co-creation infrastructure, resulting in outdated, poorly functioning or insecure systems. | The organization has an established and sustainable budget and technical support system for regular updates, maintenance and troubleshooting of digital co-creation platforms. |
| Governance capacity to manage relational challenges in digital service transformation | Governance structures are unable or unwilling to deal with relational challenges such as trust deficits or communication problems resulting from virtual service provision. | Governance actively supports the management of, repair of and improvement in user–provider relationships despite digital transformation and virtualization. |
| Strategic readiness to mitigate equity risks of service virtualization (e.g., digital divides, unequal access) | The organization lacks measures to eliminate or mitigate digital injustices. Marginalized groups are excluded or disadvantaged by virtual services. | The organization implements strategies to reduce the digital divide and ensure equitable access for all user groups, especially vulnerable populations. |
| Increasing inclusion of citizens in public decision making | Citizen participation is limited, superficial or inconsistent; digital tools do not promote sustained involvement or interaction. | The co-creation process is designed to ensure broad, meaningful and continuous citizen involvement, supported by effective facilitation and an accessible environment. |
| Building and testing prototypes | Prototyping and experimentation are absent or limited; the service design is rigid and lacks iterative feedback. | Prototypes are actively created, tested and refined throughout the development cycle with the participation of citizens. |
| Personalized solutions through technology | The services are standardized and can only be adapted to the individual needs of users to a limited extent, which restricts the possibilities for meaningful co-creation. | Services are differentiated and tailored to users’ needs, supported by digital technologies that enable personalized interaction or empowerment. |
Appendix C
Additional Figures of the Structure of the Decision Model








Appendix D
Full Evaluation of All Synthetic Cases


References
- Voorberg, W.H.; Bekkers, V.J.J.M.; Tummers, L.G. A Systematic Review of Co-Creation and Co-Production: Embarking on the Social Innovation Journey. Public Manag. Rev. 2015, 17, 1333–1357. [Google Scholar] [CrossRef]
- Bartenberger, M.; Sześciło, D. The Benefits and Risks of Experimental Co-Production: The Case of Urban Redesign in Vienna. Public Adm. 2016, 94, 509–525. [Google Scholar] [CrossRef]
- Bovaird, T. Beyond Engagement and Participation: User and Community Perspectives Performance and of Public Services Accountability Coproduction in Public Administration. Public Adm. Rev. 2007, 67, 846–860. [Google Scholar] [CrossRef]
- Osborne, S.P.; Radnor, Z.; Strokosch, K. Co-Production and the Co-Creation of Value in Public Services: A suitable case for treatment? Public Manag. Rev. 2016, 18, 639–653. [Google Scholar] [CrossRef]
- Durose, C.; Richardson, L. Designing Public Policy for Co-Production: Theory, Practice and Change; Bristol University Press: Bristol, UK, 2016. [Google Scholar]
- Suzuki, K.; Dollery, B.E.; Kortt, M.A. Addressing loneliness and social isolation amongst elderly people through local co-production in Japan. Soc. Policy Adm. 2021, 55, 674–686. [Google Scholar] [CrossRef]
- Ansell, C.; Sørensen, E.; Torfing, J. The COVID-19 pandemic as a game changer for public administration and leadership? The need for robust governance responses to turbulent problems. Public Manag. Rev. 2021, 23, 949–960. [Google Scholar] [CrossRef]
- Jukić, T.; Pevcin, P.; Benčina, J.; Dečman, M.; Vrbek, S. Collaborative Innovation in Public Administration: Theoretical Background and Research Trends of Co-Production and Co-Creation. Adm. Sci. 2019, 9, 90. [Google Scholar] [CrossRef]
- Mourot, A.; Jefferson, S. A Co-Creation Approach to Social and Business Impact Today’ s Approach is not the Approach of Tomorrow. Philanthr. Impact Mag. 2014, 5, 25–30. [Google Scholar]
- European Commission COMMISSION STAFF WORKING DOCUMENT Digital Agenda for Europe—A Good Start and Stakeholder Feedback Accompanying the Document COMMUNICATION FROM THE COMMISSION TO THE EUROPEAN PARLIAMENT, THE COUNCIL, THE EUROPEAN ECONOMIC AND SOCIAL COMMITTEE AND THE COM. Available online: https://eur-lex.europa.eu/legal-content/en/TXT/?uri=CELEX%3A52012SC0446 (accessed on 11 December 2019).
- European Commission COMMUNICATION FROM THE COMMISSION TO THE EUROPEAN PARLIAMENT, THE COUNCIL, THE EUROPEAN ECONOMIC AND SOCIAL COMMITTEE AND THE COMMITTEE OF THE REGIONS EU Quality Framework for Anticipation of Change and Restructuring /* COM/2013/0882 Final */. Available online: https://eur-lex.europa.eu/legal-content/EN/TXT/?uri=CELEX%3A52013DC0882 (accessed on 11 December 2019).
- OECD. Together for Better Public Services: Partnering with Citizens and Civil Society; OECD Public Governance Reviews; OECD: Paris, France, 2011; ISBN 978-92-64-11881-2. [Google Scholar]
- OECD. Declaration on Public Sector Innovation—Observatory of Public Sector Innovation Observatory of Public Sector Innovation; OECD: Paris, France, 2019. [Google Scholar]
- Torfing, J.; Sørensen, E.; Røiseland, A. Transforming the Public Sector Into an Arena for Co-Creation. Adm. Soc. 2019, 51, 795–825. [Google Scholar] [CrossRef]
- Gouillart, F.; Hallett, T. Co-Creation in Government. Stanf. Soc. Innov. Rev. 2015, 13, 40–47. [Google Scholar]
- Torfing, J.; Sørensen, E.; Breimo, J.P. When Norway met co-creation: The import, diffusion, and onboarding of a magic concept in public administration. Int. Public Manag. J. 2023, 26, 667–686. [Google Scholar] [CrossRef]
- Van Elk, S.; Regal, B. The opportunities and challenges of politically designed co-creation platforms. Policy Polit. 2023, 51, 579–601. [Google Scholar] [CrossRef]
- Van Gestel, N.; Kuiper, M.; Pegan, A. Strategies and transitions to public sector co-creation across Europe. Public Policy Adm. 2023, 09520767231184523. [Google Scholar] [CrossRef]
- Alford, J.; Freijser, L. Public Management and Co-Production. Co-Prod. Co-Creat. 2018, 40–48. [Google Scholar] [CrossRef]
- Bryson, J.M.; Edwards, L.H.; Van Slyke, D.M. Getting strategic about strategic planning research. Public Manag. Rev. 2018, 20, 317–339. [Google Scholar] [CrossRef]
- Ongaro, E.; Sancino, A.; Pluchinotta, I.; Williams, H.; Kitchener, M.; Ferlie, E. Strategic management as an enabler of co-creation in public services. Policy Polit. 2021, 49, 287–304. [Google Scholar] [CrossRef]
- Pestoff, V. Co-Production at the Crossroads of Public Administration Regimes. In Co-production and co-creation: Engaging citizens in public services; Brandsen, T., Steen, T., Verschuere, B., Eds.; Routledge: New York, NY, USA, 2018; pp. 27–36. ISBN 978-1-315-20495-6. [Google Scholar]
- Voorberg, W.; Bekkers, V.; Flemig, S.; Timeus, K.; Tõnurist, P.; Tummers, L. Does co-creation impact public service delivery? The importance of state and governance traditions. Public Money Manag. 2017, 37, 365–372. [Google Scholar] [CrossRef]
- Jukić, T.; Pluchinotta, I.; Hržica, R.; Vrbek, S. Organizational maturity for co-creation: Towards a multi-attribute decision support model for public organizations. Gov. Inf. Q. 2022, 39, 101623. [Google Scholar] [CrossRef]
- Cinelli, M.; Kadziński, M.; Miebs, G.; Słowiński, R.; Gonzalez, M.; Burgherr, P. MCDA-MSS 2023. Available online: https://mcda.cs.put.poznan.pl/index.php (accessed on 5 July 2025).
- European Commission Europe’s Digital Decade: Digital Targets for 2030. Available online: https://ec.europa.eu/info/strategy/priorities-2019-2024/europe-fit-digital-age/europes-digital-decade-digital-targets-2030_en#relatedlinks (accessed on 29 July 2022).
- European Commission. European Commission Digital Strategy Next Generation Digital Commission; European Commission: Brussels, Belgium, 2022; pp. 1–22. [Google Scholar]
- Meijer, A.J. Networked coproduction of public services in virtual communities: From a government-centric to a community approach to public service support. Public Adm. Rev. 2011, 71, 598–607. [Google Scholar] [CrossRef]
- Neumann, O.; Schott, C. Behavioral effects of public service motivation among citizens: Testing the case of digital co-production. Int. Public Manag. J. 2023, 26, 175–198. [Google Scholar] [CrossRef]
- Chun, S.A.; Shulman, S.; Sandoval, R.; Hovy, E. Government 2.0: Making connections between citizens, data and government. Inf. Polity 2010, 15, 1–9. [Google Scholar] [CrossRef]
- Fang, Z. E-Government in Digital Era: Concept, Practice, and Development. Internet Manag. 2002, 10, 1–22. [Google Scholar]
- Perikangas, S.; Kostilainen, H.; Kainulainen, S. Co-production of social innovations and enabling ecosystems for social enterprises. Int. J. Public Sect. Manag. 2024, 37, 351–369. [Google Scholar] [CrossRef]
- Spitzer, V.; Wimmer, M.A. Conception of a digital mobility platform for citizens in rural areas. In Proceedings of the 14th International Conference on Theory and Practice of Electronic Governance, Athens, Greece, 6–8 October 2021; ACM International Conference Proceeding Series. Association for Computing Machinery: New York, NY, USA, 2021; pp. 414–421. [Google Scholar]
- Bohanec, M.; Rajkovič, V. DEX: An Expert System Shell for Decision Support. Sistemica 1990, 1, 145–157. [Google Scholar]
- Alves, H. Co-creation and innovation in public services. Serv. Ind. J. 2013, 33, 671–682. [Google Scholar] [CrossRef]
- Leino, H.; Puumala, E. What can co-creation do for the citizens? Applying co-creation for the promotion of participation in cities. Environ. Plan. C Polit. Space 2021, 39, 781–799. [Google Scholar] [CrossRef]
- Bryson, J.M.; Crosby, B.C.; Bloomberg, L. Public Value Governance: Moving Beyond Traditional Public Administration and the New Public Management. Public Adm. Rev. 2014, 74, 445–456. [Google Scholar] [CrossRef]
- Osborne, S.P. The new public governance? Public Manag. Rev. 2006, 8, 377–387. [Google Scholar] [CrossRef]
- Mulgan, G.; Albury, D. İnnovation in The Public Sector; Strategy Unit, Cabinet Office: London, UK, 2003; pp. 1–40. [Google Scholar]
- Department for Innovation Universities & Skills UK. Innovation Nation; TSO (The Stationery Office): London, UK, 2008; pp. 1–97. [Google Scholar]
- Van Duivenboden, H.; Thaens, M. ICT-driven innovation and the culture of public administration: A contradiction in terms? In Proceedings of the EGPA Conference, Madrid, Spain, 19–22 September 2007; pp. 1–20. [Google Scholar]
- Hermans, F.; Klerkx, L.; Roep, D. Structural Conditions for Collaboration and Learning in Innovation Networks: Using an Innovation System Performance Lens to Analyse Agricultural Knowledge Systems. J. Agric. Educ. Ext. 2015, 21, 35–54. [Google Scholar] [CrossRef]
- SSKJ Fran/Iskanje/Inovativen 2022. Available online: https://fran.si/130/sskj-slovar-slovenskega-knjiznega-jezika/3547638/inovativen?FilteredDictionaryIds=130&View=1&Query=inovativen (accessed on 5 July 2025).
- McKeown, M. The Truth Abouth Innovation; Prentice Hall: London, UK, 2008. [Google Scholar]
- Sørensen, E.; Torfing, J. Enhancing collaborative innovation in the public sector. Adm. Soc. 2011, 43, 842–868. [Google Scholar] [CrossRef]
- Albury, D. Creating the Conditions for Radical Public Service Innovation. Aust. J. Public Adm. 2011, 70, 227–235. [Google Scholar] [CrossRef]
- Bommert, B. Collaborative innovation in the public sector. Int. Public Manag. Rev. 2010, 11, 15–33. [Google Scholar] [CrossRef]
- Sandford, B. Encouraging innovation in the public sector. J. Intellect. Cap. 2001, 2, 310–319. [Google Scholar] [CrossRef]
- Torfing, J. Collaborative innovation in the public sector: The argument. Public Manag. Rev. 2019, 21, 1–11. [Google Scholar] [CrossRef]
- Laita, A.; Belaissaoui, M. Information Technology Governance in Public Sector Organizations. In Information Technology Governance in Public Organizations; Rusu, L., Viscusi, G., Eds.; Springer: Berlin/Heidelberg, Germany, 2017; pp. 331–340. ISBN 978-3-319-46567-8. [Google Scholar]
- Constantinides, E.; Wittenberg, K.A.; Lorenzo-Romero, C. Co-Innovation: Motivators and inhibitors for customers to participate in online co-creation processes. In Proceedings of the 13th International Marketing Trends Conference, Venice, Italy, 24–25 January 2014; pp. 1–11. [Google Scholar]
- Lee, D.; Feiertag, P.; Unger, L. Co-production, co-creation or co-design of public space? A systematic review. Cities 2024, 154, 105372. [Google Scholar] [CrossRef]
- Pauluzzo, R.; Fedele, P.; Dokalskaya, I.; Garlatti, A. The role of digital technologies in public sector coproduction and co-creation: A structured literature review. Financ. Account. Manag. 2024, 40, 613–640. [Google Scholar] [CrossRef]
- Scupola, A.; Mergel, I. Co-production in digital transformation of public administration and public value creation: The case of Denmark. Gov. Inf. Q. 2022, 39, 101650. [Google Scholar] [CrossRef]
- Bharosa, N.; Meijer, K.; Van Der Voort, H. Innovation in public service design: Developing a co-creation tool for public service innovation journeys. ACM Int. Conf. Proceeding Ser. 2020, 20, 275–284. [Google Scholar] [CrossRef]
- Jarke, J. Co-Creating Digital Public Services. In Co-creating Digital Public Services for an Ageing Society; Springer: Cham, Switzerland, 2021; pp. 15–52. [Google Scholar]
- Damar, M.; Köse, H.Ö.; Cagle, M.N.; Özen, A. Mapping the Digital Frontier: Bibliometric and Machine Learning Insights Into Public Administration Transformation. Sayıştay Derg. 2024, 35, 9–41. [Google Scholar] [CrossRef]
- Lember, V.; Brandsen, T.; Tõnurist, P. The potential impacts of digital technologies on co-production and co-creation. Public Manag. Rev. 2019, 21, 1665–1686. [Google Scholar] [CrossRef]
- Rodriguez Müller, A.P.; Flores, C.C.; Albrecht, V.; Steen, T.; Crompvoets, J. A Scoping Review of Empirical Evidence on (Digital) Public Services Co-Creation. Adm. Sci. 2021, 11, 130. [Google Scholar] [CrossRef]
- Torfing, J.; Ferlie, E.; Jukić, T.; Ongaro, E. A theoretical framework for studying the co-creation of innovative solutions and public value. Policy Polit. 2021, 49, 189–209. [Google Scholar] [CrossRef]
- Osborne, S.P. From public service-dominant logic to public service logic: Are public service organizations capable of co-production and value co-creation? Public Manag. Rev. 2018, 20, 225–231. [Google Scholar] [CrossRef]
- Ansell, C.; Torfing, J. Co-creation: The new kid on the block in public governance. Policy Polit. 2021, 49, 211–230. [Google Scholar] [CrossRef]
- Sørensen, E.; Bryson, J.; Crosby, B. How public leaders can promote public value through co-creation. Policy Polit. 2021, 49, 267–286. [Google Scholar] [CrossRef]
- Acar, L.; Steen, T.; Verschuere, B. Public values? A systematic literature review into the outcomes of public service co-creation. Public Manag. Rev. 2023, 27, 1357–1389. [Google Scholar] [CrossRef]
- Cluley, V.; Radnor, Z. Rethinking co-creation: The fluid and relational process of value co-creation in public service organizations. Public Money Manag. 2021, 41, 563–572. [Google Scholar] [CrossRef]
- Cluley, V.; Parker, S.; Radnor, Z. Editorial: Public value for all? Considering the parameters of public value co-creation. Public Money Manag. 2023, 43, 1–3. [Google Scholar] [CrossRef]
- Lönn, C.-M.; Uppström, E. Core Aspects for Value Co-Creation in Public Sector. AMCIS 2015 Proc. 2015, 6. Available online: https://aisel.aisnet.org/amcis2015/eGov/GeneralPresentations/6 (accessed on 5 July 2025).
- Skaržauskienė, A.; Mačiulienė, M. Conceptualizing ICT-Enabled Co-creation of Public Value. In Proceedings of the 4th International Conference, INSCI 2017, Thessaloniki, Greece, 22–24 November 2017; Lecture Notes in Computer Science; 10673 LNCS. pp. 93–100. [Google Scholar] [CrossRef]
- Halmos, A.; Misuraca, G.; Viscusi, G. From Public Value to Social Value of Digital Government: Co-Creation and Social Innovation in European Union Initiatives. In Proceedings of the 52nd Hawaii International Conference on System Sciences, Maui, HI, USA, 8–11 January 2019. [Google Scholar]
- Hržica, R.; Pluchinotta, I.; Kovač, P.; Vrbek, S.; Jukić, T. Organizational Readiness for Co-Creation of Public Services in the Central and Eastern European Administrative Tradition: Development of the Conceptual Multi-Attribute Decision Support Model. NISPAcee J. Public Adm. Policy 2021, 14, 169–214. [Google Scholar] [CrossRef]
- Vrbek, S.; Kuiper, M. Command, Control and Co-Creation: Drivers and Barriers Faced by Professionals Co-Creating in the Slovenian Public Sector. Cent. Eur. Public Adm. Rev. 2022, 20, 33–55. [Google Scholar] [CrossRef]
- Baptista, N.; Alves, H.; Matos, N. Public Sector Organizations and Cocreation With Citizens: A Literature Review on Benefits, Drivers, and Barriers. J. Nonprofit Public Sect. Mark. 2020, 32, 217–241. [Google Scholar] [CrossRef]
- Longworth, G.R.; Erikowa-Orighoye, O.; Anieto, E.M.; Agnello, D.M.; Zapata-Restrepo, J.R.; Masquillier, C.; Giné-Garriga, M. Conducting co-creation for public health in low and middle-income countries: A systematic review and key informant perspectives on implementation barriers and facilitators. Glob. Health 2024, 20, 9. [Google Scholar] [CrossRef]
- Voorberg, W.; Bekkers, V.; Tummers, L. The keys to successful co-creation: An explanation using causal process tracing. In Proceedings of the EGPA, Speyer, Germany, 10–12 September 2014. [Google Scholar]
- Hržica, R.; Pevcin, P.; Benčina, J. Kontekstualni okvir in elementi pilotnega modela ocenjevanja organizacijske zrelosti za proces soustvarjanja javnih storitev. In Od boljših Predpisov k Njihovemu Učinkovitejšemu Izvrševanju; Pečarič, M., Ed.; Univerza v Ljubljani, Fakulteta za Upravo: Ljubljana, Slovenia, 2019; pp. 87–106. ISBN 978-961-262-116-2. [Google Scholar]
- Jukić, T.; Hržica, R.; Vrbek, S.; Benčina, J.; Dečman, M.; Pevcin, P.; Jaman, P.; Puzjak, M.; Rilko, D.; Subašić, A.; et al. Deliverable 7.1 Decision Support System for Assessment of Organisational Readiness for Co-Creation; Faculty of Public Administration: Ljubljana, Slovenia, 2022. [Google Scholar]
- Jukić, T.; Vrbek, S.; Hržica, R.; Pevcin, P.; Jaman, P.; Puzjak, M.; Rilko, D.; Subašić, A.; Gilja, B. Deliverable 7.2 Decision Support System Supporting the Selection of Public Services to be Renewed Based on Co-Creation; Faculty of Public Administration: Ljubljana, Slovenia, 2022. [Google Scholar]
- Vrbek, S.; Jukić, T. Co-creation service readiness model: A decision support for the selection of public services suitable for improvement through co-creation. Transform. Gov. People Process Policy 2024, 18, 13–32. [Google Scholar] [CrossRef]
- West, M.A. Innovation Implementation in Work Teams. In Group Creativity; Oxford University Press: Oxford, UK, 2003; pp. 245–276. ISBN 978-0-19-989372-0. [Google Scholar]
- Kjørstad, M.; Muller, G.; Falk, K. Co-Creative Problem Solving to Support Rapid Learning of Systems Knowledge Towards High-Tech Innovations: A Longitudinal Case Study. Systems 2021, 9, 42. [Google Scholar] [CrossRef]
- Jereb, E.; Bohanec, M.; Rajkovič, V. DEXi—Računalniški Program za Večparametrsko Odločanje; Moderna Organizacija: Kranj, Slovenia, 2003. [Google Scholar]
- Bohanec, M. Odločanje in Modeli; DMFA—Založništvo: Ljubljana, Slovenia, 2006; ISBN 961-212-190-7. [Google Scholar]
- Cinelli, M.; Coles, S.R.; Kirwan, K. Analysis of the potentials of multi criteria decision analysis methods to conduct sustainability assessment. Ecol. Indic. 2014, 46, 138–148. [Google Scholar] [CrossRef]
- Triantaphyllou, E. Multi-Criteria Decision Making Methods. In Multi-Criteria Decision Making Methods: A Comparative Study; Springer: New York, NY, USA, 2000; pp. 5–21. [Google Scholar]
- Cinelli, M.; Kadziński, M.; Gonzalez, M.; Słowiński, R. How to support the application of multiple criteria decision analysis? Let us start with a comprehensive taxonomy. Omega 2020, 96, 102261. [Google Scholar] [CrossRef] [PubMed]
- Cinelli, M.; Kadziński, M.; Miebs, G.; Gonzalez, M.; Słowiński, R. Recommending multiple criteria decision analysis methods with a new taxonomy-based decision support system. Eur. J. Oper. Res. 2022, 302, 633–651. [Google Scholar] [CrossRef]
- Taherdoost, H.; Madanchian, M. Multi-Criteria Decision Making (MCDM) Methods and Concepts. Encyclopedia 2023, 3, 77–87. [Google Scholar] [CrossRef]
- Azhar, N.A.; Radzi, N.A.M.; Wan Ahmad, W.S.H.M. Multi-criteria Decision Making: A Systematic Review. Recent Adv. Electr. Electron. Eng. 2021, 14, 779–801. [Google Scholar] [CrossRef]
- Gayatry, V.S.; Chetan, M.S. Comparative Study of Different Multi-criteria Decision-making methods. Int. J. Adv. Comput. Theory Eng. 2013, 2, 1–12. [Google Scholar]
- Bohanec, M. DEX (Decision EXpert): A Qualitative Hierarchical Multi-criteria Method. In Multiple Criteria Decision Making; Kulkarni, A.J., Ed.; Studies in Systems, Decision and Control; Springer Nature: Singapore, 2022; Volume 407, pp. 39–78. ISBN 978-981-16-7413-6. [Google Scholar]
- Bohanec, M.; Zupan, B.; Rajkovič, V. Applications of qualitative multi-attribute decision models in health care. Int. J. Med. Inf. 2000, 58–59, 191–205. [Google Scholar] [CrossRef]
- Berčič, T.; Bohanec, M.; Ažman Momirski, L. Integrating Multi-Criteria Decision Models in Smart Urban Planning: A Case Study of Architectural and Urban Design Competitions. Smart Cities 2024, 7, 786–805. [Google Scholar] [CrossRef]
- Bohanec, M. Multi-Criteria Dex Models: An Overview and Analysis. In Proceedings of the 14th International Symposium on Operational Research in Slovenia (SOR’17); Zadnik Stirn, L., Kljajić Borštnar, M., Žerovnik, J., Drobne, S., Eds.; Slovenian Society Informatika: Bled, Slovenia, 2017; pp. 155–160. [Google Scholar]
- Bohanec, M. Introduction to DEX—An Expert System Shell for Multi-Attribute Decision Making; Jožef Stefan Institute: Ljubljana, Slovenia, 1991; pp. 1–12. [Google Scholar]
- Hevner, A.; March, S.; Park, J.; Ram, S. Design Science in Information Systems Research. MIS Q. 2004, 28, 75. [Google Scholar] [CrossRef]
- Peffers, K.; Tuunanen, T.; Rothenberger, M.A.; Chatterjee, S. A Design Science Research Methodology for Information Systems Research. J. Manag. Inf. Syst. 2007, 24, 45–77. [Google Scholar] [CrossRef]
- Hržica, R.; Debelak, K.; Pevcin, P. A Dual-Level Model of AI Readiness in the Public Sector: Merging Organizational and Individual Factors Using TOE and UTAUT. Systems 2025, 13, 705. [Google Scholar] [CrossRef]
- Li, K.; Rollins, J.; Yan, E. Web of Science use in published research and review papers 1997–2017: A selective, dynamic, cross-domain, content-based analysis. Scientometrics 2018, 115, 1–20. [Google Scholar] [CrossRef]
- Pranckutė, R. Web of Science (WoS) and Scopus: The Titans of Bibliographic Information in Today’s Academic World. Publications 2021, 9, 12. [Google Scholar] [CrossRef]
- McBride, K.; Aavik, G.; Toots, M.; Kalvet, T.; Krimmer, R. How does open government data driven co-creation occur? Six factors and a ‘perfect storm’; insights from Chicago’s food inspection forecasting model. Gov. Inf. Q. 2019, 36, 88–97. [Google Scholar] [CrossRef]
- Demšar, J.; Curk, T.; Erjavec, A.; Gorup, Č.; Hočevar, T.; Milutinovič, M.; Možina, M.; Polajnar, M.; Toplak, M.; Starič, A.; et al. Orange: Data Mining Toolbox in Python. J. Mach. Learn. Res. 2013, 14, 2349–2353. [Google Scholar]
- Greenhalgh, T.; Jackson, C.; Shaw, S.; Janamian, T. Achieving Research Impact Through Co-creation in Community-Based Health Services: Literature Review and Case Study. Milbank Q. 2016, 94, 392–429. [Google Scholar] [CrossRef]
- Alghamdi, S.; Daim, T.; Alzahrani, S. Technology Assessment for Cybersecurity Organizational Readiness: Case of Airlines Sector and Electronic Payment. IEEE Trans. Eng. Manag. 2024, 71, 7701–7718. [Google Scholar] [CrossRef]
- Kampstra, N.A.; Zipfel, N.; Van Der Nat, P.B.; Westert, G.P.; Van Der Wees, P.J.; Groenewoud, A.S. Health outcomes measurement and organizational readiness support quality improvement: A systematic review. BMC Health Serv. Res. 2018, 18, 1005. [Google Scholar] [CrossRef]
- Söling, S.; Pfaff, H.; Karbach, U.; Ansmann, L.; Köberlein-Neu, J.; Kellermann-Mühlhoff, P.; Düvel, L.; Beckmann, T.; Hammerschmidt, R.; Jachmich, J.; et al. How is leadership behavior associated with organization-related variables? Translation and psychometric evaluation of the implementation leadership scale in German primary healthcare. BMC Health Serv. Res. 2022, 22, 1065. [Google Scholar] [CrossRef]
- Peterková, J.; Zapletalová, Š. Evaluation of the Usability of Selected Innovation Concepts for Managing Innovation Activities. Bus. Adm. Manag. 2018, 21, 141–158. [Google Scholar] [CrossRef]
- Khalili-Damghani, K.; Sadi-Nezhad, S. A decision support system for fuzzy multi-objective multi-period sustainable project selection. Comput. Ind. Eng. 2013, 64, 1045–1060. [Google Scholar] [CrossRef]
- Zarrin, S.; Daim, T.; Gillpatrick, T.; Bolatan, G.; Sharma, M. Evaluating customer orientation in e-commerce: An organization focused technology assessment. Technol. Anal. Strateg. Manag. 2024, 1–16. [Google Scholar] [CrossRef]
- Rychkova, I.; Zdravkovic, J. Towards Decentralized IT Governance in the Public Sector: A Capability-oriented Approach. In Information Technology Governance in Public Organizations; Rusu, L., Viscusi, G., Eds.; Springer: Berlin/Heidelberg, Germany, 2017; pp. 107–132. ISBN 978-3-319-46567-8. [Google Scholar]
- Echeverri, P.; Skålén, P. Co-creation and co-destruction: A practice-theory based study of interactive value formation. Mark. Theory 2011, 11, 351–373. [Google Scholar] [CrossRef]
- Järvi, H.; Kähkönen, A.K.; Torvinen, H. When value co-creation fails: Reasons that lead to value co-destruction. Scand. J. Manag. 2018, 34, 63–77. [Google Scholar] [CrossRef]
- Plé, L.; Cáceres, R.C. Not always co-creation: Introducing interactional co-destruction of value in service-dominant logic. J. Serv. Mark. 2010, 24, 430–437. [Google Scholar] [CrossRef]
- Alonso, J.M.; Andrews, R.; Clifton, J.; Diaz-Fuentes, D. Factors influencing citizens’ co-production of environmental outcomes: A multi-level analysis. Public Manag. Rev. 2019, 21, 1620–1645. [Google Scholar] [CrossRef]
- Ma, L.; Wu, X. Citizen engagement and co-production of e-government services in China. J. Chin. Gov. 2020, 5, 68–89. [Google Scholar] [CrossRef]
- Macaulay, M.; Rowe, M. Happy ever after? Making sense of narrative in creating police values. Public Manag. Rev. 2020, 22, 1306–1323. [Google Scholar] [CrossRef]
- Rutherfoord, R.; Spurling, L. Designing policy for localism. In Designing Public Policy for Co-production: Theory, Practice and Change; Durose, C., Richardson, L., Eds.; Policy Press: Bristol, UK, 2016; pp. 81–90. ISBN 978-1-4473-1695-4. [Google Scholar]
- Williams, B.N.; Kang, S.-C.; Johnson, J. (Co)-Contamination as the Dark Side of Co-Production: Public value failures in co-production processes. Public Manag. Rev. 2016, 18, 692–717. [Google Scholar] [CrossRef]
- Jos, P.H. Advancing Social Equity. Adm. Soc. 2016, 48, 760–780. [Google Scholar] [CrossRef]
- Cepiku, D.; Giordano, F. Co-Production in Developing Countries: Insights from the community health workers experience. Public Manag. Rev. 2014, 16, 317–340. [Google Scholar] [CrossRef]
- Weaver, B. Co-production, governance and practice: The dynamics and effects of User Voice Prison Councils. Soc. Policy Adm. 2019, 53, 249–264. [Google Scholar] [CrossRef]
- Kane, L.; Boulle, M. ‘This was different’: Transferring climate mitigation knowledge practices south to south with the MAPS programme. Clim. Policy 2018, 18, 1177–1188. [Google Scholar] [CrossRef]
- Pestoff, V. Collective Action and the Sustainability of Co-Production. Public Manag. Rev. 2014, 16, 383–401. [Google Scholar] [CrossRef]
- Tu, X. Conditions for the Co-Production of New Immigrant Services in Hong Kong. Int. J. Public Adm. 2016, 39, 1067–1076. [Google Scholar] [CrossRef]
- Bolívar, M.P.R. Policymakers’ Perceptions on the Citizen Participation and Knowledge Sharing in Public Sector Delivery. In Social Media and Local Governments: Theory and Practice; Sobaci, M., Ed.; Public Administration and Information Technology; Springer: Berlin/Heidelberger, Germany, 2016; Volume 15, pp. 37–56. ISBN 978-3-319-17722-9. [Google Scholar]
- Griffiths, M. Empowering Citizens. In Public Affairs and Administration; IGI Global: Hershey, PA, USA, 2015; pp. 1443–1461. ISBN 978-1-4666-4058-0. [Google Scholar]
- Petrescu, M. From marketing to public value: Towards a theory of public service ecosystems. Public Manag. Rev. 2019, 21, 1733–1752. [Google Scholar] [CrossRef]
- Saha, P. Connected Government as the New Normal. In Enterprise Architecture for Connected E-Government; IGI Global: Hershey, PA, USA, 2012; pp. 1–55. ISBN 978-1-4666-1825-1. [Google Scholar]
- Sevin, E. Branding Cities in the Age of Social Media: A Comparative Assessment of Local Government Performance. In Social Media and Local Governments: Theory and Practice; Sobaci, M., Ed.; Springer: Berlin/Heidelberg, Germany, 2016; pp. 301–320. ISBN 978-3-319-17722-9. [Google Scholar]
- Wiid, R.; Mora-Avila, P. Arts marketing framework: The arts organisation as a hub for participation. J. Public Aff. 2018, 18, e1657. [Google Scholar] [CrossRef]
- Blume, T. Creative disruption for cultural change. In Designing Public Policy for Co-Production: Theory, Practice and Change; Durose, C., Richardson, L., Eds.; Policy Press: Bristol, UK, 2016; pp. 91–100. ISBN 978-1-4473-1695-4. [Google Scholar]
- Dunston, R.; Lee, A.; Boud, D.; Brodie, P.; Chiarella, M. Co-Production and Health System Reform—From Re-Imagining To Re-Making. Aust. J. Public Adm. 2009, 68, 39–52. [Google Scholar] [CrossRef]
- Gesierich, S. Approaches to co-creating successful public service innovations with citizens: A comparison of different governance traditions. Public Money Manag. 2024, 44, 234–243. [Google Scholar] [CrossRef]
- Fledderus, J.; Brandsen, T.; Honingh, M. Restoring Trust Through the Co-Production of Public Services: A theoretical elaboration. Public Manag. Rev. 2014, 16, 424–443. [Google Scholar] [CrossRef]
- Loeffler, E.; Timm-Arnold, P. Comparing user and community co-production approaches in local ‘welfare’ and ‘law and order’ services: Does the governance mode matter? Public Policy Adm. 2021, 36, 115–137. [Google Scholar] [CrossRef]
- Nemec, J.; Merickova, B.M.; Svidronova, M.M.; Klimovsky, D. Co-Creation as a Social Innovation in Delivery of Public Services at Local Government Level: The Slovak Experience. In Handbook of Research on Sub-National Governance and Development; Schoburgh, E., Ryan, R., Eds.; Advances in Electronic Government Digital Divide and Regional Development; IGI GLOBAL: Hershey, PA, USA, 2017; pp. 281–303. ISBN 978-1-5225-1646-0. [Google Scholar]
- Loeffler, E.; Bovaird, T. Assessing the impact of co-production on pathways to outcomes in public services: The case of policing and criminal justice. Int. Public Manag. J. 2020, 23, 205–223. [Google Scholar] [CrossRef]
- Brown, P.R.; Head, B.W. Navigating tensions in co-production: A missing link in leadership for public value. Public Adm. 2019, 97, 250–263. [Google Scholar] [CrossRef]
- Eriksson, E.M. Representative co-production: Broadening the scope of the public service logic. Public Manag. Rev. 2019, 21, 291–314. [Google Scholar] [CrossRef]
- Broadhurst, K. Contextualising co-production and complex needs: Understanding the engagement of service users with severe and multiple disadvantages. Public Policy Adm. 2024, 39, 259–277. [Google Scholar] [CrossRef]
- Bauer, A.; Evans-Lacko, S.; Knapp, M. Valuing recovery-oriented practice at the interface between mental health services and communities: The role of organisational characteristics and environments. Int. J. Soc. Psychiatry 2019, 65, 136–143. [Google Scholar] [CrossRef] [PubMed]
- Ansell, C.; Torfing, J. Mainstreaming and Scaling Co-creation. In Public Governance as Co-Creation; Cambridge University Press: Cambridge, UK, 2021; pp. 193–229. [Google Scholar]
- Bentzen, T.Ø. Co-creation: A New Pathway for Solving Dysfunctionalities in Governance Systems? Adm. Soc. 2022, 54, 1148–1177. [Google Scholar] [CrossRef]
- Alford, J. The Multiple Facets of Co-Production: Building on the work of Elinor Ostrom. Public Manag. Rev. 2014, 16, 299–316. [Google Scholar] [CrossRef]
- Murray Svidronova, M.; Mikušová Meričková, B.; Nemec, J. Inclusion by Co-Production of Social Housing: The Slovak Experience. Cent. Eur. Public Adm. Rev. 2019, 17, 205–218. [Google Scholar] [CrossRef]
- Bentzen, T.Ø. Continuous co-creation: How ongoing involvement impacts outcomes of co-creation. Public Manag. Rev. 2022, 24, 34–54. [Google Scholar] [CrossRef]
- McBride, K.; Toots, M.; Kalvet, T.; Krimmer, R. Turning Open Government Data into Public Value: Testing the COPS Framework for the Co-creation of OGD-Driven Public Services. Public Adm. Inf. Technol. 2019, 31, 3–31. [Google Scholar] [CrossRef]
- Putro, U.S. Value Co-creation Platform as Part of an Integrative Group Model-Building Process in Policy Development in Indonesia. In Systems Science for Complex Policy Making: A Study of Indonesia; Mangkusubroto, K., Putro, U.S., Novani, S., Kijima, K., Eds.; Translational Systems Science; Springer: Tokyo, Janpan, 2016; Volume 10, pp. 17–28. ISBN 978-4-431-55273-4. [Google Scholar]
- Touati, N.; Maillet, L. Co-creation within hybrid networks: What can be learnt from the difficulties encountered? The example of the fight against blood- and sexually-transmitted infections. Int. Rev. Adm. Sci. 2018, 84, 469–485. [Google Scholar] [CrossRef]
- Agger, A.; Tortzen, A. ‘Co-production on the inside’–public professionals negotiating interaction between municipal actors and local citizens. Local Gov. Stud. 2023, 49, 801–820. [Google Scholar] [CrossRef]
- Zuniga, M.; Salaberria, E.; Arrieta, F. An analysis of the role of communities in care systems co-created with older people. Public Manag. Rev. 2020, 22, 1799–1818. [Google Scholar] [CrossRef]
- Durose, C.; Richardson, L. Co-productive policy design. In Designing Public Policy for Co-production: Theory, Practice and Change; Durose, C., Richardson, L., Eds.; Policy Press: Bristol, UK, 2016; pp. 30–50. [Google Scholar]
- Durose, C.; Richardson, L. Debating co-productive policy design. In Designing Public Policy for Co-Production: Theory, Practice and Change; Durose, C., Richardson, L., Eds.; Policy Press: Bristol, UK, 2016; pp. 181–202. [Google Scholar]
- Poocharoen, O.; Ting, B. Collaboration, Co-Production, Networks: Convergence of theories. Public Manag. Rev. 2015, 17, 587–614. [Google Scholar] [CrossRef]
- Eriksson, E.; Andersson, T.; Hellström, A.; Gadolin, C.; Lifvergren, S. Collaborative public management: Coordinated value propositions among public service organizations. Public Manag. Rev. 2020, 22, 791–812. [Google Scholar] [CrossRef]
- Strokosch, K.; Osborne, S.P. Co-experience, co-production and co-governance: An ecosystem approach to the analysis of value creation. Policy Polit. 2020, 48, 425–442. [Google Scholar] [CrossRef]
- Burall, S.; Hughes, T. The hidden politics of policy design. In Designing Public Policy For Co-Production; Durose, C., Richardson, L., Eds.; Policy Press: Bristol, UK, 2015; pp. 71–80. ISBN 978-1-4473-1695-4. [Google Scholar]
- Greer, L.L.; Dannals, J.E. Conflict in Teams. In The Wiley Blackwell Handbook of the Psychology of Team Working and Collaborative Processes; John Wiley & Sons, Ltd: Hoboken, NJ, USA, 2017; pp. 317–343. Available online: https://onlinelibrary.wiley.com/doi/10.1002/9781118909997.ch14 (accessed on 5 July 2025).
- Norström, A.V.; Cvitanovic, C.; Löf, M.F.; West, S.; Wyborn, C.; Balvanera, P.; Bednarek, A.T.; Bennett, E.M.; Biggs, R.; de Bremond, A.; et al. Principles for knowledge co-production in sustainability research. Nat. Sustain. 2020, 3, 182–190. [Google Scholar] [CrossRef]
- Schwoerer, K.; Keppeler, F.; Mussagulova, A.; Puello, S. CO-DESIGN-ing a more context-based, pluralistic, and participatory future for public administration. Public Adm. 2022, 100, 72–97. [Google Scholar] [CrossRef]
- Isham, L.; Bradbury-Jones, C.; Hewison, A. Reflections on engaging with an advisory network in the context of a ‘sensitive’ research study. Int. J. Soc. Res. Methodol. 2019, 22, 67–79. [Google Scholar] [CrossRef]
- Pinfold, V.; Szymczynska, P.; Hamilton, S.; Peacocke, R.; Dean, S.; Clewett, N.; Manthorpe, J.; Larsen, J. Co-production in mental health research: Reflections from the People Study. Ment. Health Rev. J. 2015, 20, 220–231. [Google Scholar] [CrossRef]
- Rayment, J.; Lanlehin, R.; McCourt, C.; Husain, S.M. Involving seldom-heard groups in a ppi process to inform the design of a proposed trial on the use of probiotics to prevent preterm birth: A case study. Res. Involv. Engagem. 2017, 3, 11. [Google Scholar] [CrossRef]
- Lindsay, C.; Pearson, S.; Batty, E.; Cullen, A.M.; Eadson, W. Street-level practice and the co-production o third sector-led employability services. Policy Polit. 2018, 46, 571–587. [Google Scholar] [CrossRef]
- Monrad, M. Self-Reflexivity as a form of Client Participation: Clients as Citizens, Consumers, Partners or Self-Entrepreneurs. J. Soc. Policy 2020, 49, 546–563. [Google Scholar] [CrossRef]
- Surva, L.; Tõnurist, P.; Lember, V. Co-Production in a Network Setting: Providing an Alternative to the National Probation Service. Int. J. Public Adm. 2016, 39, 1031–1043. [Google Scholar] [CrossRef]
- Kekez, A. Public service reforms and clientelism: Explaining variation of service delivery modes in Croatian social policy. Policy Soc. 2018, 37, 386–404. [Google Scholar] [CrossRef]
- Lindsay, C.; Pearson, S.; Batty, E.; Cullen, A.M.; Eadson, W. Co-production as a route to employability: Lessons from services with lone parents. Public Adm. 2018, 96, 318–332. [Google Scholar] [CrossRef]
- Barbera, C.; Sicilia, M.; Steccolini, I. What Mr. Rossi Wants in Participatory Budgeting: Two R’s (Responsiveness and Representation) and Two I’s (Inclusiveness and Interaction). Int. J. Public Adm. 2016, 39, 1088–1100. [Google Scholar] [CrossRef]
- Manes-Rossi, F.; Brusca, I.; Orelli, R.L.; Lorson, P.C.; Haustein, E. Features and drivers of citizen participation: Insights from participatory budgeting in three European cities. Public Manag. Rev. 2023, 25, 201–223. [Google Scholar] [CrossRef]
- Pilemalm, S. Digitalized co-production: Using volunteers as first responders. In Proceedings of the 2021 8th International Conference on eDemocracy and eGovernment, ICEDEG 2021, Quito, Ecuador, 28–30 July 2021; Institute of Electrical and Electronics Engineers Inc.: Piscataway, NJ, USA, 2021; pp. 25–32. [Google Scholar]
- Rossi, P.; Tuurnas, S. Conflicts fostering understanding of value co-creation and service systems transformation in complex public service systems. Public Manag. Rev. 2021, 23, 254–275. [Google Scholar] [CrossRef]
- Ansell, C.; Sørensen, E.; Torfing, J. The democratic quality of co-creation: A theoretical exploration. Public Policy Adm. 2024, 39, 149–170. [Google Scholar] [CrossRef]
- Engen, M.; Fransson, M.; Quist, J.; Skålén, P. Continuing the development of the public service logic: A study of value co-destruction in public services. Public Manag. Rev. 2021, 23, 886–905. [Google Scholar] [CrossRef]
- Skarli, J.B. Responsibilization and value conflicts in healthcare co-creation: A public service logic perspective. Public Manag. Rev. 2023, 25, 1238–1259. [Google Scholar] [CrossRef]
- Jalonen, H.; Kokkola, J.; Laihonen, H.; Kirjavainen, H.; Kaartemo, V.; Vähämaa, M. Reaching hard-to-reach people through digital means—Citizens as initiators of co-creation in public services. Int. J. Public Sect. Manag. 2021, 34, 799–816. [Google Scholar] [CrossRef]
- Pill, M.; Bailey, N. Community Empowerment or a Strategy of Containment? Evaluating Neighbourhood Governance in the City of Westminster. Local Gov. Stud. 2012, 38, 731–751. [Google Scholar] [CrossRef]
- Amorim Lopes, T.S.; Alves, H. Coproduction and cocreation in public care services: A systematic review. Int. J. Public Sect. Manag. 2020, 33, 561–578. [Google Scholar] [CrossRef]
- Flores, C.C.; Müller, A.P.R.; Albrecht, V.; Crompvoets, J.; Steen, T.; Tambouris, E. Towards the Inclusion of Co-creation in the European Interoperability Framework. In Proceedings of the 14th International Conference on Theory and Practice of Electronic Governance, Athens, Greece, 6–8 October 2021; ACM International Conference Proceeding Series. Association for Computing Machinery: New York, NY, USA, 2021; pp. 538–540. [Google Scholar]
- Compton, M.E.; Meier, K.J. Managing Social Capital and Diversity for Performance in Public Organizations. Public Adm. 2016, 94, 609–629. [Google Scholar] [CrossRef]
- Crompton, A. Inside co-production: Stakeholder meaning and situated practice. Soc. Policy Adm. 2019, 53, 219–232. [Google Scholar] [CrossRef]
- Van Eijk, C.; Steen, T.; Verschuere, B. Co-producing safety in the local community: A Q-methodology study on the incentives of Belgian and Dutch members of neighbourhood watch schemes. Local Gov. Stud. 2017, 43, 323–343. [Google Scholar] [CrossRef]
- Thompson, A.G.H. Contextualising co-production and co-governance in the Scottish National Health Service. J. Chin. Gov. 2020, 5, 48–67. [Google Scholar] [CrossRef]
- Bovaird, T.; Stoker, G.; Jones, T.; Loeffler, E.; Pinilla Roncancio, M. Activating collective co-production of public services: Influencing citizens to participate in complex governance mechanisms in the UK. Int. Rev. Adm. Sci. 2016, 82, 47–68. [Google Scholar] [CrossRef]
- Kleinhans, R. False promises of co-production in neighbourhood regeneration: The case of Dutch community enterprises. Public Manag. Rev. 2017, 19, 1500–1518. [Google Scholar] [CrossRef]
- Cubuk, E.B.S.; Karkin, N.; Yavuz, N. Public sector innovativeness and public values through information and communication technologies. ACM Int. Conf. Proceeding Ser. 2019, 353–361. [Google Scholar] [CrossRef]
- Alford, J. Why Do Public-Sector Clients Coproduce? Adm. Soc. 2002, 34, 32–56. [Google Scholar] [CrossRef]
- Lee, S.; Na, C. Why Citizens Engage in Co-Production: A Theoretical Framework and Experimental Evidence. Public Perform. Manag. Rev. 2024, 47, 419–448. [Google Scholar] [CrossRef]
- Voorberg, W.; Jilke, S.; Tummers, L.; Bekkers, V. Financial Rewards Do Not Stimulate Coproduction: Evidence from Two Experiments. Public Adm. Rev. 2018, 78, 864–873. [Google Scholar] [CrossRef]
- Van Gerven, M.; Malava, T.; Saikku, P.; Mesiäislehto, M. Towards a new era in the governance of integrated activation: A systematic review of the literature on the governance of welfare benefits and employment-related services in Europe (2010–21). Soc. Policy Adm. 2024, 58, 329–343. [Google Scholar] [CrossRef]
- Amann, J.; Sleigh, J. Too Vulnerable to Involve? Challenges of Engaging Vulnerable Groups in the Co-production of Public Services through Research. Int. J. Public Adm. 2021, 44, 715–727. [Google Scholar] [CrossRef]
- McMullin, C. Challenging the necessity of New Public Governance: Co-production by third sector organizations under different models of public management. Public Adm. 2021, 99, 5–22. [Google Scholar] [CrossRef]
- Baker, K.; Irving, A. Co-producing Approaches to the Management of Dementia through Social Prescribing. Soc. Policy Adm. 2016, 50, 379–397. [Google Scholar] [CrossRef]
- Loeffler, E.; Bovaird, T. User and Community Co-Production of Public Services: What Does the Evidence Tell Us? Int. J. Public Adm. 2016, 39, 1006–1019. [Google Scholar] [CrossRef]
- Steen, T.; Brandsen, T. Coproduction during and after the COVID-19 Pandemic: Will It Last? Public Adm. Rev. 2020, 80, 851–855. [Google Scholar] [CrossRef]
- Alford, J. Co-Production, Interdependence and Publicness: Extending public service-dominant logic. Public Manag. Rev. 2016, 18, 673–691. [Google Scholar] [CrossRef]
- Evans, B.; Sapeha, H. Are non-government policy actors being heard? Assessing New Public Governance in three Canadian provinces. Can. Public Adm. 2015, 58, 249–270. [Google Scholar] [CrossRef]
- Flemig, S.S.; Osborne, S. The Dynamics of Co-Production in the Context of Social Care Personalisation: Testing Theory and Practice in a Scottish Context. J. Soc. Policy 2019, 48, 671–697. [Google Scholar] [CrossRef]
- Jaspers, S.; Steen, T. The sustainability of outcomes in temporary co-production. Int. J. Public Sect. Manag. 2020, 33, 62–77. [Google Scholar] [CrossRef]
- Lövbrand, E. Co-producing European climate science and policy: A cautionary note on the making of useful knowledge. Sci. Public Policy 2011, 38, 225–236. [Google Scholar] [CrossRef]
- Nemec, J.; Svidroňová, M.M.; Kovács, É. Welfare Co-Production: Hungarian and Slovak Reality. NISPAcee J. Public Adm. Policy 2019, 12, 195–215. [Google Scholar] [CrossRef]
- Park, S. Beyond patient-centred care: A conceptual framework of co-production mechanisms with vulnerable groups in health and social service settings. Public Manag. Rev. 2020, 22, 452–474. [Google Scholar] [CrossRef]
- Ryan, D.; Bustos, E. Knowledge gaps and climate adaptation policy: A comparative analysis of six Latin American countries. Clim. Policy 2019, 19, 1297–1309. [Google Scholar] [CrossRef]
- Toots, M.; McBride, K.; Kalvet, T.; Krimmer, R. Open data as enabler of public service co-creation: Exploring the drivers and barriers. In Proceedings of the 2017 Conference for E-Democracy and Open Government (CeDEM), Krems, Austria, 17–19 May 2017; pp. 102–112. [Google Scholar] [CrossRef]
- Vanleene, D.; Voets, J.; Verschuere, B. Co-Producing a Nicer Neighbourhood: Why do People Participate in Local Community Development Projects? Lex Localis-J. Local Self-Gov. 2017, 15, 111–132. [Google Scholar] [CrossRef] [PubMed]
- Connolly, J.; Munro, A.; Macgillivray, S.; Mulherin, T.; Toma, M.; Gray, N.; Anderson, J. The Leadership of Co-Production in Health and Social Care Integration in Scotland: A Qualitative Study. J. Soc. Policy 2023, 52, 620–639. [Google Scholar] [CrossRef]
- Bovaird, T.; Loeffler, E. Bringing the Resources of Citizens into Public Governance: Innovation through Co-production to Improve Public Services and Outcomes. In Enhancing Public Innovation by Transforming Public Governance; Torfing, J., Triantafillou, P., Eds.; Cambridge University Press: Cambridge, UK, 2016; pp. 160–177. [Google Scholar]
- Howell, M.; Wilkinson, M. Policy design as co-design. In Designing Public Policy for Co-production: Theory, Practice and Change; Durose, C., Richardson, L., Eds.; Policy Press: Bristol, UK, 2016; pp. 157–166. ISBN 978-1-4473-1695-4. [Google Scholar]
- Kemp, R.; Rotmans, J. Transitioning policy: Co-production of a new strategic framework for energy innovation policy in the Netherlands. Policy Sci. 2009, 42, 303. [Google Scholar] [CrossRef]
- Loeffler, E.; Bovaird, T. Co-commissioning of public services and outcomes in the UK: Bringing co-production into the strategic commissioning cycle. Public Money Manag. 2019, 39, 241–252. [Google Scholar] [CrossRef]
- Sicilia, M.; Guarini, E.; Sancino, A.; Andreani, M.; Ruffini, R. Public services management and co-production in multi-level governance settings. Int. Rev. Adm. Sci. 2016, 82, 8–27. [Google Scholar] [CrossRef]
- McCabe, P. Challenges in policy redesign. In Designing Public Policy For Co-Production; Durose, C., Richardson, L., Eds.; Policy Press: Bristol, UK, 2015; pp. 63–70. ISBN 978-1-4473-1695-4. [Google Scholar]
- Edelenbos, J.; van Meerkerk, I.; Schenk, T. The Evolution of Community Self-Organization in Interaction With Government Institutions: Cross-Case Insights From Three Countries. Am. Rev. Public Adm. 2018, 48, 52–66. [Google Scholar] [CrossRef]
- Perikangas, S.; Määttä, A.; Tuurnas, S. Ensuring social equity through service integration design. Public Manag. Rev. 2023, 27, 452–472. [Google Scholar] [CrossRef]
- Andrews, R.; Brewer, G.A. Social Capital, Management Capacity and Public Service Performance. Public Manag. Rev. 2013, 15, 19–42. [Google Scholar] [CrossRef]
- Lindsay, C.; Pearson, S.; Batty, E.; Cullen, A.M.; Eadson, W. Co-production and social innovation in street-level employability services: Lessons from services with lone parents in Scotland. Int. Soc. Secur. Rev. 2018, 71, 33–50. [Google Scholar] [CrossRef]
- Sullivan, H. Building a knowledge-sharing system: Innovation, Replication, Co-production and Trust—A Response. Aust. J. Public Adm. 2019, 78, 319–321. [Google Scholar] [CrossRef]
- Isett, K.R.; Miranda, J. Watching Sausage Being Made: Lessons learned from the co-production of governance in a behavioural health system. Public Manag. Rev. 2015, 17, 35–56. [Google Scholar] [CrossRef]
- Levasseur, K. Co-producing accountability? Drawing conclusions from non-profit child care services in Manitoba. Can. Public Adm. 2018, 61, 26–44. [Google Scholar] [CrossRef]
- Hardyman, W.; Daunt, K.L.; Kitchener, M. Value Co-Creation through Patient Engagement in Health Care: A micro-level approach and research agenda. Public Manag. Rev. 2015, 17, 90–107. [Google Scholar] [CrossRef]
- Wiewiora, A.; Keast, R.; Brown, K. Opportunities and Challenges in Engaging Citizens in the Co-Production of Infrastructure-Based Public Services in Australia. Public Manag. Rev. 2016, 18, 483–507. [Google Scholar] [CrossRef]
- Williams, B.N.; LePere-Schloop, M.; Silk, P.D.; Hebdon, A. The co-production of campus safety and security: A case study at the University of Georgia. Int. Rev. Adm. Sci. 2016, 82, 110–130. [Google Scholar] [CrossRef]
- Cho, C.; Park, S.Y.; Son, J.K.; Lee, S. R&D support services for small and medium-sized enterprises: The different perspectives of clients and service providers, and the roles of intermediaries. Sci. Public Policy 2016, 43, scw006. [Google Scholar] [CrossRef]
- Fledderus, J.; Honingh, M. Why people co-produce within activation services: The necessity of motivation and trust—An investigation of selection biases in a municipal activation programme in The Netherlands. Int. Rev. Adm. Sci. 2016, 82, 69–87. [Google Scholar] [CrossRef]
- Jenhaug, L.M. Employees’ resistance to users’ ideas in public service innovation. Aust. J. Public Adm. 2020, 79, 444–461. [Google Scholar] [CrossRef]
- Vanleene, D.; Voets, J.; Verschuere, B. The co-production of public value in community development: Can street-level professionals make a difference? Int. Rev. Adm. Sci. 2020, 86, 582–598. [Google Scholar] [CrossRef]
- Duijn, M.; Rijnveld, M.; van Hulst, M. Meeting in the middle: Joining reflection and action in complex public sector projects. Public Money Manag. 2010, 30, 227–233. [Google Scholar] [CrossRef]
- Merickova, B.M.; Nemec, J.; Svidroňová, M. Co-creation in Local Public Services Delivery Innovation: Slovak Experience. Lex Localis-J. Local Self-Gov. 2015, 13, 521–535. [Google Scholar] [CrossRef]
- Oldfield, C. In Favour of Co-Production. In Developing Public Managers for a Changing World; Majgaard, K., Nielsen, J.C.R., Quinn, B., Raine, J.W., Eds.; Critical Perspectives on International Public Sector Management; Emerald Group Publishing Limited: Bingley, UK, 2016; Volume 5, pp. 83–102. ISBN 978-1-78635-079-4. [Google Scholar]
- Rose, M. Using mediation to resolve conflict. In Designing Public Policy for Co-Production: Theory, Practice and Change; Durose, C., Richardson, L., Eds.; Policy Press: Bristol, UK, 2016; pp. 167–175. ISBN 978-1-4473-1695-4. [Google Scholar]
- Crosby, B.C.; Hart, P.; Torfing, J. Public value creation through collaborative innovation. Public Manag. Rev. 2017, 19, 655–669. [Google Scholar] [CrossRef]
- Hambleton, R. The New Civic Leadership: Place and the co-creation of public innovation. Public Money Manag. 2019, 39, 271–279. [Google Scholar] [CrossRef]
- Claassen, C.H.; Bidet, E.; Kim, J.; Choi, Y. How social enterprise executives perceive their relationship with the government in South Korea: Insights from a Q-methodological study. Nonprofit Manag. Leadersh. 2024, 34, 589–628. [Google Scholar] [CrossRef]
- Crosby, B.C.; Bryson, J.M.; Middleton Stone, M. The Design and Implementation of Cross-Sector Collaborations: Propositions from the Literature. Public Adm. Rev. 2006, 66, 44–55. [Google Scholar]
- Tanimoto, K.; Doi, M. Social Innovation Cluster in Action: A Case Study of the San Francisco Bay Area. Hitotsubashi J. Commer. Manag. 2007, 41, 1–17. [Google Scholar]
- Cullingworth, J.; Brunner, R.; Watson, N. Not the usual suspects: Creating the conditions for and implementing co-production with marginalised young people in Glasgow. Public Policy Adm. 2024, 39, 278–297. [Google Scholar] [CrossRef]
- Durose, C.; Mangan, C.; Needham, C.; Rees, J.; Hilton, M. Transforming Local Public Services Through Co-Production. 2013. Available online: https://www.birmingham.ac.uk/documents/college-social-sciences/government-society/inlogov/briefing-papers/2013/transforming-local-public-services-co-production.pdf (accessed on 5 July 2025).
- Tuurnas, S.P.; Stenvall, J.; Rannisto, P.H.; Harisalo, R.; Hakari, K. Coordinating co-production in complex network settings. Eur. J. Soc. Work 2015, 18, 370–382. [Google Scholar] [CrossRef]
- Ansell, C.; Torfing, J. Pathways to Co-created Public Value Outcomes. In Public Governance as Co-creation; Cambridge University Press: Cambridge, UK, 2021; pp. 136–160. [Google Scholar]
- Nambisan, S.; Nambisan, P. Engaging Citizens in Co-Creation in Public Services—Lessons Learned and Best Practices. IBM Cent. Bus. Gov. 2013, 8, 48–49. [Google Scholar]
- Grubb, A.; Frederiksen, M. Speaking on behalf of the vulnerable? Voluntary translations of citizen needs to policy in community co-production. Public Manag. Rev. 2022, 24, 1894–1913. [Google Scholar] [CrossRef]
- Hofstad, H.; Sørensen, E.; Torfing, J.; Vedeld, T. Leading co-creation for the green shift. Public Money Manag. 2023, 43, 357–366. [Google Scholar] [CrossRef]
- Nye, S.J. The Powers to Lead; Nye, J.S., Ed.; Oxford University Press: Oxford, UK, 2008; ISBN 0-19-533562-7. [Google Scholar]
- Fledderus, J. Does User Co-Production of Public Service Delivery Increase Satisfaction and Trust? Evidence From a Vignette Experiment. Int. J. Public Adm. 2015, 38, 642–653. [Google Scholar] [CrossRef]
- Nesti, G. Co-production for innovation: The urban living lab experience. Policy Soc. 2018, 37, 310–325. [Google Scholar] [CrossRef]
- Casula, M.; Leonardi, C.; Zancanaro, M. How does digital technology impact on the co-production of local services? Evidence from a childcare experience. Public Money Manag. 2022, 42, 87–97. [Google Scholar] [CrossRef]
- Lam, W.F.; Wang, X. The Cognitive Foundation of a Co-Production Approach to Performance Measurement: How Do Officials and Citizens Understand Government Performance in China? Public Adm. Dev. 2014, 34, 32–47. [Google Scholar] [CrossRef]
- Coletti, P.; Dotti, N.F. Knowledge co-production promoting policy change in time of decentralisation: A comparison of two cases from Brussels. Local Gov. Stud. 2021, 47, 276–295. [Google Scholar] [CrossRef]
- Tuurnas, S. Looking beyond the Simplistic Ideals of Participatory Projects: Fostering Effective Co-production? Int. J. Public Adm. 2016, 39, 1077–1087. [Google Scholar] [CrossRef]
- Butcher, J.R. Squaring the Virtuous Circle: Exploring the Potential of the ‘Five Cs’. Aust. J. Public Adm. 2015, 74, 249–256. [Google Scholar] [CrossRef]
- Palumbo, R.; Manesh, M.F. Travelling along the public service co-production road: A bibliometric analysis and interpretive review. Public Manag. Rev. 2023, 25, 1348–1384. [Google Scholar] [CrossRef]
- Verschuere, B.; Brandsen, T.; Pestoff, V. Co-production: The State of the Art in Research and the Future Agenda. Volunt. Int. J. Volunt. Nonprofit Organ. 2012, 23, 1083–1101. [Google Scholar] [CrossRef]
- Van Eijk, C.J.A.; Steen, T.P.S. Why People Co-Produce: Analysing citizens’ perceptions on co-planning engagement in health care services. Public Manag. Rev. 2014, 16, 358–382. [Google Scholar] [CrossRef]
- Van Eijk, C.; Steen, T. Why engage in co-production of public services? Mixing theory and empirical evidence. Int. Rev. Adm. Sci. 2016, 82, 28–46. [Google Scholar] [CrossRef]
- Alford, J. Engaging Public Sector Clients; Palgrave Macmillan: London, UK, 2009; ISBN 978-1-349-30872-9. [Google Scholar]
- Golan-Nadir, N.; Christensen, T. Collective action and co-production of public services as alternative politics: The case of public transportation in Israel. Aust. J. Public Adm. 2023, 82, 96–115. [Google Scholar] [CrossRef]
- Loeffler, E.; Bovaird, T. User and community co-production of public services and outcomes-A map of the current state of play. In The Palgrave Handbook of Co-Production of Public Services and Outcomes; Springer International Publishing: Cham, Switzerland, 2020; pp. 3–30. [Google Scholar] [CrossRef]
- Pestoff, V. Co-production and Third Sector Social Services in Europe: Some Concepts and Evidence. Volunt. Int. J. Volunt. Nonprofit Organ. 2012, 23, 1102–1118. [Google Scholar] [CrossRef]
- Ryan, B. Co-production: Option or Obligation? Aust. J. Public Adm. 2012, 71, 314–324. [Google Scholar] [CrossRef]
- Cepiku, D.; Marsilio, M.; Sicilia, M.; Vainieri, M. The Co-Production of Public Services; Springer: Berlin/Heidelberg, Germany, 2020. [Google Scholar] [CrossRef]
- Perikangas, S.; Tuurnas, S. Design for inclusive digital co-production. Public Manag. Rev. 2024, 26, 1731–1751. [Google Scholar] [CrossRef]
- Herd, P.; Moynihan, D.P. Administrative Burden; Russell Sage Foundation: New York, NY, USA, 2019. [Google Scholar] [CrossRef]
- Landi, S.; Russo, S. Co-production ‘thinking’ and performance implications in the case of separate waste collection. Public Manag. Rev. 2022, 24, 301–325. [Google Scholar] [CrossRef]
- Osborne, S.P.; Radnor, Z.; Nasi, G. A New Theory for Public Service Management? Toward a (Public) Service-Dominant Approach. Am. Rev. Public Adm. 2013, 43, 135–158. [Google Scholar] [CrossRef]
- Roberts, A.; Townsend, S.; Morris, J.; Rushbrooke, E.; Greenhill, B.; Whitehead, R.; Matthews, T.; Golding, L. Treat me Right, Treat me Equal: Using National Policy and Legislation to Create Positive Changes in Local Health Services for People with Intellectual Disabilities. J. Appl. Res. Intellect. Disabil. 2013, 26, 14–25. [Google Scholar] [CrossRef] [PubMed]
- Ferlie, E. Concluding discussion: Key themes in the (possible) move to co-production and co-creation in public management. Policy Polit. 2021, 49, 305–317. [Google Scholar] [CrossRef]
- Voorberg, W.; Tummers, L.; Bekkers, V.; Torfing, J.; Tonurist, P.; Kattel, R.; Lember, V.; Timeus, K.; Nemec, J.; Svidronova, M.; et al. Co-Creation and Citizen Involvement in Social Innovation: A Comparative Case Study Across 7 EU-Countries, LIPSE, 2015. Available online: https://centerforborgerdialog.dk/wp-content/uploads/2017/10/Voorberg-2015-co-creation-and-citizen-involvement-comparative-study.pdf (accessed on 5 July 2025).
- Farooqi, S.A. Co-production: What makes co-production work? Evidence from Pakistan. Int. J. Public Sect. Manag. 2016, 29, 381–395. [Google Scholar] [CrossRef]
- McMullin, C. Expectations versus reality: The sustainability of co-production approaches over time. Public Manag. Rev. 2023, 26, 3409–3428. [Google Scholar] [CrossRef]
- Emerson, K.; Nabatchi, T.; Balogh, S. An Integrative Framework for Collaborative Governance. J. Public Adm. Res. Theory 2012, 22, 1–29. [Google Scholar] [CrossRef]
- Acey, C. Managing wickedness in the Niger Delta: Can a new approach to multi-stakeholder governance increase voice and sustainability? Landsc. Urban Plan. 2016, 154, 102–114. [Google Scholar] [CrossRef]
- Dias, S.; Gama, A.; Simões, D.; Mendão, L. Implementation Process and Impacts of a Participatory HIV Research Project with Key Populations. BioMed Res. Int. 2018, 2018, 5845218. [Google Scholar] [CrossRef]
- Gillard, S.; Simons, L.; Turner, K.; Lucock, M.; Edwards, C. Patient and public involvement in the coproduction of knowledge: Reflection on the analysis of qualitative data in a mental health study. Qual. Health Res. 2012, 22, 1126–1137. [Google Scholar] [CrossRef]
- Ayre, M.L.; Wallis, P.J.; Daniell, K.A.; Ayre, M.L.; Wallis, P.J.; Daniell, K.A. Learning from collaborative research on sustainably managing fresh water: Implications for ethical research–practice engagement. Ecol. Soc. 2018, 23, 6. [Google Scholar] [CrossRef]
- Hardyman, W.; Garner, S.; Lewis, J.J.; Callaghan, R.; Williams, E.; Dalton, A.; Turner, A. Enhancing public service innovation through value co-creation: Capacity building and the ‘innovative imagination’. Public Money Manag. 2022, 42, 332–340. [Google Scholar] [CrossRef]
- Mitchell, S.J.; Slowther, A.M.; Coad, J.; Akhtar, S.; Hyde, E.; Khan, D.; Dale, J. Ethics and patient and public involvement with children and young people. Arch. Dis. Child.-Educ. Pract. 2019, 104, 195–200. [Google Scholar] [CrossRef]
- Coad, J.; Flay, J.; Aspinall, M.; Bilverstone, B.; Coxhead, E.; Hones, B. Evaluating the impact of involving young people in developing children’s services in an acute hospital trust. J. Clin. Nurs. 2008, 17, 3115–3122. [Google Scholar] [CrossRef]
- Gratton, N.; Beddows, R. Get talking: Managing to achieve more through creative consultation. Crit. Perspect. Int. Public Sect. Manag. 2018, 6, 141–160. [Google Scholar] [CrossRef]
- Taylor, R.M.; Whelan, J.S.; Gibson, F.; Morgan, S.; Fern, L.A. Involving young people in BRIGHTLIGHT from study inception to secondary data analysis: Insights from 10 years of user involvement. Res. Involv. Engagem. 2018, 4, 50. [Google Scholar] [CrossRef]
- Cordova, T.; Gonzales, M. Establishing principles for value-driven practice. In Designing Public Policy for Co-Production: Theory, Practice and Change; Policy Press: Bristol, UK, 2016; pp. 103–114. ISBN 978-1-4473-1695-4. [Google Scholar]
- Strokosch, K.; Osborne, S.P. Asylum Seekers and the Co-production of Public Services: Understanding the Implications for Social Inclusion and Citizenship. J. Soc. Policy 2016, 45, 673–690. [Google Scholar] [CrossRef]
- Schachter, H.L.; Aliaga, M. Educating Administrators to Interact with Citizens: A Research Note. Public Organ. Rev. 2003 34 2003, 3, 433–442. [Google Scholar] [CrossRef]
- Kitchener, M.; Ashworth, R.; Horton, D.; Elliott, E. Co-created public value: The strategic management of collaborative problem-solving. Public Policy Adm. 2023, 1–21. [Google Scholar] [CrossRef]
- Bassi, A. The Relationship Between Public Administration and Third Sector Organizations: Voluntary Failure Theory and Beyond. Nonprofit Policy Forum 2023, 14, 385–404. [Google Scholar] [CrossRef]
- Farmer, J.; Carlisle, K.; Dickson-Swift, V.; Teasdale, S.; Kenny, A.; Taylor, J.; Croker, F.; Marini, K.; Gussy, M. Applying social innovation theory to examine how community co-designed health services develop: Using a case study approach and mixed methods. BMC Health Serv. Res. 2018, 18, 68. [Google Scholar] [CrossRef]
- Farmer, J.; Taylor, J.; Stewart, E.; Kenny, A. Citizen participation in health services co-production: A roadmap for navigating participation types and outcomes. Aust. J. Prim. Health 2018, 23, 509–515. [Google Scholar] [CrossRef]
- Gibbon, J.; Rutter, N. Social enterprise in prisons: Enabling innovation and co-creation. Public Money Manag. 2022, 42, 323–331. [Google Scholar] [CrossRef]
- Bason, C. Leading Public Sector Innovation, 2nd ed.; Bristol University Press: Bristol, UK, 2018; ISBN 978-1-4473-3625-9. [Google Scholar]
- Condon, L.; Bedford, H.; Ireland, L.; Kerr, S.; Mytton, J.; Richardson, Z.; Jackson, C. Engaging Gypsy, Roma, and Traveller Communities in Research: Maximizing Opportunities and Overcoming Challenges. Qual. Health Res. 2019, 29, 1324–1333. [Google Scholar] [CrossRef]
- Williams, M.F.; James, D.D. Embracing New Policies, Technologies, and Community Partnerships: A Case Study of the City of Houston’s Bureau of Air Quality Control. Tech. Commun. Q. 2008, 18, 82–98. [Google Scholar] [CrossRef]
- Abrines Jaume, N.; Abbiss, M.; Wray, J.; Ashworth, J.; Brown, K.L.; Cairns, J. CHILDSPLA: A collaboration between children and researchers to design and animate health states. Child Care Health Dev. 2015, 41, 1140–1151. [Google Scholar] [CrossRef]
- Parveen, S.; Barker, S.; Kaur, R.; Kerry, F.; Mitchell, W.; Happs, A.; Fry, G.; Morrison, V.; Fortinsky, R.; Oyebode, J.R. Involving minority ethnic communities and diverse experts by experience in dementia research: The Caregiving HOPE Study. Dementia 2018, 17, 990–1000. [Google Scholar] [CrossRef]
- Stich, B.; Mallum, F.B. The New Orleans Adopt-A-Catch Basin Program and Citizen Involvement. Public Works Manag. Policy 2024, 29, 63–80. [Google Scholar] [CrossRef]
- McMullin, C. “We’re not there to lead”: Professional roles and responsibilities in “citizen-led” co-production. Public Adm. Rev. 2025, 85, 165–175. [Google Scholar] [CrossRef]
- Sicilia, M.; Sancino, A.; Nabatchi, T.; Guarini, E. Facilitating co-production in public services: Management implications from a systematic literature review. Public Money Manag. 2019, 39, 233–240. [Google Scholar] [CrossRef]
- Trischler, J.; Dietrich, T.; Rundle-Thiele, S. Co-design: From expert- to user-driven ideas in public service design. Public Manag. Rev. 2019, 21, 1595–1619. [Google Scholar] [CrossRef]
- Csoba, J.; Sipos, F. Politically-driven public administration or co-creation? On the possibility of modernizing public services in rural Hungary. Public Money Manag. 2022, 42, 314–322. [Google Scholar] [CrossRef]
- Letki, N.; Steen, T. Social-Psychological Context Moderates Incentives to Co-produce: Evidence from a Large-Scale Survey Experiment on Park Upkeep in an Urban Setting. Public Adm. Rev. 2021, 81, 935–950. [Google Scholar] [CrossRef]
- Thijssen, P.; Van Dooren, W. Who you are/where you live: Do neighbourhood characteristics explain co-production? Int. Rev. Adm. Sci. 2016, 82, 88–109. [Google Scholar] [CrossRef]
- Brown, R. The citizen and trust in the (trustworthy) state. Public Policy Adm. 2020, 35, 384–402. [Google Scholar] [CrossRef]
- Chaebo, G.; Medeiros, J.J. Conditions for policy implementation via co-production: The control of dengue fever in Brazil. Public Manag. Rev. 2017, 19, 1381–1398. [Google Scholar] [CrossRef]
- Farr, M. Co-Production and Value Co-Creation in Outcome-Based Contracting in Public Services. Public Manag. Rev. 2016, 18, 654–672. [Google Scholar] [CrossRef]
- Uzochukwu, K.; Thomas, J.C. Who Engages in the Coproduction of Local Public Services and Why? The Case of Atlanta, Georgia. Public Adm. Rev. 2018, 78, 514–526. [Google Scholar] [CrossRef]
- Zhang, X.; Wen, F.; Tang, Z. Why Do the Public Participate in Community Regeneration Co-production? The Case of He Ping, Tianjin. Adm. Soc. 2023, 55, 1144–1170. [Google Scholar] [CrossRef]
- Alford, J.; Yates, S. Co-Production of Public Services in Australia: The Roles of Government Organisations and Co-Producers. Aust. J. Public Adm. 2016, 75, 159–175. [Google Scholar] [CrossRef]
- Chang, L.Y.C.; Zhong, L.Y.; Grabosky, P.N. Citizen co-production of cyber security: Self-help, vigilantes, and cybercrime. Regul. Gov. 2018, 12, 101–114. [Google Scholar] [CrossRef]
- Jaspers, S.; Steen, T. Does Co-Production Lead to the Creation of Public Value? Balancing the Dimensions of Public Value Creation in Urban Mobility Planning. Adm. Soc. 2021, 53, 619–646. [Google Scholar] [CrossRef]
- Bovaird, T.; Van Ryzin, G.G.; Loeffler, E.; Parrado, S. Activating Citizens to Participate in Collective Co-Production of Public Services. J. Soc. Policy 2015, 44, 1–23. [Google Scholar] [CrossRef]
- Fledderus, J.; Brandsen, T.; Honingh, M.E. User co-production of public service delivery: An uncertainty approach. Public Policy Adm. 2015, 30, 145–164. [Google Scholar] [CrossRef]
- Lino, A.F.; Busanelli de Aquino, A.C.; de Azevedo, R.R.; Brumatti, L.M. From rules to collaborative practice: When regulatory mechanisms drive collective co-production. Public Money Manag. 2019, 39, 280–289. [Google Scholar] [CrossRef]
- Parrado, S.; Van Ryzin, G.G.; Bovaird, T.; Löffler, E. Correlates of Co-production: Evidence From a Five-Nation Survey of Citizens. Int. Public Manag. J. 2013, 16, 85–112. [Google Scholar] [CrossRef]
- Gebauer, H.; Johnson, M.; Enquist, B. Service Innovations for Enhancing Public Transit Services. In Framing Innovation in Public Service Sectors; Fuglsang, L., Ronning, R., Enquist, B., Eds.; Routledge Studies in Innovation Organization and Technology; Routledge: London, UK, 2014; Volume 30, pp. 41–62. ISBN 978-1-315-88561-2. [Google Scholar]
- McGann, M.; Wells, T.; Blomkamp, E. Innovation labs and co-production in public problem solving. Public Manag. Rev. 2021, 23, 297–316. [Google Scholar] [CrossRef]
- Lindqvist, K.; Westrup, U. Non-voluntary service interaction from a service logic perspective: Children and value co-creation. Public Manag. Rev. 2019, 22, 1781–1798. [Google Scholar] [CrossRef]
- Paidakaki, A.; Katsigianni, X.; Van den Broeck, P. The politics of co-implementation and their potential in shaping egalitarian cities. Environ. Plan. C Polit. Space 2022, 40, 1403–1420. [Google Scholar] [CrossRef]
- Voorberg, W.; Bekkers, V.; Timeus, K.; Tonurist, P.; Tummers, L. Changing public service delivery: Learning in co-creation. Policy Soc. 2017, 36, 178–194. [Google Scholar] [CrossRef]
- Martin, D. Lean in a cold fiscal climate: The public sector in an age of reduced resources. Public Money Manag. 2018, 38, 29–36. [Google Scholar] [CrossRef]
- Dollery, B.; Kinoshita, Y.; Yamazaki, K. Humanitarian co-production in local government: The case of natural disaster volunteering in Japan. Local Gov. Stud. 2020, 46, 959–978. [Google Scholar] [CrossRef]
- Lum, J.M.; Shields, J.; Evans, B. Co-constructing Performance Indicators in Home and Community Care: Assessing the Role of NGOs in Three Canadian Provinces. Can. J. Nonprofit Soc. Econ. Res. 2016, 7, 46–67. [Google Scholar] [CrossRef]
- Pearson, C.; Watson, N.; Manji, K. Changing the culture of social care in Scotland: Has a shift to personalization brought about transformative change? Soc. Policy Adm. 2018, 52, 662–676. [Google Scholar] [CrossRef]
- Eriksson, E.; Gadolin, C.; Lindahl, G.; Alexandersson, P.; Eriksson, J. Public management in turbulent times: COVID-19 as an ecosystem disruptor. Aust. J. Public Adm. 2021, 80, 732–747. [Google Scholar] [CrossRef]
- Gyllenhammar, D.; Eriksson, E.; Löfgren, M. Value creation and destruction involving multiple public service organizations: A focus on frontline employees. Public Manag. Rev. 2023, 1–22. [Google Scholar] [CrossRef]
- Edvardsson, B.; Gustafsson, A.; Kristensson, P.; Tronvoll, B.; Witell, L. New service development from the perspective of value co-creation in a service system. Handb. Serv. Mark. Res. 2014, 346–369. [Google Scholar] [CrossRef]
- Langley, J.; Wolstenholme, D.; Cooke, J. “Collective making” as knowledge mobilisation: The contribution of participatory design in the co-creation of knowledge in healthcare. BMC Health Serv. Res. 2018, 18, 585. [Google Scholar] [CrossRef]
- Bryson, J.M.; Cunningham, G.L.; Lokkesmoe, K.J. What to Do When Stakeholders Matter: The Case of Problem Formulation for the African American Men Project of Hennepin County, Minnesota. Public Adm. Rev. 2002, 62, 568–584. [Google Scholar] [CrossRef]
- Fox, J.A. Social Accountability: What Does the Evidence Really Say? World Dev. 2015, 72, 346–361. [Google Scholar] [CrossRef]
- Straus, D. How to Make Collaboration Work: Powerful Ways To build Consensus, Solve Problems, and Make Decisions; Berrett-Koehler: Oakland, CA, USA, 2002; ISBN 978-1-60509-285-0. [Google Scholar]
- Regal, B.; Budjanovcanin, A.; van Elk, S.; Ferlie, E. Organizing for co-production: The role of leadership cultures. Public Manag. Rev. 2024, 26, 2402–2428. [Google Scholar] [CrossRef]
- Van Kleef, D.; van Eijk, C. In or Out: Developing a Categorization of Different Types of Co-Production by Using the Critical Case of Dutch Food Safety Services. Int. J. Public Adm. 2016, 39, 1044–1055. [Google Scholar] [CrossRef]
- Novani, S. Value Co-creation on Cloud Computing: A Case Study of Bandung City, Indonesia. In Systems Science for Complex Policy Making: A Study of Indonesia; Mangkusubroto, K., Putro, U.S., Novani, S., Kijima, K., Eds.; Springer: Tokyo, Japan, 2016; Volume 10, pp. 43–63. ISBN 978-4-431-55273-4. [Google Scholar]
- Yuan, Q. Co-production of Public Service and Information Technology: A Literature Review. In Proceedings of the 20th Annual International Conference on Digital Government Research, Dubai, UAE, 18–20 June 2019; ACM: New York, NY, USA, 2019; pp. 123–132. [Google Scholar]
- Ansell, C.; Torfing, J. A New Public Governance Based on Co-creation. In Public Governance as Co-Creation; Cambridge University Press: Cambridge, UK, 2021; pp. 1–32. [Google Scholar]
- Ansell, C.; Gash, A. Collaborative governance in theory and practice. J. Public Adm. Res. Theory 2008, 18, 543–571. [Google Scholar] [CrossRef]
- Tangi, L.; Janssen, M.; Benedetti, M.; Noci, G. Barriers and Drivers of Digital Transformation in Public Organizations: Results from a Survey in The Netherlands; Lecture Notes in Computer Science; 12219 LNCS; Springer: Berlin/Heidelberg, Germany, 2020; pp. 42–56. [Google Scholar] [CrossRef]
- Weißmüller, K.S.; Ritz, A.; Yerramsetti, S. Collaborating and co-creating the digital transformation: Empirical evidence on the crucial role of stakeholder demand from Swiss municipalities. Public Policy Adm. 2023, 1–28. [Google Scholar] [CrossRef]
- Eriksson, E. Coproduction and inclusion: A public administrator perspective. Int. Public Manag. J. 2022, 25, 217–240. [Google Scholar] [CrossRef]
- Kjellström, S. Re-Shaping Physical and Digital Consumer and Participative Co-Production Processes. In Processual Perspectives on the Co-Production Turn in Public Sector Organizations; IGI Global Scientific Publishing: Hershey, PA, USA, 2021; pp. 216–236. Available online: https://services.igi-global.com/resolvedoi/resolve.aspx?doi=10.4018/978-1-7998-4975-9.ch012 (accessed on 5 July 2025).
- Larsson, K.K.; Skjølsvik, T. Making sense of the digital co-production of welfare services: Using digital technology to simplify or tailor the co-production of services. Public Manag. Rev. 2023, 25, 1169–1186. [Google Scholar] [CrossRef]
- Gaynor, T.S.; Wilson, M.E. Social Vulnerability and Equity: The Disproportionate Impact of COVID-19. Public Adm. Rev. 2020, 80, 832–838. [Google Scholar] [CrossRef] [PubMed]
- Osborne, S.P.; Powell, M.; Cui, T.; Strokosch, K. Value Creation in the Public Service Ecosystem: An Integrative Framework. Public Adm. Rev. 2022, 82, 634–645. [Google Scholar] [CrossRef]
- Leite, H.; Hodgkinson, I.R.; Volochtchuk, A.V.L. The impact of service separation on value: A longitudinal study of user and provider experiences in a mental health service. Public Adm. 2024, 102, 1233–1256. [Google Scholar] [CrossRef]
- Breit, E.; Salomon, R. Making the Technological Transition—Citizens’ Encounters with Digital Pension Services. Soc. Policy Adm. 2015, 49, 299–315. [Google Scholar] [CrossRef]
- Mu, R.; Wang, H. A systematic literature review of open innovation in the public sector: Comparing barriers and governance strategies of digital and non-digital open innovation. Public Manag. Rev. 2022, 24, 489–511. [Google Scholar] [CrossRef]
- Viano, C.; Avanzo, S.; Cerutti, M.; Cordero, A.; Schifanella, C.; Boella, G. Blockchain tools for socio-economic interactions in local communities. Policy Soc. 2022, 41, 373–385. [Google Scholar] [CrossRef]
- Griffiths, M. Empowering Citizens: A Constructivist Assessment of the Impact of Contextual and Design Factors on Shared Governance. Public Aff. Adm. 2013, 1443–1461. [Google Scholar] [CrossRef]
- Vanleene, D.; Verschuere, B. Co-Production in Community Development. In Co-Production and Co-Creation; Routledge: London, UK, 2018; pp. 198–207. [Google Scholar] [CrossRef]
- Krogh, A.H. Facilitating collaboration in publicly mandated governance networks. Public Manag. Rev. 2022, 24, 631–653. [Google Scholar] [CrossRef]
- Rocha, A.C.; Schommer, P.C.; Debetir, E.; Pinheiro, D.M. Elementos estruturantes para a realização da coprodução do bem público: Uma visão integrativa. Cad. EBAPEBR 2021, 19, 538–551. [Google Scholar] [CrossRef]
- Taket, A.; Crisp, B.; Goldingay, S.; Graham, M.; Hanna, L.; Wilson, L. Scoping social inclusion practice. In Practising Social Inclusion; Taylor and Francis: Abingdon, UK, 2013; Volume 9780203766798, pp. 1–313. ISBN 978-0-203-76679-8. [Google Scholar]
- Makey, L.M.; Walsh, C.L.; Salih, I. Co-production: What it is and how it can ensure inclusive practice for service users and staff. Nurs. Manag. 2023, 30, 18–23. [Google Scholar] [CrossRef]
- Nieuwenhuizen, W.; Meijer, A. ICT-Based Co-production: A Public Values Perspective. Palgrave Handb. Co-Prod. Public Serv. Outcomes 2021, 577–594. [Google Scholar] [CrossRef]
- Edelmann, N. Digitalisation and Developing a Participatory Culture: Participation, Co-production, Co-destruction. Public Adm. Inf. Technol. 2022, 38, 415–435. [Google Scholar] [CrossRef]
- Keuffer, N. Does local autonomy facilitate local government reform initiatives? Evidence from Switzerland. Int. J. Public Sect. Manag. 2018, 31, 426–447. [Google Scholar] [CrossRef]
- Van der Graaf, S.; Nguyen Long, L.A.; Veeckman, C. Co-Creation and the City. In Co-creation and Smart Cities: Looking Beyond Technology; Emerald Publishing Limited: Leeds, UK, 2021; pp. 11–26. [Google Scholar]
- Wong, J.; Henderson, T.; Ball, K. Data protection for the common good: Developing a framework for a data protection-focused data commons. Data Policy 2022, 4, e3. [Google Scholar] [CrossRef]
- Meijer, A. E-governance innovation: Barriers and strategies. Gov. Inf. Q. 2015, 32, 198–206. [Google Scholar] [CrossRef]
- Rotta, M.J.R.; Sell, D.; dos Santos Pacheco, R.C.; Yigitcanlar, T. Digital Commons and Citizen Coproduction in Smart Cities: Assessment of Brazilian Municipal E-Government Platforms. Energies 2019, 12, 2813. [Google Scholar] [CrossRef]
- Fischer, C.; Siegel, J.; Proeller, I.; Drathschmidt, N. Resilience through digitalisation: How individual and organisational resources affect public employees working from home during the COVID-19 pandemic. Public Manag. Rev. 2023, 25, 808–835. [Google Scholar] [CrossRef]
- Gabryelczyk, R. Has COVID-19 Accelerated Digital Transformation? Initial Lessons Learned for Public Administrations. Inf. Syst. Manag. 2020, 37, 303–309. [Google Scholar] [CrossRef]
- Ladner, A. Autonomy and Austerity: Re-Investing in Local Government. In The Future of Local Government in Europe: Lessons from Research and Practice in 31 Countries; Schwab, C., Bouckaert, G., Kuhlmann, S., Eds.; Nomos Verlagsgesellschaft mbH & Co. KG: Baden-Baden, Germany, 2017; pp. 23–52. [Google Scholar]
- Todisco, L.; Mangia, G.; Canonico, P.; Tomo, A. Effects of COVID-19 on Public Administration: Smart Working as an Organizational Revolution. In HR Analytics and Digital HR Practices: Digitalization post COVID-19; Springer Nature: Singapore, 2022; pp. 51–72. [Google Scholar] [CrossRef]
- Hornbostel, L.; Tillack, D.; Nerger, M.; Wittpahl, V.; Handschuh, A.; Salden, J. Zukunftsradar Digitale Kommune Ergebnisbericht zur Umfrage 2022; Deutscher Städte- und Gemeindebund: Berlin, Germany, 2022. [Google Scholar]
- Martin-Howard, S.; Farmbry, K. Framing a Needed Discourse on Health Disparities and Social Inequities: Drawing Lessons from a Pandemic. Public Adm. Rev. 2020, 80, 839–844. [Google Scholar] [CrossRef]
- Coughlan, P.; Suri, J.F.; Canales, K. Prototypes as (Design) Tools for Behavioral and Organizational Change. J. Appl. Behav. Sci. 2007, 43, 122–134. [Google Scholar] [CrossRef]
- Mariani, I.; Mortati, M.; Rizzo, F. Strengthening e-Participation through Design Thinking. In Relevance for Better Digital Public Services. In Proceedings of the 24th Annual International Conference on Digital Government Research, Gdańsk, Poland, 11–14 July 2023; ACM International Conference Proceeding Series. Association for Computing Machinery: New York, NY, USA, 2023; pp. 224–232. [Google Scholar]
- Dudau, A.; Glennon, R.; Verschuere, B. Following the yellow brick road? (Dis)enchantment with co-design, co-production and value co-creation in public services. Public Manag. Rev. 2019, 21, 1577–1594. [Google Scholar] [CrossRef]
- Von Heimburg, D.; Langås, S.V.; Røiseland, A. From co-creation to public value through collaborative platforms—The case of Norwegian kindergartens. Public Money Manag. 2023, 43, 26–35. [Google Scholar] [CrossRef]
- Ruess, A.K.; Müller, R.; Pfotenhauer, S.M. Opportunity or responsibility? Tracing co-creation in the European policy discourse. Sci. Public Policy 2023, 50, 433–444. [Google Scholar] [CrossRef]
- Bohanec, M. DEXi: A Program for Multi-Attribute Decision Making; Institut Jozef Stefan: Ljubljana, Slovenia, 2017. [Google Scholar]
- Random.org RANDOM.ORG—Integer Generator. Available online: https://www.random.org/integers/ (accessed on 22 June 2025).









| Main Categories | Subcategories | Criteria in Validated Model [24] | New Criteria Added in This Study | Total Criteria |
|---|---|---|---|---|
| Readiness of the organization for traditional co-creation (1.1–1.3) | 3 | 30 | 19 | 49 |
| Readiness of the organization for digital co-creation (2.1–2.4) | 4 | / | 32 | 32 |
| Total | 7 | 30 | 51 | 81 |
| S | Percentage P |
|---|---|
| 0 | 0% |
| 1 | 25% |
| 2 | 50% |
| 3 | 75% |
| 4 | 100% |
| S | Percentage P |
|---|---|
| 0 | 0% |
| 1 | 25% |
| 2 | 50% |
| 3 | 75% |
| 4 | 100% |
| S | Percentage P |
|---|---|
| 0 | 0% |
| 1 | 16.7% |
| 2 | 33.3% |
| 3 | 50% |
| 4 | 66.7% |
| 5 | 83.3% |
| 6 | 100% |
| S | Percentage P |
|---|---|
| 0 | 0% |
| 1 | 12.5% |
| 2 | 25% |
| 3 | 37.5% |
| 4 | 50% |
| 5 | 62.5% |
| 6 | 75% |
| 7 | 87.5% |
| 8 | 100% |
Disclaimer/Publisher’s Note: The statements, opinions and data contained in all publications are solely those of the individual author(s) and contributor(s) and not of MDPI and/or the editor(s). MDPI and/or the editor(s) disclaim responsibility for any injury to people or property resulting from any ideas, methods, instructions or products referred to in the content. |
© 2025 by the author. Licensee MDPI, Basel, Switzerland. This article is an open access article distributed under the terms and conditions of the Creative Commons Attribution (CC BY) license (https://creativecommons.org/licenses/by/4.0/).
Share and Cite
Hržica, R. From Fragmented Criteria to a Structured Decision Support Mode: Designing a DEX-Based DSS for Assessing Organizational Readiness for Co-Creation. Systems 2025, 13, 806. https://doi.org/10.3390/systems13090806
Hržica R. From Fragmented Criteria to a Structured Decision Support Mode: Designing a DEX-Based DSS for Assessing Organizational Readiness for Co-Creation. Systems. 2025; 13(9):806. https://doi.org/10.3390/systems13090806
Chicago/Turabian StyleHržica, Rok. 2025. "From Fragmented Criteria to a Structured Decision Support Mode: Designing a DEX-Based DSS for Assessing Organizational Readiness for Co-Creation" Systems 13, no. 9: 806. https://doi.org/10.3390/systems13090806
APA StyleHržica, R. (2025). From Fragmented Criteria to a Structured Decision Support Mode: Designing a DEX-Based DSS for Assessing Organizational Readiness for Co-Creation. Systems, 13(9), 806. https://doi.org/10.3390/systems13090806

