Abstract
In recent years, numerous regions worldwide have experienced devastating natural disasters, leading to significant structural damage to buildings and loss of human lives. The reconstruction process highlights the need for a reliable method to document and track the maintenance history of buildings. This paper introduces a novel approach for managing and monitoring restoring interventions using a secure and transparent digital framework. We will also present an application aimed at improving building structures with respect to earthquake resistance. The proposed system, referred as the “Building Ledger Dossier”, leverages a Digital Twin approach applied to blockchain to establish an immutable record of all structural interventions. The framework models buildings using OpenSees, while all maintenance, repair activities, and documents are registered as Non-Fungible Tokens on a blockchain network, ensuring timestamping, transparency, and accountability. A Decentralized Autonomous Organization oversees identity management and work validation, enhancing security and efficiency in building restoration efforts. This approach provides a scalable and globally applicable solution for improving both ante-disaster monitoring and post-disaster reconstruction, ensuring a comprehensive, verifiable history of structural interventions and fostering trust among stakeholders. The proposed method is also applicable to other types of processes that require the aforementioned properties for document monitoring, such as the life-cycle management of tax credits and operations in the financial or banking sectors.
1. Introduction
Seismic safety regulations are essential for minimizing the impact of earthquakes on buildings and infrastructures. Different countries have adopted varying approaches to seismic safety based on their unique seismic risks, historical experiences, and policy frameworks. Let us compare briefly the seismic safety regulations in Europe, the United States, and China, highlighting their strengths and weaknesses.
European countries follow a harmonized seismic safety framework under Eurocode 8 (EC8) [1], which provides standards for earthquake-resistant construction. EC8 classifies seismic hazard zones and prescribes design rules for different building types [2]. However, individual countries supplement these regulations with national standards. For instance, Italy has some of the strictest codes due to its high seismic risk, focusing on retrofitting historical buildings [3].
The International Building Code (IBC) and the National Earthquake Hazards Reduction Program (NEHRP) provide the regulatory framework in the U.S. The Federal Emergency Management Agency (FEMA) and the American Society of Civil Engineers (ASCE) contribute to seismic standards, particularly ASCE 7-16 [4], which sets minimum requirements for building loads [5].
China has made significant strides in earthquake-resistant design, particularly after the devastating 2008 Wenchuan Earthquake. The GB 50011-2010 Code for Seismic Design of Buildings [6] establishes safety guidelines, focusing on high-rise buildings and rapid urban development. China’s seismic safety framework integrates Conditional Mean Spectrum (CMS) methodologies [7]. Table 1 compares key aspects of seismic safety regulations.
Table 1.
Comparison of seismic safety regulations in the U.S., China and the EU.
While all three regions implement robust seismic safety measures, their focus areas differ based on risk exposure and infrastructure needs. Europe emphasizes retrofitting historic structures, the U.S. incorporates site-specific risk assessments, and China rapidly adapts regulations to urban growth. Future advancements in seismic resilience will likely incorporate machine learning, Digital Twins, and real-time monitoring systems to improve earthquake preparedness globally.
In order to present a systematic approach to the problem and to implement a real case of use, we will refer to the Italian legislation and technical rules for this paper. We will furthermore focus on an intervention situated in the Abruzzo region, which suffered several earthquakes during ancient and recent times, and where seismic prevention is a hot topic of discussion.
1.1. Prevent Damages of Buildings During Seismic Events: A Key Issue for Safety
Italy’s seismic vulnerability is a critical issue due to the country’s position at the convergence of multiple tectonic plates, making it one of the most earthquake-prone regions in Europe. This geological setting subjects the built environment to recurrent seismic events of varying magnitudes, posing significant risks to both human lives and infrastructure [8].
A large portion of Italy’s building stock was constructed before the implementation of stringent seismic codes. The first significant legal framework addressing seismic safety, Law No. 64/19741, laid the foundation for earthquake-resistant design regulations. However, it was not until recent decades that more comprehensive and rigorous standards were introduced, including D.P.R. 380/20012 and Civil Protection Ordinance No. 3274/20033. As a result, a significant portion of existing buildings, particularly in high-seismicity zones, lacks the structural resilience necessary to withstand strong earthquakes.
The seismic vulnerability of Italy’s residential and commercial building stock is exacerbated by the prevalence of outdated construction techniques, inadequate retrofitting measures, and, in some cases, poor-quality materials. Many structures, particularly those built before the 1970s, were designed without considerations for seismic resistance, leaving them highly susceptible to collapse or severe damage during an earthquake.
1.1.1. Recent Earthquakes and Government Response
The devastating earthquakes in L’Aquila (2009) and Central Italy (2016) underscored the urgent need for proactive measures to improve building resilience. These events not only resulted in significant casualties but also caused the widespread destruction of residential, commercial, and historical structures, revealing the inadequacies of the existing building stock. In response, the Italian government has progressively reinforced seismic regulations, introducing standards such as the Norme Tecniche delle Costruzioni (NTC2008)4, which was followed by updated guidelines in NTC2018.
Despite these advancements, seismic retrofitting remains a slow and costly process hindered by bureaucratic challenges, financial constraints, and the sheer scale of the problem. Retrofitting efforts are further complicated by the unique challenges posed by Italy’s extensive cultural heritage. Historical buildings, many of which hold immense artistic and architectural value, require specialized interventions to enhance their seismic resilience while preserving their structural integrity and aesthetic significance.
For more modern structures, including reinforced concrete buildings constructed after the enforcement of Civil Protection Ordinance No. 3274/2003, routine structural assessments and, when necessary, targeted reinforcement measures are essential to ensure compliance with current seismic safety standards.
1.1.2. The Role of Traceability and Long-Term Commitment
Addressing seismic vulnerability in Italy demands a long-term, multifaceted strategy that integrates preventive measures, continuous monitoring, and public awareness. Strengthening existing buildings through systematic retrofitting, enforcing stringent compliance with seismic codes for new constructions, and fostering a culture of earthquake preparedness are fundamental to reducing risks.
One of the critical aspects of effective seismic risk management is the traceability of structural interventions. A transparent, reliable system for tracking modifications and reinforcement efforts ensures accountability and facilitates long-term monitoring. In this regard, some regional governments in Italy have introduced legislation mandating the creation of a Building Dossier (Fascicolo del Fabbricato). For instance, the Abruzzo Region implemented L.R. 34/20195, which requires the documentation of structural characteristics, construction materials, past renovations, and technological features of public residential buildings.
Expanding the use of such traceability systems on a national scale could significantly enhance Italy’s seismic preparedness. Integrating modern technologies such as Digital Twins, blockchain-based documentation, and real-time structural health monitoring could further improve the efficiency and reliability of earthquake resilience efforts.
Italy’s seismic vulnerability remains a pressing issue that necessitates continuous governmental, scientific, and societal commitment. While significant progress has been made in strengthening building codes and enhancing seismic safety measures, challenges persist in retrofitting aging structures and protecting historical buildings. A comprehensive approach—combining strict regulatory enforcement, technological innovation, and increased public investment—is essential to mitigate risks, safeguard lives, and preserve Italy’s invaluable built heritage.
1.2. State of the Art: Digital Twins, Tokenization of Assets, and Decentralized Autonomous Organizations
This study focuses on three key technological paradigms: Digital Twins (DT), Tokenization of Assets (ToA), and Decentralized Autonomous Organizations (DAOs). These emerging technologies are gaining increasing relevance across various domains, including engineering, asset management, and decentralized governance. This section provides an overview of their fundamental concepts and examines the current state of the art in each field. Finally, it presents a brief analysis of digitalization in the construction sector and outlines the Research Questions (RQs) that this study aims to address.
1.2.1. Digital Twins
The Digital Twin concept originated in the early 2000s as a framework for managing the life cycle of products with the primary goal of mitigating unforeseen operational behaviors and optimizing performance (see Grieves and Vickers [9]). Initially applied in the aerospace and defense industries, the concept has since expanded across various sectors, including manufacturing, construction, healthcare, and smart cities. The widespread adoption of DT technology has accelerated in recent years, particularly after 2019, as it has been recognized as one of the most promising technologies for the next decade.
The Digital Twin paradigm is based on four fundamental components that enable the creation of a high-fidelity digital counterpart of a physical asset: geometry, physics, behavior, and rules [10]. These components ensure that the digital representation accurately mirrors the structural and functional characteristics of the real-world entity regarding the following aspects:
- Geometry: defines the three-dimensional structure and spatial properties of the asset.
- Physics: captures material properties and mechanical responses to external forces.
- Behavior: models the asset’s interactions with its environment, including dynamic responses and operational conditions.
- Rules: integrates historical data, external knowledge, and predictive analytics to enhance decision-making capabilities.
Through the combination of these elements, a Digital Twin can simulate real-world conditions, predict system failures, and optimize operational efficiency. The ability to integrate real-time sensor data further enhances its applications in areas such as predictive maintenance, structural health monitoring, and automated control systems.
1.2.2. Tokenization of Assets
The Tokenization of Assets is closely linked to the concept of Distributed Ledger Technologies (DLTs), which provide a decentralized approach to storing and managing data across a peer-to-peer network. DLT ensures data integrity and security through cryptographic techniques, eliminating the need for centralized intermediaries. Transactions in a DLT-based system are validated through consensus mechanisms, which include the following:
- Proof-of-Work (PoW): a computationally intensive algorithm requiring network participants to solve complex mathematical problems (commonly used in bitcoin).
- Proof-of-Stake (PoS): an alternative mechanism in which validators are selected based on the amount of assets they hold and stake in the network [11].
Every transaction within a DLT is encrypted using asymmetric cryptography, requiring a public–private key pair for authentication and verification. Two key functionalities of DLT in the context of tokenization are outlined below:
- Automated Execution of Agreements: enabled through smart contracts, which are self-executing pieces of code stored on the blockchain that trigger transactions when predefined conditions are met.
- Exchange of Digital Assets: facilitated through tokenized representations of assets that can be transferred between network participants.
Tokenization involves creating digital representations of physical or digital assets in the form of cryptographic tokens. These tokens operate on a dual-layer architecture:
- Layer 1—Ownership and Authentication: stores essential metadata, including the owner’s identity, proof of authenticity, and transaction history.
- Layer 2—Functionality and Utility: determines the token’s capabilities, including transferability, usage permissions, and governance rights.
Two primary categories of tokens are used in the context of asset tokenization:
- Fungible Tokens (FTs): interchangeable digital assets used primarily for value transfer (e.g., cryptocurrencies like bitcoin or Ethereum).
- Non-Fungible Tokens (NFTs): unique digital assets that represent the ownership and provenance of a specific item, which are often used for tokenizing real-world assets such as real estate, artworks, or intellectual property rights [12].
By linking physical-world assets to tokenized representations via NFTs, it is possible to enhance asset liquidity, enable fractional ownership, and improve transparency in asset transactions [13].
1.2.3. Decentralized Autonomous Organizations
The concept of Decentralized Autonomous Organizations (DAOs) was first introduced by Buterin in 2014 [14] as a novel approach to decentralized governance and organizational management. DAOs leverage blockchain technology (BCT) and operate as decentralized networks governed by smart contracts, eliminating the need for centralized leadership. The foundational principles of DAOs stem from the broader development of Distributed Applications (DApps), enabling participants to interact transparently within a self-executing governance framework [15].
The origins of DAOs can be traced back to the 1990s with early research on intelligent agents for automation. However, the introduction of bitcoin’s transparent ledger and Ethereum’s programmable smart contracts in the 2010s provided the technological foundation necessary to make DAOs a reality. Core characteristics of DAOs include the following:
- Decentralized Control: Governance decisions are made collectively through voting mechanisms, which are often mediated by governance tokens.
- Transparency and Immutability: All transactions and governance decisions are recorded on a blockchain, ensuring auditability.
- Autonomous Execution: Smart contracts facilitate the automatic enforcement of governance rules and financial operations.
While DAOs offer numerous advantages in terms of transparency and community-driven decision making, they also face significant challenges:
- Legal and Regulatory Uncertainty: The absence of clear legal frameworks for DAO-based governance raises questions about liability and enforceability.
- Limitations of Smart Contracts: The rigidity of immutable smart contracts can lead to governance inefficiencies and vulnerabilities.
- Tokenomics and Reputation Systems: The impact of token-based governance on reputation, voting power, and incentive mechanisms remains an area of active research [16,17].
Despite these challenges, continued advancements in DLT architectures, improved security mechanisms, and evolving governance models are contributing to the growing adoption of DAOs in finance, supply chain management, and decentralized social networks.
The integration of Digital Twins, Tokenization of Assets, and DAOs represents a significant technological shift toward more intelligent, decentralized, and autonomous systems. Digital Twins enable real-time asset monitoring and predictive analytics, tokenization enhances asset liquidity and traceability, and DAOs provide decentralized governance mechanisms. As research and development continue to progress in these fields, their combined applications hold the potential to reshape various industries, from construction and real estate to finance and supply chain management.
1.3. State of the Art: Digitalization in Constructions and Building Information Management
The construction sector is undergoing a digital transformation driven by the need to minimize environmental impact, reduce costs, optimize energy performance, and enhance the durability of buildings. Let us examine two important stems of research that are transforming the sector with their disruptive tactics.
1.3.1. Digitalization and Digital Twins
Digital twins, intended here as a virtual replicas of physical structures, are emerging as pivotal tools in achieving these goals. They enable real-time monitoring, predictive maintenance, and informed decision making, particularly in response to natural disasters like earthquakes. This trend is slower compared to other industrial and manufacturing sectors and is framed in the EU Key Enabling Technologies (KETs) framework6 and the various EU Digital policies fostering digitalization and interoperating systems like Industry 4.0. [18] and Industry 5.0 [19]7. Industry 5.0 represents a paradigm shift from the automation-driven approach of Industry 4.0 toward a more human-centric model. It emphasizes collaboration between humans and intelligent machines with the goal of enhancing productivity, customization, and sustainability. This new industrial paradigm also supports the evolution of Safety 5.0, which is a comprehensive approach to safety management that integrates human factors and emerging technologies. Central to this vision is the use of Digital Twins as a mediation tool between human operators and collaborative systems, such as collaborative robots (cobots), to improve decision making, situational awareness, and overall system safety [20]. The integration of Digital Twins solutions in the construction sector represents a significant advancement in building management. By providing a comprehensive, real-time overview of a building’s condition, these systems support proactive maintenance strategies, reduce the carbon footprint through optimized resource use, and improve resilience against natural disasters. An interesting proposal on this topic that covers many hot areas of research is represented by the DT4SEM (Digital Twin for Seismic and Energy Monitoring) system of Lauria et al. [21]. The study explores the integration of Digital Twin technology into the construction industry, emphasizing its application in seismic safety and sustainable building management. It furthermore presents the development and experimental implementation of the DT4SEM system, which is designed to enhance the monitoring and maintenance of buildings throughout their life cycle, indicating successful operation in a real-world environment and readiness for commercial deployment. The system enables real-time data exchange between the physical building and its digital counterpart, allowing for the following: (i) continuous monitoring of structural health and energy usage, (ii) early detection of anomalies or potential failures, (iii) informed decision making for maintenance and emergency responses and (iv) simulation of seismic scenarios to assess building resilience. Another trend in digitization in construction worth mentioning is the cross-disciplinary synergy to improve edifices’ structural resilience. An example of this stem is in Haque [22], where the author presents a multi-criteria evaluation framework that takes into account a climate–human–environment–structure–soil–tunnel (CHESST) interaction model. Using an Analytic Hierarchy Process (AHP) relying upon a Logical Weightage Selection Technique (LWST), the best CHESST interaction model is selected. The Digital Twin model obtained is then tested in a seismic scenario based on Kobe seismic excitation.
1.3.2. Building Information Management and Blockchain
Building Information Management (BIM) is a digital methodology that supports the creation and management of data throughout the life cycle of a built asset from conceptual design to operation and decommissioning. It integrates multi-dimensional data into a shared digital representation, thereby facilitating informed decision making among stakeholders [23]. At its core, BIM enables a collaborative working environment where all stakeholders involved in a project like architects, engineers, contractors, and facility managers can interact with a federated model. This model encapsulates both geometric and non-geometric information, improving accuracy, reducing rework, and enhancing coordination among disciplines [24]. The interoperability of BIM platforms, grounded in open standards such as Industry Foundation Classes (IFCs)8, further supports integration across heterogeneous systems and disciplines. This contributes significantly to improving project outcomes, lowering costs and time management, enhancing quality control and reducing construction wastes [25]; moreover, BIM plays a pivotal role in sustainable construction by enabling the early-stage analysis of building performance, energy consumption, and life-cycle impacts [26]. The challenges of BIM include its high initial cost, steep learning curve and complexity in collaborative workflows where projects lacks clear contractual definitions for digital deliverables [27]. An interesting development of BIM technology that is emerging recently is its integration with blockchain technologies to enhance sustainable building design in construction processes. An interesting work in this area is of Liu et al. [28], where the authors envision a conceptual architecture and a framework that includes a knowledge management database and a blockchain processor to manage transactions and data securely. It aims to improve information management across all stages of a building project from design to post-construction.
In conclusion, actual research stems exemplify how Digital Twin technology, BIM and Internet-of-Things (IoT) integration can revolutionize the construction industry by enhancing the monitoring, maintenance, and overall management of buildings particularly in seismic-prone areas. Their successful implementation paves the way for broader adoption, contributing to the development of smarter, more resilient, and sustainable built environments. A widespread issue in current solutions, in our view, is the lack of trust, transparency, and verifiable certification of documents and operations carried out during the various phases of building modeling, construction, and monitoring.
1.4. Research Questions: Documental Digital Twins as Enabler of Building Security
Ensuring traceability in seismic interventions presents several critical challenges. Addressing these issues would enable more effective, verifiable, and secure building maintenance and restoration processes. The main challenges to be solved include the following:
- Lack of traceability of seismic interventions on buildings: in cases where seismic retrofitting or repair interventions are not mandatorily registered in public databases, reconstructing the building’s maintenance history becomes highly challenging. This includes identifying the number of interventions performed and the specific types of modifications applied over time.
- Absence of certification and vulnerability to counterfeiting: Current verification methods rely primarily on photographic evidence, which lacks secure metadata such as geolocation and timestamps. Additionally, digital images can be altered or manipulated, undermining the credibility of the documentation.
- Verification and accountability in inspections and legal disputes: Demonstrating the completion and authenticity of structural interventions is crucial for various stakeholders. This includes property owners, regulatory bodies, and legal experts conducting inspections or forensic analyses.
These challenges are well known in supply chains across sectors such as food and fashion [29], particularly in relation to product certification and sustainability. However, it is only in relatively recent times that they have been addressed in the construction sector through DLT solutions [30]. Our focus is specifically on the final stage of the supply chain, where products are installed on the construction site—linking them to higher-value applications related to regulatory compliance and safety. This study aims to investigate how emerging technologies, particularly Digital Twins and Distributed Ledger Technologies, can address these challenges. The research is structured around the following key questions:
- RQ1: Can edifices, maintenance, and restoration works be effectively modeled using tokenized Digital Twins, incorporating both the physical structure and its associated documentation on a Distributed Ledger?
- RQ2: How can this approach be practically implemented in a real-world construction site to enhance documentation, regulatory compliance, and long-term maintenance traceability?
To answer these questions, Section 2 will outline the research methodology adopted in this study. Section 3 will propose a possible system architecture for implementing an NFT-based tokenization system and a Digital Twin model for building documentation. In Section 4, we will describe the demonstrator implemented along with a practical application to a real building. Finally, the study will conclude with an evaluation of findings in Section 5 and a brief conclusion in Section 6.
2. Methodology: Implement a Documental Digital Twin of the Building
The core objective of our proposal is to establish a comprehensive method for digitally representing a physical artifact along with its associated documentation, including initial construction designs, subsequent renovation projects, compliance certificates, and connected multimedia records. The key innovation introduced in our approach is the tokenization of the combined “physical asset–documentation history” as Non-Fungible Tokens, ensuring a certified and immutable record of any structural modifications over time. By leveraging blockchain technology, this method guarantees transparency, security, and verifiability of changes made to the building.
The following are the primary requests the system should adhere to the following:
- Request 1: Adopt an interoperable data format for modeling the building structure and defining the associated data structure. Compliance with open standards is crucial to avoid proprietary formats, ensuring long-term accessibility, interoperability, and the mitigation of copyright or licensing constraints. An open framework facilitates integration with various stakeholders, including government agencies, construction firms, and research institutions.
- Request 2: Develop a digital platform for seismic intervention registration: This platform will serve as a centralized repository for data related to all structural interventions, including photographs, engineering assessments, technical documentation, and compliance certifications. A structured digital record allows authorities to efficiently reconstruct the building’s modification history and verify the integrity and adherence of interventions to regulatory requirements.
- Request 3: Leverage blockchain technology to ensure authenticity and integrity: Secure, tamper-proof recording of data is essential to preventing falsification or unauthorized modifications. By utilizing blockchain, we ensure that all seismic interventions and maintenance records remain immutable, verifiable, and traceable.
- Request 4: Utilize NFTs for data storage and timestamping: NFTs will store data such as Global Positioning System (GPS)-referenced images or cryptographic hashes linked to intervention records. By timestamping the registration of modifications on the blockchain, we create a transparent and permanent ledger that enhances accountability in the construction and renovation process.
- Request 5: Implement remote monitoring capabilities: A remote monitoring system will enable the real-time tracking of intervention progress, ensuring that modifications comply with predefined project specifications. This system will facilitate automated alerts in case of deviations from approved plans, helping to mitigate construction errors and ensure quality control.
- Request 6: Establish an approval and validation mechanism: A robust approval system is necessary to evaluate the correctness of interventions at each stage. This mechanism will define verification protocols, enabling certified professionals and authorities to validate and authorize changes before they are officially recorded.
By implementing these solutions, we aim to significantly enhance the traceability and accountability of seismic interventions, fostering a transparent, verifiable, and secure method for managing building modifications. This methodology will ultimately contribute to improving structural safety and reducing seismic risk.
2.1. Type of Restoration Works
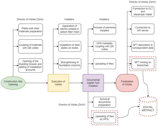
The proposed model applies to scenarios where either reinforced concrete buildings or historical stone buildings require restoration following seismic events. Common interventions in such cases include (i) the application of anti-seismic electro-welded or carbon-fiber mesh to external and internal partitions to enhance the structural resilience; (ii) the installation of steel-confining plates on facades and internal structural nodes (beam–pillar joints) to reinforce critical load-bearing elements; and (iii) the strengthening of foundation columns through steel or carbon-fiber encapsulation to enhance stability and load distribution.
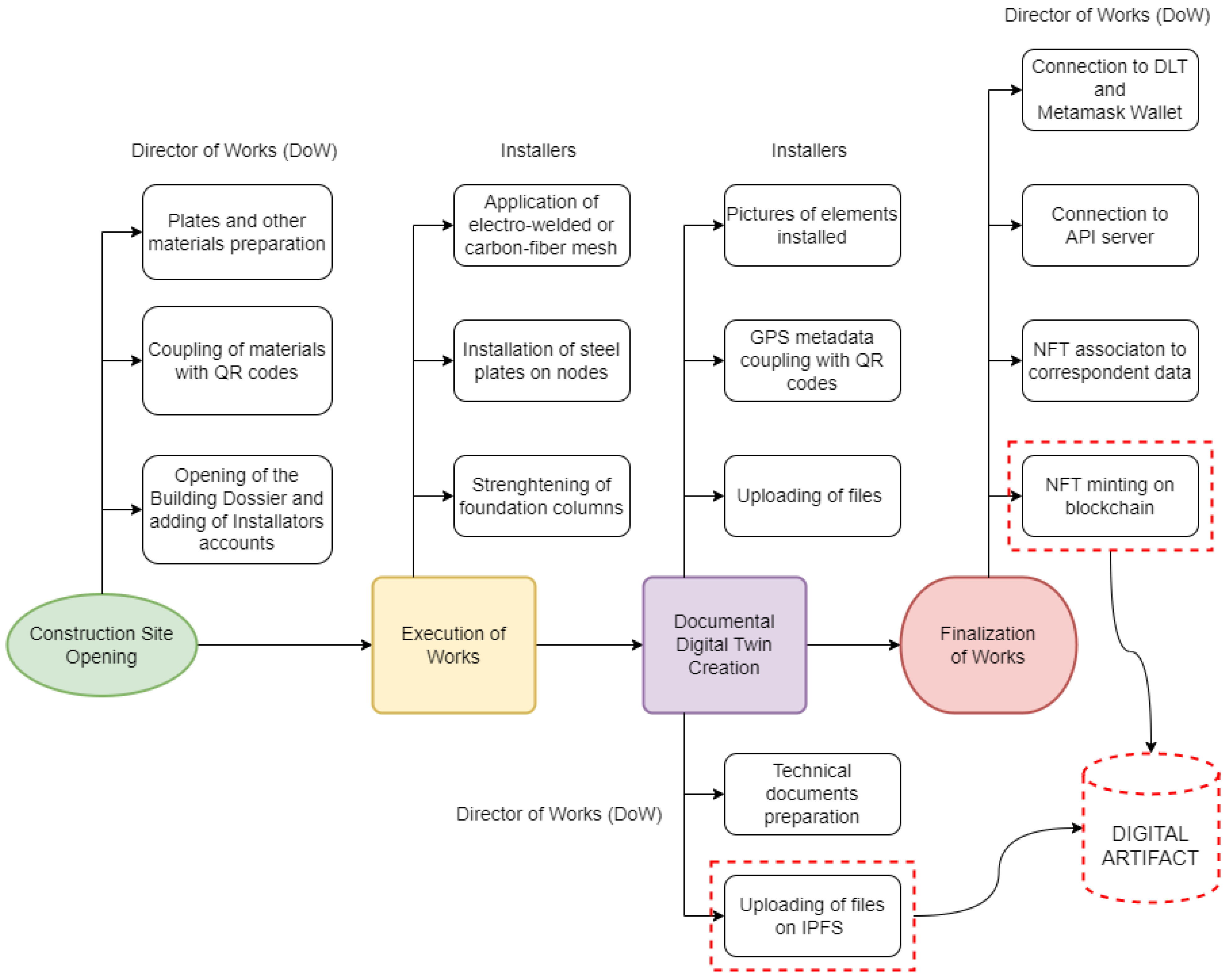
Each intervention necessitates the formulation of a detailed project report, which must be submitted to the appropriate regulatory authorities for approval. Additionally, certified professionals must oversee the execution, documenting the process with reports, photographic evidence, and compliance certificates, ensuring adherence to building codes and safety regulations. Figure 1 presents a simplified model outlining the interventions and associated activities involved in integrating NFT and DLT elements. The model comprises four main phases that span the entire life cycle of the construction site: (i) opening activities where products and components to be installed are prepared and tagged with a unique QR code, (ii) the execution of works where installation activities are carried out by installers, (iii) documental Digital Twin creation, which includes the preparation of all relevant files and metadata that are finally minted during the final phase, and (iv) the finalization of works phase, during which documents are registered on the InterPlanetary File System (IPFS) system and NFTs are minted to create a digital artifact that serves as a twin of the building structure, encompassing its associated documents and field data.
Figure 1.
Modeling of the interventions included in the Building Ledger Dossier system. Each of the four main phases has subtasks that are represented with white boxes, and the actor involved (Director of Works or Installer) in each subphase stem is tagged near the correspondent branch. At the end of the process the system produces an immutable digital artifact, highlighted by the red dash frame, composed by the NFTs minted on BC and documents on IPFS (InterPlanetary File System).
2.2. Tokenization of the Building Dossier
All documentation related to a building, from its original design to subsequent modifications and maintenance records, constitutes a comprehensive Building Dossier. Our methodology introduces a novel approach to tokenization that is distinct from its conventional application in asset ownership [31]. Rather than representing fractional ownership of a physical asset, as is common with real estate [32] or artworks [33], our system employs NFTs to establish a documental Digital Twin of the real-world structure.
Each NFT corresponds to a segment of the building’s documentation, forming an open-ended, verifiable registry. A smart contract governs the Building Dossier, defining ownership, access rights, and operational rules. This system links initial documentation, such as blueprints, structural assessments, and material specifications, to subsequent records of modifications, including renovation projects, compliance reports, and maintenance logs.
By integrating blockchain technology and NFTs, we create a decentralized, immutable record of a building’s life cycle. This Digital Twin approach enhances transparency, facilitates regulatory compliance, and ensures that every modification remains securely documented and verifiable by relevant stakeholders. Figure 2 shows a simple flowchart of the tokenization and documents registration processes on blockchain.
Figure 2.
Modeling of the tokenization process of the Building Dossier’s documents. For each phase, the type of document involved is reported as well as the subprocess (in white) and the medium used (in blue). Once the documents are ready, a smart contract is provided to interact through API calls with DLT.
3. Architecture of Building Ledger Dossier
To address the aforementioned challenges, we propose the Building Ledger Dossier (BLD), which is a multilevel architecture derived from our previous article [34] that is capable of inter-operating across various stages of the process, tackling issues such as user identification, data immutability, work approval, and user accountability. This original work, presented as a conference paper, was a preliminary study of the problem, proposing an initial architecture without an applied implementation. In this extended version, we aim to further develop the architectural proposal by refining the sequence and class diagrams and by defining the relevant use cases. Additionally, we present a system application by developing a software demonstrator to evaluate the architecture in a real-world scenario.
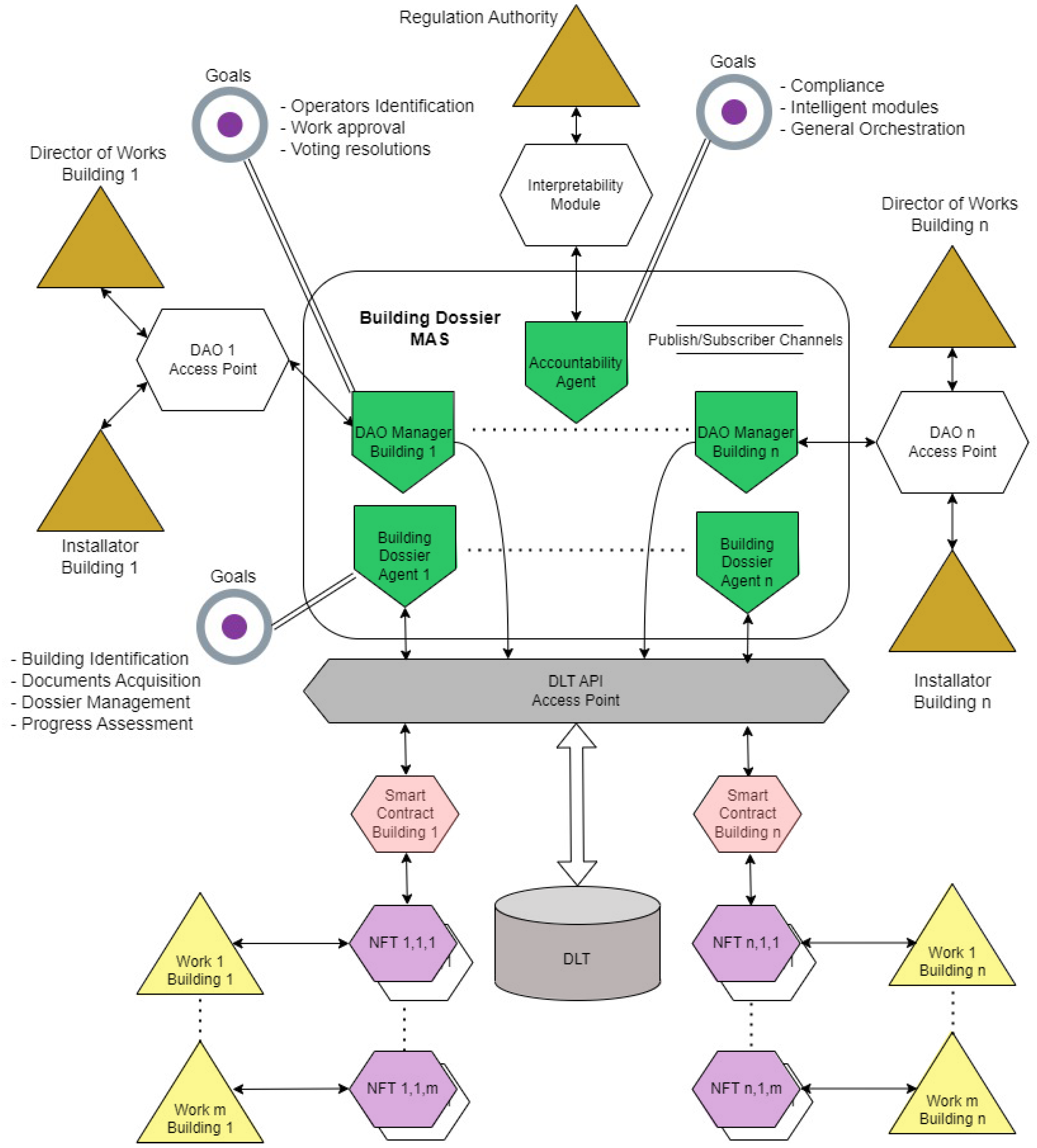
Coming to the architecture, at the top level, a Multi-Agent System (MAS) coordinates the management of Building Dossiers at the regulatory authority level (central or local government). The MAS also orchestrates the Decentralized Autonomous Organization systems overseeing work on each building and manages Distributed Ledger Technology functions responsible for handling the smart contracts to which NFTs are linked. The following sections detail each subsystem, illustrating a use case and providing a brief overview of the open standards used to model building structures.
3.1. Managing Building Dossiers: MAS for Regulatory Compliance
The MAS structure is depicted in Figure 3. It comprises three categories of agents responsible for managing Building Dossier functionalities. (i) The Accountability Agent enables regulatory authorities to perform compliance checks and verifications throughout the process, orchestrating the system while integrating intelligent monitoring features to detect potential malicious behavior. (ii) DAO Manager Agents oversee various DAOs created whenever an intervention is registered. (iii) Building Dossier Agents handle interactions with the DLT. Inter-agent communication is implemented via Publish/Subscribe channels, facilitating the adoption of microservices in future demonstrator implementations.
Figure 3.
MAS architecture of Building Ledger Dossier. Three types of agents (represented in green) allow accountability, DAO management, and interaction with smart contracts. Goals of each agent is evidenced with target circles and connected with a double line. DLT blocks are also presented (represented in violet and pink) to provide a more precise understanding of MAS functions. The figure is partly derived from [34].
3.2. Enhancing Accountability: Blockchain and NFT Management
The data structure underpinning the Digital Dossier consists of building files, which model both fundamental property data and a chronological record of seismic interventions. Each intervention is registered in a list detailing the work (project specifications, building models), associated data (photographs, metadata, geolocation), and blockchain-stored records to ensure immutability. Each information entry is tokenized as an NFT, preventing any post-approval modification or tampering. This approach also supports the secure storage of key building model parameters, which are further elaborated in the following section.
3.3. A Standard Construction Modeling Tool: OpenSees
The Building Dossier framework adopts an open data approach for modeling structures. We employ the Open System for Earthquake Engineering Simulation (OpenSees)9, which is a powerful open-source tool for simulating structural behavior and terrain response to seismic events that is widely used as finite element framework; it is developed for modeling and analyzing structural and geotechnical systems under seismic loading. Initially designed with Tcl as the primary scripting language, OpenSees (3.7.1) has evolved to include Python through OpenSeesPy (3.7.1.2), enhancing accessibility and versatility (see Zhu et al. [35]). The Tcl Procedural Language (TPL) in OpenSees plays a crucial role in defining structures, allowing users to script model creation, apply loads, and conduct analyses efficiently. Structural definition in OpenSees involves specifying key elements such as materials, nodes, elements, constraints, and loads. The process begins with defining materials using commands like for simple models or for complex constitutive behavior. Nodes, which represent Degrees of Freedom (DOF) in the model, are assigned using node commands, while elements, such as element truss or element beamColumn, connect these nodes and define structural behavior. Boundary conditions and constraints are implemented via fix and equal DOF commands. Loads, including point and distributed forces, are defined using pattern and load commands. The modular nature of OpenSees and its integration with scripting languages like Tcl and Python provide a robust platform for researchers and engineers to conduct high-fidelity simulations and develop advanced methodologies in structural analysis.
In our application, data modeling is focused on nodes, which OpenSees defines through name/tag identifiers, coordinates, constraints, and nodal masses. The syntax for defining a node is
node $nodeTag (ndm $coords); fix $nodeTag (ndf $ConstrValues); mass $nodeTag (ndf $MassValues);
For instance, a node at the origin with fixed constraints along three axes and assigned nodal masses is represented as
node 1 0 0; fix 1 1 1 1; mass 1 5.18 0.0 0.0;
Our system structures these data into three dictionaries (nodes, constraints, and masses). For further details, refer to McKenna [36]. The integration of OpenSees data with blockchain is performed via a versioning of the various files provided by the tools. In a scenario of documental certification, there is no need for real-time interaction between the physical model (the building and its documentation files) and the Digital Twin model (digitalized documents and OpenSees structural files). The metadata of the documents are minted as NFTs and saved on the project’s directory on the Open Sea repository, while the files are stored on an IPFS repository (refer to Sections “Engineer Module and “Director of Work Module” for more details).
3.4. Work Execution: DAOs for Identification and Approval
DAO governance operates via token-based voting, where decision-making power correlates with stakeholder contributions. For our application, DAOs govern the approval process of restoration projects, assigning distinct roles to participants such as the Director of Works (DoW) and Installer (see Section 3.5). Each user maintains a multi-governance blockchain wallet, storing tokens for DAOs they participate in. Wallet issuance requires identity verification, serving as a means of authentication for all DLT applications.
3.5. Use Cases: Plate Installation and Documents Registration
Building Ledger Dossier operations unfold in four key stages:
- Intervention Planning: The building owner or manager initiates a new intervention record in the ledger.
- Intervention Execution: A qualified Installer conducts the seismic intervention, documenting the process with photos and metadata via the Building Ledger Dossier mobile application.
- Data Validation: The DoW reviews and approves the Installer’s submissions.
- Blockchain Integration: The approved record is stored on the blockchain, ensuring immutability and transparency.
Each transaction undergoes the following validation steps:
- Action Certification: User actions and data entries are recorded with timestamps and cryptographic hashes.
- Data Storage: Validated records are permanently registered on the blockchain.
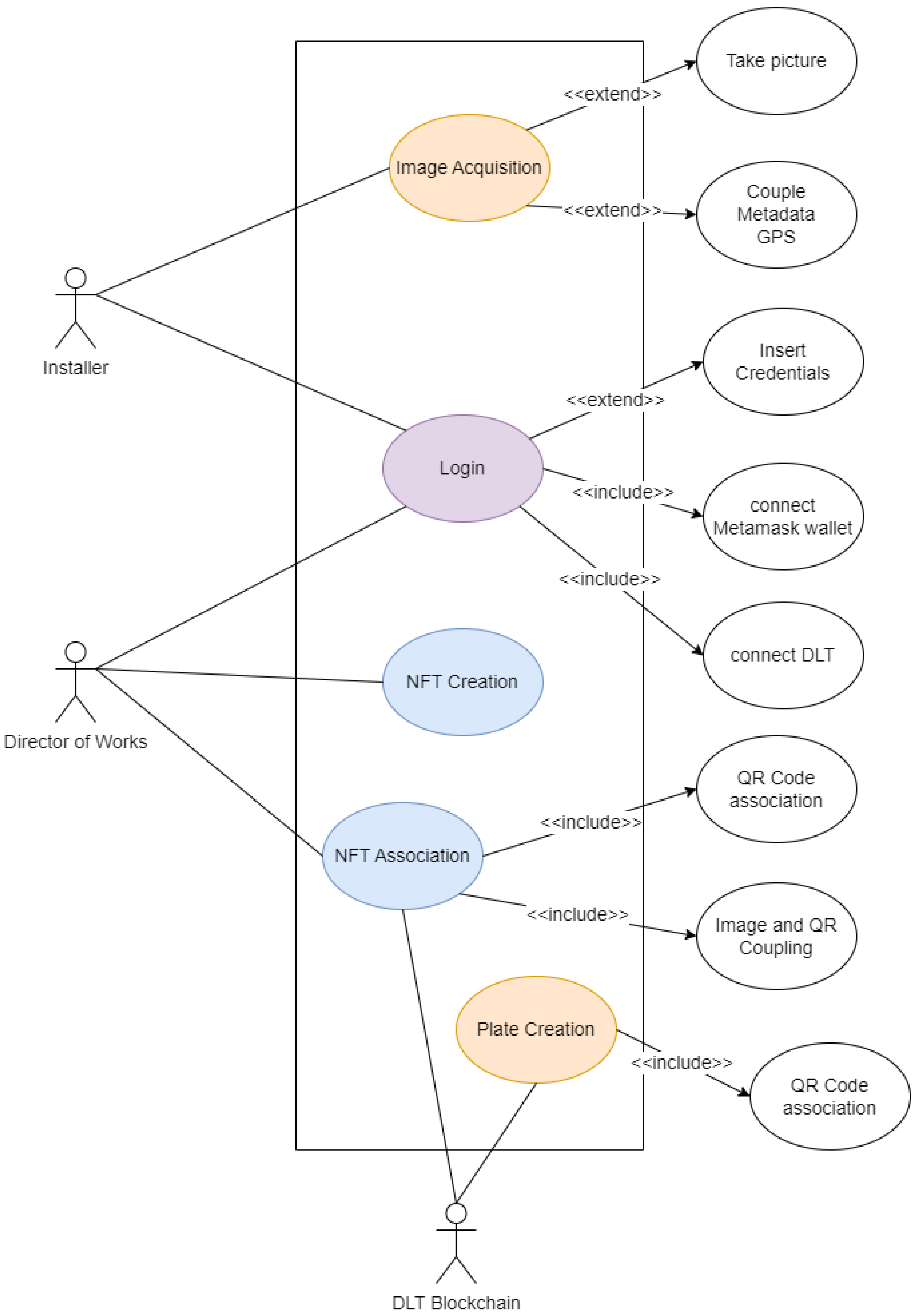
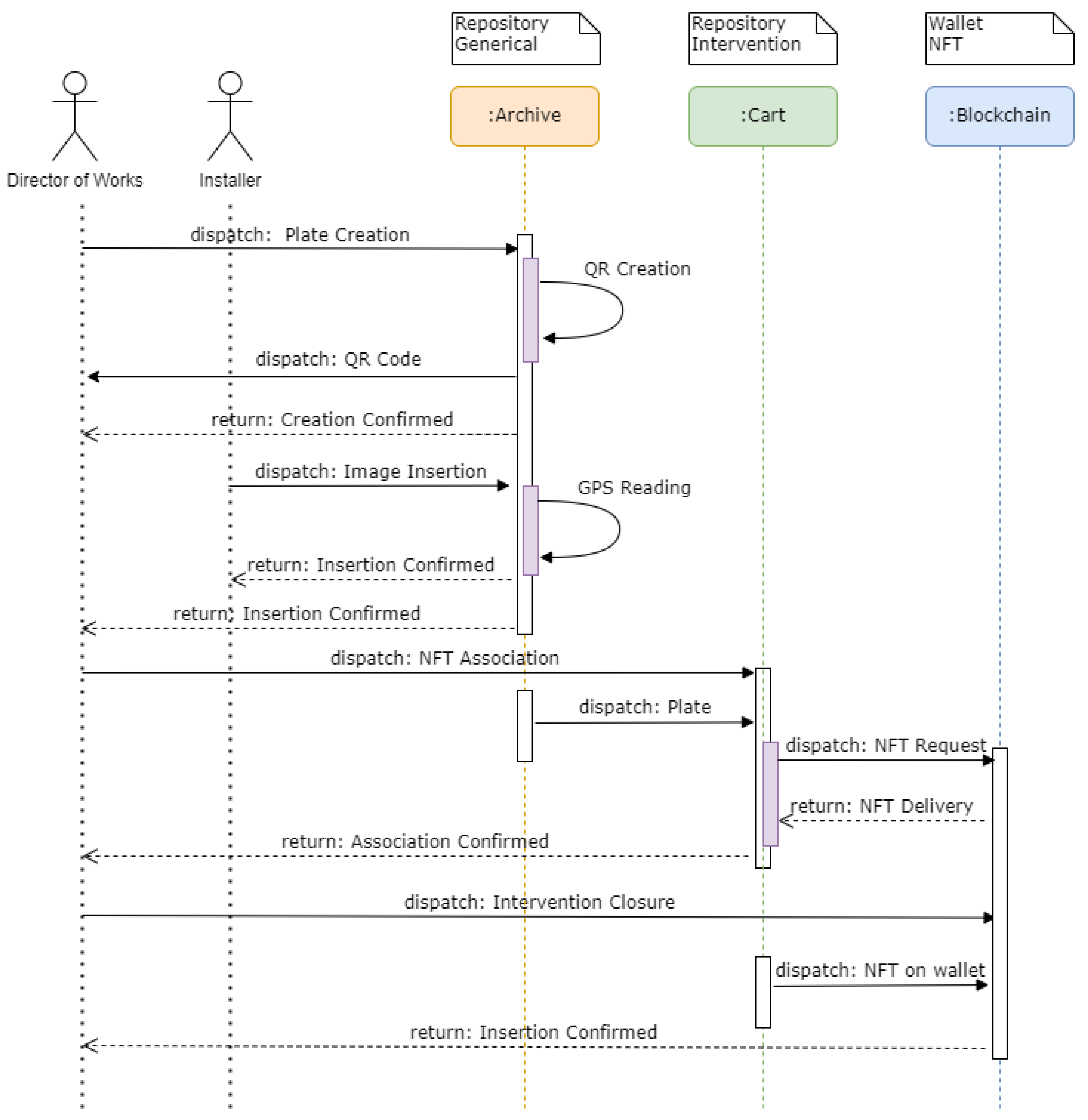
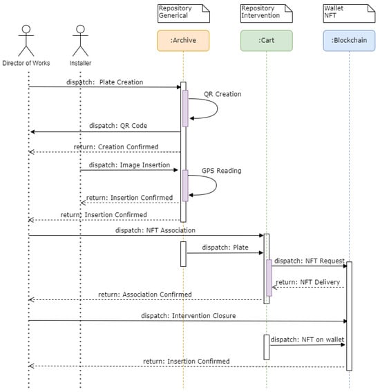
The first use case (plates installation) refers to the installation process; the Installer scans the QR code of a plate, geotags it, and uploads photographic evidence. The DoW verifies and associates the data with a restoration intervention, generating an NFT. Once finalized, the DoW locks the records on the blockchain, making them immutable. The use case just described is represented in Figure 4, while the correspondent sequence diagram is illustrated in Figure 5. The class diagram derived from this use case is represented in Figure 6. The second use case refers to the registration of documents on the DLT. The primary categories of documents considered are as follows:
Figure 4.
Use case of plates installation. Two actors, DoW and Installer, interact to install, document, and certify works on the blockchain.
Figure 5.
Sequence diagram of plates installation. The DoW and Installer interact with three repositories to store the images taken on the field, verify the job, and mint the NFTs on the blockchain. The figure is partly derived from [34].
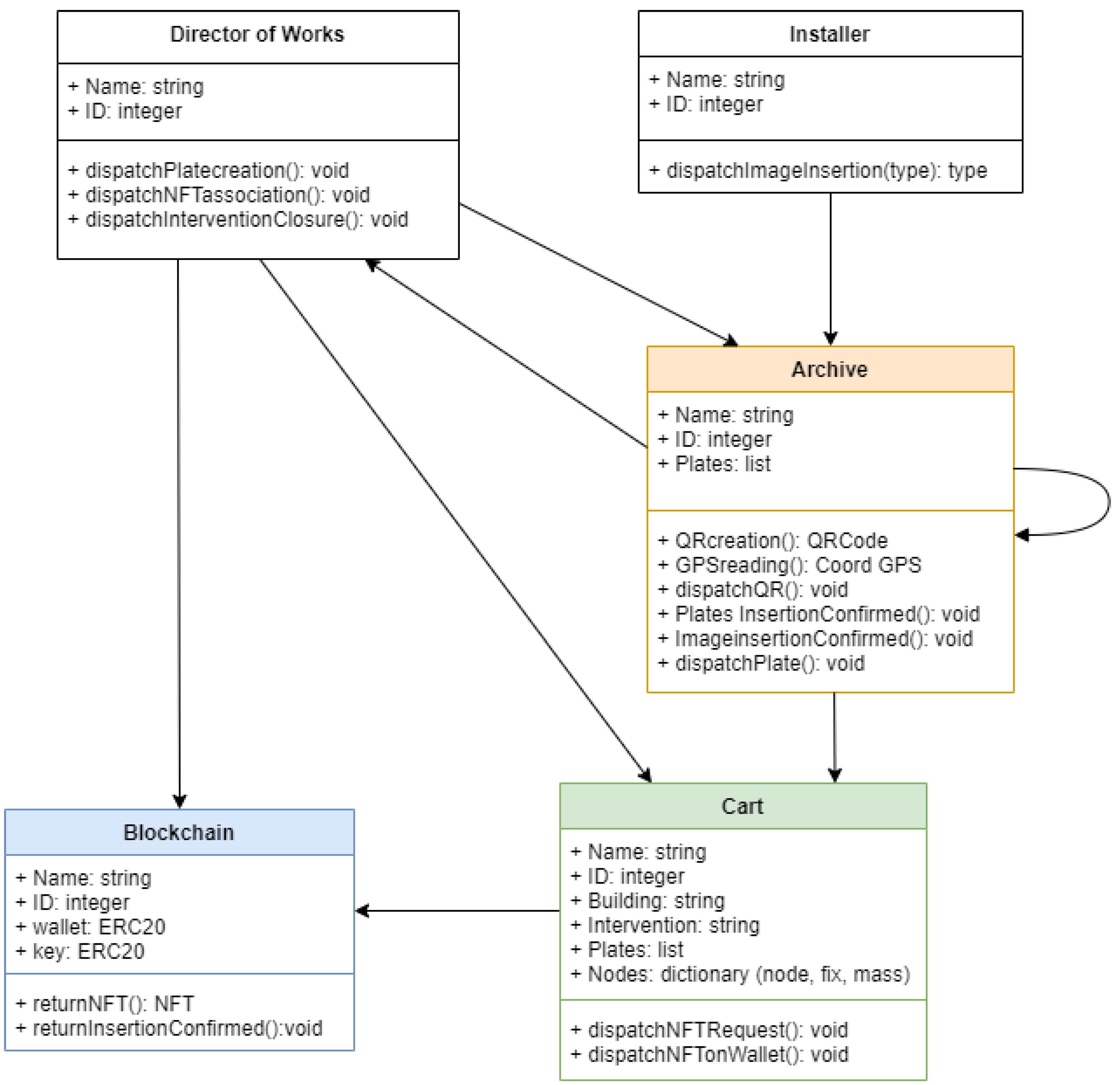
Figure 6.
Class diagram of plates installation. The data entities represented in the plates sequence diagram are connected through logic interaction. The figure is partly derived from [34].
- Building Permits: This category includes a collection of documents such as completed application forms, official reports, regulatory compliance certificates, and licenses issued by municipal authorities or other relevant regulatory bodies. For our implementation, we consider a standardized set of permits and requests in PDF format, ensuring compatibility with digital verification systems.
- Architectural and Installation Plans: These documents consist of design schematics prepared by engineers and architects to outline electrical, heating, plumbing, and other infrastructure systems as well as structural modifications such as wall repositioning and spatial reconfiguration. In our implementation, we consider a representative subset of these plans stored as DWG (AutoCAD) files, ensuring fidelity to industry-standard design practices.
- Structural Analysis Reports: This category encompasses detailed computational models and documentation related to the structural integrity of the building under various load conditions, including seismic stress analysis. For our use case, we employ an OpenSees-based dataset, which includes finite element models, material definitions, and analysis scripts, representing a simplified yet robust simulation framework for structural behavior assessment.
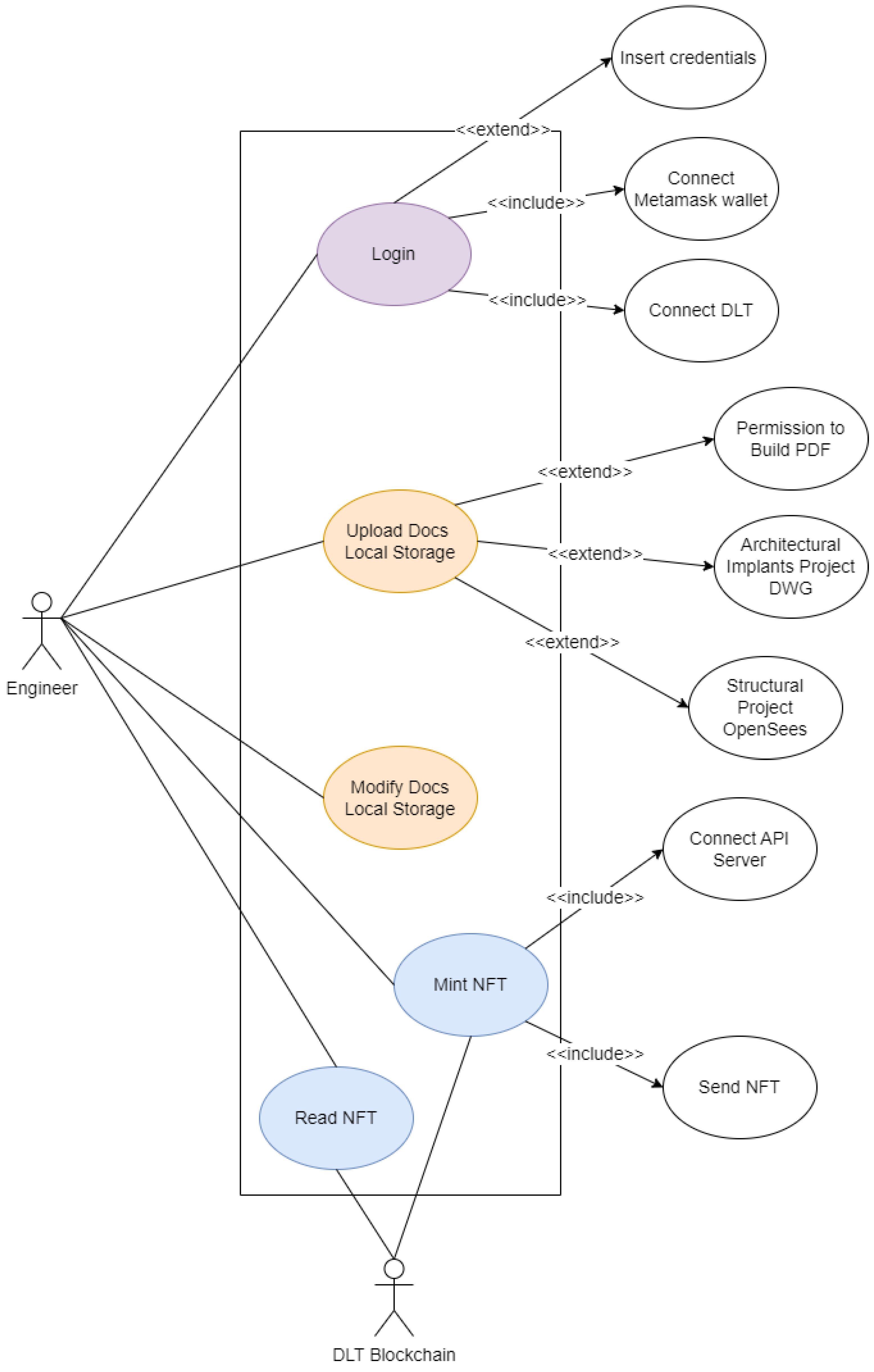
The use case for documents registration is illustrated in Figure 7. The process assumes that an engineer, responsible for project oversight and regulatory compliance management, performs all necessary operations, including document validation, submission, and integration into the DLT framework. This ensures the transparency, immutability, and traceability of construction-related documentation throughout the project life cycle. The derived sequence diagram for this use case is illustrated in Figure 8, while the class diagram is shown in Figure 9.
Figure 7.
Use case of documents registration. The Engineers in charge of designing the building and paperwork can upload and mint all relevant entities.
Figure 8.
Sequence diagram of documents registration. The Engineers operate in two phases. The first one allows uploading documents in various format on a local archive.
Figure 9.
Class diagrams of documents registration. The data entities represented in the documents sequence diagram are connected through logic interaction.
3.6. Components of Building Ledger Dossier
Our solution’s data structure consists of three main repositories:
- Archive Repository: stores uninstalled plates awaiting assignment and buildings documents awaiting NFT minting.
- Cart Repository: plates are moved here upon QR code registration and installation readiness, forming the basis for NFT generation.
- DLT Network: From a data perspective is a distributed database where NFTs are minted, stored and retrieved upon request.
As said before, stored data include building attributes (name, location, registry details) and plate metadata (photographs, GPS coordinates, OpenSees parameters).
3.7. Benefits of Building Ledger Dossier
The integration of Non-Fungible Tokens and Decentralized Autonomous Organizations within the Building Ledger Dossier framework provides several key advantages:
- Enhanced Transparency: By leveraging a permissioned or public blockchain, all project stakeholders—including architects, engineers, contractors, regulatory bodies, and property owners—gain access to tamper-proof, timestamped intervention records. This ensures that every modification, inspection, and approval is verifiable and auditable in real time.
- Data Integrity and Security: The cryptographic hashing mechanism inherent to blockchain technology guarantees data immutability, preventing unauthorized alterations or deletions. Additionally, smart contracts enforce compliance by automating verification processes, reducing the risk of fraudulent documentation or mismanagement.
- Improved Traceability and Accountability: NFTs are used to represent unique project assets, such as architectural plans, structural analysis reports, and compliance certificates, ensuring that each document is permanently linked to a verifiable source. DAOs facilitate decentralized governance, allowing verified stakeholders to vote on critical decisions, approve updates, and track responsibility for interventions, thus improving overall accountability and project life-cycle management.
4. Application of the Building Ledger Dossier to a Real Construction Site
In this section, we present an application of the Building Ledger Dossier to a practical case study of a single-family house under construction in a seismic zone in Italy. This case study demonstrates the integration of blockchain-based documentation with traditional construction practices. The construction site currently features a reinforced concrete structure that is partially completed. The building consists of three storeys, including one underground level. The structure is designed to be completed with a wooden roof, infill walls, and mechanical, electrical, and plumbing (MEP) installations in subsequent phases. Figure 10 provides an external view of the building in its current state.
Figure 10.
External view of the case study building used for modeling construction activities and documentation within the Building Ledger Dossier. The structure, made of reinforced concrete, is located in a high-seismic-risk zone in Italy. Red circles highlight the five columns used to attach mock paper plates simulating a real installation.
To illustrate the use of blockchain-based asset management in construction, we simulate an intervention at the structural joints of the building. Specifically, we affix paper plates at key structural nodes, each carrying a unique QR code. These QR codes are linked to NFTs stored on the wallet of on the Poligon Mainnet12 platform (see Section 4.3). The NFTs serve as immutable digital records, ensuring the transparency and traceability of construction interventions.
4.1. Digital Documentation and Building Information Modeling (BIM)
A fundamental aspect of our application involves the tokenization of critical construction documents and project files. These digital assets are minted as NFTs and stored on the DLT to ensure their integrity, accessibility, and authenticity over time. The following key documents are included in this process:
- Authorizations and Licenses: Three essential regulatory documents are tokenized, namely (i) the Notice of Commencement of Works, (ii) the Concrete Materials Testing Certification, and (iii) the Structural Project Deposit. These documents provide legal and quality assurance compliance for the construction process.
- Architectural Project and Building Survey: This consists of a DWG file containing detailed architectural drawings, including floor plans, elevations, and sections, representing the internal and external layouts of the building.
- Thermal and Electrical Installation Plans: These include two PDF files with the technical designs, load calculations, and dimensioning of Heating, Ventilation, and Air Conditioning (HVAC) systems as well as electrical distribution plans for the building.
- Structural Representation of the Building: A demonstrative Tcl script is provided, containing a simplified OpenSees model of the building structure. This serves as a proof of concept for minting structural models as NFTs, facilitating data integration in structural health monitoring and future assessments.
- Dynamic Analysis for Earthquake Simulation: A Finite Element Analysis (FEA) output file detailing the dynamic response of the structure under seismic loads. The dataset includes modal analysis results, spectral acceleration data, and time-history response simulations to ensure compliance with local seismic regulations.
All these files, along with additional related datasets, are openly available in a Zenodo repository associated with this study [37]. The repository provides persistent access to the dataset and allows verification of the blockchain-registered assets. The dataset can be accessed at https://doi.org/10.5281/zenodo.15076037 (accessed on 22 May 2025).
4.2. Installation Process and Field Operations
The proposed installation process simulates seismic strengthening interventions, specifically the installation of structural plates on concrete beam–column nodes. This process is designed to demonstrate the practical implementation of digital asset registration and blockchain-based documentation in construction monitoring.
Building on the use case presented in Section 3.5, we conducted a field test by placing paper model plates at strategic beam–column junctions of the structure. These plates serve as digital markers for structural assessment and intervention logging. The installation process was documented using a smartphone, capturing high-resolution images of the plates positioned on the concrete columns. Figure 11 illustrates the data collection process, showing one of the authors performing on-site documentation.
Figure 11.
Acquisition of plate images and metadata through a smartphone application.
The smartphone application used for documentation automatically registers the images from the frontal camera, embeds GPS coordinates, and extracts identification data from the QR codes printed on and associated with each plate. These QR codes link the plates to unique digital records stored on the Distributed Ledger. The information captured includes the geolocation, timestamp, and visual confirmation of the installation, ensuring the traceability and authentication of the intervention.
Figure 12 provides a detailed view of the Building Ledger Dossier app interface, showcasing the digital representation of the installed plates. The QR code encodes a unique alphanumeric identifier corresponding to the plate, allowing seamless integration with the digital construction ledger.
Figure 12.
Visualization of plate data within the Building Ledger Dossier application. The Installer, once the plate has been fixed, takes a picture using the BLD app on his smartphone. The GPS metadata are tagged to the image and sent to the repository for approval and subsequent minting operations.
A total of five paper plates were installed at different column positions on the ground floor of the building. Each plate was assigned a unique identifier following the format: Plate_(plate number)_(year). These identifiers facilitate structured data management and the long-term tracking of structural reinforcements. In the next section, we will present the implementation of the demonstrator app along with technologies and paradigms used to interact with the blockchain for NFT minting and other functionalities.
4.3. Demonstrator
This section describes the technologies employed and the architecture adopted for the implementation of the software demonstrator of the Building Ledger Dossier. As outlined previously, the system is designed to ensure the authenticity and traceability of engineering projects, as well as design and installation records, by leveraging blockchain and Non-Fungible Token (NFT) technologies. Utilizing decentralized storage and smart contracts deployed on the Ethereum Sepolia13 test network, the platform enables Engineers, Installers, and Directors of Works to upload, manage, and mint documents and images as NFTs.
4.3.1. Technologies and Tools Used
A comprehensive technology stack that incorporates web technologies, blockchain infrastructure, and decentralized storage has been used in the development of the system. In Table 2, we outline the major tools and technologies employed.
Table 2.
Technologies and tools used in the system.
4.3.2. System Overview and Functionality
Login and Wallet Connection
User authentication and blockchain interaction within the platform are facilitated through the integration of MetaMask14, which is a widely used browser extension and mobile application that functions as a cryptocurrency wallet and gateway to blockchain applications. After a successful wallet connection, users are redirected to their respective dashboards (Engineer, Installer, or Director) based on their assigned roles within the system. By utilizing wallet addresses, users can sign and verify NFTs directly on the blockchain, ensuring secure identity management and data integrity. The connectivity process with MetaMask is illustrated in Figure 13. MetaMask plays a crucial role in Decentralized Application (dApp) ecosystems by enabling secure interactions with smart contracts without exposing private keys, as discussed in [38].
Figure 13.
Visualization of login page of Building Ledger Dossier application. The user accesses the system by connecting his ERC20 wallet to the Metamask browser plugin.
Engineer Module
The uploading and documentation of project-related files, such as PDF documents, DWG drawings, and TCL scripts, are managed by Engineers within the platform. Each uploaded document is associated with metadata, including an extensive description, the project name, the document title, and the identity of the uploader. After the upload, documents are listed and available for review, allowing Engineers to initiate the minting process for NFTs. The metadata stored with each NFT include the file type, project name, uploader identity, and a link to a decentralized storage gateway. To enhance visualization, a dynamically generated cover image, based on the file type, is assigned and hosted on the InterPlanetary File System (IPFS)15. IPFS is a peer-to-peer, distributed file storage protocol designed to make the web more decentralized and resilient [39]. The NFT metadata utilize an “ipfs://” link to reference the cover image, ensuring that media assets are persistently accessible without relying on centralized servers.
The NFT minting process is performed via a smart contract deployed on the Ethereum Sepolia test network. An example of a document undergoing the minting process by an Engineer is illustrated in Figure 14.
Figure 14.
Engineer dashboard showing document minting interface in the Building Ledger Dossier system.
Installer Module
Installers are responsible for uploading geotagged photographs of field installations, such as plates or site equipment, through the software platform. To streamline the process, the system leverages the EXIF16 and Pyzbar17 libraries to automatically extract metadata, including GPS coordinates and data embedded in QR codes. By pre-filling these fields into the submission form, the upload process becomes significantly faster and less error-prone.
Following the upload, Directors of Works review the submitted records for validation and final approval before minting the associated Non-Fungible Tokens (NFTs). In Figure 15, the Installer has submitted images of the plate for the Director’s approval within the Building Ledger Dossier system.
Figure 15.
List of plate’s images acquired by the Installer and submitted to the Director for approval in the Building Ledger Dossier system.
Director of Work Module
Installation pictures that have been uploaded by Installers are reviewed by their Directors in charge of construction site management. The Building Ledger Dossier system is capable of extracting and displaying embedded GPS coordinates as well as content from QR codes. Once each image has been inspected, Directors have the ability to approve it and mint it as an NFT. The installation site, GPS location, QR data, approval timestamp, and the identity of the approver are all examples of variables that are included in metadata. IPFS is used to store the accompanying image, and the NFT metadata contain a link to the image. Figure 16 illustrates the Director’s dashboard to approve and mint the images.
Figure 16.
Director’s view of the plates waiting for approval and subsequent minting in the Building Ledger Dossier system.
Access and Verification of Building Ledger Dossier Data
To store relevant data generated by the Building Ledger Dossier and make all NFTs that are generated through the system available to the general public, we used the OpenSea marketplace. These NFTs include engineering documents that are uploaded by Engineers and installation images that have been approved by Directors. Through this, integration, transparency and traceability are improved, and stakeholders are given the capacity to check the legitimacy of material by utilizing decentralized metadata that are kept locally on an IPFS. The Building Ledger Dossier collection is accessible through the Sepolia testnet and can be viewed at the following URL: https://testnets.opensea.io/collection/buildingledgerdossier (accessed on 22 May 2025). Figure 17 illustrates the OpenSea platform page of Building Ledger Dossier with the minted files and images.
Figure 17.
List of the minted building’s documents and plate’s images on the OpenSea Platform.
5. Discussion
In this paper, which is an extension of the paper titled “A Digital Twin approach to Building’s Dossier for Seismic Prevention” [34] presented at PAAMS 2024 held in Salamanca, we show how a building could be represented as a Digital Twin integrating both documents and a model of the physical building. The Building Ledger Dossier, as we called the system, is an architecture that also builds upon the authors’ previous research on integrating DAOs and MAS into intelligent systems. This work in fact is rooted in two key doctoral consortium papers and a conference article. The first study [40] explores the innovative use of DAOs for governance and identity management within an MAS deployed on DLT networks. The second paper [41] extends these paradigms to Explainable Intelligent Systems, proposing a framework that enhances trust and explainability in MAS environments. Finally, the work presented at PAAMS explored the possibility of leveraging a Digital Twin approach to realize the Building Dossier. Additionally, our research examined a potential architecture for delivering public services to small communities in disadvantaged areas, further reinforcing the applicability of these concepts. On the practical side, we successfully designed and implemented a demonstrator system to track and regulate the entire tax credit process in the construction sector [42], demonstrating the real-world feasibility of such architectures.
This BLD implementation highlights the potential of integrating blockchain technology into construction workflows, enhancing data security, facilitating regulatory compliance, and enabling seamless information exchange among stakeholders in the construction industry. It also underscores the potential of integrating digital asset tracking into seismic retrofitting projects, enhancing both field operability and data reliability. By leveraging blockchain technology, the documentation of structural interventions can be securely stored and accessed by relevant stakeholders, improving accountability and long-term asset management in the construction sector. Furthermore, the introduction of DAOs for identity management, stakeholder voting, and, more broadly, the governance of construction processes can help mitigate the challenges that afflict BIM systems outlined in Section 1.3.2. In particular, DAOs can reduce the initial costs of adoption, as they are relatively inexpensive and straightforward to implement. More importantly, they offer enhanced transparency and procedural clarity in contexts where contractual obligations are poorly defined. DAOs can encode governance rules and voting procedures directly into smart contracts, which, once deployed, execute automatically and consistently. This flexibility and automation can ensure enforceability and trust without the need for centralized oversight. Using DAOs, we must carefully address the problem of scalability and voting design as each operation results in a blockchain interaction. Both time and cost can be evaluated through a time complexity analysis of a voting resolution algorithm. Let n be the number of voters and T be the maximum time allowed for voting. The consensus is reached when at least votes are received in favor. In the worst case, all n votes are received at the very end of the time window (at time T). The algorithm must process all votes and check after each one whether the consensus threshold has been met.
In the best case, the first votes are all affirmative, and the algorithm can terminate early. In terms of asymptotic complexity, this still evaluates to
(since constants are ignored in Big-O notation). If the algorithm checks for incoming votes at discrete time intervals until the maximum time T, and processes any new votes during each check, the complexity becomes
Here, T represents the time-based polling overhead, and n represents the total number of vote-processing operations. In summary, we have the following:
- Event-driven (streamed) voting: ;
- Time-loop based polling with per-tick checks: .
Finally, we wish to highlight the potentially disruptive benefits that the BLD approach could bring to the regulatory framework of the construction sector. In particular, we consider the Italian Procurement Law (Codice degli Appalti—Legislative Decree 36/2023)18, which governs all aspects of public works in Italy.
The law establishes several foundational principles for the contracting and execution of public works, including those of outcome orientation, market access, solidarity, and subsidiarity. For the purposes of this discussion, however, we focus on the principle of trust as defined in Article 2. This principle affirms that “The attribution and exercise of power in the sector of public contracts is based on the principle of mutual trust in the legitimate, transparent and correct action of the administration, its officers, and economic operators,” and further states that “The principle of trust promotes and enhances the initiative and decision-making autonomy of public officers.”
In this context, the BLD approach leveraging the capabilities of DLT and DAOs can offer a robust technological foundation to uphold and operationalize this principle. Specifically, the BLD can ensure immutability, traceability, the timestamping of documents and operations, and transparency in decision-making processes. These features align directly with the legal and ethical demands of the trust principle, offering a trustworthy digital infrastructure to support accountability and integrity in public procurement and project execution. To conclude the discussion of BLD’s results and properties, we highlight the key innovations introduced by BLD and its potential integration with current mainstream solutions on the market, such as BIM-based frameworks, CityGML (Geography Markup Language)19, and representative modeling tools like Graphisoft’s Archicad20.
CityGML is an open data model and XML-based format used to represent 3D models of cities and landscapes. It is an official standard of the Open Geospatial Consortium (OGC). It can be compared to the OpenSees framework in terms of modeling building structures and could serve as a viable alternative in this application. The BLD system is technology-agnostic with respect to documentation formats, allowing it to be used either as a replacement for, or in conjunction with, existing solutions. Its tokenization process enables the minting of NFTs from any type of file, including hybrid document batches.
ArchiCAD (28) is a BIM software application developed by Graphisoft. It is widely used by architects, designers, and construction professionals to design, document, and visualize buildings and other structures in both 2D and 3D. In comparison, BLD lacks the capability to guarantee document integrity or to verify the authenticity of field data, but its documents and procedures can be integrated, as just said before, with BLD.
In conclusion, BLD offers a novel interpretation of the Digital Twin paradigm. It provides a system where the digital replica of a physical asset is composed of an immutable, accountable, and technology-agnostic fusion of both the building’s digital structural twin and its associated documentation.
6. Conclusions and Future Works
The solution proposed in this paper builds directly upon these foundations and has been developed in response to real-world challenges faced by engineering firms in managing restoration projects while ensuring compliance with evolving regulatory frameworks, as discussed in Section 1. By leveraging blockchain technology and tokenization principles, the system provides a secure, transparent, and immutable record of building modifications and compliance processes. The Building Ledger Dossier framework ensures accountability across multiple stakeholders, from regulatory bodies to contractors, ultimately enhancing traceability and verification within the construction industry.
A key prerequisite for the adoption of the BLD solution is the explicit intention of national or local governments to implement a digital system aligned with the Public Procurement Law or the Fascicolo del Fabbricato (Building’s File) monitoring framework. In this context, primary users would include public officers responsible for regulatory oversight along with professionals involved in the design, construction, and restoration of buildings, who would act as end users. The adoption scenario assumes the presence of well-trained professionals on both the public and private sides, many of whom already utilize automated systems for document exchange and official communication. This digital readiness suggests that the integration of a BLD system would be relatively straightforward and widely accepted within existing workflows. The potential scale of BLD adoption is substantial. As of 2024, Italy has over 480,000 registered professionals across the technical disciplines of architecture, engineering, and surveying21. This sizable user base highlights both the relevance and the impact such a system could have if deployed at a national level, positioning BLD as a transformative tool for enhancing transparency, efficiency, and trust in the construction and building management sectors.
Future research will focus on implementing a fully functional demonstrator to evaluate the architecture in live scenarios. The next phase of development will include rigorous testing in collaboration with industry partners to refine system functionalities and assess its scalability. Moreover, we aim to explore potential integrations with AI-driven analytics for automated compliance verification, as well as expanding interoperability with existing Building Information Modeling standards. These advancements will further strengthen the potential of the Building Ledger Dossier as a transformative tool for digitalizing and securing restoration and maintenance workflows in the construction sector.
In particular, we aim to extend these functionalities on a project, named “Building ID Card”, that Univesity of L’Aquila is undertaking to map all of its buildings in terms of structural security, projects documents, history and restoration works performed. Preliminary information on the buildings is available at this link: https://www.univaq.it/section.php?id=2211 (accessed on 22 May 2025).
Author Contributions
Conceptualization, G.D.G. and S.D.F.; methodology, G.D.G. and S.D.F.; software, G.D.G., S.D.F. and A.S.; validation, G.D.G., S.D.F. and A.S.; formal analysis, G.D.G., S.D.F. and A.S.; investigation, G.D.G., S.D.F. and A.S.; resources, G.D.G., S.D.F. and A.S.; data curation, S.D.F. and A.S.; writing—original draft preparation, G.D.G., S.D.F. and A.S.; writing—review and editing, G.D.G., S.D.F. and A.S.; visualization, A.S.; supervision, G.D.G.; project administration, S.D.F.; funding acquisition, G.D.G. All authors have read and agreed to the published version of the manuscript.
Funding
This research was partially funded by the European Union through NextGenerationEU under the Italian Ministry of University and Research (MUR) National Innovation Ecosystem grant ECS00000041—VITALITY—CUP E13C22001060006.
Data Availability Statement
Data are publicly available at the following links: Sofwtware on GitHUb repository: https://github.com/DLT-DISIM-UnivAQ/bdsp-da (accessed on 22 May 2025); Pictures, Documents and Videos on Zenodo: https://zenodo.org/records/15076037 (accessed on 22 May 2025); Sepolia repository: https://testnets.opensea.io/collection/buildingledgerdossier (accessed on 22 May 2025).
Acknowledgments
We extend our gratitude to the innovative startup BCC Studio Srls and the engineering firm Studio Berkana Srl for providing valuable insights into building design and construction methodologies applicable in Italy. Their expertise has been instrumental in shaping the practical aspects of this research. We also thank Mario Trotta (Rip), Gregorio Liberatore and Marco Santangelo of SaMaTec engineering for the design of architectural and electrical schemes. The authors occasionally used Generative AI tools to improve the readability of some parts of the text. After using these tools, the authors reviewed and edited the content as needed and take full responsibility for the final publication.
Conflicts of Interest
The authors declare no conflicts of interest.
Abbreviations
The following abbreviations are used in this manuscript:
| ASCE | American Society of Civil Engineers |
| BIM | Building Information Modeling |
| BCT | blockchain technology |
| BLD | Building Ledger Dossier |
| CMS | Conditional Mean Spectrum |
| DAO | Decentralized Autonomous Organization |
| DApps | Distributed Applications |
| DOF | Degrees of Freedom |
| DoW | Director of Works |
| DT | Digital Twin |
| DLT | Distributed Ledger Technology |
| EC8 | Eurocode 8 |
| FEMA | Federal Emergency Management Agency |
| FEA | Finite Element Analysis |
| FT | Fungible Tokens |
| GPS | Global Positioning System |
| HVAC | Heating, Ventilation, and Air Conditioning |
| IBC | International Building Code |
| KETs | Key Enabling Technologies |
| MAS | Multi-Agent System |
| MEP | mechanical, electrical, and plumbing |
| NEHRP | National Earthquake Hazards Reduction Program |
| NFT | Non-Fungible Tokens |
| NTC | Norme Tecniche delle Costruzioni |
| OpenSees | Open System for Earthquake Engineering Simulation |
| PoS | Proof-of-Stake |
| PoW | Proof-of-Work |
| ToA | Tokenization of Assets |
| TPL | Tcl Procedural Language |
Notes
References
- BS EN 1998-1:2004; Eurocode 8: Design of Structures for Earthquake Resistance. European Committee for Standardization: Brussels, Belgium, 2004.
- Silva, V.; Crowley, H.; Bazzurro, P. Exploring risk-targeted hazard maps for Europe. Earthq. Spectra 2016, 32, 1165–1186. [Google Scholar] [CrossRef]
- Martelli, A.; Forni, M. Seismic isolation and other antiseismic systems: Recent applications in Italy and worldwide. Seism. Isol. Prot. Syst. 2010, 1, 75–123. [Google Scholar] [CrossRef]
- ASCE 7-16; Minimum Design Loads and Associated Criteria for Buildings and Other Structures. American Society of Civil Engineers: Reston, VA, USA, 2017.
- Zhang, Y.; Fung, J.F.; Johnson, K.J.; Sattar, S. Review of seismic risk mitigation policies in earthquake-prone countries: Lessons for earthquake resilience in the United States. J. Earthq. Eng. 2022, 26, 6208–6235. [Google Scholar] [CrossRef]
- GB 50011-2010; Code for Seismic Design of Buildings. MOHURD and GAQSIQ of the People’s Republic of China: Beijing, China, 2010.
- Ji, K.; Bouaanani, N.; Wen, R.; Ren, Y. Introduction of conditional mean spectrum and conditional spectrum in the practice of seismic safety evaluation in China. J. Seismol. 2018, 22, 1005–1024. [Google Scholar] [CrossRef]
- Chiarabba, C.; Jovane, L.; DiStefano, R. A new view of Italian seismicity using 20 years of instrumental recordings. Tectonophysics 2005, 395, 251–268. [Google Scholar] [CrossRef]
- Grieves, M.; Vickers, J. Digital twin: Mitigating unpredictable, undesirable emergent behavior in complex systems. In Transdisciplinary Perspectives on Complex Systems: New Findings and Approaches; Springer: Cham, Switzerland, 2017; pp. 85–113. [Google Scholar]
- Tao, F.; Xiao, B.; Qi, Q.; Cheng, J.; Ji, P. Digital twin modeling. J. Manuf. Syst. 2022, 64, 372–389. [Google Scholar] [CrossRef]
- Xiao, Y.; Zhang, N.; Lou, W.; Hou, Y.T. A survey of distributed consensus protocols for blockchain networks. IEEE Commun. Surv. Tutor. 2020, 22, 1432–1465. [Google Scholar] [CrossRef]
- Wang, Q.; Li, R.; Wang, Q.; Chen, S. Non-fungible token (NFT): Overview, evaluation, opportunities and challenges. arXiv 2021, arXiv:2105.07447. [Google Scholar]
- Ciminelli, V.; Mazzoni, N.; Morisani, G. Asset Tokenization: Potential Applications; Research Paper Series; IASON: London, UK, 2024. [Google Scholar]
- Buterin, V. DAOs, DACs, DAs and More: An Incomplete Terminology Guide. Ethereum Blog. 6 May 2014. Available online: https://blog.ethereum.org/2014/05/06/daos-dacs-das-and-more-an-incomplete-terminology-guide (accessed on 22 May 2025).
- Murray, A.; Kuban, S.; Josefy, M.; Anderson, J. Contracting in the smart era: The implications of blockchain and decentralized autonomous organizations for contracting and corporate governance. Acad. Manag. Perspect. 2021, 35, 622–641. [Google Scholar] [CrossRef]
- DuPont, Q. Cryptocurrencies and Blockchains; John Wiley & Sons: Hoboken, NJ, USA, 2019. [Google Scholar]
- Wang, S.; Ding, W.; Li, J.; Yuan, Y.; Ouyang, L.; Wang, F.Y. Decentralized autonomous organizations: Concept, model, and applications. IEEE Trans. Comput. Soc. Syst. 2019, 6, 870–878. [Google Scholar] [CrossRef]
- Gilchrist, A. Industry 4.0.; Apress: Berkeley, CA, USA, 2016. [Google Scholar]
- Martini, B.; Bellisario, D.; Coletti, P. Human-centered and sustainable artificial intelligence in industry 5.0: Challenges and perspectives. Sustainability 2024, 16, 5448. [Google Scholar] [CrossRef]
- Pasman, H.J.; Behie, S.W. The evolution to Industry 5.0/Safety 5.0, the developments in society, and implications for industry management. J. Saf. Sustain. 2024, 1, 202–211. [Google Scholar] [CrossRef]
- Lauria, M.; Azzalin, M. Digital Transformation in the Construction Sector: A Digital Twin for Seismic Safety in the Lifecycle of Buildings. Sustainability 2024, 16, 8245. [Google Scholar] [CrossRef]
- Haque, F. Predicting seismic sustainability for a complex CHESST interaction by AHP using LWST. J. Saf. Sustain. 2024, 1, 181–188. [Google Scholar] [CrossRef]
- Eastman, C.M. BIM Handbook: A Guide to Building Information Modeling for Owners, Managers, Designers, Engineers and Contractors; John Wiley & Sons: Hoboken, NJ, USA, 2011. [Google Scholar]
- Azhar, S. Building information modeling (BIM): Trends, benefits, risks, and challenges for the AEC industry. Leadersh. Manag. Eng. 2011, 11, 241–252. [Google Scholar] [CrossRef]
- Bryde, D.; Broquetas, M.; Volm, J.M. The project benefits of building information modelling (BIM). Int. J. Proj. Manag. 2013, 31, 971–980. [Google Scholar] [CrossRef]
- Volk, R.; Stengel, J.; Schultmann, F. Building Information Modeling (BIM) for existing buildings—Literature review and future needs. Autom. Constr. 2014, 38, 109–127. [Google Scholar] [CrossRef]
- Gu, N.; London, K. Understanding and facilitating BIM adoption in the AEC industry. Autom. Constr. 2010, 19, 988–999. [Google Scholar] [CrossRef]
- Liu, Z.; Jiang, L.; Osmani, M.; Demian, P. Building Information Management (BIM) and Blockchain (BC) for Sustainable Building Design Information Management Framework. Electronics 2019, 8, 724. [Google Scholar] [CrossRef]
- Chen, Y. How blockchain adoption affects supply chain sustainability in the fashion industry: A systematic review and case studies. Int. Trans. Oper. Res. 2024, 31, 3592–3620. [Google Scholar] [CrossRef]
- Singh, A.K.; Kumar, V.G.R.P.; Hu, J.; Irfan, M. Investigation of barriers and mitigation strategies to blockchain technology implementation in construction industry: An interpretive structural modeling approach. Environ. Sci. Pollut. Res. 2023, 30, 89889–89909. [Google Scholar] [CrossRef]
- Garcia-Teruel, R.M.; Simón-Moreno, H. The digital tokenization of property rights. A comparative perspective. Comput. Law Secur. Rev. 2021, 41, 105543. [Google Scholar] [CrossRef]
- Saari, A.; Junnila, S.; Vimpari, J. Blockchain’s Grand Promise for the Real Estate Sector: A Systematic Review. Appl. Sci. 2022, 12, 11940. [Google Scholar] [CrossRef]
- Kalbermatten, S. The ‘Assetization’ of Art on an Institutional Level—Fractional Ownership Implemented in the Royal Museum of Fine Arts Antwerp. Arts 2024, 13, 16. [Google Scholar] [CrossRef]
- De Gasperis, G.; Facchini, S.D. A Digital Twin Approach to Building’s Dossier for Seismic Prevention. In Proceedings of the International Conference on Practical Applications of Agents and Multi-Agent Systems, Salamanca, Spain, 25–27 June 2024; Springer Nature: Cham, Switzerland, 2024; pp. 84–96. [Google Scholar]
- Zhu, M.; McKenna, F.; Scott, M.H. OpenSeesPy: Python library for the OpenSees finite element framework. SoftwareX 2018, 7, 6–11. [Google Scholar] [CrossRef]
- McKenna, F. OpenSees: A framework for earthquake engineering simulation. Comput. Sci. Eng. 2011, 13, 58–66. [Google Scholar] [CrossRef]
- De Gasperis, G.; Facchini, S.D.; Saeed, A. Building Ledger Dossier: Seismic Prevention and Building Documentation Tracking through a Digital Twin Approach [Data set]. Zenodo 2025. [Google Scholar] [CrossRef]
- Lee, W.M. Using the metamask chrome extension. In Beginning Ethereum Smart Contracts Programming: With Examples in Python, Solidity, and JavaScript; Apress: Berkeley, CA, USA, 2019; pp. 93–126. [Google Scholar]
- Benet, J. Ipfs-content addressed, versioned, p2p file system. arXiv 2014, arXiv:1407.3561. [Google Scholar]
- Facchini, S.D. Decentralized Autonomous Organizations and Multi-agent Systems for Artificial Intelligence Applications and Data Analysis. In Proceedings of the IJCAI 2022, Vienna, Austria, 23–29 July 2022; pp. 5851–5852. [Google Scholar]
- Facchini, S.D. XAI-DAOs: Decentralised Autonomous Organisations with Explainable Intelligence. In Proceedings of the 2nd Conference of the Italian Association for Artificial Intelligence (AIxIA), Rome, Italy, 6–9 November 2023. [Google Scholar]
- De Gasperis, G.; Facchini, S.D.; Susco, A. Demonstrator of decentralized autonomous organizations for tax credit’s tracking. In Proceedings of the International Conference on Practical Applications of Agents and Multi-Agent Systems, L’Aquila, Italy, 13–15 July 2022; Springer International Publishing: Cham, Switzerland, 2022; pp. 480–486. [Google Scholar]
Disclaimer/Publisher’s Note: The statements, opinions and data contained in all publications are solely those of the individual author(s) and contributor(s) and not of MDPI and/or the editor(s). MDPI and/or the editor(s) disclaim responsibility for any injury to people or property resulting from any ideas, methods, instructions or products referred to in the content. |
© 2025 by the authors. Licensee MDPI, Basel, Switzerland. This article is an open access article distributed under the terms and conditions of the Creative Commons Attribution (CC BY) license (https://creativecommons.org/licenses/by/4.0/).
















