Abstract
Companies’ marketing decision-making effectiveness depends on the quality of actions and time. In the current digital era, any marketing decision making must be timely in response to customers’ feedback, and implementing artificial intelligence (AI) technology is one significant option. This paper focuses on designing an Algorithm for Marketing Strategy Decision Making (AMSDM) that employs AI services to process online feedback from customers regarding products and services from companies’ websites or other e-commerce and social media platforms. For this research, 1200 texts containing customer feedback were analyzed by Azure Text Analytics service, which identifies the types of customers’ online feedback, domains, subdomains, and keywords it refers to and understands the emotional tone and attitudes conveyed in customer responses through sentiment analysis techniques. The model performance was underlined by computing the Accuracy, Precision, Recall, and F1-Score metrics for both short and long phrases feedback. Furthermore, Azure Text Analytics was integrated into a C# script to extract the frequency of occurrence of domains, subdomains, and keywords. After that, the process of AMSDM and its advantages were detailed. The AMSDM eliminates the necessity for manual intervention and conserves both time and resources. Moreover, the real-time nature of the analysis allows companies to respond promptly to changing market dynamics and customer preferences.
1. Introduction
Time and human capital are the most precious resources in the current digital era [1]. All new technologies, including artificial intelligence (AI), implemented in production and decision-making processes increase the companies’ economic efficiency [2,3,4].
Companies’ marketing decision making must be continuously correlated with their goals, evolution of the legislative requirements, business environment, market trends, customers’ feedback, etc. [5]. The effectiveness of the marketing strategy decision making (MSDM) depends on the quality of actions and time. Any company’s objective is that the time elapsed from when one or more customers send feedback concerning its products and/or services to MSDM will be as short as possible. This target also can be achieved by integrating AI technology into the MSDM.
1.1. AI and Marketing Strategies and Brands
The level of digital maturity within companies significantly influences their readiness to adopt and integrate AI technology. Brătucu et al. [6] identify five distinct typologies of companies, each representing different levels of digital maturity and readiness for AI implementation. By synthesizing insights from established models and empirical observations, the study offers a framework for assessing digital maturity and guiding strategic decision-making regarding AI adoption, particularly within marketing agencies. There are hundreds of articles in the literature review analyzing the insights into publication trends, authorship patterns, and international collaboration, offering a comprehensive understanding of the evolving role of AI in digital marketing strategies [7,8,9].
Integrating AI with emerging technologies like Media Ecology is revolutionizing various sectors, including marketing [10]. Huawei’s strategy analysis shows the benefits of this integration, which is improving profit margins through innovative models. Meanwhile, lightweight deep learning (DL) models are transforming sectors like healthcare and the Internet of Things (IoT), offering mobile devices with low computational energy adaptability. In finance, robust AI models are reshaping stock market predictions, with DL techniques like long short-term memory (LSTM) and convolutional neural network-LSTM (CNN-LSTM) outperforming traditional methods, particularly in forecasting Tesla and Apple stock prices [11].
Fashion design is also experiencing AI’s impact, with tools like Midjourney streamlining the creative process and enhancing product ideation, benefiting both designers and e-commerce businesses [12]. As AI continues to evolve, its role in marketing and sales becomes increasingly vital, offering innovative solutions to drive efficiency and effectiveness in digital campaigns [13]. Lulaj et al. [14] showed the main drivers of sales growth and profitability in emerging economies, in which sales excellence, capability, market alignment, strategic responsiveness, and dynamic sales management have an important role. Thus, sales strategies increase profitability by aligning product and service quality with sales ability.
Lakshmi Priyanka et al. [15] explored the role of AI in modern marketing, its benefits, challenges, implementation best practices, ethical considerations, and future impact. Emerging technologies like AI, IoT, and big data analytics are reshaping enterprises and marketing practices globally [16]. Bibliometric analysis reveals a surge in AI-focused research in marketing, emphasizing interconnected concepts of AI, big data, and marketing [17].
Mshvidobadze et al. [18] highlighted the rise in automated marketing and the transition to intelligent marketing using AI, outlining new tools and methods for marketers. The importance of AI and machine learning (ML) in analyzing consumer behavior and delivering personalized advertising content is evident [19]. A bibliometric analysis of publications underscores the growing interest in AI, ML, and digital marketing, with collaborations spanning multiple countries [20]. Case studies on industry giants like Coca-Cola, Starbucks, and Nike highlight successful AI integration in digital marketing strategies [21]. However, Marić et al. [21] remark that smaller companies struggle with implementing AI due to a lack of understanding and resources.
At this stage of AI development in brand marketing, there are advantages, disadvantages, opportunities, and challenges. The main disadvantages include insufficient investment, lack of core technology, and a need for more skilled corporate brand marketing professionals. However, recognizing these challenges, the proposed strategy for enterprise development involves strategic positioning and setting gradual strategic goals for future marketing development. Furthermore, protective measures are suggested to tackle these challenges and guarantee the successful integration of AI into brand marketing [22].
AI also plays a crucial role in different marketing segments, such as pricing, product management, and client order augmentation [23]. However, despite AI’s transformative impact, comprehensive reviews within the marketing domain still need to be included, prompting systematic literature reviews to explore its emerging research topics and future directions [24]. Furthermore, as industries evolve with the advent of big data, AI’s development towards strong AI hinges on understanding causality, emphasizing the importance of advancing causal theories for AI progress [25]. AI’s integration into marketing represents a significant opportunity for businesses to enhance efficiency, personalize customer experiences, and drive growth in the digital era [26].
1.2. AI and Marketing Decision-Making
Certain publications [27,28] underscore the growing importance of AI in decision making across various sectors, emphasizing transparency, adaptability, and strategic alignment for successful implementation. They provide insights into the challenges and opportunities of AI adoption in diverse contexts for informed decision making and improved organizational performance. Kim et al. [28] explore the factors influencing digital transformation strategies based on AI technology, including organizational leadership, internal environment management, and critical mechanism factors.
AI has been applied and studied within the marketing domain, highlighting its potential to enhance various aspects of marketing strategy, decision making, and customer engagement using custom-made applications [29,30].
Zhou et al. [31] explored the optimal recommendation strategy for a platform in the case of duopoly competition, highlighting the importance of the platform’s decision to offer recommendation services based on commission rates and competition intensity. The findings suggest that different market conditions and competition levels influence whether the platform recommends one or both manufacturers. The impact of recommendations on prices depends on the commission rate and product substitutability [32].
Jhaveri et al. [33] emphasized the significance of AI in data collection for understanding target audiences, customer profiles, and buying behavior. Meanwhile, Sun [34] applied AI to innovate traditional marketing methods and improve the overall development quality.
Consumer purchase decisions are based on product and service quality, fair price, accessibility to buying the products and services correlated with convenient locations, and complete, correct, and concise information [35]. Todorova et al. [36] discussed specific application areas of AI-based tools and stressed the importance of adaptation and innovation in marketing through AI. The report suggests that successful marketing strategies in the future will rely on the effective use of AI tools in conjunction with human creativity. Liu et al. [37] explored the application of AI technology in brand marketing strategies, underlining its impact on marketing in the era of economic globalization and informatization. They analyze the relationship between AI technology and network marketing, showing how AI affects brand marketing strategies and market dynamics [38].
Khodeer and Al-Shaikh [39] investigate the impact of marketing AI tools on customer buying decisions, focusing on chatbots, voice search, visual search, predictive analytics, and customer profile building. The authors suggest that these AI tools positively impact the customer buying decision process and recommend their use based on their strong influence.
Intelligent business systems leverage classification and predictive analytics to assist marketing decision making, enhancing strategic insights, and driving actionable outcomes. References [40,41,42,43,44,45,46,47] examine how AI transforms business systems, elevates customer experiences, and influences strategic decision making. Singh and Chouha [40] and Hari Krishna et al. [41] delved into AI’s capacity to tailor content and improve customer journeys online, while studies by Gu et al. [42] and Albaooth [43] concentrate on its utilization in financial markets. These papers highlight AI’s prowess in predicting stock performance accurately, thereby assisting investors in making well-informed decisions.
Abbas et al. [44] introduced AI applications in online fashion retailing, particularly in clothing classification, highlighting its ability to boost sales and improve consumer experiences by accurately identifying clothing items. The correlation between pricing and online reputation in the lodging sector exemplifies how AI can guide pricing tactics through customer ratings and market data [45,48]. AI classification methods are explored for transparent decision making on the item level [46]. Different AI algorithms for product image processing involved in classification methods are presented by Rosca [47,49].
1.3. AI and Sentiment Analysis
Employing AI for sentiment analysis across social media platforms empowers marketers with valuable insights into customer preferences, enabling them to customize recommendations and enhance the efficacy of their marketing approaches. Xu et al. [50] introduced ViralGCN, a framework for predicting the popularity of online content, underscoring the importance of understanding viral spread mechanisms and providing valuable insights for managers to devise effective strategies. An AI-powered social media monitoring platform to help marketers understand customers and competitors is proposed by Perakakis et al. [51].
Hsu and Liou [52] explored AI’s potential to revolutionize content marketing. The study discusses content creation, distribution, and marketing effectiveness strategies, emphasizing the need for trust-building and data security. AI and network big data for precise marketing are discussed by Sheng [53]. Srinivasa Rao et al. [54] highlighted the importance of maximizing market research accuracy and achieving organizational goals. The role of sentiment analysis in competitive market research is explored by Taherdoost and Madanchian [55].
AI-powered sentiment analysis helps identify market trends and assess competitor performance across various business aspects. Kumar et al. [56] examined the impact of age and gender on sentiment analysis, particularly in e-commerce marketing. It demonstrates how demographic segmentation can enhance marketing strategies based on consumer preferences. Moreover, AI tools can be used to analyze sentiments expressed in texts. The study points out the challenges of sentiment classification and the importance of text length for accurate analysis [57].
Traditional statistical analysis and interpretation approaches often prove time-consuming, mainly when dealing with vast datasets. Manual analysis techniques are limited in processing large volumes of data. Moreover, human biases and subjectivity may inadvertently influence the interpretation of results, leading to potentially flawed conclusions. On the contrary, AI-driven algorithms can swiftly and accurately navigate through extensive datasets, enabling analysis across numerous variables with unmatched speed. In this context, integrating AI-driven solutions offers a promising avenue for addressing these challenges and advancing the frontiers of knowledge [58].
1.4. Paper Contributions and Structure
This paper outlines the design of an algorithm that utilizes AI services to establish correlations between customer satisfaction levels and products or services through text processing. Performing so indicates the potential for automating feedback processing with real-time adjustment of marketing strategies.
This paper focuses on designing an Algorithm for Marketing Strategy Decision Making (AMSDM) that leverages AI services to process customers’ online textual feedback regarding products and services sold on companies’ websites or other e-commerce and social media platforms. Using natural language processing (NLP) techniques, the AMSDM analyzes the sentiment and content of the feedback, extracting critical insights related to customer satisfaction. Subsequently, the connections between satisfaction levels and different attributes of the products and services were identified. These connections are then leveraged to shape marketing strategies, allowing for immediate adjustments based on customer feedback.
The AMSDM automates customers’ online feedback processing, eliminating the necessity for manual intervention and conserving both time and resources. Moreover, the real-time nature of the analysis allows companies to respond promptly to changing market dynamics and customer preferences. This agility in decision making can significantly enhance the effectiveness of marketing campaigns, ensuring that they remain relevant and impactful in an increasingly competitive landscape.
One of the AMSDM’s key advantages is its seamless integration with marketing strategies. The algorithm empowers marketers to tailor campaigns more effectively by providing actionable insights from customers’ online feedback. For example, supposing the analysis reveals a strong correlation between customer satisfaction and a particular product feature, marketers can highlight it in their promotional efforts to capitalize on its popularity. Similarly, if negative feedback is detected, marketers can swiftly adjust their strategies to address the underlying issues, improving overall customer satisfaction and loyalty.
The Azure Text Analytics service is used for implementation. Moreover, the paper also centered on the technical analysis of this service and its potential use in marketing to analyze products and services. The paper focuses on designing and implementing the AMSDM. First, the model performance is measured by identifying satisfaction levels, and second, the domains, subdomains, and keywords identified by the Azure Text Analytics service are classed.
This paper is separated into five sections. Section 2 describes the datasets used and the methodology employed. Section 3 provides insight into testing the performance of AMSDM components. Section 4 is dedicated to the discussions. The conclusions drawn from the tests, the limitations, and future research directions of the study are presented in Section 5.
2. Materials and Methods
In the future, specialists in every field of expertise will need to understand how to integrate AI services into domain-specific applications. The proposed AMSDM employs a pre-implemented and pre-trained Azure Text Analytics service, making it immediately available for production. Furthermore, this service interconnects to accomplish complex tasks requiring minimal programming-specific knowledge. Therefore, the specialist needs only to analyze the feasibility of using an AI service for the intended purpose, reducing the process to a case study.
Figure 1 shows how data are collected from each table and subsequently analyzed by Azure Text Analytics to identify the sentiments expressed in the feedback, domain, subdomain, and keywords it refers to.
Figure 1.
The conceptual diagram of the proposed AMSDM.
The analysis employed 1200 texts from two categories: products and services. The 600 texts consisted of comments for six products, and the other 600 were feedback for six ser-vices. The 600 texts associated with each category comprised 300 that state positive feed-back and 300 that indicated negative feedback. To collect data, 100 students were asked to review 12 products and services, 6 from each case.
The authors chose this option to collect data to ensure an equal distribution of all types of feedback, contributing to the objectivity of the tests’ results, including computing the model performance with AI indicators. Their responses were saved in a database.
This research involved 100 students who had previously been selected through a questionnaire to identify only those who used both the six products and six services chosen for this research. The products and services are from common brands, containing household appliances, electronic items, hospitality, and transportation services. Thus, we ensured that each participant engaged with these items through direct use or thorough analysis, providing an informed review process.
We asked students to write reviews on these products and services to complete the dataset with data. The study balanced the dataset with 600 positive (300 for products and 300 for services) and 600 negative (300 for products and 300 for services) reviews to maintain data reliability and to avoid discriminating against any particular category. Additionally, to prevent bias among types of feedback from the initial, unprocessed dataset, we had to filter and maintain a balanced number between positive versus negative feedback.
The classification criteria for positive and negative feedback were determined through sentiment analysis using Azure Text Analytics. This AI tool identifies sentiment based on textual content, keywords, and context and extracts sentiments expressed in the reviews, ensuring objective classification. Mixed (neutral) sentiment cases were excluded to avoid ambiguity.
Only feedback that explicitly conveyed consumer experience and sentiment was retained to filter reviews accurately. This approach ensured that the dataset represented genuine consumer opinions rather than generic or uninformed responses. The use of AI further enhanced objectivity by eliminating potential biases in manual classification. This refined methodology ensures that the study accurately reflects how students interacted with the products and services.
The dataset’s quality influences the performance and results offered by the algorithm. After performing this pre-processing on the initial dataset, a final dataset with a modest number of records resulted. Although the dataset may seem modest, it provides concise information that does not lead to model confusion. Unlike datasets containing redundant information or degraded result quality, this includes cleaned data. The cleaning data are an essential step in model training.
The analyzed texts were only in the English language, as it is well-known that efforts are underway to expand Azure services to multiple languages. Still, the maximum level of accuracy for these services is for the English language. Customers usually do not use grammatically correct language in their online feedback. Therefore, analyzing other languages would significantly increase the difficulty level.
To ensure the effectiveness of the AMSDM, Section 3 focuses on testing the performance of each part that employs Azure Text Analytics to identify customers’ online feedback types, sentiments expressed in customers’ online feedback, domains, subdomains, and keywords extracted from feedback.
3. Results
3.1. Types of Customers’ Online Feedback
Generally, the customer’s online feedback contains text that varies according to the number of characters. Some comments consist of only 5–10 characters, whereas others exceed 150 characters. For marketers, it is essential to know the effectiveness of MSDM based on the length of the customers’ online feedback. Moreover, the customer’s reviews can include positive or negative experiences concerning a product or service.
The 1200 customers’ comments were divided into short phrases (SP) feedback, up to 150 characters, and long phrases (LP) feedback, over 150 characters. Both categories contain equal tests expressing positive and negative feedback.
Table 1 summarizes the six possible cases of customers’ online feedback identified. For data confidentiality, the brands of the products, hotels, and restaurants have been replaced with letters from A to F.
Table 1.
Six possible cases of customers’ online feedback.
Even if the 1200 texts contain an even number of 600 positive and 600 negative comments, the SP and LP mixed feedback cases from Table 1 include reviews that Azure Text Analytics cannot detect as positive or negative.
The Azure Text Analytics goes beyond simple keyword extraction and aims to understand the semantic context of the text. It considers not only individual words but also their relationships, syntactic structures, and overall meaning within the context of the document. For instance, in Case 6, where the text describes a hotel stay experience, Azure Text Analytics would recognize entities such as “F Hotel” sentiments expressed (e.g., “exceptional”, “impeccable service”, etc.), and related actions or events (e.g., “arrived”, “enjoyed”, “recommended”, etc.).
Sentiments expressed in feedback hold greater significance than consumer ratings, as they depict the customer’s satisfaction levels. While consumers might exhibit indecision when assigning ratings, potentially selecting numbers arbitrarily, sentiment, on the other hand, is discerned by an AI service that automatically determines the customer’s satisfaction level based on the description of their product-related experience.
For instance, in case 2 from Table 1, the entry “The B product is all right but not particularly remarkable” is identified by Azure Text Analytics as having a negative connotation because the phrase “not particularly remarkable” suggests an experience that falls below expectations, having an underwhelming performance, thus being classified as negative. Although the product met basic expectations, it failed to exceed them or provide any noteworthy advantage. This differs from a neutral sentiment, indicating a completely indifferent or balanced opinion without any indication of dissatisfaction.
The AI model uses syntactic rules within the linguistic context to identify sentiment, which can make the used classification subjective. The analysis is based on Azure Text Analytics, which determines keywords based on their frequency of appearance, their importance in context, and their semantic relationships with other terms in the text, identified in this example, the product name. This extraction was based on the fact that the expression did not contain terms specific or representative enough to be classified as keywords.
Azure Text Analytics evaluates text sentiment based on keywords, tone, and contextual meaning. The classification follows the following principles:
- Positive sentiment. This expresses satisfaction, enthusiasm, or endorsement of a product or service (e.g., “excellent quality”, “very useful”, “highly recommend”, etc.);
- Negative sentiment. It reflects dissatisfaction, criticism, or frustration (e.g., “poor design”, “does not work as expected”, “disappointed”, etc.);
- Neutral or mixed sentiment. It contains positive and negative elements or lacks strong sentiment indicators. These statements were excluded from the dataset to ensure clarity in analysis.
Feedback sentiments serve as invaluable indicators of customer sentiment and satisfaction, offering nuanced insights beyond the quantitative ratings. Unlike numerical ratings, which can sometimes be assigned without much thought, sentiments reflect emotional resonance and genuine feedback from consumers. Utilizing AI-powered sentiment analysis, businesses can attain a more profound comprehension and derive actionable insights from customer feedback. This empowers them to customize their products, services, and marketing strategies more effectively to align with customer needs and preferences.
Employing sentiment analysis techniques, marketers can discern the emotional tone and attitudes conveyed in customers’ responses, enabling the understanding of customers’ satisfaction levels and preferences. By incorporating sentiment analysis into the decision-making process, marketers can make data-informed decisions that closely align with customers’ sentiments and preferences.
As already mentioned in Section 3, the 1200 texts were collected. Of the 600 texts associated with each category (products and services), 300 expressed positive feedback, while another 300 expressed negative feedback. This balanced distribution between positive and negative feedback allows for an objective analysis of Azure Text Analytics. Therefore, the results are not influenced by any trend or personal opinion but are based on balanced data. Thus, we maintained an impartial approach to analyzing customer sentiments. The 600 feedback items, which were positive and negative, were known in advance because we collected them to be either positive or negative.
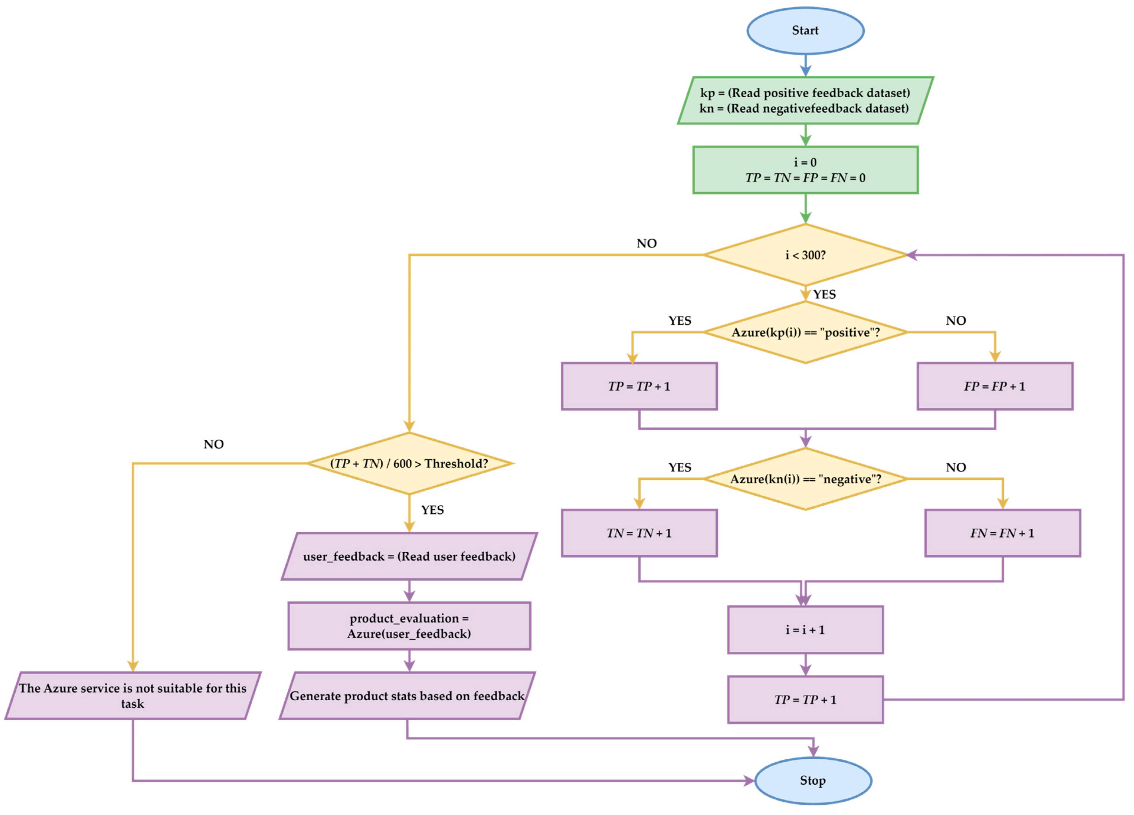
The following AI metrics are calculated based on the comparison between the result returned by Azure Text Analytics and the 1200 known feedback by the researcher, as presented in Figure 2 [59]:
Figure 2.
Performance assessment process of Azure Text Analytics in sentiment classification from feedback.
- True positive (TP) signifies the number of texts expected to be positive by the researcher and correctly classified as positive by Azure Text Analytics. In other words, let us assume that a text was initially labeled as positive, and the Azure Text Analytics returned the same classification. This case is considered a TP. Therefore, the value of TP is incremented by one unit;
- True negative (TN) is the number of text expected to be negative by the researcher and correctly recognized as negative by Azure Text Analytics. Maintaining the logic of the previous example, if specific feedback was initially known to be labeled as negative and the Azure Text Analytics returned the same classification, this case is considered a TN. Consequently, TN is incremented by one unit in this case;
- False positive (FP) represents the number of texts expected to be negative by the researcher but incorrectly classified as positive by Azure Text Analytics. This type of error indicates an overestimation of the positive sentiment;
- False negative (FN) is the number of texts expected to be positive by the researcher but incorrectly recognized as negative by Azure Text Analytics. This type of error shows an inflate of the negative sentiment.
This approach verifies the sentiment recognition service about the service domain. Verification is necessary to identify the degree of confidence in the Azure Text Analytics, which will now be applied in a generalized form. A high rate of TP and TN values relative to the total number of texts reveals high confidence in Azure Text Analytics. The diagram presented in Figure 2 aims to clarify this issue. The process begins with initializing known data and necessary variables, continues with the iterative analysis of each known feedback, and concludes with evaluating results by comparing the calculated metrics with a set threshold. After all 600 feedbacks have been processed, the proposed algorithm considers the overall performance of the Azure Text Analytics. This is performed by computing the ratio between the correct classifications (TP + TN) and the total number of feedbacks (600). Real-time consumer feedback can be processed if this ratio exceeds a certain threshold. Therefore, whether the feedback is positive or negative for these new readings is unknown. The diagram suggests that these consumer readings process real-time feedback. In this case, the process concludes by generating statistics about the classified feedback, indicating that the service suits the respective task. If the report is below the threshold, it is concluded that Azure Text Analytics is unsuitable for this task.
The AI metrics are employed to compute the performance of the model with four indicators as follows [59]:
- Accuracy assesses the true forecasts from all the model’s predictions and is computed using Equation (1).
- Precision shows the true predictions out of all positive forecasts and is calculated with Equation (2).
- Recall measures the true estimates out of all predictions expected as true and is calculated with Equation (3).
- F1-Score establishes the model’s effectiveness based on Precision and Recall and is computed with Equation (4).
The confusion matrix that includes TP, TN, FP, and FN values for SP and LP feedback is depicted in Figure 3. The results of the model performance are presented in Table 2. The model’s SP feedback Accuracy is 84.28%, indicating that 84.28% of all predictions are correct. With a Precision of 94.04%, when the model predicts SP feedback, it is accurate 84.028% of the time. The Recall of 81.02% means that the model correctly identifies 81.02% of all SP feedback. The F1-Score indicates a favorable equilibrium between Precision and Recall for SP feedback.
Figure 3.
Confusion matrix: (a) SP feedback; (b) LP feedback.
Table 2.
Results of the model performance.
The Accuracy of LP feedback is notably higher at 95.13%, indicating high overall correctness in predictions. LP feedback has a Precision of 99.36% and a Recall of 92.31%, which suggests that the model effectively captures 92.31% of all LP feedback. The model performs very well with an F1-Score of 95.71%, balancing Precision and Recall for LP feedback.
Overall, the model performs well using Azure Text Analytics for SP and LP feedback, with slightly higher performance metrics observed for LP feedback. These metrics are essential in marketing decision making.
3.2. Feedback Domains, Subdomains, and Keywords
The domains, subdomains, and keywords were extracted from the 1200 texts. Subsequently, repetitive patterns emerged within this dataset. Such repetitiveness bears significance in the decision-making process for marketing campaigns, particularly in correlating sentiment with keywords. Repetitive occurrences of domains, subdomains, and keywords across the dataset signify recurring themes or topics that are of particular relevance or interest to the audience. This repetition may indicate customers’ prevailing sentiments, preferences, or concerns regarding certain aspects of the products or services under scrutiny. Recognizing and utilizing these recurring patterns can guide marketing strategies, enabling marketers to customize their messaging, content, and campaigns to better connect with their intended audience. By associating specific sentiments with particular keywords or thematic areas, marketers can gain deeper insights into customers’ emotional responses and perceptions towards their brand, products, or industry.
Azure Text Analytics was integrated into a C# script to extract domains, subdomains, and keywords. Figure 4 depicts the identified domains within the 1200 texts, along with their frequency of occurrence. Given that the texts represent feedback elements from the hospitality domain and product feedback, these domains are anticipated to belong to the marketing sector.
Figure 4.
Domains–frequency distribution into the 1200 feedback tests.
By including domains from the hospitality industry, it suggests a focus on customer satisfaction and service quality. In contrast, the presence of product-related feedback domains indicates an emphasis on product performance and customer preferences. These domains are inherently intertwined with marketing, as they provide important insights into consumer behavior, preferences, and perceptions, which are essential considerations for marketing strategy development and implementation.
The use of Azure Text Analytics for domain extraction, presented in Figure 4, has facilitated a deeper understanding of the thematic content within the analyzed texts.
- Product (Frequency: 2551). The high frequency of product mentions indicates a significant focus on product-related discussions within the analyzed texts. This suggests that customers actively provide feedback or evaluations on various products offered within the hospitality industry, highlighting the importance of product quality and features in their experiences.
- Location (Frequency: 1476). The prominence of location mentions strongly emphasizes geographic references within the analyzed texts. This could include discussions about specific hotel properties, destinations, or geographical features relevant to the hospitality industry, providing context for customer experiences and preferences.
- Skill (Frequency: 1084). The frequency of skill mentions suggests a notable focus on discussions related to skills, abilities, or expertise within the analyzed texts. This could pertain to the skills of hotel staff, service providers, or other professionals within the hospitality industry, indicating the importance of service quality and expertise in customer experiences.
- DateTime (Frequency: 484). The presence of DateTime mentions indicates a consideration of temporal aspects within the analyzed texts. This could include discussions about specific dates, times, or time intervals relevant to events, promotions, or experiences within the hospitality industry, providing temporal context for customer feedback and evaluations.
- Event (Frequency: 441). The frequency of event mentions suggests discussions about specific events, occurrences, or happenings within the analyzed texts. This could include events hosted by hotels, special promotions, or noteworthy incidents relevant to customer experiences in the hospitality industry, highlighting the significance of events in shaping customer perceptions and feedback.
- PersonType (Frequency: 324). PersonType mentions indicate discussions about different types of individuals or roles within the analyzed texts. This could include mentions of customers, staff members, management personnel, or other stakeholders within the hospitality industry, providing insights into the diverse range of stakeholders involved in customer experiences.
- Organization (Frequency: 220). The frequency of organization mentions suggests discussions about various organizational entities within the analyzed texts. This could include mentions of hotel chains, hospitality brands, or other organizational structures relevant to the hospitality industry, providing insights into the organizational context of customer experiences and feedback.
- Quantity (Frequency: 40). While less frequent than other domains, quantity mentions indicate discussions about numerical quantities or amounts within the analyzed texts. This could include discussions about quantities of products, services, or amenities hotels offer, highlighting quantitative aspects of customer experiences and feedback.
Understanding the frequency and distribution of these domains helps uncover patterns, trends, and areas of interest within the text data, guiding subsequent actions and strategies for improving customer experiences and satisfaction. Domain repartition is a second component of the AMSDM.
Figure 5 presents the frequency distribution of the identified subdomains in the texts. Values with a frequency of less than ten have been omitted from the results, as they are irrelevant for extracting information that leads to successful marketing decision making. By focusing on subdomains with a frequency threshold of at least 10, the analysis prioritizes relevant and significant themes for marketing decision making, as listed below:
Figure 5.
Subdomains–frequency distribution into the 1200 feedback tests.
- Structural (Frequency: 451). It may encompass topics such as design, layout, or organization, providing insights into the structural aspects relevant to customer experiences or product evaluations.
- Set (Frequency: 117). The frequency of mentions related to set suggests discussions about collections, groups, or predefined sets within the analyzed texts. This could include mentions of bundled products, package deals, or predefined service offerings, highlighting the significance of set-based offerings in the context of marketing strategies.
- Duration (Frequency: 115). Duration likely refers to mentions of time durations, periods, or intervals within the analyzed texts. This subdomain may encompass discussions about the duration of events, promotions, or customer experiences, providing insights into the temporal aspects of marketing campaigns and initiatives.
- Sports (Frequency: 64). Sports suggests discussions about sports-related activities, events, or amenities within the analyzed texts. This could include mentions of sports facilities, recreational activities, or fitness programs offered by hospitality establishments, indicating a focus on sports-related offerings in customer experiences.
- State (Frequency: 39). State likely pertains to mentions of states, conditions, or statuses within the analyzed texts. This subdomain may encompass discussions about facilities, equipment, or services, providing insights into the current condition or status of offerings relevant to customer experiences.
- TimeRange (Frequency: 39). TimeRange likely refers to mentions of time ranges, periods, or intervals within the analyzed texts. This subdomain may overlap with discussions related to duration but focuses specifically on the range or period associated with events, promotions, or experiences.
- Computing (Frequency: 32). Computing suggests discussions about computing technologies, systems, or applications within the analyzed texts. This could include mentions of digital technologies, IT infrastructure, or online platforms used in hospitality or product-related contexts.
- Number (Frequency: 26). Number likely refers to numerical values or quantities mentioned within the analyzed texts. This subdomain may encompass discussions about numerical data, metrics, or statistics relevant to customer experiences, product evaluations, or marketing performance.
The frequency distribution of subdomains presented in Figure 5 provides an understanding of the thematic content and focus areas within the analyzed texts, guiding the AMSDM in identifying relevant themes and topics for effective decision making in marketing strategies and campaigns.
Azure Text Analytics extracts keywords using NLP techniques, which involve analyzing the text to identify words or phrases that are most relevant or significant within the context of the document. These keywords are typically extracted based on various factors, including their frequency of occurrence, importance in the text, and relevance to the overall content. Keywords represent terms or phrases that encapsulate the main themes, topics, or concepts discussed within the text. They serve as important indicators of the content and provide valuable insights into the key ideas or subjects covered in the document. By identifying and extracting keywords, Azure Text Analytics enables consumers to better understand the text’s content, facilitating tasks such as categorization, summarization, and sentiment analysis.
Furthermore, a list of 1596 keywords was extracted from the 1200 feedback texts. From this list, keywords with a frequency of occurrence more significant than 100 were selected, resulting in the following keywords: expectations, purchase, hotel, issues, basic, experience, product, stay, quality, kitchen, service, staff, food, home, potential, cooking, mechanical, design, fitness, amenities, claims, strange, appliance, process, use, and product (Figure 6).
Figure 6.
Keywords–frequency distribution into the 1200 feedback tests.
These keywords likely represent key themes, topics, or concepts that customers frequently discuss in their feedback. The analysis prioritizes more prevalent and impactful terms in shaping customer perceptions and experiences by focusing on keywords with higher frequencies. The curated list of keywords from Figure 6 provides the most salient aspects of customer feedback, enabling a focused analysis and actionable interpretation of the feedback data.
Summarizing the list extracted by Azure Text Analytics, the list of domains comprises Product, Location, Skill, DateTime, Event, PersonType, Organization, Quantity, the list of subdomains contains Structural, Set, Duration, Sports, State, TimeRange, Computing, Number, and the list of keywords includes expectations, purchase, hotel, issues, essential, experience, product, stay, quality, kitchen, service, staff, food, home, potential, cooking, mechanical, design, fitness, amenities, claims, strange, appliance, process, use, and product. Considering the details associated with feedback from the hospitality industry and product reviews, the following subsection presents the proposed AMSDM.
3.3. AMSDM
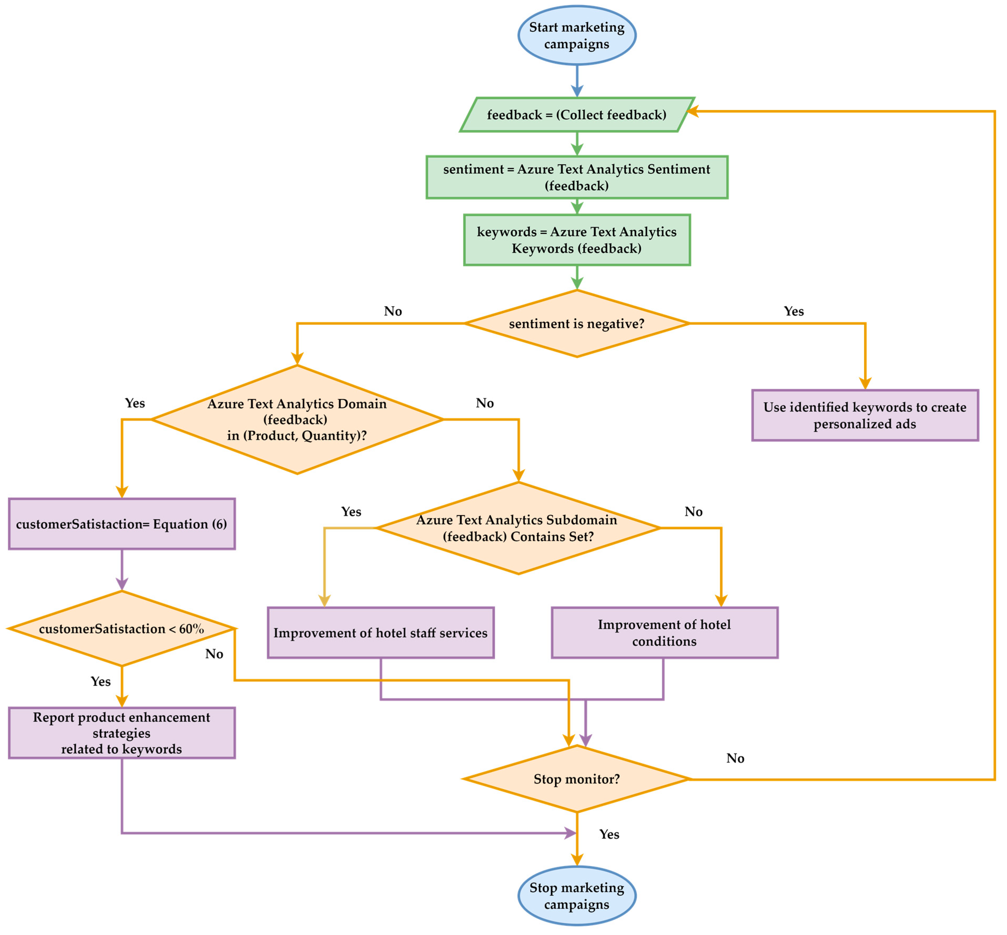
In this subsection, the AMSDM was developed to be applied across multiple domains involving customers’ online feedback. The AMSDM requires minimal adjustment efforts to meet the specific requirements of the analyzed domain. For illustration purposes, the AMSDM has been designed to provide feedback on products and services displayed on companies’ websites or other e-commerce and social media platforms. The AMSDM employs the Azure Text Analytics service presented earlier, per the block diagram in Figure 7.
Figure 7.
Block diagram of the AMSDM.
The process presented in Figure 7 includes the following stages for the MSDM:
- Collecting the feedback from the customer;
- Identifying the sentiment expressed in feedback (positive or negative);
- Identifying the keywords in the feedback;
- Identifying and prioritizing domains and subdomains relevant to product or service reviews. If the sentiment is negative, then action should be taken. Identifying the main domain in the feedback to decide if there is a product or service feedback:
- For product feedback, global customer satisfaction is calculated using Equation (5);sentiment is 1 for positive sentiment and 0 for negative sentiment;i—current review for the product or service;n—total number of reviews for the same product or service;
- ■
- If global customer satisfaction is lower than 60%, the authors propose improving the product experience. The negative feedback can be used to identify areas for improvement in products or services offered and launch marketing campaigns focused on promoting enhancements and solutions to the reported issues;
- ■
- Otherwise, the monitoring process will continue.
- For service feedback, the review type will be identified using the subdomain:
- ■
- If staff service reviews, improve the company’s staff services;
- ■
- Otherwise, improve the tangibility.
- If the sentiment is positive, the identified keywords are used to create personalized ads that capture customers’ attention and offer relevant solutions;
- Monitoring the performance of implemented marketing campaigns and customer reactions.
The AMSDM collects and analyzes subsequent feedback to identify new trends, customer needs, and opportunities for improvement. The process continuously optimizes marketing strategies based on data and insights from customers’ online input and analysis of previous campaign performance.
The AMSDM offers several advantages in leveraging customer feedback for marketing strategies:
- Comprehensive Analysis. By gathering and assessing feedback from various origins, the AMSDM thoroughly comprehends customer sentiments, inclinations, and requirements spanning multiple domains, such as food and non-food products, restaurants, the hospitality sector, transportation, etc.
- Customization. The AMSDM can be easily customized to accommodate the specific requirements of different industries or domains. Minimal adjustments are required to tailor the AMSDM to meet the unique needs of each analyzed domain.
- Data-Driven Insights. The AMSDM extracts textual data by integrating Azure Text Analytics and sentiment analysis techniques, enabling marketers to make informed decisions based on data-driven analysis rather than subjective interpretations.
- Enhanced Decision Making. By identifying domains, subdomains, and keywords relevant to customer feedback, the AMSDM facilitates targeted decision making in marketing campaigns. Marketers can focus on areas of concern, capitalize on emerging trends, and tailor strategies to better resonate with their target audience.
- Actionable Recommendations. The AMSDM provides actionable recommendations based on sentiment analysis results and domain-specific insights. Whether addressing negative feedback to improve product experiences or leveraging positive sentiments to craft personalized marketing messages, the AMSDM offers concrete strategies for enhancing customer satisfaction.
- Continuous Optimization. The AMSDM supports constantly optimizing marketing strategies by monitoring the performance of implemented marketing campaigns and analyzing subsequent feedback. Marketers can adapt their approaches in real time based on evolving customer preferences and market dynamics, ensuring ongoing relevance and effectiveness.
Overall, the AMSDM empowers marketers to harness the power of customers’ online feedback for more targeted, data-driven marketing strategies, leading to improved customer experiences, increased engagement, and enhanced brand loyalty.
4. Discussion
Understanding and employing Azure Text Analytics in marketing strategies can offer several advantages:
- Sentiment Analysis. Marketers can gauge overall sentiment towards their products or services by analyzing customer feedback and reviews. Positive sentiment can be leveraged for marketing campaigns to highlight strengths and build brand reputation. Conversely, addressing negative sentiment allows for targeted improvements and customer retention strategies.
- Identifying Trends and Themes. Text Analytics can identify recurring topics, themes, and trends in customer feedback or social media discussions. Marketers can use this information to tailor marketing campaigns, develop relevant content, and capitalize on market opportunities.
- Customer Insights. Analyzing customer feedback depicts the preferences, challenges, and expectations, empowering marketers to develop a profound understanding of their target audience. This understanding facilitates the customization of marketing messages and the adaptation of offerings to address customer needs effectively.
- Competitive Analysis. Text Analytics allows for monitoring competitor activities, sentiment, and customer feedback. This enables marketers to identify strengths and weaknesses compared to competitors, assess performance against benchmarks, and develop strategies to distinguish their offerings in the market.
- Campaign Evaluation. Text Analytics can assess the impact of marketing campaigns by examining customer responses and sentiment toward particular initiatives. This enables marketers to evaluate their campaigns’ efficacy, identify areas for improvement, and adapt future strategies accordingly.
- Content Optimization. Analyzing customer language and preferences allows marketers to optimize content creation and delivery. By comprehending which messaging connects most effectively with their audience, marketers can craft compelling content that boosts engagement and conversion.
For instance, when companies receive online feedback on their website regarding products and services, Azure Text Analytics can analyze the sentiments behind the comments, identifying key pain points or areas of improvement and guiding the marketing team in crafting targeted messaging to address customers’ concerns. Azure Text Analytics can also uncover emerging trends or features that resonate positively with customers, allowing marketers to pivot their strategy and capitalize on market opportunities.
Figure 8 exemplifies the marketing strategy for each of the six cases of customers’ online feedback revealed with the Azure Text Analytics and described in Table 1. Each strategy aims to leverage the unique characteristics of the feedback scenario to drive customer engagement, address concerns, and reinforce the brand’s value proposition, ultimately contributing to improved customer satisfaction and loyalty.
Figure 8.
Example of marketing strategy for each case of customers’ online feedback.
This study evaluates the accuracy of sentiment analysis in consumer reviews. It proposes the AMSDM system, which contributes to developing marketing strategies by identifying specific trends in customer feedback. Figure 8 illustrates a framework for customizing strategy according to a customer based on the integration of results obtained from sentiment analysis. For example, identifying the recurrence of the term “fitness” in reviews related to household appliances associates the consumer with products that promote a healthy lifestyle. From this context, AMSDM allows advertising campaigns targeting well-defined market segments to optimize their data-driven marketing strategies more efficiently.
We acknowledge that the modest size of the dataset represents a limitation in capturing the actual diversity of consumer behavior. Future research will include an extended dataset from e-commerce platforms and social networks. This limitation of the dataset does not invalidate the possibility of using AMSDM. The idea presented by the algorithm is validated by the Accuracy, Precision, Recall, and F1-Score metrics. These validate the analysis methodology by demonstrating the model’s ability to interpret consumer feedback correctly. The results indicate the potential of AMSDM for integration into companies that wish to automate the review analysis process. Optimizing marketing strategies represents an evolutionary step in integrating AI tools at the level of statistical analysis.
Integrating Azure Text Analytics into marketing strategies gives marketers actionable insights, enabling them to make informed decisions, drive customer engagement, and effectively achieve business objectives.
In this study, the Azure Text Analytics service was chosen because it was developed by Microsoft, creating high expectations regarding the service’s performance due to its reputation. The authors identified other services, such as Google NLP. Still, Azure offers a pre-trained model through Azure Text Analytics, which allows the AMSDM model to skip the training phase and directly analyze the dataset in the evaluation phase. Therefore, the dataset size is not a major issue from this perspective. Another reason for choosing this service comes from its multilingual capability, which will allow for the future development direction of AMSDM by extending the analysis to more countries. A final reason for choosing this service is that Microsoft ensures continuous improvement of Azure services and long-term support, a major advantage for the private sector.
AI models can generate biases during the training phase. Using the Azure Text Analytics service is not possible because the service is pre-trained. The service may incorrectly classify a text into a category, as depending on culture, context, or tone, a text might be misinterpreted. People can also make incorrect interpretations when reading a text. The authors consider these cases to be isolated, which cannot affect the impartiality of the AMSDM analysis.
Regarding ethical considerations, when consumers submit feedback, they give implicit consent for the text to be published on the platform and for subsequent analysis. These types of data do not raise ethical issues concerning data privacy, as no sensitive content is involved.
In marketing platforms, services similar to AMSDM are integrated, which use customer sentiment analysis in their feedback. For example, InMoment is a platform that analyzes text from various sources and transforms data into information with a certain significance for statistical analysis [60]. Medallia [61] is a platform for text sentiment analysis functionalities that help companies better understand customer feedback. Brand24 [62] is a platform for AI-based sentiment analysis aimed at monitoring brand mentions on the web and providing insights into public perception. Unlike other commercial platforms, AMSDM allows customization for different industries and types of products. Additionally, the proposed model establishes a correlation between the sentiments expressed by customers in feedback and the identified domains and subdomains. This approach allows for a detailed strategic perspective with implications for company decision development. Full automation reduces the time and costs required for manual data processing, enabling companies to respond to market changes quickly. Unlike the previously mentioned tools, AMSDM has an advantage through its integration with Azure Text Analytics. Microsoft developed this service to ensure text analysis performance through the stability that the company has proven over time.
The integration of AMSDM at the company level contributes to the automation of decision-making processes, relying on customer feedback analysis. Such an analysis allows, on the one hand, the allocation of marketing resources to optimize them. Conversely, it enables the reallocation of human resources that are responsible for manually monitoring other activities. AMSDM is also a tool for analyzing consumer sentiment regarding certain trends, with a detailed study on the impact of such an AMSDM-based strategy being a future research direction for the authors.
Another future research direction for AMSDM focuses on mixed feedback. Another version of AMSDM will include an analysis method with greater granularity. This increased granularity will achieve an interpretation of reviews with mixed sentiments. Thus, future iterations of AMSDM will be able to contribute to the classification of mixed feedback into positive versus negative by extracting information from mixed-type reviews.
AMSDM’s limitation is that the analysis is being conducted in English. A second limitation is the integration at the software infrastructure level and the associated technical expertise costs. These limitations may be challenges for small companies, which do not always have a budget to cover the needs of software infrastructure, implementation, and maintenance.
Future development directions could include real-time sentiment analysis through visual or vocal feedback. This approach will raise concerns regarding the hardware infrastructure, which can be financially and technologically expensive. Such a development direction requires high-performance cameras, microphones, etc., and advanced software, which directly translates to high costs.
AMSDM may be confused by fake reviews generated by bots or trolls. These reviews can negatively influence AMSDM’s results by generating inaccurate conclusions. Future versions of AMSDM will aim to integrate the detection of whether an AI service generated the text and subsequently evaluate the sentiment expressed in the feedback. The authors have experience in analyzing the identification of texts automatically generated by AI tools, which will make it possible to integrate the findings presented in the study [63] into the AMSDM model as a future development direction.
As a pilot study, the authors aim to integrate AMSDM into a real platform that would allow data collection and real-time adjustment of AMSDM results. Achieving this objective involves attracting a major player in the market, either in the online product sales or hospitality field.
5. Conclusions
The paper emphasizes the increasing importance of integrating AI services into various domains, foreseeing a future where specialists across fields must adeptly incorporate AI into their applications. Thus, it demonstrates this integration through the exclusive use of Azure services, which are pre-implemented and readily available for production, simplifying complex tasks, and requiring minimal programming knowledge.
The study discusses the feasibility of employing the Azure Text Analytics service to analyze customers’ online feedback, such as identifying customer satisfaction levels for products and services.
The research categorizes feedback into SP and LP feedback types, equaling positive and negative sentiments in each category. It underscores the significance of sentiment analysis over numerical ratings, employing Azure Text Analytics to discern sentiments and extract insights from customer feedback efficiently. Performance metrics of the sentiment analysis model using Azure Text Analytics are presented, demonstrating high Accuracy, Precision, Recall, and F1-Score for both SP and LP feedback categories. This indicates the model’s effectiveness in understanding and accurately classifying customer sentiments.
Domains, subdomains, and keywords are extracted from feedback texts using Azure Text Analytics, revealing recurring themes and topics relevant to the hospitality industry and product reviews. These insights assist in identifying customer preferences and shaping marketing strategies.
The analysis focused on the possibilities of correctly identifying sentiments, the frequency of appearance of domains, subdomains, and keywords, and the option of integrating these textual markers into marketing decision making that will be implemented according to the proposed AMSDM. This approach facilitates a comprehensive understanding of customer sentiments and market dynamics and empowers marketers to tailor their strategies precisely, capitalizing on textual cues gleaned from extensive analyses. Integrating data-driven insights promises to enhance marketing endeavors, drive engagement, and foster brand resonance in an increasingly competitive landscape.
AMSDM is based on customers’ feedback analysis, employing sentiment analysis, domain identification, and keyword extraction. The algorithm aims to tailor marketing strategies according to customers’ sentiments and needs, offering personalized solutions and continuous optimization based on real-time feedback.
AMSDM offers several advantages: comprehensive analysis, customization for different domains, data-driven insights, enhanced decision making, actionable recommendations, and continuous optimization. These advantages empower marketers to create more targeted and effective marketing strategies, ultimately improving customer experiences and brand loyalty.
Author Contributions
Conceptualization, A.S.; methodology, A.S. and M.P.; software, A.S., validation, A.S. and M.P.; formal analysis, A.S. and M.P.; investigation, A.S. and M.P.; resources, M.P.; data curation, A.S.; writing—original draft preparation, A.S. and M.P.; writing—review and editing, A.S. and M.P.; visualization, A.S. and M.P.; supervision, A.S.; project administration, A.S. and M.P.; funding acquisition, A.S. and M.P. All authors have read and agreed to the published version of the manuscript.
Funding
The APC was funded by grants from the Petroleum-Gas University of Ploiesti, Romania, projects number GO-GICS-30710/10.12.2024 and GO-GICS-30707/10.12.2024, within the Internal Grant for Scientific Research.
Data Availability Statement
Data will be made available on request.
Acknowledgments
This research was supported by grants from the Petroleum-Gas University of Ploiesti, Romania, projects number GO-GICS-30710/10.12.2024 and GO-GICS-30707/10.12.2024, within the Internal Grant for Scientific Research.
Conflicts of Interest
The authors declare no conflicts of interest.
Abbreviations
The following abbreviations are used in this manuscript:
| AI | Artificial intelligence |
| AMSDM | Algorithm for Marketing Strategy Decision Making |
| CNN | Convolutional neural network |
| DL | Deep learning |
| FN | False negative |
| FP | False positive |
| IoT | Internet of Things |
| LP | Long phrases |
| LSTM | Long short-term memory |
| ML | Machine learning |
| MSDM | Marketing strategy decision making |
| NLP | Natural language processing |
| SF | Short phrases |
| TN | True negative |
| TP | True positive |
References
- Stancu, A. Population Number and Consumer Income and Expenditure Dynamics. In Megacities and Rapid Urbanization: Breakthroughs in Research and Practice; Information Resources Management Association, Ed.; IGI Global: Hershey, PA, USA, 2020; pp. 31–75. [Google Scholar] [CrossRef]
- Rosca, C.-M.; Gortoescu, I.A.; Tanase, M.R. Artificial Intelligence–Powered Video Content Generation Tools. Rom. J. Pet. Gas Technol. 2024, 5, 131–144. [Google Scholar] [CrossRef]
- Pașcalău, S.-V.; Popescu, F.-A.; Bîrlădeanu, G.-L.; Gigauri, I. The Effects of a Digital Marketing Orientation on Business Performance. Sustainability 2024, 16, 6685. [Google Scholar] [CrossRef]
- Gigauri, I. Sustainability and Healthcare Marketing in the Digital Age. In Modern Healthcare Marketing in the Digital Era; Djakeli, K., Ed.; IGI Global: Hershey, PA, USA, 2023; pp. 104–115. [Google Scholar] [CrossRef]
- Lulaj, E.; Tahiraj, D.; Hameed, A.A.; Lulaj, D. Seeing Isn’t Always Believing: Unveiling the Financial Risks of Fraudulent Images on Personal Finances in Online Shopping. In Proceedings of the 2nd International Conference on Artificial Intelligence, Blockchain, Mount Pleasant, MI, USA, 7–8 September 2024; pp. 1–10. [Google Scholar] [CrossRef]
- Brătucu, G.; Ciobanu, E.; Chițu, I.B.; Litră, A.V.; Zamfirache, A.; Bălășescu, M. The Use of Technology Assisted by Artificial Intelligence Depending on the Companies’ Digital Maturity Level. Electronics 2024, 13, 1687. [Google Scholar] [CrossRef]
- Ziakis, C.; Vlachopoulou, M. Artificial Intelligence in Digital Marketing: Insights from a Comprehensive Review. Information 2023, 14, 664. [Google Scholar] [CrossRef]
- Stancu, A. An analysis of the relation between wine consumption and cultural models. Ekon. Poljopr. 2015, 62, 207–227. [Google Scholar] [CrossRef]
- Shahzad, U.; Ghaemi Asl, M.; Panait, M.; Sarker, T.; Apostu, S.A. Emerging interaction of artificial intelligence with basic materials and oil & gas companies: A comparative look at the Islamic vs. conventional markets. Resour. Policy 2023, 80, 103197. [Google Scholar] [CrossRef]
- Balaram, A.; Kannan, K.N.; Čepová, L.; Kumar, M.K.; Rani, B.S.; Schindlerova, V. Artificial Intelligence for Media Ecological Integration and Knowledge Management. Systems 2023, 11, 222. [Google Scholar] [CrossRef]
- Aldhyani, T.H.H.; Alzahrani, A. Framework for Predicting and Modeling Stock Market Prices Based on Deep Learning Algorithms. Electronics 2022, 11, 3149. [Google Scholar] [CrossRef]
- Zhang, Y.; Liu, C. Unlocking the Potential of Artificial Intelligence in Fashion Design and E-Commerce Applications: The Case of Midjourney. J. Theor. Appl. Electron. Commer. Res. 2024, 19, 654–670. [Google Scholar] [CrossRef]
- Chandra, K.V.; Sudha Rani, K.; Singh, P.; Rambabu, C.V.; Vidya Sagar, K.; Billa, P. Artificial Intelligence Techniques to Revolutionize the Marketing Strategies for Enormous Business Expansion. In Proceedings of the First International Conference on Advances in Electrical, Electronics and Computational Intelligence, Tiruchengode, India, 19–20 October 2023; pp. 1–5. [Google Scholar] [CrossRef]
- Lulaj, E.; Dragusha, B.; Lulaj, D. Market Mavericks in Emerging Economies: Redefining Sales Velocity and Profit Surge in Today’s Dynamic Business Environment. J. Risk Financ. Manag. 2024, 17, 395. [Google Scholar] [CrossRef]
- Lakshmi Priyanka, A.; Harihararao, M.; Prasanna, M.; Deepika, Y.A. A Study on Artificial Intelligence in Marketing. Int. J. Multidiscip. Res. 2023, 5, 1–12. [Google Scholar] [CrossRef]
- Rosca, C.-M. Convergence Catalysts: Exploring the Fusion of Embedded Systems, IoT, and Artificial Intelligence. In Engineering Applications of AI and Swarm Intelligence; Yang, X.-S., Ed.; Springer Nature: Singapore, 2025; pp. 69–87. [Google Scholar] [CrossRef]
- Alexa, L.; Pîslaru, M.; Nistor, G.C.; Alexa, M. Artificial Intelligence in Marketing. Current Status and Future Research Agenda. In Digital Transformation. Technology, Tools, and Studies; Cioca, L.I., Ivascu, L., Filip, F.G., Doina, B., Eds.; Springer Nature: Cham, Switzerland, 2024; pp. 39–51. [Google Scholar] [CrossRef]
- Mshvidobadze, T.I.; Osadze, L.T.; Sosanidze, M.O. Adapting digital marketing to artificial intelligence. Econ. Bull. Dnipro Univ. Technol. 2023, 122–125. [Google Scholar] [CrossRef]
- Panait, M.; Raimi, L. Trends in Sustainable Behaviour of Consumers in Eastern Europe and Sub-Saharan Africa: A Critical Discourse. In Sustainable Production and Consumption Systems; Chiappetta Jabbour, C.J., Khan, S.A.R., Eds.; Springer: Singapore, 2021; pp. 41–58. [Google Scholar] [CrossRef]
- Efendioğlu, İ.H. The Change of Digital Marketing with Artificial Intelligence. In Proceedings of the 7th International Conference on Applied Research in Management, Economics and Accounting, Dublin, Ireland, 28–30 July 2023; pp. 1–31. [Google Scholar] [CrossRef]
- Marić, M.; Grljević, O.; Gluščević, L. Application of artificial intelligence in digital marketing. Anal. Ekon. Fak. U Subotici 2024, 60, 21–37. [Google Scholar] [CrossRef]
- Liu, Y. Enterprise Brand Marketing Strategy under the Background of Artificial Intelligence. In Proceedings of the International Conference on Forthcoming Networks and Sustainability in AIoT Era, Nicosia, Turkey, 27–28 December 2021. [Google Scholar] [CrossRef]
- Kagada, J. Artificial Intelligence in Marketing. Int. Res. J. Adv. Eng. Manag. 2024, 2, 151–155. [Google Scholar] [CrossRef]
- Labib, E. Artificial intelligence in marketing: Exploring current and future trends. Cogent Bus. Manag. 2024, 11, 2348728. [Google Scholar] [CrossRef]
- Yang, J.; Wan, Y. The development trend of artificial intelligence in the big data environment. In Proceedings of the 3rd International Conference on Electronic Communication and Artificial Intelligence, Zhuhai, China, 14–16 January 2022; pp. 301–304. [Google Scholar] [CrossRef]
- Gigauri, I.; Palazzo, M.; Apostu, S.A.; Siano, A. Revealing intelligent packaging for food products from consumers’ point of view in Georgia. Br. Food J. 2024, 126, 3718–3739. [Google Scholar] [CrossRef]
- Justino, M.d.R.T.F.; Texeira-Quirós, J.; Gonçalves, A.J.; Antunes, M.G.; Mucharreira, P.R. The Role of Artificial Neural Networks (ANNs) in Supporting Strategic Management Decisions. J. Risk Financ. Manag. 2024, 17, 164. [Google Scholar] [CrossRef]
- Kim, K.; Kim, B. Decision-Making Model for Reinforcing Digital Transformation Strategies Based on Artificial Intelligence Technology. Information 2022, 13, 253. [Google Scholar] [CrossRef]
- Rosca, C.-M. New Algorithm to Prevent Online Test Fraud Based on Cognitive Services and Input Devices Events. In Proceedings of Third Emerging Trends and Technologies on Intelligent Systems, ETTIS 2023; Lecture Notes in Networks and Systems; Noor, A., Saroha, K., Pricop, E., Sen, A., Trivedi, G., Eds.; Springer Nature: Singapore, 2023; Volume 730, pp. 207–219. [Google Scholar] [CrossRef]
- Stancu, A.; Ene, C. Highlights of food waste consumer behaviour in households and food services sector. In Contemporary Marketing and Consumer Behaviour in Sustainable Tourism; Palazzo, M., Foroudi, P., Eds.; Routledge: Abingdon, UK, 2024; pp. 63–98. [Google Scholar] [CrossRef]
- Zhou, C.; Li, H.; Zhang, L.; Ren, Y. Optimal Recommendation Strategies for AI-Powered E-Commerce Platforms: A Study of Duopoly Manufacturers and Market Competition. J. Theor. Appl. Electron. Commer. Res. 2023, 18, 1086–1106. [Google Scholar] [CrossRef]
- Gigauri, I.; Palazzo, M.; Siano, A. Examining the Market Potential for Smart Intelligent Packaging: A Focus on Italian Consumers. Virtual Econ. 2024, 7, 89–116. [Google Scholar] [CrossRef]
- Jhaveri, M.; Chirputkar, A.; Ashok, P. The Efficacy of Artificial Intelligence in making Best Marketing Decisions. In Proceedings of the International Conference on Innovative Data Communication Technologies and Application, Uttarakhand, India, , 14–16 March 2023; pp. 225–229. [Google Scholar] [CrossRef]
- Sun, R. Analysis on the application of artificial intelligence in marketing. In Proceedings of the International Conference on Computer Information Science and Artificial Intelligence, Kunming, China, 17–19 September 2021; pp. 669–672. [Google Scholar] [CrossRef]
- Lulaj, E.; Dragusha, B.; Hysa, E.; Voica, M.C. Synergizing Sustainability and Financial Prosperity: Unraveling the Structure of Business Profit Growth through Consumer-Centric Strategies—The Cases of Kosovo and Albania. Int. J. Financ. Stud. 2024, 12, 35. [Google Scholar] [CrossRef]
- Todorova, A.; Antonova, D. Smart Marketing Solutions: Applications with Artificial Intelligence to Increase the Effectiveness of Marketing Operations. In Proceedings of the 7th International Symposium on Multidisciplinary Studies and Innovative Technologies, Ankara, Turkiye, 26–28 October 2023; pp. 1–6. [Google Scholar] [CrossRef]
- Liu, Y.; Li, Z. Application Analysis of Artificial Intelligence Technology in Brand Marketing Strategy. In Proceedings of the International Conference on Forthcoming Networks and Sustainability in AIoT Era, Nicosia, Turkey, 27–28 December 2021; pp. 120–124. [Google Scholar] [CrossRef]
- Rosca, C.-M. Vector Network Analyzer Monitoring System Using Raspberry PI. Pet.-Gas Univ. Ploiesti Bull. Tech. Ser. 2018, 70, 29–38. Available online: https://openurl.ebsco.com/EPDB%3Agcd%3A5%3A13200965/detailv2?sid=ebsco%3Aplink%3Ascholar&id=ebsco%3Agcd%3A136232604&crl=c (accessed on 20 January 2025).
- Khodeer, S.M.; Al-Shaikh, M.S. The Impact of Marketing Artificial Intelligence (MAI) Tools On the Customer Buying Decision-Jordan. In Proceedings of the 24th International Arab Conference on Information Technology, Ajman, United Arab Emirates, 6–8 December 2023; pp. 1–8. [Google Scholar] [CrossRef]
- Singh, N.; Chouhan, S.S. Role of Artificial Intelligence for Development of Intelligent Business Systems. In Proceedings of the IEEE International Symposium on Smart Electronic Systems, Jaipur, India, 18–22 December 2021; pp. 373–377. [Google Scholar] [CrossRef]
- Hari Krishna, S.; Sargunam, S.S.; Kulkarni, N.; Nandal, N.; Vidya Chellam, V.; Praveenkumar, S. Application of Artificial Intelligence in E-Marketing. In Proceedings of the International Conference on Artificial Intelligence and Knowledge Discovery in Concurrent Engineering, Chennai, India, 5–7 January 2023; pp. 1–7. [Google Scholar] [CrossRef]
- Gu, Y.; Shibukawa, T.; Kondo, Y.; Nagao, S.; Kamijo, S. Prediction of Stock Performance Using Deep Neural Networks. Appl. Sci. 2020, 10, 8142. [Google Scholar] [CrossRef]
- Albaooth, B. The Role of Artificial Intelligence Prediction in Stock Market Investors Decisions. In Proceedings of the IEEE Asia-Pacific Conference on Computer Science and Data Engineering, Nadi, Fiji, 4–6 December 2023; pp. 1–5. [Google Scholar] [CrossRef]
- Abbas, W.; Zhang, Z.; Asim, M.; Chen, J.; Ahmad, S. AI-Driven Precision Clothing Classification: Revolutionizing Online Fashion Retailing with Hybrid Two-Objective Learning. Information 2024, 15, 196. [Google Scholar] [CrossRef]
- Rodríguez-Díaz, M.; Rodríguez-Díaz, R.; Rodríguez-Voltes, A.C.; Rodríguez-Voltes, C.I. Analysing the Relationship between Price and Online Reputation by Lodging Category. Sustainability 2018, 10, 4474. [Google Scholar] [CrossRef]
- Qaffas, A.A.; Ben Hajkacem, M.-A.; Ben Ncir, C.-E.; Nasraoui, O. An Explainable Artificial Intelligence Approach for Multi-Criteria ABC Item Classification. J. Theor. Appl. Electron. Commer. Res. 2023, 18, 848–866. [Google Scholar] [CrossRef]
- Rosca, C.-M. Comparative Analysis of Object Classification Algorithms: Traditional Image Processing Versus Artificial Intelligence—Based Approach. Rom. J. Pet. Gas Technol. 2023, 4, 169–180. [Google Scholar] [CrossRef]
- Gigauri, Z. Marketing and Social Influence of Fashion on Clothing Purchase Behavior of Consumers. Rom. J. Econ. 2024, 58, 30–44. Available online: https://revecon.ro/sites/default/files/2024-1-3_1 (accessed on 10 January 2025).
- Roșca, C.-M.; Bold, R.-A.; Gerea, A.-E. A Comprehensive Patient Triage Algorithm Incorporating ChatGPT API for Symptom-Based Healthcare Decision-Making. In Emerging Trends and Technologies on Intelligent Systems, ETTIS 2024; Lecture Notes in Networks and Systems; Springer: Singapore, 2025; pp. 167–178. [Google Scholar] [CrossRef]
- Xu, Z.; Qian, M. Predicting Popularity of Viral Content in Social Media through a Temporal-Spatial Cascade Convolutional Learning Framework. Mathematics 2023, 11, 3059. [Google Scholar] [CrossRef]
- Perakakis, E.; Mastorakis, G.; Kopanakis, I. Social Media Monitoring: An Innovative Intelligent Approach. Designs 2019, 3, 24. [Google Scholar] [CrossRef]
- Hsu, S.-F.; Liou, S. Artificial Intelligence Impact on Digital Content Marketing Research. In Proceedings of the 9th International Conference on Orange Technology, Tainan, Taiwan, 16–17 December 2021; pp. 1–4. [Google Scholar] [CrossRef]
- Sheng, B. Precision Marketing Recommendations Based on Artificial Intelligence and Network Big Data. In Proceedings of the Asia-Europe Conference on Electronics, Data Processing and Informatics, Prague, Czech Republic, 17–19 April 2023; pp. 558–563. [Google Scholar] [CrossRef]
- Srinivasa Rao, B.; Kaur, N.; Singh, J.; Akhtar, N.; Sharma, S.; Sehgal, U. Artificial Intelligence and Machine Learning in Human Resource Management for Sales Research Perspective. In Proceedings of the International Conference on Innovative Computing, Intelligent Communication and Smart Electrical Systems, Chennai, India, 15–16 July 2022; pp. 1–6. [Google Scholar] [CrossRef]
- Taherdoost, H.; Madanchian, M. Artificial Intelligence and Sentiment Analysis: A Review in Competitive Research. Computers 2023, 12, 37. [Google Scholar] [CrossRef]
- Kumar, S.; Gahalawat, M.; Roy, P.P.; Dogra, D.P.; Kim, B.-G. Exploring Impact of Age and Gender on Sentiment Analysis Using Machine Learning. Electronics 2020, 9, 374. [Google Scholar] [CrossRef]
- Rosca, C.-M.; Ariciu, A.V. Unlocking Customer Sentiment Insights with Azure Sentiment Analysis: A Comprehensive Review and Analysis. Rom. J. Pet. Gas Technol. 2023, 4, 173–182. [Google Scholar] [CrossRef]
- Roșca, C.-M.; Cărbureanu, M. A Comparative Analysis of Sorting Algorithms for Large-Scale Data: Performance Metrics and Language Efficiency. In Proceedings of the Emerging Trends and Technologies on Intelligent Systems. ETTIS 2024. Lecture Notes in Networks and Systems, Noida, India, 19–121 March; pp. 99–113. [CrossRef]
- Sharp, J. Exam Ref AI-900 Microsoft Azure AI Fundamentals, 1st ed.; Microsoft Press: Redmond, WA, USA, 2021. [Google Scholar]
- InMoment. Integrate Every Customer Experience Signal. Available online: https://inmoment.com/ (accessed on 4 March 2025).
- Medallia. Listen Deeply, Act Distinctively. Available online: https://www.medallia.com/ (accessed on 4 March 2025).
- Brand24 Global. AI Social Listening Tool. Available online: https://brand24.com/ (accessed on 4 March 2025).
- Rosca, C.-M.; Stancu, A.; Iovanovici, E.M. The New Paradigm of Deepfake Detection at the Text Level. Appl. Sci. 2025, 15, 2560. [Google Scholar] [CrossRef]
Disclaimer/Publisher’s Note: The statements, opinions and data contained in all publications are solely those of the individual author(s) and contributor(s) and not of MDPI and/or the editor(s). MDPI and/or the editor(s) disclaim responsibility for any injury to people or property resulting from any ideas, methods, instructions or products referred to in the content. |
© 2025 by the authors. Licensee MDPI, Basel, Switzerland. This article is an open access article distributed under the terms and conditions of the Creative Commons Attribution (CC BY) license (https://creativecommons.org/licenses/by/4.0/).







