Evolutionary Characteristics and Robustness Analysis of the Global Aircraft Trade Network System
Abstract
1. Introduction
2. Literature Review
2.1. Global Trade Network
2.2. Network Robustness in the Aviation Industry
3. Data and Methodology
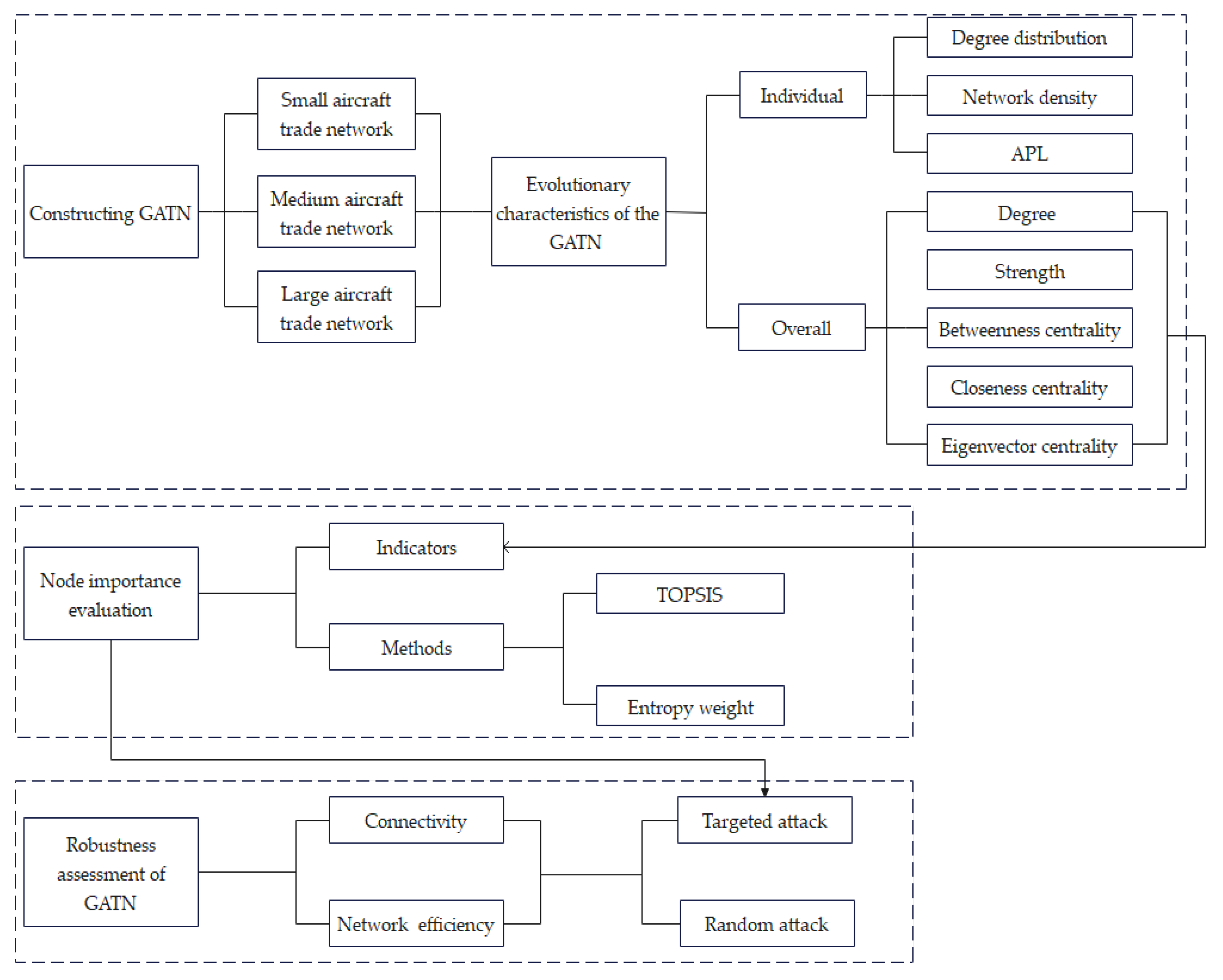
3.1. Framework of Evolutionary Characteristics and Robustness Analysis for the GATN System
3.2. Data Sources
3.3. Model Construction and Overall Indicators of the GATN
- Degree and strength
- 2.
- Degree distribution
- 3.
- Network density
- 4.
- Average path length (APL)
- 5.
- Average clustering coefficient (ACC)
3.4. Node Importance Evaluation
3.4.1. Evaluation Indicators
- Betweenness Centrality
- 2.
- Closeness Centrality
- 3.
- Eigenvector Centrality
3.4.2. Entropy-Weighted TOPSIS
3.5. Robustness Assessment of the GATN
- Network Connectivity
- 2.
- Network efficiency
4. Results and Discussions
4.1. Changes in Global Aircraft Trade Value
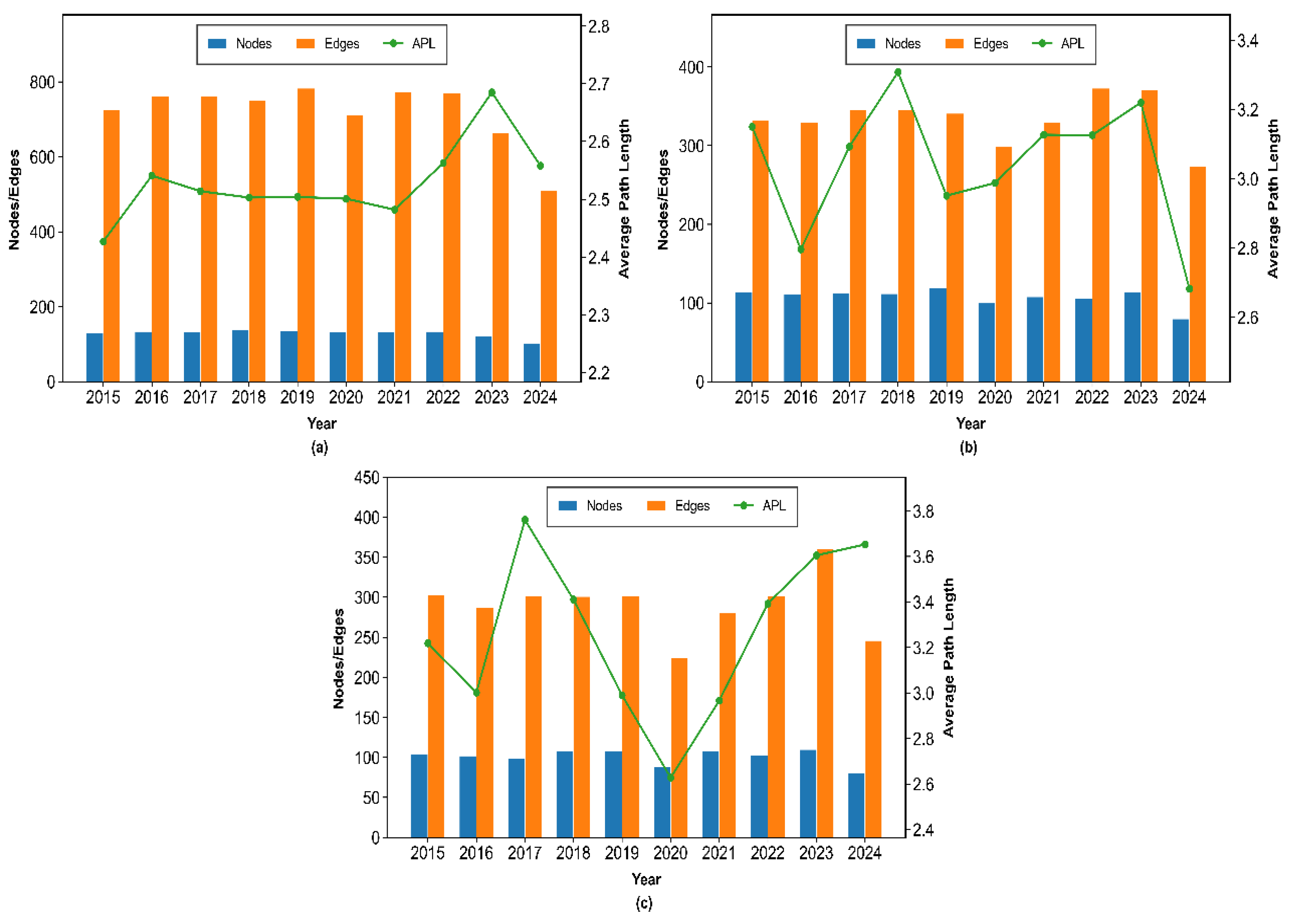
4.2. Evolutionary Characteristics of the GATN
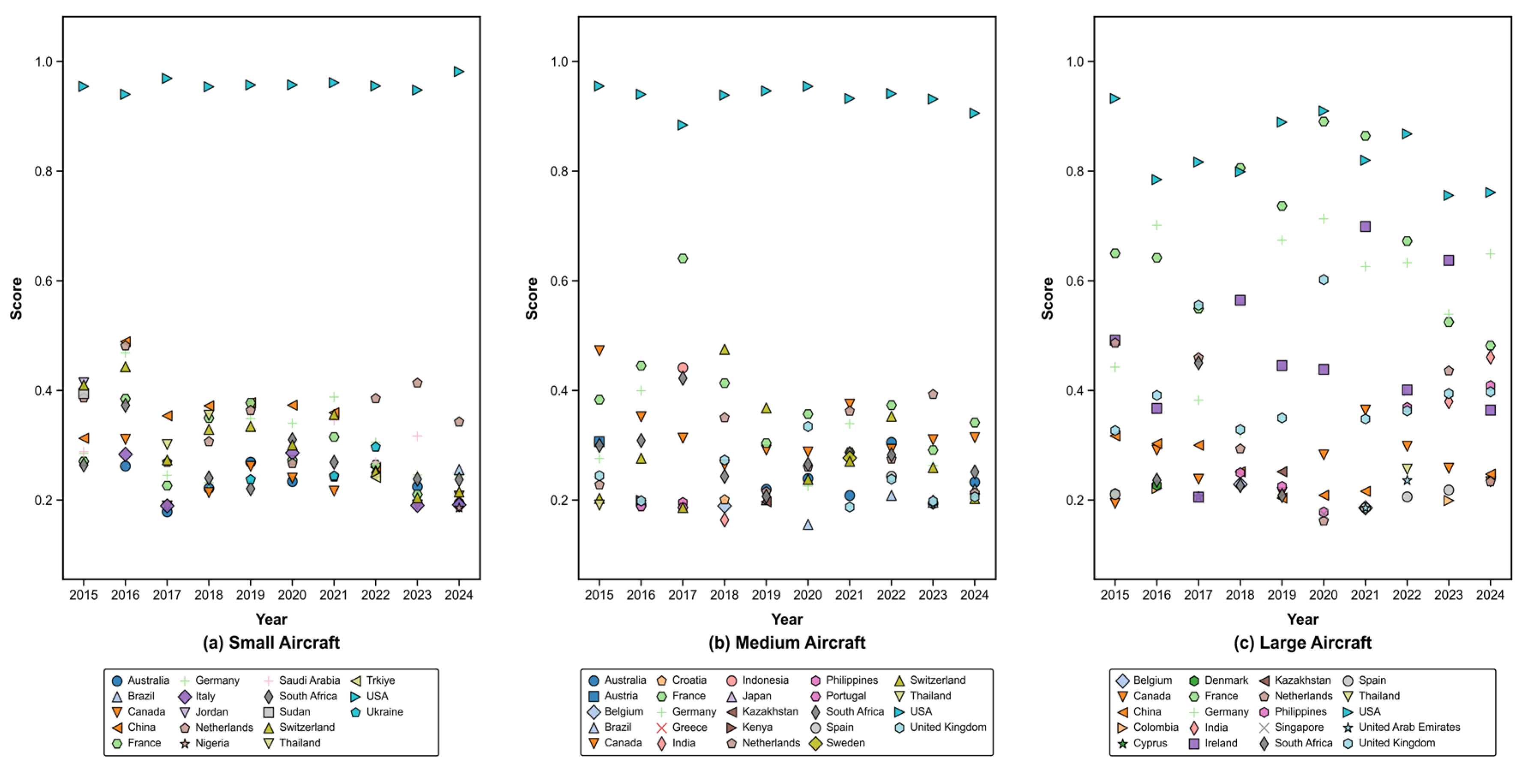
4.3. Node Importance Evaluation Analysis
4.4. Robustness of the GATN
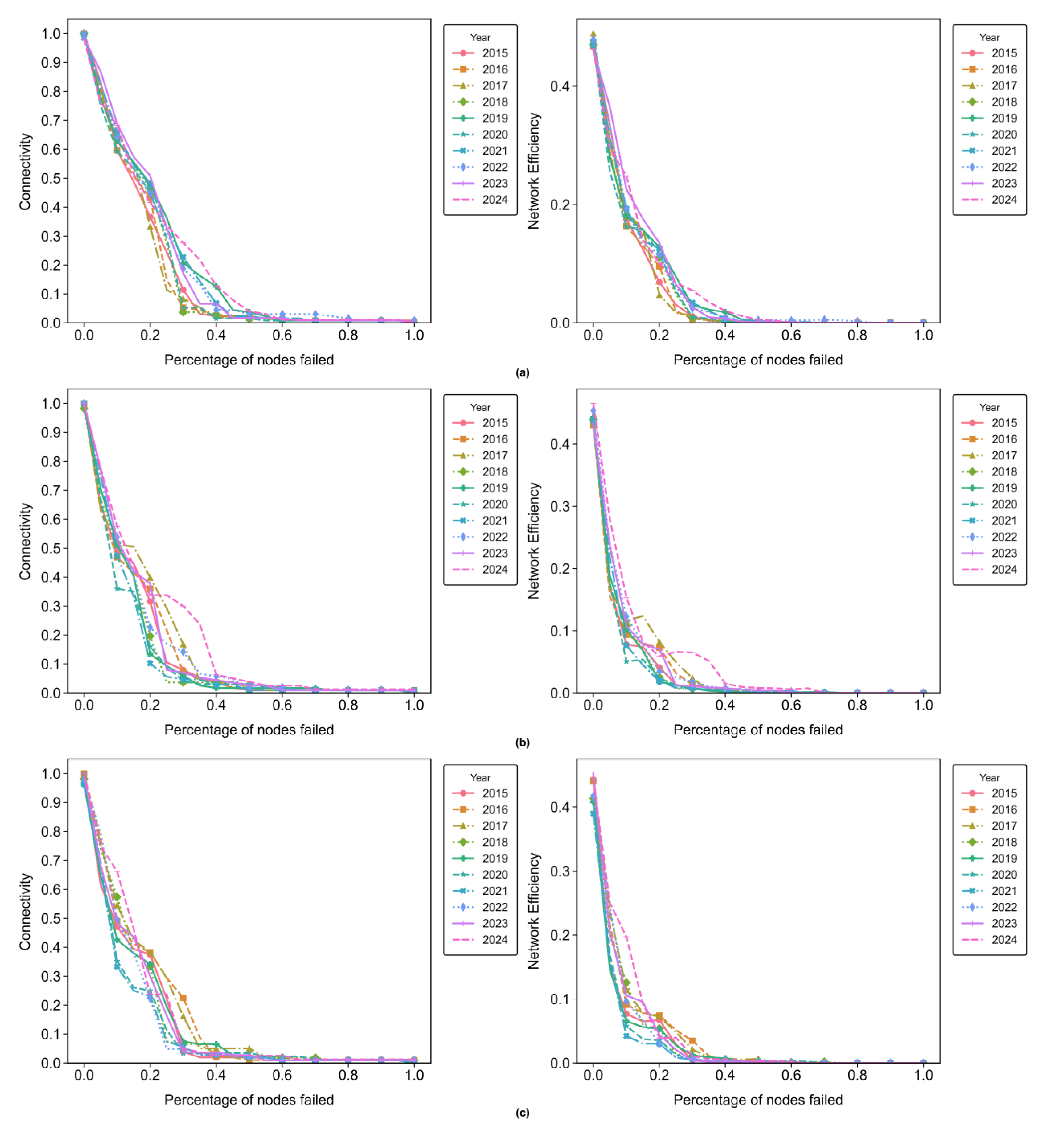
4.4.1. Analysis of the Robustness of the GATN Under Random Node Attacks
4.4.2. Analysis of the Robustness of the GATN Under Targeted Node Attacks
5. Conclusions and Suggestions
- From 2015 to 2024, the global aircraft trade has exhibited fluctuating patterns, reflecting its cyclical nature. Influenced by trade wars, safety incidents, and the COVID-19 pandemic, trade value for both small and large aircraft has experienced significant volatility. In contrast, the trade of medium-sized aircraft has demonstrated a faster recovery during crises and has maintained a growth trend in recent years.
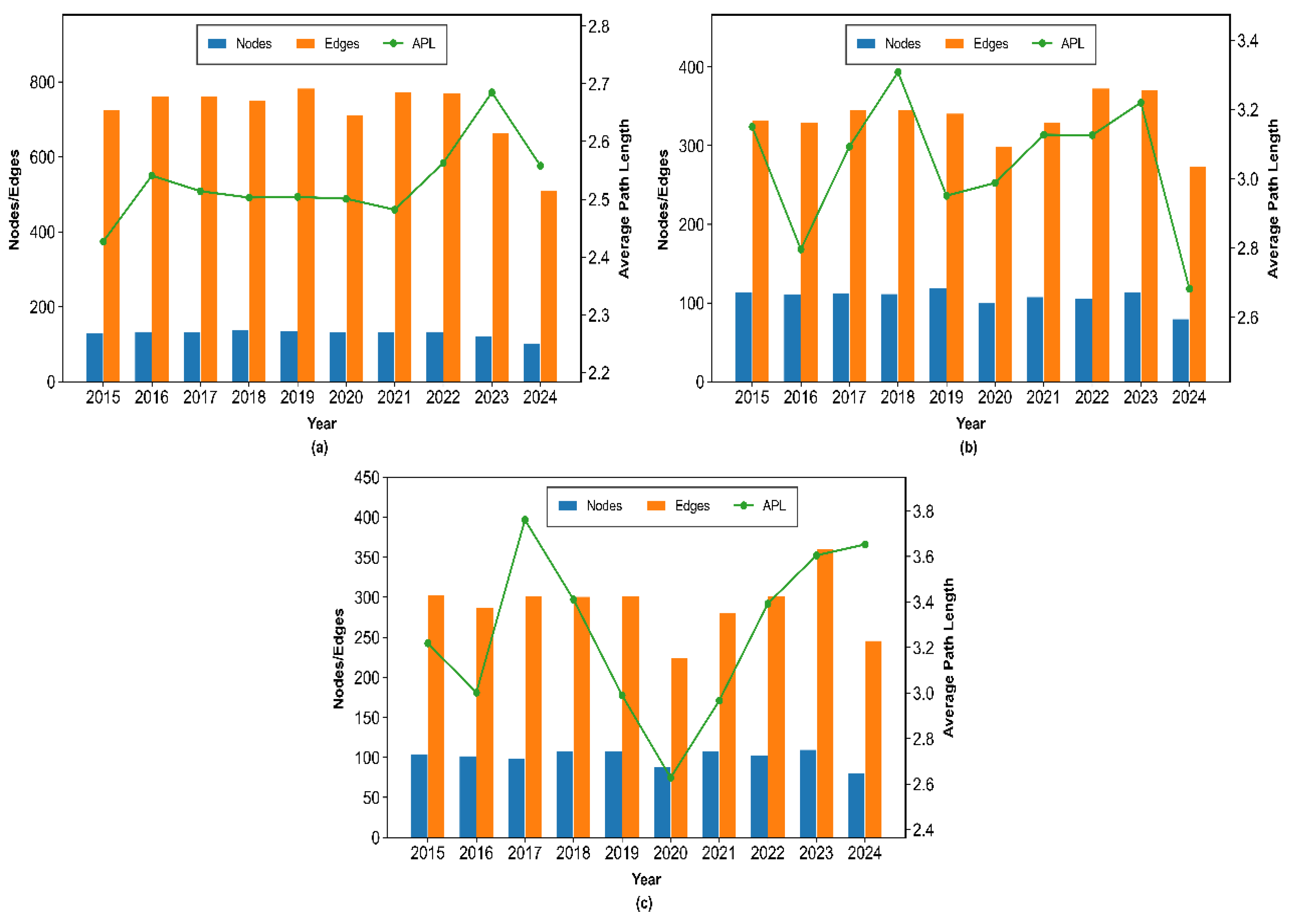
- From the evolutionary characteristics of the GATN, the network exhibits scale-free properties and follows a power-law distribution. The average path length of the medium-sized aircraft trade network fluctuated significantly, peaking at 3.308 in 2018 when network efficiency was at its lowest. The COVID-19 pandemic significantly impacted the average path length for large aircraft, reaching its lowest point of 2.628 in 2020. This apparent increase in efficiency did not result from network optimization but rather from the disappearance of numerous weak ties and the contraction of trade relationships, making the network more compact. Consequently, the number of countries participating in aircraft trade decreased after the pandemic, with trade becoming more concentrated between fewer nations—shifting from multilateral trade to trade among smaller countries.
- The United States occupies a pivotal position within the GATN. Trade in small aircraft demonstrates significant volatility across countries. In contrast, medium and large aircraft are more difficult to manufacture and command higher prices, resulting in relatively stable rankings among key nodes in the global medium and large aircraft trade networks over the past decade. Within the global medium aircraft trade network, the USA, France, Canada, and South Africa consistently rank among the top five most important nodes in most years, reflecting a pattern of one dominant player alongside several strong competitors. In the global large aircraft trade network, France, Germany, and Ireland have scores close to that of the USA, indicating a state of multiple strong players coexisting.
- The damage caused by RA to the GATN is significantly less than that caused by TA. When the GATN experiences TA, connectivity and efficiency decline rapidly. This indicates that a few critical countries play a pivotal role in the aircraft trade network; removing these key countries can easily lead to the paralysis of the entire network. For example, under TA, the connectivity of medium and large aircraft trade networks drops to only about 0.1 after removing 20% of nodes; whereas under RA, the connectivity remains around 0.6 after removing the same proportion of nodes. The significant disparity between the two scenarios demonstrates the critical role of key nodes in stabilizing aircraft trade networks. Under RA, the robustness gaps among global trade networks for small, medium, and large aircraft are relatively small, indicating that RA has a limited impact on the overall aircraft trade network. Compared to the medium and large aircraft trade, the small aircraft trade involves more participating countries and a more complex network. Under TA, the global small aircraft trade network demonstrates greater robustness than the medium and large aircraft networks.
Author Contributions
Funding
Data Availability Statement
Conflicts of Interest
Abbreviations
| GATN | Global Aircraft Trade Network |
| APL | Average Path Length |
| ACC | Average clustering coefficient |
| RAs | Random Node Attacks |
| TAs | Targeted Node Attacks |
Appendix A
| Variables and Parameters | Definition |
|---|---|
| The degree of | |
| The in-degree of | |
| The out-degree of | |
| The strength of | |
| The probability that a node has trading partners. | |
| D | Network density |
| APL | Average path length |
| The count of edges between and | |
| ACC | Average clustering coefficient |
| The number of nodes that have trade relationships with node | |
| The betweenness centrality of | |
| Represents the number of shortest paths between nodes and | |
| The number of shortest paths through node | |
| The closeness centrality of | |
| The Eigenvector centrality of node | |
| is a matrix, when there is a connection between node and node , , otherwise, . | |
| The eigenvalues of matrix | |
| The total count of edges within the network. | |
| The eigenvector corresponding to the eigenvalue of matrix | |
| X | The decision matrix |
| The number of nodes in the network | |
| The number of indicators in the network | |
| The value of indicator for node | |
| The standardized value of | |
| The entropy of each indicator | |
| The weight for each indicator | |
| the weighted normalized matrix | |
| The positive ideal solutions | |
| The negative ideal solutions | |
| The distances between the positive ideal solutions | |
| The distances between negative ideal solutions | |
| The score of node | |
| Network connectivity | |
| The number of nodes in the network | |
| Nodes residing in the largest connected component | |
| Network efficiency |
References
- Hu, H.; Guo, S.; Qin, Y.; Lin, W. Two-Stage Stochastic Programming Model and Algorithm for Mitigating Supply Disruption Risk on Aircraft Manufacturing Supply Chain Network Design. Comput. Ind. Eng. 2023, 175, 108880. [Google Scholar] [CrossRef]
- Wang, J.; Zhou, H.; Sun, X.; Yuan, Y. A Novel Supply Chain Network Evolving Model under Random and Targeted Disruptions. Chaos Solitons Fractals 2023, 170, 113371. [Google Scholar] [CrossRef]
- Bown, C.P. The US–China Trade War and Phase One Agreement. J. Policy Model. 2021, 43, 805–843. [Google Scholar] [CrossRef]
- Collings, D.; Corbet, S.; Hou, Y.; Hu, Y.; Larkin, C.; Oxley, L. The Effects of Negative Reputational Contagion on International Airlines: The Case of the Boeing 737-MAX Disasters. Int. Rev. Financ. Anal. 2022, 80, 102048. [Google Scholar] [CrossRef]
- Hao, H.; Ma, Z.; Wang, A.; Xing, W.; Song, H.; Zhao, P.; Wei, J.; Zheng, S. Modeling and Assessing the Robustness of the Lithium Global Trade System against Cascading Failures. Resour. Policy 2023, 85, 103822. [Google Scholar] [CrossRef]
- Li, L.; Wang, H.; Li, Z.; Hu, S. Analysis of the Structure and Robustness of the Global Semiconductor Trade Network. PLoS ONE 2025, 20, e0313162. [Google Scholar] [CrossRef]
- Ma, C.; Zhang, L.; You, L.; Tian, W. A Review of Supply Chain Resilience: A Network Modeling Perspective. Appl. Sci. 2024, 15, 265. [Google Scholar] [CrossRef]
- Crucitti, P.; Latora, V.; Marchiori, M.; Rapisarda, A. Error and Attack Tolerance of Complex Networks. Phys. A Stat. Mech. Its Appl. 2004, 340, 388–394. [Google Scholar] [CrossRef]
- Bai, B. Strategic Business Management for Airport Alliance: A Complex Network Approach to Simulation Robustness Analysis. Phys. A Stat. Mech. Its Appl. 2022, 606, 126682. [Google Scholar] [CrossRef]
- Chen, W.; Li, W.; Zhang, T. Complex Network-Based Resilience Capability Assessment for a Combat System of Systems. Systems 2024, 12, 31. [Google Scholar] [CrossRef]
- Liu, J.; Guo, F.; Shi, Y.; Ding, R. Study on the Evolutionary Characteristics and Robustness of the Global Refined Oil Trade Network. Energy 2025, 331, 137032. [Google Scholar] [CrossRef]
- Serrano, M.A.; Boguna, M. Topology of the World Trade Web. Phys. Rev. E 2003, 68, 015101. [Google Scholar] [CrossRef] [PubMed]
- Zhao, G.; Li, W.; Geng, Y.; Bleischwitz, R. Uncovering the Features of Global Antimony Resource Trade Network. Resour. Policy 2023, 85, 103815. [Google Scholar] [CrossRef]
- Li, Y.; Peng, Y.; Luo, J.; Cheng, Y.; Veglianti, E. Spatial-Temporal Variation Characteristics and Evolution of the Global Industrial Robot Trade: A Complex Network Analysis. PLoS ONE 2019, 14, e0222785. [Google Scholar] [CrossRef]
- Zhao, L.; Sun, P.; Zhang, J.; Peng, M.; Zhong, Y.; Liang, W. A Complex Network Important Node Identification Based on the KPDN Method. Appl. Sci. 2023, 13, 8303. [Google Scholar] [CrossRef]
- Ding, S.; Wang, L.; Zhou, Q. Study on Evolution Mechanism of Agricultural Trade Network of RCEP Countries—Complex System Analysis Based on the TERGM Model. Systems 2025, 13, 593. [Google Scholar] [CrossRef]
- Chen, W.; Zhang, J.; Yu, Z.; Zhao, X. Structure and Evolution of Global Lead Trade Network: An Industrial Chain Perspective. Resour. Policy 2024, 90, 104735. [Google Scholar] [CrossRef]
- Liu, Y.; Zhang, L.; Failler, P.; Wang, Z. The Dynamic Evolution of Agricultural Trade Network Structures and Its Influencing Factors: Evidence from Global Soybean Trade. Systems 2025, 13, 279. [Google Scholar] [CrossRef]
- Du, R.; Wang, Y.; Dong, G.; Tian, L.; Liu, Y.; Wang, M.; Fang, G. A Complex Network Perspective on Interrelations and Evolution Features of International Oil Trade, 2002–2013. Appl. Energy 2017, 196, 142–151. [Google Scholar] [CrossRef]
- Ji, G.; Zhong, H.; Feukam Nzudie, H.L.; Wang, P.; Tian, P. The Structure, Dynamics, and Vulnerability of the Global Food Trade Network. J. Clean. Prod. 2024, 434, 140439. [Google Scholar] [CrossRef]
- Chen, Y.; Wang, J.; Jin, F. Robustness of China’s Air Transport Network from 1975 to 2017. Phys. A Stat. Mech. Its Appl. 2020, 539, 122876. [Google Scholar] [CrossRef]
- Diop, I.M.; Diallo, C.; Cherifi, C.; Cherifi, H. Robustness Analysis of the Regional and Interregional Components of the Weighted World Air Transportation Network. Complexity 2022, 2022, 6595314. [Google Scholar] [CrossRef]
- Gupta, A.; Mau, R.R.; Marion, J.W. Supply Chain Risk Management in Aviation and Aerospace Manufacturing Industry—An Empirical Study. Int. J. Supply Chain Oper. Resil. 2015, 1, 300. [Google Scholar] [CrossRef]
- Zeng, L.; Chen, H.; Chen, M.; Zhao, X. Resilience Assessment of the Aircraft Manufacturing Core Products Supply Chain: The International Trade Network Perspective. Ann. Oper. Res. 2024, 1–39. [Google Scholar] [CrossRef]
- Zhao, K.; Scheibe, K.; Blackhurst, J.; Kumar, A. Supply Chain Network Robustness Against Disruptions: Topological Analysis, Measurement, and Optimization. IEEE Trans. Eng. Manag. 2019, 66, 127–139. [Google Scholar] [CrossRef]
- Nakandala, D.; Chen, J.; Chikweche, T. SME Supply Chain Resilience in Disruptive Times: The Effects of Supply Chain Robustness, Access to Government Assistance and Disruption Intensity. Bus. Process Manag. J. 2025, 31, 467–496. [Google Scholar] [CrossRef]
- Rungta, P.D.; Meena, C.; Sinha, S. Identifying Nodal Properties That Are Crucial for the Dynamical Robustness of Multistable Networks. Phys. Rev. E 2018, 98, 022314. [Google Scholar] [CrossRef]
- Abdelaty, H.; Mohamed, M.; Ezzeldin, M.; El-Dakhakhni, W. Temporal Robustness Assessment Framework for City-Scale Bus Transit Networks. Phys. A Stat. Mech. Its Appl. 2022, 606, 128077. [Google Scholar] [CrossRef]
- Ding, Y.; Zhang, M.; Chen, S.; Nie, R. Assessing the Resilience of China’s Natural Gas Importation under Network Disruptions. Energy 2020, 211, 118459. [Google Scholar] [CrossRef]
- Zhang, Y.; Lu, Y.; Yang, G.; Hang, Z. Multi-Attribute Decision Making Method for Node Importance Metric in Complex Network. Appl. Sci. 2022, 12, 1944. [Google Scholar] [CrossRef]
- Zhou, H.; Guo, Y.; Li, Y. Cross-Border e-Commerce Business Environment Evaluation for Chinese Provinces Using a Combined Entropy-TOPSIS Approach. Eval. Program Plan. 2025, 112, 102658. [Google Scholar] [CrossRef]
- Bai, Y.; Wang, J.; Su, J.; Zhou, Q.; He, S. Assessment of Urban Rail Transit Development Using DPSIR-Entropy-TOPSIS and Obstacle Degree Analysis: A Case Study of 27 Chinese Cities. Phys. A Stat. Mech. Its Appl. 2025, 663, 130439. [Google Scholar] [CrossRef]
- Newman, M.E.J. The Structure and Function of Complex Networks. SIAM Rev. 2003, 45, 167–256. [Google Scholar] [CrossRef]
- Barrat, A.; Barthélemy, M.; Pastor-Satorras, R.; Vespignani, A. The Architecture of Complex Weighted Networks. Proc. Natl. Acad. Sci. USA 2004, 101, 3747–3752. [Google Scholar] [CrossRef] [PubMed]
- Freeman, L.C. A Set of Measures of Centrality Based on Betweenness. Sociometry 1977, 40, 35. [Google Scholar] [CrossRef]
- Everett, M.G.; Borgatti, S.P. The Centrality of Groups and Classes. J. Math. Sociol. 1999, 23, 181–201. [Google Scholar] [CrossRef]
- Ruhnau, B. Eigenvector-Centrality—A Node-Centrality? Soc. Netw. 2000, 22, 357–365. [Google Scholar] [CrossRef]
- Wang, J. Robustness of Complex Networks with the Local Protection Strategy against Cascading Failures. Saf. Sci. 2013, 53, 219–225. [Google Scholar] [CrossRef]
- Zou, L.; Dresner, M.E.; Yu, C. The Impact of the U.S.-China Trade War on Air and Ocean Shipments. Transp. Policy 2025, 160, 89–106. [Google Scholar] [CrossRef]
- Herkert, J.; Borenstein, J.; Miller, K. The Boeing 737 MAX: Lessons for Engineering Ethics. Sci Eng Ethics 2020, 26, 2957–2974. [Google Scholar] [CrossRef]
- Mumbower, S. Airline Market Exit after a Shock Event: Insights from the COVID-19 Pandemic. Transp. Res. Interdiscip. Perspect. 2022, 14, 100621. [Google Scholar] [CrossRef]
- Zheng, S.; Wang, K.; Jiang, C. Converting Passenger Aircraft into Cargo Planes under Volatile Market Demand. Transp. Res. Part A Policy Pract. 2024, 181, 104013. [Google Scholar] [CrossRef]
- Dube, K.; Nhamo, G.; Chikodzi, D. COVID-19 Pandemic and Prospects for Recovery of the Global Aviation Industry. J. Air Transp. Manag. 2021, 92, 102022. [Google Scholar] [CrossRef]
- Liu, K.; Fu, Q. How Does Geopolitical Risk Affect International Freight? J. Air Transp. Manag. 2024, 118, 102614. [Google Scholar] [CrossRef]
- He, S.; Hipel, K.W.; Kilgour, D.M. Analyzing Market Competition between Airbus and Boeing Using a Duo Hierarchical Graph Model for Conflict Resolution. J. Syst. Sci. Syst. Eng. 2017, 26, 683–710. [Google Scholar] [CrossRef]
- IATA. Global Outlook for Air Transport Protectionism on the Rise; IATA: Montreal, QC, Canada, 2025; Available online: https://www.iata.org/en/iata-repository/publications/economic-reports/global-outlook-for-air-transport-june-2025/ (accessed on 9 November 2025).











| Type | Nodes | Edges | Network Density | ACC | APL |
|---|---|---|---|---|---|
| Small aircraft | 129.2 | 721.2 | 0.0437 | 0.3581 | 2.5278 |
| Medium aircraft | 107.7 | 334.2 | 0.0297 | 0.2648 | 3.0441 |
| Large Aircraft | 101 | 290.8 | 0.029 | 0.255 | 3.2629 |
| Type | Time | Degree | Strength | Betweenness Centrality | Closeness Centrality | Eigenvector Centrality |
|---|---|---|---|---|---|---|
| Small aircraft | 2015 | 0.152 | 0.353 | 0.328 | 0.088 | 0.079 |
| 2020 | 0.157 | 0.324 | 0.345 | 0.097 | 0.077 | |
| 2024 | 0.137 | 0.339 | 0.35 | 0.055 | 0.119 | |
| Medium aircraft | 2015 | 0.175 | 0.341 | 0.306 | 0.109 | 0.069 |
| 2020 | 0.179 | 0.347 | 0.307 | 0.085 | 0.082 | |
| 2024 | 0.162 | 0.326 | 0.328 | 0.08 | 0.104 | |
| Large aircraft | 2015 | 0.173 | 0.341 | 0.32 | 0.092 | 0.074 |
| 2020 | 0.182 | 0.301 | 0.339 | 0.09 | 0.088 | |
| 2024 | 0.168 | 0.312 | 0.329 | 0.085 | 0.106 |
Disclaimer/Publisher’s Note: The statements, opinions and data contained in all publications are solely those of the individual author(s) and contributor(s) and not of MDPI and/or the editor(s). MDPI and/or the editor(s) disclaim responsibility for any injury to people or property resulting from any ideas, methods, instructions or products referred to in the content. |
© 2025 by the authors. Licensee MDPI, Basel, Switzerland. This article is an open access article distributed under the terms and conditions of the Creative Commons Attribution (CC BY) license (https://creativecommons.org/licenses/by/4.0/).
Share and Cite
Ma, Y.; Yao, J.; Chen, C.; Zhang, P. Evolutionary Characteristics and Robustness Analysis of the Global Aircraft Trade Network System. Systems 2025, 13, 1016. https://doi.org/10.3390/systems13111016
Ma Y, Yao J, Chen C, Zhang P. Evolutionary Characteristics and Robustness Analysis of the Global Aircraft Trade Network System. Systems. 2025; 13(11):1016. https://doi.org/10.3390/systems13111016
Chicago/Turabian StyleMa, Yilin, Jianming Yao, Changzhen Chen, and Peiwen Zhang. 2025. "Evolutionary Characteristics and Robustness Analysis of the Global Aircraft Trade Network System" Systems 13, no. 11: 1016. https://doi.org/10.3390/systems13111016
APA StyleMa, Y., Yao, J., Chen, C., & Zhang, P. (2025). Evolutionary Characteristics and Robustness Analysis of the Global Aircraft Trade Network System. Systems, 13(11), 1016. https://doi.org/10.3390/systems13111016

